Short-Term Mild Temperature-Stress-Induced Alterations in the C. elegans Phosphoproteome
Abstract
1. Introduction
2. Results
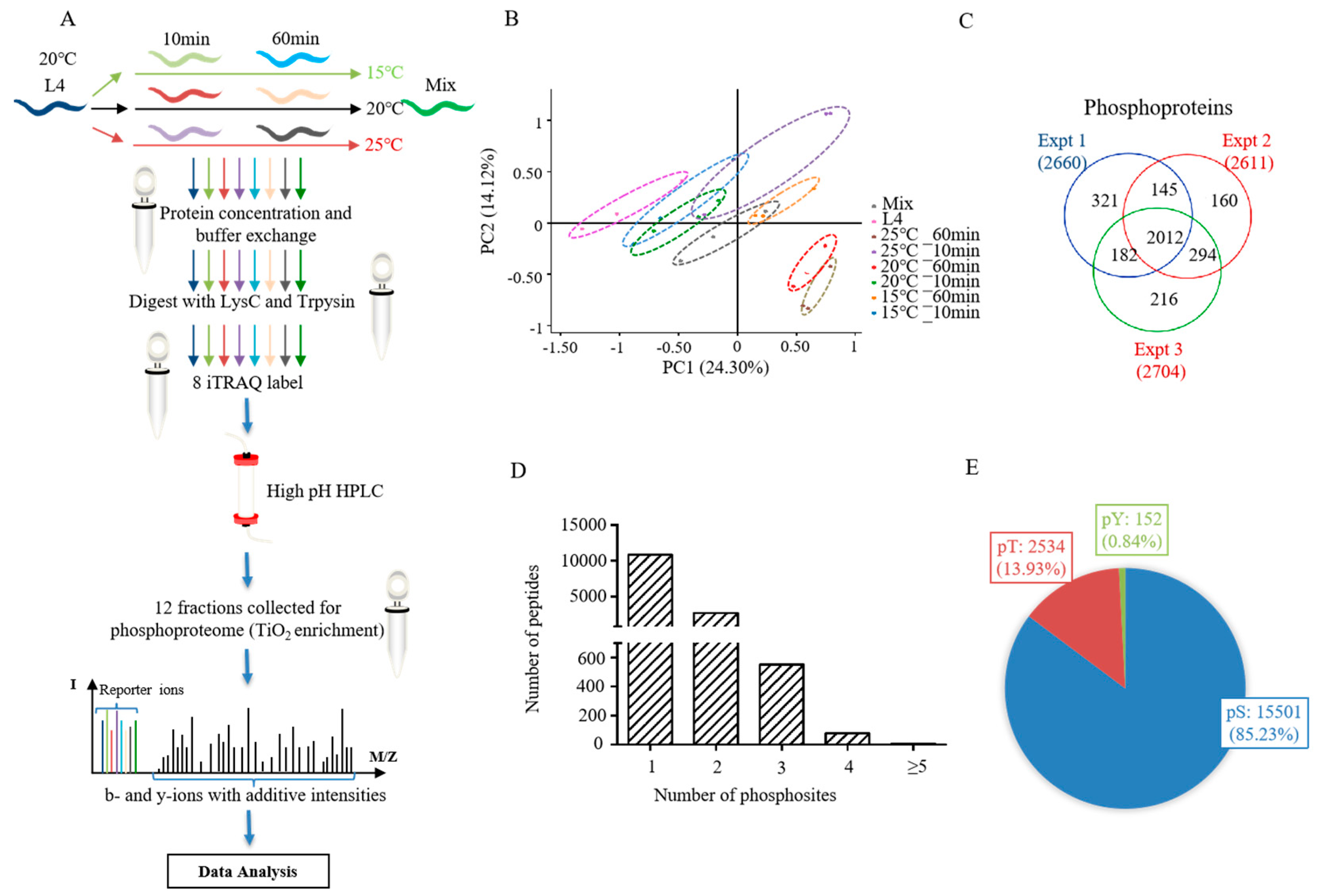
2.1. Comparative Phosphoproteomic Analysis of C. elegans under Short-Term Mild Temperature Stress
2.2. Identification and Functional Classification of DRPs in C. elegans Responding to Different Temperature
2.3. Protein Protein Interaction Networks of DRPs
2.4. Phosphorylation Motifs Analysis in C. elegans Following Short-Term Temperature Stress
2.5. Interaction Analysis of the Kinase-Substrate in C. elegans Induced by Short-Term Temperature Stress
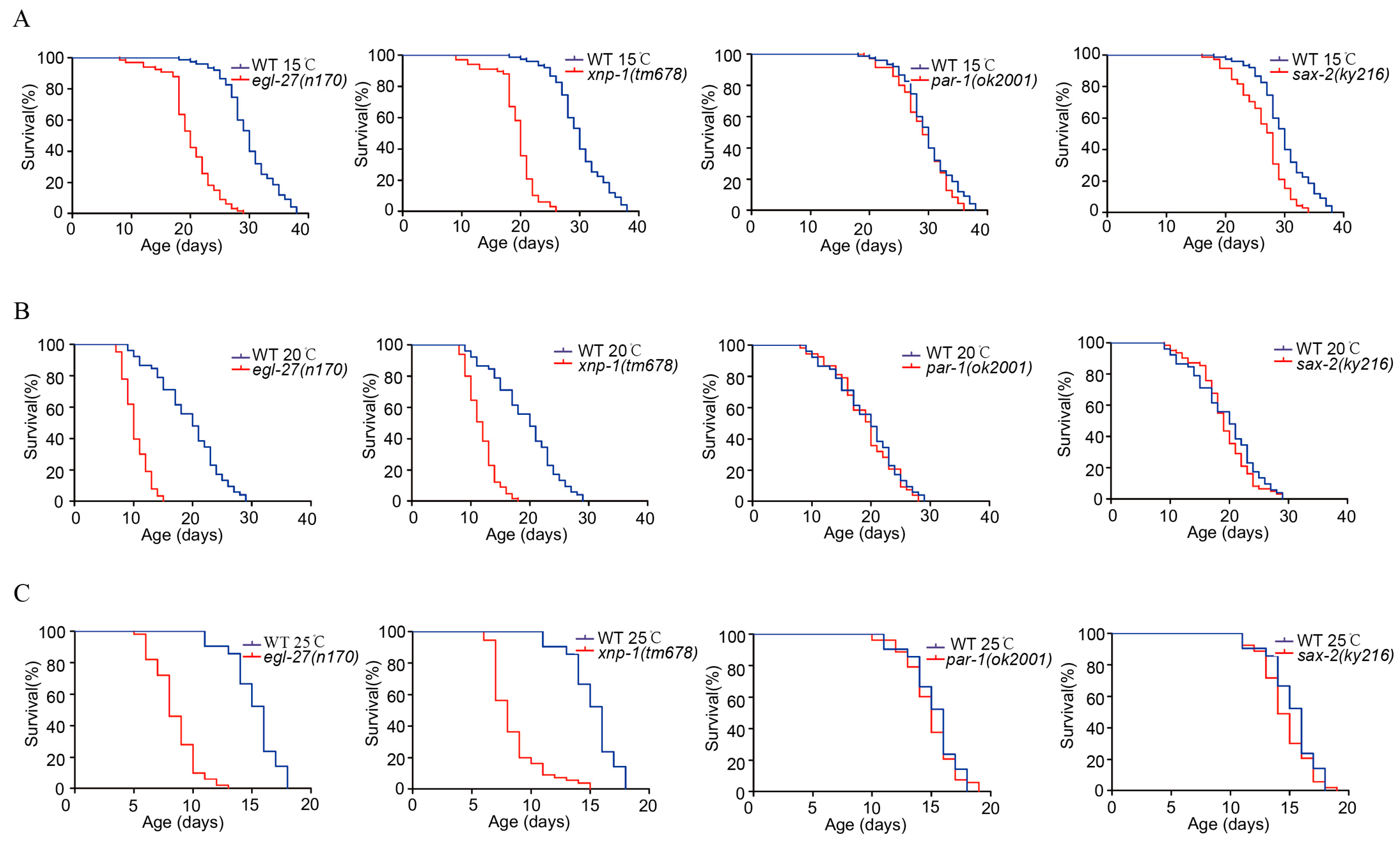
2.6. Temperature Responsive Phosphoproteins Associated with the Lifespan of C. elegans
2.7. Temperature Responsive Phosphoproteins Could Regulate the Lifespan of C. elegans
3. Discussion
4. Materials and Methods
4.1. Worm Culture
4.2. Phosphoproteomic Sample Preparation
4.3. Protein Sample Preparation, Enzymatic Digestion, and iTRAQ Labeling
4.4. Peptide Fractionation with HPLC and TiO2 Affinity Chromatography Enrichment
4.5. Mass Spectrometry Analysis
4.6. Database Searching and Analysis
4.7. Lifespan and Stress Assays
Supplementary Materials
Author Contributions
Funding
Acknowledgments
Conflicts of Interest
Abbreviations
| BP | biologic process |
| CaMK II | calcium/calmodulin kinase II |
| CDK | cyclin-dependent kinase |
| CK | casein kinase |
| DRP | differentially regulated phosphoprotein |
| FDR | false discovery rate |
| HPLC | high performance liquid chromatography |
| iTRAQ | isobaric tag for relative and absolute quantitation |
| KEGG | Kyoto encyclopedia of genes and genomes |
| LC-MS/MS | liquid chromatography-tandem mass spectrometry |
| MAPK | mitogen-activated protein kinase |
| mTOR | mammalian target of rapamycin |
| PCA | principal component analysis |
| PPI | protein-protein interactions |
References
- Klosin, A.; Casas, E.; Hidalgo-Carcedo, C.; Vavouri, T.; Lehner, B. Transgenerational transmission of environmental information in C. elegans. Science 2017, 356, 320–323. [Google Scholar] [CrossRef] [PubMed]
- Rechavi, O.; Houri-Ze’evi, L.; Anava, S.; Goh, W.S.S.; Kerk, S.Y.; Hannon, G.J.; Hobert, O. Starvation-induced transgenerational inheritance of small RNAs in C. elegans. Cell 2014, 158, 277–287. [Google Scholar] [CrossRef] [PubMed]
- Schott, D.; Yanai, I.; Hunter, C.P. Natural RNA interference directs a heritable response to the environment. Sci. Rep. 2014, 4, 7387. [Google Scholar] [CrossRef] [PubMed]
- Ni, J.Z.; Kalinava, N.; Chen, E.; Huang, A.; Trinh, T.; Gu, S.G. A transgenerational role of the germline nuclear RNAi pathway in repressing heat stress-induced transcriptional activation in C. elegans. Epigenet. Chromatin 2016, 9, 3. [Google Scholar] [CrossRef]
- Cypser, J.R.; Johnson, T.E. Multiple stressors in Caenorhabditis elegans induce stress hormesis and extended longevity. J. Gerontol. A Biol. Sci. Med. Sci. 2002, 57, B109–B114. [Google Scholar] [CrossRef]
- Lithgow, G.J.; White, T.M.; Melov, S.; Johnson, T.E. Thermotolerance and extended life-span conferred by single-gene mutations and induced by thermal stress. Proc. Natl. Acad. Sci. USA 1995, 92, 7540–7544. [Google Scholar] [CrossRef]
- Dillin, A.; Hsu, A.L.; Arantes-Oliveira, N.; Lehrer-Graiwer, J.; Hsin, H.; Fraser, A.G.; Kamath, R.S.; Ahringer, J.; Kenyon, C. Rates of behavior and aging specified by mitochondrial function during development. Science 2002, 298, 2398–2401. [Google Scholar] [CrossRef]
- Zhang, B.; Xiao, R.; Ronan, E.A.; He, Y.; Hsu, A.L.; Liu, J.; Xu, X.Z. Environmental Temperature Differentially Modulates C. elegans Longevity through a Thermosensitive TRP Channel. Cell Rep. 2015, 11, 1414–1424. [Google Scholar] [CrossRef]
- Zhou, L.; He, B.; Deng, J.; Pang, S.; Tang, H. Histone acetylation promotes long-lasting defense responses and longevity following early life heat stress. PLoS Genet. 2019, 15, e1008122. [Google Scholar] [CrossRef]
- Fontana, L.; Partridge, L.; Longo, V.D. Extending healthy life span--from yeast to humans. Science 2010, 328, 321–326. [Google Scholar] [CrossRef]
- Kenyon, C.J. The genetics of ageing. Nature 2010, 464, 504–512. [Google Scholar] [CrossRef] [PubMed]
- Xiao, R.; Zhang, B.; Dong, Y.; Gong, J.; Xu, T.; Liu, J.; Xu, X.Z. A genetic program promotes C. elegans longevity at cold temperatures via a thermosensitive TRP channel. Cell 2013, 152, 806–817. [Google Scholar] [CrossRef] [PubMed]
- Mitchell, S.J.; Scheibye-Knudsen, M.; Longo, D.L.; De Cabo, R. Animal models of aging research: Implications for human aging and age-related diseases. Annu. Rev. Anim. Biosci. 2015, 3, 283–303. [Google Scholar] [CrossRef] [PubMed]
- Narayan, V.; Ly, T.; Pourkarimi, E.; Murillo, A.B.; Gartner, A.; Lamond, A.I.; Kenyon, C. Deep proteome analysis identifies age-related processes in C. elegans. Cell Syst. 2016, 3, 144–159. [Google Scholar] [CrossRef]
- Kenyon, C.; Chang, J.; Gensch, E.; Rudner, A.; Tabtiang, R. A C. elegans mutant that lives twice as long as wild type. Nature 1993, 366, 461–464. [Google Scholar] [CrossRef]
- Kimura, K.D.; Tissenbaum, H.A.; Liu, Y.; Ruvkun, G. daf-2, an insulin receptor-like gene that regulates longevity and diapause in Caenorhabditis elegans. Science 1997, 277, 942–946. [Google Scholar] [CrossRef] [PubMed]
- Vellai, T.; Takacs-Vellai, K.; Zhang, Y.; Kovacs, A.L.; Orosz, L.; Müller, F. Genetics: Influence of TOR kinase on lifespan in C. elegans. Nature 2003, 426, 620. [Google Scholar] [CrossRef] [PubMed]
- Uno, M.; Nishida, E. Lifespan-regulating genes in C. elegans. NPJ Aging Mech. Dis. 2016, 2, 16010. [Google Scholar] [CrossRef]
- Kishimoto, S.; Uno, M.; Nishida, E. Molecular mechanisms regulating lifespan and environmental stress responses. Inflamm. Regen. 2018, 38, 22. [Google Scholar] [CrossRef]
- Murakami, S.; Johnson, T.E. A genetic pathway conferring life extension and resistance to UV stress in Caenorhabditis elegans. Genetics 1996, 143, 1207–1218. [Google Scholar]
- Lin, C.J.; Neve, I.A.A.; Wang, M.C. Neuronal regulation of longevity by staying cool. Genes Dev. 2018, 32, 197–198. [Google Scholar] [CrossRef]
- Hsu, A.L.; Murphy, C.T.; Kenyon, C. Regulation of aging and age-related disease by DAF-16 and heat-shock factor. Science 2003, 300, 1142–1145. [Google Scholar] [CrossRef] [PubMed]
- Panowski, S.H.; Wolff, S.; Aguilaniu, H.; Durieux, J.; Dillin, A. PHA-4/Foxa mediates diet-restriction-induced longevity of C. elegans. Nature 2007, 447, 550–555. [Google Scholar] [CrossRef] [PubMed]
- Kumsta, C.; Chang, J.T.; Schmalz, J.; Hansen, M. Hormetic heat stress and HSF-1 induce autophagy to improve survival and proteostasis in C. elegans. Nat. Commun. 2017, 8, 14337. [Google Scholar] [CrossRef] [PubMed]
- Shumyantseva, V.V.; Suprun, E.V.; Bulko, T.V.; Archakov, A.I. Electrochemical methods for detection of post-translational modifications of proteins. Biosens. Bioelectron. 2014, 61, 131–139. [Google Scholar] [CrossRef] [PubMed]
- Seet, B.T.; Dikic, I.; Zhou, M.M.; Pawson, T. Reading protein modifications with interaction domains. Nat. Rev. Mol. Cell Biol. 2006, 7, 473–483. [Google Scholar] [CrossRef]
- Rapacciuolo, A.; Suvarna, S.; Barki-Harrington, L.; Luttrell, L.M.; Cong, M.; Lefkowitz, R.J.; Rockman, H.A. Protein kinase A and G protein-coupled receptor kinase phosphorylation mediates beta-1 adrenergic receptor endocytosis through different pathways. J. Biol. Chem. 2003, 278, 35403–35411. [Google Scholar] [CrossRef] [PubMed]
- Huang, J.; Wu, Z.; Wang, J.; Zhang, X. Quantitative phosphoproteomics reveals GTBP-1 regulating C. elegans lifespan at different environmental temperatures. Biochem. Biophys. Res. Commun. 2018, 503, 1962–1967. [Google Scholar] [CrossRef]
- Johnson, S.A.; Hunter, T. Kinomics: Methods for deciphering the kinome. Nat. Methods 2005, 2, 17–25. [Google Scholar] [CrossRef]
- Park, S.J.; Ahmad, F.; Philp, A.; Baar, K.; Williams, T.; Luo, H.; Ke, H.; Rehmann, H.; Taussig, R.; Brown, A.L.; et al. Resveratrol ameliorates aging-related metabolic phenotypes by inhibiting cAMP phosphodiesterases. Cell 2012, 148, 421–433. [Google Scholar] [CrossRef]
- Sugiyama, N.; Masuda, T.; Shinoda, K.; Nakamura, A.; Tomita, M.; Ishihama, Y. Phosphopeptide enrichment by aliphatic hydroxy acid-modified metal oxide chromatography for nano-LC-MS/MS in proteomics applications. Mol. Cell Proteom. 2007, 6, 1103–1109. [Google Scholar] [CrossRef] [PubMed]
- Szklarczyk, D.; Morris, J.H.; Cook, H.; Kuhn, M.; Wyder, S.; Simonovic, M.; Santos, A.; Doncheva, N.T.; Roth, A.; Bork, P.; et al. The STRING database in 2017: Quality-controlled protein-protein association networks, made broadly accessible. Nucleic Acids Res. 2017, 45, D362–D368. [Google Scholar] [CrossRef] [PubMed]
- Wang, X.; Bian, Y.; Cheng, K.; Gu, L.F.; Ye, M.; Zou, H.; Sun, S.S.; He, J.X. A large-scale protein phosphorylation analysis reveals novel phosphorylation motifs and phosphoregulatory networks in Arabidopsis. J. Proteom. 2013, 78, 486–498. [Google Scholar] [CrossRef] [PubMed]
- Nakayasu, E.S.; Tempel, R.; Cambronne, X.A.; Petyuk, V.A.; Jones, M.B.; Gritsenko, M.A.; Monroe, M.E.; Yang, F.; Smith, R.D.; Adkins, J.N.; et al. Comparative phosphoproteomics reveals components of host cell invasion and post-transcriptional regulation during Francisella infection. Mol. Cell Proteom. 2013, 12, 3297–3309. [Google Scholar] [CrossRef]
- Song, C.; Ye, M.; Liu, Z.; Cheng, H.; Jiang, X.; Han, G.; Songyang, Z.; Tan, Y.; Wang, H.; Ren, J.; et al. Systematic analysis of protein phosphorylation networks from phosphoproteomic data. Mol. Cell Proteom. 2012, 11, 1070–1083. [Google Scholar] [CrossRef]
- Mertenskotter, A.; Keshet, A.; Gerke, P.; Paul, R.J. 6shows heat-induced nuclear translocation, supports chaperone expression, and affects the heat tolerance of Caenorhabditis elegans. Cell Stress Chaperones 2013, 18, 293–306. [Google Scholar] [CrossRef]
- Ishii, T.; Funato, Y.; Hashizume, O.; Yamazaki, D.; Hirata, Y.; Nishiwaki, K.; Kono, N.; Arai, H.; Miki, H. Mg2+ Extrusion from Intestinal Epithelia by CNNM Proteins Is Essential for Gonadogenesis via AMPK-TORC1 Signaling in Caenorhabditis elegans. PLoS Genet. 2016, 12, e1006276. [Google Scholar] [CrossRef]
- Sanada, Y.; Asai, S.; Ikemoto, A.; Moriwaki, T.; Nakamura, N.; Miyaji, M.; Zhang-Akiyama, Q.M. Oxidation resistance 1 is essential for protection against oxidative stress and participates in the regulation of aging in Caenorhabditis elegans. Free Radic. Res. 2014, 48, 919–928. [Google Scholar] [CrossRef]
- Chuang, C.F.; Bargmann, C.I. A Toll-interleukin 1 repeat protein at the synapse specifies asymmetric odorant receptor expression via ASK1 MAPKKK signaling. Genes Dev. 2005, 19, 270–281. [Google Scholar] [CrossRef]
- Warnhoff, K.; Murphy, J.T.; Kumar, S.; Schneider, D.L.; Peterson, M.; Hsu, S.; Guthrie, J.; Robertson, J.D.; Kornfeld, K. The DAF-16 FOXO transcription factor regulates natc-1 to modulate stress resistance in Caenorhabditis elegans, linking insulin/IGF-1 signaling to protein N-terminal acetylation. PLoS Genet. 2014, 10, e1004703. [Google Scholar] [CrossRef][Green Version]
- Lee, S.J.; Kenyon, C. Regulation of the longevity response to temperature by thermosensory neurons in Caenorhabditis elegans. Curr. Biol. 2009, 19, 715–722. [Google Scholar] [CrossRef] [PubMed]
- Barbieri, M.; Bonafe, M.; Franceschi, C.; Paolisso, G. Insulin/IGF-I-signaling pathway: An evolutionarily conserved mechanism of longevity from yeast to humans. Am. J. Physiol. Endocrinol. Metab. 2003, 285, E1064–E1071. [Google Scholar] [CrossRef] [PubMed]
- Chen, Y.C.; Chen, H.J.; Tseng, W.C.; Hsu, J.M.; Huang, T.T.; Chen, C.H.; Pan, C.L. A C. elegans thermosensory circuit regulates longevity through crh-1/CREB-dependent flp-6 neuropeptide signaling. Dev. Cell 2016, 39, 209–223. [Google Scholar] [CrossRef] [PubMed]
- Xu, X.; Kim, S.K. The GATA transcription factor egl-27 delays aging by promoting stress resistance in Caenorhabditis elegans. PLoS Genet. 2012, 8, e1003108. [Google Scholar] [CrossRef]
- Gallegos, M.E.; Bargmann, C.I. Mechanosensory neurite termination and tiling depend on SAX-2 and the SAX-1 kinase. Neuron 2004, 44, 239–249. [Google Scholar] [CrossRef]
- Bender, A.M.; Wells, O.; Fay, D.S. lin-35/Rb and xnp-1/ATR-X function redundantly to control somatic gonad development in C. elegans. Dev. Biol. 2004, 273, 335–349. [Google Scholar] [CrossRef]
- Hurd, D.D.; Kemphues, K.J. PAR-1 is required for morphogenesis of the Caenorhabditis elegans vulva. Dev. Biol. 2003, 253, 54–65. [Google Scholar] [CrossRef]
- Kim, J.S.; Hung, W.; Narbonne, P.; Roy, R.; Zhen, M. C. elegans STRADalpha and SAD cooperatively regulate neuronal polarity and synaptic organization. Development 2010, 137, 93–102. [Google Scholar] [CrossRef]
- Hirota, K.; Shigekawa, C.; Araoi, S.; Sha, L.; Inagawa, T.; Kanou, A.; Kako, K.; Daitoku, H.; Fukamizu, A. Simultaneous ablation of prmt-1 and prmt-5 abolishes asymmetric and symmetric arginine dimethylations in Caenorhabditis elegans. J. Biochem. 2017, 161, 521–527. [Google Scholar] [CrossRef]
- Vilchez, D.; Morantte, I.; Liu, Z.; Douglas, P.M.; Merkwirth, C.; Rodrigues, A.P.; Manning, G.; Dillin, A. RPN-6 determines C. elegans longevity under proteotoxic stress conditions. Nature 2012, 489, 263–268. [Google Scholar] [CrossRef]
- Schwartz, T.S.; Pearson, P.; Dawson, J.; Allison, D.B.; Gohlke, J.M. Effects of fluctuating temperature and food availability on reproduction and lifespan. Exp. Gerontol. 2016, 86, 62–72. [Google Scholar] [CrossRef] [PubMed]
- Blanford, J.I.; Blanford, S.; Crane, R.G.; Mann, M.E.; Paaijmans, K.P.; Schreiber, K.V.; Thomas, M.B. Implications of temperature variation for malaria parasite development across Africa. Sci. Rep. 2013, 3, 1300. [Google Scholar] [CrossRef] [PubMed]
- Kassahun, H.; SenGupta, T.; Schiavi, A.; Maglioni, S.; Skjeldam, H.K.; Arczewska, K.; Brockway, N.L.; Estes, S.; Eide, L.; Ventura, N.; et al. Constitutive MAP-kinase activation suppresses germline apoptosis in NTH-1 DNA glycosylase deficient C. elegans. DNA Repair 2018, 61, 46–55. [Google Scholar] [CrossRef] [PubMed]
- Lopez-Otin, C.; Blasco, M.A.; Partridge, L.; Serrano, M.; Kroemer, G. The hallmarks of aging. Cell 2013, 153, 1194–1217. [Google Scholar] [CrossRef]
- Barz, T.; Ackermann, K.; Dubois, G.; Eils, R.; Pyerin, W. Genome-wide expression screens indicate a global role for protein kinase CK2 in chromatin remodeling. J. Cell Sci. 2003, 116, 1563–1577. [Google Scholar] [CrossRef]
- Bonni, A.; Brunet, A.; West, A.E.; Datta, S.R.; Takasu, M.A.; Greenberg, M.E. Cell survival promoted by the Ras-MAPK signaling pathway by transcription-dependent and -independent mechanisms. Science 1999, 286, 1358–1362. [Google Scholar] [CrossRef]
- Latrasse, D.; Jegu, T.; Li, H.; de Zelicourt, A.; Raynaud, C.; Legras, S.; Gust, A.; Samajova, O.; Veluchamy, A.; Rayapuram, N.; et al. MAPK-triggered chromatin reprogramming by histone deacetylase in plant innate immunity. Genome Biol. 2017, 18, 131. [Google Scholar] [CrossRef]
- House, S.J.; Ginnan, R.G.; Armstrong, S.E.; Singer, H.A. Calcium/calmodulin-dependent protein kinase II-delta isoform regulation of vascular smooth muscle cell proliferation. Am. J. Physiol. Cell Physiol. 2007, 292, C2276–C2287. [Google Scholar] [CrossRef]
- Rao, M.S.; Mattson, M.P. Stem cells and aging: Expanding the possibilities. Mech. Ageing Dev. 2001, 122, 713–734. [Google Scholar] [CrossRef]
- Brenner, S. The genetics of Caenorhabditis elegans. Genetics 1974, 77, 71–94. [Google Scholar]
- Fabian, T.J.; Johnson, T.E. Production of age-synchronous mass cultures of Caenorhabditis elegans. J. Gerontol. 1994, 49, B145–B156. [Google Scholar] [CrossRef] [PubMed]
- Wisniewski, J.R.; Zougman, A.; Nagaraj, N.; Mann, M. Universal sample preparation method for proteome analysis. Nat. Methods. 2009, 6, 359–362. [Google Scholar] [CrossRef] [PubMed]
- Thingholm, T.E.; Jorgensen, T.J.; Jensen, O.N.; Larsen, M.R. Highly selective enrichment of phosphorylated peptides using titanium dioxide. Nat. Protoc. 2006, 1, 1929–1935. [Google Scholar] [CrossRef] [PubMed]
- Dennis, G.J.; Sherman, B.T.; Hosack, D.A.; Yang, J.; Gao, W.; Lane, H.C.; Lempicki, R.A. DAVID: Database for Annotation, Visualization, and Integrated Discovery. Genome Biol. 2003, 4, P3. [Google Scholar] [CrossRef] [PubMed]
- Horton, P.; Park, K.J.; Obayashi, T.; Fujita, N.; Harada, H.; Adams-Collier, C.J.; Nakai, K. WoLF PSORT: Protein localization predictor. Nucleic Acids Res. 2007, 35, W585–W587. [Google Scholar] [CrossRef] [PubMed]
- Schwartz, D.; Gygi, S.P. An iterative statistical approach to the identification of protein phosphorylation motifs from large-scale data sets. Nat. Biotechnol. 2005, 23, 1391–1398. [Google Scholar] [CrossRef]








| Accession | Gene Names | Sequence | Log2FC | Protein Names |
|---|---|---|---|---|
| O17003 | natc-1 | EYEGAEENSDEKSpEESpTSDPTPSSEAK | −0.614 | N-alpha-AcetylTransferase C complex subunit |
| O02639 | rpl-19 | VWLDPNEVSpEISGANSR | −0.456 | 60S ribosomal protein L19 |
| Q17446 | pmk-1 | QTDSEMTpGYpVATR | −0.416 | Stress-activated protein kinase pmk-1 |
| O61955 | ife-3 | GPAATTSPSNPGTEATGTSPATpPTpP | −0.369 | Eukaryotic translation initiation factor 4E-3 |
| P91457 | npp-7 | TASTASTTTINSpSNSR | −0.315 | Nuclear Pore complex Protein |
| Q18212 | hel-1 | LANDCPHIVVGTpPGR | −0.28 | Spliceosome RNA helicase DDX39B homolog |
| Q8I0P7 | pde-3 | KESpGTHVDTVVTTIDGQR | −0.267 | Probable 3’,5’-cyclic phosphodiesterase |
| O45865 | ant-1.1 | LLLQVQDASpK | 0.273 | Adenine Nucleotide Translocator |
| H2L003 | lmd-3 | SpIQGTVTSGAEK | 0.296 | LysM Domain (Peptidoglycan binding) protein |
| E5QCE7 | dnj-14 | EESpPAADHSHDPK | 0.31 | DNaJ domain (Prokaryotic heat shock protein) |
| Q9NEN6 | rps-6 | SSpASpHHSpESEVK | 0.327 | 40S ribosomal protein S6 |
| A3QM97 | cnnm-1 | SMSpIVGTSELSAR | 0.396 | Metal transporter cnnm-1 |
| Q21219 | pept-1 | GYSESRSpESpVSpSK | 0.463 | Peptide transporter family 1 (Di-/tri-peptide transporter CPTB) |
| G5EFL5 | alp-1 | AAYHPQVNTpARPVSpVSpPAPSpAGSK | 0.478 | ALP/Enigma encoding |
| H2KZZ2 | hlh-30 | QVVSSSpAPTSSIDIEK | 0.654 | Helix Loop Helix |
| Q86DA5 | tir-1 | FLIQQDSpVVNPSTK | 0.671 | Sterile alpha and TIR motif-containing protein |
| Accession | Gene Names | Sequence | Log2FC | Protein Names |
|---|---|---|---|---|
| G5EFF5 | daf-12 | LEESSGACGSpPDDGLLDSSEESR | −0.606 | Nuclear hormone receptor family member |
| Q18688 | daf-21 | IEGAEEDASpRMEEVD | −0.477 | Heat shock protein 90 |
| O45962 | rle-1 | DNSHNSpPQTpPPK | −0.394 | Regulation of longevity by E3 ubiquitin-protein ligase |
| Q9XVS4 | dao-5 | ADLSSDFSpDDEAPAK | −0.393 | Dauer or Aging adult Overexpression |
| G5EE01 | daf-18 | VTpPPPDVPSTSTR | −0.343 | Phosphatidylinositol 3,4,5-trisphosphate 3-phosphatas |
| Q8I0P7 | pde-3 | RDSpPLDSDLSQ | −0.333 | Probable 3’,5’-cyclic phosphodiesterase |
| Q9XTG7 | akt-2 | EFTSMPVQLTpPPR | −0.329 | Serine/threonine-protein kinase |
| P91457 | npp-7 | TASTASTTTINSpSNSR | −0.329 | Nuclear Pore complex Protein |
| Q8MQ70 | hpk-1 | NSpGQSTDLNSR | −0.322 | Homeodomain-interacting protein kinase 1 |
| O76360 | egl-4 | KPSpDQPNGNQVQVGTR | −0.271 | cGMP-dependent protein kinase |
| A3QM97 | cnnm-1 | SMSpIVGTSELSAR | 0.34 | Metal transporter |
| O18696 | pde-1 | SpYDNAPALESLEK | 0.403 | Probable 3’,5’-cyclic phosphodiesterase |
| Q10663 | icl-1 | AGSpVVNRIPEAADLLEK | 0.414 | Bifunctional glyoxylate cycle protein |
| Q17446 | pmk-1 | QTDSEMTpGYpVATR | 0.537 | Stress-activated protein kinase |
© 2020 by the authors. Licensee MDPI, Basel, Switzerland. This article is an open access article distributed under the terms and conditions of the Creative Commons Attribution (CC BY) license (http://creativecommons.org/licenses/by/4.0/).
Share and Cite
Huang, J.; Wu, Z.; Zhang, X. Short-Term Mild Temperature-Stress-Induced Alterations in the C. elegans Phosphoproteome. Int. J. Mol. Sci. 2020, 21, 6409. https://doi.org/10.3390/ijms21176409
Huang J, Wu Z, Zhang X. Short-Term Mild Temperature-Stress-Induced Alterations in the C. elegans Phosphoproteome. International Journal of Molecular Sciences. 2020; 21(17):6409. https://doi.org/10.3390/ijms21176409
Chicago/Turabian StyleHuang, Jichang, Zhen Wu, and Xumin Zhang. 2020. "Short-Term Mild Temperature-Stress-Induced Alterations in the C. elegans Phosphoproteome" International Journal of Molecular Sciences 21, no. 17: 6409. https://doi.org/10.3390/ijms21176409
APA StyleHuang, J., Wu, Z., & Zhang, X. (2020). Short-Term Mild Temperature-Stress-Induced Alterations in the C. elegans Phosphoproteome. International Journal of Molecular Sciences, 21(17), 6409. https://doi.org/10.3390/ijms21176409

