MicroRNA Profiling Reveals an Abundant miR-200a-3p Promotes Skeletal Muscle Satellite Cell Development by Targeting TGF-β2 and Regulating the TGF-β2/SMAD Signaling Pathway
Abstract
1. Introduction
2. Results
2.1. Overview of the MiRNA Deep Sequencing Data
2.2. Characterization of Identified MiRNAs
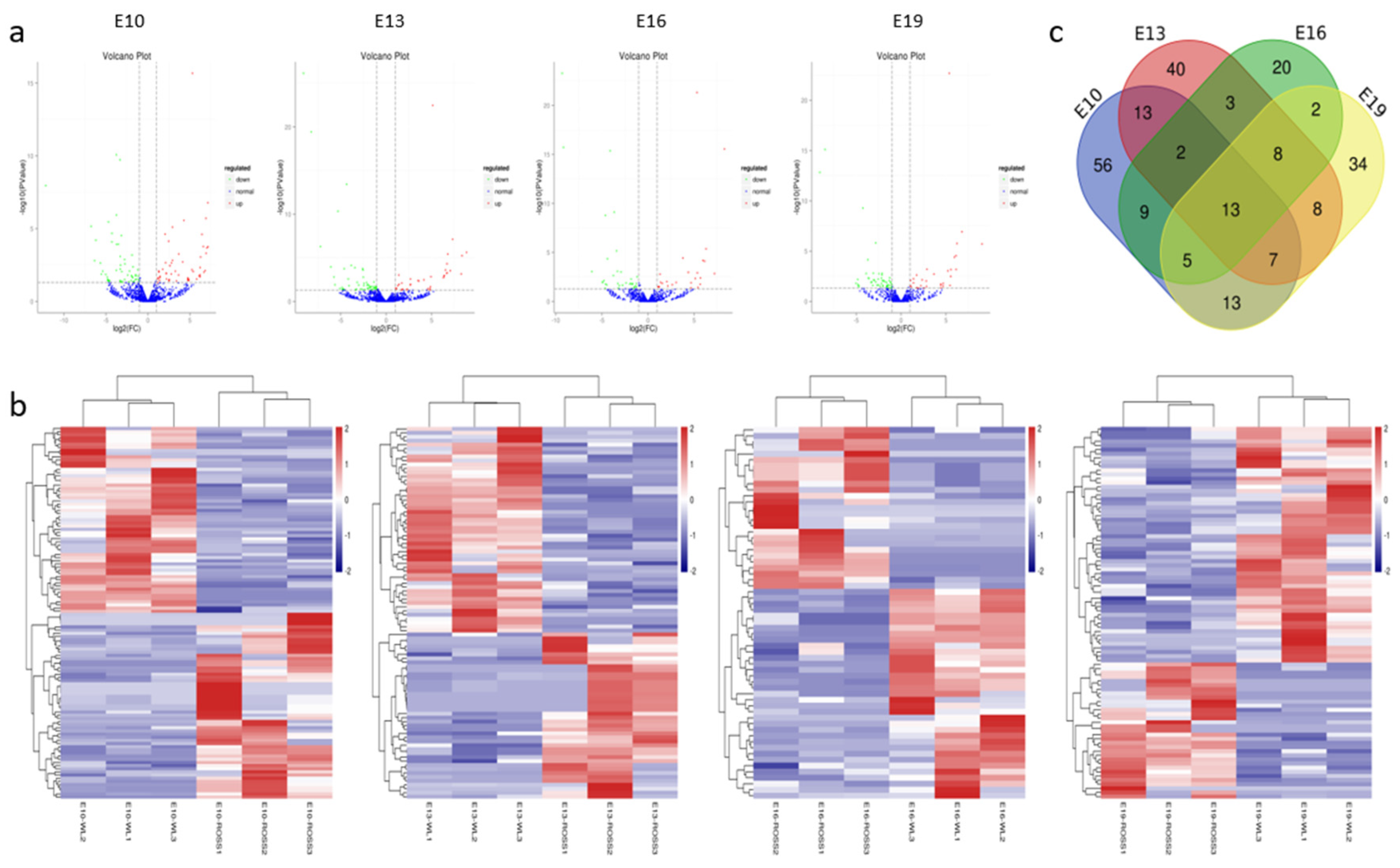
2.3. Characterization of Differentially Expressed MiRNAs
2.4. Target Gene Prediction and Function Annotation
2.5. Construction of miRNA–mRNA Interaction Network
2.6. Experimental Validation of Selected DEMs
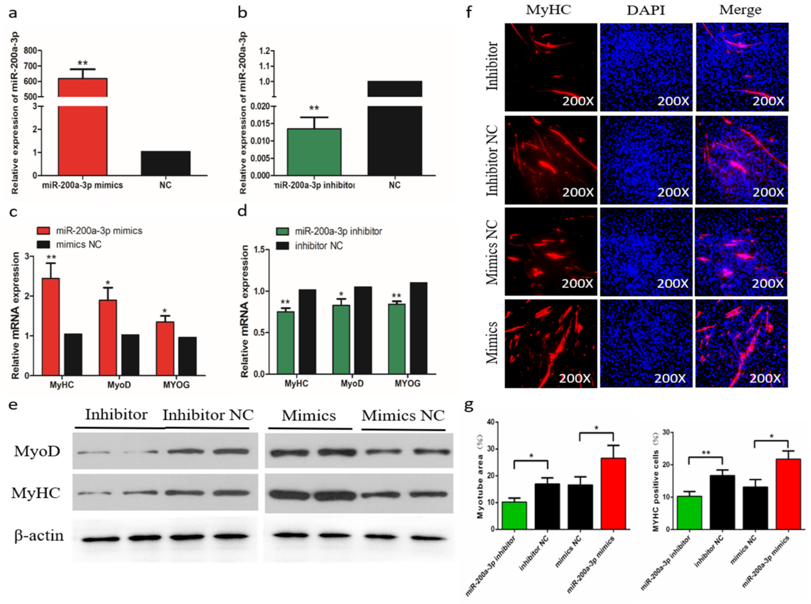
2.7. MiR-200a-3p Promotes Differentiation of Sketetal Muscle Satellite Cells (SMSCs)
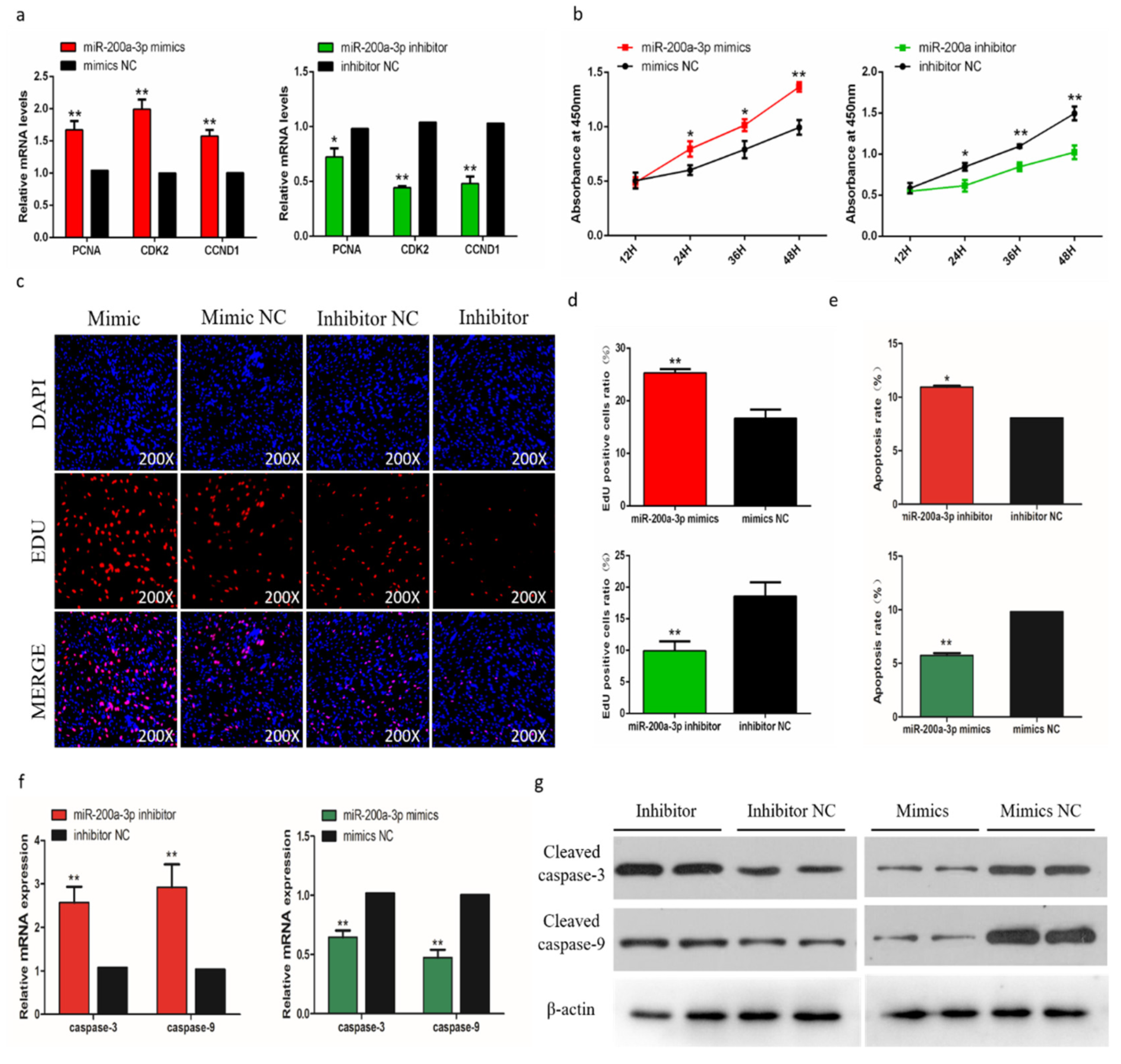
2.8. MiR-200a-3p Promotes Proliferation and Inhibits Apoptosis of SMSCs
2.9. TGF-β2 is a Target Gene of MiR-200a-3p
2.10. TGF-β2 Negatively Regulates Differentiation of SMSCs
2.11. TGF-β2 has a Negative Effect on the Proliferation and a Positive Effect on Apoptosis
2.12. MiR-200a-3p Regulates Differentiation and Apoptosis of SMSCs via TGF-β2/SMAD Signaling
3. Discussion
4. Materials and Methods
4.1. Animals and Ethics Standards
4.2. Sample Collection and Total RNA Extraction
4.3. Library Preparation for sRNA Sequencing
4.4. Comparative Analysis
4.5. Target Gene Functional Annotation and Differential Expression Analysis
4.6. Cell Culture and Transfection
4.7. Construction of Plasmids and RNA Oligonucleotides
4.8. Extraction of RNA, Synthesis of cDNA, and Real-Time Quantitative PCR
4.9. Immunofluorescence and Western Blot
4.10. Prediction of Target Gene
4.11. Luciferase Reporter Assay
4.12. CCK-8 and EDU
4.13. Flow Cytometry Analysis of Apoptosis
4.14. Statistical Analysis
5. Conclusions
Supplementary Materials
Author Contributions
Funding
Acknowledgments
Conflicts of Interest
References
- Wang, Y.X.; Rudnicki, M.A. Satellite cells, the engines of muscle repair. Nat. Rev. Mol. Cell Biol. 2012, 13, 127–133. [Google Scholar] [CrossRef] [PubMed]
- Yin, H.; Zhang, S.; Gilbert, E.; Siegel, P.; Zhu, Q.; Wong, E. Expression profiles of muscle genes in postnatal skeletal muscle in lines of chickens divergently selected for high and low body weight. Poult. Sci. 2014, 93, 147–154. [Google Scholar] [CrossRef]
- Buckingham, M.; Rigby, P.W. Gene regulatory networks and transcriptional mechanisms that control myogenesis. Dev. Cell 2014, 28, 225–238. [Google Scholar] [CrossRef] [PubMed]
- Li, Y.; Chen, X.; Sun, H.; Wang, H. Long non-coding RNAs in the regulation of skeletal myogenesis and muscle diseases. Cancer Lett. 2018, 417, 58–64. [Google Scholar] [CrossRef] [PubMed]
- Rutnam, Z.J.; Wight, T.N.; Yang, B.B. miRNAs regulate expression and function of extracellular matrix molecules. Matrix Biol. 2013, 32, 74–85. [Google Scholar] [CrossRef] [PubMed]
- Pritchard, C.C.; Cheng, H.H.; Tewari, M. MicroRNA profiling: Approaches and considerations. Nat. Rev. Genet. 2012, 13, 358–369. [Google Scholar] [CrossRef] [PubMed]
- Ge, Y.; Chen, J. MicroRNAs in skeletal myogenesis. Cell Cycle 2011, 10, 441–448. [Google Scholar] [CrossRef] [PubMed]
- Xu, H.; Wang, X.; Du, Z.; Li, N. Identification of microRNAs from different tissues of chicken embryo and adult chicken. Febs Lett. 2006, 580, 3610–3616. [Google Scholar] [CrossRef] [PubMed]
- Li, T.; Wu, R.; Zhang, Y.; Zhu, D. A systematic analysis of the skeletal muscle miRNA transcriptome of chicken varieties with divergent skeletal muscle growth identifies novel miRNAs and differentially expressed miRNAs. BMC Genom. 2011, 12, 186. [Google Scholar] [CrossRef]
- Ouyang, H.; He, X.; Li, G.; Xu, H.; Jia, X.; Nie, Q.; Zhang, X. Deep sequencing analysis of miRNA expression in breast muscle of fast-growing and slow-growing broilers. Int. J. Mol. Sci. 2015, 16, 16242–16262. [Google Scholar] [CrossRef]
- Khatri, B.; Seo, D.; Shouse, S.; Pan, J.H.; Hudson, N.J.; Kim, J.K.; Bottje, W.; Kong, B.C. MicroRNA profiling associated with muscle growth in modern broilers compared to an unselected chicken breed. BMC Genom. 2018, 19, 683. [Google Scholar] [CrossRef] [PubMed]
- Zheng, Q.; Zhang, Y.; Chen, Y.; Yang, N.; Wang, X.-J.; Zhu, D. Systematic identification of genes involved in divergent skeletal muscle growth rates of broiler and layer chickens. BMC Genom. 2009, 10, 87. [Google Scholar] [CrossRef] [PubMed]
- Biolo, G.; Cederholm, T.; Muscaritoli, M. Muscle contractile and metabolic dysfunction is a common feature of sarcopenia of aging and chronic diseases: From sarcopenic obesity to cachexia. Clin. Nutr. 2014, 33, 737–748. [Google Scholar] [CrossRef] [PubMed]
- Zhao, J.; Shen, X.; Cao, X.; He, H.; Han, S.; Chen, Y.; Cui, C.; Wei, Y.; Wang, Y.; Li, D. HDAC4 Regulates the Proliferation, Differentiation and Apoptosis of Chicken Skeletal Muscle Satellite Cells. Animals 2020, 10, 84. [Google Scholar] [CrossRef]
- Berti, F.; Nogueira, J.M.; Wöhrle, S.; Sobreira, D.R.; Hawrot, K.; Dietrich, S. Time course and side-by-side analysis of mesodermal, pre-myogenic, myogenic and differentiated cell markers in the chicken model for skeletal muscle formation. J. Anat. 2015, 227, 361–382. [Google Scholar] [CrossRef]
- Buchan, J.R.; Parker, R. The two faces of miRNA. Science 2007, 318, 1877–1878. [Google Scholar] [CrossRef]
- Zhang, J.; Ying, Z.-Z.; Tang, Z.-L.; Long, L.-Q.; Li, K. MicroRNA-148a promotes myogenic differentiation by targeting the ROCK1 gene. J. Biol. Chem. 2012, 287, 21093–21101. [Google Scholar] [CrossRef]
- Song, C.; Yang, J.; Jiang, R.; Yang, Z.; Li, H.; Huang, Y.; Lan, X.; Lei, C.; Ma, Y.; Qi, X. miR-148a-3p regulates proliferation and apoptosis of bovine muscle cells by targeting KLF6. J. Cell. Physiol. 2019, 234, 15742–15750. [Google Scholar] [CrossRef]
- Li, G.; Yan, F.; Wang, L.; Jia, L.; Sun, G.; Kang, X. Tissue expression profile and putative development regulatory function of miR-148a in Chicken. Chin. J. Biochem. Mol. Biol. 2013, 29, 962–968. [Google Scholar]
- Jia, L.; Li, Y.-F.; Wu, G.-F.; Song, Z.-Y.; Lu, H.-Z.; Song, C.-C.; Zhang, Q.-L.; Zhu, J.-Y.; Yang, G.-S.; Shi, X.-E. MiRNA-199a-3p regulates C2C12 myoblast differentiation through IGF-1/AKT/mTOR signal pathway. Int. J. Mol. Sci. 2014, 15, 296–308. [Google Scholar] [CrossRef]
- Dey, B.K.; Gagan, J.; Yan, Z.; Dutta, A. miR-26a is required for skeletal muscle differentiation and regeneration in mice. Genes Dev. 2012, 26, 2180–2191. [Google Scholar] [CrossRef]
- Haider, K.H.; Idris, N.M.; Kim, H.W.; Ahmed, R.P.; Shujia, J.; Ashraf, M. MicroRNA-21 is a key determinant in IL-11/Stat3 anti-apoptotic signalling pathway in preconditioning of skeletal myoblasts. Cardiovasc. Res. 2010, 88, 168–178. [Google Scholar] [CrossRef]
- Wang, Y.; Jiang, Y.; Sun, X.; Shen, X.; Wang, H.; Dong, C.; Lu, B.; Yan, Y.; Lu, Y.; Fasae, M.B. Downregulation of miR-200a protects cardiomyocyte against apoptosis. Biomed. Pharmacother. 2020, 123, 109303. [Google Scholar] [CrossRef]
- Zhu, J.; Wang, W.; Wu, X. Isorhynchophylline exerts anti-asthma effects in mice by inhibiting the proliferation of airway smooth muscle cells: The involvement of miR-200a-mediated FOXC1/NF-κB pathway. Biochem. Biophys. Res. Commun. 2020, 521, 1055–1060. [Google Scholar] [CrossRef]
- Gong, Y.; Mao, J.; Wu, D.; Wang, X.; Li, L.; Zhu, L.; Song, R. Circ-ZEB1.33 promotes the proliferation of human HCC by sponging miR-200a-3p and upregulating CDK6. Cancer Cell Int. 2018, 18, 116. [Google Scholar] [CrossRef]
- Jia, C.; Zhang, Y.; Xie, Y.; Ren, Y.; Zhang, H.; Zhou, Y.; Gao, N.; Ding, S.; Han, S. miR-200a-3p plays tumor suppressor roles in gastric cancer cells by targeting KLF12. Artif. CellsNanomed. Biotechnol. 2019, 47, 3697–3703. [Google Scholar] [CrossRef] [PubMed]
- Ding, M.; Sun, X.; Zhong, J.; Zhang, C.; Tian, Y.; Ge, J.; Zhang, C.Y.; Zen, K.; Wang, J.J.; Zhang, C.; et al. Decreased miR-200a-3p is a key regulator of renal carcinoma growth and migration by directly targeting CBL. J. Cell Biochem. 2018, 119, 9974–9985. [Google Scholar] [CrossRef] [PubMed]
- Wu, N.; Gaur, U.; Zhu, Q.; Chen, B.; Xu, Z.; Zhao, X.; Yang, M.; Li, D. Expressed microRNA associated with high rate of egg production in chicken ovarian follicles. Anim. Genet. 2017, 48, 205–216. [Google Scholar] [CrossRef] [PubMed]
- Jiang, K.; Zhang, M.; Li, F.; Li, D.; Sun, G.; Liu, X.; Li, H.; Han, R.; Jiang, R.; Li, Z.; et al. Study on the role of gga-miRNA-200a in regulating cell differentiation and proliferation of chicken breast muscle by targeting Grb2. Anim. Cells Syst. 2017, 21, 365–373. [Google Scholar] [CrossRef]
- Morikawa, M.; Derynck, R.; Miyazono, K. TGF-β and the TGF-β family: Context-dependent roles in cell and tissue physiology. Cold Spring Harb. Perspect. Biol. 2016, 8, a021873. [Google Scholar] [CrossRef]
- Pham, T.T.; Ban, J.; Hong, Y.; Lee, J.; Vu, T.H.; Truong, A.D.; Lillehoj, H.S.; Hong, Y.H. MicroRNA gga-miR-200a-3p modulates immune response via MAPK signaling pathway in chicken afflicted with necrotic enteritis. Vet. Res. 2020, 51, 8. [Google Scholar] [CrossRef] [PubMed]
- Guo, X.; Chen, S.-Y. Transforming growth factor-β and smooth muscle differentiation. World J. Biol. Chem. 2012, 3, 41. [Google Scholar] [CrossRef] [PubMed]
- Stewart, J.D.; Masi, T.L.; Cumming, A.E.; Molnar, G.M.; Wentworth, B.M.; Sampath, K.; McPherson, J.M.; Yaeger, P.C. Characterization of proliferating human skeletal muscle-derived cells in vitro: Differential modulation of myoblast markers by TGF-β2. J. Cell. Physiol. 2003, 196, 70–78. [Google Scholar] [CrossRef] [PubMed]
- Murakami, N.; McLennan, I.S.; Nonaka, I.; Koishi, K.; Baker, C.; Hammond-Tooke, G. Transforming growth factor-β2 is elevated in skeletal muscle disorders. Muscle Nerve Off. J. Am. Assoc. Electrodiagn. Med. 1999, 22, 889–898. [Google Scholar] [CrossRef]
- Saxena, V.; Sundaresan, N.; Malik, F.; Ahmed, K.; Saxena, M.; Nandedkar, P.; Singh, R. Temporal expression of transforming growth factor-β2 and myostatin mRNA during embryonic myogenesis in Indian broilers. Res. Vet. Sci. 2007, 82, 50–53. [Google Scholar] [CrossRef] [PubMed]
- Aramaki, S.; Sato, F.; Soh, T.; Yamauchi, N.; Sakai, T.; Hattori, M.-A. Temporal and spatial expression of TGF-β2 in chicken somites during early embryonic development. J. Exp. Zool. 2005, 303, 323–330. [Google Scholar] [CrossRef]
- Alliston, T.; Piek, E.; Derynck, R. TGF-beta Family Signaling in Skeletal Development, Maintenance, and Disease. Cold Spring Harb. Monogr. Ser. 2008, 50, 667. [Google Scholar]
- Ábrigo, J.; Campos, F.; Simon, F.; Riedel, C.; Cabrera, D.; Vilos, C.; Cabello-Verrugio, C. TGF-β requires the activation of canonical and non-canonical signalling pathways to induce skeletal muscle atrophy. Biol. Chem. 2018, 399, 253–264. [Google Scholar] [CrossRef]
- Howe, G.A.; Kazda, K.; Addison, C.L. MicroRNA-30b controls endothelial cell capillary morphogenesis through regulation of transforming growth factor beta 2. PLoS ONE 2017, 12, e0185619. [Google Scholar] [CrossRef]
- Niu, G.; Li, B.; Sun, L.; An, C. MicroRNA-153 inhibits osteosarcoma cells proliferation and invasion by targeting TGF-β2. PLoS ONE 2015, 10, e0119225. [Google Scholar] [CrossRef]
- Li, H.; Song, H.; Yuan, X.; Li, J.; Tang, H. miR-30a reverses TGF-β2-induced migration and EMT in posterior capsular opacification by targeting Smad2. Mol. Biol. Rep. 2019, 46, 3899–3907. [Google Scholar] [CrossRef] [PubMed]
- Langmead, B.; Trapnell, C.; Pop, M.; Salzberg, S.L. Ultrafast and memory-efficient alignment of short DNA sequences to the human genome. Genome Biol. 2009, 10, R25. [Google Scholar] [CrossRef] [PubMed]
- Fahlgren, N.; Howell, M.D.; Kasschau, K.D.; Chapman, E.J.; Sullivan, C.M.; Cumbie, J.S.; Givan, S.A.; Law, T.F.; Grant, S.R.; Dangl, J.L. High-throughput sequencing of Arabidopsis microRNAs: Evidence for frequent birth and death of MIRNA genes. PLoS ONE 2007, 2, e219. [Google Scholar] [CrossRef] [PubMed]
- Livak, K.J.; Schmittgen, T.D. Analysis of relative gene expression data using real-time quantitative PCR and the 2− ΔΔCT method. Methods 2001, 25, 402–408. [Google Scholar] [CrossRef] [PubMed]
- Shen, X.; Liu, Z.; Cao, X.; He, H.; Han, S.; Chen, Y.; Cui, C.; Zhao, J.; Li, D.; Wang, Y. Circular RNA profiling identified an abundant circular RNA circTMTC1 that inhibits chicken skeletal muscle satellite cell differentiation by sponging miR-128-3p. Int. J. Biol. Sci. 2019, 15, 2265. [Google Scholar] [CrossRef] [PubMed]











| miRNA Name | E10 | E13 | E16 | E19 | Mean TPM | |
|---|---|---|---|---|---|---|
| gga-miR-148a-3p | broiler | 327293 | 323059 | 364718 | 322018 | 334272 |
| layer | 353929 | 339140 | 391420 | 343636 | 357031 | |
| gga-miR-1a-3p | broiler | 26616 | 79775 | 126939 | 191575 | 106227 |
| layer | 20129 | 64899 | 117576 | 195302 | 99476 | |
| gga-miR-206 | broiler | 27301 | 61997 | 48354 | 27326 | 41245 |
| layer | 26028 | 57154 | 45154 | 32489 | 40206 | |
| gga-miR-199-3p | broiler | 41384 | 28932 | 31157 | 28151 | 32406 |
| layer | 46854 | 31789 | 24972 | 29883 | 33375 | |
| gga-miR-99a-5p | broiler | 41622 | 37123 | 28133 | 20793 | 31918 |
| layer | 46148 | 36928 | 27424 | 23673 | 33543 | |
| gga-miR-26a-5p | broiler | 29754 | 24827 | 28814 | 38364 | 30440 |
| layer | 29251 | 25395 | 24006 | 32410 | 27766 | |
| gga-let-7i | broiler | 30227 | 33640 | 25192 | 24596 | 28413 |
| layer | 25134 | 34570 | 28353 | 23014 | 27768 | |
| gga-miR-21-5p | broiler | 43718 | 28132 | 17625 | 19367 | 27211 |
| layer | 34517 | 25338 | 17125 | 11944 | 22231 | |
| gga-miR-100-5p | broiler | 41356 | 24980 | 18641 | 13781 | 24690 |
| layer | 32922 | 22507 | 15828 | 15976 | 21808 | |
| gga-let-7f-5p | broiler | 17858 | 24193 | 21957 | 24043 | 22012 |
| layer | 14383 | 22991 | 21583 | 21334 | 20073 | |
| miRNA Name | E10 | E13 | E16 | E19 | |
|---|---|---|---|---|---|
| gga-miR-9-5p | layer | 2533.501309a | 460.2524814 | 479.6634151 | 307.1783952 |
| broiler | 725.8412491b | 601.6528318 | 554.8960751 | 421.2946555 | |
| gga-miR-200a-3p | layer | 587.7834844 | 108.5109794a | 39.07409964a | 65.79358588 |
| broiler | 388.8403976 | 397.7650247b | 130.4198329b | 119.8415039 | |
| gga-miR-187-3p | layer | 177.0353363 | 279.7273104a | 167.3982378a | 50.00691963a |
| broiler | 98.41777916 | 45.56077617b | 10.18975533b | 7.038522079b | |
| gga-miR-215-5p | layer | 64.26356133 | 69.62688177 | 53.95331555a | 35.62181554 |
| broiler | 110.8988222 | 97.79864923 | 146.497047b | 43.44877201 | |
| gga-miR-383-5p | layer | 72.01323789 | 44.89056409a | 48.3486871 | 25.54511817 |
| broiler | 104.8076691 | 113.1937947b | 78.04010784 | 54.44535269 | |
| gga-miR-3525 | layer | 95.6159864a | 83.03892403 | 49.4126213 | 30.16373365 |
| broiler | 43.59036593b | 58.00610376 | 27.19807371 | 19.32445908 | |
| gga-miR-122-5p | layer | 46.01366404 | 37.70219446 | 29.61562344 | 152.9681583a |
| broiler | 61.89245507 | 26.78922018 | 23.62469575 | 26.27846184b | |
| gga-miR-217-5p | layer | 36.87902642 | 33.87950711a | 15.41982366a | 18.98201401a |
| broiler | 36.65022205 | 69.46941821b | 39.87922917b | 39.67657653b | |
| gga-miR-490-3p | layer | 68.14927667 | 55.23690091 | 12.01854442 | 2.781629621a |
| broiler | 63.45003703 | 34.82351892 | 11.40091401 | 5.668242481b | |
| gga-miR-429-3p | layer | 70.3618033 | 45.63204794a | 11.19323588 | 6.365474227 |
| broiler | 44.40631114 | 14.12317871b | 3.330957988 | 11.92037763 | |
© 2020 by the authors. Licensee MDPI, Basel, Switzerland. This article is an open access article distributed under the terms and conditions of the Creative Commons Attribution (CC BY) license (http://creativecommons.org/licenses/by/4.0/).
Share and Cite
Yin, H.; He, H.; Shen, X.; Tang, S.; Zhao, J.; Cao, X.; Han, S.; Cui, C.; Chen, Y.; Wei, Y.; et al. MicroRNA Profiling Reveals an Abundant miR-200a-3p Promotes Skeletal Muscle Satellite Cell Development by Targeting TGF-β2 and Regulating the TGF-β2/SMAD Signaling Pathway. Int. J. Mol. Sci. 2020, 21, 3274. https://doi.org/10.3390/ijms21093274
Yin H, He H, Shen X, Tang S, Zhao J, Cao X, Han S, Cui C, Chen Y, Wei Y, et al. MicroRNA Profiling Reveals an Abundant miR-200a-3p Promotes Skeletal Muscle Satellite Cell Development by Targeting TGF-β2 and Regulating the TGF-β2/SMAD Signaling Pathway. International Journal of Molecular Sciences. 2020; 21(9):3274. https://doi.org/10.3390/ijms21093274
Chicago/Turabian StyleYin, Huadong, Haorong He, Xiaoxu Shen, Shuyue Tang, Jing Zhao, Xinao Cao, Shunshun Han, Can Cui, Yuqi Chen, Yuanhang Wei, and et al. 2020. "MicroRNA Profiling Reveals an Abundant miR-200a-3p Promotes Skeletal Muscle Satellite Cell Development by Targeting TGF-β2 and Regulating the TGF-β2/SMAD Signaling Pathway" International Journal of Molecular Sciences 21, no. 9: 3274. https://doi.org/10.3390/ijms21093274
APA StyleYin, H., He, H., Shen, X., Tang, S., Zhao, J., Cao, X., Han, S., Cui, C., Chen, Y., Wei, Y., Wang, Y., Li, D., & Zhu, Q. (2020). MicroRNA Profiling Reveals an Abundant miR-200a-3p Promotes Skeletal Muscle Satellite Cell Development by Targeting TGF-β2 and Regulating the TGF-β2/SMAD Signaling Pathway. International Journal of Molecular Sciences, 21(9), 3274. https://doi.org/10.3390/ijms21093274

