Paeoniflorin Inhibits the Activation of Microglia and Alleviates Depressive Behavior by Regulating SIRT1-NF-kB-NLRP3/Pyroptosis Pathway
Abstract
1. Introduction
2. Results
2.1. PF Inhibits the Activation of Indexes Related to Pyroptosis of BV2 Cells Induced by LPS and ATP and the Expression of Inflammatory Cytokines
2.2. PF Inhibited the Apoptosis Signal Enhancement and ROS Activation in Cultured BV2 Microglia Stimulated by LPS and ATP
2.3. PF Protected BV2 Cells Against LPS+ATP-Induced NLRP3 Inflammasome Activation via SIRT1 Signaling In Vitro
2.4. PF Improved CUMS-Induced Depression-like Behavior in Mice
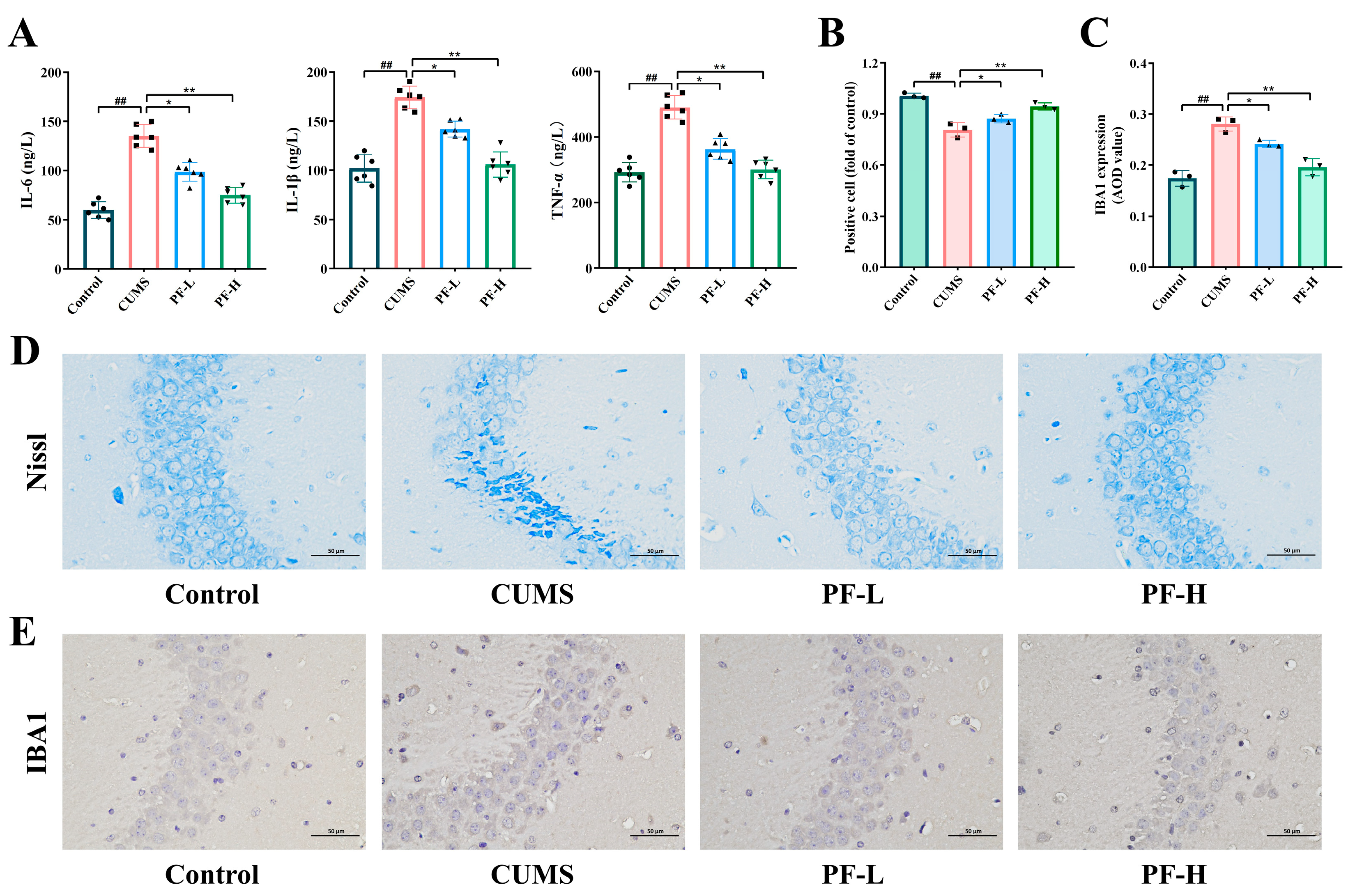
2.5. PF Alleviated Neuroinflammation and Neuronal Damage in CA3 Area in Hippocampus of CUMS Mice
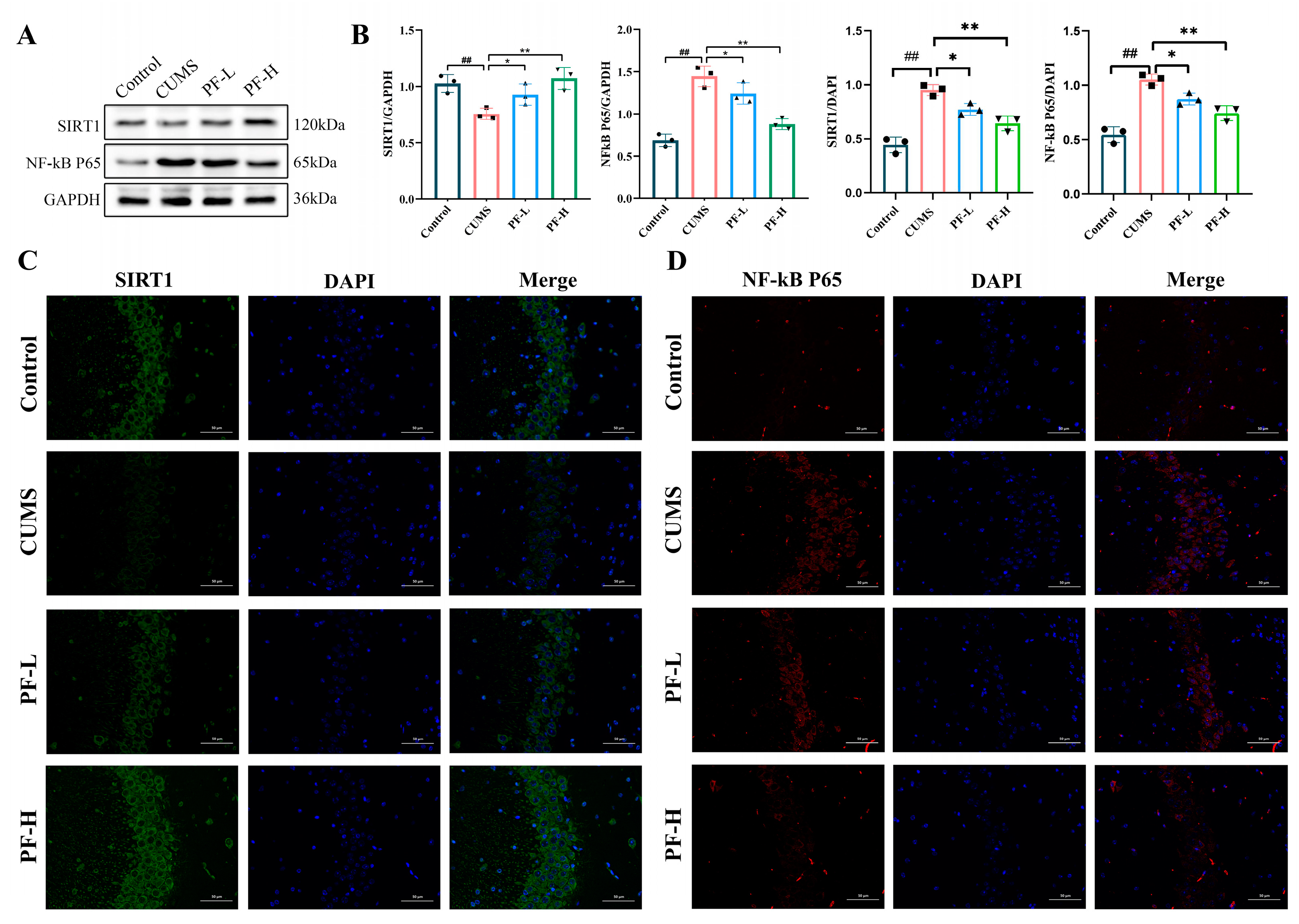
2.6. Effect of PF on SIRT1 and NF-κB Expression in Hippocampus of CUMS Mice
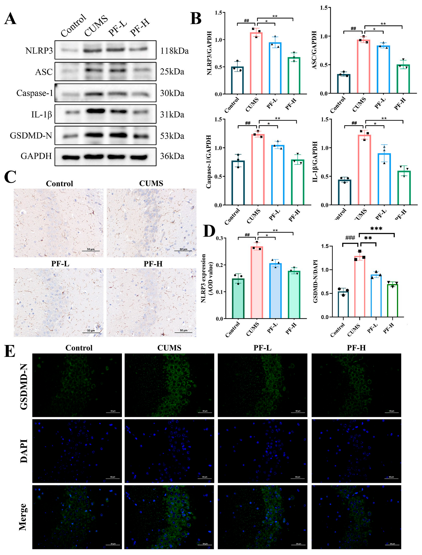
2.7. Effects of PF on NLRP3 Inflammasome and Pyroptosis in the Hippocampus of CUMS Mice
2.8. Effect of SIRT1 Blockage on PF-Related Improvements of NF-κB, NLRP3 Inflammasome and Pyroptosis
3. Discussion
4. Materials and Methods
4.1. Chemicals and Reagents
4.2. Cells Cultures and Treatments and Cell Viability CCK-8 Assay
4.3. Determination of Caspase-1 and LDH Expression Levels in Cells
4.4. Determination of the Expression Levels of IL-1β and IL-18 in Cells
4.5. Hoechst/PI Double Staining
4.6. Intracellular and Mitochondrial ROS Detection
4.7. CUMS Procedure and Experimental Design
4.7.1. Experiment 1
4.7.2. Experiment 2
4.8. Behavioral Experiment
4.8.1. Sucrose Preference Test (SPT)
4.8.2. Tail Suspension Test (TST)
4.8.3. Forced Swimming Test (FST)
4.8.4. Open Field Test (OFT)
4.8.5. Elevated Plus Maze (EPM)
4.9. Determination of IL-1β, IL-6 and TNF-α in Serum
4.10. Nissl Staining
4.11. Immunofluorescence
4.12. Immunohistochemistry
4.13. Western Blot
4.14. Reverse Transcription (RT)-and Real-Time Quantitative Polymerase Chain Reaction (qPCR)
4.15. Statistical Analysis
5. Conclusions
Author Contributions
Funding
Institutional Review Board Statement
Data Availability Statement
Conflicts of Interest
References
- Yu, X.; Wang, S.; Wu, W.; Chang, H.; Shan, P.; Yang, L.; Zhang, W.; Wang, X. Exploring New Mechanism of Depression from the Effects of Virus on Nerve Cells. Cells 2023, 12, 1767. [Google Scholar] [CrossRef]
- World Health Organization. Depression and Other Common Mental Disorders: Global Health Estimates; World Health Organization: Geneva, Switzerland, 2017. [Google Scholar]
- Khushboo; Siddiqi, N.J.; de Lourdes Pereira, M.; Sharma, B. Neuroanatomical, Biochemical, and Functional Modifications in Brain Induced by Treatment with Antidepressants. Mol. Neurobiol. 2022, 59, 3564–3584. [Google Scholar] [CrossRef] [PubMed]
- Otte, C.; Gold, S.M.; Penninx, B.W.; Pariante, C.M.; Etkin, A.; Fava, M.; Mohr, D.C.; Schatzberg, A.F. Major depressive disorder. Nat. Rev. Dis. Primers 2016, 2, 16065. [Google Scholar] [CrossRef]
- Guzman-Martinez, L.; Maccioni, R.B.; Andrade, V.; Navarrete, L.P.; Pastor, M.G.; Ramos-Escobar, N. Neuroinflammation as a Common Feature of Neurodegenerative Disorders. Front. Pharmacol. 2019, 10, 1008. [Google Scholar] [CrossRef]
- Zhao, Y.; Sun, X.; Zhang, T.; Liu, S.; Cai, E.; Zhu, H. Study on the antidepressant effect of panaxynol through the IκB-α/NF-κB signaling pathway to inhibit the excessive activation of BV-2 microglia. Biomed. Pharmacother. 2021, 138, 111387. [Google Scholar] [CrossRef] [PubMed]
- Olugbemide, A.S.; Ben-Azu, B.; Bakre, A.G.; Ajayi, A.M.; Femi-Akinlosotu, O.; Umukoro, S. Naringenin improves depressive- and anxiety-like behaviors in mice exposed to repeated hypoxic stress through modulation of oxido-inflammatory mediators and NF-kB/BDNF expressions. Brain Res. Bull. 2021, 169, 214–227. [Google Scholar] [CrossRef] [PubMed]
- Elias, E.E.; Lyons, B.; Muruve, D.A. Gasdermins and pyroptosis in the kidney. Nat. Rev. Nephrol. 2023, 19, 337–350. [Google Scholar] [CrossRef] [PubMed]
- Wen, J.; Xuan, B.; Liu, Y.; Wang, L.; He, L.; Meng, X.; Zhou, T.; Wang, Y. NLRP3 inflammasome-induced pyroptosis in digestive system tumors. Front. Immunol. 2023, 14, 1074606. [Google Scholar] [CrossRef]
- Vande Walle, L.; Lamkanfi, M. Pyroptosis. Curr. Biol. 2016, 26, R568–R572. [Google Scholar] [CrossRef]
- Yu, P.; Zhang, X.; Liu, N.; Tang, L.; Peng, C.; Chen, X. Pyroptosis: Mechanisms and diseases. Signal Transduct. Target. Ther. 2021, 6, 128. [Google Scholar] [CrossRef]
- Lei, Q.; Yi, T.; Chen, C. NF-κB-Gasdermin D (GSDMD) Axis Couples Oxidative Stress and NACHT, LRR and PYD Domains-Containing Protein 3 (NLRP3) Inflammasome-Mediated Cardiomyocyte Pyroptosis Following Myocardial Infarction. Med. Sci. Monit. Int. Med. J. Exp. Clin. Res. 2018, 24, 6044. [Google Scholar] [CrossRef] [PubMed]
- Feng, K.; Chen, Z.; Pengcheng, L.; Zhang, S.; Wang, X. Quercetin attenuates oxidative stress-induced apoptosis via SIRT1/AMPK-mediated inhibition of ER stress in rat chondrocytes and prevents the progression of osteoarthritis in a rat model. J. Cell. Physiol. 2019, 234, 18192–18205. [Google Scholar] [CrossRef] [PubMed]
- Fu, Y.; Wang, Y.; Du, L.; Xu, C.; Cao, J.; Fan, T.; Liu, J.; Su, X.; Fan, S.; Liu, Q.; et al. Resveratrol inhibits ionising irradiation-induced inflammation in MSCs by activating SIRT1 and limiting NLRP-3 inflammasome activation. Int. J. Mol. Sci. 2013, 14, 14105–14118. [Google Scholar] [CrossRef] [PubMed]
- Xia, C.Y.; Guo, Y.X.; Lian, W.W.; Yan, Y.; Ma, B.Z.; Cheng, Y.C.; Xu, J.K.; He, J.; Zhang, W.K. The NLRP3 inflammasome in depression: Potential mechanisms and therapies. Pharmacol. Res. 2022, 187, 106625. [Google Scholar] [CrossRef] [PubMed]
- Zhao, C.; Luo, C.; Ling, W.; Yin, M.; Qin, S. Modern research progress on pharmacological effects of paeoniflorin. IOP Conf. Ser. Earth Environ. Sci. 2020, 559, 012015. [Google Scholar] [CrossRef]
- Hong, H.; Lu, X.; Wu, C.; Chen, J.; Chen, C.; Zhang, J.; Huang, C.; Cui, Z. A review for the pharmacological effects of paeoniflorin in the nervous system. Front. Pharmacol. 2022, 13, 898955. [Google Scholar] [CrossRef]
- Guo, W.; Yao, X.; Cui, R.; Yang, W.; Wang, L. Mechanisms of paeoniaceae action as an antidepressant. Front. Pharmacol. 2023, 13, 934199. [Google Scholar] [CrossRef]
- Chen, J.; Zhu, W.; Zeng, X.; Yang, K.; Peng, H.; Hu, L. Paeoniflorin exhibits antidepressant activity in rats with postpartum depression via the TSPO and BDNF-mTOR pathways. Acta Neurobiol. Exp. 2022, 82, 347–357. [Google Scholar] [CrossRef]
- Tang, M.; Chen, M.; Li, Q. Paeoniflorin ameliorates chronic stress-induced depression-like behavior in mice model by affecting ERK1/2 pathway. Bioengineered 2021, 12, 11329–11341. [Google Scholar] [CrossRef]
- Cheng, J.; Chen, M.; Wan, H.Q.; Chen, X.Q.; Li, C.F.; Zhu, J.X.; Liu, Q.; Xu, G.H.; Yi, L.T. Paeoniflorin exerts antidepressant-like effects through enhancing neuronal FGF-2 by microglial inactivation. J. Ethnopharmacol. 2021, 274, 114046. [Google Scholar] [CrossRef]
- Tian, D.D.; Wang, M.; Liu, A.; Gao, M.R.; Qiu, C.; Yu, W.; Wang, W.J.; Zhang, K.; Yang, L.; Jia, Y.Y.; et al. Antidepressant Effect of Paeoniflorin Is Through Inhibiting Pyroptosis CASP-11/GSDMD Pathway. Mol. Neurobiol. 2021, 58, 761–776. [Google Scholar] [CrossRef] [PubMed]
- Bakina, O.; Kettenmann, H.A.; Nolte, C. Microglia form satellites with different neuronal subtypes in the adult murine central nervous system. J. Neurosci. Res. 2022, 100, 1105–1122. [Google Scholar] [CrossRef] [PubMed]
- Ishijima, T.; Nakajima, K. Inflammatory cytokines TNFα, IL-1β, and IL-6 are induced in endotoxin- stimulated microglia through different signaling cascades. Sci. Prog. 2021, 104, 00368504211054985. [Google Scholar] [CrossRef] [PubMed]
- Gogoleva, V.S.; Drutskaya, M.S.; Atretkhany, K.S.N. The Role of Microglia in the Homeostasis of the Central Nervous System and Neuroinflammation. Mol. Biol. 2019, 53, 696–703. [Google Scholar] [CrossRef]
- Iwasa, M.; Kato, H.; Iwashita, K.; Yamakage, H.; Kato, S.; Saito, S.A.; Ihara, M.A.; Nishimura, H.; Kawamoto, A.; Suganami, T.; et al. Taxifolin Suppresses Inflammatory Responses of High-Glucose-Stimulated Mouse Microglia by Attenuating the TXNIP-NLRP3 Axis. Nutrients 2023, 15, 2738. [Google Scholar] [CrossRef]
- Lee, J.W.; Chun, W.; Lee, H.J.; Kim, S.M.; Min, J.H.; Kim, D.Y.; Kim, M.O.; Ryu, H.A.-O.; Lee, S.U. The role of microglia in the development of neurodegenerative diseases. Biomedicines 2021, 9, 1449. [Google Scholar] [CrossRef]
- Arioz, B.I.; Tastan, B.; Tarakcioglu, E.; Tufekci, K.U.; Olcum, M.; Ersoy, N.; Bagriyanik, A.; Genc, K.; Genc, S. Melatonin Attenuates LPS-Induced Acute Depressive-Like Behaviors and Microglial NLRP3 Inflammasome Activation Through the SIRT1/Nrf2 Pathway. Front. Immunol. 2019, 10, 1511. [Google Scholar] [CrossRef]
- Wang, L.; Hauenstein, A.V. The NLRP3 inflammasome: Mechanism of action, role in disease and therapies. Mol. Asp. Med. 2020, 76, 100889. [Google Scholar] [CrossRef]
- An, C.; Wu, Y.; Wu, J.; Liu, H.; Zhou, S.; Ge, D.; Dong, R.; You, L.A.; Hao, Y. Berberine ameliorates pulmonary inflammation in mice with influenza viral pneumonia by inhibiting NLRP3 inflammasome activation and gasdermin D-mediated pyroptosis. Drug Dev. Res. 2022, 83, 1707–1721. [Google Scholar] [CrossRef]
- Yue, N.; Huang, H.; Zhu, X.; Han, Q.; Wang, Y.; Li, B.; Liu, Q.; Wu, G.; Zhang, Y.; Yu, J. Activation of P2X7 receptor and NLRP3 inflammasome assembly in hippocampal glial cells mediates chronic stress-induced depressive-like behaviors. J. Neuroinflamm. 2017, 14, 102. [Google Scholar] [CrossRef]
- Wu, Y.X.; Xu, R.Y.; Jiang, L.; Chen, X.Y.; Xiao, X.J. MicroRNA-30a-5p Promotes Chronic Heart Failure in Rats by Targeting Sirtuin-1 to Activate the Nuclear Factor-κB/NOD-Like Receptor 3 Signaling Pathway. Drugs Ther. 2022, 37, 1065–1076. [Google Scholar] [CrossRef] [PubMed]
- Liu, X.; Jin, X.; Yu, D.; Liu, G. Suppression of NLRP3 and NF-κB signaling pathways by α-Cyperone via activating SIRT1 contributes to attenuation of LPS-induced acute lung injury in mice. Int. Immunopharmacol. 2019, 76, 105886. [Google Scholar] [CrossRef] [PubMed]
- Singh, S.; Singh, T.G. Role of Nuclear Factor Kappa B (NF-κB) Signalling in Neurodegenerative Diseases: An mechanistic approach. Curr. Neuropharmacol. 2020, 18, 918–935. [Google Scholar] [CrossRef] [PubMed]
- Yang, Q.; Zhang, J.; Liu, F.; Chen, H.; Zhang, W.; Yang, H.; He, N.; Dong, J.; Zhao, P.A. caviae infection triggers IL-1β secretion through activating NLRP3 inflammasome mediated by NF-κB signaling pathway partly in a TLR2 dependent manner. Virulence 2022, 13, 1486–1501. [Google Scholar] [CrossRef]
- Cai, J.; Guan, H.; Jiao, X.; Yang, J.; Chen, X.; Zhang, H.; Zheng, Y.; Zhu, Y.; Liu, Q.; Zhang, Z. NLRP3 inflammasome mediated pyroptosis is involved in cadmium exposure-induced neuroinflammation through the IL-1β/IkB-α-NF-κB-NLRP3 feedback loop in swine. Toxicology 2021, 453, 152720. [Google Scholar] [CrossRef]
- Dong, S.Q.; Zhang, Q.P.; Zhu, J.X.; Chen, M.; Li, C.F.; Liu, Q.; Geng, D.; Yi, L.T. Gypenosides reverses depressive behavior via inhibiting hippocampal neuroinflammation. Biomed. Pharmacother. 2018, 106, 1153–1160. [Google Scholar] [CrossRef]
- Hu, Y.; Zhao, M.; Zhao, T.; Qi, M.; Yao, G.; Dong, Y. The protective effect of Pilose antler peptide on CUMS-Induced depression through AMPK/Sirt1/NF-κB/NLRP3-mediated pyroptosis. Front. Pharmacol. 2022, 13, 815413. [Google Scholar] [CrossRef]







| Forward | Reverse | |
|---|---|---|
| Gapdh | 5′-TGTTTCCTCGTCCCGTAGA-3′ | 5′-GATGGCAACAATCTCCACTTTG-3′ |
| Sirt1 | 5′-TGGACGAGCTGACCCTTGA-3′ | 5′-TCCTGCGGATGTGGAGATT-3′ |
| Nf-kb | 5′-AGAGCAACCGAAACAGGAGG-3′ | 5′-TTTGCAGGCCCCACATAGTT-3′ |
| Nlrp3 | 5′-CTCGCATTGGTTCTGAGCTC-3′ | 5′-AGTAAGGCCGGAATTCACCA-3′ |
| Asc | 5′-TTGCTGGATGCTCTGTATGG-3′ | 5′-CCAAGTAGGGCTGTGTTTGC-3′ |
| Caspase-1 | 5′-CTGACTGGGACCCTCAAGTT-3′ | 5′-TCAACTTGAGCTCCAACCCT-3′ |
| Il-1β | 5′-GTTCCCATTAGACAACTGC-3′ | 5′-GATTCTTTCCTTTGAGGC-3′ |
| Gsdmd-n | 5′-AAGATCGTGGATCATGCCGT-3′ | 5′-AACGGGGTTTCCAGAACCAT-3′ |
Disclaimer/Publisher’s Note: The statements, opinions and data contained in all publications are solely those of the individual author(s) and contributor(s) and not of MDPI and/or the editor(s). MDPI and/or the editor(s) disclaim responsibility for any injury to people or property resulting from any ideas, methods, instructions or products referred to in the content. |
© 2024 by the authors. Licensee MDPI, Basel, Switzerland. This article is an open access article distributed under the terms and conditions of the Creative Commons Attribution (CC BY) license (https://creativecommons.org/licenses/by/4.0/).
Share and Cite
Wang, X.; Su, L.; Liu, S.; He, Z.; Li, J.; Zong, Y.; Chen, W.; Du, R. Paeoniflorin Inhibits the Activation of Microglia and Alleviates Depressive Behavior by Regulating SIRT1-NF-kB-NLRP3/Pyroptosis Pathway. Int. J. Mol. Sci. 2024, 25, 12543. https://doi.org/10.3390/ijms252312543
Wang X, Su L, Liu S, He Z, Li J, Zong Y, Chen W, Du R. Paeoniflorin Inhibits the Activation of Microglia and Alleviates Depressive Behavior by Regulating SIRT1-NF-kB-NLRP3/Pyroptosis Pathway. International Journal of Molecular Sciences. 2024; 25(23):12543. https://doi.org/10.3390/ijms252312543
Chicago/Turabian StyleWang, Xue, Lili Su, Silu Liu, Zhongmei He, Jianming Li, Ying Zong, Weijia Chen, and Rui Du. 2024. "Paeoniflorin Inhibits the Activation of Microglia and Alleviates Depressive Behavior by Regulating SIRT1-NF-kB-NLRP3/Pyroptosis Pathway" International Journal of Molecular Sciences 25, no. 23: 12543. https://doi.org/10.3390/ijms252312543
APA StyleWang, X., Su, L., Liu, S., He, Z., Li, J., Zong, Y., Chen, W., & Du, R. (2024). Paeoniflorin Inhibits the Activation of Microglia and Alleviates Depressive Behavior by Regulating SIRT1-NF-kB-NLRP3/Pyroptosis Pathway. International Journal of Molecular Sciences, 25(23), 12543. https://doi.org/10.3390/ijms252312543

