Inhibition of Biofilm Formation in Cutibacterium acnes, Staphylococcus aureus, and Candida albicans by the Phytopigment Shikonin
Abstract
1. Introduction
2. Results
2.1. Antimicrobial and Antibiofilm Activities of Shikonin against C. acnes, S. aureus, and C. albicans
2.2. Effects of Shikonin on Biofilm- and Virulence-Related Factors
2.3. Shikonin Inhibited Polymicrobial Biofilm Formation on Abiotic and Biotic Surfaces
2.4. Shikonin Altered Gene Expression Levels in C. acnes and S. aureus
2.5. Shikonin Prevented the Attachment of C. acnes and Other Microbes to Porcine Skin
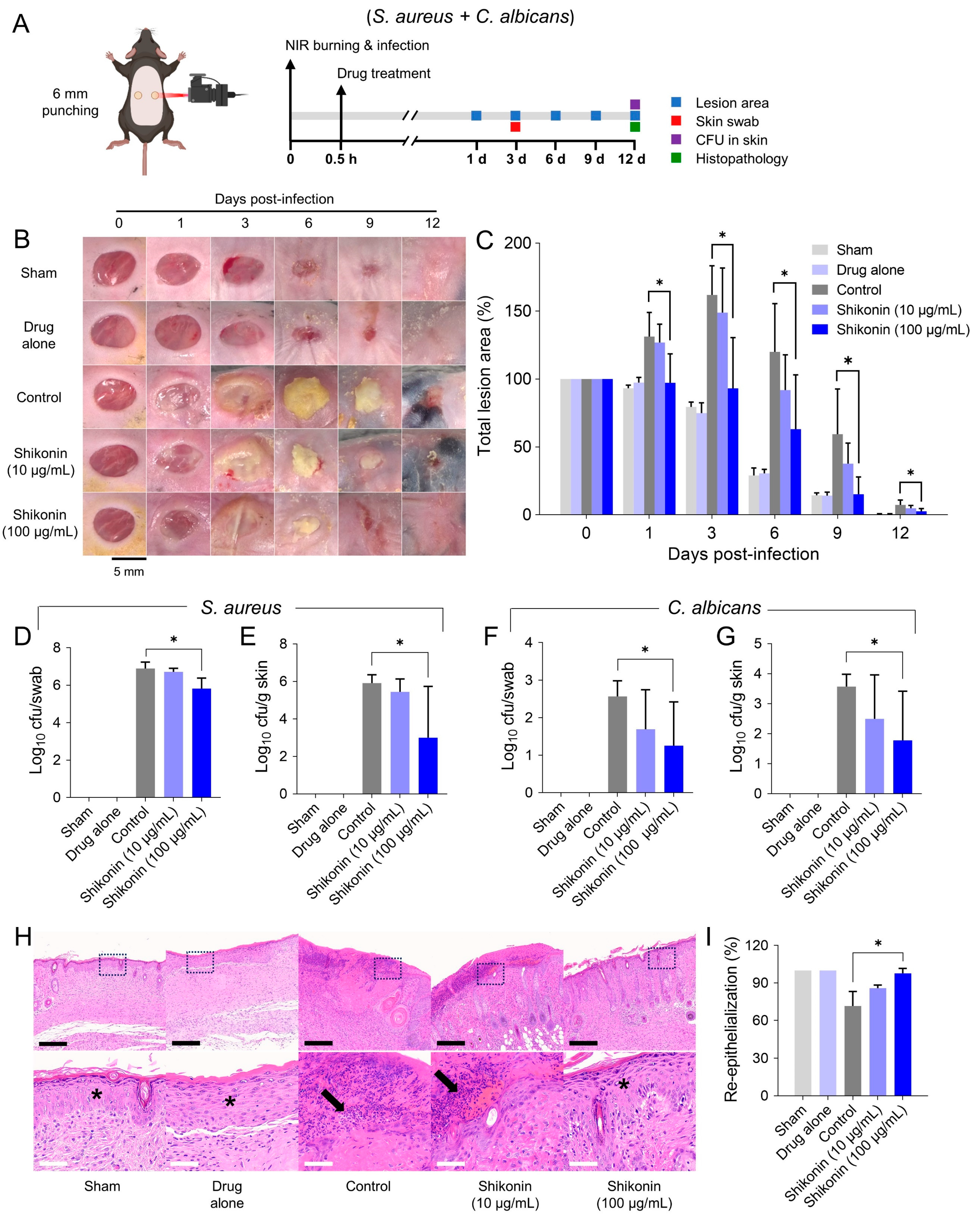
2.6. Antimicrobial and Wound-Healing Efficacy of Shikonin against Polymicrobial Infection
2.7. Toxicity of Shikonin in a Plant Model and a Nematode Model
3. Discussion
4. Materials and Methods
4.1. Strains, Chemicals, and Culture Materials
4.2. Planktonic Cell Growth Measurements and MIC Determinations
4.3. Biofilm Assays in 96-Well Plates
4.4. Biofilm Observations by Live Imaging Microscopy, CLSM, and SEM
4.5. C. albicans—Hyphal Formation and Cell Aggregation Assay
4.6. Cell Surface Hydrophilicity Assay
4.7. Cell Agglutination as Determined by EPS Production
4.8. Porphyrin Production Assay
4.9. Lipase Production Assay
4.10. Quantitative Real-Time PCR (qRT-PCR)
4.11. Biofilm Inhibition Analysis on Porcine Skin
4.12. Antimicrobial and Wound-Healing Evaluations in a Murine Model
4.13. Shikonin Toxicity Assays Using Nematode and Seed Germination Models
4.14. Statistical Analysis
Supplementary Materials
Author Contributions
Funding
Institutional Review Board Statement
Informed Consent Statement
Data Availability Statement
Conflicts of Interest
References
- Flemming, H.C.; van Hullebusch, E.D.; Neu, T.R.; Nielsen, P.H.; Seviour, T.; Stoodley, P.; Wingender, J.; Wuertz, S. The biofilm matrix: Multitasking in a shared space. Nat. Rev. Microbiol. 2023, 21, 70–86. [Google Scholar] [CrossRef] [PubMed]
- Roder, H.L.; Sorensen, S.J.; Burmolle, M. Studying bacterial multispecies biofilms: Where to start? Trends Microbiol. 2016, 24, 503–513. [Google Scholar] [CrossRef] [PubMed]
- Raj, D.S.; Dhamodharan, D.; Thanigaivel, S.; Vickram, A.S.; Byun, H.S. Nanoemulsion as an effective inhibitor of biofilm-forming bacterial associated drug resistance: An insight into COVID based nosocomial infections. Biotechnol. Bioprocess Eng. 2022, 27, 543–555. [Google Scholar] [CrossRef] [PubMed]
- Cegelski, L.; Marshall, G.R.; Eldridge, G.R.; Hultgren, S.J. The biology and future prospects of antivirulence therapies. Nat. Rev. Microbiol. 2008, 6, 17–27. [Google Scholar] [CrossRef]
- Alshanta, O.A.; Albashaireh, K.; McKloud, E.; Delaney, C.; Kean, R.; McLean, W.; Ramage, G. Candida albicans and Enterococcus faecalis biofilm frenemies: When the relationship sours. Biofilm 2022, 4, 100072. [Google Scholar] [CrossRef] [PubMed]
- Winans, J.B.; Wucher, B.R.; Nadell, C.D. Multispecies biofilm architecture determines bacterial exposure to phages. PLoS Biol. 2022, 20, e3001913. [Google Scholar] [CrossRef]
- Byrd, A.L.; Belkaid, Y.; Segre, J.A. The human skin microbiome. Nat. Rev. Microbiol. 2018, 16, 143–155. [Google Scholar] [CrossRef]
- Gallo, R.L. Human skin is the largest epithelial surface for interaction with microbes. J. Investig. Dermatol. 2017, 137, 1213–1214. [Google Scholar] [CrossRef]
- Harriott, M.M.; Noverr, M.C. Candida albicans and Staphylococcus aureus form polymicrobial biofilms: Effects on antimicrobial resistance. Antimicrob. Agents Chemother. 2009, 53, 3914–3922. [Google Scholar] [CrossRef]
- Zhang, Y.J.; Gan, R.Y.; Li, S.; Zhou, Y.; Li, A.N.; Xu, D.P.; Li, H.B. Antioxidant phytochemicals for the prevention and treatment of chronic diseases. Molecules 2015, 20, 21138–21156. [Google Scholar] [CrossRef]
- Baiseitova, A.; Shah, A.B.; Khan, A.M.; Idrees, M.; Kim, J.H.; Lee, Y.H.; Kong, I.K.; Park, K.H. Antioxidant potentials of furanodihydrobenzoxanthones from Artocarpus elasticus and their protection against oxLDL induced injury in SH-SY5Y cells. Biomed. Pharmacother. 2023, 165, 115278. [Google Scholar] [CrossRef]
- Simoes, M.; Bennett, R.N.; Rosa, E.A. Understanding antimicrobial activities of phytochemicals against multidrug resistant bacteria and biofilms. Nat. Prod. Rep. 2009, 26, 746–757. [Google Scholar] [CrossRef] [PubMed]
- Liu, Z.Z.; Shen, Z.M.; Xiang, S.Y.; Sun, Y.; Cui, J.H.; Jia, J.P. Evaluation of 1,4-naphthoquinone derivatives as antibacterial agents: Activity and mechanistic studies. Front. Env. Sci. Eng. 2023, 17, 31. [Google Scholar] [CrossRef]
- Lee, J.-H.; Kim, Y.-G.; Lee, J. Antibiofilm activity of lawsone against polymicrobial Enterohemorrhagic coli O157:H7 and Candida albicans by suppression of curli production and hyphal growth. Phytomedicine 2024, 124, 155306. [Google Scholar] [CrossRef] [PubMed]
- Lee, J.-H.; Kim, Y.-G.; Ryu, S.Y.; Lee, J. Calcium-chelating alizarin and other anthraquinones inhibit biofilm formation and the hemolytic activity of Staphylococcus aureus. Sci. Rep. 2016, 6, 19267. [Google Scholar] [CrossRef]
- Dukanovi, S.; Ganic, T.; Loncarevic, B.; Cvetkovic, S.; Nikolic, B.; Tenji, D.; Randjelovic, D.; Mitic-Culafic, D. Elucidating the antibiofilm activity of Frangula emodin against Staphylococcus aureus biofilms. J. Appl. Microbiol. 2022, 132, 1840–1855. [Google Scholar] [CrossRef]
- Cho, H.S.; Lee, J.-H.; Cho, M.H.; Lee, J. Red wines and flavonoids diminish Staphylococcus aureus virulence with anti-biofilm and anti-hemolytic activities. Biofouling 2015, 31, 1–11. [Google Scholar] [CrossRef] [PubMed]
- Khoo, H.E.; Azlan, A.; Tang, S.T.; Lim, S.M. Anthocyanidins and anthocyanins: Colored pigments as food, pharmaceutical ingredients, and the potential health benefits. Food Nutr. Res. 2017, 61, 1–21. [Google Scholar] [CrossRef]
- da Silva, A.C.; Santos, P.D.D.; Silva, J.T.D.; Leimann, F.V.; Bracht, L.; Goncalves, O.H. Impact of curcumin nanoformulation on its antimicrobial activity. Trends Food Sci. Technol. 2018, 72, 74–82. [Google Scholar] [CrossRef]
- Karpinski, T.M.; Adamczak, A. Fucoxanthin-an antibacterial carotenoid. Antioxidants 2019, 8, 239. [Google Scholar] [CrossRef]
- Mu, Z.; Guo, J.; Zhang, D.; Xu, Y.; Zhou, M.; Guo, Y.; Hou, Y.; Gao, X.; Han, X.; Geng, L. Therapeutic effects of shikonin on skin diseases: A review. Am. J. Chin. Med. 2021, 49, 1871–1895. [Google Scholar] [CrossRef]
- Song, Y.; Ding, Q.; Hao, Y.; Cui, B.; Ding, C.; Gao, F. Pharmacological effects of shikonin and its potential in skin repair: A review. Molecules 2023, 28, 7950. [Google Scholar] [CrossRef]
- Malik, S.; Brudzynska, P.; Khan, M.R.; Sytar, O.; Makhzoum, A.; Sionkowska, A. Natural plant-derived compounds in food and cosmetics: A paradigm of shikonin and its derivatives. Materials 2023, 16, 4377. [Google Scholar] [CrossRef] [PubMed]
- Yadav, S.; Sharma, A.; Nayik, G.A.; Cooper, R.; Bhardwaj, G.; Sohal, H.S.; Mutreja, V.; Kaur, R.; Areche, F.O.; AlOudat, M.; et al. Review of shikonin and derivatives: Isolation, chemistry, biosynthesis, pharmacology and toxicology. Front. Pharmacol. 2022, 13, 905755. [Google Scholar] [CrossRef] [PubMed]
- Roy, S.; Rhim, J.W. Anthocyanin food colorant and its application in pH-responsive color change indicator films. Crit. Rev. Food Sci. Nutr. 2021, 61, 2297–2325. [Google Scholar] [CrossRef] [PubMed]
- Ezati, P.; Bang, Y.J.; Rhim, J.W. Preparation of a shikonin-based pH-sensitive color indicator for monitoring the freshness of fish and pork. Food Chem. 2021, 337, 127995. [Google Scholar] [CrossRef] [PubMed]
- Wan, Y.; Wang, X.; Zhang, P.; Zhang, M.; Kou, M.; Shi, C.; Peng, X.; Wang, X. Control of foodborne Staphylococcus aureus by shikonin, a natural extract. Foods 2021, 10, 2954. [Google Scholar] [CrossRef]
- Li, Q.Q.; Chae, H.S.; Kang, O.H.; Kwon, D.Y. Synergistic antibacterial activity with conventional antibiotics and mechanism of action of shikonin against methicillin-resistant Staphylococcus aureus. Int. J. Mol. Sci. 2022, 23, 7551. [Google Scholar] [CrossRef] [PubMed]
- Yan, Y.; Tan, F.; Miao, H.; Wang, H.; Cao, Y. Effect of shikonin against Candida albicans biofilms. Front. Microbiol. 2019, 10, 1085. [Google Scholar] [CrossRef]
- Kaur, K.; Singh, A.; Kaur, R.; Kaur, H.; Kaur, R.; Arora, S.; Bedi, N. In silico molecular modelling studies and antibiofilm efficacy of shikonin against Candida albicans: Mechanistic insight. Arch. Microbiol. 2023, 205, 93. [Google Scholar] [CrossRef]
- Pang, C.; Chen, J.S.; Yang, L.; Yang, Y.; Qi, H.H.; Li, R.; Cao, Y.Y.; Miao, H. Shikonin inhibits Candida albicans biofilms via the Ras1-cAMP-Efg1 signalling pathway. Int. J. Gen. Med. 2023, 16, 2653–2662. [Google Scholar] [CrossRef]
- Li, J.H.; Li, S.Q.; Li, H.Z.; Guo, X.Y.; Guo, D.; Yang, Y.P.; Wang, X.; Zhang, C.L.; Shan, Z.G.; Xia, X.D.; et al. Antibiofilm activity of shikonin against Listeria monocytogenes and inhibition of key virulence factors. Food Control 2021, 120, 107558. [Google Scholar] [CrossRef]
- Buzza, H.H.; Alves, F.; Tome, A.J.B.; Chen, J.; Kassab, G.; Bu, J.; Bagnato, V.S.; Zheng, G.; Kurachi, C. Porphyrin nanoemulsion for antimicrobial photodynamic therapy: Effective delivery to inactivate biofilm-related infections. Proc. Natl. Acad. Sci. USA 2022, 119, e2216239119. [Google Scholar] [CrossRef] [PubMed]
- Collins, T.L.; Markus, E.A.; Hassett, D.J.; Robinson, J.B. The effect of a cationic porphyrin on Pseudomonas aeruginosa biofilms. Curr. Microbiol. 2010, 61, 411–416. [Google Scholar] [CrossRef] [PubMed]
- Kim, Y.-G.; Lee, J.-H.; Park, S.; Lee, J. The anticancer agent 3,3’-diindolylmethane inhibits multispecies biofilm formation by acne-causing bacteria and Candida albicans. Microbiol. Spectr. 2022, 10, e0205621. [Google Scholar] [CrossRef] [PubMed]
- Sun, Q.; Gong, T.; Liu, M.; Ren, S.; Yang, H.; Zeng, S.; Zhao, H.; Chen, L.; Ming, T.; Meng, X.; et al. Shikonin, a naphthalene ingredient: Therapeutic actions, pharmacokinetics, toxicology, clinical trials and pharmaceutical researches. Phytomedicine 2022, 94, 153805. [Google Scholar] [CrossRef] [PubMed]
- Rodriguez-Mena, A.; Ochoa-Martinez, L.A.; Gonzalez-Herrera, S.M.; Rutiaga-Quinones, O.M.; Gonzalez-Laredo, R.F.; Olmedilla-Alonso, B. Natural pigments of plant origin: Classification, extraction and application in foods. Food Chem. 2023, 398, 133908. [Google Scholar] [CrossRef] [PubMed]
- Ding, X.; Yin, B.; Qian, L.; Zeng, Z.; Yang, Z.; Li, H.; Lu, Y.; Zhou, S. Screening for novel quorum-sensing inhibitors to interfere with the formation of Pseudomonas aeruginosa biofilm. J. Med. Microbiol. 2011, 60, 1827–1834. [Google Scholar] [CrossRef] [PubMed]
- Coenye, T.; Peeters, E.; Nelis, H.J. Biofilm formation by Propionibacterium acnes is associated with increased resistance to antimicrobial agents and increased production of putative virulence factors. Res. Microbiol. 2007, 158, 386–392. [Google Scholar] [CrossRef] [PubMed]
- Nazipi, S.; Stodkilde-Jorgensen, K.; Scavenius, C.; Bruggemann, H. The skin bacterium Propionibacterium acnes employs two variants of hyaluronate lyase with distinct properties. Microorganisms 2017, 5, 57. [Google Scholar] [CrossRef]
- Lee, J.-H.; Kim, Y.-G.; Lee, J. Inhibition of Staphylococcus aureus biofilm formation and virulence factor production by petroselinic acid and other unsaturated C18 fatty acids. Microbiol. Spectr. 2022, 10, e0133022. [Google Scholar] [CrossRef]
- Nguyen, M.T.; Luqman, A.; Bitschar, K.; Hertlein, T.; Dick, J.; Ohlsen, K.; Broker, B.; Schittek, B.; Gotz, F. Staphylococcal (phospho)lipases promote biofilm formation and host cell invasion. Int. J. Med. Microbiol. 2018, 308, 653–663. [Google Scholar] [CrossRef]
- Anderson, M.J.; Schaaf, E.; Breshears, L.M.; Wallis, H.W.; Johnson, J.R.; Tkaczyk, C.; Sellman, B.R.; Sun, J.S.; Peterson, M.L. Alpha-toxin contributes to biofilm formation among Staphylococcus aureus wound isolates. Toxins 2018, 10, 157. [Google Scholar] [CrossRef]
- Nitulescu, G.; Margina, D.; Zanfirescu, A.; Olaru, O.T.; Nitulescu, G.M. Targeting bacterial sortases in search of anti-virulence therapies with low risk of resistance development. Pharmaceuticals 2021, 14, 415. [Google Scholar] [CrossRef]
- Maslova, E.; Eisaiankhongi, L.; Sjoberg, F.; McCarthy, R.R. Burns and biofilms: Priority pathogens and in vivo models. NPJ Biofilms Microbiomes 2021, 7, 73. [Google Scholar] [CrossRef]
- Hu, Y.; Niu, Y.; Ye, X.; Zhu, C.; Tong, T.; Zhou, Y.; Zhou, X.; Cheng, L.; Ren, B. Staphylococcus aureus synergized with Candida albicans to increase the pathogenesis and drug resistance in cutaneous abscess and peritonitis murine models. Pathogens 2021, 10, 1036. [Google Scholar] [CrossRef]
- Yoshida, L.S.; Kawada, T.; Irie, K.; Yuda, Y.; Himi, T.; Ikemoto, F.; Takano-Ohmuro, H. Shikonin directly inhibits nitric oxide synthases: Possible targets that affect thoracic aorta relaxation response and nitric oxide release from RAW 264.7 macrophages. J. Pharmacol. Sci. 2010, 112, 343–351. [Google Scholar] [CrossRef]
- Saeed, M.; Shoaib, A.; Tasleem, M.; Alabdallah, N.M.; Alam, M.J.; Asmar, Z.E.; Jamal, Q.M.S.; Bardakci, F.; Alqahtani, S.S.; Ansari, I.A.; et al. Assessment of antidiabetic activity of the shikonin by allosteric inhibition of protein-tyrosine phosphatase 1B (PTP1B) using state of art: An in silico and in vitro tactics. Molecules 2021, 26, 3996. [Google Scholar] [CrossRef] [PubMed]
- Kim, Y.-G.; Lee, J.-H.; Park, S.; Khadke, S.K.; Shim, J.-J.; Lee, J. Hydroquinones including tetrachlorohydroquinone inhibit Candida albicans biofilm formation by repressing hyphae-related genes. Microbiol. Spectr. 2022, 10, e0253622. [Google Scholar] [CrossRef] [PubMed]
- Kim, Y.-G.; Lee, J.-H.; Lee, J. Antibiofilm activities of fatty acids including myristoleic acid against Cutibacterium acnes via reduced cell hydrophobicity. Phytomedicine 2021, 91, 153710. [Google Scholar] [CrossRef] [PubMed]
- Johnson, T.; Kang, D.; Barnard, E.; Li, H. Strain-level differences in porphyrin production and regulation in Propionibacterium acnes elucidate disease associations. mSphere 2016, 1, e00023-15. [Google Scholar] [CrossRef] [PubMed]
- Patel, U.; Chandpura, J.; Chauhan, K.; Gupte, S. Screening and isolation of an organic solvent tolerant lipase producing bacteria from various oil contaminated sites. Indian J. Microbiol. 2018, 21, 22–36. [Google Scholar] [CrossRef]
- Lee, J.-H.; Kim, Y.-G.; Kim, Y.; Lee, J. Antifungal and antibiofilm activities of chromones against nine Candida species. Microbiol. Spectr. 2023, 11, e0173723. [Google Scholar] [CrossRef] [PubMed]








Disclaimer/Publisher’s Note: The statements, opinions and data contained in all publications are solely those of the individual author(s) and contributor(s) and not of MDPI and/or the editor(s). MDPI and/or the editor(s) disclaim responsibility for any injury to people or property resulting from any ideas, methods, instructions or products referred to in the content. |
© 2024 by the authors. Licensee MDPI, Basel, Switzerland. This article is an open access article distributed under the terms and conditions of the Creative Commons Attribution (CC BY) license (https://creativecommons.org/licenses/by/4.0/).
Share and Cite
Kim, Y.-G.; Lee, J.-H.; Kim, S.; Park, S.; Kim, Y.-J.; Ryu, C.-M.; Seo, H.W.; Lee, J. Inhibition of Biofilm Formation in Cutibacterium acnes, Staphylococcus aureus, and Candida albicans by the Phytopigment Shikonin. Int. J. Mol. Sci. 2024, 25, 2426. https://doi.org/10.3390/ijms25042426
Kim Y-G, Lee J-H, Kim S, Park S, Kim Y-J, Ryu C-M, Seo HW, Lee J. Inhibition of Biofilm Formation in Cutibacterium acnes, Staphylococcus aureus, and Candida albicans by the Phytopigment Shikonin. International Journal of Molecular Sciences. 2024; 25(4):2426. https://doi.org/10.3390/ijms25042426
Chicago/Turabian StyleKim, Yong-Guy, Jin-Hyung Lee, Sanghun Kim, Sunyoung Park, Yu-Jeong Kim, Choong-Min Ryu, Hwi Won Seo, and Jintae Lee. 2024. "Inhibition of Biofilm Formation in Cutibacterium acnes, Staphylococcus aureus, and Candida albicans by the Phytopigment Shikonin" International Journal of Molecular Sciences 25, no. 4: 2426. https://doi.org/10.3390/ijms25042426
APA StyleKim, Y.-G., Lee, J.-H., Kim, S., Park, S., Kim, Y.-J., Ryu, C.-M., Seo, H. W., & Lee, J. (2024). Inhibition of Biofilm Formation in Cutibacterium acnes, Staphylococcus aureus, and Candida albicans by the Phytopigment Shikonin. International Journal of Molecular Sciences, 25(4), 2426. https://doi.org/10.3390/ijms25042426

