BAP31 Promotes Angiogenesis via Galectin-3 Upregulation in Neuroblastoma
Abstract
1. Introduction
2. Results
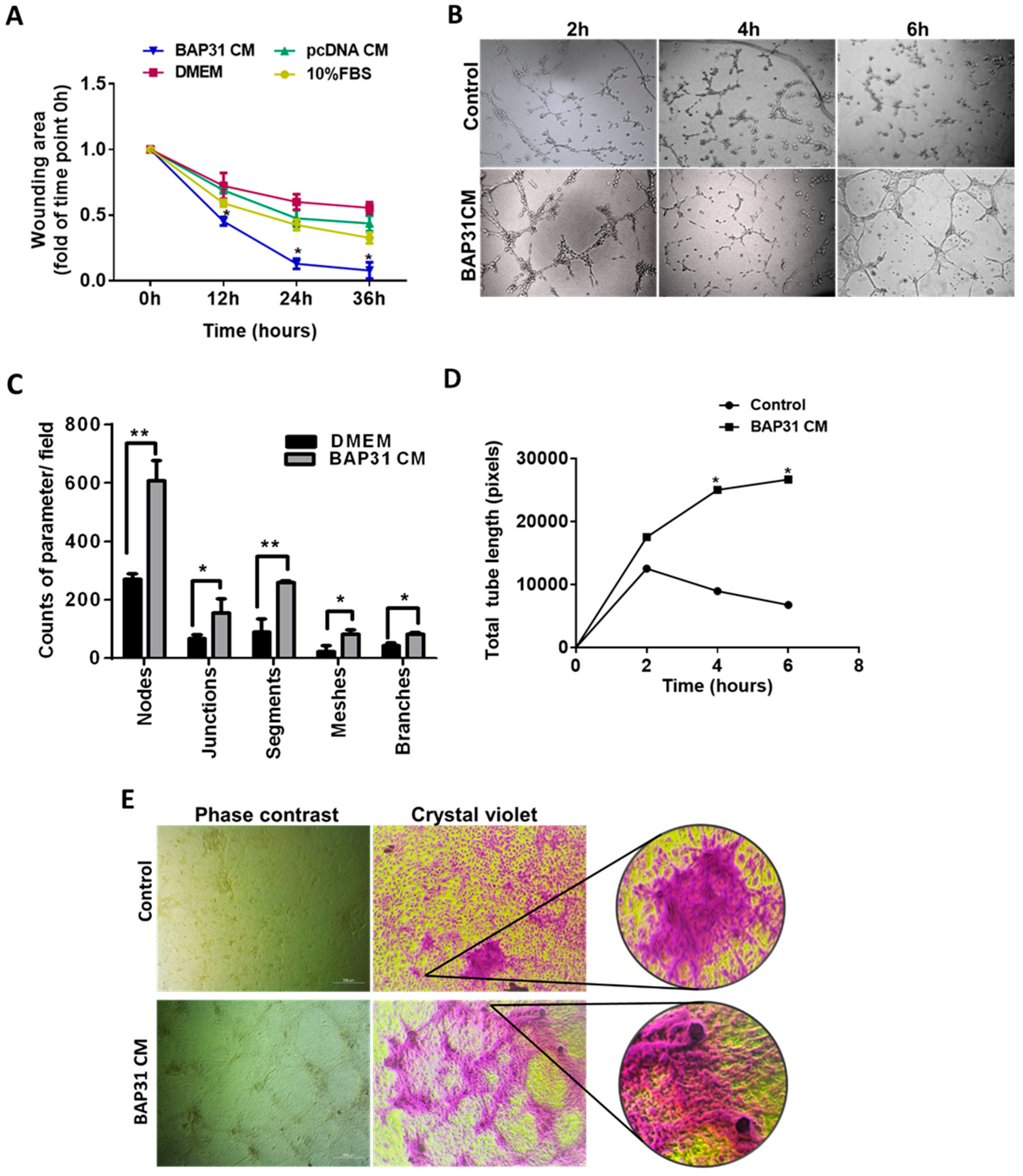
2.1. BAP31-Conditioned Media Stimulated HUVEC Cell Migration and Capillary Structure Formation
2.2. The Relationship of BAP31 with Pro-Angiogenic Factors
2.3. BAP31 Regulates GAL-3 and VEGFA by Targeting HIF-1α in SH-SY5Y Cells
2.4. Hypoxic BAP31-Conditioned Media Up-Regulates HIF-1α, VEGFA, and VEGFR2 in HUVECs
2.5. Antibody Blocking of GAL-3 Reduced Angiogenic Ability and Downregulated GAL-3 Downstream Target Molecules in Endothelial Cells
3. Discussion
4. Materials and Methods
4.1. Cell Culture
4.2. Plasmid Transfection
4.3. RNA Interference of BAP31
4.4. Conditioned Medium Preparation
4.5. Wound-Healing Assay
4.6. Endothelial Cell Capillary-like Tube Formation Assay
4.7. Human XL Oncology Array Kit
4.8. Western Blot Analysis
4.9. Proteasome Inhibition (MG132) Assay
4.10. Cobalt (II) Chloride Hexahydrate (CoCl2) Assays
4.11. Effect of Galectin 3-Neutralizing Antibody on Endothelial Cell Capillary Tube Formation Assay
4.12. Statistical Analysis
5. Conclusions
Supplementary Materials
Author Contributions
Funding
Institutional Review Board Statement
Informed Consent Statement
Data Availability Statement
Conflicts of Interest
References
- American Cancer Society. About Neuroblastoma: What Is Neuroblastoma? Available online: https://www.cancer.org/content/dam/CRC/PDF/Public/8758.00.pdf (accessed on 14 November 2021).
- Baba, S.; Ioka, A.; Tsukuma, H.; Noda, H.; Ajiki, W.; Iso, H. Incidence and Survival Trends for Childhood Cancer in Osaka, Japan, 1973–2001. Cancer Sci. 2010, 101, 787–792. [Google Scholar] [CrossRef]
- Brodeur, G.M.; Bagatell, R. Mechanisms of Neuroblastoma Regression. Nat. Rev. Clin. Oncol. 2014, 11, 704–713. [Google Scholar] [CrossRef] [PubMed]
- Bowen, K.A.; Chung, D.H. Recent Advances in Neuroblastoma. Curr. Opin. Pediatr. 2009, 21, 350–356. [Google Scholar] [CrossRef] [PubMed]
- Shinagawa, T.; Kitamura, T.; Katanoda, K.; Matsuda, T.; Ito, Y.; Sobue, T. The Incidence and Mortality Rates of Neuroblastoma Cases before and after the Cessation of the Mass Screening Program in Japan: A Descriptive Study. Int. J. Cancer 2017, 140, 618–625. [Google Scholar] [CrossRef] [PubMed]
- Kreissman, S.G.; Seeger, R.C.; Matthay, K.K.; London, W.B.; Sposto, R.; Park, J.R.; Cohn, S.L.; Maris, J.M.; Reynolds, C.P.; Villablanca, J.G. Purged versus Non-Purged Peripheral Blood Stem-Cell Transplantation for High-Risk Neuroblastoma (COG A3973): A Randomised Phase 3 Trial. Lancet Oncol. 2013, 14, 999–1008. [Google Scholar] [CrossRef] [PubMed]
- Zhong, X.; Liu, Y.; Liu, H.; Zhang, Y.; Wang, L.; Zhang, H. Identification of Potential Prognostic Genes for Neuroblastoma. Front. Genet. 2018, 9, 589. [Google Scholar] [CrossRef] [PubMed]
- Garbati, P.; Barbieri, R.; Calderoni, M.; Baldini, F.; Nizzari, M.; Modesto, P.; Florio, T.; Pagano, A. Efficacy of a Three Drug-Based Therapy for Neuroblastoma in Mice. Int. J. Mol. Sci. 2021, 22, 6753. [Google Scholar] [CrossRef] [PubMed]
- Gómez, S.; Castellano, G.; Mayol, G.; Queiros, A.; Martín-Subero, J.I.; Lavarino, C. DNA Methylation Fingerprint of Neuroblastoma Reveals New Biological and Clinical Insights. Genomics Data 2015, 5, 360–363. [Google Scholar] [CrossRef]
- Potente, M.; Gerhardt, H.; Carmeliet, P. Basic and Therapeutic Aspects of Angiogenesis. Cell 2011, 146, 873–887. [Google Scholar] [CrossRef]
- Rossler, J. Neuroblastoma and Angiogenesis. Pediatr. Adolesc. Med. 2015, 20, 89–106. [Google Scholar] [CrossRef]
- Choudhury, S.R.; Karmakar, S.; Banik, N.L.; Ray, S.K. Targeting Angiogenesis for Controlling Neuroblastoma. J. Oncol. 2012, 2012, 782020. [Google Scholar] [CrossRef]
- Meister, B.; Gru, F.; Bautz, F.; Brugger, W.; Fink, F.; Kanz, L.; Mo, R. Expression of Vascular Endothelial Growth Factor (VEGF) and Its Receptors in Human Neuroblastoma. Eur. J. Cancer 1999, 35, 445–449. [Google Scholar] [CrossRef]
- González, A.; González-González, A.; Alonso-González, C.; Menéndez-Menéndez, J.; Mart Ínez-Campa, C.; Cos, S. Melatonin Inhibits Angiogenesis in SH-SY5Y Human Neuroblastoma Cells by Downregulation of VEGF. Oncol. Rep. 2017, 37, 2433–2440. [Google Scholar] [CrossRef]
- Nangia-Makker, P.; Honjo, Y.; Sarvis, R.; Akahani, S.; Hogan, V.; Pienta, K.J.; Raz, A. Galectin-3 Induces Endothelial Cell Morphogenesis and Angiogenesis. Am. J. Pathol. 2000, 156, 899–909. [Google Scholar] [CrossRef]
- Nangia-Makker, P.; Wang, Y.; Raz, T.; Tait, L.; Balan, V.; Hogan, V.; Raz, A. Cleavage of Galectin-3 by Matrix Metalloproteases Induces Angiogenesis in Breast Cancer. Int. J. Cancer 2010, 127, 2530–2541. [Google Scholar] [CrossRef] [PubMed]
- Nangia-Makker, P.; Hogan, V.; Honjo, Y.; Baccarini, S.; Tait, L.; Bresalier, R.; Raz, A. Inhibition of Human Cancer Cell Growth and Metastasis in Nude Mice by Oral Intake of Modified Citrus Pectin. J. Natl. Cancer Inst. 2002, 94, 1854–1862. [Google Scholar] [CrossRef] [PubMed]
- Veschi, V.; Petroni, M.; Bartolazzi, A.; Altavista, P.; Dominici, C.; Capalbo, C.; Boldrini, R.; Castellano, A.; Mcdowell, H.P.; Pizer, B. Galectin-3 Is a Marker of Favorable Prognosis and a Biologically Relevant Molecule in Neuroblastic Tumors. Cell Death Dis. 2014, 5, e1100. [Google Scholar] [CrossRef] [PubMed][Green Version]
- Manley, H.A.; Lennon, V.A. Endoplasmic Reticulum Membrane-Sorting Protein of Lymphocytes (BAP31) Is Highly Expressed in Neurons and Discrete Endocrine Cells. J. Histochem. Cytochem. 2001, 49, 1235–1243. [Google Scholar] [CrossRef] [PubMed]
- Namusamba, M.; Li, Z.; Zhang, Q.; Wang, C.; Wang, T.; Wang, B. Biological Roles of the B Cell Receptor-Associated Protein 31: Functional Implication in Cancer. Mol. Biol. Rep. 2021, 48, 773–786. [Google Scholar] [CrossRef] [PubMed]
- Quistgaard, E.M. BAP31: Physiological Functions and Roles in Disease. Biochimie 2021, 186, 105–129. [Google Scholar] [CrossRef]
- Liu, J.; Zhang, Q.; Wang, J.; Wang, C.; Lan, T.; Wang, T.; Wang, B. Knockdown of BAP31 Downregulates Galectin-3 to Inhibit the Wnt/β-Catenin Signaling Pathway to Modulate 5-FU Chemosensitivity and Cancer Stemness in Colorectal Cancer. Int. J. Mol. Sci. 2023, 24, 14402. [Google Scholar] [CrossRef]
- Lingyi, D.; Kewei, J.; Yanbin, Z.; Hui, Z.; Hongqing, Z. BAP31 Is Frequently Overexpressed in Patients with Primary Colorectal Cancer and Correlates with Better Prognosis. Chinese Sci. Bull. 2011, 56, 2444–2449. [Google Scholar] [CrossRef][Green Version]
- Xu, K.; Han, B.; Bai, Y.; Ma, X.Y.; Ji, Z.N.; Xiong, Y.; Miao, S.K.; Zhang, Y.Y.; Zhou, L.M. MiR-451a Suppressing BAP31 Can Inhibit Proliferation and Increase Apoptosis through Inducing ER Stress in Colorectal Cancer. Cell Death Dis. 2019, 10, 152. [Google Scholar] [CrossRef] [PubMed]
- Regan, J.A.; Laimins, L.A. Bap31 Is a Novel Target of the Human Papillomavirus E5 Protein. J. Virol. 2008, 82, 10042–10051. [Google Scholar] [CrossRef] [PubMed]
- Dang, E.; Yang, S.; Song, C.; Jiang, D.; Li, Z.; Fan, W.; Sun, Y.; Tao, L.; Wang, J.; Liu, T.; et al. BAP31, a Newly Defined Cancer/Testis Antigen, Regulates Proliferation, Migration, and Invasion to Promote Cervical Cancer Progression. Cell Death Dis. 2018, 9, 791. [Google Scholar] [CrossRef] [PubMed]
- Yang, S.; Zhang, X.; Sun, Y.; Shi, J.; Jiang, D.; Wang, J.; Liu, Y.; Hu, C.; Pan, J.; Zheng, L.; et al. MicroRNA-362-3p Inhibits Migration and Invasion via Targeting BCAP31 in Cervical Cancer. Front. Mol. Biosci. 2020, 7, 107. [Google Scholar] [CrossRef] [PubMed]
- Chen, J.; Guo, H.; Jiang, H.; Namusamba, M.; Wang, C.; Lan, T.; Wang, T.; Wang, B. A BAP31 Intrabody Induces Gastric Cancer Cell Death by Inhibiting P27kip1 Proteasome Degradation. Int. J. Cancer 2019, 144, 2051–2062. [Google Scholar] [CrossRef] [PubMed]
- Huertas-castaño, C.; Gómez-Muñoz, M.A.; Pardal, R.; Vega, F.M. Hypoxia in the Initiation and Progression of Neuroblastoma Tumours. Int. J. Mol. Sci. 2019, 21, 39. [Google Scholar] [CrossRef] [PubMed]
- William, G.K. The von Hippel—Lindau Tumour Suppressor Protein: O2 Sensing and Cancer. Nat. Rev. Cancer 2008, 8, 865–873. [Google Scholar] [CrossRef]
- Sher, I.; Adham, S.A.; Petrik, J.; Coomber, B.L. Autocrine VEGF-A/KDR Loop Protects Epithelial Ovarian Carcinoma Cells from Anoikis. Int. J. Cancer 2009, 124, 553–561. [Google Scholar] [CrossRef]
- Constantino, S.; Santos, R.; Dias, S. Internal and External Autocrine VEGF/KDR Loops Regulate Survival of Subsets of Acute Leukemia through Distinct Signaling Pathways. Blood 2004, 103, 3883–3889. [Google Scholar] [CrossRef]
- Blanco, R.; Gerhardt, H. VEGF and Notch in Tip and Stalk Cell Selection. Cold Spring Harb. Perspect. Med. 2013, 3, 1–19. [Google Scholar] [CrossRef]
- Nascimento, S.; Sheldon, H.; Pereira, J.X.; Bernardes, E.S. Galectin-3 Acts as an Angiogenic Switch to Induce Tumor Angiogenesis via Jagged-1 / Notch Activation. Oncotarget 2017, 8, 49484–49501. [Google Scholar] [CrossRef]
- Cano, I.; Hu, Z.; AbuSamra, D.B.; Saint-Geniez, M.; Ng, Y.S.E.; Argüeso, P.; D’Amore, P.A. Galectin-3 Enhances Vascular Endothelial Growth Factor-A Receptor 2 Activity in the Presence of Vascular Endothelial Growth Factor. Front. Cell Dev. Biol. 2021, 9, 734346. [Google Scholar] [CrossRef]
- Turcotte, S.; Desrosiers, R.R.; Béliveau, R. HIF-1α MRNA and Protein Upregulation Involves Rho GTPase Expression during Hypoxia in Renal Cell Carcinoma. J. Cell Sci. 2003, 116, 2247–2260. [Google Scholar] [CrossRef]
- Zeng, Y.; Danielson, K.G.; Albert, T.J.; Shapiro, I.M.; Risbud, M.V. HIF-1α Is a Regulator of Galectin-3 Expression in the Intervertebral Disc. J. Bone Miner. Res. 2007, 22, 1851–1861. [Google Scholar] [CrossRef] [PubMed]
- Beppu, K.; Nakamura, K.; Linehan, W.M.; Rapisarda, A.; Thiele, C.J. Topotecan Blocks Hypoxia-Inducible Factor-1 A and Vascular Endothelial Growth Factor Expression Induced by Insulin-Like Growth Factor-I in Neuroblastoma Cells. Cancer Res. 2005, 65, 4775–4782. [Google Scholar] [CrossRef] [PubMed]
- Lu, Y.; Qin, T.; Li, J.; Wang, L.; Zhang, Q.; Jiang, Z.; Mao, J. MicroRNA-140-5p Inhibits Invasion and Angiogenesis through Targeting VEGF-A in Breast Cancer Patient Samples. Cancer Gene Ther. 2017, 24, 386–392. [Google Scholar] [CrossRef]
- Sampat, K.R.; O’Neil, B. Antiangiogenic Therapies for Advanced Hepatocellular Carcinoma. Oncologist 2013, 18, 430–438. [Google Scholar] [CrossRef] [PubMed]
- Kolobovnikova, Y.V.; Dmitrieva, A.I.; Yankovich, K.I.; Vasil’eva, O.A.; Purlik, I.L.; Poletika, V.S.; Novitskii, V.V.; Urazova, O.I. Expression of Galectins-1 and Galectin-3 in Stomach and Colorectal Cancer with Tissue Eosinophilia. Bull. Exp. Biol. Med. 2018, 165, 256–258. [Google Scholar] [CrossRef] [PubMed]
- Markowska, A.I.; Liu, F.-T.; Panjwani, N. Galectin-3 Is an Important Mediator of VEGF- and BFGF-Mediated Angiogenic Response. J. Exp. Med. 2010, 207, 1981–1993. [Google Scholar] [CrossRef] [PubMed]
- Markowska, A.I.; Jefferies, K.C.; Panjwani, N. Galectin-3 Protein Modulates Cell Surface Expression and Activation of Vascular Endothelial Growth Factor Receptor 2 in Human Endothelial Cells. J. Biol. Chem. 2011, 286, 29913–29921. [Google Scholar] [CrossRef] [PubMed]
- Wang, T.; Chen, J.; Hou, Y.; Yu, Y.; Wang, B. BAP31 Deficiency Contributes to the Formation of Amyloid-β Plaques in Alzheimer’s Disease by Reducing the Stability of RTN3. FASEB J. 2019, 33, 4936–4946. [Google Scholar] [CrossRef]
- Carpentier, G.; Berndt, S.; Ferratge, S.; Rasband, W.; Cuendet, M.; Uzan, G.; Albanese, P. Angiogenesis Analyzer for ImageJ—A Comparative Morphometric Analysis of “Endothelial Tube Formation Assay” and “Fibrin Bead Assay”. Sci. Rep. 2020, 10, 11568. [Google Scholar] [CrossRef] [PubMed]






Disclaimer/Publisher’s Note: The statements, opinions and data contained in all publications are solely those of the individual author(s) and contributor(s) and not of MDPI and/or the editor(s). MDPI and/or the editor(s) disclaim responsibility for any injury to people or property resulting from any ideas, methods, instructions or products referred to in the content. |
© 2024 by the authors. Licensee MDPI, Basel, Switzerland. This article is an open access article distributed under the terms and conditions of the Creative Commons Attribution (CC BY) license (https://creativecommons.org/licenses/by/4.0/).
Share and Cite
Namusamba, M.; Wu, Y.; Yang, J.; Zhang, Q.; Wang, C.; Wang, T.; Wang, B. BAP31 Promotes Angiogenesis via Galectin-3 Upregulation in Neuroblastoma. Int. J. Mol. Sci. 2024, 25, 2946. https://doi.org/10.3390/ijms25052946
Namusamba M, Wu Y, Yang J, Zhang Q, Wang C, Wang T, Wang B. BAP31 Promotes Angiogenesis via Galectin-3 Upregulation in Neuroblastoma. International Journal of Molecular Sciences. 2024; 25(5):2946. https://doi.org/10.3390/ijms25052946
Chicago/Turabian StyleNamusamba, Mwichie, Yufei Wu, Jiaying Yang, Qi Zhang, Changli Wang, Tianyi Wang, and Bing Wang. 2024. "BAP31 Promotes Angiogenesis via Galectin-3 Upregulation in Neuroblastoma" International Journal of Molecular Sciences 25, no. 5: 2946. https://doi.org/10.3390/ijms25052946
APA StyleNamusamba, M., Wu, Y., Yang, J., Zhang, Q., Wang, C., Wang, T., & Wang, B. (2024). BAP31 Promotes Angiogenesis via Galectin-3 Upregulation in Neuroblastoma. International Journal of Molecular Sciences, 25(5), 2946. https://doi.org/10.3390/ijms25052946

