Abstract
Biomonitoring and environmental impact assessment of marine ecosystems are important for the effective management of petroleum platform activity. Eukaryote biodiversity in water and sediment near petroleum platforms in the Gulf of Thailand was surveyed using environmental DNA (eDNA) based on 18S ribosomal DNA variable region 4 (18S rDNA-V4), the full-length 18S rDNA gene (18S rDNA-FL), and cytochrome c oxidase subunit 1 (COI). Water and sediment samples were collected from three platforms. The water sample was also collected from a reference site located farther south, away from the platforms. Both 18S rDNA markers outperformed COI. A total of 1144 and 889 species were found in water and sediment when analyzed by 18S rDNA-V4, and 519 species were found in sediment when analyzed by 18S rDNA-FL. Only 99 species were found in water samples when analyzed by COI. Alpha-diversity (Shannon and Simpson Evenness) indices were significantly different in water (p < 0.05), but not in sediment (p > 0.05). Beta-diversity (PCoA and NDMS) revealed significant species components between different petroleum platforms (p < 0.01). Species distribution revealed biological connectivity between eukaryotes from different platforms suggesting the importance of platforms on ecological impacts. This study also illustrates the possible application of eDNA for monitoring ecological toxicity around petroleum platforms.
1. Introduction
Environmental conservation and monitoring programs are crucial for biodiversity assessment, particularly with respect to community taxonomic composition at different trophic levels [1,2]. Knowledge of biodiversity and connectivity is important for ecological management and conservation [3]. Traditional biomonitoring methods are based on the observation and collection of whole organisms, combined with morphology-based identifications, which are labor-intensive, present access difficulties, and can be environmentally destructive [4,5].
Effective management requires the detection of less abundantly distributed species/populations [6]. In addition, rare organisms or larvae of target species may remain undetected, since dispersal often occurs during larval stages, meaning that direct observation and mark-recapture (traditional survey methods) are not feasible [6,7,8].
Offshore petroleum production may affect marine environments owing to direct exposure to oil spills and/or dispersed oil with the discharge of operational water [9]. Petroleum platforms are located on continental shelves throughout the world’s oceans [10,11]. From an ecological point of view, increasing evidence suggests that active petroleum platforms and their activities have significant impacts on ecosystems, particularly with respect to biodiversity. The installation of these platforms creates a hard substrate in open waters and is subsequently colonized by a variety of sessile organisms resulting in the formation of artificial reefs. The presence of offshore platforms and the associated marine life alters the ecosystem that existed prior to platform installation [12,13].
Following the end of operational life, several petroleum platforms in the Gulf of Thailand will be decommissioned within the coming decade. Thus, information on biodiversity of petroleum platforms in various areas will be useful in terms of management and conservation after decommissioning, particularly to avoid potential negative environmental impacts on marine ecosystems [8].
Recently, there has been considerable interest in the detection of short species-specific environmental DNA (eDNA) fragments to allow aquatic species monitoring within different environments. This is because of greater sensitivity over traditional survey methods, which can also be time-consuming and not cost-effective [14,15]. eDNA analysis is increasingly used in the detection of endangered or invasive species and has also been applied to estimate species and their distribution in areas of interest [16,17,18]. When combined with next-generation sequencing methods, it has been demonstrated that large numbers of species from various groups can be effectively identified [19,20,21,22].
eDNA metabarcoding has been applied to evaluate the impact of oil spills [12,21,23,24], and it has potential for application as a tool for benthic monitoring and identification of bioindicators of offshore oil and gas platforms [10,15,23]. Currently, eDNA is widely applied to assess overall community composition in aquatic ecosystems [20,25]. Indeed, the use of multi-taxa metabarcoding to assess the impact of offshore oil and gas platforms has recently been reported [10].
In Thailand, the use of eDNA to investigate and monitor marine biodiversity still remains a challenge [25], especially in high activity areas such as those around offshore petroleum platforms. This approach can be used to gather large amounts of data in a short period of time when compared with traditional survey methods. Consequently, it will be useful to further integrate marine biodiversity in studies on the connectivity between ecosystems.
This study constitutes a preliminary examination of the potential of eDNA metabarcoding to evaluate eukaryote diversity in water and sediment samples collected from different petroleum platforms. To accomplish this, two central processing platforms (CPPs) and a wellhead platform (WHP) were studied using different barcoding markers (e.g., 18S rDNA-V4, full-length 18S rDNA and COI). The basic information from this study will facilitate further applications on biomonitoring of eukaryote communities covering larger offshore platforms located in the Gulf of Thailand.
2. Materials and Methods
2.1. Collection of Water and Sediment Samples
Field data collection and sampling were conducted in April 2022 at two central processing platforms (CPPs) and a wellhead platform (WHP) in the Gulf of Thailand as representatives of offshore ecosystems nearby petroleum platforms. They were CPP1 (a processing platform located in the north of the sampling area), CPP2 (a processing platform located in the south of the sampling area) and WHP3 (a wellhead platform located between CPP1 and CPP2 (Figure 1A). In each CPP and the WHP, water and sediment samples were collected from three different stations (sampling points, Figure 1B).
Figure 1.
(A) Map illustrating sample location sites for the central processing platforms (CPPs) and the wellhead platform (WHP) located in the Gulf of Thailand and the reference outfield (Ref_outfield). (B) Water and sediment samples were collected from these three sites and subjected to eDNA analysis. Zooplankton tow directions for morphological study are also shown.
Another water sample (control; Ref_outfield) was collected some distance away from the CPP1 (131.7 km), CPP2 (92.9 km) and WHP3 (103.1) areas as a representative offshore ecosystem outside the petroleum concession areas. It is located approximately 131 km from Songkhla province, south of peninsular Thailand (Figure 1).
For each station, seawater was collected using a 20 L water sampling bottle (1080 Series GO-FLO Sampling Bottles, General Oceanics, FL, USA). The water samples (one water sample/station) were collected at euphotic depths (calculated by Secchi disc depth and a conversion factor from Secchi disc depth to euphotic depth, which is 1.74) [26]. Three liters of each seawater sample were further taken and stored in a –20 °C freezer prior to filtration. Environmental parameters (water temperature, dissolved oxygen, pH, and salinity) were measured at each sampling location. Water filtration was carried out on board. One liter of seawater was filtered through a 0.45 μm membrane (GN-6 Metricel®, 0.45 μm, 47 mm, White, Gridded, Pall Corporation, NY, USA) using the vacuum pump and a filter holder set (Nalgene, NY, USA). The filters were immediately placed in 2 mL sterile tubes and kept at −20 °C. To reduce possible cross-contamination during the sampling process, the filtration apparatus was carefully cleaned before and after each round of seawater filtration with a 10% bleach solution [2,3,6]. Sediment samples were collected at an approximately 10 cm depth from the seabed in triplicate (3 sediment samples/station) using Vann Veen grab sampler. The sediment was placed in 20 tubes (5 mL) for each sampling site. Sediment samples were kept at −20 °C until further used. Both filtered water and sediment samples were transported back to the laboratory at the Aquatic Resources Research Institute, Chulalongkorn University at −20 °C and stored at −80 °C until DNA extraction.
2.2. DNA Extraction and Sequencing
DNA was extracted from each filtered water sample and from pooled sediment samples (1.0 g combined from three tubes of different replicates) from each station using a ZymoBIOMICS DNA Miniptep Kit (ZYMO RESEARCH, CA, USA) and an E.Z.N.A. Soil DNA kit (Omega Bio-Tek, GA, USA). DNA concentration was quantified using a Nanodrop 2000 spectrophotometer (Thermo Fisher Scientific Inc., CA, USA). The quality of extracted DNA and the presence of PCR inhibitors was evaluated by quantitative real-time PCR (qPCR) using species-specific primers for COI of the giant freshwater prawn, Macrobrachium rosenbergii (1F: 5′-GGTTTTGTATGGGCCCA-3′ and 1R: 5′-TTGACTTCCATGGAGTGTGC-3′) [27].
The qPCR was performed against either genomic DNA (25 ng) of M. rosenbergii alone and in combination with an equal amount of M. rosenbergii genomic DNA and the extracted eDNA. Samples with CT values shifted from the control for less than 3 cycles were considered to have passed the initial quality control. The 18S-rDNA-V4 (TAReuk454FWD1, 5′-CCAGCA(G/C)C(C/T)GCGGTAATTCC-3′ and TAReukREV3, 5′-ACTTTCGTTCTTGAT(C/T)(A/G)A-3′) [28] and COI (mlCOIinfF: 5′-GGWACWGGWTGAACWGTWTAYCCYCC-3′ and HCO2198: 5′-TAAACTTCAGGGTGACCAAAAAATCA-3′) [29] of qualified water DNA and 18S rDNA-V4 and the full-length 18S rDNA (Euk-F: 5′-AACCTGGTTGATCCTGCCAGT and Euk-R: 5′-GATCCTTCTGCAGGTTCACCTAC-3′) [30] of qualified sediment DNA were amplified. Amplicon sequencing was performed using Illumina Novaseq 6000 (Illumina Inc., CA, USA) for 18S-rDNA-V4 and COI and PacBio Sequel II (Pacific Biosciences, CA, USA) platform for the full-length 18S rDNA.
2.3. Data Analysis
For Illumina NGS data pre-treatment, raw data were primarily filtered by Trimmomatic version 0.33 [31]. Identification and removal of the primer sequences were processed by Cutadapt version 1.9.1 [32]. PE reads obtained from the previous steps were assembled by USEARCH version 10 [33] and followed by chimera removal using UCHIME version 8.1 [34]. Clean reads were used in the subsequent analysis.
For PacBio platform data, raw subreads of the full-length 18S rDNA were adjusted to generate Circular Consensus Sequencing (CCS) reads by SMRT Link (version 8.0, min Passes ≥ 5 min Predicted Accuracy ≥ 0.9). Forward and reverse primers on each read were identified by Cutadapt v2.7 (Error rate: 20%). Lima (v1.7.0, 1200 to 1650 bp) was used to identify CCS sequences of different samples by barcode sequence and remove chimeras to obtain cleaned sequences.
For amplicon sequence variant (ASV) analysis, DADA2 [35] in QIIME2 version 2020.06 [36] was applied to denoise sequences, generating ASVs with a conservative threshold for ASV filtration of 0.005%.
Taxonomic annotation and taxonomic analysis were performed using the Silva Database (Release138, http://www.arb-silva.de) (accessed on 13 March 2024) [37], Unite (Release 8.0, https://unite.ut.ee/) (accessed on 14 March 2024) [38], Greengenes (version 13.5, https://greengenes.secondgenome.com/) (accessed on 14 March 2024) [39], NCBI (ftp://ftp.ncbi.nlm.nih.gov/refseq/TargetedLoci/) (accessed on 16 March 2024), fungene (http://fungene.cme.msu.edu/) (accessed on 15 March 2024) [40] and MaarjAM (http://www.maarjam.botany.ut.ee) (accessed on 15 March 2024) [41]. For taxonomic annotation, a blast-based method was performed by classify-consensus-blast in QIIME2. It identifies the annotation with the highest consensus in the first three best hits (minimum similarity = 90% and minimum coverage = 90%). For the Naive Bayes classifier-based method, species annotation was processed with classify-sklearn in QIIME2 (Confidence of classifier: 0.7). For the combined method, feature sequences were first blasted against the reference database by classify-consensus-blast. Sequences that could not be matched in the reference database were further classified by classify-sklearn.
The Rarefaction Curve, Shannon Curve and Rank Abundance Curve were constructed using mothur1.34.4 (http://www.mothur.org) (accessed on 17 March 2024). For Alpha diversity analysis, the common indices for measuring community abundance including Shannon–Wiener diversity index, Simpson diversity index, and Phylogenetic diversity (PD_Whole_Tree index) were calculated using QIIME2 (https://qiime2.org/) (accessed on 17 March 2024). Beta diversity analysis consisted of component analysis (PCA), principal coordinate analysis (PCoA) and Non-Metric Multi-Dimensional Scaling (NMDS) were also performed using QIIME2.
Heatmap Analysis was performed after standardized processing (logarithm) according to ASV data using pheatmap1.0.12 (https://cran.r-project.org/web/packages/) (accessed on 18 March 2024) in R v3.5.3 [42], where the top 80 species with the largest number were selected and mapped. Anosim and PERMANOVA (vegan v2.3 package in R language) were applied to reveal whether the differences between groups were significantly greater than the differences within groups. Linear discriminant analysis (LDA) effect size (LefSe, (http://huttenhower.sph.harvard.edu/lefse/) (accessed on 20 March 2024) was applied to identify taxa features characterizing the differences between biological conditions [43]. LDA was used to find taxonomic levels with significant differences in abundance between groups using R language vegan v2.3 [44]. RDA (Redundancy analysis) was applied to illustrate the relationship between changes in sample compositions and environmental factors using R language routine in vegan (v2.3) package.
3. Results
3.1. Identification and Distribution of Various Eukaryote Species Analyzed by eDNA
Environmental DNA (eDNA) of water and sediment samples collected from the two central processing platforms (WP1, WP2, SP1, and SP2) and one wellhead platform (WP3 and SP3) were analyzed. Metabarcoding of the former samples was performed using 18S rDNA-V4 and COI while the latter samples were analyzed by 18S rDNA-V4 and 18S rDNA-FL.
For water samples, a total of 1,599,283 reads were generated for 18S rDNA-V4 and 1,457,472 clean reads were obtained after cleaning, denoising, and assembly. An average of 145,747 clean reads was found for each sample. For COI, a total of 1,599,844 raw reads were generated and 1,498,175 clean reads were obtained after quality control and assembly. An average of 149,818 clean reads of the amplified COI were found for each sample.
For sediment samples, a total of 1,145,667 raw reads of 18S rDNA-V4 were generated. After the quality control process, 1,047,227 clean reads were obtained with an average of 116,359 reads/sample. For the 18S rDNA-FL, a lower number of reads were generated where 322,658 reads were amplified and an average of 35,851 CCS reads were obtained for each sample.
Rarefaction curves and multi-sample Shannon curve analysis based on both 18S rDNA-V4 and COI data indicated that a number of new species could be found if a number of water samples were increased. For sediment samples, sufficient data were obtained for the detection of most species in each sediment sample by both 18S rDNA-V4 and 18S rDNA-FL.
The number of ASVs found in each water sample from 18S rDNA-V4 were 1551–2097 for the water samples and 2077 ASVs for the reference sample. The total ASVs identified were 8185. Similar numbers of ASVs were found from COI analysis where 1446–2220 ASVs were found from each sample and 1407 ASVs were observed in the reference sample. In total, 835 ASVs were observed across all examined samples. In sediment, comparable numbers of ASVs were found in each sediment sample (1404–2602 ASVs). In total, 12,274 ASVs were identified for 18S rDNA-V4. Using the 18S rDNA-FL, 275–996 ASVs were found for sediment samples with a total of 2399 ASVs.
Overlapping ASVs between different platforms in water (18S rDNA-V4 and COI, Figure 2A,D) and sediment (18S rDNA-V4 and 18S rDNA-FL, Figure 2B,C) are shown. In total, 269 shared genera and 206 species were found from sediment samples analyzed by both 18S rDNA-V4 and 18S rDNA-FL. Large numbers of non-overlapping taxa (614 and 939 and 157 and 314 genera and species) were identified by the respective primers (Figure 2E,F).
Figure 2.
Numbers of ASVs found in water (A) and sediment (B) samples analyzed by the 18S rDNA-V4. Data were also analyzed in sediment samples by the 18S rDNA-FL (C) and water samples by COI (D). Water and sediment samples are composed of WP1 and SP1 (A, blue), WP2 and SP2 (B, orange) and WP3 and SP3 (C, green). Numbers of overlapping and non-overlapping genera (E) and species (F) identified by 18S rDNA-V4 and 18S rDNA-FL are shown.
Taxonomic identification was performed. The number of taxa found in different levels are shown in Table 1. Generally, the number of species found in each sediment sample (range between 253 and 408) was greater than that in the water samples (234–297). Overall, the analysis 18S rDNA-V4 revealed 1144 species in water and 849 species in sediments. For higher taxonomic levels, 45 phyla (range 18–27) and 882 (range 178–233) genera were found for 18S rDNA-V4 from water samples. A lower level of taxonomic abundance was observed for COI from water samples which consisted of 15 phyla (10–13) and 75 (30–42) genera. A total of 41 phyla (32–38) and 686 (228–342) genera were found from 18S rDNA-V4 while 46 (24–36) phyla and 425 (104–233) genera were revealed by the full-length 18S rDNA of sediment samples (Table 1).
Table 1.
Different taxonomic levels found in water and sediment samples collected from different petroleum platforms.
Relative abundance at the phylum level identified by various metabarcoding markers are shown (Figure 3). Disregarding unclassified phyla analyzed by 18S rDNA-V4, main organisms found in water were members of Spongodicidae and Amoebophryaceae (Figure 3A) while those of Chaetonotidae, Plagiostomidae, Monhysteridae, and Nereididae were the main phyla in sediment (Figure 3C). The abundance of phyla analyzed by the full-length 18S rDNA were Annelida, Nematoda, Platyhelmintes, Gastrotricha, and Xenacoelomorpha (Figure 3D). A high proportion of unclassified eukaryotes was discovered from COI. In addition, limited numbers of genera and species were found from this gene region (Figure 3B); as a result, data from COI were not included in further analysis.
Figure 3.
Relative abundance at the phylum level in water (A,B), sediment (C,D) analyzed by 18S rDNA-V4 (A,C), COI (B) and 18S rDNA-FL (D).
3.2. Alpha and Beta Diversity of Eukaryotic Organisms in Water and Sediment from Different Petroleum Platforms
Alpha diversity based on 18S rDNA-V4 revealed that the PD_whole_tree, Shannon diversity and Simpson indices in water samples from Platforms WP1 and WP2 were significantly different (p < 0.05, Figure 4A,D,G), but not in sediment samples (p > 0.05, Figure 4B,E,H). In contrast, the PD_whole_tree (p < 0.05, Figure 4C), but not Shannon diversity and Simpson indices in sediment (p > 0.05, Figure 4F–I), were statistically significant when analyzed by 18S rDNA-FL.
Figure 4.
Alpha diversity indices (PD_whole_tree index, Shannon diversity index, and Simpson index) between water (groups A, B, and C = WP1, WP2, and WP3; panels (A,D,G)), sediment (groups A, B, and C = SP1, SP2, and SP3; panels (B,E,H)) from different platforms analyzed by 18S rDNA-V4. The 18S rDNA-FL was also analyzed for sediment samples (groups A, B, and C = SP1, SP2, and SP3; panels (C,F,I)).
To determine whether there was any difference in organism assemblages between offshore platforms, PCA, PCoA, and NMDS analyses were performed using the Bray–Curtis dissimilarity method (Figure 5). For water analyzed by 18S rDNA-V4, PCA indicated differences between platforms where WP1 showed a closer relationship with WP3 than with WP2. In contrast, PCoA and NMDS revealed differences between these platforms for sediment analyzed by 18S rDNA-V4, PCoA showed a close relationship between WP2 and WP3, while WP1 was differentiated from these groups. PCA and NMDS revealed differences between one and two sampling locations of WP3 from other platforms. The 18S rDNA-FL analysis indicated differences between all platforms from PCoA analysis while WP1 and WP2 showed a closer relationship than did WP3 from NMDS. PCA revealed differences between two sampling locations of WP3 from other platforms. Anosim and PERMANOVA supported results from beta diversity analysis indicating a statistically significant difference between biological components of different platforms (p < 0.01).
Figure 5.
Beta diversity analysis based on PCA (A,D,G), PCoA (B,E,H), and NMDS (C,F,I) when data from water and sediment were analyzed by 18S rDNA-V4. Water samples are composed of WP1 (A, orange), WP2 (B, green), WP3 (C, red), and Ref_outfield (D, blue). Sediment samples are composed of SP1 (A, blue), SP2 (B, orange), and SP3 (C, green). Beta diversity in sediment samples analyzed by the full-length 18S rDNA are also shown (G–I).
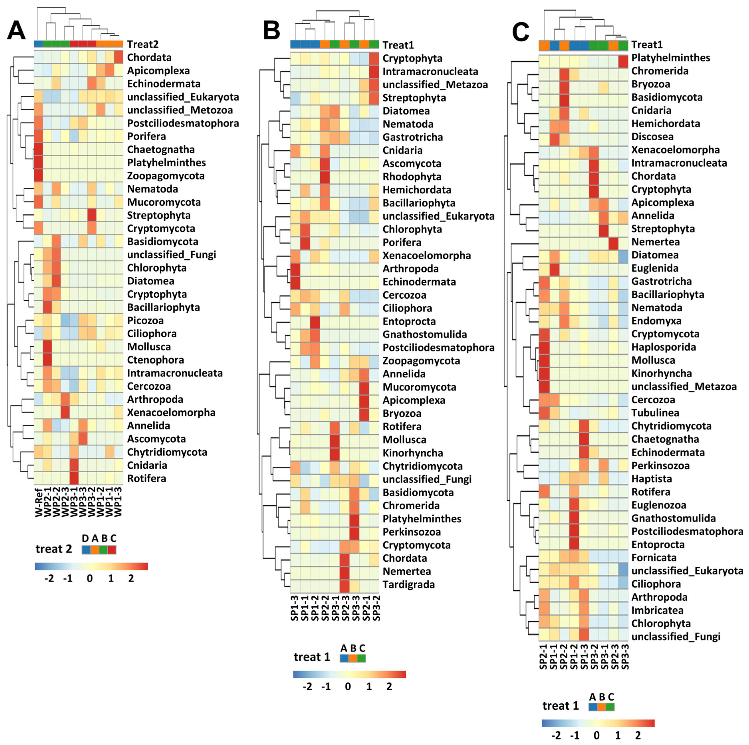
Heatmap analysis revealed that eukaryotic assemblages in water of the present study were divided into three clusters while those in sediment were divided into three clusters when analyzed by 18S rDNA-V4 and four clusters when analyzed by 18S rDNA-FL (Figure 6). Connectivity between WP2 (central processing platform) and WP3 (wellhead platform) was observed in both water and sediment samples inferred from 18S rDNA-V4. In contrast, an inter-platform connection was found between WP1-WP2 and WP2-WP3 when analyzed with the full-length 18S rDNA.
Figure 6.
Heatmap indicating taxonomic abundance clustering at the phylum level of water (A), and sediment (B) analyzed by 18S rDNA-V4 and sediment samples (C) analyzed by the full-length 18S rDNA.
3.3. Environmental Factors Affecting Eukaryotic Biodiversity and Identification of Biomarkers
Redundancy analysis (RDA) which is a sorting method based on corresponding environmental parameters was applied (i.e., DO, pH, temperature, and salinity, Figure 7) and found to explain a total of 39.60% variation in the entire eukaryote communities in water. All factors except salinity significantly affected biodiversity of eukaryotes in water samples (p < 0.05). Nevertheless, DO seemed to be the most important environmental factor driving variation in diversity, as it was the only factor showing statistical significance following a Monte Carlo test (p < 0.001).
Figure 7.
RDA analysis for examination of significant factors affecting species distribution in water from different platforms using 18S-rDNA-V4. The scales on the horizontal and vertical coordinates are the values generated by a regression analysis calculation of environmental factors for each sample or species. Dashed arrow lines represent samples; blue letters represent species with top ten abundance and gray arrows represent different environmental factors.
3.4. LefSe Analysis
Biomarkers showing differences between oil platforms were identified by LDA scores (Figure 8). For water samples, biomarkers at the phylum and order levels analyzed by 18S rDNA-V4 for WP2 were phylum Chlorophyta (p_Chlorophyta), p_Bacillariophyta, class Mamiellophyceae (c_Mamiellophyceae), and order Mamiellales (o_Mamiellales), while those for WP1 were Dinophyceae, Syndiniales, and Amoebophryaceae for class, order, and family biomarkers. Using the same gene region, only c_unclassified_Gnathostomulida were identified in sediment. More biomarkers were identified when the 18S rDNA-FL was applied. They were, for example, p_Gastrotrida, p_Bacillariophyta, o_Chaetononida, and f_Monhysteridae.
Figure 8.
LDA for identification of biomarkers from water (A) and sediment (B) between different platforms analyzed by 18S rDNA-V4. Biomarkers for sediment were also identified by using the 18S rDNA-FL (C).
Examples of biomarkers at different taxonomic levels following Lefse analysis are shown (Figure 9). Eukaryote distribution was found in water samples from different platforms inferred from 18S rDNA-V4. Dinophyceae and unclassified Anthracanthida were more abundant in WP1 than WP2 and WP3 platforms. In contrast, Mamiellophyceae was more abundant in WP2 than both WP1 and WP3 (Figure 9A–C). In sediment, Gnathostumutida showed extremely low distribution in WP2 and WP3, while abundant distribution was observed in WP1 (Figure 9D). Using 18S rDNA-FL, sequential abundance of p_Gastrotricha, o_Chaetonotida, f_Monhysteridae, and p_Bacillariophyta was found (Figure 9E–H).
Figure 9.
LEfSe analysis displaying relative abundance of biomarkers between water (A–C) and sediment (D–H) samples from different platforms analyzed by 18S rDNA-V4 (D) and sediment analyzed by 18S rDNA-FL (E–H). The solid and dashed lines represent the average and median of relative abundance in each group.
3.5. Identification of Key Organismal Indicators for Marine Environments
Sequencing reads for harmful algal species in the IOC-UNESCO red list were searched and results clearly indicated that their distribution (at the class level) in water was generally comparable to that of the reference. In sediment, Bacillariophyceae and Dinophyceae were abundantly distributed in all sampling locations. In contrast, Dictyochophyceae, Haptophyceae, Pelagophyceae and Raphidophyceae were limited in sediment and their relative abundance in sediment was much lower than in water (Table 2).
Table 2.
Abundance reads of harmful algae at the class level in the IOC-UNESCO list.
Nematode indicators were also elucidated from the examined data. Five oil-tolerant nematodes, including Axonolaimus, Dorylaimopsis, Molgolaimus, Sabastaria, and Terschellingia, were found in sediment. Dorylaimopsis was found with very low abundant reads in SP1 and SP2. Sabastaris was not observed in the SP2 platform. Other oil-tolerant nematodes (Axonolaimus, Terschellingia, and Molgolaimus) were detected in all platforms. The abundance reads of oil-sensitive nematodes, Halalaimus, were abundantly found in all platforms (Table 3).
Table 3.
Abundance reads of nematode indicators that are tolerant or sensitive to oil pollution.
In addition, fungi categorized to Ascomycota, Basidiomycota, Mucoromycota, Cryptomycota, Chytridiomycota, and Zoopagomycota were also identified in both water and sediment samples.
4. Discussion
4.1. Selection of Appropriate Amplicon Sequencing Markers for Estimation of Eukaryote Biodiversity near Petroleum Platforms in Gulf of Thailand
Currently, eDNA-based biotic index-based assessments of water and sediment in the vicinity of petroleum and gas installations have been developed and the results were promising [10,15,21]. An eDNA dataset on eukaryote biodiversity obtained from water and sediment from the area surrounding offshore petroleum platforms in the Gulf of Thailand was initially examined. In this study, the appropriate eDNA metabarcoding marker were evaluated. Both water and sediment samples were preliminary analyzed to obtain marine eukaryotic biodiversity.
Although COI is commonly used for metabarcoding of metazoan communities, the low numbers of identified species in water were far inferior to those obtained using 18S rDNA-V4 and 18S rDNA-FL. In the present study, data from COI metabarcoding from filtered water eDNA contained the highest number of unassignable reads compared with 18S rDNA-V4 and 18S rDNA-FL. In addition, the amplification of COI in our sediment samples was not successful, while the same samples were consistently amplified by 18S rDNA-V4 (approximately 400 bp) and 18S rDNA-FL (1.8 kb). The number of species in water samples identified by COI (99 species) is much lower than 18S-rDNA-V4 (1144 species). Therefore, metabarcoding of eukaryote communities in the full-scale project will be carried out by 18S rDNA rather than COI analysis. A lower number of detected organismal species was identified by 18S rDNA-FL (519 species) compared with 18S rDNA-V4 (849 species). These amplified gene regions detected different groups of species. Therefore, eukaryote metabarcoding for the full-scale samples will be applied using 18S rDNA-V4, which exhibited higher amplification efficiency due to a smaller size than 18S rDNA-FL.
4.2. Eukaryote Distribution near Petroleum Platforms in Gulf of Thailand
Relative abundance patterns of eukaryote phyla in water from different sample sites within platforms were similar, but the patterns in sediment of WP2 and WP3 were different. This preliminary result indicated unique characteristics of eukaryote communities between different areas.
Diatoms are known as strong bioindicators with narrow tolerance ranges for many environmental variables, which makes them ideal candidates for biomonitoring assays in many cases [45]. Several class members of the Phylum Bacillariophyta were identified by 18S rDNA-V4 used in this study.
Zooplankton composition is often used as a bioindicator of environmental changes. 18S rDNA-V4 also resolved most of the known mesozooplankton groups, including Hydrozoa, Ctenophora, Polychaeta, Copepoda, Nematoda, Ostracoda, Malacostraca, Chaetognatha, and Thaliacea. In addition, macroinvertebrates that include cnidarians, bryozoans, annelids, echinoderms, arthropods, and mollusks were also detected. Macroinvertebrates with medium to long generation times show a longer-term time-integrated picture of environmental conditions [46]. Polychaetes are often used as indicators for environmental pollution including oil contaminated marine sediments due to their sensitive reactions to environmental changes and high abundances [47]. These groups of eukaryotes can be studied in detail if effects of toxic substances on abundance and biological diversity need to be assessed.
4.3. Alpha Diversity and Beta Diversity of Eukaryote Communities near Platforms in Gulf of Thailand
Generally, low alpha-diversity of eukaryote communities in response to environmental toxins and contaminants should be observed from eDNA analysis. In the present study, the relatively high biological diversity of eukaryotes in the studied areas and the total number of genera and species found in water of the studied samples were nearly identical. Generally, alpha diversity of eukaryotes in sediment was lower than that in water. Shannon diversity, PD Whole_tree, and Simpson Evenness indices of different platforms were statistically significant only in water samples from WP1 and WP2. For 18S rDNA-FL, different alpha diversity between CPPs (SP1 and SP2) and WHP (SP3) was found in the sediment of studied sites (higher PD Whole tree index with similar patterns of Shannon diversity and Simpson Evenness indices). Therefore, species abundance and richness in each sample site were not severely affected by platform activities.
Beta-diversity clearly revealed different biological components between platforms. PCA exhibited the lowest power on platform differentiation. Both PCoA and NDMS inferred from water biological components revealed differentiation between each platform. For sediment samples, NDMS revealed connectivity between SP1 and SP2 compared to SP3 while their differentiation was clearly detected by PCoA. Interestingly, the performance on evaluation of biological component differences in sediment by 18S rDNA-V4 and 18S rDNA-FL were similar.
Detection of eukaryotes in water is more suitable than those in sediment for inference of community dissociation and connectivity between different regions. Stronger biological abundance (higher alpha diversity) and clearer (complete) differentiation between platforms were obtained from water better than sediment. This contrast could be explained by a major physical barrier possibly caused by major reversals in the monsoon driven surface current systems of the Gulf of Thailand [48]. The migratory behavior of macroinvertebrates and vertebrates may have promoted differences in biological components between platforms.
The present study confirms the usefulness of eDNA metabarcoding to detect whether biodiversity and richness were variable in two CPPs and one WHP. A complete monitoring survey will be subsequently conducted. The universal eukaryotic ribosomal marker (18S rDNA-V4) yielded more taxonomically assigned ASVs in both water samples than did a mitochondrial gene (COI). Based on our data, a universal eukaryotic marker like 18S rDNA-V4 is the best choice when it comes to biomonitoring because it combines a high taxonomic spectrum, a high yield of relatively high taxonomic assignments, and easier PCR methodology than mitochondrial markers like COI. A major disadvantage of this gene region is the limited ability to identify fish assemblages. This could be compensated for by the use of Mi-Fish primers [49] against the same DNA samples. For water, overall results in the present study illustrated no significant effects on ecological changes around the petroleum platforms compared with the Ref_outfield. Importantly, monitoring the levels of ecological communities can provide an early warning system about the water quality and should be performed regularly.
4.4. Applications of eDNA for Identification of Harmful Algae, Nematode Indicators and Oil-Degraded Eukaryotes
One of the objectives for ecological studies is to identify harmful algae. Among toxic algae in the IOC-UNESCO list, Dictyochophyceae were the most abundant group in water followed by other classes including Haptophyceae, Bacillariophyceae, Pelagophyceae, and Dictyochophyceae. Disregarding Dinophyceae and Bacillariophyceae, these algal classes were distributed with low abundance in sediment [50]. These fundamental data allow further studies on the plankton bloom and algal toxicity in marine ecosystems.
Typically, several members of the Phylum Nematoda display positive or negative responses to crude oil contamination in environments and could be regarded as environmental indicators [51]. Our data revealed the appearance of Halalaimus, which is extremely sensitive to oil contamination. In contrast, several oil-tolerant nematodes were also found in sediment from examined platforms. Generally, Molgolaimus and Axonolaimus nematodes were distributed in medium abundance, whereas Terschellingia abundance was low across platforms. Sabatieria was more abundantly distributed in SP1 than SP3 but was not found in SP2. Dorylaimopsis was rarely found in SP1 and SP2 but was not found in SP3. This further suggested that the platform environment is not severely disturbed by platform activity.
Based on the conventional methods, the ratio between nematodes and copepods (N:C) has long been applied for sediment quality inference. This quality assurance has not been reported based on the eDNA approach. However, the 18S rDNA-V4 fragment allows for a good family- and genus-level identification for nematodes and copepods [52]. Therefore, both sediment nematode indicators and the N:C ratio may be applied to indicate sediment quality of CPPs and WPs. The performance and threshold values of 18S rDNA-V4 for estimation of the N:C ratio should be performed in detail for monitoring environmental alteration following platform activity.
Fungi (e.g., Ascomycota, Basidiomycota, Mucoromycota, Cryptomycota, Chytridiomycota, and Zoopagomycota) were abundantly identified in water and sediment samples in the present study. Ascomycota and Basidiomycota were predominant and have been reported as oil-degrading eukaryotes (Campeão et al., 2017) [9]. Ascomycota fungi have the potential to metabolize alkanes, BTEX (benzene, ethylbenzene, toluene, and xylene), and polycyclic aromatic hydrocarbons (PAHs) [53]. Basidiomycota fungi can metabolize PAHs [54,55,56], but they do not solely rely on PAHs as their carbon source [54]. The dominance of Ascomycota and Basidiomycota in studied sites suggested community optimization for the degradation of complex organic matter.
In this study, a high diversity of eukaryote organisms in water and sediment near the petroleum production platforms located in the Gulf of Thailand was found based on eDNA analysis. Signals of ecological connectivity were found for eukaryotic communities. These findings suggested that platforms have important impacts on the ecology of marine environments. Currently, this technique based on 18S rDNA-V4 is being applied to determine eukaryote biodiversity near petroleum platforms covering vast geographic regions in the Gulf of Thailand. Our study also revealed that monitoring environmental changes should be regularly performed by eDNA, as the technique is relatively straightforward and sensitive for detection of effects from platform activities.
Author Contributions
Conceptualization, B.K., P.P. and P.J.; Methodology, S.K. and B.K.; Formal Analysis, P.P., W.W., C.G., P.D. and S.T.; Investigation, S.J., S.P. and T.T.; Resources, C.G. and P.D.; Data Curation, S.T.; Writing—Original Draft Preparation, B.K. and P.P.; Writing—Review and Editing, S.K.; Supervision, S.K. and P.J.; Project Administration, W.W.; Funding Acquisition, P.J. All authors have read and agreed to the published version of the manuscript.
Funding
This contract research was supported by PTT Exploration and Production Public Company Limited (Service Release Order Numbers 3000055393, 3000055394, 3200036715 and 3200036716).
Institutional Review Board Statement
Not applicable.
Informed Consent Statement
Not applicable.
Data Availability Statement
Data are available from the corresponding author on request.
Acknowledgments
We thank the Department of Mineral Fuels, Ministry of Energy for legal permission of sample collection and analysis. In addition, the authors would also like to thank National Center for Genetic Engineering and Biotechnology (BIOTEC), National Science and Technology Development Agency (NSTDA) and Aquatic Resources Research Institute (ARRI), Chulalongkorn University, for providing facilities. We thank Timothy W. Flegel for assistance in editing the revised manuscript.
Conflicts of Interest
Chiratthakan Getwech and Phanachit Dhanasin were employed by PTT Exploration and Production Public Company Limited. The remaining authors declare that the research was conducted in the absence of any commercial or financial relationships that could be construed as a potential conflict of interest.
References
- Lodge, D.M.; Turner, C.R.; Jerde, C.L.; Barnes, M.A.; Chadderton, L.; Egan, S.P.; Feder, J.L. Conservation in a cup of water: Estimating biodiversity and population abundance from environmental DNA. Mol. Ecol. 2012, 21, 2555–2558. [Google Scholar] [CrossRef] [PubMed]
- Djurhuus, A.; Closek, C.J.; Kelly, R.P.; Pitz, K.J.; Michisaki, R.P.; Starks, H.A.; Walz, K.R.; Andruszkiewicz, E.A.; Olesin, E.; Hubbard, K.; et al. Environmental DNA reveals seasonal shifts and potential interactions in a marine community. Nat. Commun. 2020, 11, 254. [Google Scholar] [CrossRef] [PubMed]
- Cordier, T.; Frontalini, F.; Cermakova, K.; Apoth’eloz-Perret-Gentil, L.; Treglia, M.; Scantamburlo, E.; Bonamin, V.; Pawlowski, J. Multi-marker eDNA metabarcoding survey to assess the environmental impact of three offshore gas platforms in the North Adriatic Sea (Italy). Mar. Environ. Res. 2019, 146, 24–34. [Google Scholar] [CrossRef] [PubMed]
- Wheeler, Q.D. Taxonomic triage and the poverty of phylogeny. Philos. Trans. R. Soc. Lond. Ser. B Biol. Sci. 2004, 359, 571–583. [Google Scholar] [CrossRef]
- Wheeler, Q.D.; Valdecasas, A.G. Ten challenges to transform Taxonomy. Graellsia 2005, 61, 151–160. [Google Scholar] [CrossRef]
- Thomsen, P.F.; Moller, P.R.; Sigsgaard, E.E.; Knudsen, S.W.; Jorgensen, O.A.; Willerslev, E. Environmental DNA from seawater samples correlate with trawl catches of subarctic, deepwater fishes. PLoS ONE 2016, 11, e0165252. [Google Scholar] [CrossRef]
- Selkoe, K.A.; Toonen, R.J. Marine connectivity: A new look at pelagic larval duration and genetic metrics of dispersal. Mar. Ecol. Prog. Ser. 2011, 436, 291–305. [Google Scholar] [CrossRef]
- Selkoe, K.A.; D′Aloia, C.C.; Crandall, E.D.; Iacchei, M.; Liggins, L.; Puritz, J.B.; Heyden, S.; Toonen, R.J. A decade of seascape genetics: Contributions to basic and applied marine connectivity. Mar. Ecol. Prog. Ser. 2016, 554, 1–19. [Google Scholar] [CrossRef]
- Campeão, M.E.; Reis, L.; Leomil, L.; De Oliveira, L.; Otsuki, K.; Gardinali, P.; Pelz, O.; Valle, R.; Thompson, F.L.; Thompson, C.C. The deep-sea microbial community from the Amazonian Basin associated with oil degradation. Front. Microbiol. 2017, 8, 1019. [Google Scholar] [CrossRef]
- Laroche, O.; Wood, S.A.; Tremblay, L.A.; Ellis, J.I.; Lear, G.; Pochon, X. A cross taxa study using environmental DNA/RNA metabarcoding to measure biological impacts of offshore oil and gas drilling and production operations. Mar. Pollut. Bull. 2018, 127, 97–107. [Google Scholar] [CrossRef]
- Laroche, O.; Kersten, O.; Smith, C.R.; Goetze, E. Environmental DNA surveys detect distinct metazoan communities across abyssal plains and seamounts in the western clarion clipperton zone. Mol. Ecol. 2020, 29, 4588–4604. [Google Scholar] [CrossRef] [PubMed]
- Sommer, B.; Fowler, A.M.; Macreadie, P.I.; Palandro, D.A.; Aziz, A.C.; Booth, D.J. Decommissioning of offshore oil and gas structures—Environmental opportunities and challenges. Sci. Total Environ. 2018, 658, 973–981. [Google Scholar] [CrossRef] [PubMed]
- Van Elden, S.; Meeuwig, J.J.; Hobbs, R.J.; Hemmi, J.M. Offshore oil and gas platforms as novel ecosystems: A global perspective. Front. Mar. Sci. 2019, 6, 548. [Google Scholar] [CrossRef]
- Cordier, T.; Lanz’en, A.; Apoth’eloz-Perret-Gentil, L.; Stoeck, T.; Pawlowski, J. Embracing environmental genomics and machine learning for routine biomonitoring. Trends Microbiol. 2018, 27, 387–397. [Google Scholar] [CrossRef]
- Lanzén, A.; Dahlgren, T.G.; Bagi, A.; Hestetun, J.T. Benthic eDNA metabarcoding provides accurate assessments of impact from oil extraction, and ecological insights. Ecol. Indic. 2021, 130, 108064. [Google Scholar] [CrossRef]
- Cowart, D.A.; Renshaw, M.A.; Gantz, C.A.; Umek, J.; Chandra, S.; Egan, S.P.; Lodge, D.M.; Larson, E.R. Development and field validation of an environmental DNA (eDNA) assay for invasive clams of the genus Corbicula. Manage. Biol. Invasions 2018, 9, 27–37. [Google Scholar] [CrossRef]
- Dougherty, M.M.; Larson, E.R.; Renshaw, M.A.; Gantz, C.A.; Egan, S.P.; Erickson, D.M.; Lodge, D.M. Environmental DNA (eDNA) detects the invasive rusty crayfish Orconectes rusticus at low abundances. J. Appl. Ecol. 2016, 53, 722–732. [Google Scholar] [CrossRef]
- Larson, E.R.; Renshaw, M.A.; Gantz, C.A.; Umek, J.; Chandra, S.; Lodge, D.M.; Egan, S.P. Environmental DNA (eDNA) detects the invasive crayfishes Orconectes rusticus and Pacifastacus leniusculus in large lakes of North America. Hydrobiologia 2017, 800, 173–185. [Google Scholar] [CrossRef]
- Cordier, T.; Angeles, I.B.; Henry, N.; Lejzerowicz, F.; Berney, C.; Morard, R.; Brandt, A.; Cambon-Bonavita, M.A.; Guidi, L.; Lombard, F.; et al. Patterns of eukaryotic diversity from the surface to the deep-ocean sediment. Sci. Adv. 2022, 8, eabj9309. [Google Scholar] [CrossRef]
- Leray, M.; Knowlton, N. DNA barcoding and metabarcoding of standardized samples reveal patterns of marine benthic diversity. Proc. Natl. Acad. Sci. USA 2015, 112, 2076–2081. [Google Scholar] [CrossRef]
- Mauffrey, F.; Cordier, T.; Apothéloz-Perret-Gentil, L.; Cermakova, K.; Merzi, T.; Delefosse, M.; Blanc, P.; Pawlowski, J. Benthic monitoring of oil and gas offshore platforms in the North Sea using environmental DNA metabarcoding. Mol. Ecol. 2021, 30, 3007–3022. [Google Scholar] [CrossRef] [PubMed]
- Rees, H.C.; Maddison, B.C.; Middleditch, D.J.; Patmore, J.R.M.; Gough, K.C. REVIEW: The detection of aquatic animal species using environmental DNA—A review of eDNA as a survey tool in ecology. J. Appl. Ecol. 2014, 51, 1450–1459. [Google Scholar] [CrossRef]
- Laroche, O.; Wood, S.A.; Tremblay, L.A.; Ellis, J.I.; Lejzerowicz, F.; Pawlowski, J.; Lear, G.; Atalah, J.; Pochon, X. First evaluation of foraminiferal metabarcoding for monitoring environmental impact from an offshore oil drilling site. Mar. Environ. Res. 2016, 120, 225–235. [Google Scholar] [CrossRef]
- Oladi, M.; Leontidou, K.; Stoeck, T.; Shokri, M.R. Environmental DNA-based profiling of benthic bacterial and eukaryote communities along a crude oil spill gradient in a coral reef in the Persian Gulf. Mar. Pollut. Bull. 2022, 184, 114143. [Google Scholar] [CrossRef]
- Alexander, J.B.; Marnane, M.J.; Sitaworawet, P.; Songploy, S.; Elsdon, T.S.; Chaiyakul, S.; Bunce, M.; Harvey, E.S. Using environmental DNA to better inform decision making around decommissioning alternatives for offshore oil and gas infrastructure. Sci. Total Environ. 2023, 901, 165991. [Google Scholar] [CrossRef] [PubMed]
- Golubkov, M.; Golubkov, S. Patterns of the relationship between the Secchi disk depth and the optical characteristics of water in the Neva Estuary (Baltic Sea): The influence of environmental variables. Front. Mar. Sci. 2024, 11, 1265382. [Google Scholar] [CrossRef]
- Harikrishnan, M.; Jose, D.; Nidhin, B.; Anilkumar, K.P. Real Time PCR detection of Macrobrachium rosenbergii (de Man, 1879) larvae with emphasis to their ecology. Aquat. Living Resour. 2021, 34, 12. [Google Scholar] [CrossRef]
- Stoeck, T.; Bass, D.; Nebel, M.; Christen, R.; Jones, M.D.M.; Breiner, H.-W.; Richards, T.A. Multiple marker parallel tag environmental DNA sequencing reveals a highly complex eukaryotic community in marine anoxic water. Mol. Ecol. 2010, 19, 21–31. [Google Scholar] [CrossRef]
- Leray, M.; Yang, J.Y.; Meyer, C.P.; Mills, S.C.; Agudelo, N.; Ranwez, V.; Boehm, J.T.; Machida, R.J. A new versatile primer set targeting a short fragment of the mitochondrial COI region for metabarcoding metazoan diversity: Application for characterizing coral reef fish gut contents. Front. Zool. 2013, 10, 34. [Google Scholar] [CrossRef]
- Countway, P.D.; Gast, R.J.; Savai, P.; Caron, D.A. Protistan diversity estimates based on 18S rDNA from seawater incubations in the western North Atlantic. J. Eukaryot. Microbiol. 2005, 52, 95–106. [Google Scholar] [CrossRef]
- Bolger, A.M.; Lohse, M.; Usadel, B. Trimmomatic: A flexible trimmer for Illumina sequence data. Bioinformatics 2014, 30, 2114–2120. [Google Scholar] [CrossRef] [PubMed]
- Martin, M.; Martin, M. Cutadapt removes adapter sequences from high-throughput sequencing reads. EMBnet. 2011, 17, 10–12. [Google Scholar] [CrossRef]
- Edgar, R.C.; Haas, B.J.; Clemente, J.C.; Quince, C.; Knight, R. UCHIME improves sensitivity and speed of chimera detection. Bioinformatics 2011, 27, 2194–2200. [Google Scholar] [CrossRef] [PubMed]
- Edgar, R.C. UPARSE: Highly accurate OTU sequences from microbial amplicon reads. J. Nat. Methods. 2013, 10, 996–998. [Google Scholar] [CrossRef]
- Callahan, B.J.; Mcmurdie, P.J.; Rosen, M.J.; Han, A.W.; Johnson, A.J.A.; Holmes, S.P. DADA2: High-resolution sample inference from Illumina amplicon data. Nat. Methods 2016, 13, 581–583. [Google Scholar] [CrossRef]
- Bolyen, E.; Rideout, J.R.; Dillon, M.R.; Bokulich, N.A.; Abnet, C.C.; Al-Ghalith, G.A.; Alexander, H.; Alm, E.J.; Arumugam, M.; Asnicar, F.; et al. Reproducible, interactive, scalable and extensible microbiome data science using QIIME 2. Nat. Biotechnol. 2019, 37, 852–857. [Google Scholar] [CrossRef]
- Quast, C.; Pruesse, E.; Yilmaz, P.; Gerken, J.; Schweer, T.; Yarza, P.; Peplies, J.; Glöckner, F.O. The SILVA ribosomal RNA gene database project: Improved data processing and web-based tools. Nucleic Acids Res. 2013, 41, D590–D596. [Google Scholar] [CrossRef]
- Kõljalg, U.; Larsson, K.H.; Abarenkov, K.; Nilsson, R.H.; Alexander, I.J.; Eberhardt, U.; Erland, S.; Høiland, K.; Kjøller, R.; Larsson, E.; et al. UNITE: A database providing web-based methods for the molecular identification of ectomycorrhizal fungi. New Phytol. 2005, 166, 1063–1068. [Google Scholar] [CrossRef]
- DeSantis, T.Z.; Hugenholtz, P.; Larsen, N.; Rojas, M.; Brodie, E.L.; Keller, K.; Huber, T.; Dalevi, D.; Hu, P.; Andersen, G.L. Greengenes, a chimera-checked 16S rRNA gene database and workbench compatible with ARB. Appl. Environ. Microbiol. 2006, 72, 5069–5072. [Google Scholar] [CrossRef]
- Fish, J.A.; Chai, B.; Wang, Q.; Sun, Y.; Brown, C.T.; Tiedje, J.M.; Cole, J.R. FunGene: The Functional Gene Pipeline and Repository. Front. Microbiol. 2013, 4, 291. [Google Scholar] [CrossRef]
- Öpik, M.; Vanatoa, A.; Vanatoa, E.; Moora, M.; Davison, J.; Kalwij, J.M.; Reier, Ü.; Zobel, M. The online database MaarjAM reveals global and ecosystemic distribution patterns in arbuscular mycorrhizal fungi (Glomeromycota). New Phytol. 2010, 188, 223–241. [Google Scholar] [CrossRef] [PubMed]
- Core, R. Team. R: A Language and Environment for Statistical Computing; R Foundation for Statistical Computing: Vienna, Austria, 2013; Available online: http://www.Rproject.org/ (accessed on 18 March 2024).
- Segata, N.; Izard, J.; Waldron, L.; Gevers, D.; Miropolsky, L.; Garrett, W.S.; Huttenhower, C. Metagenomic biomarker discovery and explanation. Genome Biol. 2011, 12, R60. [Google Scholar] [CrossRef] [PubMed]
- Oksanen, J.; Kindt, R.; Legendre, P.; Minchin, P.R.; O’Hara, R.B.; Simpson, G.L.; Solymos, P.; Stevens, M.H.H.; Wagner, H. The vegan package. R package, version 2.3-4. 2015. Available online: https://cran.r-project.org/package=vegan (accessed on 20 March 2024).
- Reid, M.A.; Tibby, J.C.; Penny, D.; Gell, P.A. The use of diatoms to assess past and present water quality. Aust. J. Ecol. 1995, 20, 57–64. [Google Scholar] [CrossRef]
- Aylagas, E.; Borja, Á.; Muxika, I.; Rodríguez-Ezpeleta, N. Adapting metabarcoding-based benthic biomonitoring into routine marine ecological status assessment networks. Ecol. Indic. 2018, 95, 194–202. [Google Scholar] [CrossRef]
- Dean, H.K. The use of polychaetes (Annelida) as indicator species of marine pollution: A review. Rev. Biol. Trop. 2008, 56, 11–38. [Google Scholar] [CrossRef]
- Dale, W.L. Wind and drift currents in the South China Sea. Malays. J. Trop. Geogr. 1956, 8, 1–31. [Google Scholar]
- Miya, M.; Sato, Y.; Fukunaga, T.; Sado, T.; Poulsen, J.Y.; Sato, K.; Minamoto, T.; Yamamoto, S.; Yamanaka, H.; Araki, H.; et al. MiFish, a set of universal PCR primers for metabarcoding environmental DNA from fishes: Detection of more than 230 subtropical marine species. R. Soc. Open. Sci. 2015, 2, 150088. [Google Scholar] [CrossRef]
- Ríos-Castro, R.; Novoa, B.; Hernández-Urcera, J.; Rodríguez, F.; Figueras, A. Harmful algae diversity from a coastal upwelling system detected by high-throughput sequencing. Front. Mar. Sci. 2023, 10, 1200135. [Google Scholar] [CrossRef]
- Ridall, A.; Ingels, J. Suitability of free-living marine nematodes as bioindicators: Status and future considerations. Front. Mar. Sci. 2021, 8, 685327. [Google Scholar] [CrossRef]
- Wu, S.; Xiong, J.; Yu, Y. Taxonomic resolutions based on 18S rRNA genes: A case study of subclass Copepoda. PLoS ONE 2015, 10, e0131498. [Google Scholar] [CrossRef]
- Harms, H.; Schlosser, D.; Wick, L.Y. Untapped potential: Exploiting fungi in bioremediation of hazardous chemicals. Nat. Rev. Microbiol. 2011, 9, 177–192. [Google Scholar] [CrossRef] [PubMed]
- Cerniglia, C.E.; Sutherland, J.B. Bioremediation of polycyclic aromatic hydrocarbons by ligninolytic and non-ligninolytic fungi. In Fungi in Bioremediation; Gadd, G.M., Ed.; Cambridge University Press: Cambridge, UK, 2001; pp. 136–187. [Google Scholar]
- Cerniglia, C.E.; Sutherland, J.B. Relative roles of bacteria and fungi in polycyclic aromatic hydrocarbon biodegradation and bioremediation. Fungi Biogeochem. Cycles 2006, 24, 182. [Google Scholar]
- Verdin, A.; Sahraoui, A.L.H.; Durand, R. Degradation of benzo[a]pyrene by mitosporic fungi and extracellular oxidative enzymes. Int. Biodeterior. Biodegrad. 2004, 53, 65–70. [Google Scholar] [CrossRef]
Disclaimer/Publisher’s Note: The statements, opinions and data contained in all publications are solely those of the individual author(s) and contributor(s) and not of MDPI and/or the editor(s). MDPI and/or the editor(s) disclaim responsibility for any injury to people or property resulting from any ideas, methods, instructions or products referred to in the content. |
© 2025 by the authors. Licensee MDPI, Basel, Switzerland. This article is an open access article distributed under the terms and conditions of the Creative Commons Attribution (CC BY) license (https://creativecommons.org/licenses/by/4.0/).








