Abstract
Studies have indicated that urban greenways promote physical and perceived restoration. However, there is a lack of research on the impact of treetop trails on human perceived restoration. In this study, two representative treetop trails in Fuzhou city were selected to investigate treetop trails’ impact on users’ perceived restoration. The study adopted a structural equation modelling approach to explore the influence mechanisms and pathways of treetop trails on users’ perceived restoration, through 412 questionnaires. The results showed that the perceived environmental quality of treetop trails had a significant positive effect on users’ overall psychological wellbeing. Place attachment had a significant positive effect on users’ perceived restoration and a significant mediating effect on users’ perceived environmental quality of trails. The results of this study revealed that the mechanisms of the impact of treetop trails on users’ perceived restoration and the construction of treetop trails can be enhanced in the future by improving trail facilities, enriching trail perception of elevated feeling, improving trail landscape quality, and optimising trail design.
1. Introduction
In modern society, people face a range of challenges that may lead to psychological and other health issues [1]. Numerous studies have demonstrated that urban green space can promote health [2,3,4]. The mechanisms of the positive relationship between green spaces and health include alleviation of mental stress, enhancement of social cohesion, promotion of physical activity, and mitigation of potentially hazardous environmental exposures (such as air and noise pollution) [5]. Urban greenspace includes different components, such as parks, gardens, greenways, forests, wetlands, green roofs, and green walls [6]. Among them, urban greenways, as linear green spaces established either along a natural corridor or overland along a railroad right-of-way [7], have received increasing attention. In particular, a popular elevated steel pedestrian walkway system weaving through forested areas in Fuzhou, China, which provides people with access to the city’s mountain and forest areas [8], signifies an awakened consciousness and desire to pay attention to urban greenways [8].
Urban greenways are public resources that enhance the multifaceted functionality of urban green space, such as improving biodiversity, providing recreation areas, and conserving cultural heritage [7]. Numerous studies have illustrated the significant role of urban greenways in facilitating human health [9]. Greenways can provide urban residents with opportunities for interacting with nature, physical activity, and stress reduction [10,11], thereby promoting their health and wellbeing [12,13]. Involvement in sports and exercise not only provides individuals with health benefits but has positive effects on mood [14]. Although previous studies have demonstrated the health benefits of urban greenways, only a few have investigated the health impacts of forest trails in China. Research conducted by Huang et al. in the Fu Forest Trail in Fuzhou (usually known as Fudao) revealed that participants’ restorative experience in the Fu Forest Trail positively contributed to perceived health [15]. In addition, previous studies have concluded that greenway location, length, width, pavement, facilities, accessibility, and surrounding features environmental factors affect the use of urban greenway [16,17,18]. In terms of the forest trails, recreational involvement has been identified as a key factor that affects participants’ wellbeing [19]. Their study further revealed that communing with nature, relaxing the body and mind, exploring novelty, keeping health, entertaining, developing personal interest, making communication, and seeking knowledge were the main purposes of the participants for visiting forest trails [20]. However, few have discussed the impact of the environmental quality of forest trails on users’ perceived health. Moreover, studies concerning urban greenways in China have mainly focused on introducing the planning and construction of Western greenways, the ecological benefits of greenways, and the patterns and factors of urban greenway use [21], while attaching less importance to public perception. In particular, the process of place attachment, which influences people’s emotions, meanings, and behaviours has been largely ignored [22].
Furthermore, studies have found that the environmental quality of urban green space impacts users’ place dependence and place identity, which further impacts visitors’ perceived restoration with urban green space [23,24]. However, we do not know whether this kind of relationship can also be applicable to forest trails. Therefore, this study investigated forest trails in Fuzhou to examine the effects of environmental quality on users’ place attachment, and perceived restoration. This study sought to determine:
- O1. The effect of greenway quality on users’ perceived restoration;
- O2. The effect of greenway quality on users’ place attachment;
- O3. The effect of place attachment on users’ perceived restoration; and
- O4. The role of place attachment in the relationship between greenway quality and perceived restoration.
The results of this study can examine the positive outcomes of a new kind of urban greenway and could be conducive to the optimisation and promotion of treetop trails in the future.
2. Theoretical Background and Hypothesis
2.1. Greenway Quality in Relation to Perceived Restoration
Greenways have evolved in response to the physical, cultural, political, and psychological pressures of urbanisation [25,26]. The term greenway takes on different names in different parts of the world. For example, they are known as ‘green corridors’ in European countries and are referred to as ‘corridors verdes’ in Portugal [25]. Regardless of their many diverse forms or terms across the world and their design and structure, greenways represent “multiple objective, open space corridors that perform natural functions while offering desirable aesthetic qualities to humans as they recreate or commute along trails” [27]. Due to their linear nature, urban greenways can facilitate exercise such as walking, jogging, and cycling, and create opportunities for positive interactions between humans and nature in congested cities [28]. The main factors that affect urban greenways use are individual and environmental factors and use patterns [21]. In addition, trail paths, rest benches, restrooms, and other service facilities can increase the attractiveness of an urban green space, thus increasing the time that users spend there [29]. The greenway qualities within environments help promote restorativeness [27,30]. Chang et al.’s study in Taizhong City, Taiwan, indicated that the overall quality of the greenway positively contributed to users’ mental health and wellbeing [9]. Another study conducted by Liu et al. (2018) [31] revealed that the quality of green space affected users’ perceived restoration and health. Users’ perceived restoration refers to recovering from mental fatigue and the negative emotions associated with stress [32,33]. According to Kaplan and Kaplan [34], perceived restoration includes four components, namely: (a) being away: conveying a sense of escape from the source of stress and fatigue; (b) extent: presenting opportunities for physical or mental exploration; (c) fascination: boosting feelings of fascination and wonder; and (d) compatibility: being compatible with individual users’ needs and preferences. These four components provide insights into how their existence within greenways are more likely to encourage psychological restoration. Therefore, based on previous findings, this study proposes the following hypothesis:
Hypothesis 1 (H1).
Greenway quality positively contributes to users’ perceived restoration.
2.2. Greenway Quality in Relation to Place Attachment
Place attachment refers to the emotional bond people have with a particular place [35], which has also been conceptualised as a sense of place, place bonding, or place identity. The establishment of place attachment helps individuals regulate their emotions. Many studies have depicted place attachment as place dependence and place identity [35,36,37]. Place dependence refers to a functional attachment to specific environments, reflecting a setting’s ability to provide features and conditions that meet users’ goals or desired activities [38]. With a higher level of satisfaction, individuals’ bonding with that environment will be deeper [39]. Place identity is defined as the complex emotional bonding with, and sense of belonging to, a certain place, which is regarded as an extension of oneself and a contributor to personal and social identities [40]. It reflects individuals’ attitudes, thoughts, values, beliefs, meanings, and behavioural tendencies regarding the environment [41]. Place attachment is affected by age, location, and climate [42,43,44], as well as environmental quality [42]. Although few studies explored the associations between greenway quality and place attachment, similar studies conducted in green space revealed that environments with better quality result in a stronger place attachment [9]. For example, with data collected from 348 participants across Reunion Island, Junot found that the environmental quality of Reunion Island was strongly related to neighbourhood attachment [45]. Their study further indicated that characteristics of the urban park landscape contributed to visitors’ place dependence and place identity. Moreover, the study has initially found that recreational involvement with forest trails can enhance visitors’ place attachment with the trail [19]. Therefore, based on this literature, this study proposed the following hypothesis:
Hypothesis 2 (H2).
Greenway quality positively contributes to place attachment.
Hypothesis 2a (H2a).
Greenway quality positively contributes to place dependence.
Hypothesis 2b (H2b).
Greenway quality positively contributes to place identity.
2.3. Place Attachment in Relation to Perceived Restoration
Although place attachment can sometimes be negative, it is typically a positive bond. It is believed that place attachment could provide multiple benefits for individuals, such as enhancing individuals’ self-esteem [46], altering attitudes toward an environment [47], improving tourism satisfaction, and improving quality of life [48]. In addition [48,49], studies have highlighted that residents’ place attachment to an environment can make residents favour them, which helps them obtain higher restorative benefits from that environment and further impact their mental wellbeing [50,51,52]. Recent research further revealed that both constructs of place attachment—place dependence and place identity—positively contributed to psychological restoration [53,54]. Using familiar urban park settings, Liu and colleagues found that individuals’ place dependence and place identity play a positive role in enhancing restorative perception in familiar urban park settings [54]. With forest trails, they found that individuals’ place attachment contributes to the increase in visitors’ health [19]. Based on the above statements, this study proposes the following hypothesis:
Hypothesis 3 (H3).
Place attachment positively contributes to users’ perceived restoration.
Hypothesis 3a (H3a).
Place dependence positively contributes to users’ perceived restoration.
Hypothesis 3b (H3b).
Place identity positively contributes to users’ perceived restoration.
2.4. The Mediating Role of Place Attachment
By providing a space for walking, jogging, and cycling, urban greenways are crucial to urban residents’ health. Research has indicated that higher levels of satisfaction with green space quality were associated with greater place attachment [55,56], and individuals with strong place attachment exhibit more positive emotions and adaptability [57,58] and higher psychological restoration [46,53]. This indicates that place attachment may serve a mediating role between environment quality and perceived restoration. Zhang et al. examined the mediating role of place attachment between neighbourhood green spaces and different features. The results indicated that higher quality neighbourhood green spaces allowed individuals to reap greater psychological health benefits from place attachment. Their study with forest trails further indicated that place attachment plays a partial intermediary role in the influence of recreation involvement on wellbeing [19]. Therefore, based on the above studies, this study proposes the following hypothesis:
Hypothesis 4 (H4).
Place attachment mediates the relationship between greenway quality and perceived restoration.
Hypothesis 4a (H4a).
Place dependence mediates the relationship between greenway quality of trails and users perceived restoration.
Hypothesis 4b (H4b).
Place identity mediates the relationship between greenway quality of trails and users perceived restoration.
3. Method
3.1. Study Area
The survey was conducted in Fuzhou city. Fuzhou is one of the greenest cities in China, and sometimes referred to as Rongcheng or ‘banyan city’, for its numerous banyan trees that line its streets. As a mountainous city, there are several hills in urban area of Fuzhou. To make good use of urban mountains and their associated forest resources, Fuzhou built several treetop trails (called forest walkway trails) [8]. The treetop trails weave through forested areas and provide public access to the green hinterlands. Due to the large number of visitors and compliments for their high quality, the Fu Forest Trail and the Jinjishan Forest Trail (Figure 1) were the most popular of the trails and were selected as case studies by this study. The Fu Forest Trail is the first elevated steel pedestrian walkway of its kind. It spans over 6.3 km from end to end, threading through the full breadth of Jinniushan and covers about 19 km along its winding path [59]. The Jinjishan Forest Trail is located in Jinjishan Park and is the longest sky-view walkway in downtown Fuzhou [60].
Figure 1.
Representative photos of the Fu Forest Trail and Jinjishan Forest Trail.
3.2. Questionnaire Design
The questionnaire consisted of items on demographic information, treetop trails quality, place attachment, and perceived restoration. The demographic information section recorded the participants’ gender, age, and education level. The next section assessed treetop trails quality using a revised perceived quality of treetop trail scale comprising four dimensions perception of trail facilities (PTF), perception of elevated feeling (PEF), perceptions of trail landscape (PTL), perception of trail design (PTD), and twenty-three related indicators [61]. This scale was developed based on previous studies on greenways [62,63] and was modified by the present study according to the characteristics of treetop trails. The Cronbach’s α values (range from 0.88 to 0.98) in the present study indicated that the measurement was reliable. The place attachment section referenced the Place Attachment Scale developed by Williams et al. [36,64], which was divided into two dimensions: place dependence and place identity. The scale has been widely used in studies of places, including national parks, scenic spots, and tourist resorts [52]. The final part assessed the restorative benefits of treetop trails using the Perceived Restorativeness Scale (PRS). PRS was developed by Hartig et al. and was revised by Huang according to the Chinese context. The revised PRS has been extensively used in previous studies and is verified to have good reliability [23,31]. The revised PRS includes four components (including being away, extent, fascination, and compatibility), with 18 indicators [34]. Except for the demographic part, a 7-point Likert scale was used for the assessment in the present study.
3.3. Data Collection
Pilot questionnaires were distributed in October 2020 at Fu Forest Trail and Jinjishan Forest Trail for the pre-survey. At the end of the experiment, 53 valid questionnaires were obtained. The data were loaded into SPSS 26 statistical software (IBM Crop., Armonk, NY, USA) for reliability analysis, and the Cronbach’s alpha for the total scale was 0.969, indicating good reliability. The subscales also obtained satisfactory Cronbach’s alphas, with high reliability. Based on the results, the original questionnaire was retained without adjusting the items, and was officially released. In November 2020, a formal questionnaire survey was conducted among the visitors of the treetop trails in Fuzhou city through randomised distribution of on-site paper questionnaires. The investigation period covered sunny days on weekends and weekdays, and the average number of visitors on weekends was 1.2 times that on weekdays. During this period, the COVID-19 epidemic in Fuzhou was relatively stable, with no increase in local cases in the past six months. School was conducted normally. Regarding the prevention and control of the epidemic, the Fuzhou government only required strict control of people from overseas, and local people could move freely. We first observed potential respondents and randomly approached approximately 550 people who we believed to be locals and who had just finished or were taking a walk. Only 493 people agreed to participate in the survey and were asked to complete the questionnaire with instructions. After signing an informed consent, each respondent filled in a paper questionnaire. An average of 40 questionnaires were collected per day and a total of 493 questionnaires were collected, of which 412 were valid, with a questionnaire recovery rate of about 83.5%, which met the reference standard for the sample size for structural equation modelling (SEM) studies [65].
3.4. Data Analysis
We performed confirmatory factor analysis (CFA) and SEM to examine the hypotheses. To determine whether the factors and latent variables within the proposed hypothesis were related, CFA assessed the correlation between the two variables. Following Fornell and Larcker’s suggestion [66], we selected composite reliability (CR) and average variance extracted (AVE) as indicators. The CR value represents the internal consistency of the construct indicators, which was suggested to be greater than 0.6. The latent variables’ explanatory power of the measured variables is represented by the AVE value. Hair et al. indicated that the AVE value should be greater than 0.25 [67]. After obtaining the CFA results, we used SEM to test each hypothesis. This study’s goodness-of-fit values included the root mean square error of approximation (RMSEA), the comparative fit index (CFI), the parsimonious CFI (PCFI), the normed fit index (NFI), the Tucker—Lewis index (TLI), and the normed chi-square ratio (χ2/df). To ensure that sample size and model complexity did not influence the RMSEA, it must be smaller than 0.08. To explain the model’s simplicity, the PCFI must be greater than 0.05. CFI and NFI demonstrate fitness between the model and null hypothesis and require values greater than 0.095 and 0.09, respectively. Finally, the mediating variables’ effects were analysed according to the path coefficient. Bootstrapping was conducted to examine the statistical significance of the modified model’s indirect effects, total effects, and mediated effects.
4. Results
4.1. Demographics
Table 1 displays the study participants’ demographic information, which was compared with data provided by Fuzhou. The age of participants ranged between 16 and 66 years, and most participants were aged 18–30. Participants aged 18 and below participated with parental consent. Participants were mostly males (52%), and most were educated to college diplomas (33%), followed by high school diplomas (24%). In general, the characteristics of the participants were similar to those obtained from the Fuzhou data. The participants included a large number of young adults and smaller numbers of older adults and children. This phenomenon is in line with the characteristics of young adults who are active, energetic, and have a large activity radius, as well as the characteristics of the smaller activity radius of older adults [68].
Table 1.
Demographic information of study sample.
4.2. Hypothesis Model
Table 2 shows the questionnaire items, reliabilities, and mean and standard deviation values. The collected questionnaire data were loaded into SPSS 26 and AMOS 21 statistical software for reliability analysis. The alpha coefficient for the total scale was 0.953, and the alpha coefficients for each subscale were all above 0.90, indicating that the observed variables for each latent variable were well designed and that the questionnaire was highly reliable. Bartlett’s test of sphericity and the Kolmogorov–Smirnov test were conducted. The results showed that the p-value < 0.001 by Bartlett’s test of sphericity, and the KMO value of the total scale was 0.933. The KMO values for each subscale were greater than 0.70. Therefore, the sample data were well suited for factor analysis.
Table 2.
Items, reliabilities, and mean and standard deviation.
Before verifying the hypothesis model, we used CFA to identify the relationship between the factors in the hypothesis and the related latent variables. As shown in Table 3, the CFA model met the standards, and the AVE values of all measured variables were greater than 0.5, indicating high convergent validity of each measured variable. Analysis of the correlation matrix between the factors showed that the square root of the AVE of all observed variables was greater than the correlation coefficient between the variables, indicating high discriminant validity of the dimensions. The reliability and validity tests indicated that all questions in the questionnaire had high discriminant validity. Therefore, SEM was used for further verification. The null model’s goodness-of-fit results in this study were as follows: RMSEA = 0.051; PCFI = 0. 883; CFI = 0. 968; TLI = 0.965; NFI = 0.939; and χ2/df = 2.046. All the indexes met the value reported by Mulaik et al. [69] these values indicated that the SEM model was acceptable.
Table 3.
Confirmatory factor analysis.
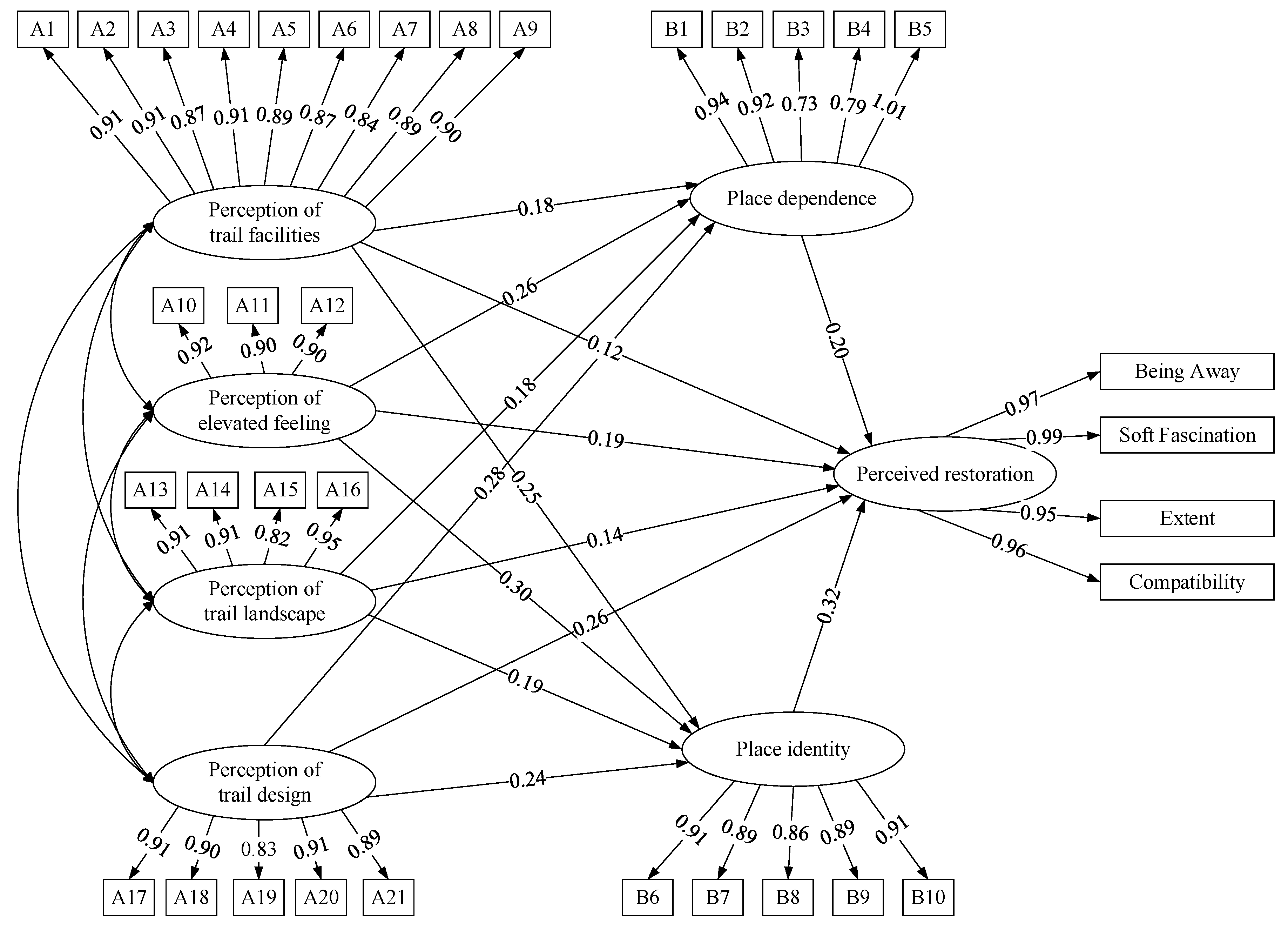
Figure 2 displays the SEM results, where the magnitude of the standardised path coefficients shows the relationship between the individual measurement variables and the level of influence of each measured indicator. The validity of the regression paths in each measurement model can be judged based on the CR value or p-value in the table. The path coefficient is significant when CR > 1.96 or p < 0.05. As shown in Table 4, the perceived environmental quality of trails (including F1 perception of trail facilities, perception of elevated feeling, perception of trail landscape, and perception of trail design) exerted a significantly positive influence on PR (p < 0.001). Among them, PTL had the largest standardised path coefficient, indicating that the perception of trail design had the most significant impact on place identity, followed by PEF, PTL, and PTF. The four components of the quality of the trails exerted significantly positive influences on place identity and dependence. Among them, the standardised coefficients of F4 to F5 and F6 were the largest, indicating that the perception of trail design had the most significant impact on place dependence and place identity. Place attachment exerted a significantly positive influence on users’ perceived restoration (p < 0.001). Among them, place identity had the greatest effect on users’ perceived restoration, followed by place dependence. Therefore, H1, H2a, H2b, H3a, and H3b were supported.
Figure 2.
Standard estimates of the Structural Equation Model Path Analysis.
Table 4.
Tests for mediation effects.
As shown in Table 5, the test for mediation effects showed that place attachment (including place dependence and place identity) exerted a mediating effect on the relationship between quality of trails and users’ perceived restoration, supporting H4.
Table 5.
Tests for mediation effects (extended).
5. Discussion
This study investigated relationships among greenway quality, place attachment, and users’ perceived restoration. The results revealed that greenway quality has a positive effect on place attachment and users’ perceived restoration. Place attachment also has a positive effect on users’ perceived restoration with regard to its mediating effect on this relationship.
5.1. Quality of Treetop Trails on Users’ Perceived Restoration
One of our aims was to explore users’ sociodemographic characteristics in relation to perceived restoration. The result indicated that the quality of treetop trails had a partial positive influence on users’ perceived restoration, which is consistent with previous studies [25]. In addition, perception of trail design played the most important role in enhancing perceived restoration, which indicated that visitors attach higher importance to the design. Moreover, the users’ sense of safety, comfort, and novelty while walking on the elevated trail may influence their perceived restoration. As unique treetop trails, Fu and Jinjishan forest trails provide public access to the forest areas using an elevated steel walkway system. This also provides the opportunity for the city dwellers to overlook the cityscape. Therefore, there is no doubt that the creative design of the trails simulated a stronger restorative perception.
This is unique to treetop trails compared with normal urban greenways and has a positive impact on users’ perceived restoration.
5.2. Quality of Treetop Trails on Place Attachment
Previous studies have established that quality of environments contributed to place dependence [45]. Not only did we validate that this type of relationship applied to the present treetop trails, but we also expanded our knowledge on the particular role of perceived trail design. Perceptions of trail design have the strongest impact on place dependence. This further indicated that users attach great importance to the design of the trail. Therefore, well-designed trails may improve the tendency of users to use the trails and decrease their willingness to use other green spaces. Lewicka’s review [41] demonstrated that individuals would have a stronger place identity with high quality places. In the present study, the perceived environmental quality of the treetop trails had a partially positive influence on place identity, which supported their conclusion. In addition, perception of the elevated trails had the strongest impact on place identity. This may account for the elevated steel pedestrian trails providing an elevated feeling, and they were regarded as the first of their kind in China and the city card of Fuzhou city. Therefore, our study also supported their conclusion that the quality of greenways contributes positively to place attachment [9].
5.3. Place Attachment on Users’ Perceived Restoration and Its Mediating Role
Our analysis showed that place attachment had a positive effect on users’ perceived restoration. The path coefficient of the effect of place identity on users’ perceived restoration was higher, at 0.32, indicating that place identity had a greater impact on users’ perceived restoration. The path coefficient of place dependence on users’ perceived restoration was 0.20, indicating that place dependence also had a significant positive effect on users’ perceived restoration. Previous studies indicated that place attachment had a significant positive effect on users’ perceived restoration [70,71]. However, few scholars have conducted comparative analyses on the magnitude of the effects of place dependence and place identity on users’ perceived restoration. Our study shows that place identity plays a more significant role in users’ perceived restoration. Place identity involved users’ attachment to the trail, special meanings attributed to the trail, and how the experience on the trail enriched users’ understanding of themselves, which was more directly and closely related to subjective feelings regarding perceived restoration. In addition, both place dependence and place identity had a partial mediation effect on perceived environmental quality of treetop trails on users’ perceived restoration, which is in line with previous studies [32].
5.4. Practical Implications
The present study generated insightful information on how the quality of forest trails contributed to place attachment and perceived restoration. These findings could be used in design processes to provide the public with highly restorative elevated trails. Both the quality of trails and place attachment play positive role in perceived restoration and place attachment plays a mediating role between the quality of trails and perceived restoration. Therefore, designers may need to place a premium on how to make the public build strong attachments to certain environments. In addition, as the quality of trails was assessed from the perception of trail facilities, perception of elevated trails, perception of trail landscape and perception of trail design, designers may focus on the facilities they provide, the elevated attributes, landscape views, and other associated attributes.
5.5. Limitations and Further Research
Although this study explored the impact of the perceived environmental quality of treetop trails on users’ perceived restoration through an empirical study, no distinction was made between long-term residents and short-term visitors because of the limited time and scope of the study. Further investigations on the attachment to the environment and its psychological impact on residents and visitors in the same location by classifying users according to the duration of time spent in the local area would be valuable. In his ontology work, Breivik suggests that humans are always connected in a deep way with a ‘world’ of sport, which includes individual sports, encounter sports, team sports, and nature sports. Among them, nature sports refer to the participants’ interaction with nature as the main purpose of the sport. This implied that nature sports may play an important role in determining participants’ place attachment [72]. However, we did not take this into account in the present study. In addition, poor mental health is associated with many negative emotions. We mentioned only a few and did not deal with them all. Further research on the relationship between nature sport and place attachment and other aspects of human mental health should be conducted. Finally, we used subjective measurements for users’ perceived restoration status through questionnaires and the analysis of the questionnaire content. In future, objective experiments such as heart rate and brain wave measurements could be conducted to provide a more comprehensive analysis of the changes in users’ perceived restoration and to further explain the influence mechanisms.
6. Conclusions
Development of optimized urban green spaces can only become increasingly important over time as more and more countries become more urbanized. This paper not only demonstrates how place attachment contributes to sense of restoration for visitors using treetop trails but also provides clear guidance on the factors that are most important to consider when planning and developing this particular type of urban greenway. This study indicated that the quality of treetop trails promotes users’ place attachment and perceived restoration. Previous studies have paid more attention to the relationship between activities on the trail and people’s physical health, place attachment, and wellbeing. However, we focused on the quality of treetop trails as the independent variable and obtained the influence mechanisms of that perception on users’ perceived restoration. The perceived environmental quality had a significant positive influence on users’ perceived restoration. Among the environmental quality perceptions, perception of trail design had the greatest influence on users’ perceived restoration, followed by the perceptions of elevated trails, trail landscapes, and trail facilities. Both place dependence and place identity had a significant positive effect on users’ perceived restoration. The path coefficient of place identity on users’ perceived restoration was greater than that of place dependence. Place dependence and place identity had a significant mediation effect on perceived environmental quality of treetop trails on users’ perceived restoration. The results of this study provide guidelines for the construction of future treetop trails.
Author Contributions
Data curation, Y.W.; investigation, Y.W., Q.L. (Qianyun Li), H.Z., S.L. and Z.Y.; methodology, Y.W., Q.L. (Qianyun Li), H.Z. and S.L.; Writing—original draft, Y.W.; Writing—review and editing, Q.L. (Qunyue Liu) and Q.H. All authors have read and agreed to the published version of the manuscript.
Funding
This research was funded by the Second Batch of 2021 MOE of PRC Industry-University Collaborative Education Program (Kingfar-CES “Human Factors and Ergonomics” Program), grant number 202102055016, and the Science and Technology Development Fund of Fujian Agriculture and Forestry University, grant number CXZX2020126B.
Institutional Review Board Statement
The research is part of the project of grant number CXZX2020126B: Research on the application of high-density urban ecological roof planning in response to climate change, which was approved by the Science and Technology Development Fund of Fujian Agriculture and Forestry University. This research is included in the project.
Informed Consent Statement
Subjects involved in the study filled out informed consent.
Data Availability Statement
We do not provide public access to the dataset due to protection of the privacy of the participants. Regarding the details of the data, please contact the corresponding author.
Conflicts of Interest
The authors declare no conflict of interest.
References
- Hajar, L.; Sebastien, L.; Nele, W.; Robert, M.; Abdelilah, B. The recreational value of a peri-urban forest in Morocco. Urban For. Urban Green. 2021, 65, 127339. [Google Scholar]
- Bo, X.; Yi, L.; Lei, W.; Zihao, A. Dose-response effect of a large-scale greenway intervention on physical activities: The first natural experimental study in China. Health Place 2021, 67, 102502. [Google Scholar]
- He, H.; Li, J.; Lin, X.; Yu, Y. Greenway Cyclists’ Visual Perception and Landscape Imagery Assessment. Front. Psychol. 2021, 12, 1042. [Google Scholar] [CrossRef] [PubMed]
- Han, B.; Li, D.; Chang, P. The effect of place attachment and greenway attributes on well-being among older adults in Taiwan. Urban For. Urban Green. 2021, 65, 127306. [Google Scholar] [CrossRef]
- Hartig, T.; Mitchell, R.; De Vries, S.; Frumkin, H. Nature and health. Annu. Rev. Public Health 2014, 35, 207–228. [Google Scholar] [CrossRef] [Green Version]
- Alexander, D. Green Infrastructure, Linking Landscapes and Communities. Nat. Areas J. 2007, 27, 282–283. [Google Scholar] [CrossRef]
- Little, C.E. Greenways for America; JHU Press: Baltimore, MD, USA, 1995. [Google Scholar]
- Liu, Y. Planning and design of urban Forest landscape Trail—A case study of Fuzhou Meifeng Mountain Park Trail. Beauty Times 2018, 1, 48–50. (In Chinese) [Google Scholar]
- Chang, P.; Tsou, C.; Li, Y. Urban-greenway factors’ influence on older adults’ psychological well-being: A case study of Taichung, Taiwan. Urban For. Urban Green. 2020, 49, 126606. [Google Scholar] [CrossRef]
- Chen, Q.; Qin, Z.; Ji, X.; Ming, S.; Du, Q. Analysis of Urban Greenway Planning Strategies by The Orientation of Healthy City. E3S Web Conf. 2020, 194, 5025. [Google Scholar] [CrossRef]
- Chin, E.Y.; Kupfer, J.A. Prevalence of Ecological, Environmental, and Societal Objectives in Urban Greenway Master Plans. Southeast. Geogr. 2019, 59, 153–171. [Google Scholar] [CrossRef]
- Lafortezza, R.; Carrus, G.; Sanesi, G.; Davies, C. Benefits and well-being perceived by people visiting green spaces in periods of heat stress. Urban For. Urban Green. 2009, 8, 97–108. [Google Scholar] [CrossRef]
- Gyula, K.; Ronald, K.; Pablo, C.; Péter, S. Urban Green Space Perception and Its Contribution to Well-Being. Int. J. Environ. Res. Public Health 2017, 14, 766. [Google Scholar]
- Ronkainen, N.J.; Pesola, A.J.; Tikkanen, O.; Brand, R. Continuity and Discontinuity of Sport and Exercise Type During the COVID-19 Pandemic. An Exploratory Study of Effects on Mood. Front. Psychol. 2021, 12, 276. [Google Scholar] [CrossRef]
- Huang, Y.; Fu, W.; Weng, Y.; Wang, M. A Study on the Relationship between Individual Landscape Preference, Perceived Restorativeness Scale and Health Benefits Assessment of Urban Forest Pathway—A Case Study of Fudao. Chin. Landsc. Archit. 2020, 36, 73–78. (In Chinese) [Google Scholar]
- Akpinar, A. Factors influencing the use of urban greenways: A case study of Aydın, Turkey. Urban For. Urban Green. 2016, 16, 123–131. [Google Scholar] [CrossRef]
- Price, A.E.; Reed, J.A.; Muthukrishnan, S. Trail user demographics, physical activity behaviors, and perceptions of a newly constructed greenway trail. J. Community Health 2012, 37, 949–956. [Google Scholar] [CrossRef]
- Gobster, P.H. Perception and use of a metropolitan greenway system for Perception and use of a metropolitan greenway system for recreation. Landsc. Urban Plan. 1995, 33, 401–413. [Google Scholar] [CrossRef]
- Wang, Z.; Luo, P.; Zhan, H.; Zhao, X.; Tang, Y.; Liu, H. Research on the Influence of Urban Leisure Green Road Recreational Involvement on Well-being: Taking Fu Forest Trail of Fuzhou as an Example. J. Fujian Norm. Univ. (Nat. Sci. Ed.) 2020, 36, 70–78. (In Chinese) [Google Scholar]
- Zeng, Z.; Zhu, N.; Wang, D.; Cheng, H.; Xiaolei, F.; Huang, P.; Lan, S.R.; Li, X.H. Research on Urban Greenways Optimization Strategy Based on the Tourist Recreational Motivation and Behavior Characteristics—A Case in Fu Forest Trail of Fuzhou City. J. Shandong Agric. Univ. (Nat. Sci. Ed.) 2018, 49, 639–645. (In Chinese) [Google Scholar]
- Chen, Y.; Gu, W.; Liu, T.; Yuan, L.; Zeng, M. Increasing the Use of Urban Greenways in Developing Countries: A Case Study on Wutong Greenway in Shenzhen, China. Int. J. Environ. Res. Public Health 2017, 14, 554. [Google Scholar] [CrossRef] [Green Version]
- Moulay, A.; Ujang, N.; Maulan, S.; Ismail, S. Understanding the process of parks’ attachment: Interrelation between place attachment, behavioural tendencies, and the use of public place. City Cult. Soc. 2017, 14, 28–36. [Google Scholar] [CrossRef]
- Liu, Q.; You, D.; Pan, M.; Chi, M.; Huang, Q.; Lan, S. Tourist Place Perception and Restorative Perception: A Case Study of Fuzhou Hot Spring Park. Tour. Trib. 2017, 32, 77–88. (In Chinese) [Google Scholar]
- Liu, Q.; You, D.; Zhu, L.; Wang, Y.; Huang, Q.; Lan, S. The relationship between place attachment and restorative perception of tourists visiting Fuzhou urban parks. Resour. Sci. 2017, 7, 1303–1313. (In Chinese) [Google Scholar]
- Fabos, J.G. Introduction and overview: The greenway movement, uses and potentials of greenways. Landsc. Urban Plan. 1995, 33, 1–13. [Google Scholar] [CrossRef]
- Kullmann, K. Green-Networks: Integrating Alternative Circulation Systems into Post-industrial Cities. J. Urban Des. 2013, 18, 36–58. [Google Scholar] [CrossRef] [Green Version]
- Shafer, C.S.; Lee, B.K.; Turner, S. A tale of three greenway trails: User perceptions related to quality of life. Landsc. Urban Plan. 2000, 49, 163–178. [Google Scholar] [CrossRef]
- Chon, J.; Shafer, C.S. Aesthetic Responses to Urban Greenway Trail Environments. Landsc. Res. 2009, 34, 83–104. [Google Scholar] [CrossRef]
- Van Herzele, A.; Wiedemann, T. A monitoring tool for the provision of accessible and attractive urban green spaces. Landsc. Urban Plan. 2003, 63, 109–126. [Google Scholar] [CrossRef]
- Pettengill, P.R.; Lee, B.H.Y.; Manning, R.E. Traveler Perspectives of Greenway Quality in Northern New England. Transp. Res. Rec. 2012, 2314, 31–40. [Google Scholar] [CrossRef] [Green Version]
- Liu, Q.; Zhang, Y.; Lin, Y.; You, D.; Zhang, W.; Huang, Q.; den Bosch Cecil, C.K.; Lan, S. The relationship between self-rated naturalness of university green space and students’ restoration and health. Urban For. Urban Green. 2018, 34, 259–268. [Google Scholar] [CrossRef]
- Hartig, T.; Evans, G.W.; Jamner, L.D.; Davis, D.S.; Gärling, T. Tracking restoration in natural and urban field settings. J. Environ. Psychol. 2003, 23, 109–123. [Google Scholar] [CrossRef]
- Ulrich, R.S. View through a window may influence recovery from surgery. Science 1984, 224, 420–421. [Google Scholar] [CrossRef] [PubMed] [Green Version]
- Kaplan, S. The restorative benefits of nature: Toward an integrative framework. J. Environ. Psychol. 1995, 15, 169–182. [Google Scholar] [CrossRef]
- Kyle, G.; Graefe, A.; Manning, R.; Bacon, J. Effects of place attachment on users’ perceptions of social and environmental conditions in a natural setting. J. Environ. Psychol. 2003, 24, 213–225. [Google Scholar] [CrossRef]
- Williams, D.R.; Patterson, M.E.; Roggenbuck, J.W.; Watson, A.E. Beyond the commodity metaphor: Examining emotional and symbolic attachment to place. Leis. Sci. 1992, 14, 29–46. [Google Scholar] [CrossRef]
- Williams, D.R.; Vaske, J.J. The Measurement of Place Attachment: Validity and Generalizability of a Psychometric Approach. For. Sci. 2003, 49, 830–840. [Google Scholar]
- Bricker, K.S.; Kerstetter, D.L. Level of Specialization and Place Attachment: An Exploratory Study of Whitewater Recreationists. Leis. Sci. 2000, 22, 233–257. [Google Scholar]
- Harvey, J.H.; Erlbaums, L. Cognition, Social Behavior, and the Environment; Lawrence Erlbaum Associates: New York, NY, USA, 1981. [Google Scholar]
- Scannell, L.; Gifford, R. Defining place attachment: A tripartite organizing framework. J. Environ. Psychol. 2009, 30, 1–10. [Google Scholar] [CrossRef]
- Lewicka, M. Place attachment: How far have we come in the last 40 years? J. Environ. Psychol. 2010, 31, 207–230. [Google Scholar] [CrossRef]
- Lee Jaan, Y.; Lin Ying, S. A study on the relationships of place attachment and individual attributes of residents in different vulnerable districts in Taipei, Taiwan. Environ. Sci. Pollut. Res. 2021, 28, 46247–46265. [Google Scholar]
- KuoShu, Y.; TungJu, W. Environmental stressors and well-being on middle-aged and elderly people: The mediating role of outdoor leisure behaviour and place attachment. Environ. Sci. Pollut. Res. Int. 2021, 1–10. [Google Scholar] [CrossRef]
- Liu, W.; Yu, H.; Hsieh, C. Evaluating Forest Visitors’ Place Attachment, Recreational Activities, and Travel Intentions under Different Climate Scenarios. Forests 2021, 12, 171. [Google Scholar] [CrossRef]
- Junot, A. Identification of factors that assure quality of residential environments, and their influence on place attachment in tropical and insular context, the case of Reunion Island. J. Hous. Built Environ. 2021, 1–25. [Google Scholar] [CrossRef]
- Low, S.M.; Altman, I. Place Attachment: A Conceptual Inquiry; Plenum Press: Boston, MA, USA, 1992. [Google Scholar]
- Kyle, G.T.; Absher, J.D.; Graefe, A.R. The Moderating Role of Place Attachment on the Relationship between Attitudes toward Fees and Spending Preferences. Leis. Sci. 2003, 25, 33–50. [Google Scholar] [CrossRef]
- Theodori, G.L. Examining the Effects of Community Satisfaction and Attachment on Individual Well-Being. Rural Sociol. 2001, 66, 618–628. [Google Scholar] [CrossRef]
- Hwang, S.N.; Lee, C.; Chen, H.J. The relationship among tourists’ involvement, place attachment and interpretation satisfaction in Taiwan’s national parks. Tour. Manag. 2005, 26, 143–156. [Google Scholar] [CrossRef]
- Lomas, M.J.; Ayodeji, E.; Brown, P. Experiences of place attachment and mental wellbeing in the context of urban regeneration. Health Place 2021, 70, 102604. [Google Scholar] [CrossRef]
- Kuo, H.; Su, J.; Wang, C.; Kiatsakared, P.; Chen, K. Place Attachment and Environmentally Responsible Behavior: The Mediating Role of Destination Psychological Ownership. Sustainability 2021, 13, 6809. [Google Scholar] [CrossRef]
- Bình, N.P.; Hương, K.T.; Trang, H.T.T. Tourists’ satisfaction with and intentions toward a nature-themed festival: The contribution of destination attributes, festival events, place attachment and life satisfaction. J. Conv. Event Tour. 2021, 22, 221–241. [Google Scholar]
- Liu, Q.; Wu, Y.; Xiao, Y.; Fu, W.; Zhuo, Z.; van den Bosch, C.C.K.; Huang, Q.; Lan, S. More meaningful, more restorative? Linking local landscape characteristics and place attachment to restorative perceptions of urban park visitors. Landsc. Urban Plan. 2020, 197, 103763. [Google Scholar] [CrossRef]
- Ratcliffe, E.; Korpela, K.M. Memory and place attachment as predictors of imagined restorative perceptions of favourite places. J. Environ. Psychol. 2016, 48, 120–130. [Google Scholar] [CrossRef]
- Zhang, H.; Matsuoka, R.H.; Huang, Y. How Do Community Planning Features Affect the Place Relationship of Residents? An Investigation of Place Attachment, Social Interaction, and Community Participation. Sustainability 2018, 10, 2726. [Google Scholar] [CrossRef] [Green Version]
- Arnberger, A.; Eder, R. The influence of green space on community attachment of urban and suburban residents. Urban For. Urban Green. 2012, 11, 41–49. [Google Scholar] [CrossRef]
- Zhang, Y.; Van Dijk, T.; Tang, J.; van den Berg, A.E. Green space attachment and health: A comparative study in two urban neighborhoods. Int. J. Environ. Res. Public Health 2015, 12, 14342–14363. [Google Scholar] [CrossRef] [PubMed] [Green Version]
- Fridanna, M.; Oriana, M.; Daniele, P.; Ferdinando, F. The Mediating Role of Place Attachment Dimensions in the Relationship between Local Social Identity and Well-Being. Front. Psychol. 2021, 12, 645648. [Google Scholar]
- Lin, Y.; Liu, J.; Yu, K.; Ke, Y. Research on perceived evaluation for landscape environment of treetop walk—A case study of “Fu Forest Trail” in Fuzhou. Chin. Landsc. Archit. 2019, 35, 72–77. [Google Scholar]
- Wu, M. Design of Mountain Park Trails—With Case Study on Fuzhou Jinjishan Park. Fujian Archit. Constr. 2013, 7, 49–51. (In Chinese) [Google Scholar]
- Wu, Y.; Fei, X.; Zheng, H.; Yang, Y.; Chen, J.; Ren, W.; Huang, Q. Construction of Environmental Perception Evaluation System for Treetop Trails. J. Chin. Urban For. 2021, 1–10. (In Chinese) [Google Scholar]
- Taylor, P. What factors make rail trails successful as tourism attractions? Developing a conceptual framework from relevant literature. J. Outdoor Recreat. Tour. 2015, 12, 89–98. [Google Scholar] [CrossRef]
- Zhao, N.; Liu, Z.; Lin, Y.; De Meulder, B. User, Public, and Professional Perceptions of the Greenways in the Pearl River Delta, China. Sustainability 2019, 11, 7211. [Google Scholar] [CrossRef] [Green Version]
- Boley, B.B.; Strzelecka, M.; Yeager, E.P.; Ribeiro, M.A.; Aleshinloye, K.D.; Woosnam, K.M.; Mimbs, B.P. Measuring Place Attachment with The Abbreviated Place Attachment Scale (APAS). J. Environ. Psychol. 2021, 74, 101577. [Google Scholar] [CrossRef]
- Minglong, W. Structural Equation Model: Operation and Application of AMOS; Chongqing People’s Publishing House: Chongqing, China, 2010. [Google Scholar]
- Fornell, C.; Larcker, D.F. Evaluating Structural Equation Models with Unobservable Variables and Measurement Error. J. Mark. Res. 1981, 18, 39–50. [Google Scholar] [CrossRef]
- Hair, J.F.; Anderson, R.E.; Babin, B.J.; Black, W.C. Multivariate Data Analysis: A Global Perspective; Pearson: Upper Saddle River, NJ, USA, 2010; Volume 7. [Google Scholar]
- Wu, Y.; Lin, X.; Lin, D.; Li, X.; Huang, Q. Study on satifsaction evalution of Niugang Mount Park based on AHP method. Fujian Constr. Sci. Technol. 2020, 5, 7–9. (In Chinese) [Google Scholar]
- Mulaik, S.A.; James, L.R.; Van Alstine, J.; Bennett, N.; Lind, S.; Stilwell, C.D. Evaluation of goodness-of-fit indices for structural equation models. Psychol. Bull. 1989, 105, 430–445. [Google Scholar] [CrossRef]
- Manzo, L.; Wright, P.D. Place Attachment:Advances in Theory, Methods and Applications; Taylor and Francis: Abingdon, UK, 2015. [Google Scholar]
- Charlotte, W.M.; Marie, H.L.; Gerhard, R. Reactions to Environmental Changes: Place Attachment Predicts Interest in Earth Observation Data. Front. Psychol. 2020, 11, 1442. [Google Scholar]
- Breivik, G. The Sporting Exploration of the World; Toward a Fundamental Ontology of the Sporting Human Being. Sport Ethics Philos. 2020, 14, 146–162. [Google Scholar] [CrossRef]
Publisher’s Note: MDPI stays neutral with regard to jurisdictional claims in published maps and institutional affiliations. |
© 2022 by the authors. Licensee MDPI, Basel, Switzerland. This article is an open access article distributed under the terms and conditions of the Creative Commons Attribution (CC BY) license (https://creativecommons.org/licenses/by/4.0/).

