Abstract
The aquatic environment is a reservoir of many species that have not yet been exploited at a global level and have not been extensively investigated. The aim of the present work was to study the microbial populations, the bacterial communities and physicochemical parameters (pH, water activity, humidity, salinity) in raw, frozen, boiled, dehydrated and salted final products of two sea cucumber species (Holothuria polii and Holothuria tubulosa) originating from the Hellenic seawaters. The results indicated that all products were found at acceptable levels from a microbiological point of view. The metabarcoding analysis of the 16S rRNA gene revealed the existence of several different bacterial groups, the presence and abundance of which were mainly dependent on product type, even though some moderate differences in the microbiota profile between the two sea cucumber species were also detected in some of the products. Overall, the present work deals with an underexplored aquatic product and provides novel and useful information for the aquatic food industry, consumers and other stakeholders, increasing, in parallel, the need for further scientific attention in the near future. Our findings could be exploited as a baseline to highlight a promising aquatic food product provided to the international market.
1. Introduction
Seafood is among the most popular and highly consumed foodstuffs worldwide, with an exponentially increasing demand on a global scale, year by year. A noteworthy number of marine products exhibit valuable significance for the producing countries, being not only a vital pillar of their economy and the Gross Domestic Product (GDP), but also closely linked to their tradition and history. Among others, sea cucumbers, also known as Holothuroids (Holothuroidea), are considered an emerging source of seafood with promising health potential for the consumer [1].
Even though they are not included in the group of the most popular aquatic products, especially in Europe and the USA, their production has increased significantly in the last decade [2]. For many years, the exploitation of sea cucumbers was limited only to ecological aspects, since their crucial role as the “cleaners” of the aquatic ecosystem was proven a long time ago [3,4]. However, their acceptance has increased, with them being today an edible aquatic product with great acceptance, especially in Asian countries. This has increased the interests of the scientific community to conduct a deep investigation about sea cucumber’s functional potential as a food [5], in an attempt to harmonize with the current consumption trends for novel functional foods. This also meets industry needs to provide a range of options of healthy foods to the international market [6].
China is now the major producer on the global scale. However, the production of several sea cucumber species is taking place in other areas worldwide [6]. In the Hellenic seawaters and generally in the Mediterranean basin, the most widely distributed species are Holothuria (Holothuria) tubulosa (Gmelin, 1788) and Holothuria (Roweothuria) polii (Delle Chiaje,1883), which are intensively harvested as gastronomic delicacies for human consumption [7,8]. As typical sediment-feeding organisms, both species follow a patchu pattern of distribution in benthic habitats in the Greek Sea [9,10,11].
In general, they are usually consumed boiled or dried [12] as a traditional delicacy [6], having a premium price compared with other seafood [1]. They are considered as a food of great nutritional quality rich in proteins, amino acids and fatty acids, vitamins, calcium, magnesium and zinc [6], and possess molecules that are endowed with high levels of biological activities [2]. Their further functional potential and health properties have also been proven. Indeed, such products are closely related to high antioxidant capacity [13], as well as to wound healing ability and arthritis pain reduction in humans [14].
Despite the deep investigation that has been applied regarding the functionality and nutritional quality of different sea cucumber species [15], there is a knowledge gap in the microbiological and physicochemical profiles of H. polii and H. tubulosa species as finished food products. All these parameters should be deeply studied since as with most seafood, sea cucumber might be perishable. Fresh seafood spoils rapidly due to the metabolic activity of a small microbial consortium of the initial microbiota of seafood, the so-called Specific Spoilage Organisms (SSOs), which dominate under specific storage conditions and produce metabolites responsible for the development of off-flavors and off-odors, leading to the sensory rejection of the product [16]. This consortium mainly originates from the microenvironment where the aquatic organism lives and where its population grows rapidly after catch [17]. This is a major issue with invaluable economic loss for the industry, since it is estimated that a high percentage of aquatic products (approximately 35%) are lost before consumption [18]. In this sense, the initial microbial diversity and subsequently the primary processing of seafood play a remarkable role in the formation of the microbial consortium [19]. The latter has forced the scientific community to deeply approach the microbiota profile of fresh and processed seafood to obtain useful information about the microbial diversity, so as to maximize the added value and ensure the quality of food. In our days, the use of High-Throughput Sequencing (HTS) techniques, e.g., 16S rRNA metabarcoding can provide a thorough and holistic snapshot of microbial communities in several products at any stage of production/processing [17,20,21].
In this context, the aim of the present work was to study (i) the microbial communities, (ii) the bacterial population and (iii) the physicochemical attributes of raw, frozen, boiled, frozen, dehydrated and salted varieties of two sea cucumber species (H. polii and H. tubulosa) collected from the Hellenic seawaters. This study is very useful to obtain important information about a scarcely explored seafood product, and the findings will allow us to help stakeholders produce and distribute high-quality sea cucumber.
2. Materials and Methods
2.1. Provision, Processing and Sampling
Samples were collected from the Aegean Sea and more specifically around the Cyclades Islands during the summer of 2022. They were transferred into a processing plant in the area of Central Greece (Lamia, Greece). After the removal of intestines, the samples were washed and subsequently boiled in water for 1 h and 20 min. After boiling, the samples were cooled with potable water from the local water supply network at ambient temperature and stored at 4 °C as boiled products. Subsequent treatments were applied to produce a range of processed products (Table 1). The frozen product was produced by freezing the boiled product in a blast freezer until the temperature dropped down to −18 °C. The dehydrated product was produced by drying it with an air temperature of 30 °C for two weeks. The salted product was produced by a second boiling in water for two and a half hours, cooling with potable water, salting and then drying at 25 °C for 10 days. All materials, raw, boiled, frozen, dehydrated and salted, were sampled for physicochemical and microbiological analyses.
Table 1.
Species, sample code and product type of sea cucumbers.
2.2. Physicochemical Characteristics
2.2.1. Determination of pH
The pH was determined using a pH meter (inoLab® pH 730, Marburg, Germany). The measurement was performed by immersing the electrode in the samples homogenized 1:10 with distilled water.
2.2.2. Determination of Water Activity
Water activity (aw) was determined using the HygroPalm HP23-A/HP23-AW-A Hand-Held Indicator machine (Rotronic, Switzerland).
2.2.3. Determination of Moisture
To determine moisture, the samples were first placed in porcelain capsules and then weighed on a precision laboratory scale. Then, all products were placed in a drying oven (105 °C for 24 h). The percentage (%) moisture was estimated from the mass difference of the samples before and after drying.
2.2.4. Determination of Salt Content
Salt content (% Salt) was determined according to the Volhard method, as described by the AOAC for fishery products [22].
2.2.5. Estimation of Water Phase Salt (WPS)
The WPS was determined by considering the mean values of % salt and % moisture using the formula
WPS (%) = (% Salt × 100)/(% moisture + % Salt)
2.3. Microbiological Analysis
Microbiological analysis was applied as described previously [19]. More specifically, a total of ten grams (10 g) of each sea cucumber product was homogenized with 90 mL MRD (Maximum Recovery Diluent, 0.1% w/v peptone, 0.85% w/v NaCl) in a Stomacher apparatus (Bug Mixer, Interscience, London, UK). For the spread plate method, 0.1 mL of the 10-fold diluted sample was placed on the surfaces of Petri dishes for the enumeration of Total Viable Counts (TVC) using Tryptone Soy Agar (TSA), incubated at 25 °C for 48–72 h; yeasts/molds on yeast extract agar, incubated at 25 °C for 48–72 h; osmophilic yeasts and xerophilic fungi on Dichloran Glycerol Agar (DGA), incubated at 25 °C for 48–72 h. For the pour plate method, 1 mL of 10-fold diluted sample was used to enumerate Enterobacteriaceae on Violet Red Bile Glucose agar (VRBGA), incubated at 37 °C for 24 h; H2S-producing bacteria on Iron Agar (IA) (black colonies), incubated at 25 °C for 72 h; Lactic Acid Bacteria (LAB) on De Man, Rogosa, Sharpe agar (MRS), incubated at 30 °C for 72 h; and E. coli and coliforms on chromogenic selective medium Harlequin (HAL008), incubated at 37 °C for 24 h. The results were expressed as mean log cfu g−1 ± standard deviation of three replicates (3 replicates × 5 treatments × 2 species). The aforementioned media were supplied by LAB M (Lancashire, UK).
2.4. Metabarcoding Analysis of 16S rRNA Gene
2.4.1. Sample Preparation and DNA Extraction
A total of 25 g (pool of 4 samples from each treatment of each species) was homogenized with 225 mL sterile saline solution (0.85% w/v) in a stomacher machine for 7 min. The suspensions were then centrifuged (136× g/5 min/20 °C) (NF 400R bench top refrigerated centrifuge, Nuve, Turkey) and then the supernatants were centrifuged (2067× g/15 min/20 °C). The obtained pellets were resuspended in sterile deionized H2O. DNA extraction was performed using the NucleoSpin Tissue kit (Macherey-Nagel GmbH & Co. KG, Düren, Germany), following the manufacturer’s instructions, and it was checked using a nanodrop (Quawell Technology, Inc., San Jose, CA, USA).
2.4.2. Library Preparation, Next-Generation Sequencing and Bioinformatic Analysis
The analysis of Next Generation Sequencing (NGS) was applied via next-generation technology (bTEFAP®) according to Dowd et al. [23] using the primers 341F (CCTACGGGNGGCWGCAG) and 785R (GACTACHVGGGTTCCATATCC). Each sample was subjected to a Polymerase Chain Reaction (PCR) (30 cycles), using the HotStarTaq Plus Master Mix Kit (Qiagen, Valencia, CA, USA) as follows: initial denaturation at 94 °C for 3 min, followed by 30 cycles of 94 °C for 30 s, 53 °C for 40 s and 72 °C for 1 min, and a final elongation at 72 °C for 5 min. The amplification was checked on agarose gel (2% w/v) and then the PCR products of each sample were mixed in equal concentrations, purified using the Ampure XP beads and sequenced on an Illumina MiSeq platform according to the manufacturer’s protocol.
The raw sequences had been processed via a MR DNA ribosomal and functional gene analysis pipeline (www.mrdnalab.com (accessed on 14 July 2023)), MR DNA, Shallowater, TX, USA) to retain high-quality sequences (≥Q25). These high-quality sequences underwent a chimera check to obtain zero-radius Operational Taxonomic Units (zOTUs (London, UK)) and were classified via BLASTn against a curated database derived from the National Center for Biotechnology Information (NCBI) (www.ncbi.nlm.nih.gov (accessed on 14 July 2023)). The results are expressed as a percentage (%) of relative abundances. Alpha diversity was estimated according to previous works [23,24,25,26] via the Quantitative Insights Into Microbial Ecology 2 (Qiime 2) pipeline [27].
Raw sequences were deposited in the National Centre for Biotechnology Information (NCBI), under the Bioproject PRJNA896511.
2.5. Statistical Analysis
Differences in the means of microbiological and physicochemical attributes were subjected to analysis of variance (one-way ANOVA) followed by Tukey’s post hoc test using the IBM® SPSS® statistics 19 software (SPSS Inc., Chicago, IL, CA, USA) at p ≤ 0.05. Moreover, to evaluate any potential relationship between the studied samples based on their bacterial diversity, Hierarchical Cluster Analysis (HCA) was applied based on Ward’s linkage and Euclidean distance, using the MetaboAnalyst 5.0 platform. The data were log-transformed and Pareto-scaled. The results were illustrated on a heatmap.
3. Results
3.1. Physicochemical Characteristics
The pH of the studied samples ranged from a minimum value of 5.9 to a maximum value of 7.7 (Table 2). More specifically, the highest values were recorded in boiled, frozen and raw products. In all the above samples, no remarkable difference was found between the two sea cucumber species (p > 0.05). In contrast, the pH of both dehydrated and salted products was clearly lower (p ≤ 0.05). It is crucial to mention that in salted products, the pH of H. tubulosa was significantly lower compared to that of H. polii (p ≤ 0.05).
Table 2.
Values of pH, aw, and percentage of Salt, Moisture and Water Phase Salt (WPS) of sea cucumbers H. polii (HP) and H. tubulosa (HT) at different processing steps: Raw (R), Boiled (B), Frozen (F), Dehydrated (FP) and Salted (SFP). Each value is the mean of three replicates ± stdev. Different letters indicate significant differences (p ≤ 0.05).
In general, the water activity of most samples was similar, but some of them were inevitably lower since they were salted or dehydrated (Table 2). The highest values were recorded in raw and boiled samples, followed by frozen ones. The latter products exhibited a mean water activity of about 0.91. However, the values of both dehydrated and especially salted products were significantly lower (p ≤ 0.05). In the former, the mean value exhibited levels of about 0.85. In the latter ones, the water activity was much lower while the value of H. tubulosa salted product recorded the lowest aw (mean of about 0.447 ± 0.011). Accordingly, the highest moisture levels were found in raw products exhibiting a mean value of about 82% (Table 2). There was no significant difference between frozen and boiled products (p > 0.05, mean value close to 65%), while both salted and dehydrated products recorded significantly lower levels, with average moisture contents of about 10% and 14%, respectively (p ≤ 0.05).
The highest salinity values were found in salted products and dehydrated products, without significant differences between them (p > 0.05, average value of about 3.3%) (Table 2). On the other hand, boiled, raw and frozen products had the lowest salt contents, with an average value close to 2.5%, and with the boiled sample of H. tubulosa significantly exhibiting the lowest content (2.06%, p ≤ 0.05). Regarding the percentage of WPS, the highest values were obviously determined in dehydrated and salted products (Table 2). The highest levels were recorded In salted products (mean of about 32%), while in dehydrated ones, the mean value was close to 22.5%. Finally, in the rest of the products, WPS were significantly lower with an average of about 3.4% (p ≤ 0.05).
3.2. Microbiological Analysis
TVC levels ranged from 6 log cfu/g to below the detection limits (Table 3). Salted products of both species recorded the highest levels with an average of about 6.2 log cfu/g, while dehydrated ones exhibited the lowest levels, since the population approached or was below the detection limit. Regarding the rest of the samples, a significant difference (p ≤ 0.05) was observed between the two frozen products, since the population of the frozen H. polii was significantly lower (p ≤ 0.05) than that of H. tubulosa (3.9 and 5 log cfu/g, respectively). In raw products, the population of H. polii (5.3 log cfu/g) was significantly higher than that of H. tubulosa (4.3 log cfu/g), while boiled products exhibited similar counts to each other, close to 4.7 log cfu/g (p > 0.05).
Table 3.
Microbial population of sea cucumbers H. polii (HP) and H. tubulosa (HT) at different processing steps: Raw (R), Boiled (B), Frozen (F), Dehydrated (FP) and Salted (SFP). Total Viable Counts (TVC), Lactic Acid Bacteria (LAB), yeasts, osmophilic yeasts, Enterobacteriaceae, coliforms, H2S-producing bacteria. Each value is the mean log cfu g−1 of three replicates ± stdev. Different letters indicate significant differences (p ≤ 0.05).
In all samples, the population of LAB (Table 3) was found at low levels, while in many cases (e.g., both raw and dehydrated products), it was below the detection limit (1 log cfu/g). A significant difference was recorded between the frozen products (Frozen H. polii was below the detection limit, while H. tubulosa was close to 4.86 log cfu/g), as well as between the salted products (LAB population of salted H. polii was below the detection limit, while salted H. tubulosa exhibited a mean population of about 3.26 log cfu/g). Finally, both boiled products recorded similar levels to each other, with an average of about 4.55 log cfu/g (p > 0.05).
Yeasts were detectable at relatively high levels in all samples, except for the dehydrated products, in which the population was below the detection limit of 2 log cfu/g (Table 3). The highest levels were recorded in boiled products, followed by raw, salted and frozen products. It is worth noting that no remarkable differences were found between the two species in any of the aforementioned products.
Regarding the remaining microbial populations, the presence of H2S-producing bacteria in all the samples (average population 3.5 log cfu/g), was remarkable, except for the salted and dehydrated products (population was below the detection limit) (Table 3). Moreover, it should be noted that frozen H. tubulosa was the only one in which a population of Enterobacteriaceae was detectable (mean level close to 1.67 log cfu/g). No osmophilic yeasts/molds were found in any of the studied products. Finally, E. coli/coliforms were also below the detection limit in all cases.
3.3. Metabarcoding Analysis of 16S rRNA Gene
A total of 424,805 raw reads emerged from the metabarcoding analysis of all samples. After quality control, denoising and chimera checking, 207,053 of them were retained with an average of 20,705 per sample. These high-quality reads corresponded to a total of 1710 observed features (ranged from 50 to 447) (Table S1). Furthermore, the rarefaction applied to approximately 5000 sequences was satisfying enough (e.g., Shannon–Wiener Index curves had already reached a plateau at ~500 sequences in all samples), indicating that the characterization of microbial diversity to that rarefaction depth was reliable (Figure S1).
The metabarcoding sequencing of the 16S rRNA gene indicated that in all products, the most dominant bacterial phylum was Proteobacteria, followed by Firmicutes and Fusobacteria, while the presence of Bacteroidetes and Actinobacteria was limited (Figure S2). Other phyla were also detected, i.e., Tenericutes, Chloroflexi and Verrucomicrobia, but their presence was negligible.
At the family level, a similar bacterial profile between the two products was observed, with some exceptions (Figure S3). More specifically, the raw products of both species (HP.R and HT.R) constituted by the co-existence of the families Pseudoalteromonadaceae, Oceanospirillaceae and Vibrionaceae, while the presence of both Psychromonadaceae and Fusobacteriaceae should also be highlighted. On the other hand, boiled products (HP.B and HT.B) were characterized by the remarkable dominance of Moraxellaceae (mean relative abundance of about 70%), while both Bacillales and Vibrionaceae were found in lower levels. Dehydrated products (HP.FP and HT.FP) were dominated by the families Vibrionaceae and Fusobacteriaceae, even though the abundance of Lactobacillaceae in H. polii product (HP.FP) was remarkable (relative abundance close to 35%). Additionally, Vibrionaceae and Fusobacteriaceae were among the most abundant bacterial families in the salted products of both species (HP.SFP and HP.SFP), while Shewanellaceae, Moraxellaceae and Burkholderiaceae were found in lower levels. A major difference was recorded between the frozen products of the two species (HP.F and HT.F). In particular, even though both products exhibited a similar bacterial repertoire, they were constituted mainly by the families of Moraxellaceae and Pseudoalteromonadaceae; the former was significantly more abundant in H. polii frozen product (HP.F), while the latter dominated in H. tubulosa (HT.F).
Figure 1 illustrates the bacterial composition of all studied products at the genus level. In general, a similar profile between the two species in all product types was recorded, even though some differences were also observed. Specifically, raw products were characterized by a noteworthy presence of Marinomonas, Pseudoalteromonas, Phychromonas and Vibrio. It is crucial to point out that the abundance of Vibrio was higher in the H. polii (HP.R) product than in the H. tubulosa one (HT.R). Frozen products (HP.F and HT.F) were constituted by a high presence of both Psychrobacter and Pseudoalteromonas. However, it should be mentioned that the former was the dominant bacterial genus in the H. polii frozen product (HP.F), while the latter prevailed in the H. tubulosa (HT.F). Other bacterial genera which exhibited noteworthy abundances were Marinomonas, Vibrio and Psychromonas, while the genus Shewanella was only detected in the H. polii product (HP.F). Boiled samples of both products recorded very similar profiles, since Psychrobacter was by far the dominant genus, followed by Exignobacterium, accounting both for more than 80% of relative abundances in both products (HP.B and HT.B) (Figure 1). Regarding the dehydrated products, the microbiota of the H. polii product (HP.FP), constituted by the co-existence of Vibrio and Weisella, was found, and other genera such as Psychrilyobacter, Lactobacillus, Ralstonia and Hydrotalea were also found. On the other hand, Propionigenium and Shewanella prevailed in the H. tubulosa dehydrated product (HT.FP), followed by Vibrio, while the abundance of both Pseudomonas and Ralstonia was limited. Finally, salted products were mainly characterized by the high abundance of Vibrio, Propionigenium and Ralstonia, even though the presence of both Shewanella and Psychrobacter solely in the H. tubulosa product (HT.SFP) was also noticeable.
Figure 1.
Relative abundance (%) of bacterial genera of the edible products of sea cucumbers H. polii (HP) and H. tubulosa (HT): Raw (R), Boiled (B), Frozen (F), Dehydrated (FP) and Salted (SFP).
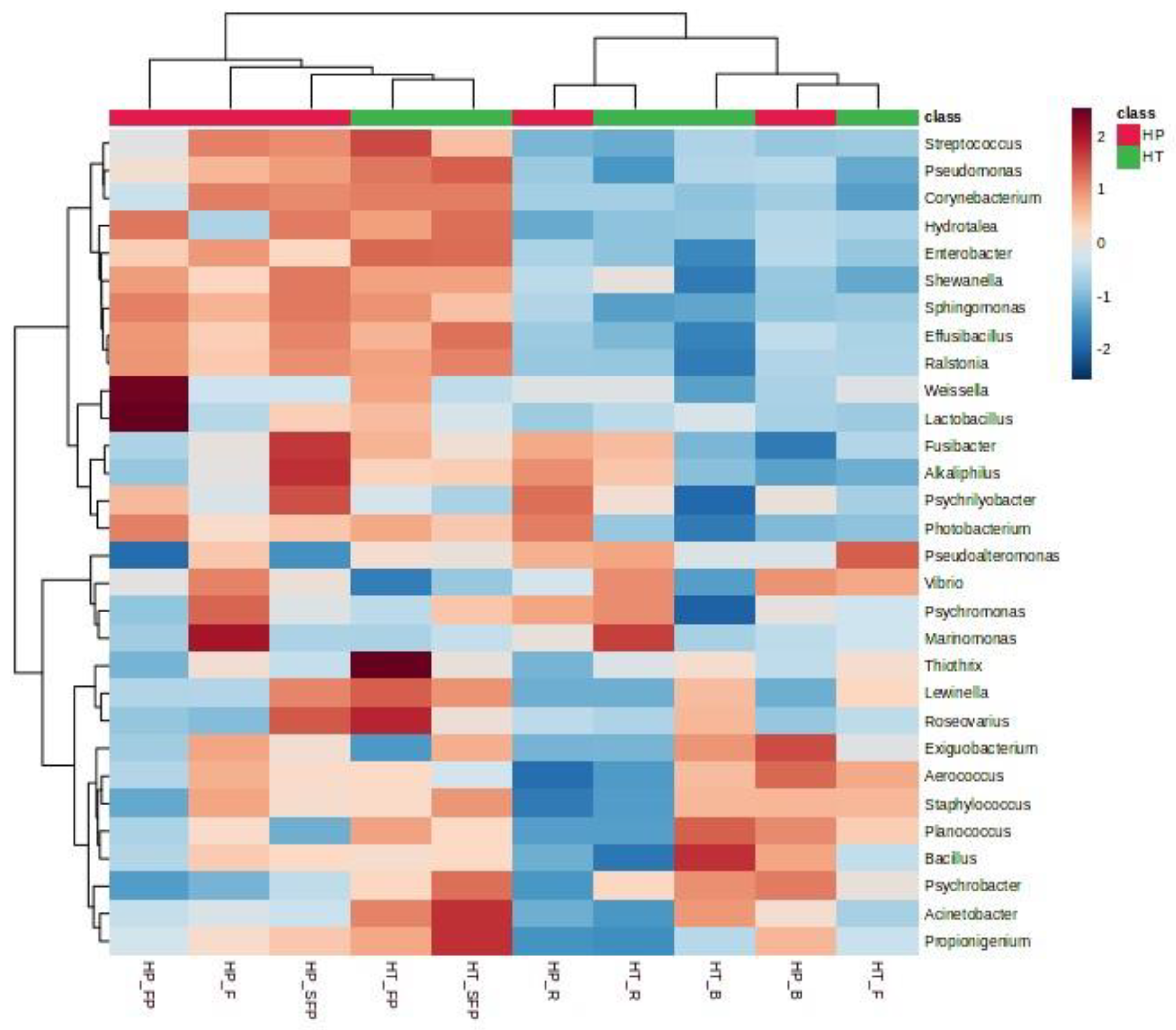
To determine the potential similarities and/or differences between the different samples, a clustering heatmap plot was applied (Figure 2). The analysis separated the studied products into two main groups. The first cluster includes the dehydrated and salted products of both sea cucumber species, being closely related with several bacterial genera such as Shewanella, Sphingomonas, Pseudomonas and Ralstonia. The second group was divided into two subclusters and included the raw products of both species (in the first subcluster), as well as the boiled ones (in the second subcluster). Raw products were closely linked to the genera Fusibacter, Alkaliphilis and Psychrilyobacter, while the boiled ones were mainly related to the genera Exiguobacterium, Aerococcus, Bacillus, Psychrobacter, etc. However, the frozen products of the two studied species were not clustered together, mainly due to the completely different microbiota profiles, as mentioned above.
Figure 2.
Hierarchical clustering heatmap plot of bacterial genera of sea cucumbers H. polii (HP) and H. tubulosa (HT) at different processing steps: Raw (R), Boiled (B), Frozen (F), Dehydrated (FP) and Salted (SFP).
4. Discussion
The exploration of microbial communities coupled with the study of physicochemical parameters in raw and processed sea cucumbers give information about the quality status and the stability during storage of these high-added-value products, which is of great importance for commercialization by the fish industry. The study of the several physicochemical characteristics of sea cucumbers at different processing steps is very essential to examine the microbiological stability of the products. However, to our knowledge, little is known about such aspects.
In this study, a pH ranging from 6.1 to 7.4 (depending on the type of the product) was found in all studied products, which is in accordance with the pH values found in other seafood [28,29]. Additionally, the moisture level of raw products (of about 82%), as well as the reduced levels of processed ones, are in line with previous works on sea cucumbers [1,12]. It is well-known that moisture content strongly contributes to the formation of several organoleptic characteristics of sea cucumbers, such as general appearance and texture [30]. On the other hand, it should be mentioned that low levels of moisture on both salted and dehydrated products indicate microbiological stability, such as a low aw and a high percentage of WPS is found in such products, especially in salted ones. Low levels of aw control the microbiological stability and biochemical reactions, preventing, to a high extent, the rapid growth of microbial populations and thus constituting a major factor for the shelf-life extension of such products [30].
The potential of microbial growth in products of low water activity is limited or negligible, since aw is among the main parameters responsible for microbial inhibition and food stability [31]. However, the higher TVC population levels found in salted products compared to the others may be partially explained by the initially elevated levels of the salt used as a raw material during processing. Another possible explanation could be a possible deviation from Good Manufacturing and Hygiene Practices (GMP/GHP) during handling and processing. It is well-known that the handling of seafood during processing is important to prevent contamination and microbial growth [17]. Further, a potential presence of spore-forming bacteria able to survive the boiling process should also be taken into consideration [32]. Also, a statistically significant difference in the population levels of lactic acid bacteria was recorded between the two salted products, indicating the potential presence of salt-resistant LAB strains in the H. tubulosa product, a fact that was not observed in the H. polii salted product. This is in accordance with the literature, where halophilic LAB were detected in other salted seafood, e.g., Jambal roti [33]. Furthermore, the noteworthy presence of yeasts/molds in both boiled products, in combination with the fact that the yeasts/molds population was also at noteworthy levels in raw products indicate contamination during catching or handling after catch, since the presence of such microorganisms in seafood is rare or limited [34,35,36]. Also, the high yeast population in salted products indicates the existence of salt-resistant yeasts/molds strains in low-water-activity products, which is in accordance with the literature [36,37]. Regarding the frozen products, spoilage-related bacteria were at very low levels with some exceptions. For instance, in the frozen sample F2, yeasts, H2S-producing bacteria (including Shewanella spp.), as well as LAB recorded noteworthy levels, being either sporogenous microorganisms that survived the boiling step or a contaminant during processing. As expected, similar results were observed in boiled products, since freezing does not dramatically alter the microbial populations. Furthermore, in raw products, the significantly higher TVC levels observed in H. polii species compared to H. tubulosa species may be due to a potentially higher initial microbial population during the harvesting of H. polii, even though further works are needed to clarify this aspect.
Metabarcoding analysis revealed the presence of several bacterial genera in raw products (e.g., Marinomonas, Pseudoalteromonas, Psychromonas, Vibrio, etc.) that are well-distributed in aquatic environments (e.g., seawaters, freshwaters or sediment) [17] and in fresh seafood [38,39,40,41,42] as well. These often constitute part of the indigenous microbiota of seafood before further processing. Bacteria such as Marinomonas, Pseudoalteromonas and Psychromonas have been found as part of the spoilage microbiota of various seafood such as oysters [43] or blue crab [44]. Vibrio is usually found in fresh seafood, for example, in white shrimp [45] and oysters [46], while some Vibrio (e.g., V. parahemolyticus, V. vulnificus) are recognized as important seafood-borne pathogens [47]. This should be also taken into consideration for salted and dehydrated products, since the presence of Vibrio was still at noteworthy levels. However, it should be mentioned that serious human pathogens such as E. coli, Listeria, Staphylococcus, Salmonella and Clostridium were totally absent from all studied products, indicating a relatively high level of product safety. Other bacteria such as Shewanella and Psychrobacter found in the dehydrated and salted products have been characterized as major seafood spoilers [48,49]. Finally, in boiled products, where their physicochemical characteristics do not ensure the prevention of bacterial growth, the high abundance of the genus Psychrobacter seems to jeopardize the microbiological quality, since the dominance and growth of this bacterium are closely linked to the spoilage of several seafood types, such as grouper [50] and hake fillet [51]. However, the absence (or very low abundance) of Pseudomonas should also be noted, as it is the most important spoiler of chilled stored seafood [52,53] in all studied products.
5. Conclusions
The raw, frozen, boiled, salted and dehydrated products of the two sea cucumber species (H. polii and H. tubulosa) studied herein presented similar microbiological and physicochemical profiles. Based on the analysis, the observed differences regarding the microbial structure and the physicochemical attributes were mainly dependent on the product type. Such observations indicate that processing, especially salting and drying which significantly reduce aw, affects the microbial and physicochemical status of sea cucumbers and more importantly determines the microbiological stability of salted and dehydrated products. On the other hand, the products with a higher aw, such as raw, boiled and frozen, should be distributed under controlled temperatures, e.g., 2–4 or −18 °C for raw, boiled and frozen, respectively. Overall, the present work sheds light on the microbial and physicochemical status of raw and processed sea cucumbers, an ascending aquatic product that has not been investigated to a high extent and undoubtedly deserves further attention in the coming years. Regarding future work, a thorough study dealing with the shelf-life monitoring of such products should be deeply investigated. Furthermore, more samples and/or other sea cucumber species originating from different areas of the Hellenic basin should be investigated and compared through metabarcoding analysis, while the study of fungal communities would be also of great interest to better understand the impacts of different processing techniques. This would aid in the development of specific strategies to ensure the quality and safety of products.
Supplementary Materials
The following supporting information can be downloaded at https://www.mdpi.com/article/10.3390/su151813467/s1, Table S1: Number of reads and alpha diversity indices of sea cucumbers (H. polii, HP and H. tubulosa, HT) under different processing situations (Raw–R, Boiled–B, Frozen–F, Dehydrated Final Product–FP and Salted Final Product–FPS); Figure S1: Shannon–Wiener rarefaction curves of sea cucumbers (H. polii, HP and H. tubulosa, HT) under different processing situations (Raw–R, Boiled–B, Frozen–F, Dehydrated Final Product–FP and Salted Final Product–FPS); Figure S2: Relative abundance (%) of bacterial phyla of sea cucumbers (H. polii, HP and H. tubulosa, HT) under different processing situations (Raw–R, Boiled–B, Frozen–F, Dehydrated Final Product–FP and Salted Final Product–FPS), as revealed by 16S rRNA metabarcoding analysis; Figure S3: Relative abundance (%) of bacterial families of sea cucumbers (H. polii, HP and H. tubulosa, HT) under different processing situations (Raw–R, Boiled–B, Frozen–F, Dehydrated Final Product–FP and Salted Final Product–FPS), as revealed by 16S rRNA metabarcoding analysis.
Author Contributions
Conceptualization, I.S.B.; methodology, D.A.A., F.F.P., F.S., P.V.M., C.A. and D.K.; validation, D.A.A., F.F.P. and F.S.; formal analysis, D.A.A., F.F.P., F.S., P.V.M., C.A. and D.K.; investigation, D.A.A., F.F.P., F.S., P.V.M., C.A. and D.K.; resources, I.S.B. and D.V.; data curation, D.A.A. and F.F.P.; writing—original draft preparation, D.A.A. and F.S.; writing—review and editing, I.S.B., F.F.P. and D.V.; supervision, I.S.B. and F.F.P.; project administration, D.V.; funding acquisition, D.V. All authors have read and agreed to the published version of the manuscript.
Funding
This work was implemented in the framework of the project titled “Exploitation and management of sea cucumber fisheries (Holothuria spp.): processing (food and biotech products) and safeguarding of stocks” with MIS 5010720, funded by the European Union, European Maritime and Fisheries Fund, in the context of the Operational Programme “Maritime and Fisheries 2014–2020”.
Data Availability Statement
The datasets generated for this study are available on request to the corresponding authors.
Conflicts of Interest
The authors declare no conflict of interest.
References
- Zmemlia, N.; Bejaoui, S.; Khemiri, I.; Bouriga, N.; Louiz, I.; El-Bok, S.; Ben-Attia, M.; Souli, A. Biochemical composition and antioxidant potential of the edible Mediterranean sea cucumber Holothuria tubulosa. Grasas Y Aceites 2020, 71, e364. [Google Scholar] [CrossRef]
- Roggatz, C.C.; González-Wangüemert, M.; Pereira, H.; Rodrigues, M.J.; da Silva, M.M.; Barreira, L.; Varela, J.; Custódio, L. First report of the nutritional profile and antioxidant potential of Holothuria arguinensis, a new resource for aquaculture in Europe. Nat. Prod. Res. 2016, 30, 2034–2040. [Google Scholar] [CrossRef] [PubMed]
- Neofitou, N.; Lolas, A.; Ballios, I.; Skordas, K.; Tziantziou, L.; Vafidis, D. Contribution of sea cucumber Holothuria tubulosa on organic load reduction from fish farming operation. Aquaculture 2019, 501, 97–103. [Google Scholar] [CrossRef]
- Parra-Luna, M.; Martín-Pozo, L.; Hidalgo, F.; Zafra-Gómez, A. Common sea urchin (Paracentrotus lividus) and sea cucumber of the genus Holothuria as bioindicators of pollution in the study of chemical contaminants in aquatic media. A revision. Ecol. Indic. 2020, 113, 106185. [Google Scholar] [CrossRef]
- Ismail, H.; Lemriss, S.; Ben Aoun, Z.; Mhadhebi, L.; Dellai, A.; Kacem, Y.; Boiron, P.; Bouraoui, A. Antifungal activity of aqueous and methanolic extracts from the Mediterranean sea cucumber, Holothuria polii. J. Mycol. Med. 2008, 18, 23–26. [Google Scholar] [CrossRef]
- Bilgin, Ş.; Öztürk Tanrikulu, H. The changes in chemical composition of Holothuria tubulosa (Gmelin, 1788) with ambient-drying and oven-drying methods. Food Sci. Nutr. 2018, 6, 1456–1461. [Google Scholar] [CrossRef] [PubMed]
- Antoniadou, C.; Vafidis, D. Population structure of the traditionally exploited holothurian Holothuria tubulosa in the south Aegean Sea. Cah. Biol. Mar. 2011, 52, 171–175. [Google Scholar]
- González-Wangüemert, M.; Domínguez-Godino, J.; Cánovas, F. The fast development of sea cucumber fisheries in the Mediterranean and NE Atlantic waters: From a new marine resource to its over-exploitation. Ocean Coast Manag. 2018, 151, 165–177. [Google Scholar] [CrossRef]
- Kazanidis, G.; Lolas, A.; Vafidis, D. Reproductive cycle of the traditionally exploited sea cucumber Holothuria tubulosa (Holothuroidea: Aspidochirotida) in Pagasitikos Gulf, western Aegean Sea, Greece. Turk. J. Zool. 2014, 38, 306–315. [Google Scholar] [CrossRef]
- Kazanidis, G.; Antoniadou, C.; Lolas, A.P.; Neofitou, N.; Vafidis, D.; Chintiroglou, C.; Neofitou, C. Population dynamics and reproduction of Holothuria tubulosa (Holothuroidea: Echinodermata) in the Aegean Sea. J. Mar. Biol. Assoc. U. K. 2010, 90, 895–901. [Google Scholar] [CrossRef]
- Coulon, P.; Jangoux, M. Feeding rate and sediment reworking by the holothuroid Holothuria tubulosa (Echinodermata) in a Mediterranean seagrass bed off Ischia Island, Italy. Mar. Ecol. Prog. Ser. 1993, 92, 201–204. [Google Scholar] [CrossRef]
- Özer, N.P.; Mol, S.; Varlık, C. Effect of the Handling Procedures on the Chemical Composition of Sea Cucumber. Turk. J. Fish. Aquat. Sci. 2005, 74, 71–74. [Google Scholar]
- Mamelona, J.; Pelletier, É.; Girard-Lalancette, K.; Legault, J.; Karboune, S.; Kermasha, S. Quantification of phenolic contents and antioxidant capacity of Atlantic sea cucumber, Cucumaria frondosa. Food Chem. 2007, 104, 1040–1047. [Google Scholar] [CrossRef]
- Aminin, D.L.; Agafonova, I.G.; Avilov, S.A.; Stonik, V.A.; Berdyshev, E.V.; Isachenko, E.G. Immunomodulatory Properties of Cucumariosides from the Edible Far-Eastern Holothurian Cucumaria japonica. J. Med. Food 2004, 4, 127–135. [Google Scholar] [CrossRef] [PubMed]
- Abedin, M.Z.; Karim, A.A.; Ahmed, F.; Latiff, A.A.; Gan, C.Y.; Che Ghazali, F.; Islam Sarker, M.Z. Isolation and characterization of pepsin-solubilized collagen from the integument of sea cucumber (Stichopus vastus). J. Sci. Food Agric. 2013, 93, 1083–1088. [Google Scholar] [CrossRef] [PubMed]
- Gram, L.; Huss, H.H. Microbiological spoilage of fish and fish products. Int. J. Food Microbiol. 1996, 33, 121–137. [Google Scholar] [CrossRef] [PubMed]
- Parlapani, F.F. Microbial diversity of seafood. Curr. Opin. Food Sci. 2021, 37, 45–51. [Google Scholar] [CrossRef]
- FAO. The State of World Fisheries and Aquaculture. In Contributing to Food Security and Nutrition for All; FAO: Rome, Italy, 2016; Available online: http://www.fao.org/3/a-i5555e.pdf (accessed on 29 June 2023).
- Syropoulou, F.; Parlapani, F.F.; Kakasis, S.; Nychas, G.J.E.; Boziaris, I.S. Primary Processing and Storage Affect the Dominant Microbiota of Fresh and Chill-Stored Sea Bass Products. Foods 2021, 10, 671. [Google Scholar] [CrossRef]
- Cocolin, L.; Mataragas, M.; Bourdichon, F.; Doulgeraki, A.; Pilet, M.F.; Jagadeesan, B.; Rantsiou, K.; Phister, T. Next generation microbiological risk assessment meta-omics: The next need for integration. Int. J. Food Microbiol. 2018, 287, 10–17. [Google Scholar] [CrossRef]
- Anagnostopoulos, D.A.; Parlapani, F.F.; Boziaris, I.S. The evolution of knowledge on seafood spoilage microbiota from the 20th to the 21st century: Have we finished or just begun? Trends Food Sci. Technol. 2022, 120, 236–247. [Google Scholar] [CrossRef]
- AOAC Official Method 937.09 Salt (Chlorine as Sodium Chloride) in Seafood-Methods of AOAC-International-Food Laws & Regulations-Documents-Global FoodMate. Available online: http://files.foodmate.com/2013/files_2962.html (accessed on 2 February 2023).
- Dowd, S.E.; Callaway, T.R.; Wolcott, R.D.; Sun, Y.; McKeehan, T.; Hagevoort, R.G.; Edrington, T.S. Evaluation of the bacterial diversity in the feces of cattle using 16S rDNA bacterial tag-encoded FLX amplicon pyrosequencing (bTEFAP). BMC Microbiol. 2008, 8, 125. [Google Scholar] [CrossRef] [PubMed]
- Edgar, R.C.; Bateman, A. Search and clustering orders of magnitude faster than BLAST. Bioinformatics 2010, 26, 2460–2461. [Google Scholar] [CrossRef] [PubMed]
- Eren, A.M.; Zozaya, M.; Taylor, C.M.; Dowd, S.E.; Martin, D.H.; Ferris, M.J. Exploring the Diversity of Gardnerella vaginalis in the Genitourinary Tract Microbiota of Monogamous Couples through Subtle Nucleotide Variation. PLoS ONE 2011, 6, e26732. [Google Scholar] [CrossRef] [PubMed]
- Swanson, K.S.; Dowd, S.E.; Suchodolski, J.S.; Middelbos, I.S.; Vester, B.M.; Barry, K.A.; Nelson, K.E.; Torralba, M.; Henrissat, B.; Coutinho, P.M.; et al. Phylogenetic and gene-centric metagenomics of the canine intestinal microbiome reveals similarities with humans and mice. ISME J. 2010, 5, 639–649. [Google Scholar] [CrossRef] [PubMed]
- Bolyen, E.; Rideout, J.R.; Dillon, M.R.; Bokulich, N.A.; Abnet, C.C.; Al-Ghalith, G.A.; Alexander, H.; Alm, E.J.; Arumugam, M.; Asnicar, F.; et al. Reproducible, interactive, scalable and extensible microbiome data science using QIIME 2. Nat. Biotechnol. 2019, 37, 852–857. [Google Scholar] [CrossRef] [PubMed]
- Nunes, M.L.; Batista, I.; De Campos, R.M. Physical, chemical and sensory analysis of sardine (Sardina pilchardus) stored in ice. J. Sci. Food Agric. 1992, 59, 37–43. [Google Scholar] [CrossRef]
- El Marrakchi, A.; Bennour, M.; Bouchriti, N.; Hamama, A.; Tagafait, H. Sensory, Chemical, and Microbiological Assessments of Moroccan Sardines (Sardina pilchardus) Stored in Ice. J. Food Prot. 1990, 53, 600–605. [Google Scholar] [CrossRef]
- Zhang, Y.; Hou, H.; Fan, Y.; Zhang, F.; Li, B.; Xue, C. Effect of moisture status on the stability of thermal gels from the body wall of sea cucumbers (Apostichopus japonicus). LWT 2016, 74, 294–302. [Google Scholar] [CrossRef]
- Tapía, M.S.; Alzamora, S.M.; Chirife, J. Effects of Water Activity (aw) on Microbial Stability as a Hurdle in Food Preservation. In Water Activity in Foods: Fundamentals and Applications, 2nd ed.; Wiley: Hoboken, NJ, USA, 2020; pp. 323–355. [Google Scholar] [CrossRef]
- Rahmati, T.; Labbe, R. Levels and toxigenicity of Bacillus cereus and Clostridium perfringens from retail seafood. J. Food Prot. 2008, 71, 1178–1185. [Google Scholar] [CrossRef]
- Karyantina, M.; Anggrahini, S.; Utami, T.; Rahayu, E.S. Moderate Halophilic Lactic Acid Bacteria from Jambal roti: A Traditional Fermented Fish of Central Java, Indonesia. J. Aquat. Food Prod. Technol. 2020, 29, 990–1000. [Google Scholar] [CrossRef]
- Papadopoulou, C.; Economou, E.; Zakas, G.; Salamoura, C.; Dontorou, C.; Apostolou, J. Microbiological and pathogenic contaminants of seafood in Greece. J. Food Qual. 2007, 30, 28–42. [Google Scholar] [CrossRef]
- Boziaris, I.S.; Stamatiou, A.P.; Nychas, G.J.E. Microbiological aspects and shelf life of processed seafood products. J. Sci. Food Agric. 2013, 93, 1184–1190. [Google Scholar] [CrossRef] [PubMed]
- Erkan, N.; Tosun, Ş.Y.; Alakavuk, D.Ü.; Ulusoy, Ş. Keeping quality of different packaged salted atlantic bonito “lakerda”. J. Food Biochem. 2009, 33, 728–744. [Google Scholar] [CrossRef]
- Ben Braïek, O.; Ghomrassi, H.; Cremonesi, P.; Morandi, S.; Fleury, Y.; Le Chevalier, P.; Hani, K.; Bel Hadj, O.; Ghrairi, T. Isolation and characterisation of an enterocin P-producing Enterococcus lactis strain from a fresh shrimp (Penaeus vannamei). Antonie Leeuwenhoek/Int. J. Gen. Mol. Microbiol. 2017, 110, 771–786. [Google Scholar] [CrossRef] [PubMed]
- Yoon, J.H.; Kang, S.J.; Oh, T.K. Marinomonas dokdonensis sp. nov., isolated from sea water. Int. J. Syst. Evol. Microbiol. 2005, 55, 2303–2307. [Google Scholar] [CrossRef] [PubMed]
- Jung, Y.T.; Oh, T.K.; Yoon, J.H. Marinomonas hwangdonensis sp. nov., isolated from seawater. Int. J. Syst. Evol. Microbiol. 2012, 62, 2062–2067. [Google Scholar] [CrossRef]
- Broekaert, K.; Noseda, B.; Heyndrickx, M.; Vlaemynck, G.; Devlieghere, F. Volatile compounds associated with Psychrobacter spp. and Pseudoalteromonas spp., the dominant microbiota of brown shrimp (Crangon crangon) during aerobic storage. Int. J. Food Microbiol. 2013, 166, 487–493. [Google Scholar] [CrossRef] [PubMed]
- Broekaert, K.; Heyndrickx, M.; Herman, L.; Devlieghere, F.; Vlaemynck, G. Molecular identification of the microbiota of peeled and unpeeled brown shrimp (Crangon crangon) during storage on ice and at 7.5 °C. Food Microbiol. 2013, 36, 123–134. [Google Scholar] [CrossRef]
- Møretrø, T.; Moen, B.; Heir, E.; Hansen, A.; Langsrud, S. Contamination of salmon fillets and processing plants with spoilage bacteria. Int. J. Food Microbiol. 2016, 237, 98–108. [Google Scholar] [CrossRef]
- Chen, H.; Wang, M.; Yang, C.; Wan, X.; Ding, H.H.; Shi, Y.; Zhao, C. Bacterial spoilage profiles in the gills of Pacific oysters (Crassostrea gigas) and Eastern oysters (C. virginica) during refrigerated storage. Food Microbiol. 2019, 82, 209–217. [Google Scholar] [CrossRef]
- Parlapani, F.F.; Michailidou, S.; Anagnostopoulos, D.A.; Koromilas, S.; Kios, K.; Pasentsis, K.; Psomopoulos, F.; Argiriou, A.; Haroutounian, S.A.; Boziaris, I.S. Bacterial communities and potential spoilage markers of whole blue crab (Callinectes sapidus) stored under commercial simulated conditions. Food Microbiol. 2019, 82, 325–333. [Google Scholar] [CrossRef] [PubMed]
- Yang, S.P.; Xie, J.; Qian, Y.F. Determination of Spoilage Microbiota of Pacific White Shrimp during Ambient and Cold Storage Using Next-Generation Sequencing and Culture-Dependent Method. J. Food Sci. 2017, 82, 1178–1183. [Google Scholar] [CrossRef] [PubMed]
- DePaola, A.; Nordstrom, J.L.; Bowers, J.C.; Wells, J.G.; Cook, D.W. Seasonal abundance of total and pathogenic Vibrio parahaemolyticus in Alabama oysters. Appl. Environ. Microbiol. 2003, 69, 1521–1526. [Google Scholar] [CrossRef]
- Su, Y.C.; Liu, C. Vibrio parahaemolyticus: A concern of seafood safety. Food Microbiol. 2007, 24, 549–558. [Google Scholar] [CrossRef] [PubMed]
- Ramachandran, P.; Reed, E.; Ottesen, A. Exploring the microbiome of Callinectes sapidus (Maryland blue crab). Genome Announc. 2018, 6, e00466-18. [Google Scholar] [CrossRef] [PubMed]
- Antunes-rohling, A.; Calero, S.; Halaihel, N.; Marquina, P.; Raso, J.; Calanche, J.; Beltr, A.; Ignacio, Á.; Cebri, G. Characterization of the Spoilage Microbiota of Hake Different Temperatures. Foods 2019, 2, 489. [Google Scholar] [CrossRef] [PubMed]
- Huang, W.; Xie, J. Characterization of the volatiles and quality of hybrid grouper and their relationship to changes of microbial community during storage at 4 °C. Molecules 2020, 25, 818. [Google Scholar] [CrossRef]
- Zotta, T.; Parente, E.; Ianniello, R.G.; De Filippis, F.; Ricciardi, A. Dynamics of bacterial communities and interaction networks in thawed fish fillets during chilled storage in air. Int. J. Food Microbiol. 2019, 293, 102–113. [Google Scholar] [CrossRef]
- Kuuliala, L.; Al Hage, Y.; Ioannidis, A.G.; Sader, M.; Kerckhof, F.M.; Vanderroost, M.; Boon, N.; De Baets, B.; De Meulenaer, B.; Ragaert, P.; et al. Microbiological, chemical and sensory spoilage analysis of raw Atlantic cod (Gadus morhua) stored under modified atmospheres. Food Microbiol. 2018, 70, 232–244. [Google Scholar] [CrossRef]
- Jääskeläinen, E.; Jakobsen, L.M.A.; Hultman, J.; Eggers, N.; Bertram, H.C.; Björkroth, J. Metabolomics and bacterial diversity of packaged yellowfin tuna (Thunnus albacares) and salmon (Salmo salar) show fish species-specific spoilage development during chilled storage. Int. J. Food Microbiol. 2019, 293, 44–52. [Google Scholar] [CrossRef]
Disclaimer/Publisher’s Note: The statements, opinions and data contained in all publications are solely those of the individual author(s) and contributor(s) and not of MDPI and/or the editor(s). MDPI and/or the editor(s) disclaim responsibility for any injury to people or property resulting from any ideas, methods, instructions or products referred to in the content. |
© 2023 by the authors. Licensee MDPI, Basel, Switzerland. This article is an open access article distributed under the terms and conditions of the Creative Commons Attribution (CC BY) license (https://creativecommons.org/licenses/by/4.0/).

