Abstract
Vancomycin-intermediate Staphylococcus aureus (VISA) is a multi-drug-resistant pathogen of significant clinical concern. Various S. aureus strains can cause infections, from skin and soft tissue infections to life-threatening conditions such as bacteremia and pneumonia. VISA infections, particularly bacteremia, are associated with high mortality rates, with 34% of patients succumbing within 30 days. This study aimed to develop predictive models for VISA (including hVISA) bacteremia outcomes using data mining techniques, potentially improving patient management and therapy selection. We focused on three endpoints in patients receiving traditional vancomycin therapy: VISA persistence in bacteremia after 7 days, after 30 days, and patient mortality. Our analysis incorporated 29 risk factors associated with VISA bacteremia. The resulting models demonstrated high predictive accuracy, with 82.0–86.6% accuracy for 7-day VISA persistence in blood cultures and 53.4–69.2% accuracy for 30-day mortality. These findings suggest that data mining techniques can effectively predict VISA bacteremia outcomes in clinical settings. The predictive models developed have the potential to be applied prospectively in hospital settings, aiding in risk stratification and informing treatment decisions. Further validation through prospective studies is warranted to confirm the clinical utility of these predictive tools in managing VISA infections.
    1. Introduction
Vancomycin-intermediate Staphylococcus aureus (VISA) bacteremia has emerged as a significant concern in Intensive Care Units (ICUs) worldwide. The prevalence of VISA infections in ICUs has been steadily increasing, with recent studies reporting rates ranging from 2% to 10% among methicillin-resistant Staphylococcus aureus (MRSA) isolates [,,]. This rise is particularly alarming given the limited treatment options available for VISA infections and the high mortality rates associated with VISA bacteremia, which can exceed 30% within 30 days of infection onset [,]. Despite rigorous infection control measures, the persistence of VISA in clinical settings underscores the urgent need for improved strategies in detecting, treating, and managing these infections [,,].
Numerous studies have found that a high vancomycin MIC is associated with higher mortality and treatment failure []. A critical challenge in managing VISA bacteremia is the limited antibiotic options for treatment. The reduced efficacy of vancomycin requires using alternative antibiotics like linezolid, daptomycin, and tigecycline. However, access to and familiarity with these newer antibiotics varies []. Furthermore, traditional microbiological methods for detecting reduced vancomycin susceptibility are time-consuming, often requiring 24 to 48 h for results, and can lead to inadequate antibiotic therapy, potentially resulting in treatment failure, prolonged hospital stays, and increased mortality [,]. Moreover, the subtle phenotypic changes associated with VISA can sometimes lead to misclassification, further complicating timely and accurate diagnosis []. Even a small increase in the MIC below the susceptibility breakpoint can affect the clinical efficacy of glycopeptides. Thus, treating VISA among MRSA patients is complex []. Therefore, existing clinical and laboratory diagnostic methods may be inadequate due to the delay in determining the most appropriate treatment strategy. Early predictive modeling based on large-scale clinical data identifies resistance patterns and predicts antimicrobial resistance development [].
Recent advances in machine learning (ML) for healthcare analytics have greatly enhanced predictive modeling, particularly in identifying antimicrobial resistance patterns through genomic data analysis and laboratory results [,]. These technologies facilitate faster and more appropriate diagnostics, enabling healthcare providers to optimize antibiotic use and improve patient outcomes. Despite challenges such as data quality and model validation, integrating ML into clinical practice may hold promise for transforming healthcare delivery. Data mining techniques may solve this problem by leveraging clinical data to predict VISA infections before traditional diagnostic methods can confirm them []. Early identification of potential VISA cases could enable clinicians to promptly initiate more appropriate antibiotic regimens, such as daptomycin or linezolid, instead of relying solely on vancomycin []. This proactive approach may significantly improve patient outcomes and reduce the spread of resistant organisms within healthcare settings []. Therefore, with data mining and artificial intelligence, software applications based on patient information may assist clinicians in prescribing appropriate antimicrobial therapy more effectively for the treatment of MRSA bloodstream infections [,,,,]
Thus, the primary objective of this study is to develop and validate a predictive model using data mining techniques to identify patients at high risk of VISA bacteremia in ICU settings. By analyzing a comprehensive set of clinical, laboratory, and demographic variables, we aim to create a tool that can accurately predict VISA infections earlier than conventional methods. Additionally, this study seeks to identify key risk factors associated with VISA bacteremia persistence and mortality []. This study’s outcome may provide clinicians with a valuable decision-support tool for early VISA detection, inform empiric antibiotic selection in high-risk patients, and ultimately improve patient outcomes. Furthermore, elucidating important predictors of VISA infections, this study may guide future research into targeted prevention strategies and novel therapeutic approaches for managing these challenging infections [].
2. Methods
2.1. Definition of Vancomycin MIC and hVISA/VISA Identification
The study hospital was a medical center located in southern Taiwan. This data analysis received approval from the Institutional Ethics Review Board during the clinical investigations (E-Da Hospital, EMRP-098-042) []. The study enrolled 284 consecutive patients with MRSA bacteremia who received glycopeptide therapy after the initial blood culture identified MRSA. Vancomycin minimum inhibitory concentrations (MICs) were determined using the Etest method (AB BIODISK, Solna, Sweden). MIC testing was performed without knowledge of clinical outcomes to ensure unbiased results. The study categorized isolates into two groups based on their vancomycin MICs: the “high MIC” group included isolates with an Etest MIC ≥ 1.5 mg/L, while the “low MIC” group comprised isolates with MICs of 1 mg/L or 0.5 mg/L. The area under the curve (AUC) was calculated for each test strain to determine the ratio of AUCtest/AUCMu3 (Mu3 is a known hVISA control strain) []. The criteria for classification were (1) VSSA (vancomycin-susceptible S. aureus): AUCtest/AUCMu3 ratio < 0.9; (2) hVISA: AUCtest/AUCMu3 ratio between 0.9 and 1.3; (3) VISA: AUCtest/AUCMu3 ratio > 1.3.
2.2. Data Collection
We collected the demographic and clinical characteristics of each study patient and the MICs and VISA statuses in MRSA isolates. A total of 29 risk factors were collected, including the underlying comorbidities and infection syndromes, identified based on clinical, bacteriological, and radiological investigations defined by USCDC and others (Table 1) [,,]. We defined persistent bloodstream infection as a breakthrough bloodstream infection occurring after 7 days of vancomycin treatment.
 
       
    
    Table 1.
    Risk factors used in predictive model construction.
  
2.3. Data Mining Methodology
Binary classification, a foundation of machine learning and statistical analysis, was used in this study for predicting outcomes with two possible classes, such as the presence or absence of VISA infections. Various methods have been developed to address this problem, each with unique strengths and characteristics. Neural Networks, inspired by biological neural systems, consist of interconnected nodes organized in layers []. They excelled at capturing complex non-linear relationships in data, making them powerful for binary classification tasks. Decision tree-based methods, including Classification and Regression Trees (C&R Tree) [], Quick, Unbiased, Efficient Statistical Tree (QUEST) [], Chi-squared Automatic Interaction Detection (CHAID) [], and C5.0 [], offer interpretable models by recursively partitioning data based on feature values. C&R Trees use the Gini index or information gain for splitting, while QUEST employs statistical tests to select variables. CHAID utilizes chi-square tests for categorical predictors and F-tests for continuous ones, and C5.0 is an improved version of the C4.5 algorithm, offering boosting capabilities. Logistic Regression, a statistical method, models the probability of the binary outcome using a logistic function of the input features, providing easily interpretable coefficients. Bayesian Networks (Bayes Net), introduced by Pearl [], use probabilistic graphical models to represent relationships between variables and perform classification based on conditional probabilities. Lastly, Support Vector Machines (SVM), developed by Cortes and Vapnik in 1995, aim to find the hyperplane that best separates the two classes in a high-dimensional space, often using kernel functions to handle non-linear relationships [].
Each of these methods has its advantages and limitations. Neural Networks and SVMs often perform well with large, complex datasets but may require more computational resources and be less interpretable. Decision tree-based methods and Decision Lists offer clear insights into the decision-making process but can be prone to overfitting []. Logistic Regression and Discriminant Analysis provide easily interpretable results and work well when the relationship between features and the outcome is approximately linear []. Bayes Net is particularly useful when prior knowledge about the problem domain is available []. Nearest Neighbor methods are simple to implement and can capture complex decision boundaries but may struggle with high-dimensional data [].
The method choice depends on the dataset’s specific characteristics, the desired balance between model performance and interpretability, and computational constraints. In practice, it is often beneficial to compare the performance of multiple methods using appropriate evaluation metrics such as accuracy, precision, recall, F1-score, and area under the ROC curve [] to determine the most suitable approach for predicting visa infections. Recent comparative studies have shown that ensemble methods and advanced techniques like gradient boosting often outperform individual classifiers, highlighting the importance of considering a wide range of approaches when tackling binary classification problems [].
IBM SPSS Modeler (v18.2, IBM Corp., Armonk, NY, USA) was used to build the prediction model. The auto classifier node supports model types such as Neural Net, C&R Tree, QUEST, CHAID, C5.0, and Logistic Regression. Decision List, Bayes Net, Discriminant, Nearest Neighbor, and Support Vector Machine (SVM) were used to compare the model performance of binary (Yes/No) data.
2.4. Risk Factors
Based on the literature, which indicates the risk factors associated with MRSA, the investigators selected 29 predictive factors (Table 1) from patients’ electronic charts [,].
2.5. Training Model
To evaluate the accuracy of our model, we divided the patient data into two datasets: 50% for training and 50% for model validation. The software randomly selected 50% of records from the data pool for training and used the remaining 50% for validation. This research used the software’s built-in balance node for positive and negative data balance. This balance node worked by duplicating or discarding records in the dataset based on the balancing directives specified in the node []. A factor greater than one results in records being duplicated in the dataset, while a factor lower than one results in records being discarded. The records for duplication and discarding are randomly selected for non-integer factors. We assigned the node option to “only balance training data”, which is selected by default. Therefore, the results may differ slightly from one execution to the next. The software’s default settings rejected the models with prediction accuracy lower than 50% (no better than Toss a Coin).
3. Results
In this study, we analyzed 284 patients with MRSA bloodstream infections, of which 16 were confirmed as VISA using a molecular method (multilocus sequence typing and pulsed-field gel electrophoresis of XbaI-digested genomic DNA) []. Ten patients had an E Test result of >3.0 on vancomycin, and 174 patients had an E Test result of 2.0 on vancomycin. Of the 284 patients, 46 had persistence of S. aureus in blood cultures after 7 days, 25 had persistence after 30 days, and 104 patients died within 30 days of ICU stay.
We identified 29 clinical signs as risk factors (Xs) and used the persistence of S. aureus in blood cultures after 7 days (Y1), 30 days (Y2), and death (Y3) as our endpoints (Ys). We first applied the Binary Classifier analysis to the 29 risk factors, which suggested appropriate models and average prediction accuracy rates (listed in Table 2).
 
       
    
    Table 2.
    Results of predictive models using 29 risk factors.
  
Four models were applicable for predicting the seven-day persistence of S. aureus in blood cultures. The C&R Tree model had an accuracy of 86.6%, with 25% false positives and 12.1% false negatives. The Neural Net model had an accuracy of 82.0%, with 72.73% false positives and 15.8% false negatives. The QUEST 1 model had an accuracy of 83.8%, with 16.2% false negatives. The C 5.1 model had an accuracy of 85.2%, with 0% false positives and 15% false negatives (Table 3). The key risk factors used in the four models ranged from 2 to 15, with “Endocarditis with Intracardiac catheter” appearing in all four models (Table 4).
 
       
    
    Table 3.
    Results of prediction in 7 days persistence of S. aureus in blood cultures.
  
 
       
    
    Table 4.
    Risk factors used in prediction for 7 days persistence of S. aureus in blood cultures.
  
Only one model, the Neural Network, was applicable for predicting the 30-day persistence of S. aureus, while C&R Tree, QUEST 1, and C 5.1 have prediction accuracy lower than 50%. The prediction accuracy was 91.2%, with 8.8% false negatives (Table 5). Fourteen key factors were recorded (Table 6).
 
       
    
    Table 5.
    Results of prediction in 30 days persistence of S. aureus in blood cultures.
  
 
       
    
    Table 6.
    Risk factors used in prediction for 30 days persistence of S. aureus in blood cultures.
  
Three models were applicable for predicting death. The Neural Net model had an accuracy of 65.1%, with 46.6% false positives and 30.8% false negatives. The C&R Tree model had an accuracy of 72.5%, with 26.8% false positives and 27.6% false negatives. The C 5.1 model had an accuracy of 72.2%, with 23.4% false positives and 28.7% false negatives (Table 7). The key risk factors ranged from 8 to 14, with “End organ damage due to diabetes” and “Surgery” being two common factors among these three models (Table 8).
 
       
    
    Table 7.
    Results of prediction in death within 30 days.
  
 
       
    
    Table 8.
    Risk factors used in the prediction of death.
  
To facilitate the application of our study results in future clinical practice, we found that some models required many risk factors and were challenging to implement (e.g., Neural Network). For clinicians’ daily use, a simple decision tree with Yes/No routes would be the most practical way to use our prediction results. We found that four decision-tree models can be used to predict patient outcomes:
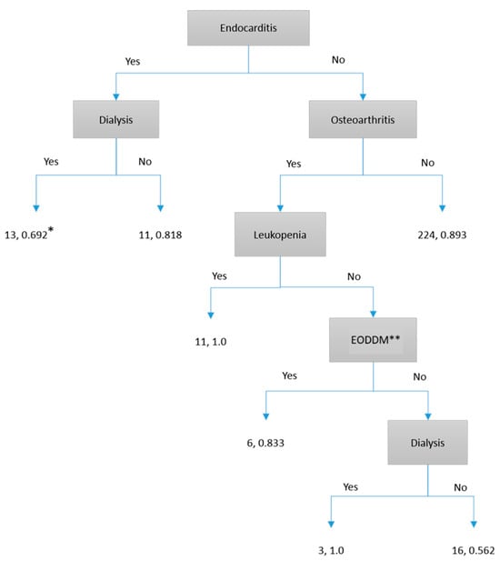
- Predicting the 7-day persistence of S. aureus bloodstream infection via the C&R Tree model: As shown in Figure 1, “Endocarditis” is the first determining factor. Following the routes, we can obtain 56.2~100% accuracy.
- Predicting the 7-day persistence of S. aureus by the C 5.1 model: As shown in Figure 2, “Endocarditis” is the first determining factor. Following the routes, we can obtain accuracy between 65% and 100%.
- Predicting death due to S. aureus by the C&R Tree model: As shown in Figure 3, “Pneumonia” is the first determining factor. Following the routes, we can obtain 61.5~100% accuracy.
- Predicting death due to S. aureus by the C 5.1 model: As shown in Figure 4, “Cirrhosis” is the first determining factor. Following the routes, we can obtain 63.6~100% accuracy.
 
      
    
    Figure 1.
      C&R Tree model prediction for 7 days persistence of S. aureus in blood cultures. * The first number represents the number of patients, and the second number represents prediction accuracy. ** EODDM: End organ damage of diabetes.
  
 
      
    
    Figure 2.
      C 5.1 Model prediction for 7 days persistence of S. aureus in blood cultures. * The first number represents the number of patients, and the second number represents prediction accuracy.
  
 
      
    
    Figure 3.
      C&R Tree model prediction of death within 30 days. * The first number represents the number of patients, and the second number represents prediction accuracy. ** EODDM: End organ damage of diabetes. *** MI: Myocardial infarct. **** Cerebral vascular disease.
  
 
      
    
    Figure 4.
      C 5.1 model prediction of death within 30 days. * The first number represents the number of patients, and the second number represents prediction accuracy. ** EODDM: End organ damage of diabetes. *** Cerebral vascular disease.
  
4. Discussion
In recent years, there has been a noted increase in the minimum inhibitory concentrations (MICs) of vancomycin among MRSA isolates in the bloodstream [,]. Even minor increases in the MIC below the susceptibility breakpoint can impact the clinical effectiveness of glycopeptides. When MRSA is confirmed via laboratory diagnosis, not switching to an effective antimicrobial is linked to increased morbidity and mortality [,]. During the recent pandemic, COVID-19 patients who developed MRSA bloodstream infections showed significantly higher mortality rates compared to patients with either pathogen alone. The rate of healthcare facility-onset MRSA bacteremia was approximately 5 times higher in COVID-19 patients compared to non-COVID-19 patients, with studies showing that SARS-CoV-2 infection makes patients more susceptible to MRSA coinfections. These findings suggest that multiple factors contributed to this increased risk, including mechanical ventilation, central lines, corticosteroids, and increased antibiotic use (particularly ceftriaxone) during the pandemic [,].
Our study found that out of 16 patients confirmed with VISA, 6 did not show persistence of S. aureus in blood cultures 7-day and 30-day post-initiation of vancomycin treatment. If the laboratory diagnosis of VISA is a predictor of standard vancomycin treatment failure, the accuracy is only 62.5%. In contrast, among 173 patients with a vancomycin MIC of 2 µg/mL, where vancomycin should be effective against the infecting S. aureus, 31 patients showed persistence of S. aureus after 7 days, and 14 patients showed persistence after 30 days. The accuracies of predicting the 7-day and 30-day persistence of S. aureus using laboratory MIC data are only 82.1% and 91.9%, respectively. Although laboratory diagnosis is considered an evidence-based method, it does not achieve 100% accuracy [].
We attempted to predict the outcomes of patients with MRSA bloodstream infection using three indicators: 7-day persistence, 30-day persistence, and death. The risk factors used for input are not laboratory-related and can be readily available during antibiotics administration. Based on our results, we can predict the 7-day persistence of MRSA in blood cultures with an accuracy ranging from 82.0% to 86.6%, 30-day persistence of MRSA in blood cultures with an accuracy of 91.2%, and patient death within 30 days with an accuracy ranging from 53.4% to 69.2%. Although our results may be similar to laboratory diagnosis, our method is cost-effective. We also propose decision tree algorithms that are easy for clinicians to use when making calculations or predictions. However, the prediction of 30-day persistently positive bacteremia patients has a rate of 91.2%. Still, since late bacteremia patients may have persistent infections due to other complications and a high risk of acquiring nosocomial infections, VISA may not be a determining factor, and the prediction accuracy was suboptimal [].
The following important question is, assuming our prediction is valid, what can or what will clinicians do if they know that a particular patient will likely have MRSA persistence in the blood cultures 7 days or 30 days after the standard vancomycin treatment1? How would a clinician use our prediction to improve the efficacy of antibiotic treatment? Currently, there may be a few options available:
- (1)
- Use a higher dose, longer course regimen of vancomycin: High doses of vancomycin may result in better efficacy. A prospective study in patients with staphylococcal lower respiratory tract infections showed that vancomycin AUC/MIC ratios of >400 gave much better clinical outcomes (78%) than ratios below that ratio (23%) [,,,].
- (2)
- Other antibiotics than vancomycin: The optimum treatment for vancomycin-intermediate S. aureus has yet to be established. Combining ceftaroline/ceftobiprole and daptomycin has demonstrated efficacy in treating persistent bacteremia, including cases involving VISA isolates [,,,]. In Japan, most experience has been gained with the combinations of agents such as ampicillin–sulbactam and arbekacin, an aminoglycoside approved specifically for MRSA treatment in Japan []. Other options include quinupristin–dalfopristin and linezolid. Some animal models experience support using other beta-lactam with vancomycin, such as ampicillin–sulbactam [] and nafcillin []. Depending on their availability, other agents used over the years for treating severe MRSA infections might also be considered, such as fosfomycin with or without beta-lactam [,,,].
The strength of our approach lies in its ability to utilize readily available clinical information, avoiding the delays associated with traditional laboratory-based diagnostics. This timeliness could prove crucial in the early stages of treatment, potentially allowing for more rapid and targeted interventions. Moreover, the decision tree algorithms developed offer clinicians a user-friendly tool, facilitating quick bedside risk assessments. However, it is important to note our study’s limitations. The retrospective nature of the imbalanced data and the single-center design (without external validation data) may limit generalizability. Additionally, while our models show promising accuracy, they are not infallible, and clinical judgment remains paramount in patient care decisions. Other challenges associated with AI use in healthcare include reproducibility issues and the need for robust evidentiary standards to ensure reliable outcomes. Trust issues arise from algorithmic biases and a lack of transparency, undermining confidence among healthcare practitioners and patients. Additionally, ethical, legal, and societal concerns, such as data privacy and the equitable distribution of AI benefits, complicate the adoption process. At the same time, post-adoption uncertainty may lead to variability in AI performance and clinical decision-making []. Thus, we call for more clinicians to participate in such studies with valuable data, and a systematic feature selection from the patient data from the electronic chart system may improve the performance and robustness of the algorithms. Furthermore, this study did not incorporate MIC values (EUCAST and BSAC: MIC ≤ 2 mg/L—sensitive, >2 mg/L—resistant; CLSI: MIC ≤ 2 mg/L—sensitive, 4–8 mg/L—intermediate (VISA), ≥16 mg/L—resistant (VRSA)) in the prediction models. The nature of false positive/negative was not discussed, which was also a notable limitation.
The implications of this research extend beyond immediate clinical applications. Our findings highlight several key areas for future investigation and potential improvements in MRSA and VISA management:
- (1)
- Personalized Treatment Strategies: The ability to predict treatment outcomes opens the door to more personalized antibiotic regimens. For patients identified as high risk for persistent bacteremia or VISA, clinicians could consider alternative strategies such as higher vancomycin dosing, extended treatment durations, or an early switch to alternative antibiotics like daptomycin or linezolid.
- (2)
- Antibiotic Stewardship: By identifying patients at lower risk for complications, our model could support more judicious use of broad-spectrum antibiotics, potentially reducing the selective pressure for antibiotic resistance.
- (3)
- Clinical Trial Design: Pharmaceutical companies could utilize similar predictive models to stratify patients in clinical trials, potentially leading to more targeted and efficient evaluations of new antibiotics for MRSA and VISA infections.
- (4)
- Real-time Decision Support: Future iterations of this model could be integrated into electronic health record systems, providing clinicians with real-time risk assessments and treatment recommendations.
- (5)
- Continuous Learning Models: As suggested above, there is potential to develop continuously updating predictive models that incorporate new patient data in real-time, constantly refining their accuracy and adapting to evolving bacterial resistance patterns.
- (6)
- Cost-effectiveness: While not directly assessed in this study, the potential for early identification of high-risk patients could lead to more efficient resource allocation and potentially reduce overall healthcare costs associated with prolonged treatments and complications.
- (7)
- Interdisciplinary Collaboration: This work underscores the value of collaboration between data scientists, infectious disease specialists, and clinical microbiologists in addressing complex healthcare challenges.
5. Conclusions
This study demonstrates the potential of data mining techniques to predict outcomes in patients with methicillin-resistant Staphylococcus aureus (MRSA) bacteremia, particularly in identifying cases that may progress to vancomycin-intermediate Staphylococcus aureus (VISA) infections. By analyzing 29 risk factors, we developed models capable of predicting the persistence of S. aureus in blood cultures after 7 and 30 days of vancomycin treatment, as well as 30-day mortality rates. Our findings reveal impressive predictive accuracies: 82.0% to 86.6% for 7-day persistence, 91.2% for 30-day persistence, and 53.4% to 69.2% for 30-day mortality. These results underscore the potential of data mining approaches to enhance clinical decision-making in managing MRSA bacteremia and potential VISA cases. Furthermore, this study represents a significant step forward in applying data mining techniques to the challenging realm of antibiotic-resistant infections. By harnessing the power of readily available clinical data, we have developed a promising tool for predicting outcomes in MRSA bacteremia and potential VISA cases. While further validation and refinement are necessary, these findings lay the groundwork for a more proactive, data-driven approach to managing these serious infections. As we continue to face the growing threat of antibiotic resistance, innovative approaches combining clinical expertise with advanced data analysis techniques will be crucial in our ongoing efforts to improve patient outcomes and combat the spread of resistant pathogens.
Author Contributions
Conceptualization, W.-C.C. and Y.E.L.; Methodology, J.-L.W. and Y.E.L.; Software, C.-C.C.; Formal analysis, C.-C.C.; Investigation, W.-C.C. and J.-L.W.; Data curation, J.-L.W. and C.-C.C.; Writing—original draft, W.-C.C.; Writing—review & editing, Y.E.L.; Supervision, Y.E.L. All authors have read and agreed to the published version of the manuscript.
Funding
This research received no external funding. The APC was partially funded by Kaohsiung Veterans General Hospital.
Data Availability Statement
The data presented in this study are available on request from the corresponding author. The data are not publicly available due to inappropriate commercial uses.
Conflicts of Interest
The authors declare no conflicts of interest.
References
- Okwu, M.U.; Olley, M.; Akpoka, A.O.; Izevbuwa, O.E. Methicillin-resistant Staphylococcus aureus (MRSA) and anti-MRSA activities of extracts of some medicinal plants: A brief review. AIMS Microbiol. 2019, 5, 117–137. [Google Scholar] [CrossRef] [PubMed]
- Canadian Nosocomial Infection Surveillance Program. Healthcare-associated infections and antimicrobial resistance in Canadian acute care hospitals, 2017–2021. Can. Commun. Dis. Rep. 2023, 49, 235–252. [Google Scholar] [CrossRef] [PubMed]
- Osman, A.H.; Darkwah, S.; Kotey, F.C.N.; Odoom, A.; Hotor, P.; Dayie, N.T.K.D.; Donkor, E.S. Reservoirs of Nosocomial Pathogens in Intensive Care Units: A Systematic Review. Environ. Health Insights. 2024, 18, 11786302241243239. [Google Scholar] [CrossRef] [PubMed]
- Wang, J.L.; Lai, C.H.; Lin, H.H.; Chen, W.F.; Shih, Y.C.; Hung, C.H. High vancomycin minimum inhibitory concentrations with heteroresistant vancomycin-intermediate Staphylococcus aureus in meticillin-resistant S. aureus bacteraemia patients. Int. J. Antimicrob. Agents 2013, 42, 390–394. [Google Scholar] [CrossRef] [PubMed]
- Park, K.-H.; Jung, Y.J.; Lee, H.J.; Kim, H.J.; Maeng, C.H.; Baek, S.K.; Han, J.J.; Jeon, W.; Kim, D.Y.; Lee, Y.-M.; et al. Impact of multidrug resistance on outcomes in hematologic cancer patients with bacterial bloodstream infections. Sci. Rep. 2024, 14, 15622. [Google Scholar] [CrossRef] [PubMed]
- Haddadin, A.S.; Fappiano, S.A.; Lipsett, P.A. Methicillin resistant Staphylococcus aureus (MRSA) in the intensive care unit. Postgrad. Med. J. 2002, 78, 385–392. [Google Scholar] [CrossRef] [PubMed]
- Cleland, H.; Stewardson, A.; Padiglione, A.; Tracy, L. Bloodstream infections and multidrug resistant bacteria acquisition among burns patients in Australia and New Zealand: A registry-based study. Burns 2024, 50, 1544–1554. [Google Scholar] [CrossRef]
- Huang, Y.C.; Kuo, S.C.; Fang, C.T.; Lauderdale, T.-L. Changing epidemiology and antimicrobial resistance of bacteria causing bacteremia in Taiwan: 2002–2020. Microbiol. Spectr. 2024, 12, e0060824. [Google Scholar] [CrossRef] [PubMed]
- Keikha, M.; Karbalaei, M. Global distribution of heterogeneous vancomycin-intermediate Staphylococcus aureus strains (1997–2021): A systematic review and meta-analysis. J. Glob. Antimicrob. Resist. 2024, 37, 11–21. [Google Scholar] [CrossRef]
- Kang, Y.R.; Kim, S.H.; Chung, D.R.; Ko, J.H.; Huh, K.; Cho, S.Y.; Kang, C.I.; Peck, K.R. Impact of vancomycin use trend change due to the availability of alternative antibiotics on the prevalence of Staphylococcus aureus with reduced vancomycin susceptibility: A 14-year retrospective study. Antimicrob. Resist. Infect. Control 2022, 11, 101. [Google Scholar] [CrossRef]
- Satola, S.W.; Lessa, F.C.; Ray, S.M.; Bulens, S.N.; Lynfield, R.; Schaffner, W.; Dumyati, G.; Nadle, J.; Patel, J.B.; Active Bacterial Core surveillance (ABCs) MRSA Investigators. Clinical and laboratory characteristics of invasive infections due to methicillin-resistant Staphylococcus aureus isolates demonstrating a vancomycin MIC of 2 micrograms per milliliter: Lack of effect of heteroresistant vancomycin-intermediate S. aureus phenotype. J. Clin. Microbiol. 2011, 49, 1583–1587. [Google Scholar] [CrossRef] [PubMed]
- van Hal, S.J.; Lodise, T.P.; Paterson, D.L. The clinical significance of vancomycin minimum inhibitory concentration in Staphylococcus aureus infections: A systematic review and meta-analysis. Clin. Infect. Dis. 2012, 54, 755–771. [Google Scholar] [CrossRef] [PubMed]
- Horne, K.C.; Howden BPGrabsch, E.A.; Graham, M.; Ward, P.B.; Xie, S.; Nadle, B.C.; Johnson, P.D.R.; Grayson, M.L. Prospective Comparison of the Clinical Impacts of Heterogeneous Vancomycin-Intermediate Methicillin-Resistant Staphylococcus aureus (MRSA) and Vancomycin-Susceptible MRSA. Antimicrob. Agents Chemother. 2009, 53, 3447–3452. [Google Scholar] [CrossRef]
- Kourtis, A.P.; Hatfield, K.; Baggs, J.; Mu, Y.; See, I.; Epson, E.; Nadle, J.; Kainer, M.A.; Dumyati, G.; Petit, S.; et al. Vital Signs: Epidemiology and Recent Trends in Methicillin-Resistant and in Methicillin-Susceptible Staphylococcus aureus Bloodstream Infections—United States. MMWR Morb. Mortal. Wkly. Rep. 2019, 68, 214–219. [Google Scholar] [CrossRef] [PubMed]
- Ali, T.; Ahmed, S.; Aslam, M. Artificial Intelligence for Antimicrobial Resistance Prediction: Challenges and Opportunities towards Practical Implementation. Antibiotics 2023, 12, 523. [Google Scholar] [CrossRef] [PubMed]
- Alloghani, M.; Subair, S.; Thron, C. A systematic review of the application of data mining techniques in healthcare analytics and data-driven decisions. In Artificial Intelligence for Data Science in Theory and Practice; Springer: Berlin/Heidelberg, Germany, 2022; pp. 119–138. [Google Scholar]
- Wiens, J.; Guttag, J.; Horvitz, E. A study in transfer learning: Leveraging data from multiple hospitals to enhance hospital-specific predictions. J. Am. Med. Inform. Assoc. 2014, 21, 699–706. [Google Scholar] [CrossRef] [PubMed]
- Liu, F.; Rajabi, S.; Shi, C.; Afifirad, G.; Omidi, N.; Kouhsari, E.; Khoshnood, S.; Azizian, K. Antibacterial activity of recently approved antibiotics against methicillin-resistant Staphylococcus aureus (MRSA) strains: A systematic review and meta-analysis. Ann. Clin. Microbiol. Antimicrob. 2022, 21, 37. [Google Scholar] [CrossRef]
- Rybak, M.J.; Le, J.; Lodise, T.P.; Levine, D.P.; Bradley, J.S.; Liu, C.; Mueller, B.A.; Pai, M.P.; Wong-Beringer, A.; Rotschafer, J.C.; et al. Therapeutic monitoring of vancomycin for serious methicillin-resistant Staphylococcus aureus infections: A revised consensus guideline and review by the American Society of Health-System Pharmacists, the Infectious Diseases Society of America, the Pediatric Infectious Diseases Society, and the Society of Infectious Diseases Pharmacists. Am. J. Health Syst. Pharm. 2020, 77, 835–864. [Google Scholar] [CrossRef] [PubMed]
- Wu, W.T.; Li, Y.J.; Feng, A.Z.; Li, L.; Huang, T.; Xu, A.D.; Lyu, J. Data mining in clinical big data: The frequently used databases, steps, and methodological models. Mil. Med. Res. 2021, 8, 44. [Google Scholar] [CrossRef]
- Islam, M.S.; Hasan, M.M.; Wang, X.; Germack, H.D.; Noor-E-Alam, M. A Systematic Review on Healthcare Analytics: Application and Theoretical Perspective of Data Mining. Healthcare 2018, 6, 54. [Google Scholar] [CrossRef]
- Shanthakumari, A.S.; Jayakarthik, R. Data Mining in Health Care: Application Perspective. In International Conference on Computing, Communication, Electrical and Biomedical Systems; Springer International Publishing: Cham, Switzerland, 2022; pp. 131–136. [Google Scholar]
- Gardete, S.; Tomasz, A. Mechanisms of vancomycin resistance in Staphylococcus aureus. J. Clin. Investig. 2014, 124, 2836–2840. [Google Scholar] [CrossRef]
- Yusof, A.; Engelhardt, A.; Karlsson, A.; Bylund, L.; Vidh, P.; Mills, K.; Wootton, M.; Walsh, T.R. Evaluation of a new Etest vancomycin-teicoplanin strip for detection of glycopeptide-intermediate Staphylococcus aureus (GISA), in particular, heterogeneous GISA. J. Clin. Microbiol. 2008, 46, 3042–3047. [Google Scholar] [CrossRef]
- Garner, J.S.; Jarvis, W.R.; Emori, T.G.; Horan, T.C.; Hughes, J.M. CDC definitions for nosocomial infections, 1988. Am. J. Infect. Control 1988, 16, 128–140, Erratum in Am. J. Infect. Control 1988, 16, 177. [Google Scholar] [CrossRef]
- Graffunder, E.M.; Venezia, R.A. Risk factors associated with nosocomial methicillin-resistant Staphylococcus aureus (MRSA) infection including previous use of antimicrobials. J. Antimicrob. Chemother. 2002, 49, 999–1005. [Google Scholar] [CrossRef] [PubMed]
- Laupland, K.B.; Ross, T.; Gregson, D.B. Staphylococcus aureus bloodstream infections: Risk factors, outcomes, and the influence of methicillin resistance in Calgary, Canada, 2000–2006. J. Infect. Dis. 2008, 198, 336–343. [Google Scholar] [CrossRef]
- LeCun, Y.; Bengio, Y.; Hinton, G. Deep learning. Nature 2015, 521, 436–444. [Google Scholar] [CrossRef]
- Breiman, L.; Friedman, J.; Olshen, R.; Stone, C. Classification and Regression Trees; Wadsworth International Group: Belmont, CA, USA, 1984. [Google Scholar]
- Loh, W.Y.; Vanichsetakul, N. Tree-structured classification via generalized discriminant analysis (with discussion). J. Am. Stat. Assoc. 1988, 83, 715–728. [Google Scholar] [CrossRef]
- Kass, G.V. An Exploratory Technique for Investigating Large Quantities of Categorical Data. J. R. Stat. Society. Ser. C (Appl. Stat.) 1980, 29, 119–127. [Google Scholar] [CrossRef]
- Quinlan, R. C4.5: Programs for Machine Learning; Morgan Kaufmann Publishers: Burlington, MA, USA, 1993. [Google Scholar]
- Pearl, J. Bayesian Networks: A Model of Self-Activated Memory for Evidential Reasoning (UCLA Technical Report CSD-850017). In Proceedings of the 7th Conference of the Cognitive Science Society, Irvine, CA, USA, 15–17 August 1985; pp. 329–334. [Google Scholar]
- Cortes, C.; Vapnik, V.N. Support vector networks. Mach. Learn. 1995, 20, 1–25. [Google Scholar] [CrossRef]
- Hosmer, D.W., Jr.; Lemeshow, S.; Sturdivant, R.X. Applied Logistic Regression. In Wiley Series in Probability and Statistics; John Wiley & Sons: Hoboken, NJ, USA, 2013; p. 78. ISBN 1118548353. [Google Scholar]
- Heckerman, D. A tutorial on learning with Bayesian networks. Learn. Graph. Models 1998, 301–354. [Google Scholar]
- Altman, N.S. An Introduction to Kernel and Nearest Neighbor Nonparametric Regression. Am. Stat. 1992, 46, 175–185. [Google Scholar] [CrossRef]
- Fawcett, T. An introduction to ROC analysis. Pattern Recognit. Lett. 2006, 27, 861–874. [Google Scholar] [CrossRef]
- Fernandez-Delgado, M.; Cernadas, E.; Barro, S.; Amorim, D. Do we Need Hundreds of Classifiers to Solve Real World Classification Problems? J. Mach. Learn. Res. 2014, 15, 3133–3181. [Google Scholar]
- Shaer, L.; Kanj, R.; Joshi, R. Data Imbalance Handling Approaches for Accurate Statistical Modeling and Yield Analysis of Memory Designs. In Proceedings of the 2019 IEEE International Symposium on Circuits and Systems (ISCAS), Sapporo, Japan, 26–29 May 2019; pp. 1–5. [Google Scholar] [CrossRef]
- Bawankar, N.S.; Agrawal, G.N.; Zodpey Shrikhande, S.S. Unmasking a looming crisis: Escalating MIC of last resort drugs against MRSA isolates from a tertiary care hospital in Central India. Indian J. Med. Microbiol. 2024, 51, 100707. [Google Scholar] [CrossRef] [PubMed]
- Sarıcaoğlu, E.M.; Yörük, F. Antimicrobial Susceptibility of Various MRSA Clinical Isolates and the Impact of Glycopeptide MICs on Clinical and Microbiological Outcomes. Infect. Dis. Clin. Microbiol. 2024, 6, 102–111. [Google Scholar] [CrossRef]
- 43. Ibrahim, E.H.; Sherman, G.; Ward, S.; Fraser, V.J.; Kollef, M.H. The influence of inadequate antimicrobial treatment of bloodstream infections on patient outcomes in the ICU setting. Chest 2000, 118, 146–155. [Google Scholar] [CrossRef]
- Song, X.; Han, M. Pharmacokinetic/Pharmacodynamic Target Attainment of Vancomycin, at Three Reported Infusion Modes, for Methicillin-Resistant Staphylococcus aureus (MRSA) Bloodstream Infections in Critically Ill Patients: Focus on Novel Infusion Mode. Front. Cell. Infect. Microbiol. 2022, 12, 874401. [Google Scholar] [CrossRef] [PubMed]
- Aslam, S.; Asrat, H.; Liang, R.; Qiu, W.; Sunny, S.; Maro, A.; Abdallah, M.; Fornek, M.; Episcopia, B.; Quale, J. Methicillin-resistant Staphylococcus aureus bacteremia during the coronavirus disease 2019 (COVID-19) pandemic: Trends and distinguishing characteristics among patients in a healthcare system in New York City. Infect. Control Hosp. Epidemiol. 2023, 44, 1177–1179. [Google Scholar] [CrossRef] [PubMed]
- Lubkin, A.; Bernard-Raichon, L.; DuMont, A.L.; Jimenez, A.M.V.; Putzel, G.G.; Gago, J.; Zwack, E.E.; Olusanya, O.; Boguslawski, K.M.; Dallari, S.; et al. SARS-CoV-2 infection predisposes patients to coinfection with Staphylococcus aureus. mBio 2024, 15, e0166724. [Google Scholar] [CrossRef]
- Hussain, K.; Salat, M.S.; Rauf, S.; Rathi, M.; Khan, M.; Naz, F.; Khan, W.A.; Ikram, R.; Ambreen, G. Practical approaches to improve vancomycin-related patient outcomes in pediatrics—An alternative strategy when AUC/MIC is not feasible. BMC Pharmacol. Toxicol. 2022, 23, 64. [Google Scholar] [CrossRef]
- Moise, P.A.; Forrest, A.; Bhavnani, S.M.; Birmingham, M.C.; Schentag, J.J. Area under the inhibitory curve and a pneumonia scoring system for predicting outcomes of vancomycin therapy for respiratory infections by Staphylococcus aureus. Am. J. Health Syst. Pharm. 2000, 57 (Suppl. S2), S4–S9. [Google Scholar] [CrossRef] [PubMed]
- Moise-Broder, P.A.; Forrest, A.; Birmingham, M.C.; Schentag, J.J. Pharmacodynamics of vancomycin and other antimicrobials in patients with Staphylococcus aureus lower respiratory tract infections. Clin. Pharmacokinet. 2004, 43, 925–942. [Google Scholar] [CrossRef]
- Minter, D.J.; Appa, A.; Chambers, H.F.; Doernberg, S.B. Contemporary Management of Staphylococcus aureus Bacteremia-Controversies in Clinical Practice. Clin. Infect. Dis. 2023, 77, e57–e68. [Google Scholar] [CrossRef]
- Werth, B.J.; Vidaillac, C.; Murray, K.P.; Newton, K.L.; Sakoulas, G.; Nonejuie, P.; Pogliano, J.; Rybak, M.J. Novel combinations of vancomycin plus ceftaroline or oxacillin against methicillin-resistant vancomycin-intermediate Staphylococcus aureus (VISA) and heterogeneous VISA. Antimicrob. Agents Chemother. 2013, 57, 2376–2379. [Google Scholar] [CrossRef] [PubMed]
- Hornak, J.P.; Anjum, S.; Reynoso, D. Adjunctive ceftaroline in combination with daptomycin or vancomycin for complicated methicillin-resistant Staphylococcus aureus bacteremia after monotherapy failure. Ther. Adv. Infect. Dis. 2019, 6, 2049936119886504. [Google Scholar] [CrossRef]
- Johnson, T.M.; Molina, K.C.; Miller, M.A.; Kiser, T.H.; Huang, M.; Mueller, S.W. Combination ceftaroline and daptomycin salvage therapy for complicated methicillin-resistant Staphylococcus aureus bacteraemia compared with standard of care. Int. J. Antimicrob. Agents. 2021, 57, 106310. [Google Scholar] [CrossRef]
- Hiramatsu, K.; Hanaki, H.; Ino, T.; Yabuta, K.; Oguri, T.; Tenover, F.C. Methicillin-resistant Staphylococcus aureus clinical strain with reduced vancomycin susceptibility. J. Antimicrob. Chemother. 1997, 40, 135–136. [Google Scholar] [CrossRef] [PubMed]
- Backo, M.; Gaenger, E.; Burkart, A.; Chai, Y.L.; Bayer, A.S. Treatment of experimental staphylococcal endocarditis due to a strain with reduced susceptibility in vitro to vancomycin: Efficacy of ampicillin-sulbactam. Antimicrob. Agents Chemother. 1999, 43, 2565–2568. [Google Scholar] [CrossRef] [PubMed][Green Version]
- Climo, M.W.; Patron, R.L.; Archer, G.L. Combinations of vancomycin and beta-lactams are synergistic against staphylococci with reduced susceptibilities to vancomycin. Antimicrob. Agents Chemother. 1999, 43, 1747–1753. [Google Scholar] [CrossRef]
- Rahman, M. Alternatives to vancomycin in treating methicillin-resistant Staphylococcus aureus infections. J. Antimicrob. Chemother. 1998, 41, 325–328. [Google Scholar] [CrossRef][Green Version]
- Micek, S.T. Alternatives to vancomycin for the treatment of methicillin-resistant Staphylococcus aureus infections. Clin. Infect. Dis. 2007, 45 (Suppl. S3), S184–S190. [Google Scholar] [CrossRef] [PubMed]
- del Río, A.; García-De-La-Mària, C.; Entenza, J.M.; Gasch, O.; Armero, Y.; Soy, D.; Mestres, C.A.; Pericás, J.M.; Falces, C.; Ninot, S.; et al. Fosfomycin plus beta-Lactams as Synergistic Bactericidal Combinations for Experimental Endocarditis Due to Methicillin-Resistant and Glycopeptide-Intermediate Staphylococcus aureus. Antimicrob. Agents Chemother. 2015, 60, 478–486. [Google Scholar] [CrossRef] [PubMed]
- Marques, M.; Almeida, A.; Pereira, H. The Medicine Revolution Through Artificial Intelligence: Ethical Challenges of Machine Learning Algorithms in Decision-Making. Cureus 2024, 16, e69405. [Google Scholar] [CrossRef] [PubMed]
| Disclaimer/Publisher’s Note: The statements, opinions and data contained in all publications are solely those of the individual author(s) and contributor(s) and not of MDPI and/or the editor(s). MDPI and/or the editor(s) disclaim responsibility for any injury to people or property resulting from any ideas, methods, instructions or products referred to in the content. | 
© 2025 by the authors. Licensee MDPI, Basel, Switzerland. This article is an open access article distributed under the terms and conditions of the Creative Commons Attribution (CC BY) license (https://creativecommons.org/licenses/by/4.0/).
