A Hybrid Tracking System of Full-Body Motion Inside Crowds
Abstract
1. Introduction
2. Methods
2.1. IMU-Based 3D Motion Capturing
2.2. Hybrid Tracking System
- Smooth camera and IMU trajectories;
- Calculate angle between main movement directions;
- Add rotated difference of the head trajectory of the IMU system and smoothed IMU trajectory to the smoothed camera trajectory.
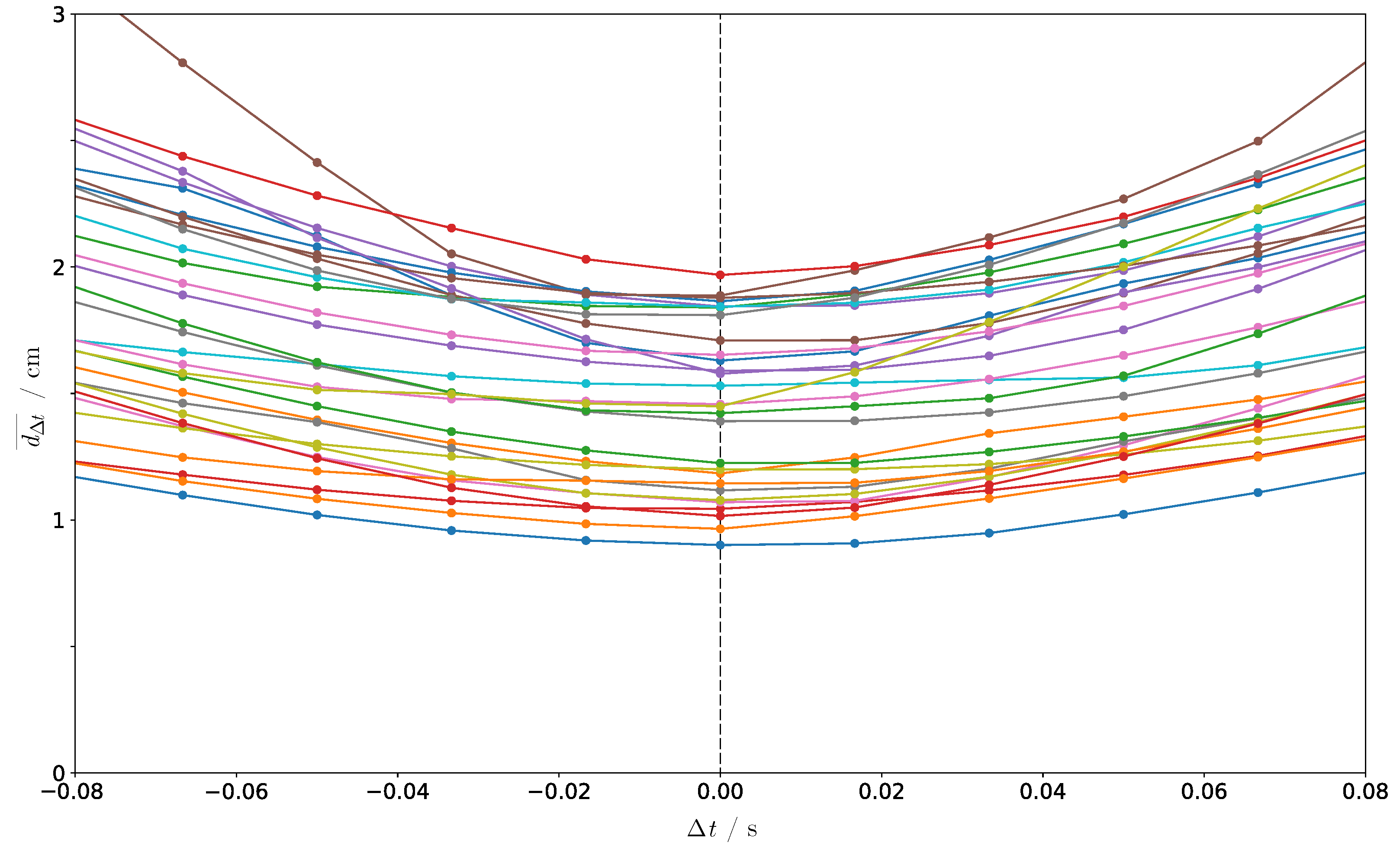
2.3. Errors
3. Application
3.1. Experiment
- h-:
- Participants were told that they had tickets (e.g., for a concert) with seat reservation and they would be able to reach their seat in time.
- h0:
- Participants were told they had tickets without a seat reservation and thus would get a better seat if they entered earlier.
3.2. Results
- dark green:
- Approximately m in front of the bottleneck, the participant was standing still. The velocity was 0 ms−1 and the person’s feet were close to each other.
- yellow:
- Between m and m in front of the bottleneck, the participant was walking towards the bottleneck, making small steps with variable length depending on the space available with fluctuating velocity. A periodicity of the steps for both feet and also tripping steps with both feet near to each other and tiptoeing directly in front of the bottleneck are visible. While the participant was making smaller steps, the transversal movement of the head from swaying increased, as can be observed in the trajectory, and also the joint angle of the pelvis was fluctuating from slow bipedal movement.
- cyan:
- In front of the bottleneck, the participant was making small steps and then walked through the bottleneck with one large step. The participant was rotating the pelvis to be able to go through the bottleneck while other participants were walking through the bottleneck as well, decreasing the available space perpendicular to the movement direction.
- orange:
- Having passed the bottleneck, step length and velocity increased. The joint angle of the pelvis stayed a bit above zero while circuiting the walls of the bottleneck (compare Figure 7).
4. Conclusions and Outlook
Author Contributions
Funding
Institutional Review Board Statement
Informed Consent Statement
Data Availability Statement
Acknowledgments
Conflicts of Interest
Abbreviations
| IMU | Inertial Measurement Unit |
| GPS | Global Positioning System |
| UWB | Ultra Wideband |
| TOA | Time Of Arrival |
| MoCap | Motion Capturing |
| HTS | Hybrid Tracking System |
References
- Steffen, B.; Seyfried, A.; Boltes, M. Reliability issues in the microscopic modeling of pedestrian movement. In Mathematical Results in Quantum Physics; Pavel Exner, H.K., Ed.; World Scientific: Singapore, 2011; pp. 254–259. [Google Scholar]
- Boltes, M.; Zhang, J.; Tordeux, A.; Schadschneider, A.; Seyfried, A. Empirical Results of Pedestrian and Evacuation Dynamics. In Encyclopedia of Complexity and Systems Science; Meyers, R.A., Ed.; Springer: Berlin/Heidelberg, Germany, 2018; pp. 1–29. [Google Scholar] [CrossRef]
- Shi, X.; Ye, Z.; Shiwakoti, N.; Li, Z. A Review of Experimental Studies on Complex Pedestrian Movement Behaviors. In Proceedings of the CICTP 2015, Beijing, China, 24–27 July 2015; pp. 1081–1096. [Google Scholar] [CrossRef]
- Christensen, K.M.; Sharifi, M.S.; Stuart, D.; Chen, A.; Kim, Y.; Chen, Y. Overview of a large-scale controlled experiment on pedestrian walking behavior involving individuals with disabilities. In Proceedings of the 93rd Annual Meeting of the Transportation Research Board, Washington, DC, USA, 12–16 January 2014. [Google Scholar]
- Sieben, A.; Schumann, J.; Seyfried, A. Collective phenomena in crowds—Where pedestrian dynamics need social psychology. PLoS ONE 2017, 12, e0177328. [Google Scholar] [CrossRef]
- Adrian, J.; Seyfried, A.; Sieben, A. Crowds in front of bottlenecks at entrances from the perspective of physics and social psychology. J. R. Soc. Interface 2020, 17, 20190871. [Google Scholar] [CrossRef] [PubMed]
- Boltes, M.; Seyfried, A. Collecting Pedestrian Trajectories. Neurocomputing 2013, 100, 127–133. [Google Scholar] [CrossRef]
- Seyfried, A.; Boltes, M.; Kähler, J.; Klingsch, W.; Portz, A.; Rupprecht, T.; Schadschneider, A.; Steffen, B.; Winkens, A. Enhanced empirical data for the fundamental diagram and the flow through bottlenecks. In Pedestrian and Evacuation Dynamics 2008; Klingsch, W.W.F., Rogsch, C., Schadschneider, A., Schreckenberg, M., Eds.; Springer: Berlin/Heidelberg, Germany, 2010; pp. 145–156. [Google Scholar] [CrossRef]
- Steffen, B.; Seyfried, A. Methods for measuring pedestrian density, flow, speed and direction with minimal scatter. Phys. A 2010, 389, 1902–1910. [Google Scholar] [CrossRef]
- Seitz, M.J.; Dietrich, F.; Köster, G. The effect of stepping on pedestrian trajectories. Phys. A Stat. Mech. Appl. 2015, 421, 594–604. [Google Scholar] [CrossRef]
- Asja, J.; Appert-Rolland, C.; Lemercier, S.; Pettré, J. Properties of pedestrians walking in line: Fundamental diagrams. Phys. Rev. E 2012, 85, 9. [Google Scholar] [CrossRef]
- Boltes, M.; Holl, S.; Tordeux, A.; Seyfried, A.; Schadschneider, A.; Lang, U. Influences of Extraction Techniques on the Quality of Measured Quantities of Pedestrian Characteristics. In Proceedings of the Pedestrian and Evacuation Dynamics 2016, Hefei, China, 17–21 October 2016; pp. 500–547. [Google Scholar]
- Ryan, D.; Denman, S.; Sridharan, S.; Fookes, C. An Evaluation of Crowd Counting Methods, Features and Regression Models. Comput. Vis. Image Underst. 2014, 130, 1–17. [Google Scholar] [CrossRef]
- Morerio, P.; Marcenaro, L.; Regazzoni, C.S. People count estimation in small crowds. In Proceedings of the 2012 IEEE Ninth International Conference on Advanced Video and Signal-Based Surveillance (AVSS), Beijing, China, 18–21 September 2012; pp. 476–480. [Google Scholar]
- Krausz, B.; Bauckhage, C. Loveparade 2010: Automatic video analysis of a crowd disaster. Comput. Vis. Image Underst. 2012, 116, 307–319. [Google Scholar] [CrossRef]
- Ali, S.; Shah, M. A Lagrangian Particle Dynamics Approach for Crowd Flow Segmentation and Stability Analysis. In Proceedings of the 2007 IEEE Conference on Computer Vision and Pattern Recognition, Minneapolis, MN, USA, 17–22 June 2007; pp. 1–6. [Google Scholar] [CrossRef]
- Pathan, S.S.; Richter, K. Pedestrian Behavior Analysis with Image-Based Method in Crowds. In Traffic and Granular Flow 2013; Forschungszentrum Jülich; Springer: Cham, Switzerland, 2015; pp. 187–194. [Google Scholar] [CrossRef]
- Muybridge, E. Animal Locomotion, Plate 519; Da Capo Press: New York, NY, USA, 1887. [Google Scholar]
- Gmiterko, A.; Liptak, T. Motion Capture of Human for Interaction with Service Robot. Am. J. Mech. Eng. 2013, 1, 212–216. [Google Scholar] [CrossRef]
- Hoogendoorn, S.; Daamen, W.; Bovy, P. Extracting microscopic pedestrian characteristics from video data. In Proceedings of the TRB2003 Annual Meeting, Washington, DC, USA, 12–16 January 2003. [Google Scholar]
- Daamen, W.; Hoogendoorn, S. Capacity of doors during evacuation conditions. Procedia Eng. 2010, 3, 53–66. [Google Scholar] [CrossRef]
- Liu, X.; Song, W.; Zhang, J. Extraction and quantitative analysis of microscopic evacuation characteristics based on digital image processing. Phys. A Stat. Mech. Appl. 2009, 388, 2717–2726. [Google Scholar] [CrossRef]
- Tian, W.; Song, W.; Ma, J.; Fang, Z.; Seyfried, A.; Liddle, J. Experimental study of pedestrian behaviors in a corridor based on digital image processing. Fire Saf. J. 2012, 47, 8–15. [Google Scholar] [CrossRef]
- Saadat, S.; Teknomo, K. Automation of Pedestrian Tracking in a Crowded Situation. In Pedestrian and Evacuation Dynamics; Peacock, R.D., Kuligowski, E.D., Averill, J.D., Eds.; Springer: Boston, MA, USA, 2011; pp. 231–239. [Google Scholar] [CrossRef]
- Wong, S.C.; Leung, W.L.; Chan, S.H.; Lam, W.H.K.; Yung, N.H.C.; Liu, C.Y.; Zhang, P. Bidirectional Pedestrian Stream Model with Oblique Intersecting Angle. J. Transp. Eng. 2010, 136, 234–242. [Google Scholar] [CrossRef]
- Shiwakoti, N.; Shi, X.; Zhirui, Y.; Wang, W. Empirical study on pedestrian crowd behaviour in right angled junction. In Proceedings of the 37th Australasian Transport Research Forum (ATRF), Sydney, Australia, 30 September–2 October 2015. [Google Scholar]
- Lian, L.; Mai, X.; Song, W.; Kit, Y.K. An experimental study on four-directional intersecting pedestrian flows. J. Stat. Mech. Theory Exp. 2015, 2015, P08024. [Google Scholar] [CrossRef]
- Liu, X.; Song, W.; Fu, L.; Fang, Z. Experimental study of pedestrian inflow in a room with a separate entrance and exit. Phys. A Stat. Mech. Appl. 2016, 442, 224–238. [Google Scholar] [CrossRef]
- Shiwakoti, N.; Gong, Y.; Shi, X.; Ye, Z. Examining influence of merging architectural features on pedestrian crowd movement. Saf. Sci. 2015, 75, 15–22. [Google Scholar] [CrossRef]
- Tomoeda, A.; Yanagisawa, D.; Nishinari, K. Escape Velocity of the Leader in a Queue of Pedestrians. In Traffic and Granular Flow 2013; Forschungszentrum Jülich; Springer: Cham, Switzerland, 2015; pp. 213–218. [Google Scholar] [CrossRef]
- Forschungszentrum Jülich, Institute for Advanced Simulation. Data Archive of Experiments on Pedestrian Dynamics. Available online: http://ped.fz-juelich.de/da (accessed on 30 December 2020).
- Lemercier, S.; Moreau, M.; Moussaïd, M.; Theraulaz, G.; Donikian, S.; Pettré, J. Reconstructing Motion Capture Data for Human Crowd Study. In Motion in Games; Lecture Notes in Computer Science; Allbeck, J., Faloutsos, P., Eds.; Springer: Berlin/Heidelberg, Germany, 2011; Volume 7060, pp. 365–376. [Google Scholar] [CrossRef]
- Chraibi, M.; Seyfried, A.; Schadschneider, A. Generalized centrifugal force model for pedestrian dynamics. Phys. Rev. E 2010, 82, 046111. [Google Scholar] [CrossRef] [PubMed]
- Seitz, M.J.; Köster, G. Natural discretization of pedestrian movement in continuous space. Phys. Rev. E 2012, 86, 046108. [Google Scholar] [CrossRef]
- Bocian, M.; Macdonald, J.H.G.; Burn, J.F. Biomechanically Inspired Modeling of Pedestrian-Induced Vertical Self-Excited Forces. J. Bridge Eng. 2013, 18, 1336–1346. [Google Scholar] [CrossRef]
- von Sivers, I.; Köster, G. Dynamic stride length adaptation according to utility and personal space. Transp. Res. Part B Methodol. 2015, 74, 104–117. [Google Scholar] [CrossRef]
- Xsens. 3D Motion Capturing System. Available online: https://www.xsens.com/motion-capture (accessed on 10 July 2020).
- Perception Neuron. 3D Motion Capturing System. Available online: https://neuronmocap.com (accessed on 10 July 2020).
- SST Systems. 3D Motion Capturing System. Available online: https://www.stt-systems.com/motion-analysis/inertial-motioncapture/ (accessed on 10 July 2020).
- Irurtia, L.U. Markerless Full-Body Human Motion Capture and Combined Motor Action Recognition for Human-Computer Interaction. Ph.D. Thesis, TECNUN (Universidad de Navarra), Pamplona, Spain, 2009. [Google Scholar]
- Linkel, A.; Daunoravičienė, K.; Griškevičius, J.; Žižienė, J.; Juocevičius, A.; Raudonytė, I. Applications of inertial sensors in medicine: Towards model-based rehabilitation of stroke. IFAC-PapersOnLine 2015, 48, 442–447. [Google Scholar] [CrossRef]
- Ghislieri, M.; Gastaldi, L.; Pastorelli, S.; Tadano, S.; Agostini, V. Wearable Inertial Sensors to Assess Standing Balance: A Systematic Review. Sensors 2019, 19, 4075. [Google Scholar] [CrossRef] [PubMed]
- Doric, I.; Frison, A.K.; Wintersberger, P.; Riener, A.; Wittmann, S.; Zimmermann, M.; Brandmeier, T. A Novel Approach for Researching Crossing Behavior and Risk Acceptance: The Pedestrian Simulator. In Adjunct Proceedings of the 8th International Conference on Automotive User Interfaces and Interactive Vehicular Applications; AutomotiveUI ’16 Adjunct; Association for Computing Machinery: New York, NY, USA, 2016; pp. 39–44. [Google Scholar] [CrossRef]
- Held, P.; Steinhauser, D.; Kamann, A.; Holdgrün, T.; Doric, I.; Koch, A.; Brandmeier, T. Radar-Based Analysis of Pedestrian Micro-Doppler Signatures Using Motion Capture Sensors. In Proceedings of the 2018 IEEE Intelligent Vehicles Symposium (IV), Changshu, China, 26–30 June 2018; pp. 787–793. [Google Scholar] [CrossRef]
- Tjhai, C.; Steward, J.; Lichti, D.; O’Keefe, K. Using a mobile range-camera motion capture system to evaluate the performance of integration of multiple low-cost wearable sensors and gait kinematics for pedestrian navigation in realistic environments. In Proceedings of the 2018 IEEE/ION Position, Location and Navigation Symposium (PLANS), Monterey, CA, USA, 23–26 April 2018; pp. 294–300. [Google Scholar] [CrossRef]
- Cornacchia, M.; Ozcan, K.; Zheng, Y.; Velipasalar, S. A Survey on Activity Detection and Classification Using Wearable Sensors. IEEE Sensors J. 2017, 17, 386–403. [Google Scholar] [CrossRef]
- Bao, S.D.; Meng, X.L.; Xiao, W.; Zhang, Z.Q. Fusion of Inertial/Magnetic Sensor Measurements and Map Information for Pedestrian Tracking. Sensors 2017, 17, 340. [Google Scholar] [CrossRef]
- Alarifi, A.; Al-Salman, A.; Alsaleh, M.; Alnafessah, A.; Al-Hadhrami, S.; Al-Ammar, M.A.; Al-Khalifa, H.S. Ultra Wideband Indoor Positioning Technologies: Analysis and Recent Advances. Sensors 2016, 16, 707. [Google Scholar] [CrossRef] [PubMed]
- Zihajehzadeh, S.; Park, E.J. A Novel Biomechanical Model-Aided IMU/UWB Fusion for Magnetometer-Free Lower Body Motion Capture. IEEE Trans. Syst. Man Cybern. Syst. 2017, 47, 927–938. [Google Scholar] [CrossRef]
- Xu, C.; He, J.; Zhang, X.; Zhou, X.; Duan, S. Towards Human Motion Tracking: Multi-Sensory IMU/TOA Fusion Method and Fundamental Limits. Electronics 2019, 8, 142. [Google Scholar] [CrossRef]
- Teixeira, T.; Dublon, G.; Savvides, A. A survey of human-sensing: Methods for detecting presence, count, location, track, and identity. ACM Comput. Surv. 2010, 5, 59–69. [Google Scholar]
- Cao, S.; Seyfried, A.; Zhang, J.; Holl, S.; Song, W. Fundamental diagrams for multidirectional pedestrian flows. J. Stat. Mech. Theory Exp. 2017, 2017, 033404. [Google Scholar] [CrossRef]
- Allen, J.G.; Xu, R.Y.D.; Jin, J.S. Object tracking using CamShift algorithm and multiple quantized feature spaces. In ACM International Conference Proceeding Series; Australian Computer Society, Inc.: Darlinghurst, Australia, 2004; pp. 3–7. [Google Scholar]
- Khattak, A.S.; Raja, G.; Anjum, N.; Qasim, M. Integration of Mean-Shift and Particle Filter: A Survey. In Proceedings of the 2014 12th International Conference on Frontiers of Information Technology, Islamabad, Pakistan, 17–19 December 2014; pp. 286–291. [Google Scholar] [CrossRef]
- Boltes, M.; Seyfried, A.; Steffen, B.; Schadschneider, A. Automatic Extraction of Pedestrian Trajectories from Video Recordings. In Pedestrian and Evacuation Dynamics 2008; Klingsch, W.W.F., Rogsch, C., Schadschneider, A., Schreckenberg, M., Eds.; Springer: Berlin/Heidelberg, Germany, 2010; pp. 43–54. [Google Scholar] [CrossRef]
- Nguyen, D.T.; Li, W.; Ogunbona, P.O. Human detection from images and videos: A survey. Pattern Recognit. 2016, 51, 148–175. [Google Scholar] [CrossRef]
- Tian, W.; Lauer, M. Tracking Objects with Severe Occlusion by Adaptive Part Filter Modeling—In Traffic Scenes and Beyond. IEEE Intell. Transp. Syst. Mag. 2018, 10, 60–73. [Google Scholar] [CrossRef]
- Attal, F.; Mohammed, S.; Dedabrishvili, M.; Chamroukhi, F.; Oukhellou, L.; Amirat, Y. Physical human activity recognition using wearable sensors. Sensors 2015, 15, 31314–31338. [Google Scholar] [CrossRef]
- Roetenberg, D.; Luinge, H.; Slycke, P. Xsens MVN: Full 6DOF human motion tracking using miniature inertial sensors. Xsens Motion Technol. BV Tech. Rep. 2009, 3, 1–9. [Google Scholar]
- Pons-Moll, G.; Baak, A.; Helten, T.; Müller, M.; Seidel, H.P.; Rosenhahn, B. Multisensor-fusion for 3D full-body human motion capture. In Proceedings of the 2010 IEEE Computer Society Conference on Computer Vision and Pattern Recognition, San Francisco, CA, USA, 13–18 June 2010; pp. 663–670. [Google Scholar]
- Schepers, M.; Giuberti, M.; Bellusci, G. Xsens MVN: Consistent Tracking of Human Motion Using Inertial Sensing; Technical Report; Xsens: Enschede, The Netherlands, 2018. [Google Scholar] [CrossRef]
- Xsens Technologies. MVN User Manual. Available online: https://www.xsens.com/hubfs/Downloads/usermanual/MVN_User_Manual.pdf (accessed on 16 March 2021).
- Qiu, S.; Wang, Z.; Zhao, H.; Hu, H. Using Distributed Wearable Sensors to Measure and Evaluate Human Lower Limb Motions. IEEE Trans. Instrum. Meas. 2016, 65, 939–950. [Google Scholar] [CrossRef]
- Boltes, M.; Pick, J.; Klein, J. Smoothing Trajectories of People’s Heads. In Traffic and Granular Flow 2019; Springer: Cham, Switzerland, 2020; Volume 252, pp. 21–29. [Google Scholar] [CrossRef]
- Liddle, J.; Seyfried, A.; Steffen, B.; Klingsch, W.; Rupprecht, T.; Winkens, A.; Boltes, M. Microscopic insights into pedestrian motion through a bottleneck, resolving spatial and temporal variations. arXiv 2011, arXiv:1105.1532. [Google Scholar]
- Helbing, D.; Farkas, I.; Vicsek, T. Simulating dynamical features of escape panic. Nature 2000, 407, 487–490. [Google Scholar] [CrossRef] [PubMed]
- Garcimartín, A.; Zuriguel, I.; Pastor, J.M.; Martín-Gómez, C.; Parisi, D.R. Experimental Evidence of the “Faster Is Slower” Effect. Transp. Res. Procedia 2014, 2, 760–767. In Proceedings of the Conference on Pedestrian and Evacuation Dynamics 2014 (PED 2014), Delft, The Netherlands, 22–24 October 2014. [Google Scholar] [CrossRef]
- Oh, H.; Park, J. Main factor causing “faster-is-slower” phenomenon during evacuation: Rodent experiment and simulation. Sci. Rep. 2017, 7, 13724. [Google Scholar] [CrossRef] [PubMed]
- Garcimartín, A.; Pastor, J.M.; Ferrer, L.M.; Ramos, J.J.; Martín-Gómez, C.; Zuriguel, I. Flow and clogging of a sheep herd passing through a bottleneck. Phys. Rev. E 2015, 91, 022808. [Google Scholar] [CrossRef]
- Boltes, M. Software PeTrack. Available online: http://ped.fz-juelich.de/petrack (accessed on 30 December 2020).









| Time Offset / s | Average Distance / cm |
|---|---|
| −0.02 | 1.02 |
| 0 | 0.86 |
| 0.02 | 1.02 |
| 0.1 | 2.87 |
| 0.2 | 4.28 |
| 0.5 | 6.61 |
| 0.9 | 3.13 |
| Motivation | Bottleneck Width w / m | |||
|---|---|---|---|---|
| 0.7 m | 0.8 m | 0.9 m | 1.0 m | |
| low (h-) | 4.7° | 4.5° | 1.3° | 2.1° |
| high (h0) | 13.9° | 15.3° | 11.1° | 6.2° |
Publisher’s Note: MDPI stays neutral with regard to jurisdictional claims in published maps and institutional affiliations. |
© 2021 by the authors. Licensee MDPI, Basel, Switzerland. This article is an open access article distributed under the terms and conditions of the Creative Commons Attribution (CC BY) license (http://creativecommons.org/licenses/by/4.0/).
Share and Cite
Boltes, M.; Adrian, J.; Raytarowski, A.-K. A Hybrid Tracking System of Full-Body Motion Inside Crowds. Sensors 2021, 21, 2108. https://doi.org/10.3390/s21062108
Boltes M, Adrian J, Raytarowski A-K. A Hybrid Tracking System of Full-Body Motion Inside Crowds. Sensors. 2021; 21(6):2108. https://doi.org/10.3390/s21062108
Chicago/Turabian StyleBoltes, Maik, Juliane Adrian, and Anna-Katharina Raytarowski. 2021. "A Hybrid Tracking System of Full-Body Motion Inside Crowds" Sensors 21, no. 6: 2108. https://doi.org/10.3390/s21062108
APA StyleBoltes, M., Adrian, J., & Raytarowski, A.-K. (2021). A Hybrid Tracking System of Full-Body Motion Inside Crowds. Sensors, 21(6), 2108. https://doi.org/10.3390/s21062108

