Laser-Induced Breakdown Spectroscopy Combined with Nonlinear Manifold Learning for Improvement Aluminum Alloy Classification Accuracy
Abstract
:1. Introduction
2. Materials and Methods
2.1. Experimental Work
2.2. Nonlinearity Test and Nonlinear Manifold Learning Algorithms
2.3. Multivariate Classifier and Evaluation Parameter
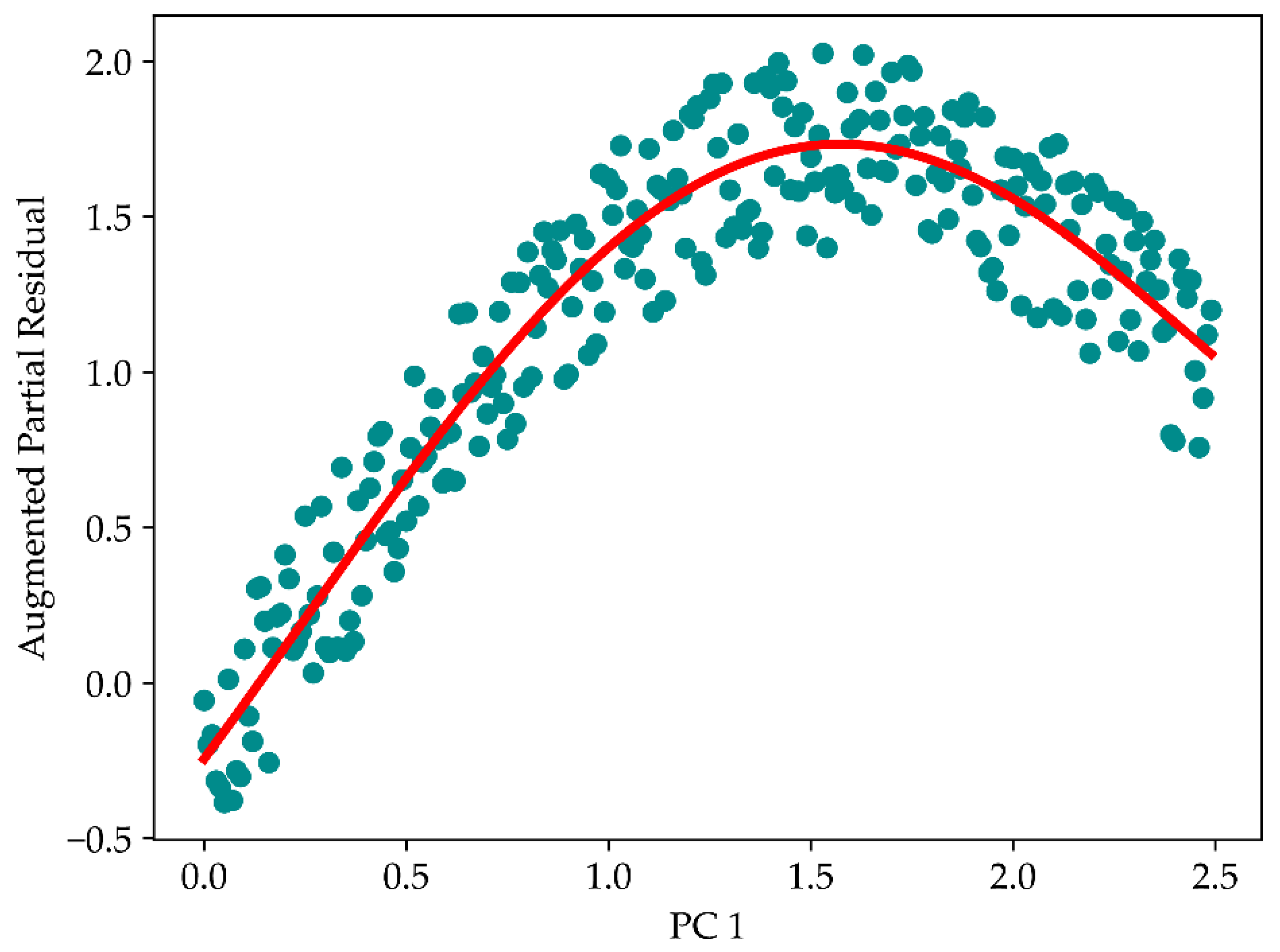
3. Results and Discussion
4. Conclusions
Author Contributions
Funding
Conflicts of Interest
References
- Wang, Y.; Chen, Y.; Li, R.; Kang, J.; Gao, J. Quantitative elemental analysis of aluminum alloys with one-point calibration high repetition rate laser-ablation spark-induced breakdown spectroscopy. J. Anal. At. Spectrom. 2021, 36, 314–321. [Google Scholar] [CrossRef]
- Caporale, A.G.; Adamo, P.; Capozzi, F.; Langella, G.; Terribile, F.; Vingiani, S. Monitoring metal pollution in soils using portable-XRF and conventional laboratory-based techniques: Evaluation of the performance and limitations according to metal properties and sources. Sci. Total Environ. 2018, 643, 516–526. [Google Scholar] [CrossRef] [PubMed]
- Choleva, T.G.; Tsogas, G.Z.; Giokas, D.L. Determination of silver nanoparticles by atomic absorption spectrometry after dispersive suspended microextraction followed by oxidative dissolution back-extraction. Talanta 2019, 196, 255–261. [Google Scholar] [CrossRef] [PubMed]
- Mitić, M.; Pavlović, A.; Tošić, S.; Mašković, P.; Kostić, D.; Mitić, S.; Kocić, G.; Mašković, J. Optimization of simultaneous determination of metals in commercial pumpkin seed oils using inductively coupled atomic emission spectrometry. Microchem. J. 2018, 141, 197–203. [Google Scholar] [CrossRef]
- Villas-Boas, P.R.; Franco, M.A.; Martin-Neto, L.; Gollany, H.T.; Milori, D.M.B.P. Applications of laser-induced breakdown spectroscopy for soil analysis, part I: Review of fundamentals and chemical and physical properties. Eur. J. Soil Sci. 2020, 71, 789–804. [Google Scholar] [CrossRef]
- Jolivet, L.; Leprince, M.; Moncayo, S.; Sorbier, L.; Lienemann, C.P.; Motto-Ros, V. Review of the recent advances and applications of LIBS-based imaging. Spectrochim. Acta–Part B At. Spectrosc. 2019, 151, 41–53. [Google Scholar] [CrossRef]
- Nicolodelli, G.; Cabral, J.; Menegatti, C.R.; Marangoni, B.; Senesi, G.S. Recent advances and future trends in LIBS applications to agricultural materials and their food derivatives: An overview of developments in the last decade (2010–2019). Part I. Soils and fertilizers. TrAC Trends Anal. Chem. 2019, 115, 70–82. [Google Scholar] [CrossRef]
- Zhan, L.; Ma, X.; Fang, W.; Wang, R.; Liu, Z.; Song, Y.; Zhao, H. A rapid classification method of aluminum alloy based on laser-induced breakdown spectroscopy and random forest algorithm. Plasma Sci. Technol. 2019, 21, 034018. [Google Scholar] [CrossRef]
- Zhang, Y.; Tian, Y.; Lu, Y.; Guo, L.; Li, Y.; Guo, J.; Zheng, R. Pressure effects on underwater laser-induced breakdown spectroscopy: An interpretation with self-absorption. J. Anal. At. Spectrom. 2021, 36, 644–653. [Google Scholar] [CrossRef]
- Shen, T.; Kong, W.; Liu, F.; Chen, Z.; Yao, J.; Wang, W.; Peng, J.; Chen, H.; He, Y. Rapid Determination of Cadmium Contamination in Lettuce Using Laser-Induced Breakdown Spectroscopy. Molecules 2018, 23, 2930. [Google Scholar] [CrossRef] [Green Version]
- Martínez-Hernández, A.; Oujja, M.; Sanz, M.; Carrasco, E.; Detalle, V.; Castillejo, M. Analysis of heritage stones and model wall paintings by pulsed laser excitation of Raman, laser-induced fluorescence and laser-induced breakdown spectroscopy signals with a hybrid system. J. Cult. Herit. 2018, 32, 1–8. [Google Scholar] [CrossRef]
- Harefa, E.; Zhou, W. Coupling Backpropagation Neural Network and AdaBoost Algorithm for Quantitative Analysis of Nickel via Laser-Induced Breakdown Spectroscopy. J. Phys. Conf. Ser. 2021, 2049, 012017. [Google Scholar] [CrossRef]
- Cousin, A.; Sautter, V.; Payré, V.; Forni, O.; Mangold, N.; Gasnault, O.; Le Deit, L.; Johnson, J.; Maurice, S.; Salvatore, M.; et al. Classification of igneous rocks analyzed by ChemCam at Gale crater, Mars. Icarus 2017, 288, 265–283. [Google Scholar] [CrossRef]
- Chen, X.; Li, X.; Yang, S.; Yu, X.; Liu, A. Discrimination of lymphoma using laser-induced breakdown spectroscopy conducted on whole blood samples. Biomed. Opt. Express 2018, 9, 1057–1068. [Google Scholar] [CrossRef]
- Sheng, L.; Zhang, T.; Niu, G.; Wang, K.; Tang, H.; Duan, Y.; Li, H. Classification of iron ores by laser-induced breakdown spectroscopy (LIBS) combined with random forest (RF). J. Anal. At. Spectrom. 2015, 30, 453–458. [Google Scholar] [CrossRef]
- Zhao, Z.; Chen, L.; Liu, F.; Zhou, F.; Peng, J.; Sun, M. Fast Classification of Geographical Origins of Honey Based on Laser-Induced Breakdown Spectroscopy and Multivariate Analysis. Sensors 2020, 20, 1878. [Google Scholar] [CrossRef] [Green Version]
- Lee, Y.; Han, S.H.; Nam, S.H. Soft Independent Modeling of Class Analogy (SIMCA) Modeling of Laser-Induced Plasma Emission Spectra of Edible Salts for Accurate Classification. Appl. Spectrosc. 2017, 71, 2199–2210. [Google Scholar] [CrossRef]
- Xu, H.M.; Sun, X.W.; Qi, T.; Lin, W.Y.; Liu, N.; Lou, X.Y. Multivariate dimensionality reduction approaches to identify gene-gene and gene-environment interactions underlying multiple complex traits. PLoS ONE 2014, 9, e108103. [Google Scholar] [CrossRef]
- Weng, J.; Young, D.S. Some dimension reduction strategies for the analysis of survey data. J. Big Data 2017, 4, 43. [Google Scholar] [CrossRef] [Green Version]
- Boucher, T.; Carey, C.; Dyar, M.D.; Mahadevan, S.; Clegg, S.; Wiens, R. Manifold preprocessing for laser-induced breakdown spectroscopy under Mars conditions. J. Chemom. 2015, 29, 484–491. [Google Scholar] [CrossRef]
- Vrábel, J.; Pořízka, P.; Kaiser, J. Restricted Boltzmann Machine method for dimensionality reduction of large spectroscopic data. Spectrochim. Acta–Part B At. Spectrosc. 2020, 167, 105849. [Google Scholar] [CrossRef]
- Teng, G.; Wang, Q.; Cui, X.; Chen, G.; Wei, K.; Xu, X.; Idrees, B.S.; Nouman Khan, M. Predictive data clustering of laser-induced breakdown spectroscopy for brain tumor analysis. Biomed. Opt. Express 2021, 12, 4438. [Google Scholar] [CrossRef] [PubMed]
- Vrábel, J.; Képeš, E.; Duponchel, L.; Motto-Ros, V.; Fabre, C.; Connemann, S.; Schreckenberg, F.; Prasse, P.; Riebe, D.; Junjuri, R.; et al. Classification of challenging Laser-Induced Breakdown Spectroscopy soil sample data–EMSLIBS contest. Spectrochim. Acta–Part B At. Spectrosc. 2020, 169, 105872. [Google Scholar] [CrossRef]
- Du, Y.; Wang, Q.; Zhao, Y.; Cui, X.; Peng, Z. Rapid qualitative evaluation of velvet antler using laser-induced breakdown spectroscopy (LIBS). Laser Phys. 2019, 29, 095602. [Google Scholar] [CrossRef]
- Bellou, E.; Gyftokostas, N.; Stefas, D.; Gazeli, O.; Couris, S. Laser-induced breakdown spectroscopy assisted by machine learning for olive oils classification: The effect of the experimental parameters. Spectrochim. Acta Part B At. Spectrosc. 2020, 163, 105746. [Google Scholar] [CrossRef]
- Yang, Y.; Hao, X.; Zhang, L.; Ren, L. Application of Scikit and Keras libraries for the classification of iron ore data acquired by laser-induced breakdown spectroscopy (LIBS). Sensors 2020, 20, 1393. [Google Scholar] [CrossRef] [PubMed] [Green Version]
- Migenda, N.; Möller, R.; Schenck, W. Adaptive dimensionality reduction for neural network-based online principal component analysis. PLoS ONE 2021, 16, e0248896. [Google Scholar] [CrossRef]
- Kempfert, K.C.; Wang, Y.; Chen, C.; Wong, S.W.K. A comparison study on nonlinear dimension reduction methods with kernel variations: Visualization, optimization and classification. Intell. Data Anal. 2020, 24, 267–290. [Google Scholar] [CrossRef] [Green Version]
- Huang, Y.; Zhao, J.; Liu, Y.; Luo, S.; Zou, Q.; Tian, M. Nonlinear dimensionality reduction using a temporal coherence principle. Inf. Sci. 2011, 181, 3284–3307. [Google Scholar] [CrossRef]
- Sumithra, V.S.; Surendran, S. A Review of Various Linear and Non Linear Dimensionality Reduction Techniques. Int. J. Comput. Sci. Inf. Technol. 2015, 6, 2354–2360. [Google Scholar]
- Van Der Maaten, L.J.P.; Postma, E.O.; Van Den Herik, H.J. Dimensionality Reduction: A Comparative Review. J. Mach. Learn. Res. 2009, 10, 213–247. [Google Scholar] [CrossRef]
- Mallows, C.L. Augmented partial residuals. Technometrics 1986, 28, 313–319. [Google Scholar] [CrossRef]
- Seo, H.S. A robust method for response variable transformations using dynamic plots. Commun. Stat. Appl. Methods 2019, 26, 463–471. [Google Scholar] [CrossRef]
- Zhan, Y.; Yin, J. Robust local tangent space alignment via iterative weighted PCA. Neurocomputing 2011, 74, 1985–1993. [Google Scholar] [CrossRef]
- Zhang, P.; Qiao, H.; Zhang, B. An improved local tangent space alignment method for manifold learning. Pattern Recognit. Lett. 2011, 32, 181–189. [Google Scholar] [CrossRef]
- Böttcher, S.; Merz, C.; Lischeid, G.; Dannowski, R. Using Isomap to differentiate between anthropogenic and natural effects on groundwater dynamics in a complex geological setting. J. Hydrol. 2014, 519, 1634–1641. [Google Scholar] [CrossRef]
- Harefa, E.; Zhou, W. Performing sequential forward selection and variational autoencoder techniques in soil classification based on laser-induced breakdown spectroscopy. Anal. Methods 2021, 13, 4926–4933. [Google Scholar] [CrossRef]
- Balasubramanian, M.; Schwartz, E.L. The Isomap Algorithm and Topological Stability. Science 2002, 295, 7. [Google Scholar] [CrossRef] [Green Version]
- Belkin, M.; Niyogi, P. Laplacian eigenmaps for dimensionality reduction and data representation. Neural Comput. 2003, 15, 1373–1396. [Google Scholar] [CrossRef] [Green Version]
- Moncayo, S.; Manzoor, S.; Navarro-Villoslada, F.; Caceres, J.O. Evaluation of supervised chemometric methods for sample classification by Laser Induced Breakdown Spectroscopy. Chemom. Intell. Lab. Syst. 2015, 146, 354. [Google Scholar] [CrossRef]
- Kramida, A.; Ralchenko, Y.; Reader, J. NIST ASD Team NIST Atomic Spectra Database (Version 5.9). Available online: https://physics.nist.gov/asd (accessed on 27 February 2022).
- Lin, T.; Zha, H.; Lee, S.U. Riemannian Manifold Learning for Nonlinear Dimensionality Reduction. In Lecture Notes in Computer Science (Including Subseries Lecture Notes in Artificial Intelligence and Lecture Notes in Bioinformatics); Springer: Berlin/Heidelberg, Germany, 2006; Volume 3951, pp. 44–55. ISBN 3540338322. [Google Scholar]
- Tsai, F.S. Comparative Study of Dimensionality Reduction Techniques for Data Visualization. J. Artif. Intell. 2010, 3, 119–134. [Google Scholar] [CrossRef]
- Liang, D.; Qiao, C.; Xu, Z. Enhancing Both Efficiency and Representational Capability of Isomap by Extensive Landmark Selection. Math. Probl. Eng. 2015, 2015, 241436. [Google Scholar] [CrossRef] [Green Version]
- Shi, H.; Yin, B.; Kang, Y.; Shao, C.; Gui, J. Robust L-Isomap with a Novel Landmark Selection Method. Math. Probl. Eng. 2017, 2017, 3930957. [Google Scholar] [CrossRef] [PubMed] [Green Version]






| Sample Label | Sample Code Number | Element Concentration (%) | |||||||
|---|---|---|---|---|---|---|---|---|---|
| Si | Fe | Cu | Mg | Mn | Zn | Ti | Cr | ||
| #1 | GSB04-1991-2006 | 0.102 | 0.045 | 0.188 | 1.010 | 0.010 | 0.010 | 0.153 | 0.150 | 
| #2 | GSB04-1992-2006 | 0.273 | 0.150 | 0.149 | 0.817 | 0.051 | 0.047 | 0.112 | 0.101 | 
| #3 | GSB04-1993-2006 | 0.441 | 0.258 | 0.103 | 0.606 | 0.099 | 0.090 | 0.050 | 0.050 | 
| #4 | GSB04-1994-2006 | 0.569 | 0.352 | 0.053 | 0.390 | 0.151 | 0.144 | 0.0098 | 0.010 | 
| #5 | GSB04-1995-2006 | 0.751 | 0.459 | 0.016 | 0.219 | 0.207 | 0.201 | 0.0042 | 0.0047 | 
| Publisher’s Note: MDPI stays neutral with regard to jurisdictional claims in published maps and institutional affiliations. | 
© 2022 by the authors. Licensee MDPI, Basel, Switzerland. This article is an open access article distributed under the terms and conditions of the Creative Commons Attribution (CC BY) license (https://creativecommons.org/licenses/by/4.0/).
Share and Cite
Harefa, E.; Zhou, W. Laser-Induced Breakdown Spectroscopy Combined with Nonlinear Manifold Learning for Improvement Aluminum Alloy Classification Accuracy. Sensors 2022, 22, 3129. https://doi.org/10.3390/s22093129
Harefa E, Zhou W. Laser-Induced Breakdown Spectroscopy Combined with Nonlinear Manifold Learning for Improvement Aluminum Alloy Classification Accuracy. Sensors. 2022; 22(9):3129. https://doi.org/10.3390/s22093129
Chicago/Turabian StyleHarefa, Edward, and Weidong Zhou. 2022. "Laser-Induced Breakdown Spectroscopy Combined with Nonlinear Manifold Learning for Improvement Aluminum Alloy Classification Accuracy" Sensors 22, no. 9: 3129. https://doi.org/10.3390/s22093129
APA StyleHarefa, E., & Zhou, W. (2022). Laser-Induced Breakdown Spectroscopy Combined with Nonlinear Manifold Learning for Improvement Aluminum Alloy Classification Accuracy. Sensors, 22(9), 3129. https://doi.org/10.3390/s22093129
 
         
                                                

 
       