Quantifying Nocturnal Scratch in Atopic Dermatitis: A Machine Learning Approach Using Digital Wrist Actigraphy
Abstract
1. Introduction
2. Data and Methods
2.1. Data
2.2. Models
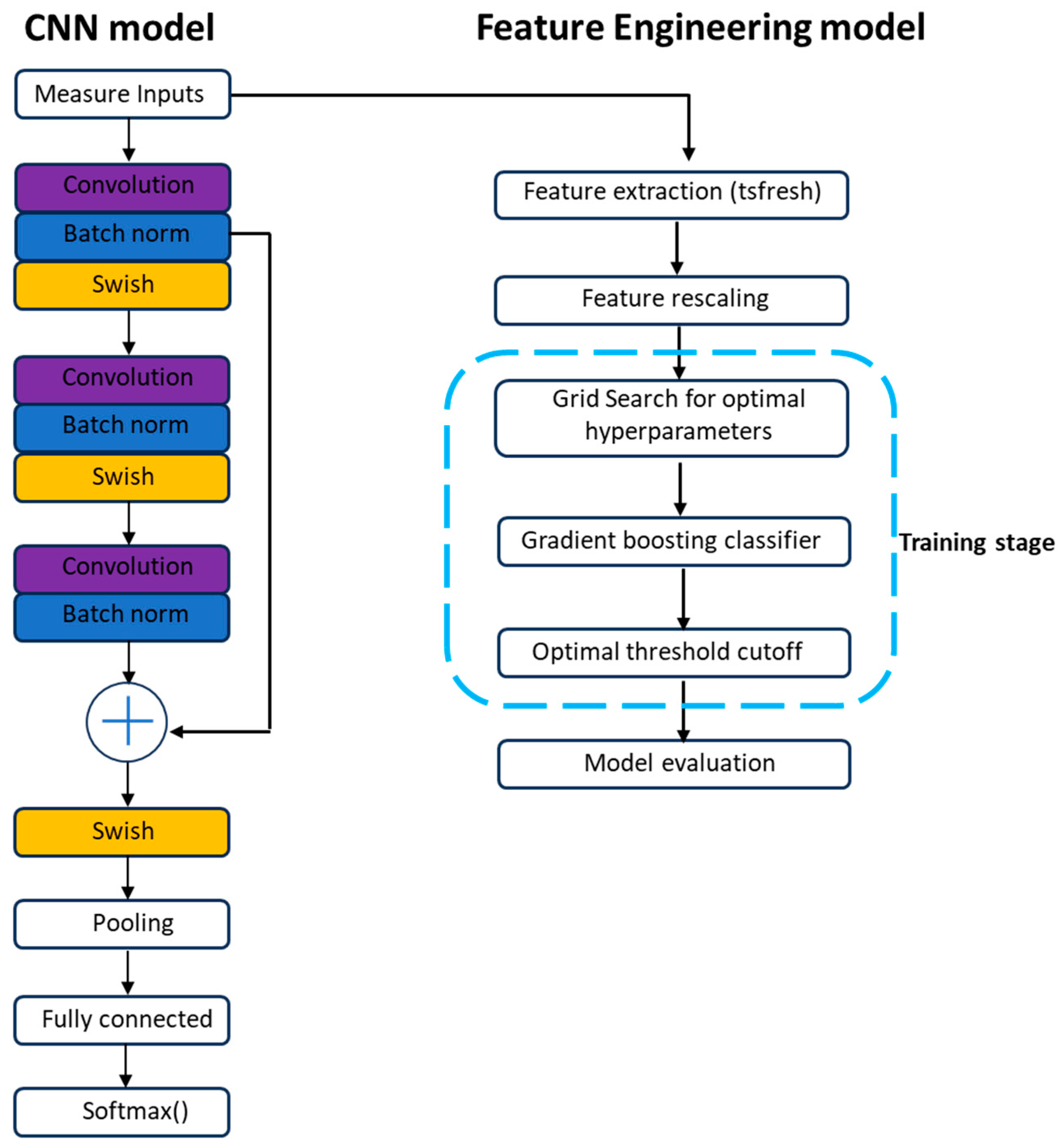
2.2.1. Feature Engineering Model
2.2.2. Deep Learning (CNN) Model
3. Results
4. Discussion
5. Conclusions
Author Contributions
Funding
Institutional Review Board Statement
Informed Consent Statement
Data Availability Statement
Acknowledgments
Conflicts of Interest
References
- Martin, S.A.; Brown, T.M.; Fehnel, S.; Deal, L.S.; Katz, E.G.; Chiou, C.F. The atopic dermatitis itch scale: Development of a new measure to assess pruritus in patients with atopic dermatitis. J. Dermatol. Treat. 2020, 31, 484–490. [Google Scholar] [CrossRef] [PubMed]
- Lavery, M.J.; Stull, C.; Nattkemper, L.A.; Sanders, K.M.; Lee, H.; Sahu, S.; Valdes-Rodriguez, R.; Chan, Y.H.; Yosipovitch, G. Nocturnal pruritus: Prevalence, characteristics, and impact on ItchyQoL in a chronic itch population. Acta Derm.-Venereol. 2017, 97, 513–515. [Google Scholar] [CrossRef] [PubMed]
- Kapur, S.; Watson, W.; Carr, S. Atopic Dermatitis. Allergy, Asthma Clin. Immunol.. 2018, 14, 52. [Google Scholar] [CrossRef] [PubMed]
- Murray, C.S. Are subjective accounts of itch to be relied on? The lack of relation between visual analogue itch scores and actigraphic measures of scratch. Acta Derm.-Venereol. 2011, 91, 18. [Google Scholar] [CrossRef] [PubMed]
- Okuyama, T.; Hatakeyama, K.; Tanaka, M. Frequency response of polymer sensor for measuring finger scratching motion. J. Jpn. Soc. Appl. Electromagn. Mech. 2015, 23, 618–623. [Google Scholar] [CrossRef][Green Version]
- Noro, Y.; Omoto, Y.; Umeda, K.; Tanaka, F.; Shiratsuka, Y.; Yamada, T.; Isoda, K.; Matsubara, K.; Yamanaka, K.; Gabazza, E.C.; et al. Novel acoustic evaluation system for scratching behavior in itching dermatitis: Rapid and accurate analysis for nocturnal scratching of atopic dermatitis patients. J. Dermatol. 2014, 41, 233–238. [Google Scholar] [CrossRef]
- Chang, Y.S.; Chou, Y.T.; Lee, J.H.; Lee, P.L.; Dai, Y.S.; Sun, C.; Lin, Y.T.; Wang, L.C.; Yu, H.H.; Yang, Y.H. Atopic dermatitis, melatonin, and sleep disturbance. Pediatrics 2014, 134, e397–e405. [Google Scholar] [CrossRef] [PubMed]
- Bender, B.G.; Ballard, R.; Canono, B.; Murphy, J.R.; Leung, D.Y. Disease severity, scratching, and sleep quality in patients with atopic dermatitis. J. Am. Acad. Dermatol. 2008, 58, 415–420. [Google Scholar] [CrossRef] [PubMed]
- Van De Water, A.T.M.; Holmes, A.; Hurley, D.A. Objective measurements of sleep for non-laboratory settings as alternatives to polysomnography—A systematic review: A systematic review of objective sleep measures. J. Sleep Res. 2011, 20 Pt 2, 183–200. [Google Scholar] [CrossRef] [PubMed]
- Ancoli-Israel, S.; Cole, R.; Alessi, C.; Chambers, M.; Moorcroft, W.; Pollak, C.P. The role of actigraphy in the study of sleep and circadian rhythms. Sleep 2003, 26, 342–392. [Google Scholar] [CrossRef] [PubMed]
- Cole, R.J.; Kripke, D.F.; Gruen, W.; Mullaney, D.J.; Gillin, J.C. Automatic sleep/wake identification from wrist activity. Sleep 1992, 15, 461–469. [Google Scholar] [CrossRef] [PubMed]
- Yang, A.F.; Nguyen, M.; Li, A.W.; Lee, B.; San Chun, K.; Wu, E.; Fishbein, A.B.; Paller, A.S.; Xu, S. Use of technology for the objective evaluation of scratching behavior: A systematic review. JAAD Int. 2021, 5, 19–32. [Google Scholar] [CrossRef] [PubMed]
- Ji, J.; Venderley, J.; Zhang, H.; Lei, M.; Ruan, G.; Patel, N.; Chung, Y.M.; Giesting, R.; Miller, L. Assessing nocturnal scratch with actigraphy in atopic dermatitis patients. NPJ Digit. Med. 2023, 6, 72. [Google Scholar] [CrossRef] [PubMed]
- Moreau, A.; Anderer, P.; Ross, M.; Cerny, A.; Almazan, T.H.; Peterson, B. Detection of nocturnal scratching movements in patients with atopic dermatitis using accelerometers and recurrent neural networks. IEEE J. Biomed. Health Inform. 2017, 22, 1011–1018. [Google Scholar] [CrossRef] [PubMed]
- Mahadevan, N.; Christakis, Y.; Di, J.; Bruno, J.; Zhang, Y.; Dorsey, E.R.; Pigeon, W.R.; Beck, L.A.; Thomas, K.; Liu, Y. Development of digital measures for nighttime scratch and sleep using wrist-worn wearable devices. NPJ Digit. Med. 2021, 4, 42. [Google Scholar] [CrossRef] [PubMed]
- Apple Watch Series 5—Technical Specifications. Available online: https://support.apple.com/en-lamr/118453 (accessed on 20 May 2024).
- Christ, M.; Braun, N.; Neuffer, J.; Kempa-Liehr, A.W. Time series feature extraction on basis of scalable hypothesis tests (tsfresh–a python package). Neurocomputing 2018, 307, 72–77. [Google Scholar] [CrossRef]
- Pedregosa, F.; Varoquaux, G.; Gramfort, A.; Michel, V.; Thirion, B.; Grisel, O.; Blondel, M.; Prettenhofer, P.; Weiss, R.; Dubourg, V. Scikit-learn: Machine learning in Python. J. Mach. Learn. Res. 2011, 12, 2825–2830. [Google Scholar]
- Polo, M. ECG Classification|CNN LSTM Attention Mechanism [Internet]. Available online: https://www.kaggle.com/code/polomarco/ecg-classification-cnn-lstm-attention-mechanism#Models (accessed on 20 May 2024).
- Ramachandran, P.; Zoph, B.; Le, Q.V. Searching for Activation Functions [Internet]. arXiv 2017, arXiv:1710.05941. Available online: http://arxiv.org/abs/1710.05941 (accessed on 20 May 2024).
- Lin, T.Y.; Goyal, P.; Girshick, R.; He, K.; Dollár, P. Focal loss for dense object detection. In Proceedings of the IEEE International Conference on Computer Vision, Venice, Italy, 22–29 October 2017; pp. 2980–2988. Available online: http://openaccess.thecvf.com/content_iccv_2017/html/Lin_Focal_Loss_for_ICCV_2017_paper.html (accessed on 20 May 2024).



| Masked ID | Age | Sex | Race | AD Category |
|---|---|---|---|---|
| 1 | 36 | Male | Black/African American | Healthy |
| 2 | 24 | Male | Asian | AD-high |
| 3 | 22 | Male | Asian | AD-high |
| 4 | 19 | Female | Black/African American | AD-low |
| 5 | 27 | Female | White | Healthy |
| 6 | 38 | Female | White | AD-high |
| 7 | 26 | Female | White | AD-low |
| Masked ID | Group | Total | Scratch | Non-Scratch |
|---|---|---|---|---|
| 1 | Tuning | 4893 | 29 | 4864 |
| 2 | Training | 3586 | 69 | 3517 |
| 3 | Training | 2931 | 97 | 2834 |
| 4 | Training | 942 | 4 | 938 |
| 5 | Training | 382 | 3 | 379 |
| 6 | Testing | 643 | 94 | 549 |
| 7 | Training | 255 | 1 | 254 |
| Feature Engineering Model | CNN Model | Ju Ji et al. (2023) [13] | |||
|---|---|---|---|---|---|
| Train | Test | Train | Test | Leave-One-Out | |
| Precision | 0.48 | 0.44 | 0.56 | 0.29 | - |
| Recall | 0.58 | 0.46 | 0.62 | 0.63 | 0.64 |
| Accuracy | 0.97 | 0.84 | 0.93 | 0.72 | 0.78 |
| F1 | 0.52 | 0.45 | 0.59 | 0.39 | 0.44 |
| Accelerometer | Gyroscope | Gyroscope + Accelerometer | ||
|---|---|---|---|---|
| Both Hands | Scratch-Dominant Hand | Both Hands | Both Hands | |
| Precision | 0.44 | 0.29 | 0.23 | 0.32 |
| Recall | 0.46 | 0.43 | 0.46 | 0.49 |
| Accuracy | 0.84 | 0.64 | 0.70 | 0.77 |
| F1 | 0.45 | 0.34 | 0.30 | 0.39 |
Disclaimer/Publisher’s Note: The statements, opinions and data contained in all publications are solely those of the individual author(s) and contributor(s) and not of MDPI and/or the editor(s). MDPI and/or the editor(s) disclaim responsibility for any injury to people or property resulting from any ideas, methods, instructions or products referred to in the content. |
© 2024 by the authors. Licensee MDPI, Basel, Switzerland. This article is an open access article distributed under the terms and conditions of the Creative Commons Attribution (CC BY) license (https://creativecommons.org/licenses/by/4.0/).
Share and Cite
Xing, Y.; Song, B.; Crouthamel, M.; Chen, X.; Goss, S.; Wang, L.; Shen, J. Quantifying Nocturnal Scratch in Atopic Dermatitis: A Machine Learning Approach Using Digital Wrist Actigraphy. Sensors 2024, 24, 3364. https://doi.org/10.3390/s24113364
Xing Y, Song B, Crouthamel M, Chen X, Goss S, Wang L, Shen J. Quantifying Nocturnal Scratch in Atopic Dermatitis: A Machine Learning Approach Using Digital Wrist Actigraphy. Sensors. 2024; 24(11):3364. https://doi.org/10.3390/s24113364
Chicago/Turabian StyleXing, Yunzhao, Bolin Song, Michelle Crouthamel, Xiaotian Chen, Sandra Goss, Li Wang, and Jie Shen. 2024. "Quantifying Nocturnal Scratch in Atopic Dermatitis: A Machine Learning Approach Using Digital Wrist Actigraphy" Sensors 24, no. 11: 3364. https://doi.org/10.3390/s24113364
APA StyleXing, Y., Song, B., Crouthamel, M., Chen, X., Goss, S., Wang, L., & Shen, J. (2024). Quantifying Nocturnal Scratch in Atopic Dermatitis: A Machine Learning Approach Using Digital Wrist Actigraphy. Sensors, 24(11), 3364. https://doi.org/10.3390/s24113364

