A Hybrid Ant Colony Optimization and Dynamic Window Method for Real-Time Navigation of USVs
Abstract
1. Introduction
- Premature convergence: pheromones accumulate rapidly on a few paths, trapping the search in local optima.
- Insufficient safety: distance-only heuristics may drive paths that skim obstacle boundaries.
- Poor smoothness: without heading constraints, routes contain sharp turns that increase energy consumption and complicate control.
- Limited adaptability: success rates degrade in highly dynamic environments, and feasible paths may not be found.
- (1)
- A multi-heuristic, temperature-controlled ACO that improves the safety and smoothness of global routes.
- (2)
- A DWA cost tailored to USV motion characteristics, fusing speed, smoothness, and goal-deviation to realize dynamic avoidance with global-path tracking.
- (3)
- An ACO–DWA integration that tightly couples global and local planning, markedly improving success rates in complex dynamic scenes.
- (4)
- Comprehensive simulations showing that the proposed method outperforms standalone ACO and standalone DWA in path length, smoothness, safety margin, and avoidance success.
2. USV Kinematic Modeling

3. Methods
3.1. Improved ACO
3.1.1. Multi-Heuristic Fusion
- : Euclidean distance from node to node ;
- : distance from node to the nearest obstacle;
- : turning angle computed from the USV kinematic model;
- : weights of the three factors;
- : a small constant to avoid division by zero;
- .
3.1.2. Temperature-Controlled Transition Probability
3.1.3. Local Pheromone Update
3.1.4. Global Pheromone Update with Bounds
3.1.5. Stagnation Criterion and Restart
3.2. Pseudocode for the Improved ACO
| Algorithm 1 | Improved-ACO (Global Planning) |
| Input | Grid map, start s, goal g, ACO parameters |
| Output | best_path, best_cost |
| 1 | Initialize pheromone on all feasible edges. |
| 2 | Precompute distance field and fused heuristic . |
| 3 | Set best_cost , no_improve . |
| 4 | for to do |
| 5 | |
| 6 | . |
| 7 | to do |
| 8 | . |
| 9 | |
| 10 | |
| 11 | |
| 12 | end for |
| 13 | then |
| 14 | ; rerun this iteration |
| 15 | if still infeasible then return failure |
| 16 | end if |
| 17 | Find best individual |
| 18 | best_cost then |
| 19 | |
| 20 | else |
| 21 | no_improve +1 |
| 22 | end if |
| 23 | added only on edges of |
| 24 | |
| 25 | |
| 26 | |
| 27 | then |
| 28 | |
| 29 | |
| 30 | end if |
| 31 | end for |
| 32 | return best_path, best_cost |
3.3. Simulation of the Improved ACO
3.4. Improved DWA
3.4.1. Kinematic Model and Dynamic-Window Feasibility
3.4.2. Prediction Model and Safety Criterion
- Hard safety: if (hard safety radius), the candidate is infeasible and rejected.
- Soft safety: for , a logistic cost enhances sensitivity near the soft boundary:where controls the slope, and scales the penalty.
3.4.3. Objective Function
3.5. Pseudocode of the Improved DWA
| Algorithm 2 | Improved-DWA (Local Planning with Hard/Soft Safety and Multi-Objective) |
| Input | , local goal, static map, predicted dynamic obstacles, DWA parameters. |
| Output | . |
| 1 | . |
| 2 | ; |
| 3 | |
| 4 | in dynamic window do |
| 5 | -step trajectory . |
| 6 | over static + predicted obstacles. |
| 7 | then continue. |
| 8 | . |
| 9 | . |
| 10 | |
| 11 | |
| 12 | . |
| 13 | . |
| 14 | . |
| 15 | . |
| 16 | . |
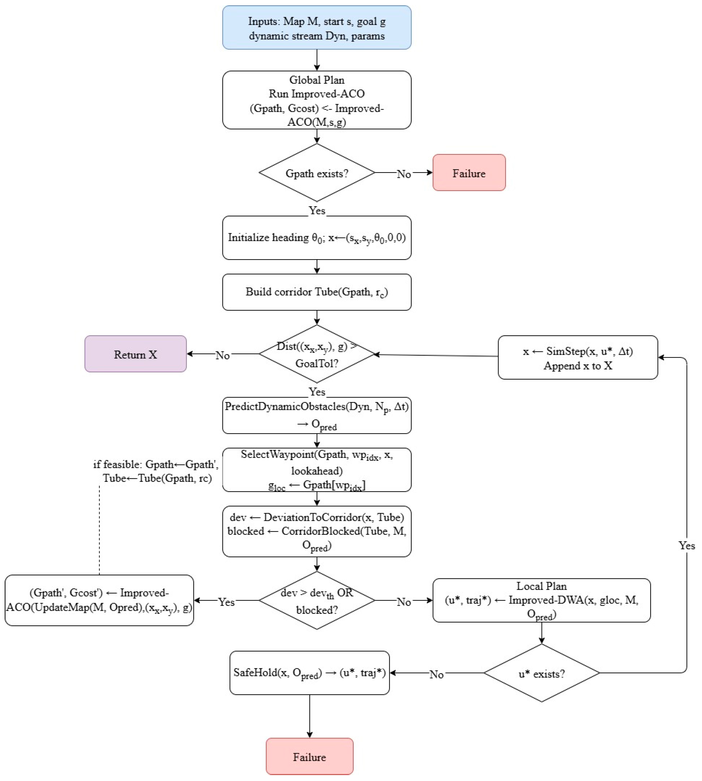
4. ACO-DWA Fusion
4.1. Algorithmic Flowchart
4.2. Simulation
5. Discussion
6. Conclusions
Author Contributions
Funding
Institutional Review Board Statement
Informed Consent Statement
Data Availability Statement
Conflicts of Interest
References
- Bai, X.; Li, B.; Xu, X.; Xiao, Y. A review of current research and advances in unmanned surface vehicles. J. Mar. Sci. Appl. 2022, 21, 47–58. [Google Scholar] [CrossRef]
- Yang, T.; Jiang, Z.; Sun, R.; Cheng, N.; Feng, H. Maritime search and rescue based on group mobile computing for unmanned aerial vehicles and unmanned surface vehicles. IEEE Trans. Ind. Inform. 2020, 16, 7700–7708. [Google Scholar] [CrossRef]
- Jorge, V.A.M.; Granada, R.; Maidana, R.G.; Jurak, D.A.; Heck, G.; Negreiros, A.P.F.; dos Santos, D.H.; Gonçalves, L.M.G.; Amory, A.M. A survey on unmanned surface vehicles for disaster robotics: Main challenges and directions. Sensors 2019, 19, 702. [Google Scholar] [CrossRef]
- de Andrade, E.M.; Sales, J.S., Jr.; Fernandes, A.C. Operative Unmanned Surface Vessels (USVs): A Review of Market-Ready Solutions. Automation 2025, 6, 17. [Google Scholar] [CrossRef]
- Gu, Y.; Goez, J.C.; Guajardo, M.; Wallace, S.W. Autonomous vessels: State of the art and potential opportunities in logistics. Int. Trans. Oper. Res. 2021, 28, 1706–1739. [Google Scholar] [CrossRef]
- Xing, B.; Yu, M.; Liu, Z.; Tan, Y.; Sun, Y.; Li, B. A review of path planning for unmanned surface vehicles. J. Mar. Sci. Eng. 2023, 11, 1556. [Google Scholar] [CrossRef]
- Hashali, S.D.; Yang, S.; Xiang, X. Route planning algorithms for unmanned surface vehicles (USVs): A comprehensive analysis. J. Mar. Sci. Eng. 2024, 12, 382. [Google Scholar] [CrossRef]
- Chen, J.; Zhang, R.; Han, W.; Jiang, W.; Hu, J.; Lu, X.; Liu, X.; Zhao, P. Path planning for autonomous vehicle based on a two–layered planning model in complex environment. J. Adv. Transp. 2020, 2020, 6649867. [Google Scholar] [CrossRef]
- Liu, L.; Wang, X.; Yang, X.; Liu, H.; Li, J.; Wang, P. Path planning techniques for mobile robots: Review and prospect. Expert Syst. Appl. 2023, 227, 120254. [Google Scholar] [CrossRef]
- Long, Y.; Liu, S.; Qiu, D.; Li, C.; Guo, X.; Shi, B.; AbouOmar, M.S. Local path planning with multiple constraints for USV based on improved bacterial foraging optimization algorithm. J. Mar. Sci. Eng. 2023, 11, 489. [Google Scholar] [CrossRef]
- Barrera, C.; Padron, I.; Luis, F.S.; Llinas, O. Trends and challenges in unmanned surface vehicles (Usv): From survey to shipping. TransNav Int. J. Mar. Navig. Saf. Sea Transp. 2021, 15, 135–142. [Google Scholar] [CrossRef]
- Bahwini, T.; Zhong, Y.; Gu, C. Path planning in the presence of soft tissue deformation. Int. J. Interact. Des. Manuf. (IJIDeM) 2019, 13, 1603–1616. [Google Scholar] [CrossRef]
- Zhong, Y.; Shirinzadeh, B.; Yuan, X. Optimal Robot Path Planning with Cellular Neural Network. Int. J. Intell. Mechatron. Robot. 2011, 1, 20–39. [Google Scholar] [CrossRef]
- Zhou, Q.; Gao, S.; Qu, B.; Gao, X.; Zhong, Y. Crossover recombination-based global-best brain storm optimization algorithm for uav path planning. Proc. Rom. Acad. Ser. A-Math. Phys. Tech. Sci. Inf. Sci. 2022, 23, 207–216. [Google Scholar]
- Heng, H.; Ghazali, M.H.M.; Rahiman, W. Exploring the application of ant colony optimization in path planning for Unmanned Surface Vehicles. Ocean Eng. 2024, 311, 118738. [Google Scholar] [CrossRef]
- Lyridis, D.V. An improved ant colony optimization algorithm for unmanned surface vehicle local path planning with multi-modality constraints. Ocean Eng. 2021, 241, 109890. [Google Scholar] [CrossRef]
- Dobrevski, M.; Skočaj, D. Dynamic adaptive dynamic window approach. IEEE Trans. Robot. 2024, 40, 3068–3081. [Google Scholar] [CrossRef]
- Zhang, J.; Ling, H.; Tang, Z.; Song, W.; Lu, A. Path planning of USV in confined waters based on improved A∗ and DWA fusion algorithm. Ocean Eng. 2025, 322, 120475. [Google Scholar] [CrossRef]
- Song, B.; Tang, S.; Li, Y. A new path planning strategy integrating improved ACO and DWA algorithms for mobile robots in dynamic environments. Math. Biosci. Eng 2024, 21, 2189–2211. [Google Scholar] [CrossRef]
- Wang, N.; Zhang, Y.; Ahn, C.K.; Xu, Q. Autonomous pilot of unmanned surface vehicles: Bridging path planning and tracking. IEEE Trans. Veh. Technol. 2021, 71, 2358–2374. [Google Scholar] [CrossRef]
- Dorigo, M.; Maniezzo, V.; Colorni, A. Ant system: Optimization by a colony of cooperating agents. IEEE Trans. Syst. Man Cybern. Part B. (Cybern.) 1996, 26, 29–41. [Google Scholar] [CrossRef] [PubMed]
- Dorigo, M.; Birattari, M.; Stutzle, T. Ant colony optimization. IEEE Comput. Intell. Mag. 2007, 1, 28–39. [Google Scholar] [CrossRef]
- Dorigo, M.; Gambardella, L.M. Ant colony system: A cooperative learning approach to the traveling salesman problem. IEEE Trans. Evol. Comput. 2002, 1, 53–66. [Google Scholar] [CrossRef]
- Bullnheimer, B.; Hartl, R.; Strauss, C. A new rank based version of the ant system: A computational study. Cent. Eur. J. Oper. Res. 1999, 7, 25–38. [Google Scholar]





| Symbol | Meaning | Value |
|---|---|---|
| Number of ants | 20 | |
| Pheromone importance | 1.5 | |
| Heuristic importance | 0.5 | |
| Evaporation rate | 0.30 | |
| Pheromone deposit constant | 40 | |
| Maximum iterations | 250 | |
| Minimum safety clearance (cells) | 1.0 |
| Method | ACO | AS | ACS | RAS | EAS | Ours |
|---|---|---|---|---|---|---|
| Best iteration | 10 | 1 | 6 | 2 | 2 | 3 |
| Avg. path length | 30.97 | 33.99 | 34.29 | 34.03 | 34.77 | 29.49 |
| Runtime (s) | 4.495 | 5.039 | 16.84 | 5.371 | 14.36 | 1.24 |
| Smoothed | × | × | × | × | × | √ |
| Method | Success ↑ | Path Length ↓ (m) | Min Clearance ↑ (m) | Goal Time ↓ (s) |
|---|---|---|---|---|
| ACO + DWA | 0.88 (0.85–0.90) | 30.1 ± 5.4 (28.4–31.8) | 0.46 ± 0.10 (0.42–0.50) | 118.2 ± 12.3 (113.7–122.7) |
| AS + DWA | 0.90 (0.88–0.92) | 29.6 ± 5.1 (28.0–31.2) | 0.48 ± 0.10 (0.44–0.52) | 116.0 ± 11.9 (111.7–120.3) |
| ACS + DWA | 0.92 (0.90–0.94) | 29.1 ± 5.0 (27.5–30.7) | 0.50 ± 0.10 (0.46–0.54) | 114.6 ± 11.5 (110.4–118.7) |
| RAS + DWA | 0.92 (0.90–0.94) | 28.9 ± 4.9 (27.3–30.5) | 0.51 ± 0.10 (0.47–0.55) | 114.1 ± 11.2 (110.0–118.2) |
| Ours | 0.94 (0.92–0.95) | 28.3 ± 4.8 (26.8–29.8) | 0.57 ± 0.10 (0.53–0.61) | 112.2 ± 10.8 (108.4–116.0) |
Disclaimer/Publisher’s Note: The statements, opinions and data contained in all publications are solely those of the individual author(s) and contributor(s) and not of MDPI and/or the editor(s). MDPI and/or the editor(s) disclaim responsibility for any injury to people or property resulting from any ideas, methods, instructions or products referred to in the content. |
© 2025 by the authors. Licensee MDPI, Basel, Switzerland. This article is an open access article distributed under the terms and conditions of the Creative Commons Attribution (CC BY) license (https://creativecommons.org/licenses/by/4.0/).
Share and Cite
Xue, Y.; Wang, L.; He, B.; Yang, S.; Zhao, Y.; Xu, X.; Hou, J.; Li, L. A Hybrid Ant Colony Optimization and Dynamic Window Method for Real-Time Navigation of USVs. Sensors 2025, 25, 6181. https://doi.org/10.3390/s25196181
Xue Y, Wang L, He B, Yang S, Zhao Y, Xu X, Hou J, Li L. A Hybrid Ant Colony Optimization and Dynamic Window Method for Real-Time Navigation of USVs. Sensors. 2025; 25(19):6181. https://doi.org/10.3390/s25196181
Chicago/Turabian StyleXue, Yuquan, Liming Wang, Bi He, Shuo Yang, Yonghui Zhao, Xing Xu, Jiaxin Hou, and Longmei Li. 2025. "A Hybrid Ant Colony Optimization and Dynamic Window Method for Real-Time Navigation of USVs" Sensors 25, no. 19: 6181. https://doi.org/10.3390/s25196181
APA StyleXue, Y., Wang, L., He, B., Yang, S., Zhao, Y., Xu, X., Hou, J., & Li, L. (2025). A Hybrid Ant Colony Optimization and Dynamic Window Method for Real-Time Navigation of USVs. Sensors, 25(19), 6181. https://doi.org/10.3390/s25196181

