Abstract
The mechanical and fatigue properties of microelectronic interconnection materials are important issues in critical applications in the life of electronic assemblies. Due to the growth in the applications of electronic components in new technological products used in tough conditions, evaluating the reliability of solder alloys has become crucial to the prediction of product life. SAC (Sn-Ag-Cu) solder alloys are common lead-free alloys used to form solder joints. In the current study, the reliability of individual SAC305 solder joints in actual setting conditions with an organic solderability preservative (OSP) surface finish was examined using an accelerated shear fatigue test at different load levels (16 MPa, 20 MPa, and 24 MPa). Four operating temperature levels (−10, 25, 60, and 100 °C) were also used. Seven samples were utilized at each experimental condition. An orthogonal array (L12) was employed for this experiment. The fatigue behavior of the SAC305 solder joints in actual setting conditions was described by a two-parameter Weibull distribution. The characteristic life and the shape parameter were extrapolated from the Weibull distribution for each experimental condition. Characteristic life was employed to represent the fatigue resistance of the solder joints. For each sample, the inelastic work per cycle and plastic deformation were determined. The results indicated a notable increase in the inelastic work per cycle and the plastic strain as a result of increasing either the stress load or the working temperature. Combinations of stress amplitude, working temperature, inelastic work, and plastic deformation were applied as inputs to the fuzzy system for computing a comprehensive output measure (COM-Value) using the Mamdani method. A negative relationship was observed between the solder life and the four fuzzy inputs. To fuzzify the inputs of the fuzzy system, two membership functions, “MFs”, were formed for each input, and five MFs were set for the output. The center-of-gravity (COG) theorem was utilized as a defuzzification method in the fuzzy inference system. The characteristic life of the solder joints was predicted by the COM-Value, which was used as an independent variable. Finally, The COM-Value was used to generate a general predicted reliability model for SAC305 solder joints with an acceptable model adequacy index.
1. Introduction
Electronic components used in real-life applications are exposed to different types of mechanical and thermal stresses, such as vibration, mechanical shock, thermal shock, thermal cycling, and shear stresses. The effect of these stresses on electronic devices is amplified in products that have harsh operating conditions—for example, aerospace, airplanes, and military applications [1,2,3,4]. Stresses applied to electronic packages in real operating conditions have a high impact on interconnection joints. Operating in high variations of environmental temperatures causes thermal cycling, which is a very common issue that affects the reliability of electronic packaging. Thermal cycling processes that occur in tough applications create cycling shear stress on solder joints. This happens because of differences in the thermal expansion coefficient between the electronic package and the printed circuit board (PCB) [5,6,7]. Aging is another major factor that affects the fatigue behavior of solder joints. Aging is highly affected by increases in the working temperature of electronic devices, which in turn affects the reliability of solder alloys. Precipitate coarsening and intermetallic compound (IMC) layer thickness increases can also be observed because of the aging phenomenon. A negative relationship between precipitate coarsening and the fatigue life of solder joints was found in different research studies. Increases in the thickness of the IMC layer lead to the growth of the brittleness behavior of the solder joints [8,9,10,11]. The numerous hazards associated with leaded solder alloys have led to new governmental regulations for fabricating solder joints and to the generation of lead-free solder alloys as an active alternative to leaded interconnection materials. SAC-based solder alloys are one of the most popular lead-free materials. These alloys are employed in the manufacturing of solder joints because of their outstanding reliability and mechanical properties under harsh conditions [4,12,13].
Several studies have discussed the fatigue behavior and mechanical properties of SAC-based solder joints. Basit et al. studied the thermal cycling reliability of aged plastic ball grid array (PBGA) assemblies. Isothermal aging, followed by an accelerated thermal cycling life test, was used. The aging conditions were 0, 6, and 12 months at a temperature of 125 °C. Thermal cycling was then implemented until failure (−40 to +125 °C). The two-parameter Weibull model was used to fit the failure data, with the results indicating that preaged assemblies had less thermal cycling reliability (degradations were higher, up to 53% for 1 year of preaging) when compared to non-aged analogues [14]. In their study, Raj et al. investigated the thermal shock reliability of doped lead-free solder that was isothermally aged; the aging conditions were 25 °C for 10 days and 125 °C for 180 days. A thermal shock was then applied 3000 times (−40 to +125 °C), and the thermal profile was 15 min. The findings of this study included a significant reduction in the failure rate after aging for ball grid array (BGA) with Sn-Ag-Cu doped with Ni, Co, Bi, and SB. Aging time, temperature, doping combinations, and their interactions were found to be significant [15]. Bao et al. investigated the mechanical reliability and microstructural evolution for the transient liquid phase sintered joint under thermal aging. Their experiment verified the high reliability of the transient liquid phase sintered joint with SAC307_Ag powders [16]. Kang et al. compared leaded solder alloy with some SAC-based solder alloys for different connection types and electronic components in terms of interfacial reactions, mechanical properties, fatigue resistance, and evolutions in the microstructure of the solder [17]. Sundelin et al. explored the mechanical and microstructural properties of aged SAC solder joints with eutectic, hypoeutectic, and hypereutectic compositions. The main study finding indicated that the size of the solder ball and the precipitate distribution significantly affected the shear strength of the SAC solder joints [18]. Qiao et al. examined the growth in IMC layer for Cu/Sn-3.0Ag-0.5Cu/Cu micro solder joints under temperature gradient conditions during aging. A systematic and dominated growth of Cu3Sn in IMC layer with many Kirkendall voids was observed. However, the IMC growth behavior was different with the temperature gradient that is applied during aging. A little Cu3Sn formation and no Kirkendall voids when the temperature gradient was presented during aging were found. Moreover, the results indicated that the IMC morphology and β-Sn grain orientation has a major role in the reliability assessment [19]. Bi et al. investigated the effect of doping Ni film with Co for plastic ball grid array components. After performing the nano-indentation and shear tests, a significant enhancement in the mechanical properties was obtained for Ni film and Ni3Sn4 IMC with the Ni film doped by Co [20]. Wang et al. explored the mechanical properties, thermal behavior, and shear fracture behavior for SAC305 solder joints with different amounts of Ni (MWCNTs). A small increase in the melting point of the composite was observed when adding Ni-CNTs. As a result of the nano-indentation test, a notable increase in the hardness and modulus of the composite were obtained. The fracture mode was changed from a mix fracture mode to a ductile fracture mode with increasing Ni-CNTs content [21].
Other studies have focused on the mechanical fatigue of SAC-based solder alloys resulting from incurred thermal stress. Alathamneh et al. investigated the effects of different aging conditions and stress amplitudes of two types of SAC solder (SAC305 and SAC-Bi) on their shear strength and shear fatigue resistance in actual setting conditions. The results of the study presented general novel prediction models of the reliability distribution and shear strength for both solder alloys [22,23]. Surendar et al. examined the effect of low-cycle fatigue on thermo-mechanical fatigue in lead-free solder joints using the finite-element method. Thermal cycling and frequent drop processes were used as an indicator for low-cycle fatigue. The results showed accumulated creep strain due to the thermal cycling process. The creep strain was significantly amplified when both processes were applied at the same time. A brittle fracture mode was discovered for the solder failures resulting from both thermal cycling and drop experiments [24]. Chan et al. explored the effect of the IMC layer on the shear fatigue behavior of leadless ceramic chips. Low-cycle fatigue shear with a displacement control test was utilized. A significant effect of the thickness of the IMC layer between the solder bulk and the copper pads was determined from the study [25].
High variability in the fatigue life of interconnection joints has been observed. This is because of the number of controllable and uncontrollable factors and the interaction between these factors, which affect the fatigue resistance of the solder joints. Fuzzy logic was utilized as a dynamic solver for high-level stochastic problems for different applications [26,27]. Several studies in the microelectronic field have employed fuzzy logic as a dominant solver for high variability problems in the mechanical and fatigue properties of interconnection materials. A fuzzy logic algorithm was constructed by Aamir et al. to predict the mechanical properties and IMC layer thickness at different aging conditions for SAC305 solder joints. The comparison between the fuzzy algorithm and the experimental results reinforced the effectiveness of using the algorithm as a predictor for IMC layer thickness, yield strength (YS), and ultimate tensile strength (UTS). The results from both fuzzy logic and experiments displayed a negative effect on YS and UTS and an increase in the size of the IMC layer when aging the solder joints at elevated temperatures [28]. Wei and Huang analyzed the effect of load vibration on the reliability of PBGA with stacked solder joints. Fuzzy logic was utilized in this study as a modifier for the S-N curve for fatigue life prediction under vibrating loads. Mode analysis was applied to extract the natural frequency and mode shape of the vibrating load. The damage causes were handled in the fuzzy approach, and the prediction process for the reliability of PBGA solder was accelerated [29].
The present study aimed to construct a robust prediction model for the reliability of individual SAC305 solder joints in actual setting conditions under harsh environmental conditions. Different factors and fatigue parameters were considered in the suggested prediction model. To increase the accuracy, applicability, ease of use, and comprehensiveness of the reliability model, all independent variables were combined into a single predictor, called the comprehensive output measure (COM)-Value, using fuzzy logic.
2. Materials and Methods
A full array (12 × 12) of SAC305 with an FR-4 substrate was used as a test vehicle in this study. Solder Mask Define with OSP surface finish was utilized. Two stencils with different diameters were employed for test vehicle fabrication. The tacky flux was printed using the small stencil, and the large stencil was employed to apply the solder ball. Figure 1 shows the studied test vehicle. To install the substrate into the testing machine, the full substrate was cut into a small array of solder joints (3 × 3). The pitch distance measured between the solder joints was 3 mm. The diameters of the solder joint and the copper pad were 10 and 22 mil, respectively.
Figure 1.
Test vehicle.
An accelerated fatigue shear test was applied in the individual solder joint under stress control conditions using the Instron 5948 (Instron, Norwood, MA, US) micro testing machine. A special fixture was designed and fabricated to serve as an adapter between the test vehicle and the testing machine. A small chamber that was designed for this type of machine was employed to control the testing temperature. Figure 2 displays the Instron machine that was used in the fatigue shear test. The detailed configurations between the individual solder joint and the testing fixture are shown in Figure 3.
Figure 2.
Instron 5948 testing machine.
Figure 3.
Testing fixture.
A customized orthogonal array L12 was constructed to investigate the effect of varying values of stress levels and operating temperatures. The study considered the stress amplitude at three levels (16, 20, and 24 MPa) and operating temperatures at four levels. The stress amplitude levels were selected to obtain a reasonable experimental time and, in addition, to have a number of cycles that give a robust model and show the differences between the different factor levels. For the operating temperature, the levels were set to cover the range of the temperature that the solder joints are exposed to in the majority of the applications. The test matrix L12 is presented in Table 1. The lifetime was measured in cycles, and seven replicates were studied at each experimental condition. The number of replicates were chosen based on the minimum number of replicates that provide a consistent fatigue data, which are observed from the probability plots of the Weibull distribution with a reasonable experimental time. The two-parameter Weibull distribution (Equation (1)) was employed to describe the reliability at each combination, where θ, β, and t are the characteristic life, shape parameter, and lifetime, respectively [30]. The least square method was utilized for parameter distribution estimation. At each experimental combination, each scale and shape parameter were extracted from the obtained Weibull distribution.
Table 1.
Test matrix.
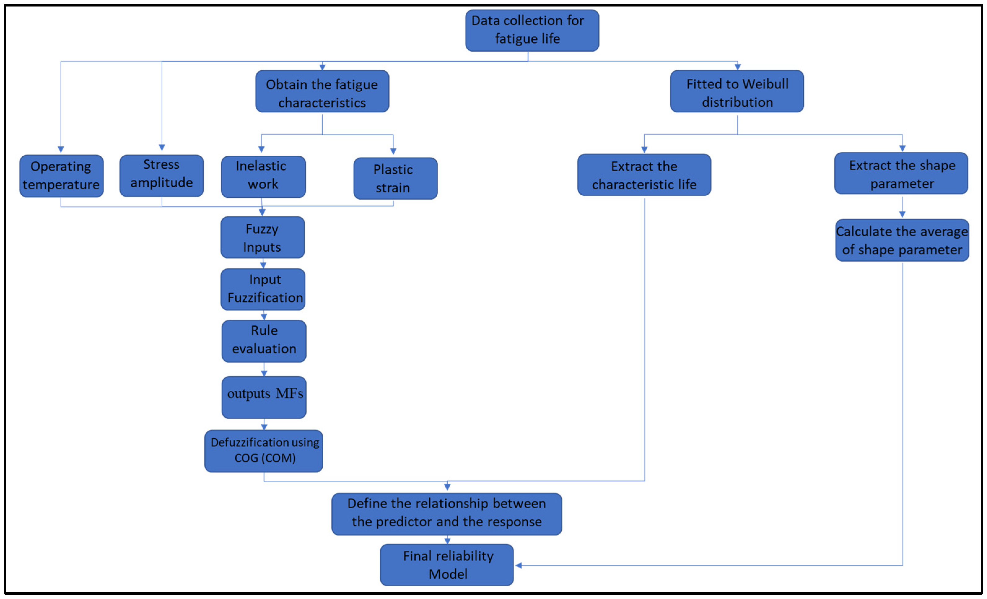
At steady state regions, average inelastic work per cycle and plastic strain were calculated for each replicate. Each stress amplitude, operating temperature, plastic strain, and inelastic work per cycle were used for predicting the characteristic life via fuzzy logic. The Mamdani fuzzy logic was implemented to combine all independent variables into a single predictor (COM-Value) by considering the original predictors as inputs to the fuzzy system. The inputs were classified into two classes based on their effects on the fatigue life. Two membership functions (MFs) were created for each input in the fuzzy system, and five MFs were developed for the output. A set of rules was established to identify the correlations between the fuzzy inputs and the fuzzy output. The center-of-gravity (COG) method was used as a defuzzification method. The characteristic life as a function of the COM-Value was predicted by a general empirical equation. To build a general reliability model as a function of time and the COM-Value, the prediction empirical equation was substituted into the Weibull equation (Equation (1)) in place of characteristic life (θ). The shape parameter was estimated by calculating the mathematical averages of the shape parameter values for all experimental combinations. The flow chart of the prediction model is presented in Figure 4.
Figure 4.
Prediction model flow chart.
3. Results and Discussion
The fatigues life cycles at each replicate were obtained as a result of the fatigue shear tests. The stress-strain curve for each cycle of the fatigue life was plotted as well in order to obtain the fatigue properties. The reliability analysis was performed by fitting the fatigue data to a two-parameter Weibull distribution by using Minitab 19. Because complete failures were obtained for all tested samples, the least squared method was utilized as an estimation method for the distribution parameters (the shape and characteristic life). These parameters were then extracted from the two-parameter Weibull distribution for the accelerated shear fatigue tests at different shear loads and operating temperature levels using the fatigue life data. Figure 5 displays the Weibull probability plot for the fatigue life of SAC305 solder joints at a 25 °C operating temperature and different levels of stress amplitude. The slope of the Weibull probability line represents the shape parameter, and the intersection at 63.2% is the characteristic life or scale parameter of the Weibull distribution. An acceptable goodness of fit can be observed from Figure 5, where most of the life points were approximately located in the probability plot. The same observations were found at different operating temperatures. Table 2 shows the obtained characteristic life and shape parameter for all experiments. From Table 2, the characteristic life is reduced when the stress level or operating temperature is increased. To construct a general reliability model as a function of operating conditions, a general empirical equation was initiated. An unpredictable pattern of the shape parameter values was observed when the operating conditions fluctuated. Therefore, the mathematical average of the shape parameter for all combinations was determined, which was 6.07.
Figure 5.
Weibull probability plot for SAC305 solder joints at 25 °C operating temperature and different stress amplitudes.
Table 2.
Result summary of the reliability analysis.
The characteristic life was influenced by different factors, such as operating temperature and stress level. In addition, the inelastic work and plastic strain values are other factors that can impact the characteristic life values according to the Coffin–Manson and Morrow energy models [31,32]. Therefore, a MATLAB code was used to obtain the average value of plastic strain and inelastic work per cycle. Figure 6 shows the stress-strain curve for one cycle of solder joint life under the accelerated shear fatigue test cycled at a 16 MPa stress level and 25 °C operating temperature. The area under the curve displays the inelastic work per cycle, and the shift in the strain at 0 stress amplitude is the plastic strain. The average work per cycle and plastic strain, which were considered as predictors for the characteristic life, were computed at the steady state region, as shown in Figure 7. Table 3 represents the average inelastic work per cycle and plastic strain at each experimental setup.
Figure 6.
Stress-strain curve at 16 MPa stress level and 25 °C operating temperature.
Figure 7.
Steady state region for SAC305 solder joints at 25 °C operating temperature and cycled at 16 MPa stress level.
Table 3.
Average inelastic work per cycle and plastic strain values.
3.1. Fuzzy Logic
The characteristic life of the SAC305 solder joints is influenced by four different factors (Stress Amplitude “S”, Operating Temperature “T”, Inelastic Work “W”, and Plastic Strain “P”). Fuzzy logic was utilized to combine the four predictors into a single predictor, which was called the COM-Value. The architecture of the fuzzy inference system is illustrated in Figure 8. The fuzzy system contains four main functions: fuzzification (Input membership functions “MFs”), rule evaluations, aggregation of the rule outputs, and defuzzification. The fuzzy values were converted into the COM-Value by the COG defuzzification method. As Mamdani fuzzy logic was employed, all MFs were set in the linear form [33,34,35].
Figure 8.
Fuzzy inference system.
I Fuzzification of the fuzzy input
The four predictors for the fatigue life were utilized as inputs for the fuzzy logic. Two MFs (Low, High) were created for each fuzzy input, as shown in Figure 9. The fuzzy logic inputs were classified into two main categories: Larger-the-Better (LTB) and Smaller-the-Better (STB). This classification depended on the effect of each factor on the life of the solder joints.
Figure 9.
Inputs MFs for (a) operating temperature, (b) stress level, (c) inelastic work, (d) plastic strain.
II Rule evaluations
The fuzzy system holds four fuzzy inputs and a single output. The fuzzy rule is used to establish robust relationships between the inputs and the output in the fuzzy system. The effect of each factor on the characteristic life was considered in the rule evaluation procedure, where all fuzzy inputs negatively affect the fatigue life of the SAC305 solder joints. Table 4 shows the 16 constructed fuzzy rules.
Table 4.
Fuzzy rules.
III Aggregation of the rule outputs
After initiating the rules, the output MFs were found based on the input relationships and their effect on the fatigue life. For this study, five output MFs (Lowest, Low, Mid, High, and Highest) were defined. Figure 10 displays the linear output MFs.
Figure 10.
Output MFs.
IV Defuzzification
In this function, all fuzzy input values were transformed into a COM using the COG method. Figure 11 represents the methodology of the COG defuzzifier starting from the fuzzy input to a COM-Value. The COG concept is based on determining the center of the areas that are formed from the intersections between the result of the rules and the output MFs. Table 5 shows the COM-Value at each experimental combination with characteristic life values. Figure 12 exhibits the COM-Value at the 16 MPa stress level, 25 °C operating temperature, 0.00499 plastic strain, and 2.54 × 10−5 inelastic work as obtained using MATLAB 16 (MathWorks, Natick, MA, USA) software.
Figure 11.
COG defuzzification.
Table 5.
COM-Value at each experimental combination with characteristic life values.
Figure 12.
COM-Value from MATLAB software (the yellow color represents the area of the input MFs, the red lines for the actual input data, and the blue color for area of the output MFs).
3.2. Reliability Modeling
The extracted COM-Values shown in Table 5 were used as a predictor for the characteristic life. Figure 13 illustrates the relationship between the COM-Value and the characteristic life. A linear relationship between the COM-value and the solder life was observed for COM-values <0.50, whereas an exponential relationship was found for COM-values > 0.50. Based on the observed relationships, a general empirical equation (Equation (2)) as a function of the COM-Value was found to predict the characteristic life, where K1-K4 are the equation constants, N63 is the characteristic life, and C is the COM-Value. A nonlinear optimizer, the generalized reduced gradient (GRG), was utilized to find the values of the equation constants [36]. The final empirical equation for the prediction of the characteristic life is presented in Equation (3). The model’s adequacy, which was 89%, is presented by R squared. The suggested model did not show superior R squared values because of the high variability in the solder joints life due to the different uncontrollable factors. For example, the grain orientation for the solder joints cannot be controlled, and it has a significant impact on the solder joint life. Moreover, the obtained reliability equation was constructed based on an empirical model. Thus, very high model adequacy values are usually observed in theoretical models; for example, the stress life equation, Morrow energy model, and Coffin–Manson model. The mathematical average of the shape parameter and the empirical equation (Equation (3)) were substituted in Equation (1) instead of the scale and shape parameters. The final reliability model is shown in Equation (4). Equation (4) has the capability to predict the reliability of SAC305 solder joints considering the number of cycles (t) and COM-Values at actual setting conditions (C). However, the effect of the operating conditions and fatigue properties was employed to determine the COM-Value by applying fuzzy logic. The same modeling method could be used to construct other reliability models for different types of solder joints, surface finishes, and other operating conditions.
Figure 13.
COM-Value versus characteristic life.
4. Conclusions
In this study, the reliability of individual SAC305 solder joints was explored in actual setting conditions using special experimental setups. Two main experimental parameters were studied: stress amplitude with three levels (16, 20, and 24 MPa), and operating temperature with four levels (−10, 25, 60, and 100 °C). An orthogonal array (L12) was implemented to construct the test matrix. Seven replicates were considered for each experimental combination. The obtained fatigue life values from the experiments were fitted to a Weibull distribution. The shape and scale parameters were extracted from the Weibull equation, and the average inelastic work and plastic stain were calculated for each combination. The operating temperature, stress level, inelastic work, and plastic strain were used to predict the characteristic life by implementing the fuzzy logic system. The fuzzification of the fuzzy inputs was performed by defining MFs for each input. The fuzzy rules were then set based on the contribution of each input to the fatigue life. The output MFs were found and the COG defuzzification method was utilized to calculate the COM-Value. As a result of the fuzzy system, the four predictors were transformed into a single predictor called the COM-Value. A general empirical equation was formulated to predict the characteristic life as a function of the COM-Value. The average of the shape parameter and the obtained prediction equation of the characteristic life was used to construct a general reliability model using a Weibull distribution equation.
Author Contributions
Conceptualization, R.A.A., S.H. and M.A.; methodology, R.A.A., S.H. and D.B.H.; validation, R.A.A., D.B.H. and M.A.; formal analysis, R.A.A.; investigation, R.A.A.; resources, M.A.; data curation, R.A.A., S.H. and M.A.; writing—original draft preparation, R.A.A., S.H. and D.B.H.; writing—review and editing, S.H.; visualization, S.H.; supervision, S.H.; project administration, R.A.A. and S.H. All authors have read and agreed to the published version of the manuscript.
Funding
This research received no external funding.
Institutional Review Board Statement
Not applicable.
Informed Consent Statement
Not applicable.
Data Availability Statement
The datasets generated and/or analyzed during the current study are available from the corresponding author on reasonable request.
Conflicts of Interest
The authors declare no conflict of interest.
References
- Chen, Z.; Che, F.; Ding, M.Z.; Ho DS, W.; Chai, T.C.; Srinivasa, V. Drop impact reliability test and failure analysis for large size high density FOWLP package on package. In Proceedings of the 2017 IEEE 67th Electronic Components and Technology Conference (ECTC), Orlando, FL, USA, 30 May–2 June 2017; pp. 1196–1203. [Google Scholar] [CrossRef]
- Tian, R.; Hang, C.; Tian, Y.; Zhao, L. Growth behavior of intermetallic compounds and early formation of cracks in Sn-3Ag-0.5 Cu solder joints under extreme temperature thermal shock. Mater. Sci. Eng. A 2018, 709, 125–133. [Google Scholar] [CrossRef]
- Al Athamneh, R.; Hani, D.B.; Ali, H. Fatigue life degradation modeling of SnAgCu solder joints after aging. IEEE Trans. Compon. Packag. Manuf. Technol. 2020, 10, 1175–1184. [Google Scholar] [CrossRef]
- Jiang, N.; Zhang, L.; Liu, Z.Q.; Sun, L.; Long, W.M.; He, P.; Xiong, M.Y.; Zhao, M. Reliability issues of lead-free solder joints in electronic devices. Sci. Technol. Adv. Mater. 2019, 20, 876–901. [Google Scholar] [CrossRef] [Green Version]
- Jiao, Y.; Jermsittiparsert, K.; Krasnopevtsev, A.Y.; Yousif, Q.A.; Salmani, M. Interaction of thermal cycling and electric current on reliability of solder joints in different solder balls. Mater. Res. Express 2019, 6, 106302. [Google Scholar] [CrossRef]
- Al Athamneh, R.; Abueed, M.; Hani, D.B.; Hamasha, S.D. Effect of aging on SAC 305 solder joints reliability in accelerated fatigue shear test. In Proceedings of the SMTA International Conference (SMTAI), Rosemont, IL, USA, 14–18 October 2018. [Google Scholar]
- Rong, G.; Peng, J.; Cai, M.; Yao, M.; Zhou, C.; Sha, S. Experimental investigation of thermal cycling effect on physical and mechanical properties of bedrocks in geothermal fields. Appl. Therm. Eng. 2018, 141, 174–185. [Google Scholar] [CrossRef]
- Xu, R.; Liu, Y.; Sun, F. Effect of isothermal aging on the microstructure, shear behavior and hardness of the Sn58Bi/Sn3. 0Ag0. 5Cu/Cu solder joints. Results Phys. 2019, 15, 102701. [Google Scholar] [CrossRef]
- Dele-Afolabi, T.T.; Hanim, M.A.; Calin, R.; Ilyas, R.A. Microstructure evolution and hardness of MWCNT-reinforced Sn-5Sb/Cu composite solder joints under different thermal aging conditions. Microelectron. Reliab. 2020, 110, 113681. [Google Scholar] [CrossRef]
- Yin, Z.; Lin, M.; Huang, Y.; Chen, Y.; Li, Q.; Wu, Z. Effect of doped Nano-Ni on microstructure evolution and mechanical behavior of Sn-3.0 Ag-0.5 Cu (SAC305)/Cu-2.0 Be solder joint during isothermal aging. J. Mater. Eng. Perform. 2020, 29, 3315–3323. [Google Scholar] [CrossRef]
- Yang, L.; Wei, D.; Zhang, Y.; Jiang, W.; Xiong, Y. Effect of aging temperature on microstructure and mechanical properties of Sn–9Zn–xZrC solder joints. J. Mater. Sci. Mater. Electron. 2019, 30, 753–759. [Google Scholar] [CrossRef]
- Al Athamneh, R.; Abueed, M.; Hani, D.B.; Su, S.; Suhling, J.; Lall, P. Effect of aging on the fatigue life and shear strength of SAC305 solder joints in actual setting conditions. In Proceedings of the 2019 18th IEEE Intersociety Conference on Thermal and Thermomechanical Phenomena in Electronic Systems (ITherm), Las Vegas, NV, USA, 28–31 May 2019; pp. 1146–1154. [Google Scholar] [CrossRef]
- Ahn, S.; Choi, K.; Park, D.Y.; Jeong, G.W.; Baek, S.; Ko, Y.H. Properties of lead-free solder joints on flexible substrate for automotive electronics. J. Microelectron. Packag. Soc. 2018, 25, 25–30. [Google Scholar] [CrossRef]
- Basit, M.M.; Motalab, M.; Suhling, J.C.; Hai, Z.; Evans, J.; Bozack, M.J.; Lall, P. Thermal cycling reliability of aged PBGA assemblies-comparison of Weibull failure data and finite element model predictions. In Proceedings of the 2015 IEEE 65th Electronic Components and Technology Conference (ECTC), San Diego, CA, USA, 26–29 May 2015; pp. 106–117. [Google Scholar] [CrossRef]
- Raj, A.; Sanders, T.; Sridhar, S.; Evans, J.L.; Bozack, M.J.; Johnson, W.R.; Carpenter, D.M. Thermal shock reliability of isothermally aged doped lead-free solder with semiparametric estimation. IEEE Trans. Compon. Packag. Manuf. Technol. 2019, 9, 1082–1093. [Google Scholar] [CrossRef]
- Bao, Y.; Wu, A.; Shao, H.; Zhao, Y.; Liu, L.; Zou, G. Microstructural evolution and mechanical reliability of transient liquid phase sintered joint during thermal aging. J. Mater. Sci. 2019, 54, 765–776. [Google Scholar] [CrossRef]
- Kang, S.K.; Lauro, P.; Shih, D.Y.; Henderson, D.W.; Puttlitz, K.J. Microstructure and mechanical properties of lead-free solders and solder joints used in microelectronic applications. IBM J. Res. Dev. 2005, 49, 607–620. [Google Scholar] [CrossRef]
- Sundelin, J.J.; Nurmi, S.T.; Lepistö, T.K.; Ristolainen, E.O. Mechanical and microstructural properties of SnAgCu solder joints. Mater. Sci. Eng. A 2006, 420, 55–62. [Google Scholar] [CrossRef]
- Al Athamneh, R. Fatigue behavior of SAC-Bi and SAC305 solder joints with aging. IEEE Trans. Compon. Packag. Manuf. Technol. 2019, 10, 611–620. [Google Scholar] [CrossRef]
- Qiao, Y.; Ma, H.; Yu, F.; Zhao, N. Quasi-in-situ observation on diffusion anisotropy dominated asymmetrical growth of Cu-Sn IMCs under temperature gradient. Acta Mater. 2021, 217, 117168. [Google Scholar] [CrossRef]
- Bi, X.; Hu, X.; Li, Q. Effect of Co addition into Ni film on shear strength of solder/Ni/Cu system: Experimental and theoretical investigations. Mater. Sci. Eng. A 2020, 788, 139589. [Google Scholar] [CrossRef]
- Wang, H.; Hu, X.; Jiang, X. Effects of Ni modified MWCNTs on the microstructural evolution and shear strength of Sn-3.0 Ag-0.5 Cu composite solder joints. Mater. Charact. 2020, 163, 110287. [Google Scholar] [CrossRef]
- Al Athamneh, R.; Hani, D.B.; Ali, H. Reliability modeling for aged SAC305 solder joints cycled in accelerated shear fatigue test. Microelectron. Reliab. 2020, 104, 113507. [Google Scholar] [CrossRef]
- Surendar, A.; Kishore, K.H.; Kavitha, M.; Ibatova, A.Z.; Samavatian, V. Effects of thermo-mechanical fatigue and low cycle fatigue interaction on performance of solder joints. IEEE Trans. Device Mater. Reliab. 2018, 18, 606–612. [Google Scholar] [CrossRef]
- Chan, Y.C.; Tu, P.L.; So, A.C.; Lai JK, L. Effect of intermetallic compounds on the shear fatigue of Cu/63Sn-37Pb solder joints. IEEE Trans. Compon. Packag. Manuf. Technol. Part B 1997, 20, 463–469. [Google Scholar] [CrossRef]
- Al-Refaie, A.; Fouad, R.; Athamneh, R. Fuzzy logic and back-propagation neural networks for optimal performance. Mod. Appl. Sci. 2019, 13, 157–168. [Google Scholar] [CrossRef]
- LaCasse, P.M.; Otieno, W.; Maturana, F.P. Operationalization of a machine learning and fuzzy inference-based defect prediction case study in a holonic manufacturing system. In Proceedings of the International Conference on Industrial Applications of Holonic and Multi-Agent Systems, Linz, Austria, 26–29 August 2019; Springer: Cham, Switzerland, 2019; pp. 96–104. [Google Scholar] [CrossRef]
- Aamir, M.; Waqas, M.; Iqbal, M.; Hanif, M.I.; Muhammad, R. Fuzzy logic approach for investigation of microstructure and mechanical properties of Sn96. 5-Ag3. 0-Cu0. 5 lead free solder alloy. Solder. Surf. Mt. Technol. 2017, 29, 191–198. [Google Scholar] [CrossRef]
- Wei, H.; Huang, C. Reliability study of stacked PBGA soldered joint at random vibration loading based on fuzzy theory. Trans. China Weld. Inst. 2018, 2. Available online: https://en.cnki.com.cn/Article_en/CJFDTotal-HJXB201802011.htm (accessed on 6 April 2022).
- Leitch, R.D. Reliability Analysis for Engineers: An Introduction; OUP Catalogue; Oxford University Press: Oxford, UK, 1995. [Google Scholar]
- Morrow, J. Cyclic plastic strain energy and fatigue of metals. In Internal Friction, Damping, and Cyclic Plasticity; ASTM International: West Conshohocken, PA, USA, 1965. [Google Scholar] [CrossRef]
- Coffin, L.F., Jr. A study of the effects of cyclic thermal stresses on a ductile metal. Trans. Am. Soc. Mech. Eng. 1954, 76, 931–950. [Google Scholar]
- Pontes, F.J.; De Paiva, A.P.; Balestrassi, P.P.; Ferreira, J.R.; Da Silva, M.B. Optimization of Radial Basis Function neural network employed for prediction of surface roughness in hard turning process using Taguchi’s orthogonal arrays. Expert Syst. Appl. 2012, 39, 7776–7787. [Google Scholar] [CrossRef]
- Lilly, J.H. Fuzzy Control and Identification; John Wiley & Sons: Hoboken, NJ, USA, 2011. [Google Scholar]
- Al-Refaie, A.; Chen, T.; Al-Athamneh, R.; Wu, H.C. Fuzzy neural network approach to optimizing process performance by using multiple responses. J. Ambient Intell. Humaniz. Comput. 2016, 7, 801–816. [Google Scholar] [CrossRef]
- Lasdon, L.S.; Waren, A.D.; Jain, A.; Ratner, M. Design and testing of a generalized reduced gradient code for nonlinear programming. ACM Trans. Math. Softw. (TOMS) 1978, 4, 34–50. [Google Scholar] [CrossRef]
Publisher’s Note: MDPI stays neutral with regard to jurisdictional claims in published maps and institutional affiliations. |
© 2022 by the authors. Licensee MDPI, Basel, Switzerland. This article is an open access article distributed under the terms and conditions of the Creative Commons Attribution (CC BY) license (https://creativecommons.org/licenses/by/4.0/).












