CHST7 Methylation Status Related to the Proliferation and Differentiation of Pituitary Adenomas
Abstract
1. Introduction
2. Materials and Methods
2.1. Patient Samples
2.2. Quantitative Methylation-Specific PCR
2.3. Differential Gene Enrichment Analysis and Gene Set Enrichment Analysis (GSEA)
2.4. Quantitative Reverse Transcription PCR (RT–PCR)
2.5. Immunohistochemistry (IHC)
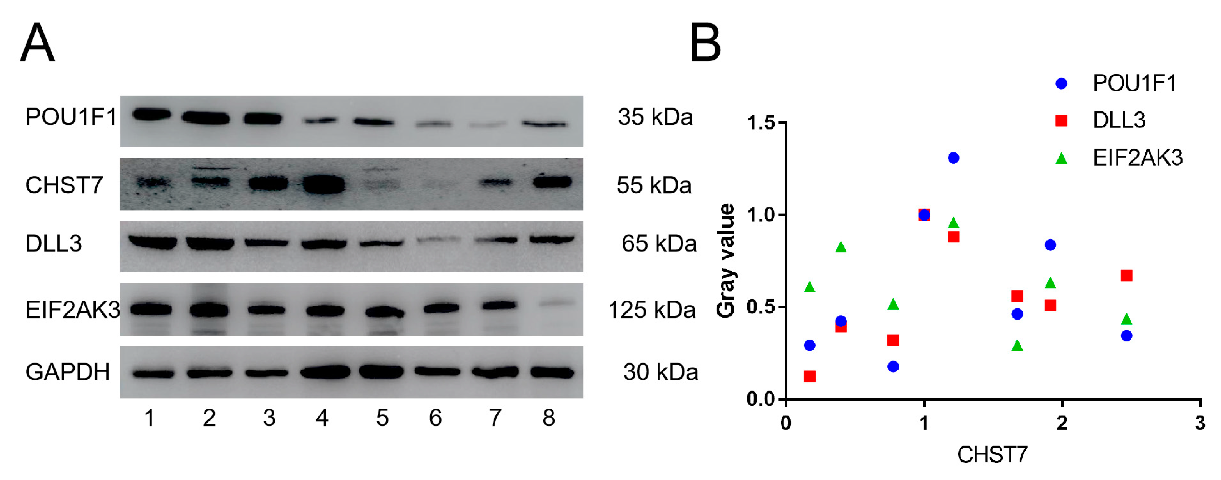
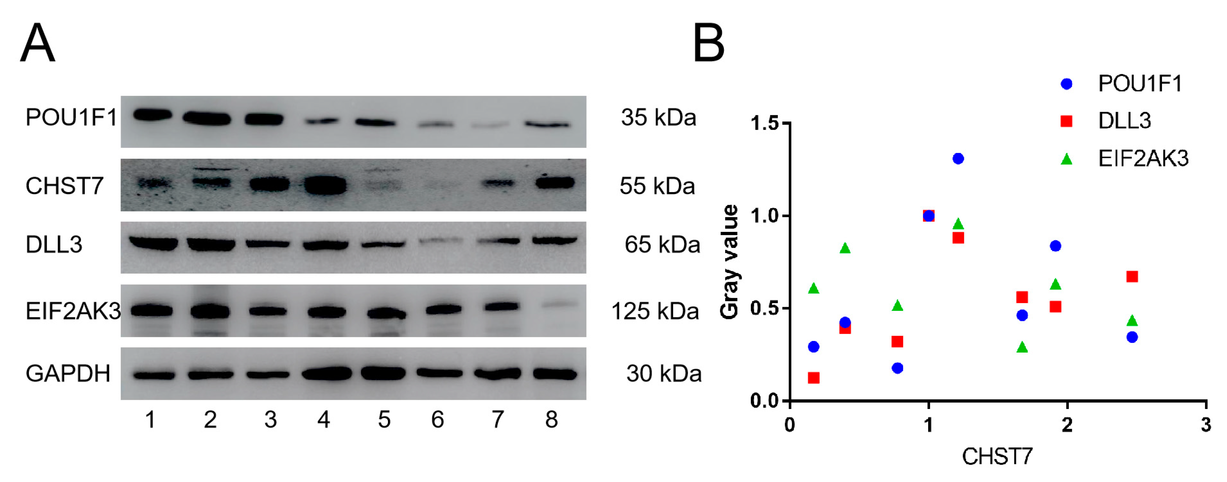
2.6. SDS-PAGE and Western Blot Analyses
2.7. Statistical Analysis
3. Results
3.1. Tumor and Patient Characteristics
3.2. CHST7 Methylation Status in Different Lineages of PA Patients
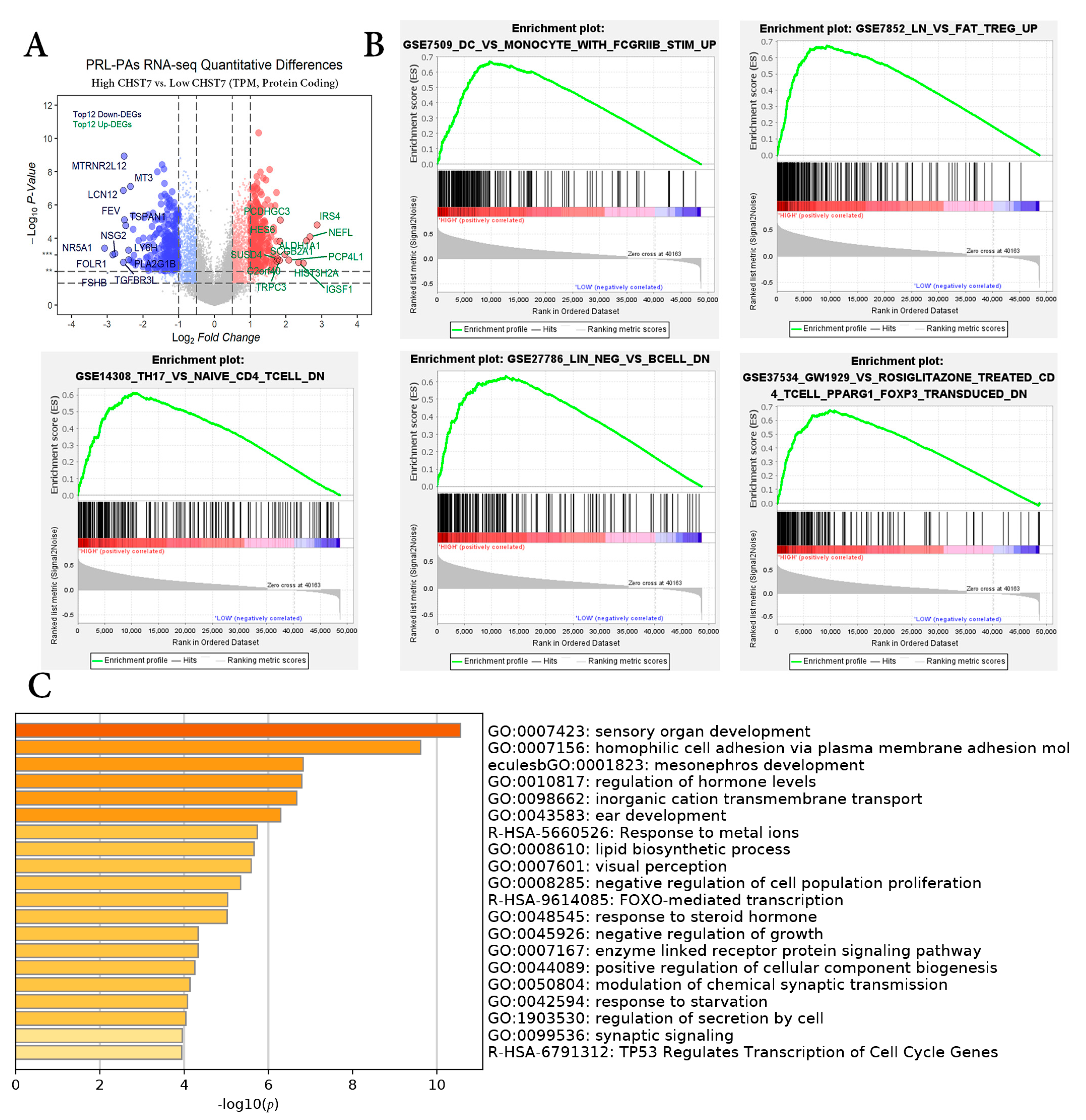
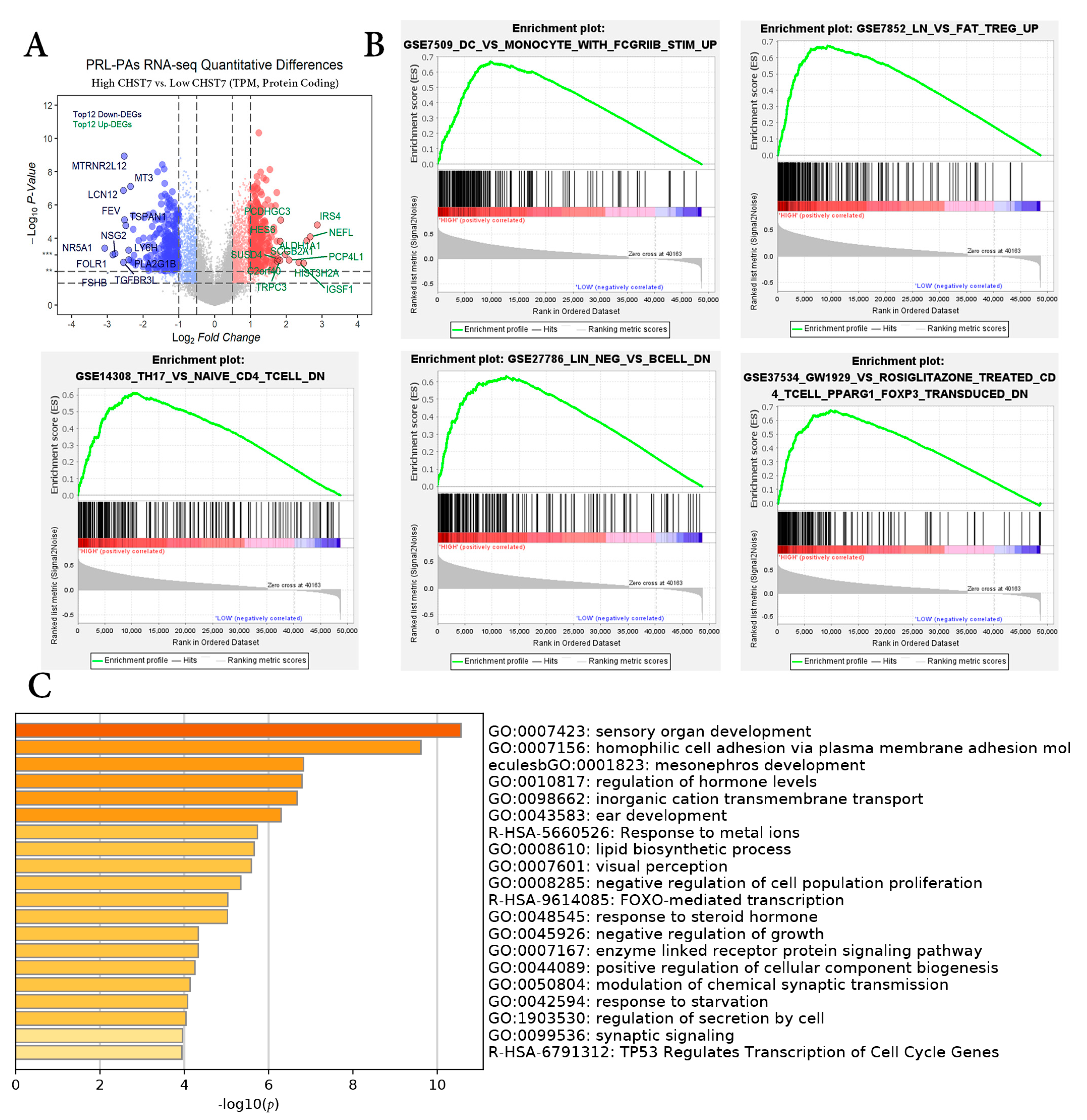
3.3. Differentially Expressed Gene (DEG) Enrichment Analysis between the CHST7 Groups
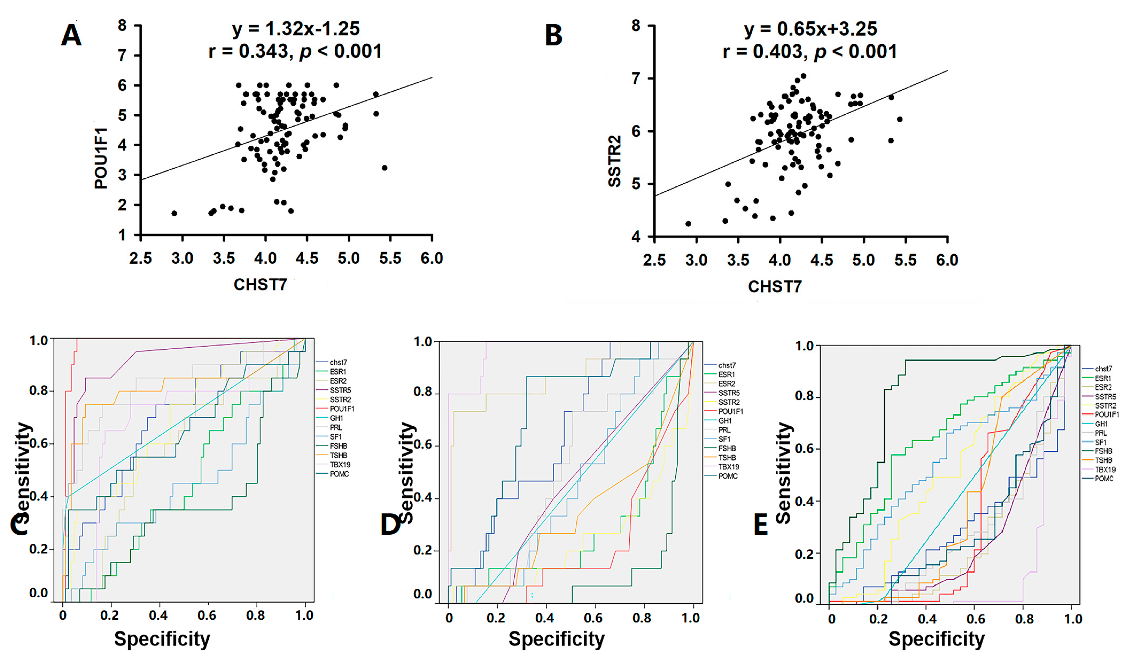
3.4. The CHST7 Methylation Status Relates to the Cell Differentiation of PAs
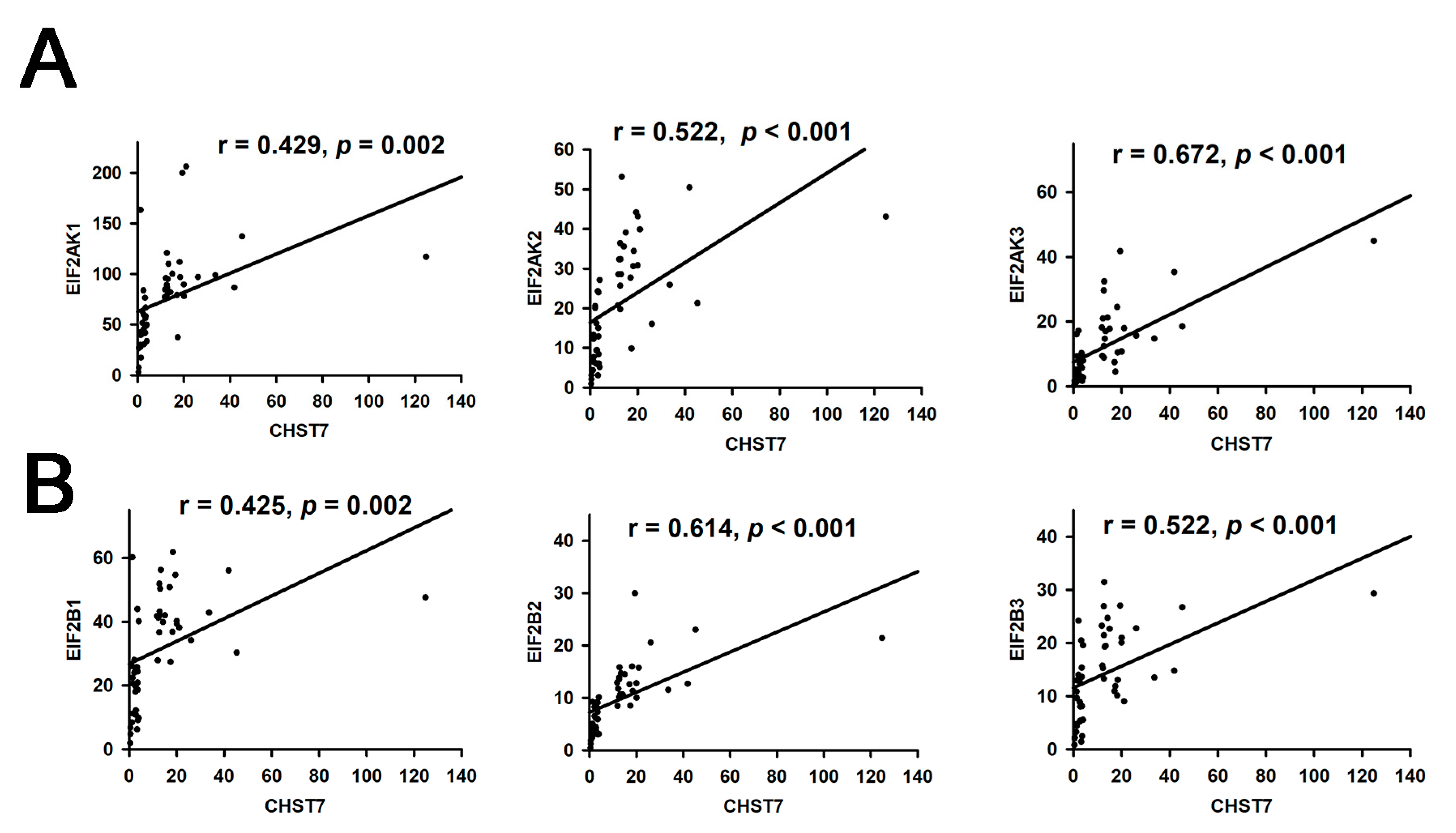
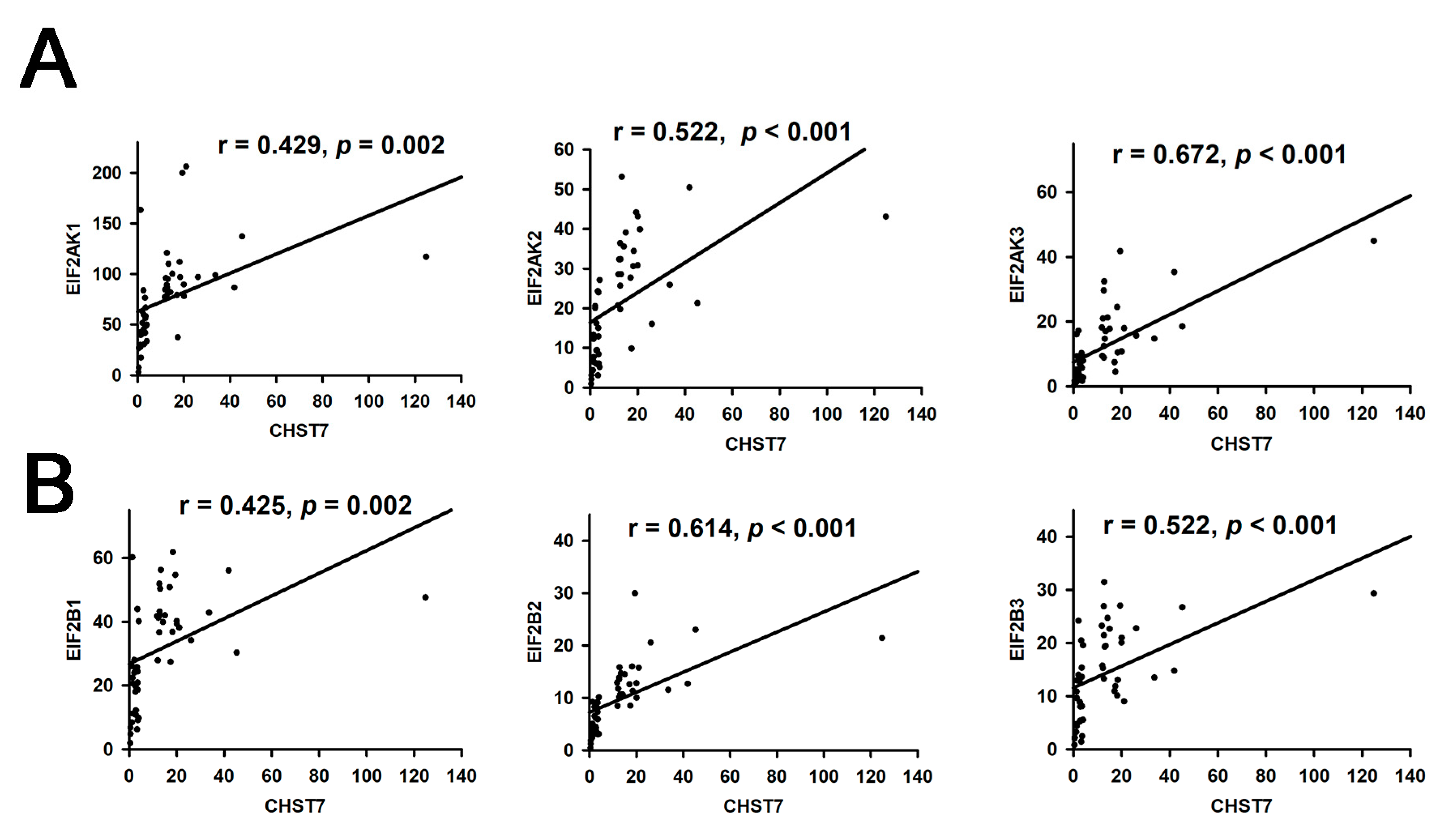
3.5. The Level of CHST7 Is Related to the Proliferation of PAs
3.6. Inhibin βE (INHBE) mRNA Expression Was Positively Correlated with CHST7
4. Discussion
Supplementary Materials
Author Contributions
Funding
Institutional Review Board Statement
Informed Consent Statement
Data Availability Statement
Acknowledgments
Conflicts of Interest
References
- Mete, O.; Cintosun, A.; Pressman, I.; Asa, S.L. Epidemiology and Biomarker Profile of Pituitary Adenohypophysial Tumors. Mod. Pathol. 2018, 31, 900–909. [Google Scholar] [CrossRef] [PubMed]
- Batista, R.L.; Musolino, N.R.C.; Cescato, V.A.S.; da Silva, G.O.; Medeiros, R.S.S.; Herkenhoff, C.G.B.; Trarbach, E.B.; Cunha-Neto, M.B. Cabergoline in the Management of Residual Nonfunctioning Pituitary Adenoma: A Single-Center, Open-Label, 2-Year Randomized Clinical Trial. Am. J. Clin. Oncol. 2019, 42, 221–227. [Google Scholar] [CrossRef] [PubMed]
- Cooper, O.; Bonert, V.S.; Rudnick, J.; Pressman, B.D.; Lo, J.; Salvatori, R.; Yuen, K.C.J.; Fleseriu, M.; Melmed, S. EGFR/ErbB2-Targeting Lapatinib Therapy for Aggressive Prolactinomas. J. Clin. Endocrinol. Metab. 2021, 106, e917–e925. [Google Scholar] [CrossRef] [PubMed]
- Dai, C.; Liu, X.; Feng, M.; Wang, R. From “Aggressive” to “Refractory”: Advances and Controversies in the Definition and Classification of Pituitary Tumors. Endocr. Pract. 2020, 26, 1384–1386. [Google Scholar] [CrossRef] [PubMed]
- Mellai, M.; Casalone, C.; Corona, C.; Crociara, P.; Favole, A.; Cassoni, P.; Schiffer, D.; Boldorini, R. Chondroitin Sulphate Proteoglycans in the Tumour Microenvironment. Adv. Exp. Med. Biol. 2020, 1272, 73–92. [Google Scholar] [CrossRef]
- Morita, S.; Oohira, A.; Miyata, S. Activity-Dependent Remodeling of Chondroitin Sulfate Proteoglycans Extracellular Matrix in the Hypothalamo-Neurohypophysial System. Neuroscience 2010, 166, 1068–1082. [Google Scholar] [CrossRef] [PubMed]
- Debeljak, Ž.; Dundović, S.; Badovinac, S.; Mandić, S.; Samaržija, M.; Dmitrović, B.; Miloš, M.; Maričić, L.; Šerić, V.; Buljanović, V. Serum Carbohydrate Sulfotransferase 7 in Lung Cancer and Non-Malignant Pulmonary Inflammations. Clin. Chem. Lab. Med. 2018, 56, 1328–1335. [Google Scholar] [CrossRef]
- Calaf, G.M.; Roy, D. Human Drug Metabolism Genes in Parathion-and Estrogen-Treated Breast Cells. Int. J. Mol. Med. 2007, 20, 875–881. [Google Scholar] [CrossRef]
- Nadhamuni, V.S.; Korbonits, M. Novel Insights into Pituitary Tumorigenesis: Genetic and Epigenetic Mechanisms. Endocr. Rev. 2020, 41, 821. [Google Scholar] [CrossRef]
- Scully, K.M.; Rosenfeld, M.G. Pituitary Development: Regulatory Codes in Mammalian Organogenesis. Science 2002, 295, 2231–2235. [Google Scholar] [CrossRef]
- Boulard, M.; Rucli, S.; Edwards, J.R.; Bestor, T.H. Methylation-Directed Glycosylation of Chromatin Factors Represses Retrotransposon Promoters. Proc. Natl. Acad. Sci. USA 2020, 117, 14292–14298. [Google Scholar] [CrossRef]
- Subramanian, A.; Tamayo, P.; Mootha, V.K.; Mukherjee, S.; Ebert, B.L.; Gillette, M.A.; Paulovich, A.; Pomeroy, S.L.; Golub, T.R.; Lander, E.S.; et al. Gene Set Enrichment Analysis: A Knowledge-Based Approach for Interpreting Genome-Wide Expression Profiles. Proc. Natl. Acad. Sci. USA 2005, 102, 15545–15550. [Google Scholar] [CrossRef]
- Liu, C.; Gao, H.; Cao, L.; Gui, S.; Liu, Q.; Li, C.; Li, D.; Gong, L.; Zhang, Y. The Role of FSCN1 in Migration and Invasion of Pituitary Adenomas. Mol. Cell Endocrinol. 2016, 419, 217–224. [Google Scholar] [CrossRef]
- Sjöstedt, E.; Kolnes, A.J.; Olarescu, N.C.; Mitsios, N.; Hikmet, F.; Sivertsson, Å.; Lindskog, C.; Øystese, K.A.B.; Jørgensen, A.P.; Bollerslev, J.; et al. TGFBR3L-An Uncharacterised Pituitary Specific Membrane Protein Detected in the Gonadotroph Cells in Non-Neoplastic and Tumour Tissue. Cancers 2020, 13, E114. [Google Scholar] [CrossRef] [PubMed]
- Balsa, E.; Soustek, M.S.; Thomas, A.; Cogliati, S.; García-Poyatos, C.; Martín-García, E.; Jedrychowski, M.; Gygi, S.P.; Enriquez, J.A.; Puigserver, P. ER and Nutrient Stress Promote Assembly of Respiratory Chain Supercomplexes through the PERK-EIF2α Axis. Mol. Cell 2019, 74, 877–890.e6. [Google Scholar] [CrossRef]
- Sugiyama, M.; Kikuchi, A.; Misu, H.; Igawa, H.; Ashihara, M.; Kushima, Y.; Honda, K.; Suzuki, Y.; Kawabe, Y.; Kaneko, S.; et al. Inhibin ΒE (INHBE) Is a Possible Insulin Resistance-Associated Hepatokine Identified by Comprehensive Gene Expression Analysis in Human Liver Biopsy Samples. PLoS ONE 2018, 13, e0194798. [Google Scholar] [CrossRef]
- TGFBR3L Is an Inhibin B Co-Receptor That Regulates Female Fertility—PubMed. Available online: https://pubmed.ncbi.nlm.nih.gov/34910520/ (accessed on 20 April 2022).
- Canning, D.R.; Brelsford, N.R.; Lovett, N.W. Chondroitin Sulfate Effects on Neural Stem Cell Differentiation. In Vitro Cell. Dev. Biol.-Anim. 2016, 52, 35–44. [Google Scholar] [CrossRef] [PubMed]
- Pudełko, A.; Wisowski, G.; Olczyk, K.; Koźma, E.M. The Dual Role of the Glycosaminoglycan Chondroitin-6-Sulfate in the Development, Progression and Metastasis of Cancer. FEBS J. 2019, 286, 1815–1837. [Google Scholar] [CrossRef]
- Nadanaka, S.; Kinouchi, H.; Kitagawa, H. Chondroitin Sulfate-Mediated N-Cadherin/β-Catenin Signaling Is Associated with Basal-like Breast Cancer Cell Invasion. J. Biol. Chem. 2018, 293, 444–465. [Google Scholar] [CrossRef]
- Tateno, T.; Nakano-Tateno, T.; Ezzat, S.; Asa, S.L. NG2 Targets Tumorigenic Rb Inactivation in Pit1-Lineage Pituitary Cells. Endocr. Relat. Cancer 2016, 23, 445–456. [Google Scholar] [CrossRef]
- Nishioka, H.; Fukuhara, N.; Horiguchi, K.; Yamada, S. Aggressive Transsphenoidal Resection of Tumors Invading the Cavernous Sinus in Patients with Acromegaly: Predictive Factors, Strategies, and Outcomes. J. Neurosurg. 2014, 121, 505–510. [Google Scholar] [CrossRef] [PubMed]
- Bernat, A.-L.; Troude, P.; Priola, S.M.; Elsawy, A.; Farrash, F.; Mete, O.; Ezzat, S.; Asa, S.L.; De Almeida, J.; Vescan, A.; et al. Endoscopic Endonasal Pituitary Surgery For Nonfunctioning Pituitary Adenomas: Long-Term Outcomes and Management of Recurrent Tumors. World Neurosurg. 2021, 146, e341–e350. [Google Scholar] [CrossRef]
- Ben-Shlomo, A.; Cooper, O. Silent Corticotroph Adenomas. Pituitary 2018, 21, 183–193. [Google Scholar] [CrossRef] [PubMed]
- Robichaud, N.; Sonenberg, N.; Ruggero, D.; Schneider, R.J. Translational Control in Cancer. Cold Spring Harb. Perspect. Biol. 2019, 11, a032896. [Google Scholar] [CrossRef]
- Halaby, M.J.; Hezaveh, K.; Lamorte, S.; Ciudad, M.T.; Kloetgen, A.; MacLeod, B.L.; Guo, M.; Chakravarthy, A.; Medina, T.D.S.; Ugel, S.; et al. GCN2 Drives Macrophage and MDSC Function and Immunosuppression in the Tumor Microenvironment. Sci. Immunol. 2019, 4, eaax8189. [Google Scholar] [CrossRef] [PubMed]
- Alasiri, G.; Jiramongkol, Y.; Trakansuebkul, S.; Ke, H.-L.; Mahmud, Z.; Intuyod, K.; Lam, E.W.-F. Reciprocal Regulation between GCN2 (EIF2AK4) and PERK (EIF2AK3) through the JNK-FOXO3 Axis to Modulate Cancer Drug Resistance and Clonal Survival. Mol. Cell. Endocrinol. 2020, 515, 110932. [Google Scholar] [CrossRef] [PubMed]
- Lim, C.N.; Salem, A.H. A Semi-Mechanistic Integrated Pharmacokinetic/Pharmacodynamic Model of the Testosterone Effects of the Gonadotropin-Releasing Hormone Agonist Leuprolide in Prostate Cancer Patients. Clin. Pharm. 2015, 54, 963–973. [Google Scholar] [CrossRef]
- Kobayashi, I.; Oka, H.; Naritaka, H.; Sato, Y.; Fujii, K.; Kameya, T. Expression of Pit-1 and Growth Hormone-Releasing Hormone Receptor MRNA in Human Pituitary Adenomas: Difference among Functioning, Silent, and Other Nonfunctioning Adenomas. Endocr. Pathol. 2002, 13, 83–98. [Google Scholar] [CrossRef]
- Jastania, R.A.; Alsaad, K.O.; Al-Shraim, M.; Kovacs, K.; Asa, S.L. Double Adenomas of the Pituitary: Transcription Factors Pit-1, T-Pit, and SF-1 Identify Cytogenesis and Differentiation. Endocr. Pathol. 2005, 16, 187–194. [Google Scholar] [CrossRef] [PubMed]
- Bilezikjian, L.M.; Justice, N.J.; Blackler, A.N.; Wiater, E.; Vale, W.W. Cell-Type Specific Modulation of Pituitary Cells by Activin, Inhibin and Follistatin. Mol. Cell Endocrinol. 2012, 359, 43–52. [Google Scholar] [CrossRef]
- Popovics, P.; Rekasi, Z.; Stewart, A.J.; Kovacs, M. Regulation of Pituitary Inhibin/Activin Subunits and Follistatin Gene Expression by GnRH in Female Rats. J. Endocrinol. 2011, 210, 71–79. [Google Scholar] [CrossRef] [PubMed][Green Version]







| Variable | Lineage | p Value | ||
|---|---|---|---|---|
| Pit-1 | T-PIT | SF-1 | ||
| Sex | 0.005 | |||
| Male | 16 | 5 | 52 | |
| Female | 4 | 10 | 19 | |
| Age | 50.65 ± 2.29 | 43.87 ± 2.67 | 54.7 ± 2.10 | <0.001 |
| Tumor volume (cm3) | 9.34 ± 2.81 | 20.22 ± 9.61 | 12.2 ± 2.75 | 0.39 |
| Ki67 index | 0.411 | |||
| >3% | 5 | 7 | 25 | |
| ≤3% | 15 | 8 | 46 | |
| Skull destruction | 0.901 | |||
| Yes | 4 | 3 | 17 | |
| No | 16 | 12 | 54 | |
| Cavernous sinus compression | 0.054 | |||
| Yes | 6 | 8 | 16 | |
| No | 14 | 7 | 55 | |
| Optic chiasm compression | 0.183 | |||
| Yes | 10 | 3 | 25 | |
| No | 10 | 12 | 46 | |
| Variable | CHST7 | p Value | ||
|---|---|---|---|---|
| Hypomethylation | Medium | Hypermethylation | ||
| Sex | 0.449 | |||
| Male | 23 | 27 | 23 | |
| Female | 7 | 16 | 10 | |
| Age | 52.37 ± 2.11 | 48.49 ± 1.61 | 51.97 ± 1.32 | 0.063 |
| Tumor volume (cm3) | 15.67 ± 4.91 | 11.69 ± 3.59 | 11.6 ± 3.86 | 0.742 |
| Ki67 index | 0.026 | |||
| >3% | 6 | 14 | 17 | |
| ≤3% | 24 | 29 | 16 | |
| Skull destruction | 0.273 | |||
| Yes | 4 | 10 | 10 | |
| No | 26 | 33 | 23 | |
| Cavernous sinus compression | 0.412 | |||
| Yes | 8 | 15 | 7 | |
| No | 22 | 28 | 26 | |
| Optic chiasm compression | 0.001 | |||
| Yes | 4 | 15 | 19 | 0.001 |
| No | 26 | 28 | 14 | |
| Lineage | 0.009 | |||
| SF-1 | 14 | 28 | 29 | |
| Pit-1 | 6 | 8 | 1 | |
| T-PIT | 10 | 7 | 3 | |
| Variable | CHST7 | p Value | |
|---|---|---|---|
| Low | High | ||
| Sex | 0.677 | ||
| Male | 35 | 37 | |
| Female | 18 | 16 | |
| Age | 51.96 ± 1.3 | 51.02 ± 1.6 | 0.455 |
| Tumor volume (cm3) | 10.04 ± 2.44 | 15.85 ± 3.96 | 0.854 |
| Ki67 index | 0 | ||
| >3% | 30 | 7 | |
| ≤3% | 23 | 46 | |
| Skull destruction | 0.225 | ||
| Yes | 14 | 10 | |
| No | 39 | 43 | |
| Cavernous sinus compression | 0.388 | ||
| Yes | 17 | 13 | |
| No | 36 | 40 | |
| Optic chiasm compression | 0.007 | ||
| Yes | 27 | 11 | |
| No | 26 | 42 | |
| Lineage | 0.002 | ||
| SF-1 | 44 | 27 | |
| Pit-1 | 4 | 16 | |
| TBX19 | 5 | 10 | |
| Variable | INHBE | p Value | |
|---|---|---|---|
| Low | High | ||
| Sex | 0.212 | ||
| Male | 39 | 33 | |
| Female | 14 | 20 | |
| Age | 53.08 ± 1.48 | 49.91 ± 1.42 | 0.125 |
| Tumor volume (cm3) | 10.19 ± 2.38 | 15.7 ± 4 | 0.241 |
| Ki67 index | 0.154 | ||
| >3% | 22 | 15 | |
| ≤3% | 31 | 38 | |
| Skull destruction | 0.063 | ||
| Yes | 8 | 16 | |
| No | 45 | 27 | |
| Cavernous sinus compression | 0.196 | ||
| Yes | 12 | 18 | |
| No | 41 | 35 | |
| Optic chiasm compression | 0.105 | ||
| Yes | 23 | 15 | |
| No | 20 | 38 | |
| Lineage | 0.000 | ||
| SF-1 | 49 | 22 | |
| Pit-1 | 4 | 16 | |
| TBX19 | 0 | 15 | |
| CHST7 promoter | 0.000 | ||
| Hypermethylation | 10 | 23 | |
| Methylation | 19 | 24 | |
| Hypomethylation | 24 | 6 | |
Publisher’s Note: MDPI stays neutral with regard to jurisdictional claims in published maps and institutional affiliations. |
© 2022 by the authors. Licensee MDPI, Basel, Switzerland. This article is an open access article distributed under the terms and conditions of the Creative Commons Attribution (CC BY) license (https://creativecommons.org/licenses/by/4.0/).
Share and Cite
Dong, W.; Shi, W.; Liu, Y.; Li, J.; Zhang, Y.; Dong, G.; Dong, X.; Gao, H. CHST7 Methylation Status Related to the Proliferation and Differentiation of Pituitary Adenomas. Cells 2022, 11, 2400. https://doi.org/10.3390/cells11152400
Dong W, Shi W, Liu Y, Li J, Zhang Y, Dong G, Dong X, Gao H. CHST7 Methylation Status Related to the Proliferation and Differentiation of Pituitary Adenomas. Cells. 2022; 11(15):2400. https://doi.org/10.3390/cells11152400
Chicago/Turabian StyleDong, Wei, Wenjian Shi, Yongliang Liu, Jingwu Li, Yu Zhang, Guilan Dong, Xiaoliu Dong, and Hua Gao. 2022. "CHST7 Methylation Status Related to the Proliferation and Differentiation of Pituitary Adenomas" Cells 11, no. 15: 2400. https://doi.org/10.3390/cells11152400
APA StyleDong, W., Shi, W., Liu, Y., Li, J., Zhang, Y., Dong, G., Dong, X., & Gao, H. (2022). CHST7 Methylation Status Related to the Proliferation and Differentiation of Pituitary Adenomas. Cells, 11(15), 2400. https://doi.org/10.3390/cells11152400
