Systematic Analysis of a Pyroptosis-Related Signature to Predict the Prognosis and Immune Microenvironment of Lower-Grade Glioma
Abstract
1. Introduction
2. Materials and Methods
2.1. Pathological Sampling
2.2. Immunohistochemical Staining (IHC)
2.3. IHC Evaluation
2.4. Data Sources
2.5. Mutation and Copy Number Alteration (CNA) Analysis
2.6. Prognostic Risk Model Construction
2.7. Tumor-Infiltrating Immune Cell (TIIC) Analysis
2.8. Single-Cell RNA-Seq
2.9. Construction of a Prognostic Nomogram
2.10. GO/KEGG Pathway Analysis
2.11. Gene Set Enrichment Analysis (GSEA)
2.12. Statistical Analysis
3. Results
3.1. PRG Expression in LGG
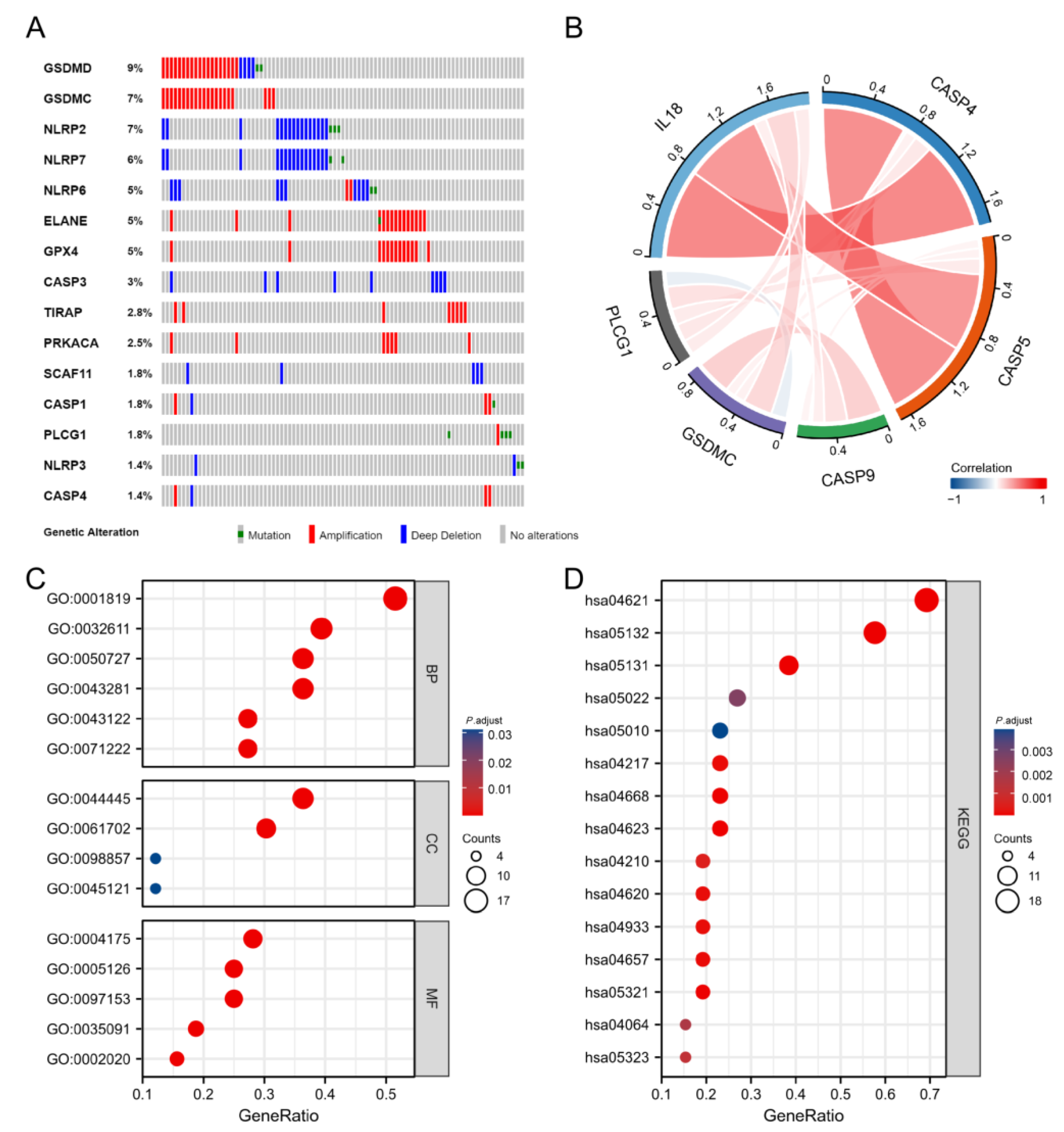
3.2. Genetic Variation and Functional Enrichment Analysis of PRGs in LGG
3.3. PRG Prognostic Model Establishment
3.4. Validation with External Datasets
3.5. Independent Prognostic Values for the Prognostic Model
3.6. Relations of Clinicopathological Factors with the Prognostic Model
3.7. Construction of a Predictive Nomogram
3.8. PRGs Related to TIICs within LGG
3.9. CASP4 and CASP9 Are Independent Prognostic Factors for LGG
3.10. High CASP4 Level Predicted Dismal Prognostic Outcomes
3.11. The Predictive Power of CASP4 Performed Well in Multiple LGG Databases
3.12. TIIC Levels Increased in High-CASP4-Expression Patients
3.13. Single-Cell Analysis of CASP4
3.14. Functional Enrichment Analysis of CASP4
4. Discussion
5. Conclusions
Supplementary Materials
Author Contributions
Funding
Institutional Review Board Statement
Data Availability Statement
Acknowledgments
Conflicts of Interest
References
- Louis, D.N.; Perry, A.; Reifenberger, G.; von Deimling, A.; Figarella-Branger, D.; Cavenee, W.K.; Ohgaki, H.; Wiestler, O.D.; Kleihues, P.; Ellison, D.W. The 2016 World Health Organization Classification of Tumors of the Central Nervous System: A Summary. Acta Neuropathol. 2016, 131, 803–820. [Google Scholar] [CrossRef] [PubMed]
- Gittleman, H.; Sloan, A.E.; Barnholtz-Sloan, J.S. An Independently Validated Survival Nomogram for Lower-Grade Glioma. Neuro-Oncol. 2020, 22, 665–674. [Google Scholar] [CrossRef] [PubMed]
- Ostrom, Q.T.; Patil, N.; Cioffi, G.; Waite, K.; Kruchko, C.; Barnholtz-Sloan, J.S. Cbtrus Statistical Report: Primary Brain and Other Central Nervous System Tumors Diagnosed in the United States in 2013–2017. Neuro-Oncol. 2020, 22 (Suppl. S2), iv1–iv96. [Google Scholar] [CrossRef] [PubMed]
- Lombardi, G.; Barresi, V.; Castellano, A.; Tabouret, E.; Pasqualetti, F.; Salvalaggio, A.; Cerretti, G.; Caccese, M.; Padovan, M.; Zagonel, V.; et al. Clinical Management of Diffuse Low-Grade Gliomas. Cancers 2020, 12, 3008. [Google Scholar] [CrossRef]
- Jones, J.; Nguyen, H.; Drummond, K.; Morokoff, A. Circulating Biomarkers for Glioma: A Review. Neurosurgery 2021, 88, E221–E230. [Google Scholar] [CrossRef]
- Ludwig, K.; Kornblum, H.I. Molecular Markers in Glioma. J. Neurooncol. 2017, 134, 505–512. [Google Scholar] [CrossRef]
- Bedoui, S.; Herold, M.J.; Strasser, A. Emerging Connectivity of Programmed Cell Death Pathways and Its Physiological Implications. Nat. Rev. Mol. Cell Biol. 2020, 21, 678–695. [Google Scholar] [CrossRef]
- Moujalled, D.; Strasser, A.; Liddell, J.R. Molecular Mechanisms of Cell Death in Neurological Diseases. Cell Death Differ. 2021, 28, 2029–2044. [Google Scholar] [CrossRef]
- Tan, Y.; Chen, Q.; Li, X.; Zeng, Z.; Xiong, W.; Li, G.; Li, X.; Yang, J.; Xiang, B.; Yi, M. Pyroptosis: A New Paradigm of Cell Death for Fighting against Cancer. J. Exp. Clin. Cancer Res. 2021, 40, 153. [Google Scholar] [CrossRef]
- Du, T.; Gao, J.; Li, P.; Wang, Y.; Qi, Q.; Liu, X.; Li, J.; Wang, C.; Du, L. Pyroptosis, Metabolism, and Tumor Immune Microenvironment. Clin. Transl. Med. 2021, 11, e492. [Google Scholar] [CrossRef]
- Loveless, R.; Bloomquist, R.; Teng, Y. Pyroptosis at the Forefront of Anticancer Immunity. J. Exp. Clin. Cancer Res. 2021, 40, 264. [Google Scholar] [CrossRef] [PubMed]
- Tsuchiya, K. Switching from Apoptosis to Pyroptosis: Gasdermin-Elicited Inflammation and Antitumor Immunity. Int. J. Mol. Sci. 2021, 22, 426. [Google Scholar] [CrossRef] [PubMed]
- Zhou, Z.; He, H.; Wang, K.; Shi, X.; Wang, Y.; Su, Y.; Wang, Y.; Li, D.; Liu, W.; Zhang, Y.; et al. Granzyme a from Cytotoxic Lymphocytes Cleaves Gsdmb to Trigger Pyroptosis in Target Cells. Science 2020, 368, eaaz7548. [Google Scholar] [CrossRef] [PubMed]
- Thi, H.T.H.; Hong, S. Inflammasome as a Therapeutic Target for Cancer Prevention and Treatment. J. Cancer Prev. 2017, 22, 62–73. [Google Scholar] [CrossRef] [PubMed]
- Fang, Y.; Tian, S.; Pan, Y.; Li, W.; Wang, Q.; Tang, Y.; Yu, T.; Wu, X.; Shi, Y.; Ma, P.; et al. Pyroptosis: A New Frontier in Cancer. Biomed. Pharmacother. 2020, 121, 109595. [Google Scholar] [CrossRef] [PubMed]
- Lin, W.; Chen, Y.; Wu, B.; Chen, Y.; Li, Z. Identification of the Pyroptosisrelated Prognostic Gene Signature and the Associated Regulation Axis in Lung Adenocarcinoma. Cell Death Discov. 2021, 7, 161. [Google Scholar] [CrossRef]
- Shen, Y.; Li, X.; Wang, D.; Zhang, L.; Li, X.; Xia, T.; Shang, X.; Yang, X.; Su, L.; Fan, X. Novel Prognostic Model Established for Patients with Head and Neck Squamous Cell Carcinoma Based on Pyroptosis-Related Genes. Transl. Oncol. 2021, 14, 101233. [Google Scholar] [CrossRef]
- Li, X.Y.; Zhang, L.Y.; Li, X.Y.; Yang, X.T.; Su, L.X. A Pyroptosis-Related Gene Signature for Predicting Survival in Glioblastoma. Front. Oncol. 2021, 11, 697198. [Google Scholar] [CrossRef]
- Ye, Y.; Dai, Q.; Qi, H. A Novel Defined Pyroptosis-Related Gene Signature for Predicting the Prognosis of Ovarian Cancer. Cell Death Discov. 2021, 7, 71. [Google Scholar] [CrossRef]
- Meng, L.; Tian, Z.; Long, X.; Diao, T.; Hu, M.; Wang, M.; Zhang, W.; Zhang, Y.; Wang, J.; He, Y. Caspase 4 Overexpression as a Prognostic Marker in Clear Cell Renal Cell Carcinoma: A Study Based on the Cancer Genome Atlas Data Mining. Front. Genet. 2020, 11, 600248. [Google Scholar] [CrossRef]
- Zhou, C.B.; Fang, J.Y. The Role of Pyroptosis in Gastrointestinal Cancer and Immune Responses to Intestinal Microbial Infection. Biochim. Biophys. Acta Rev. Cancer 2019, 1872, 1–10. [Google Scholar] [CrossRef] [PubMed]
- Gao, J.; Aksoy, B.A.; Dogrusoz, U.; Dresdner, G.; Gross, B.; Sumer, S.O.; Sun, Y.; Jacobsen, A.; Sinha, R.; Larsson, E.; et al. Integrative Analysis of Complex Cancer Genomics and Clinical Profiles Using the Cbioportal. Sci. Signal 2013, 6, pl1. [Google Scholar] [CrossRef] [PubMed]
- Friedman, J.; Hastie, T.; Tibshirani, R. Regularization Paths for Generalized Linear Models Via Coordinate Descent. J. Stat. Softw. 2010, 33, 1–22. [Google Scholar] [CrossRef] [PubMed]
- Bindea, G.; Mlecnik, B.; Tosolini, M.; Kirilovsky, A.; Waldner, M.; Obenauf, A.C.; Angell, H.; Fredriksen, T.; Lafontaine, L.; Berger, A.; et al. Spatiotemporal Dynamics of Intratumoral Immune Cells Reveal the Immune Landscape in Human Cancer. Immunity 2013, 39, 782–795. [Google Scholar] [CrossRef] [PubMed]
- Satija, R.; Farrell, J.A.; Gennert, D.; Schier, A.F.; Regev, A. Spatial Reconstruction of Single-Cell Gene Expression Data. Nat. Biotechnol. 2015, 33, 495–502. [Google Scholar] [CrossRef] [PubMed]
- Korsunsky, I.; Millard, N.; Fan, J.; Slowikowski, K.; Zhang, F.; Wei, K.; Baglaenko, Y.; Brenner, M.; Loh, P.R.; Raychaudhuri, S. Fast, Sensitive and Accurate Integration of Single-Cell Data with Harmony. Nat. Methods 2019, 16, 1289–1296. [Google Scholar] [CrossRef] [PubMed]
- Hänzelmann, S.; Castelo, R.; Guinney, J. Gsva: Gene Set Variation Analysis for Microarray and Rna-Seq Data. BMC Bioinform. 2013, 14, 7. [Google Scholar] [CrossRef] [PubMed]
- Li, T.; Yang, Z.; Li, H.; Zhu, J.; Wang, Y.; Tang, Q.; Shi, Z. Phospholipase Cgamma1 (Plcg1) Overexpression Is Associated with Tumor Growth and Poor Survival in Idh Wild-Type Lower-Grade Gliomas in Adult Patients. Lab. Investig. 2022, 102, 143–153. [Google Scholar] [CrossRef]
- Cancer Genome Atlas Research Network; Brat, D.J.; Verhaak, R.G.; Aldape, K.D.; Yung, W.K.; Salama, S.R.; Cooper, L.A.; Rheinbay, E.; Miller, C.R.; Vitucci, M.; et al. Comprehensive, Integrative Genomic Analysis of Diffuse Lower-Grade Gliomas. N. Engl. J. Med. 2015, 372, 2481–2498. [Google Scholar]
- Pienkowski, T.; Kowalczyk, T.; Kretowski, A.; Ciborowski, M. A Review of Gliomas-Related Proteins. Characteristics of Potential Biomarkers. Am. J. Cancer Res. 2021, 11, 3425. [Google Scholar]
- Xia, X.; Wang, X.; Cheng, Z.; Qin, W.; Lei, L.; Jiang, J.; Hu, J. The Role of Pyroptosis in Cancer: Pro-Cancer or Pro-Host? Cell Death Dis. 2019, 10, 650. [Google Scholar] [CrossRef] [PubMed]
- Miao, Y.; Liu, J.; Liu, X.; Yuan, Q.; Li, H.; Zhang, Y.; Zhan, Y.; Feng, X. Machine Learning Identification of Cuproptosis and Necroptosis-Associated Molecular Subtypes to Aid in Prognosis Assessment and Immunotherapy Response Prediction in Low-Grade Glioma. Front. Genet. 2022, 13, 951239. [Google Scholar] [CrossRef] [PubMed]
- Yan, X.; Wang, N.; Dong, J.; Wang, F.; Zhang, J.; Hu, X.; Zhao, H.; Gao, X.; Liu, Z.; Li, Y.; et al. A Cuproptosis-Related Lncrnas Signature for Prognosis, Chemotherapy, and Immune Checkpoint Blockade Therapy of Low-Grade Glioma. Front. Mol. Biosci. 2022, 9, 966843. [Google Scholar] [CrossRef] [PubMed]
- Zhao, J.; Liu, Z.; Zheng, X.; Gao, H.; Li, L. Prognostic Model and Nomogram Construction Based on a Novel Ferroptosis-Related Gene Signature in Lower-Grade Glioma. Front. Genet. 2021, 12, 753680. [Google Scholar] [CrossRef] [PubMed]
- Huang, Q.R.; Li, J.W.; Yan, P.; Jiang, Q.; Guo, F.Z.; Zhao, Y.N.; Mo, L.G. Establishment and Validation of a Ferroptosis-Related Lncrna Signature for Prognosis Prediction in Lower-Grade Glioma. Front. Neurol. 2022, 13, 861438. [Google Scholar] [CrossRef]
- Wang, Z.; Ni, F.; Yu, F.; Cui, Z.; Zhu, X.; Chen, J. Prognostic Significance of Mrna Expression of Casps in Gastric Cancer. Oncol. Lett. 2019, 18, 4535–4554. [Google Scholar] [CrossRef]
- Shibamoto, M.; Hirata, H.; Eguchi, H.; Sawada, G.; Sakai, N.; Kajiyama, Y.; Mimori, K. The Loss of Casp4 Expression Is Associated with Poor Prognosis in Esophageal Squamous Cell Carcinoma. Oncol. Lett. 2017, 13, 1761–1766. [Google Scholar] [CrossRef]
- Terlizzi, M.; Colarusso, C.; de Rosa, I.; de Rosa, N.; Somma, P.; Curcio, C.; Sanduzzi, A.; Micheli, P.; Molino, A.; Saccomanno, A.; et al. Circulating and Tumor-Associated Caspase-4: A Novel Diagnostic and Prognostic Biomarker for Non-Small Cell Lung Cancer. Oncotarget 2018, 9, 19356–19367. [Google Scholar] [CrossRef]
- Broz, P.; Pelegrin, P.; Shao, F. The Gasdermins, a Protein Family Executing Cell Death and Inflammation. Nat. Rev. Immunol. 2020, 20, 143–157. [Google Scholar] [CrossRef]
- Kayagaki, N.; Stowe, I.B.; Lee, B.L.; O’Rourke, K.; Anderson, K.; Warming, S.; Cuellar, T.; Haley, B.; Roose-Girma, M.; Phung, Q.T.; et al. Caspase-11 Cleaves Gasdermin D for Non-Canonical Inflammasome Signalling. Nature 2015, 526, 666–671. [Google Scholar] [CrossRef]
- Zhang, Y.; He, R.; Lei, X.; Mao, L.; Jiang, P.; Ni, C.; Yin, Z.; Zhong, X.; Chen, C.; Zheng, Q.; et al. A Novel Pyroptosis-Related Signature for Predicting Prognosis and Indicating Immune Microenvironment Features in Osteosarcoma. Front. Genet. 2021, 12, 780780. [Google Scholar] [CrossRef] [PubMed]
- Zhou, Y.; Dai, W.; Wang, H.; Pan, H.; Wang, Q. Long Non-Coding Rna Casp5 Promotes the Malignant Phenotypes of Human Glioblastoma Multiforme. Biochem. Biophys. Res. Commun. 2018, 500, 966–972. [Google Scholar] [CrossRef] [PubMed]
- Babas, E.; Ekonomopoulou, M.T.; Karapidaki, I.; Doxakis, A.; Betsas, G.; Iakovidou-Kritsi, Z. Indication of Participation of Caspase-2 and Caspase-5 in Mechanisms of Human Cervical Malignancy. Int. J. Gynecol. Cancer 2010, 20, 1381–1385. [Google Scholar] [PubMed]
- Avrutsky, M.I.; Troy, C.M. Caspase-9: A Multimodal Therapeutic Target with Diverse Cellular Expression in Human Disease. Front. Pharmacol. 2021, 12, 701301. [Google Scholar] [CrossRef]
- Floyd, D.H.; Zhang, Y.; Dey, B.K.; Kefas, B.; Breit, H.; Marks, K.; Dutta, A.; Herold-Mende, C.; Synowitz, M.; Glass, R.; et al. Novel Anti-Apoptotic Micrornas 582-5p and 363 Promote Human Glioblastoma Stem Cell Survival Via Direct Inhibition of Caspase 3, Caspase 9, and Bim. PLoS ONE 2014, 9, e96239. [Google Scholar] [CrossRef]
- Shang, J.; Yang, F.; Wang, Y.; Wang, Y.; Xue, G.; Mei, Q.; Wang, F.; Sun, S. Microrna-23a Antisense Enhances 5-Fluorouracil Chemosensitivity through Apaf-1/Caspase-9 Apoptotic Pathway in Colorectal Cancer Cells. J. Cell. Biochem. 2014, 115, 772–784. [Google Scholar] [CrossRef]
- Jeong, H.-S.; Hye, Y.C.; Lee, E.-R.; Kim, J.-H.; Jeon, K.; Lee, H.-L.; Cho, S.-G. Involvement of Caspase-9 in Autophagy-Mediated Cell Survival Pathway. Biochim. Et Biophys. Acta BBA Mol. Cell Res. 2011, 1813, 80–90. [Google Scholar] [CrossRef]
- Kim, B.; Srivastava, S.K.; Kim, S.-H. Caspase-9 as a Therapeutic Target for Treating Cancer. Expert Opin. Ther. Targets 2015, 19, 113–127. [Google Scholar] [CrossRef]
- Watabe, K.; Ito, A.; Asada, H.; Endo, Y.; Kobayashi, T.; Nakamoto, K.; Itami, S.; Takao, S.; Shinomura, Y.; Aikou, T.; et al. Structure, Expression and Chromosome Mapping of Mlze, a Novel Gene Which Is Preferentially Expressed in Metastatic Melanoma Cells. Jpn. J. Cancer Res. 2001, 92, 140–151. [Google Scholar] [CrossRef]
- Miguchi, M.; Hinoi, T.; Shimomura, M.; Adachi, T.; Saito, Y.; Niitsu, H.; Kochi, M.; Sada, H.; Sotomaru, Y.; Ikenoue, T.; et al. Gasdermin C Is Upregulated by Inactivation of Transforming Growth Factor Beta Receptor Type Ii in the Presence of Mutated Apc, Promoting Colorectal Cancer Proliferation. PLoS ONE 2016, 11, e0166422. [Google Scholar] [CrossRef]
- Saeki, N.; Usui, T.; Aoyagi, K.; Kim, D.H.; Sato, M.; Mabuchi, T.; Yanagihara, K.; Ogawa, K.; Sakamoto, H.; Yoshida, T.; et al. Distinctive Expression and Function of Four Gsdm Family Genes (Gsdma-D) in Normal and Malignant Upper Gastrointestinal Epithelium. Genes Chromosom. Cancer 2009, 48, 261–271. [Google Scholar] [CrossRef] [PubMed]
- Jang, H.J.; Suh, P.G.; Lee, Y.J.; Shin, K.J.; Cocco, L.; Chae, Y.C. Plcgamma1: Potential Arbitrator of Cancer Progression. Adv. Biol. Regul. 2018, 67, 179–189. [Google Scholar] [CrossRef] [PubMed]
- Shin, K.J.; Jang, H.J.; Lee, Y.J.; Lee, Y.G.; Suh, P.G.; Yang, Y.R.; Chae, Y.C. Phospholipase Cgamma1 Represses Colorectal Cancer Growth by Inhibiting the Wnt/Beta-Catenin Signaling Axis. Biochem. Biophys. Res. Commun. 2021, 577, 103–109. [Google Scholar] [CrossRef] [PubMed]
- Tang, W.; Zhou, Y.; Sun, D.; Dong, L.; Xia, J.; Yang, B. Oncogenic Role of Phospholipase C-Gamma1 in Progression of Hepatocellular Carcinoma. Hepatol. Res. 2019, 49, 559–569. [Google Scholar] [CrossRef]
- Kaplanski, G. Interleukin-18: Biological Properties and Role in Disease Pathogenesis. Immunol. Rev. 2018, 281, 138–153. [Google Scholar] [CrossRef]
- Yasuda, K.; Nakanishi, K.; Tsutsui, H. Interleukin-18 in Health and Disease. Int. J. Mol. Sci. 2019, 20, 649. [Google Scholar] [CrossRef]
- Ma, Z.; Li, W.; Yoshiya, S.; Xu, Y.; Hata, M.; El-Darawish, Y.; Markova, T.; Yamanishi, K.; Yamanishi, H.; Tahara, H.; et al. Augmentation of Immune Checkpoint Cancer Immunotherapy with Il18. Clin. Cancer Res. 2016, 22, 2969–2980. [Google Scholar] [CrossRef]
- Snyder, A.G.; Oberst, A. The Antisocial Network: Cross Talk between Cell Death Programs in Host Defense. Annu. Rev. Immunol. 2021, 39, 77–101. [Google Scholar] [CrossRef]
- Wang, Y.; Kanneganti, T.D. From Pyroptosis, Apoptosis and Necroptosis to Panoptosis: A Mechanistic Compendium of Programmed Cell Death Pathways. Comput. Struct. Biotechnol. J. 2021, 19, 4641–4657. [Google Scholar] [CrossRef]
- Gutierrez, K.D.; Davis, M.A.; Daniels, B.P.; Olsen, T.M.; Ralli-Jain, P.; Tait, S.W.; Gale, M., Jr.; Oberst, A. Mlkl Activation Triggers Nlrp3-Mediated Processing and Release of Il-1β Independently of Gasdermin-D. J. Immunol. 2017, 198, 2156–2164. [Google Scholar] [CrossRef]
- Wang, Y.; Zhang, H.; Liu, C.; Wang, Z.; Wu, W.; Zhang, N.; Zhang, L.; Hu, J.; Luo, P.; Zhang, J.; et al. Immune Checkpoint Modulators in Cancer Immunotherapy: Recent Advances and Emerging Concepts. J. Hematol. Oncol. 2022, 15, 111. [Google Scholar] [CrossRef] [PubMed]
- Jiang, P.; Gu, S.; Pan, D.; Fu, J.; Sahu, A.; Hu, X.; Li, Z.; Traugh, N.; Bu, X.; Li, B.; et al. Signatures of T Cell Dysfunction and Exclusion Predict Cancer Immunotherapy Response. Nat. Med. 2018, 24, 1550–1558. [Google Scholar] [CrossRef] [PubMed]
- Reck, M.; Schenker, M.; Lee, K.H.; Provencio, M.; Nishio, M.; Lesniewski-Kmak, K.; Sangha, R.; Ahmed, S.; Raimbourg, J.; Feeney, K.; et al. Nivolumab Plus Ipilimumab Versus Chemotherapy as First-Line Treatment in Advanced Non-Small-Cell Lung Cancer with High Tumour Mutational Burden: Patient-Reported Outcomes Results from the Randomised, Open-Label, Phase Iii Checkmate 227 Trial. Eur. J. Cancer 2019, 116, 137–147. [Google Scholar] [CrossRef]
- Tang, R.; Xu, J.; Zhang, B.; Liu, J.; Liang, C.; Hua, J.; Meng, Q.; Yu, X.; Shi, S. Ferroptosis, Necroptosis, and Pyroptosis in Anticancer Immunity. J. Hematol. Oncol. 2020, 13, 110. [Google Scholar] [CrossRef]
- Ferrer, V.P.; Neto, V.M.; Mentlein, R. Glioma Infiltration and Extracellular Matrix: Key Players and Modulators. Glia 2018, 66, 1542–1565. [Google Scholar] [CrossRef] [PubMed]
- Saxena, S.; Jha, S. Role of Nod- Like Receptors in Glioma Angiogenesis: Insights into Future Therapeutic Interventions. Cytokine Growth Factor Rev. 2017, 34, 15–26. [Google Scholar] [CrossRef]
- Xue, L.; Lu, B.; Gao, B.; Shi, Y.; Xu, J.; Yang, R.; Xu, B.; Ding, P. Nlrp3 Promotes Glioma Cell Proliferation and Invasion Via the Interleukin-1β/Nf-Κb P65 Signals. Oncol. Res. 2019, 27, 557–564. [Google Scholar] [CrossRef]
- Xu, J.; Zhang, Z.; Qian, M.; Wang, S.; Qiu, W.; Chen, Z.; Sun, Z.; Xiong, Y.; Wang, C.; Sun, X.; et al. Cullin-7 (Cul7) Is Overexpressed in Glioma Cells and Promotes Tumorigenesis Via Nf-Κb Activation. J. Exp. Clin. Cancer Res. 2020, 39, 59. [Google Scholar] [CrossRef]
- Ladomersky, E.; Zhai, L.; Lenzen, A.; Lauing, K.L.; Qian, J.; Scholtens, D.M.; Gritsina, G.; Sun, X.; Liu, Y.; Yu, F.; et al. Ido1 Inhibition Synergizes with Radiation and Pd-1 Blockade to Durably Increase Survival against Advanced Glioblastoma. Clin. Cancer Res. 2018, 24, 2559–2573. [Google Scholar] [CrossRef]
- Kim, J.E.; Patel, M.A.; Mangraviti, A.; Kim, E.S.; Theodros, D.; Velarde, E.; Liu, A.; Sankey, E.W.; Tam, A.; Xu, H.; et al. Combination Therapy with Anti-Pd-1, Anti-Tim-3, and Focal Radiation Results in Regression of Murine Gliomas. Clin. Cancer Res. 2017, 23, 124–136. [Google Scholar] [CrossRef]















| Characteristic | TCGA | GSE108474 | CGGA325 |
|---|---|---|---|
| Total, N | 518 | 121 | 172 |
| Gender, n (%) | |||
| Female | 232 (29.5%) | 37 (4.7%) | 66 (8.4%) |
| Male | 286 (36.3%) | 60 (7.6%) | 106 (13.5%) |
| Age, n (%) | |||
| <40 | 247 (30.6%) | 50 (6.2%) | 88 (10.9%) |
| ≥40 | 271 (33.6%) | 67 (8.3%) | 84 (10.4%) |
| Grade, n (%) | |||
| G2 | 254 (31.4%) | 64 (7.9%) | 98 (12.1%) |
| G3 | 263 (32.5%) | 57 (7%) | 74 (9.1%) |
| IDH status, n (%) | |||
| Mutant | 419 (61.1%) | NA | 127 (18.5%) |
| Wildtype | 96 (14%) | NA | 44 (6.4%) |
| 1p/19q Codeletion, n (%) | |||
| codeletion | 169 (23.8%) | 8 (1.1%) | 55 (7.8%) |
| non-codeletion | 349 (49.2%) | 13 (1.8%) | 115 (16.2%) |
| Characteristics | Total (N) | Univariate Regression | Multivariate Regression | ||
|---|---|---|---|---|---|
| Hazard Ratio (95% CI) | p-Value | Hazard Ratio (95% CI) | p-Value | ||
| Age | 85 | ||||
| <40 | 29 | Reference | |||
| ≥40 | 56 | 1.725 (0.87–3.42) | 0.118 | ||
| Grade | 85 | ||||
| G2 | 47 | Reference | |||
| G3 | 38 | 2.175 (1.20–3.96) | 0.011 | 2.566 (1.25–5.27) | 0.010 |
| IDH status | 76 | <0.001 | |||
| Mutant | 53 | Reference | |||
| WT | 23 | 4.970 (2.56–9.65) | <0.001 | 5.889 (2.45–14.17) | <0.001 |
| TERT mutation | 77 | 0.412 | |||
| Mutant | 27 | Reference | |||
| WT | 50 | 1.336 (0.67–2.67) | 0.412 | ||
| MGMT methylation | 77 | 0.018 | |||
| high | 53 | Reference | |||
| low | 24 | 2.217 (1.15–4.29) | 0.018 | 1.219 (0.57–2.59) | 0.606 |
| 1p19q Codeletion | 77 | 0.006 | |||
| codeletion | 24 | Reference | |||
| non-codeletion | 53 | 3.709 (1.44–9.53) | 0.006 | 1.656 (0.49–5.56) | 0.414 |
| CASP4 expression | 77 | 0.020 | |||
| low | 53 | Reference | |||
| high | 24 | 2.165 (1.13–4.16) | 0.020 | 3.062 (1.40–6.70) | 0.005 |
Publisher’s Note: MDPI stays neutral with regard to jurisdictional claims in published maps and institutional affiliations. |
© 2022 by the authors. Licensee MDPI, Basel, Switzerland. This article is an open access article distributed under the terms and conditions of the Creative Commons Attribution (CC BY) license (https://creativecommons.org/licenses/by/4.0/).
Share and Cite
He, Y.; Cai, Y.; Liu, J.; Ding, H.; Li, X.; Tian, S.; Li, Z. Systematic Analysis of a Pyroptosis-Related Signature to Predict the Prognosis and Immune Microenvironment of Lower-Grade Glioma. Cells 2022, 11, 3980. https://doi.org/10.3390/cells11243980
He Y, Cai Y, Liu J, Ding H, Li X, Tian S, Li Z. Systematic Analysis of a Pyroptosis-Related Signature to Predict the Prognosis and Immune Microenvironment of Lower-Grade Glioma. Cells. 2022; 11(24):3980. https://doi.org/10.3390/cells11243980
Chicago/Turabian StyleHe, Yongze, Yuxiang Cai, Jinsheng Liu, Haixia Ding, Xiang Li, Sufang Tian, and Zhiqiang Li. 2022. "Systematic Analysis of a Pyroptosis-Related Signature to Predict the Prognosis and Immune Microenvironment of Lower-Grade Glioma" Cells 11, no. 24: 3980. https://doi.org/10.3390/cells11243980
APA StyleHe, Y., Cai, Y., Liu, J., Ding, H., Li, X., Tian, S., & Li, Z. (2022). Systematic Analysis of a Pyroptosis-Related Signature to Predict the Prognosis and Immune Microenvironment of Lower-Grade Glioma. Cells, 11(24), 3980. https://doi.org/10.3390/cells11243980

