Leptin-Induced HLA-G Inhibits Myometrial Contraction and Differentiation
Abstract
:1. Introduction
2. Materials and Methods
2.1. Drugs and Solutions
2.2. Cell Culture
2.2.1. Myometrial Cells
2.2.2. Monocytes/Macrophages
2.2.3. Co-Cultures
2.3. Stimulation Protocol
2.4. Collagen Lattices
2.5. Western Blotting
2.6. Quantitative Real-Time RT-PCR (qRT-PCR)
2.7. Fluorescence Analysis
2.8. Scrape Loading/Dye Transfer Assay
2.9. Flow Cytometry
2.10. NADPHox Activity
2.11. Statistical Analysis
3. Results
3.1. A Low Dose (5 ng/mL) of Leptin Can Prevent Myometrial Contraction Induced by LPS Stimulation
3.2. A Low Dose (5 ng/mL) of Leptin Prevents the Different Stages of Myometrial Differentiation Induced by LPS
3.3. A Low Dose (5 ng/mL) of Leptin Prevents ROS Production in Co-Cultured Cells, but Not in Macrophages
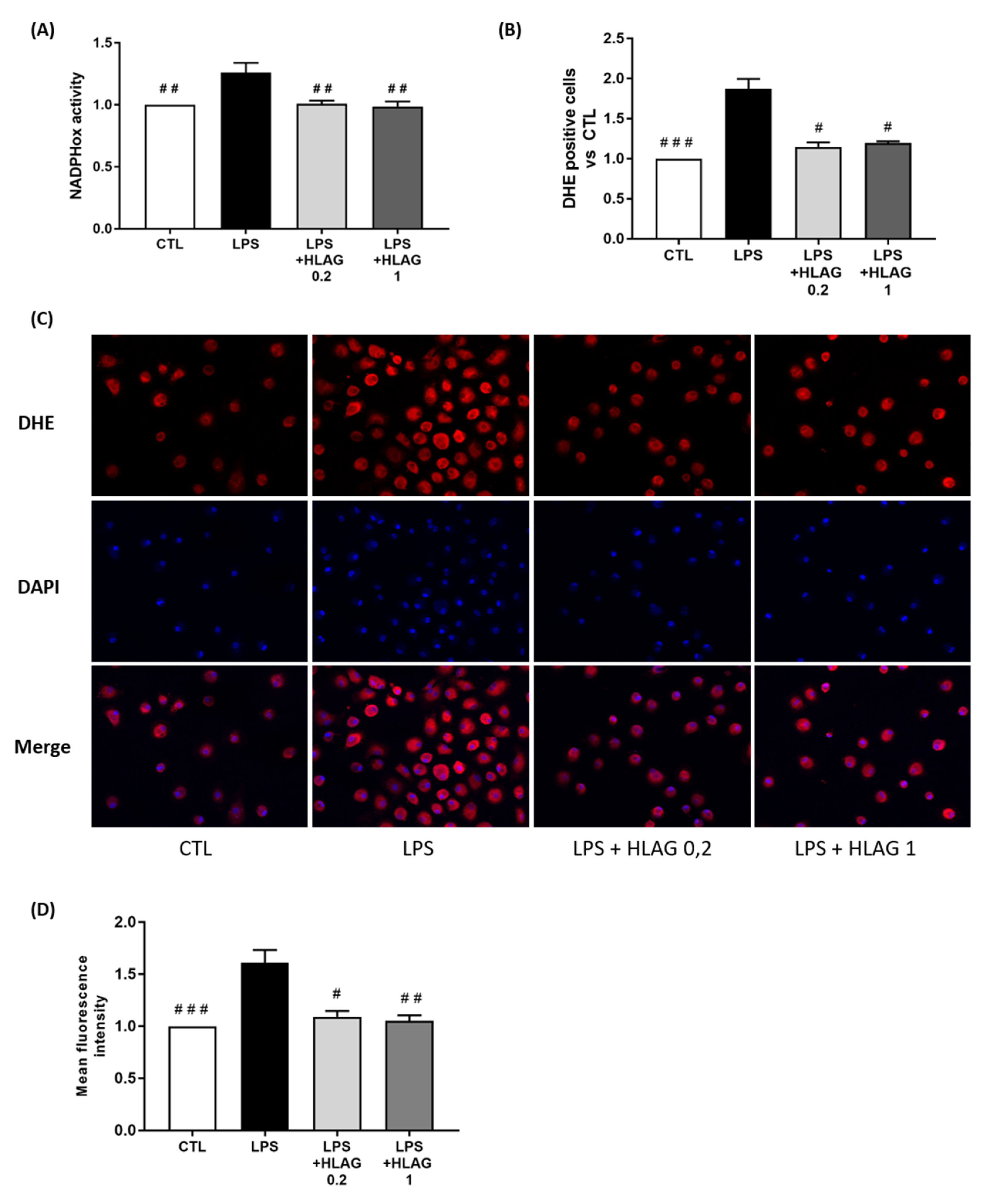
3.4. The Anti-Oxidant Effect of Leptin Is Mediated by Myometrial Cells through HLA-G Expression
4. Discussion
Supplementary Materials
Author Contributions
Funding
Institutional Review Board Statement
Informed Consent Statement
Data Availability Statement
Acknowledgments
Conflicts of Interest
References
- James, W.P.T. WHO Recognition of the Global Obesity Epidemic. Int. J. Obes. 2008, 32 (Suppl. S7), S120–S126. [Google Scholar] [CrossRef] [PubMed] [Green Version]
- Flegal, K.M.; Kruszon-Moran, D.; Carroll, M.D.; Fryar, C.D.; Ogden, C.L. Trends in Obesity Among Adults in the USA, 2005 to 2014. JAMA 2016, 315, 2284–2291. [Google Scholar] [CrossRef] [PubMed] [Green Version]
- Poston, L.; Caleyachetty, R.; Cnattingius, S.; Corvalán, C.; Uauy, R.; Herring, S.; Gillman, M.W. Preconceptional and Maternal Obesity: Epidemiology and Health Consequences. Lancet Diabetes Endocrinol. 2016, 4, 1025–1036. [Google Scholar] [CrossRef]
- Wang, M.C.; Freaney, P.M.; Perak, A.M.; Greenland, P.; Lloyd-Jones, D.M.; Grobman, W.A.; Khan, S.S. Trends in Prepregnancy Obesity and Association with Adverse Pregnancy Outcomes in the USA, 2013 to 2018. J. Am. Heart Assoc. 2021, 10, e020717. [Google Scholar] [CrossRef] [PubMed]
- Cnattingius, S.; Villamor, E.; Johansson, S.; Edstedt Bonamy, A.-K.; Persson, M.; Wikström, A.-K.; Granath, F. Maternal Obesity and Risk of Preterm Delivery. JAMA 2013, 309, 2362–2370. [Google Scholar] [CrossRef] [Green Version]
- Lynch, A.M.; Hart, J.E.; Agwu, O.C.; Fisher, B.M.; West, N.A.; Gibbs, R.S. Association of Extremes of Prepregnancy BMI with the Clinical Presentations of Preterm Birth. Am. J. Obstet. Gynecol. 2014, 210, 428.e1–428.e9. [Google Scholar] [CrossRef]
- Xie, D.; Yang, W.; Wang, A.; Xiong, L.; Kong, F.; Liu, Z.; Xie, Z.; Wang, H. Effects of Pre-Pregnancy Body Mass Index on Pregnancy and Perinatal Outcomes in Women Based on a Retrospective Cohort. Sci. Rep. 2021, 11, 19863. [Google Scholar] [CrossRef]
- Arrowsmith, S.; Wray, S.; Quenby, S. Maternal Obesity and Labour Complications Following Induction of Labour in Prolonged Pregnancy. BJOG Int. J. Obstet. Gynaecol. 2011, 118, 578–588. [Google Scholar] [CrossRef] [Green Version]
- Frolova, A.I.; Wang, J.J.; Conner, S.N.; Tuuli, M.G.; Macones, G.A.; Woolfolk, C.L.; Cahill, A.G. Spontaneous Labor Onset and Outcomes in Obese Women at Term. Am. J. Perinatol. 2018, 35, 59–64. [Google Scholar] [CrossRef] [Green Version]
- Dalbye, R.; Gunnes, N.; Blix, E.; Zhang, J.; Eggebø, T.; Nistov Tokheim, L.; Øian, P.; Bernitz, S. Maternal Body Mass Index and Risk of Obstetric, Maternal and Neonatal Outcomes: A Cohort Study of Nulliparous Women with Spontaneous Onset of Labor. Acta Obstet. Gynecol. Scand. 2021, 100, 521–530. [Google Scholar] [CrossRef]
- Trayhurn, P. The Biology of Obesity. Proc. Nutr. Soc. 2005, 64, 31–38. [Google Scholar] [CrossRef] [PubMed] [Green Version]
- Ahima, R.S.; Flier, J.S. Leptin. Annu. Rev. Physiol. 2000, 62, 413–437. [Google Scholar] [CrossRef] [PubMed] [Green Version]
- Considine, R.V.; Sinha, M.K.; Heiman, M.L.; Kriauciunas, A.; Stephens, T.W.; Nyce, M.R.; Ohannesian, J.P.; Marco, C.C.; McKee, L.J.; Bauer, T.L. Serum Immunoreactive-Leptin Concentrations in Normal-Weight and Obese Humans. N. Engl. J. Med. 1996, 334, 292–295. [Google Scholar] [CrossRef] [PubMed]
- Zhang, Y.; Scarpace, P.J. The Role of Leptin in Leptin Resistance and Obesity. Physiol. Behav. 2006, 88, 249–256. [Google Scholar] [CrossRef]
- Misra, V.K.; Trudeau, S. The Influence of Overweight and Obesity on Longitudinal Trends in Maternal Serum Leptin Levels during Pregnancy. Obes. (Silver Spring Md.) 2011, 19, 416–421. [Google Scholar] [CrossRef]
- Señarís, R.; Garcia-Caballero, T.; Casabiell, X.; Gallego, R.; Castro, R.; Considine, R.V.; Dieguez, C.; Casanueva, F.F. Synthesis of Leptin in Human Placenta. Endocrinology 1997, 138, 4501–4504. [Google Scholar] [CrossRef]
- Wendremaire, M.; Bardou, M.; Peyronel, C.; Hadi, T.; Sagot, P.; Morrison, J.J.; Lirussi, F. Effects of Leptin on Lipopolysaccharide-Induced Myometrial Apoptosis in an in Vitro Human Model of Chorioamnionitis. Am. J. Obstet. Gynecol. 2011, 205, 363.e1–363.e9. [Google Scholar] [CrossRef]
- Barrientos, G.; Toro, A.; Moschansky, P.; Cohen, M.; Garcia, M.G.; Rose, M.; Maskin, B.; Sánchez-Margalet, V.; Blois, S.M.; Varone, C.L. Leptin Promotes HLA-G Expression on Placental Trophoblasts via the MEK/Erk and PI3K Signaling Pathways. Placenta 2015, 36, 419–426. [Google Scholar] [CrossRef]
- Salem, H.; Rosenfeld, T.; Altarescu, G.; Grisaru-Granovsky, S.; Birk, R. Maternal and Neonatal Leptin and Leptin Receptor Polymorphisms Associated with Preterm Birth. Gene 2016, 591, 209–213. [Google Scholar] [CrossRef]
- Moynihan, A.T.; Hehir, M.P.; Glavey, S.V.; Smith, T.J.; Morrison, J.J. Inhibitory Effect of Leptin on Human Uterine Contractility in Vitro. Am. J. Obstet. Gynecol. 2006, 195, 504–509. [Google Scholar] [CrossRef]
- Wendremaire, M.; Mourtialon, P.; Goirand, F.; Lirussi, F.; Barrichon, M.; Hadi, T.; Garrido, C.; Le Ray, I.; Dumas, M.; Sagot, P.; et al. Effects of Leptin on Lipopolysaccharide-Induced Remodeling in an in Vitro Model of Human Myometrial Inflammation. Biol. Reprod. 2013, 88, 45. [Google Scholar] [CrossRef] [PubMed]
- Barrichon, M.; Hadi, T.; Wendremaire, M.; Ptasinski, C.; Seigneuric, R.; Marcion, G.; Delignette, M.; Marchet, J.; Dumas, M.; Sagot, P.; et al. Dose-Dependent Biphasic Leptin-Induced Proliferation Is Caused by Non-Specific IL-6/NF-ΚB Pathway Activation in Human Myometrial Cells. Br. J. Pharmacol. 2015, 172, 2974–2990. [Google Scholar] [CrossRef] [PubMed] [Green Version]
- Thomson, A.J.; Telfer, J.F.; Young, A.; Campbell, S.; Stewart, C.J.; Cameron, I.T.; Greer, I.A.; Norman, J.E. Leukocytes Infiltrate the Myometrium during Human Parturition: Further Evidence That Labour Is an Inflammatory Process. Hum. Reprod. 1999, 14, 229–236. [Google Scholar] [CrossRef]
- Srikhajon, K.; Shynlova, O.; Preechapornprasert, A.; Chanrachakul, B.; Lye, S. A New Role for Monocytes in Modulating Myometrial Inflammation during Human Labor. Biol. Reprod. 2014, 91, 10. [Google Scholar] [CrossRef] [PubMed]
- Hadi, T.; Bardou, M.; Mace, G.; Sicard, P.; Wendremaire, M.; Barrichon, M.; Richaud, S.; Demidov, O.; Sagot, P.; Garrido, C.; et al. Glutathione Prevents Preterm Parturition and Fetal Death by Targeting Macrophage-Induced Reactive Oxygen Species Production in the Myometrium. FASEB J. 2015, 29, 2653–2666. [Google Scholar] [CrossRef] [PubMed]
- Wendremaire, M.; Hadi, T.; Pezze, M.; Barrichon, M.; Lopez, T.; Neiers, F.; Sagot, P.; Garrido, C.; Lirussi, F. Macrophage-Induced Reactive Oxygen Species Promote Myometrial Contraction and Labor-Associated Mechanisms. Biol. Reprod. 2020, 102, 1326–1339. [Google Scholar] [CrossRef] [PubMed]
- Menck, K.; Behme, D.; Pantke, M.; Reiling, N.; Binder, C.; Pukrop, T.; Klemm, F. Isolation of Human Monocytes by Double Gradient Centrifugation and Their Differentiation to Macrophages in Teflon-Coated Cell Culture Bags. J. Vis. Exp. JoVE 2014, 91, e51554. [Google Scholar] [CrossRef] [Green Version]
- Salomonis, N.; Cotte, N.; Zambon, A.C.; Pollard, K.S.; Vranizan, K.; Doniger, S.W.; Dolganov, G.; Conklin, B.R. Identifying Genetic Networks Underlying Myometrial Transition to Labor. Genome Biol. 2005, 6, R12. [Google Scholar] [CrossRef] [Green Version]
- El-Fouly, M.H.; Trosko, J.E.; Chang, C.C. Scrape-Loading and Dye Transfer. A Rapid and Simple Technique to Study Gap Junctional Intercellular Communication. Exp. Cell Res. 1987, 168, 422–430. [Google Scholar] [CrossRef]
- Barbacanne, M.A.; Souchard, J.P.; Darblade, B.; Iliou, J.P.; Nepveu, F.; Pipy, B.; Bayard, F.; Arnal, J.F. Detection of Superoxide Anion Released Extracellularly by Endothelial Cells Using Cytochrome C Reduction, ESR, Fluorescence and Lucigenin-Enhanced Chemiluminescence Techniques. Free Radic. Biol. Med. 2000, 29, 388–396. [Google Scholar] [CrossRef]
- Gonzalez, J.M.; Franzke, C.-W.; Yang, F.; Romero, R.; Girardi, G. Complement Activation Triggers Metalloproteinases Release Inducing Cervical Remodeling and Preterm Birth in Mice. Am. J. Pathol. 2011, 179, 838–849. [Google Scholar] [CrossRef] [PubMed]
- Dutta, E.H.; Behnia, F.; Boldogh, I.; Saade, G.R.; Taylor, B.D.; Kacerovský, M.; Menon, R. Oxidative Stress Damage-Associated Molecular Signaling Pathways Differentiate Spontaneous Preterm Birth and Preterm Premature Rupture of the Membranes. Mol. Hum. Reprod. 2016, 22, 143–157. [Google Scholar] [CrossRef] [PubMed] [Green Version]
- Wuntakal, R.; Hollingworth, T. Leptin--a Tocolytic Agent for the Future? Med. Hypotheses 2010, 74, 81–82. [Google Scholar] [CrossRef] [PubMed]
- Obeidat, R.A.; Abdo, N.; Sakee, B.; Alghazo, S.; Jbarah, O.F.; Hazaimeh, E.A.; Albeitawi, S. Maternal and Fetal Serum Leptin Levels and Their Association with Maternal and Fetal Variables and Labor: A Cross-Sectional Study. Ann. Med. Surg. 2021, 72, 103050. [Google Scholar] [CrossRef]
- Nuamah, M.A.; Yura, S.; Sagawa, N.; Itoh, H.; Mise, H.; Korita, D.; Kakui, K.; Takemura, M.; Ogawa, Y.; Nakao, K.; et al. Significant Increase in Maternal Plasma Leptin Concentration in Induced Delivery: A Possible Contribution of pro-Inflammatory Cytokines to Placental Leptin Secretion. Endocr. J. 2004, 51, 177–187. [Google Scholar] [CrossRef] [Green Version]
- Lindström, T.M.; Bennett, P.R. The Role of Nuclear Factor Kappa B in Human Labour. Reprod. Camb. Engl. 2005, 130, 569–581. [Google Scholar] [CrossRef]
- Lappas, M.; Rice, G.E. Transcriptional Regulation of the Processes of Human Labour and Delivery. Placenta 2009, 30 (Suppl. A), S90–S95. [Google Scholar] [CrossRef]
- Pérez-Pérez, A.; Sánchez-Jiménez, F.; Vilariño-García, T.; Sánchez-Margalet, V. Role of Leptin in Inflammation and Vice Versa. Int. J. Mol. Sci. 2020, 21, 5887. [Google Scholar] [CrossRef]
- Dudzinski, S.O.; Bader, J.E.; Beckermann, K.E.; Young, K.L.; Hongo, R.; Madden, M.Z.; Abraham, A.; Reinfeld, B.E.; Ye, X.; MacIver, N.J.; et al. Leptin Augments Antitumor Immunity in Obesity by Repolarizing Tumor-Associated Macrophages. J. Immunol. 2021, 207, 3122–3130. [Google Scholar] [CrossRef]
- Fenton, J.I.; Hursting, S.D.; Perkins, S.N.; Hord, N.G. Leptin Induces an Apc Genotype-Associated Colon Epithelial Cell Chemokine Production Pattern Associated with Macrophage Chemotaxis and Activation. Carcinogenesis 2007, 28, 455–464. [Google Scholar] [CrossRef]
- Curigliano, G.; Criscitiello, C.; Gelao, L.; Goldhirsch, A. Molecular Pathways: Human Leukocyte Antigen G (HLA-G). Clin. Cancer Res. Off. J. Am. Assoc. Cancer Res. 2013, 19, 5564–5571. [Google Scholar] [CrossRef] [PubMed] [Green Version]
- Zhou, X.; Zhang, G.; Wang, J.; Lu, S.; Cao, J.; Sun, L. A Novel Bridge between Oxidative Stress and Immunity: The Interaction between Hydrogen Peroxide and Human Leukocyte Antigen G in Placental Trophoblasts during Preeclampsia. Am. J. Obstet. Gynecol. 2012, 206, 447.e7–447.e16. [Google Scholar] [CrossRef] [PubMed]
- Masuyama, H.; Segawa, T.; Sumida, Y.; Masumoto, A.; Inoue, S.; Akahori, Y.; Hiramatsu, Y. Different Profiles of Circulating Angiogenic Factors and Adipocytokines between Early- and Late-Onset Pre-Eclampsia. BJOG Int. J. Obstet. Gynaecol. 2010, 117, 314–320. [Google Scholar] [CrossRef] [PubMed]
- Lee, C.-L.; Guo, Y.; So, K.-H.; Vijayan, M.; Guo, Y.; Wong, V.H.H.; Yao, Y.; Lee, K.-F.; Chiu, P.C.N.; Yeung, W.S.B. Soluble Human Leukocyte Antigen G5 Polarizes Differentiation of Macrophages toward a Decidual Macrophage-like Phenotype. Hum. Reprod. Oxf. Engl. 2015, 30, 2263–2274. [Google Scholar] [CrossRef] [Green Version]
- Xu, X.; Zhou, Y.; Wei, H. Roles of HLA-G in the Maternal-Fetal Immune Microenvironment. Front. Immunol. 2020, 11, 592010. [Google Scholar] [CrossRef]
- Steinborn, A.; Varkonyi, T.; Scharf, A.; Bahlmann, F.; Klee, A.; Sohn, C. Early Detection of Decreased Soluble HLA-G Levels in the Maternal Circulation Predicts the Occurrence of Preeclampsia and Intrauterine Growth Retardation during Further Course of Pregnancy. Am. J. Reprod. Immunol. 2007, 57, 277–286. [Google Scholar] [CrossRef]
- Beneventi, F.; Locatelli, E.; De Amici, M.; Martinetti, M.; Spinillo, A. Soluble HLA-G Concentrations in Obese Women during Pregnancy and in Cord Blood. J. Reprod. Immunol. 2017, 119, 31–37. [Google Scholar] [CrossRef]
- Rajagopal, S.P.; Hutchinson, J.L.; Dorward, D.A.; Rossi, A.G.; Norman, J.E. Crosstalk between Monocytes and Myometrial Smooth Muscle in Culture Generates Synergistic Pro-Inflammatory Cytokine Production and Enhances Myocyte Contraction, with Effects Opposed by Progesterone. Mol. Hum. Reprod. 2015, 21, 672–686. [Google Scholar] [CrossRef] [Green Version]
- Boros-Rausch, A.; Shynlova, O.; Lye, S.J. A Broad-Spectrum Chemokine Inhibitor Blocks Inflammation-Induced Myometrial Myocyte-Macrophage Crosstalk and Myometrial Contraction. Cells 2021, 11, 128. [Google Scholar] [CrossRef]








Publisher’s Note: MDPI stays neutral with regard to jurisdictional claims in published maps and institutional affiliations. |
© 2022 by the authors. Licensee MDPI, Basel, Switzerland. This article is an open access article distributed under the terms and conditions of the Creative Commons Attribution (CC BY) license (https://creativecommons.org/licenses/by/4.0/).
Share and Cite
Wendremaire, M.; Lopez, T.E.; Barrichon, M.; Zhang, H.; Hadi, T.; Ye, X.-Y.; Neiers, F.; Bardou, M.; Sagot, P.; Garrido, C.; et al. Leptin-Induced HLA-G Inhibits Myometrial Contraction and Differentiation. Cells 2022, 11, 954. https://doi.org/10.3390/cells11060954
Wendremaire M, Lopez TE, Barrichon M, Zhang H, Hadi T, Ye X-Y, Neiers F, Bardou M, Sagot P, Garrido C, et al. Leptin-Induced HLA-G Inhibits Myometrial Contraction and Differentiation. Cells. 2022; 11(6):954. https://doi.org/10.3390/cells11060954
Chicago/Turabian StyleWendremaire, Maeva, Tatiana E. Lopez, Marina Barrichon, Hang Zhang, Tarik Hadi, Xiang-Yang Ye, Fabrice Neiers, Marc Bardou, Paul Sagot, Carmen Garrido, and et al. 2022. "Leptin-Induced HLA-G Inhibits Myometrial Contraction and Differentiation" Cells 11, no. 6: 954. https://doi.org/10.3390/cells11060954
APA StyleWendremaire, M., Lopez, T. E., Barrichon, M., Zhang, H., Hadi, T., Ye, X.-Y., Neiers, F., Bardou, M., Sagot, P., Garrido, C., & Lirussi, F. (2022). Leptin-Induced HLA-G Inhibits Myometrial Contraction and Differentiation. Cells, 11(6), 954. https://doi.org/10.3390/cells11060954

