Transcription Factor CREB3L1 Regulates the Expression of the Sodium/Iodide Symporter (NIS) in Rat Thyroid Follicular Cells
Abstract
1. Introduction
2. Materials and Methods
2.1. Plasmids
2.2. Antibodies
2.3. Cell Culture and Transfections
2.4. Small Interfering RNA (siRNA)
2.5. Immunofluorescence and Image Analysis
2.6. Protein Extraction and Western Blotting
2.7. RNA Isolation and qPCR
2.8. Iodide Uptake Assays
2.9. In Silico Analysis
2.10. Reporter Gene Assays
2.11. Statistical Analysis
3. Results
3.1. CREB3L1 Response to TSH Stimulation Precedes Increased Expression of NIS
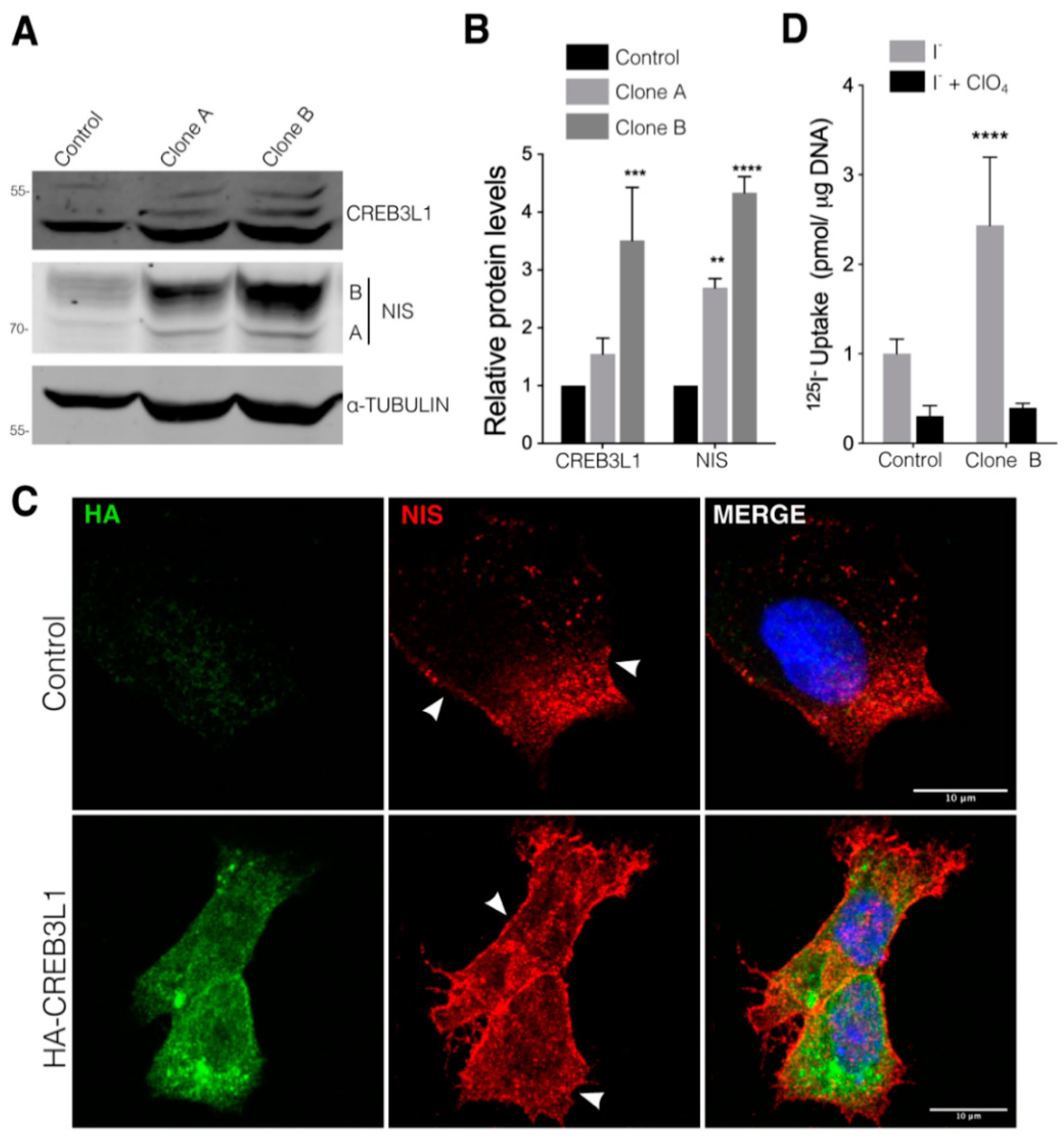
3.2. CREB3L1 Overexpression Increases the NIS Levels
3.3. CREB3L1 Knockdown Reduces NIS Expression
3.4. CREB3L1 Regulates TSH-Induced NIS Expression
3.5. CREB3L1 Modulates NIS Promoter Activity
3.6. NIS Promoter Response to TSH Is CREB3L1-Dependent
4. Discussion
Supplementary Materials
Author Contributions
Funding
Institutional Review Board Statement
Informed Consent Statement
Data Availability Statement
Acknowledgments
Conflicts of Interest
References
- Barbosa, S.; Fasanella, G.; Carreira, S.; Llarena, M.; Fox, R.; Barreca, C.; Andrew, D.; O’Hare, P. An orchestrated program regulating secretory pathway genes and cargos by the transmembrane transcription factor CREB-H. Traffic 2013, 14, 382–398. [Google Scholar] [CrossRef]
- Fox, R.M.; Andrew, D.J. Transcriptional regulation of secretory capacity by bZip transcription factors. Front. Biol. 2015, 10, 28–51. [Google Scholar] [CrossRef]
- Chan, C.P.; Kok, K.H.; Jin, D.Y. CREB3 subfamily transcription factors are not created equal: Recent insights from global analyses and animal models. Cell Biosci. 2011, 1, 6. [Google Scholar] [CrossRef]
- Honma, Y.; Kanazawa, K.; Mori, T.; Tanno, Y.; Tojo, M.; Kiyosawa, H.; Takeda, J.; Nikaido, T.; Tsukamoto, T.; Yokoya, S.; et al. Identification of a novel gene, OASIS, which encodes for a putative CREB/ATF family transcription factor in the long-term cultured astrocytes and gliotic tissue. Brain Res. Mol. Brain Res. 1999, 69, 93–103. [Google Scholar] [CrossRef]
- Omori, Y.; Imai, J.; Suzuki, Y.; Watanabe, S.; Tanigami, A.; Sugano, S. OASIS is a transcriptional activator of CREB/ATF family with a transmembrane domain. Biochem. Biophys. Res. Commun. 2002, 293, 470–477. [Google Scholar] [CrossRef]
- Murakami, T.; Saito, A.; Hino, S.; Kondo, S.; Kanemoto, S.; Chihara, K.; Sekiya, H.; Tsumagari, K.; Ochiai, K.; Yoshinaga, K.; et al. Signalling mediated by the endoplasmic reticulum stress transducer OASIS is involved in bone formation. Nat. Cell Biol. 2009, 11, 1205–1211. [Google Scholar] [CrossRef]
- Vellanki, R.N.; Zhang, L.; Guney, M.A.; Rocheleau, J.V.; Gannon, M.; Volchuk, A. OASIS/CREB3L1 induces expression of genes involved in extracellular matrix production but not classical endoplasmic reticulum stress response genes in pancreatic beta-cells. Endocrinology 2010, 151, 4146–4157. [Google Scholar] [CrossRef]
- Garcia, I.A.; Torres Demichelis, V.; Viale, D.L.; Di Giusto, P.; Ezhova, Y.; Polishchuk, R.S.; Sampieri, L.; Martinez, H.; Sztul, E.; Alvarez, C. CREB3L1-mediated functional and structural adaptation of the secretory pathway in hormone-stimulated thyroid cells. J. Cell Sci. 2017, 130, 4155–4167. [Google Scholar] [CrossRef]
- Martin, M.; Geysels, R.C.; Peyret, V.; Bernal Barquero, C.E.; Masini-Repiso, A.M.; Nicola, J.P. Implications of Na(+)/I(−) Symporter Transport to the Plasma Membrane for Thyroid Hormonogenesis and Radioiodide Therapy. J. Endocr. Soc. 2019, 3, 222–234. [Google Scholar] [CrossRef]
- Riesco-Eizaguirre, G.; Santisteban, P.; De la Vieja, A. The complex regulation of NIS expression and activity in thyroid and extrathyroidal tissues. Endocr. Relat. Cancer 2021, 28, T141–T165. [Google Scholar] [CrossRef]
- Pacini, F.; Schlumberger, M.; Dralle, H.; Ilisea, R.; Smith, Y.; Viersinga, V. European consensus on the management of patients with differentiated carcinoma of the thyroid from follicular epithelium. Vestn. Khirurgii Im. II Grek. 2008, 167, 52–56. [Google Scholar]
- Greenwood, M.; Bordieri, L.; Greenwood, M.P.; Rosso Melo, M.; Colombari, D.S.; Colombari, E.; Paton, J.F.; Murphy, D. Transcription factor CREB3L1 regulates vasopressin gene expression in the rat hypothalamus. J. Neurosci. Off. J. Soc. Neurosci. 2014, 34, 3810–3820. [Google Scholar] [CrossRef]
- Costamagna, E.; Garcia, B.; Santisteban, P. The functional interaction between the paired domain transcription factor Pax8 and Smad3 is involved in transforming growth factor-beta repression of the sodium/iodide symporter gene. J. Biol. Chem. 2004, 279, 3439–3446. [Google Scholar] [CrossRef]
- Chun, J.T.; Di Dato, V.; D’Andrea, B.; Zannini, M.; Di Lauro, R. The CRE-like element inside the 5’-upstream region of the rat sodium/iodide symporter gene interacts with diverse classes of b-Zip molecules that regulate transcriptional activities through strong synergy with Pax-8. Mol. Endocrinol. 2004, 18, 2817–2829. [Google Scholar] [CrossRef][Green Version]
- Peyret, V.; Nazar, M.; Martin, M.; Quintar, A.A.; Fernandez, E.A.; Geysels, R.C.; Fuziwara, C.S.; Montesinos, M.M.; Maldonado, C.A.; Santisteban, P.; et al. Functional Toll-like Receptor 4 Overexpression in Papillary Thyroid Cancer by MAPK/ERK-Induced ETS1 Transcriptional Activity. Mol. Cancer Res. 2018, 16, 833–845. [Google Scholar] [CrossRef]
- Levy, O.; Dai, G.; Riedel, C.; Ginter, C.S.; Paul, E.M.; Lebowitz, A.N.; Carrasco, N. Characterization of the thyroid Na+/I- symporter with an anti-COOH terminus antibody. Proc. Natl. Acad. Sci. USA 1997, 94, 5568–5573. [Google Scholar] [CrossRef]
- Geysels, R.C.; Peyret, V.; Martin, M.; Nazar, M.; Reale, C.; Bernal Barquero, C.E.; Miranda, L.; Marti, M.A.; Vito, P.; Masini-Repiso, A.M.; et al. The Transcription Factor NF-kappaB Mediates Thyrotropin-Stimulated Expression of Thyroid Differentiation Markers. Thyroid 2021, 31, 299–314. [Google Scholar] [CrossRef]
- Alvarez, C.; Garcia-Mata, R.; Brandon, E.; Sztul, E. COPI recruitment is modulated by a Rab1b-dependent mechanism. Mol. Biol. Cell 2003, 14, 2116–2127. [Google Scholar] [CrossRef]
- Sakai, J.; Duncan, E.A.; Rawson, R.B.; Hua, X.; Brown, M.S.; Goldstein, J.L. Sterol-regulated release of SREBP-2 from cell membranes requires two sequential cleavages, one within a transmembrane segment. Cell 1996, 85, 1037–1046. [Google Scholar] [CrossRef]
- Hua, X.; Sakai, J.; Ho, Y.K.; Goldstein, J.L.; Brown, M.S. Hairpin orientation of sterol regulatory element-binding protein-2 in cell membranes as determined by protease protection. J. Biol. Chem. 1995, 270, 29422–29427. [Google Scholar] [CrossRef]
- Hua, X.; Sakai, J.; Brown, M.S.; Goldstein, J.L. Regulated cleavage of sterol regulatory element binding proteins requires sequences on both sides of the endoplasmic reticulum membrane. J. Biol. Chem. 1996, 271, 10379–10384. [Google Scholar] [CrossRef]
- Livak, K.J.; Schmittgen, T.D. Analysis of relative gene expression data using real-time quantitative PCR and the 2(-Delta Delta C(T)) Method. Methods 2001, 25, 402–408. [Google Scholar] [CrossRef]
- Martin, M.; Modenutti, C.P.; Peyret, V.; Geysels, R.C.; Darrouzet, E.; Pourcher, T.; Masini-Repiso, A.M.; Marti, M.A.; Carrasco, N.; Nicola, J.P. A Carboxy-Terminal Monoleucine-Based Motif Participates in the Basolateral Targeting of the Na+/I− Symporter. Endocrinology 2019, 160, 156–168. [Google Scholar] [CrossRef]
- Tan, G.; Lenhard, B. TFBSTools: An R/bioconductor package for transcription factor binding site analysis. Bioinformatics 2016, 32, 1555–1556. [Google Scholar] [CrossRef]
- Dremier, S.; Coulonval, K.; Perpete, S.; Vandeput, F.; Fortemaison, N.; Van Keymeulen, A.; Deleu, S.; Ledent, C.; Clement, S.; Schurmans, S.; et al. The role of cyclic AMP and its effect on protein kinase A in the mitogenic action of thyrotropin on the thyroid cell. Ann. N. Y. Acad. Sci. 2002, 968, 106–121. [Google Scholar] [CrossRef]
- Kogai, T.; Taki, K.; Brent, G.A. Enhancement of sodium/iodide symporter expression in thyroid and breast cancer. Endocr. Relat. Cancer 2006, 13, 797–826. [Google Scholar] [CrossRef]
- Nicola, J.P.; Nazar, M.; Mascanfroni, I.D.; Pellizas, C.G.; Masini-Repiso, A.M. NF-kappaB p65 subunit mediates lipopolysaccharide-induced Na(+)/I(−) symporter gene expression by involving functional interaction with the paired domain transcription factor Pax8. Mol. Endocrinol. 2010, 24, 1846–1862. [Google Scholar] [CrossRef]
- Ohno, M.; Zannini, M.; Levy, O.; Carrasco, N.; di Lauro, R. The paired-domain transcription factor Pax8 binds to the upstream enhancer of the rat sodium/iodide symporter gene and participates in both thyroid-specific and cyclic-AMP-dependent transcription. Mol. Cell. Biol. 1999, 19, 2051–2060. [Google Scholar] [CrossRef]
- Deleu, S.; Savonet, V.; Behrends, J.; Dumont, J.E.; Maenhaut, C. Study of gene expression in thyrotropin-stimulated thyroid cells by cDNA expression array: ID3 transcription modulating factor as an early response protein and tumor marker in thyroid carcinomas. Exp. Cell Res. 2002, 279, 62–70. [Google Scholar] [CrossRef]
- Keller, R.B.; Tran, T.T.; Pyott, S.M.; Pepin, M.G.; Savarirayan, R.; McGillivray, G.; Nickerson, D.A.; Bamshad, M.J.; Byers, P.H. Monoallelic and biallelic CREB3L1 variant causes mild and severe osteogenesis imperfecta, respectively. Genet. Med. 2018, 20, 411–419. [Google Scholar] [CrossRef]
- Guillemyn, B.; Kayserili, H.; Demuynck, L.; Sips, P.; De Paepe, A.; Syx, D.; Coucke, P.J.; Malfait, F.; Symoens, S. A homozygous pathogenic missense variant broadens the phenotypic and mutational spectrum of CREB3L1-related osteogenesis imperfecta. Hum. Mol. Genet. 2019, 28, 1801–1809. [Google Scholar] [CrossRef] [PubMed]
- Greenwood, M.; Paterson, A.; Rahman, P.A.; Gillard, B.T.; Langley, S.; Iwasaki, Y.; Murphy, D.; Greenwood, M.P. Transcription factor Creb3l1 regulates the synthesis of prohormone convertase enzyme PC1/3 in endocrine cells. J. Neuroendocrinol. 2020, 32, e12851. [Google Scholar] [CrossRef] [PubMed]
- Taki, K.; Kogai, T.; Kanamoto, Y.; Hershman, J.M.; Brent, G.A. A thyroid-specific far-upstream enhancer in the human sodium/iodide symporter gene requires Pax-8 binding and cyclic adenosine 3’,5’-monophosphate response element-like sequence binding proteins for full activity and is differentially regulated in normal and thyroid cancer cells. Mol. Endocrinol. 2002, 16, 2266–2282. [Google Scholar]
- Fenton, M.S.; Marion, K.M.; Hershman, J.M. Identification of Cyclic Adenosine 3’,5’-Monophosphate Response Element Modulator as an Activator of the Human Sodium/Iodide Symporter Upstream Enhancer. Endocrinology 2008, 149, 2592–2606. [Google Scholar] [CrossRef][Green Version]
- Ward, A.K.; Mellor, P.; Smith, S.E.; Kendall, S.; Just, N.A.; Vizeacoumar, F.S.; Sarker, S.; Phillips, Z.; Alvi, R.; Saxena, A.; et al. Epigenetic silencing of CREB3L1 by DNA methylation is associated with high-grade metastatic breast cancers with poor prognosis and is prevalent in triple negative breast cancers. Breast Cancer Res. 2016, 18, 12. [Google Scholar] [CrossRef] [PubMed]
- Saito, A.; Kanemoto, S.; Kawasaki, N.; Asada, R.; Iwamoto, H.; Oki, M.; Miyagi, H.; Izumi, S.; Sanosaka, T.; Nakashima, K.; et al. Unfolded protein response, activated by OASIS family transcription factors, promotes astrocyte differentiation. Nat. Commun. 2012, 3, 967. [Google Scholar] [CrossRef]
- Ringseis, R.; Rauer, C.; Rothe, S.; Gessner, D.K.; Schutz, L.M.; Luci, S.; Wen, G.; Eder, K. Sterol regulatory element-binding proteins are regulators of the NIS gene in thyroid cells. Mol. Endocrinol. 2013, 27, 781–800. [Google Scholar] [CrossRef]
- Rose, M.; Schubert, C.; Dierichs, L.; Gaisa, N.T.; Heer, M.; Heidenreich, A.; Knuchel, R.; Dahl, E. OASIS/CREB3L1 is epigenetically silenced in human bladder cancer facilitating tumor cell spreading and migration in vitro. Epigenetics 2014, 9, 1626–1640. [Google Scholar] [CrossRef]
- Ringel, M.D.; Anderson, J.; Souza, S.L.; Burch, H.B.; Tambascia, M.; Shriver, C.D.; Tuttle, R.M. Expression of the sodium iodide symporter and thyroglobulin genes are reduced in papillary thyroid cancer. Mod. Pathol. 2001, 14, 289–296. [Google Scholar] [CrossRef]
- Lazar, V.; Bidart, J.M.; Caillou, B.; Mahe, C.; Lacroix, L.; Filetti, S.; Schlumberger, M. Expression of the Na+/I- symporter gene in human thyroid tumors: A comparison study with other thyroid-specific genes. J. Clin. Endocrinol. Metab. 1999, 84, 3228–3234. [Google Scholar] [CrossRef]
- Tavares, C.; Coelho, M.J.; Eloy, C.; Melo, M.; da Rocha, A.G.; Pestana, A.; Batista, R.; Ferreira, L.B.; Rios, E.; Selmi-Ruby, S.; et al. NIS expression in thyroid tumors, relation with prognosis clinicopathological and molecular features. Endocr. Connect. 2018, 7, 78–90. [Google Scholar] [CrossRef] [PubMed]
- Min, J.J.; Chung, J.K.; Lee, Y.J.; Jeong, J.M.; Lee, D.S.; Jang, J.J.; Lee, M.C.; Cho, B.Y. Relationship between expression of the sodium/iodide symporter and 131I uptake in recurrent lesions of differentiated thyroid carcinoma. Eur. J. Nucl. Med. 2001, 28, 639–645. [Google Scholar] [CrossRef] [PubMed]
- Oh, J.M.; Ahn, B.C. Molecular mechanisms of radioactive iodine refractoriness in differentiated thyroid cancer: Impaired sodium iodide symporter (NIS) expression owing to altered signaling pathway activity and intracellular localization of NIS. Theranostics 2021, 11, 6251–6277. [Google Scholar] [CrossRef] [PubMed]
- Furuya, F.; Shimura, H.; Suzuki, H.; Taki, K.; Ohta, K.; Haraguchi, K.; Onaya, T.; Endo, T.; Kobayashi, T. Histone deacetylase inhibitors restore radioiodide uptake and retention in poorly differentiated and anaplastic thyroid cancer cells by expression of the sodium/iodide symporter thyroperoxidase and thyroglobulin. Endocrinology 2004, 145, 2865–2875. [Google Scholar] [CrossRef] [PubMed]
- Landa, I.; Ibrahimpasic, T.; Boucai, L.; Sinha, R.; Knauf, J.A.; Shah, R.H.; Dogan, S.; Ricarte-Filho, J.C.; Krishnamoorthy, G.P.; Xu, B.; et al. Genomic and transcriptomic hallmarks of poorly differentiated and anaplastic thyroid cancers. J. Clin. Investig. 2016, 126, 1052–1066. [Google Scholar] [CrossRef]
- Luo, H.; Xia, X.; Kim, G.D.; Liu, Y.; Xue, Z.; Zhang, L.; Shu, Y.; Yang, T.; Chen, Y.; Zhang, S.; et al. Characterizing dedifferentiation of thyroid cancer by integrated analysis. Sci. Adv. 2021, 7, eabf3657. [Google Scholar] [CrossRef]
- Pan, Z.; Li, L.; Fang, Q.; Qian, Y.; Zhang, Y.; Zhu, J.; Ge, M.; Huang, P. Integrated Bioinformatics Analysis of Master Regulators in Anaplastic Thyroid Carcinoma. BioMed Res. Int. 2019, 2019, 9734576. [Google Scholar] [CrossRef]






| Oligonucleotide | Sequence (5′ to 3′) |
|---|---|
| pLenti-CREB3L1 F | CACAGTCGACCATGTACCCATACGATGTTCCAGATTACGCTGACGCCGTCTTGGAA |
| pLenti-CREB3L1 R | CACAGATATCTAGGAGAGTTTGATGGTGG |
| ∆CREB3L1 I F | CGCTCTAGAACTAGTGGATCTCACAACATGTACCGAG |
| ∆CREB3L1 I R | CTCGGTACATGTTGTGAGATCCACTAGTTCTAGAGCG |
| ∆CREB3L1 II F | TCCCGAAGTGGCACGAGAGTACCGGGAC |
| ∆CREB3L1 II R | GTCCCGGTACTCTCGTGCCACTTCGGGA |
| ∆CREB3L1 III F | GTCGACCTCTTAGCCTTACGAGCCTGCCCT |
| ∆CREB3L1 III R | AGGGCAGGCTCGTAAGGCTAAGAGGTCGAC |
| ∆CREB3L1 IV F | GGGAAAACTGAGAAGACACAACATGCCAGCCTGA |
| ∆CREB3L1 IV R | TCAGGCTGGCATGTTGTGTCTTCTCAGTTTTCCC |
| β-actin F | GGCACCACACTTTCTACAATG |
| β-actin R | TGGCTGGGGTGTTGAAGGT |
| NIS F | GCTGTGGCATTGTCATGTTC |
| NIS R | TGAGGTCTTCCACAGTCACA |
| CREB3L1 F | GTGAAAGAAGACCCCGTCGC |
| CREB3L1 R | CTCCACAGGCAGTAGAGCACC |
Publisher’s Note: MDPI stays neutral with regard to jurisdictional claims in published maps and institutional affiliations. |
© 2022 by the authors. Licensee MDPI, Basel, Switzerland. This article is an open access article distributed under the terms and conditions of the Creative Commons Attribution (CC BY) license (https://creativecommons.org/licenses/by/4.0/).
Share and Cite
Di Giusto, P.; Martín, M.; Funes Chabán, M.; Sampieri, L.; Nicola, J.P.; Alvarez, C. Transcription Factor CREB3L1 Regulates the Expression of the Sodium/Iodide Symporter (NIS) in Rat Thyroid Follicular Cells. Cells 2022, 11, 1314. https://doi.org/10.3390/cells11081314
Di Giusto P, Martín M, Funes Chabán M, Sampieri L, Nicola JP, Alvarez C. Transcription Factor CREB3L1 Regulates the Expression of the Sodium/Iodide Symporter (NIS) in Rat Thyroid Follicular Cells. Cells. 2022; 11(8):1314. https://doi.org/10.3390/cells11081314
Chicago/Turabian StyleDi Giusto, Pablo, Mariano Martín, Macarena Funes Chabán, Luciana Sampieri, Juan Pablo Nicola, and Cecilia Alvarez. 2022. "Transcription Factor CREB3L1 Regulates the Expression of the Sodium/Iodide Symporter (NIS) in Rat Thyroid Follicular Cells" Cells 11, no. 8: 1314. https://doi.org/10.3390/cells11081314
APA StyleDi Giusto, P., Martín, M., Funes Chabán, M., Sampieri, L., Nicola, J. P., & Alvarez, C. (2022). Transcription Factor CREB3L1 Regulates the Expression of the Sodium/Iodide Symporter (NIS) in Rat Thyroid Follicular Cells. Cells, 11(8), 1314. https://doi.org/10.3390/cells11081314

