Next Article in Journal
Adverse Crosstalk between Extracellular Matrix Remodeling and Ferroptosis in Basal Breast Cancer
Next Article in Special Issue
Identification and Characterization of HIRIP3 as a Histone H2A Chaperone
Previous Article in Journal
Crosstalk between the Rod Outer Segments and Retinal Pigmented Epithelium in the Generation of Oxidative Stress in an In Vitro Model
Previous Article in Special Issue
The Material Properties of the Cell Nucleus: A Matter of Scale
 
 
Font Type:
Arial Georgia Verdana
Font Size:
Aa Aa Aa
Line Spacing:
Column Width:
Background:
Article

Recruitment of the Histone Variant MacroH2A1 to the Pericentric Region Occurs upon Chromatin Relaxation and Is Responsible for Major Satellite Transcriptional Regulation

by
Ludmila Recoules
1,
Nicolas Tanguy Le Gac
1,
Fatima Moutahir
1,
Kerstin Bystricky
1,2,* and
Anne-Claire Lavigne
1,*
1
Centre de Biologie Intégrative (CBI), MCD, Université de Toulouse Paul Sabatier, UPS, Université de Toulouse, UT, CNRS, F-31062 Toulouse, France
2
Institut Universitaire de France (IUF), F-75231 Paris, France
*
Authors to whom correspondence should be addressed.
Cells 2023, 12(17), 2175; https://doi.org/10.3390/cells12172175
Submission received: 20 July 2023 / Revised: 25 August 2023 / Accepted: 28 August 2023 / Published: 30 August 2023
(This article belongs to the Special Issue Epigenetics, Chromatin Structure and Transcription Regulation)

Abstract

:
Heterochromatin formation plays a pivotal role in regulating chromatin organization and influences nuclear architecture and genome stability and expression. Amongst the locations where heterochromatin is found, the pericentric regions have the capability to attract the histone variant macroH2A1. However, the factors and mechanisms behind macroH2A1 incorporation into these regions have not been explored. In this study, we probe different conditions that lead to the recruitment of macroH2A1 to pericentromeric regions and elucidate its underlying functions. Through experiments conducted on murine fibroblastic cells, we determine that partial chromatin relaxation resulting from DNA damage, senescence, or histone hyper-acetylation is necessary for the recruitment of macroH2A1 to pericentric regions. Furthermore, macroH2A1 is required for upregulation of noncoding pericentric RNA expression but not for pericentric chromatin organization. Our findings shed light on the functional rather than structural significance of macroH2A1 incorporation into pericentric chromatin.

Graphical Abstract

1. Introduction

Histone post-translational modifications, histone variants, DNA-binding factors, and architectural proteins regulate the three-dimensional (3D) chromatin organization and DNA-related processes [1,2]. Histone variants replace canonical histones in a locus-specific manner, which endows chromatin with properties required for nuclear functions [3]. The histone variant macroH2A1 (mH2A1) is a vertebrate-specific [4,5] histone H2A variant, composed of an N-terminal “H2A-like” domain (64% identical to H2A) and a “linker” domain that positions a C-terminal 25 kDa “macro” domain outside the nucleosome [6]. Expression of the highly conserved H2AFY gene produces two splicing isoforms, mH2A1.1 and mH2A1.2, that differ in a 30-amino-acid region within the macro domain [6]. mH2A1 is enriched at heterochromatin domains on the inactive X chromosome (Xi) [7,8] or on autosomes. Concerning the latter, mH2A1 forms large domains at facultative heterochromatin [9,10,11], to a lesser extent, at constitutive heterochromatin marked with the histone mark H3K9me3 [12], and at silent ribosomal DNA segments (rDNA) [13]. Moreover, in senescent cells, this histone variant is incorporated into Senescence-Associated Heterochromatin Foci (SAHFs) [14], which are composed of both heterochromatin types and pericentromeric DNA regions [15,16]. In quiescent human or mouse lymphocytes or cells treated with HDAC and DNMT1 inhibitors, mH2A1 was found to be recruited to pericentric regions [17,18]. While mH2A1 is associated with condensation of the Xi chromosome, mH2A1 is not essential for initiating or maintaining inactivation of this chromosome [7,19,20,21,22]. However, some genes present on the Xi chromosome were reactivated upon experimentally induced loss of mH2A1 when cells were treated with trichostatin A (TSA) [23]. At autosomes, loss of mH2A1 modified heterochromatin marks and gene expression only marginally [12,19,24,25,26]. The functions of mH2A1 at pericentric heterochromatin or within SAHFs have not yet been uncovered. In this study, we investigated the mechanisms underlying the recruitment of mH2A1 to pericentric regions and explored its functional significance in these genomic areas. Our findings reveal that senescence and various insults, such as induction of double-strand breaks (DSBs) and hyperacetylation, lead to a robust recruitment of mH2A1 to pericentric regions in murine fibroblast cells. Pericentric chromatin relaxation was a prerequisite for mH2A1 incorporation. Although mH2A1 was not required for this relaxation to occur, it is necessary for the activation of transcription of pericentromeric noncoding RNA, which has been suggested to be essential for heterochromatinization of pericentromeric regions [27].

2. Materials and Methods

Cell Culture. The L929 cell line was kindly provided by Jerome Cavaillé from CBI-Toulouse, France. MCF7 cell lines were purchased from ATCC and were maintained and amplified in Dulbecco’s Modified Eagle Medium (DMEM) for L929 and in DMEM-F12 for MCF-7 cells, supplemented with gentamycin (50 μg/mL) (Gibco, Waltham, MA, USA), fetal bovine serum (10%, Gibco), and sodium pyruvate (100 mM, Sigma-Aldrich, Burlington, MA, USA).
Cells were maintained in a humidified incubator at 37 °C with 5% CO2. Cell lines were regularly tested for mycoplasma infection (MycoAlert, Lonza, Basel, Switzerland). Senescence induction was carried out using 12.5 μM etoposide (Cell Signaling, Danvers, MA, USA #2200) over 24 h followed by 3–4 days of release [28,29]. Trichostatin A (TSA) treatment was carried out using 500 nM TSA (T8552, Sigma) over 48 h. ATM inhibitor treatment was carried out using 20 μM of Ku55933 inhibitor (Tocris Bioscience, Bristol, UK), added 1 h before Cas9-MajS transfection. The generation of L929 mH2A1 KO clones was carried out according to the procedure presented in [30]. gRNA and plasmids used are given in Table A1 and Table A2. After transfection of the two plasmids, Cas9_gRNA1 and Cas9-GFP_gRNA2, we carried out clonal selection with Puromycin followed by limiting dilution to obtain monoclonal clones.The expression of mH2A1 in selected clones was tested by Western blot, IF, and PCR-based screening strategy. We also selected these two clones using PCR-based screening strategy showing the presence of two different homozygous DNA mutations.
Transfection and siRNA Knockdown. At 30–50% confluence, transfection of siRNA (11 nM) against HIRA was performed using INTERFERin (Polyplus-Ozyme, Illkirch, France) according to the manufacturer’s protocol. Transfections of plasmids were carried out with FuGene HD (Promega, Madison, WI, USA) according to the manufacturer’s protocol. siRNA and plasmid sequences are available in Table A2 and Table A3, respectively. Cells were recovered two and three days post-plasmid and siRNA transfections, respectively. Knockdown efficiency was analyzed by Western blot.
Real-Time qPCR. Total RNA was isolated using the RNAeasy midi kit (Qiagen, Hilden, Germany) followed by digestion of residual genomic DNA by Invitrogen Turbo DNA-free kit. Purified RNA was reversed transcribed to cDNA using Maxima H Minus first Strand cDNA synthesis kit (Promega). The sequences of the primers used are available in Table A4. RT-PCR was performed using iTAq Universal SYBR Green (Bio-Rad, Hercules, CA, USA) according to manufacturer’s instructions. The relative expression levels of MajS ncRNA were normalized to GAPDH RNA expression and evaluated according to the 2 Δ Δ Ct method. The same method was used for senescence markers but normalized with 18S rRNA expression (Figure S3B).
Western Blot Analysis. Cells were lysed and subjected to Immunoblot analysis as previously described [31]. Briefly, protein extracts were separated in 10% polyacrylamide (1:125 bisacrylamide:acrylamide) SDS gels, transferred onto nitrocellulose membrane (Bio-Rad), and blocked with PBS-Tween 0.4%–Milk 5% for 1 h at room temperature (RT) with rotation. Membranes were then incubated with primary antibodies overnight (O/N) at 4 °C for 1 h 30 m at RT in PBS-Tween 0.4%–Milk 5% with rotation. Primary antibodies are described in Table A5. Membranes were next incubated with secondary antibody in PBS-Tween 0.4%–Milk 5% for 1 h at RT with rotation and the signal was detected using chemiluminescence. Secondary antibodies are described in Table A5. Signal quantifications were carried out with Image Lab software (v6.0) (Bio-Rad).
Senescence-associated β-galactosidase assay. Cells were treated with etoposide (Cell Signaling #2200) (12.5 μM) over 24 h followed by an etoposide release for 3–4 days. Senescence-associated β-galactosidase assay was then performed with Senescence β-Galactosidase Staining Kit (Cell Signaling #9860) according to manufacturer’s instructions. Cells were photographed using a light microscope at ×20 magnification (Invitrogen EVOS Digital Color Fluorescence Microscope, Carlsbad, CA, USA). Cell counting was carried out with ImageJ in ten different fields per condition. Two independent experiments were performed for each condition.
Immunofluorescence and confocal Microscopy. Two or three days post-transfection, cells were fixed with 4% paraformaldehyde for 10 min at RT. Cell permeabilization was carried out using 0.1% Triton X-100 in PBS for 10 min at RT. Cells were then blocked with 5% BSA-0.15% Tween in PBS for 1 h at RT. Next, cells were incubated with primary antibody O/N at 4 °C. Cells were then incubated with Alexa conjugated secondary antibody for 1 h at RT. Antibody references and dilutions are provided in S5 Table. The coverslips were finally incubated with Hoechst (Invitrogen, 33342) for 30 min and then mounted with mounting media (Vectashield). Images were acquired with Zeiss LSM 710 big confocal microscope using ×63 PL APO oil DIC On 1.4 objective for all experiments. Images were taken in Z-stacks with a voxel size of 300 nm. Max-intensity projection of Z-stacks are shown.
Analysis of microscopy images. Image analyses of chromocenters, other foci, and whole nuclei were performed using ImageJ (v.1.53t). Max-intensity projection images were used. Cells were selected based on Hoechst staining and chromocenters were defined as the Hoechst-dense regions. For the experiments using Cas9-MajS gRNA, positive cells were selected on the basis of the presence of Cas9-GFP and/or γH2AX foci at chromocenters. Different parameters were evaluated: area, mean intensity, perimeter, and circularity. For Figure S8E, whole-nucleus intensities of H3K9me3 and HP1α were measured and used to generate boxplots. For Figure S4C, whole-nucleus intensities of mH2A1 were measured when mH2A1 did not form foci at chromocenters. Per cell, we calculated the mean of the different parameters (area, mean intensity, perimeter, and circularity) measured for each focus. Boxplots were generated using R studio. The number of cells presenting foci of mH2A1-, γH2AX-, and SA-βgal-positive cells was counted manually from different biological replicates. Results are presented as mean ± SD. The number of cells presenting decondensed chromocenters was counted by eye, based on the comparison with chromocenter organization in untreated cells. The scatter plot was generated using R studio.
Statistics and reproducibility. Results from at least 2 biological replicates are presented except when stated otherwise in the figure legends.
Statistical analyses were performed using R or GraphPad Prism. Wilcoxon tests or t-test were used to assess the significance of the observed differences between samples. The figure legend provides information about the type of test that was employed. Differences were considered significant at a p value of 0.05 or less. **** p-value < 0.0001, *** p < 0.001, ** p < 0.01, * p < 0.05, ns: non-significant.

3. Results

3.1. The Histone Variant mH2A1 Accumulates at Pericentric Heterochromatin in Mouse Senescent Cells

During senescence induction in human cells, mH2A1 is known to be recruited to SAHFs that contain pericentric regions [14]. We asked if mH2A1 was also recruited to murine pericentric regions during senescence induction. Murine “chromocenters” offer the possibility to easily visualize the clustering of pericentromeric regions as large dense foci with Hoechst [32,33]. We therefore examined the localization of mH2A1 in proliferating murine L929 fibroblasts. mH2A1 presented a general faint staining throughout the nucleus but was not detectable at chromocenters (Figure 1A). We then treated L929 fibroblasts with 12.5 μM of etoposide, a topoisomerase II inhibitor, followed by an etoposide release over 3–4 days to induce senescent cells [28,29] (Materials and Methods). In addition to general diffuse nuclear staining, the most striking feature of mH2A1 distribution in senescent cells was a pronounced labeling of chromocenters, which co-localized with HP1α (Figure 1A). The percentage of cells showing pronounced pericentric mH2A1 staining (∼91% ± 12 SD) (Figure 1A) was in the same range as senescence-associated βgalactosidase-positive cells (SA-βgal) (89.8% (±0.76 SD)) (Figure 1B). Immunoblot analysis of mH2A1 protein levels indicated no increase in total mH2A1 protein in senescent cells compared to proliferative cells (Figure 1C), suggesting that the endogenous mH2A1 content was redistributed to pericentric regions upon senescence induction. Increased levels of phosphorylated histone H2AX (γH2AX) are consistent with the fact that senescent cells are known to permanently maintain a DNA damage response [34,35]. Therefore, we compared γH2AX staining intensities in proliferative and senescent mouse cells. γH2AX signals in proliferative cells were weaker than in senescent cells (Figure 1D). In senescent cells, in addition to small foci uniformly distributed throughout the nucleus, γH2AX formed larger foci, which partly co-localized with chromocenters. These larger foci also partly co-localized with mH2A1 at pericentric centers (Figure 1A). We noted that γH2AX foci were frequently found near the periphery of chromocenters, in agreement with the idea that DSBs within pericentric DNA relocalize to the periphery of chromocenters upon repair [36,37,38]. To assess the nature and extent of chromatin alterations in response to senescence induction, we measured the area and the average intensity of Hoechst, mH2A1, and γH2AX labeling (Figure 1E,F). We found that the nuclear volume increased drastically upon senescence induction (a ∼3-fold increase) (Figure 1E). Moreover, we discovered that chromocenter areas were larger in senescent cells compared to the ones in proliferative cells. Fluorescence intensity was decreased within the enlarged chromocenters (Figure 1F). These results indicate that chromocenters of mouse senescent cells are partially decondensed compared to chromocenters of proliferative cells. Surprisingly, chromatin relaxation was not accompanied by the eviction of HP1α (Figure 1A).

3.2. Cas9-Mediated Induction of DSBs at Pericentric Heterochromatin Triggers Recruitment of mH2A1

The pericentric distribution of mH2A1 in mouse senescent cells characterized by the proximity of DNA damage (γH2AX foci) led us to investigate whether DNA damage within pericentric regions could trigger mH2A1 recruitment. Expression of the Cas9 nuclease fused to GFP (Cas9-GFP) together with a guide RNA (gRNA) targeting major satellite (MajS) repeats of pericentric regions in mouse cells allowed us to efficiently and specifically induce DSBs at pericentric heterochromatin (Figure 2). The efficiency of generating DSBs with this synthetic system was rigorously evaluated using DSB markers such as γH2AX and DNA repair protein and DNA damage response (DDR) markers [38]. Cas9-GFP formed nuclear foci, which co-localized with γH2AX-stained chromocenters (Figure 2A). mH2A1 specifically and massively associated with chromocenters upon DSB induction at pericentromeric sequences, but not when induced at minor satellites, (MinS) nor at telomeres (Telo) [39]. To assess the nature and extent of chromatin alterations occurring after DSB induction at pericentric regions, we measured the area and the average intensity of chromocenters, γH2AX, H3K9me3, HP1α and whole nucleus (Figure 2B). We observed that the size of chromocenters was increased upon DSB induction, while the average intensity of Hoechst-labeled DNA decreased. These results demonstrate that DSB-containing chromocenters are partially expanded as compared to control chromocenters. Chromatin relaxation was accompanied neither by the eviction of HP1α nor by a reduction in H3K9me3 (Figure 2B and Figure S1A,B). We thus asked if mH2A1 recruitment to pericentromeric regions was caused by DNA breakage or by the ensuing DNA repair process. To that end, we tested if treating cells with an ATM inhibitor (ATMi) (Ku55933, 20 μM) during DSB induction affected mH2A1 association. At 24 h post-transfection of Cas9-gRNA majS, the number of mH2A1-positive cells (corresponding to cells presenting pronounced pericentric mH2A1 staining) decreased in ATMi-treated cells (23% ± 5 SD vs. 51% ± 8 SD) (Figure S2A), suggesting that mH2A1 recruitment is in part dependent on ATM activation. We next assessed the role of HIRA, a chaperone necessary for the recruitment of mH2A1 to SAHFs [14] and required for chromatin reassembly after DSB repair [40] in the recruitment of mH2A1 to pericentric regions. Partial depletion of HIRA by siRNA (Figure S2B) reduced mH2A1 binding to pericentric regions upon DSB induction (40% ± 16 SD vs. 71% ± 13 SD) (Figure S2C,D). Our results indicate that mH2A1 recruitment to damaged pericentric regions requires a functional repair pathway.

3.3. mH2A1 Recruitment to Pericentric Regions Is Not Cell Type-Dependent

To assess whether mH2A1 association with pericentric regions upon DSBs is cell type-specific, we induced senescence in human MCF-7 breast cancer cells using etoposide. Using the same protocol as for murine fibroblast, we confirmed senescence induction using SA-βgal marker (58% ± 5.4 SD of SA-βgal-positive cells) and we quantified the expression of some relevant mRNAs through quantitative real-time PCR (qPCR) known to be upregulated upon senescence induction (Figure S3A,B) [41]. As for mouse cells, in addition to a general diffuse staining throughout the nucleus, the most striking feature of mH2A1 distribution was a pronounced accumulation at dense HP1α -stained foci (Figure S3C). The fraction of senescent cells with pericentric mH2A1 staining was ∼70% ± 19 SD of cells, equivalent to the number of SA-βgal-positive cells (Figure S3A). A fraction of proliferative cells also exhibited pronounced pericentric mH2A1 staining (∼12.5% ± 6 SD cells) (Figure S3C), a similar proportion as SA-βgal-positive cells observed in proliferative conditions (∼12.7% ± 1.2 SD) (Figure S3A). Total mH2A1 protein levels were unchanged in senescent cells compared to proliferative cells (Figure S3D), suggesting that the native human mH2A1 content was redistributed to pericentric regions upon senescence induction. Surprisingly, despite an increase in γH2AX protein levels in senescent cells (Figure S3D,E), γH2AX foci were not associated with pericentric regions.

3.4. DSBs Are Not Necessary for mH2A1 Recruitment to Pericentric Regions

We then investigated if the pericentric recruitment of mH2A1 only occurred upon DNA damage in murine fibroblasts. To that end, we treated murine fibroblast L929 cells with TSA (500 nM, 48 h), an HDAC inhibitor previously shown to promote mH2A1 recruitment to pericentromeres in human cells [17] (Figure 3). We found that mH2A1 associated with pericentromeres in 59% (±1 SD) of TSA-treated cells, while HP1α was evicted from pericentric regions in all TSA-treated cells (Figure 3A). The significant increase in mH2A1 protein levels upon TSA treatment likely promoted this recruitment (Figure 3B). To assess the nature and extent of TSA-induced chromatin alterations at chromocenters, we measured nuclear fluorescence intensity and circularity in control and TSA-treated cells, separating TSA-treated cells without mH2A1 foci from TSA-treated cells with mH2A1 foci (Figure 3C). Interestingly, we found that fluorescence intensity and circularity of Hoechst-labelled chromocenters of TSA-treated cells with mH2A1 foci were reduced compared to control cells and TSA-treated cells without mH2A1 foci. We conclude that hyperacetylation leads to partial decondensation and expansion of mouse chromocenters, which incorporate mH2A1. Although γH2AX phosphorylation levels (Figure 3B,D) and the overall number of γH2AX foci (∼30% ± 1 SD) and γH2AX-foci-positive cells (Figure 3E) increased in TSA-treated cells, γH2AX foci did not colocalize with chromocenters. Thus, TSA treatment promoted mH2A1 relocalization to undamaged chromocenters. These results highly suggest that presence of DSBs is not necessary for mH2A1 recruitment to pericentric regions.

3.5. Recruitment of mH2A1 Proteins to Pericentric Heterochromatin Depends on Chromocenter Partial Decondensation

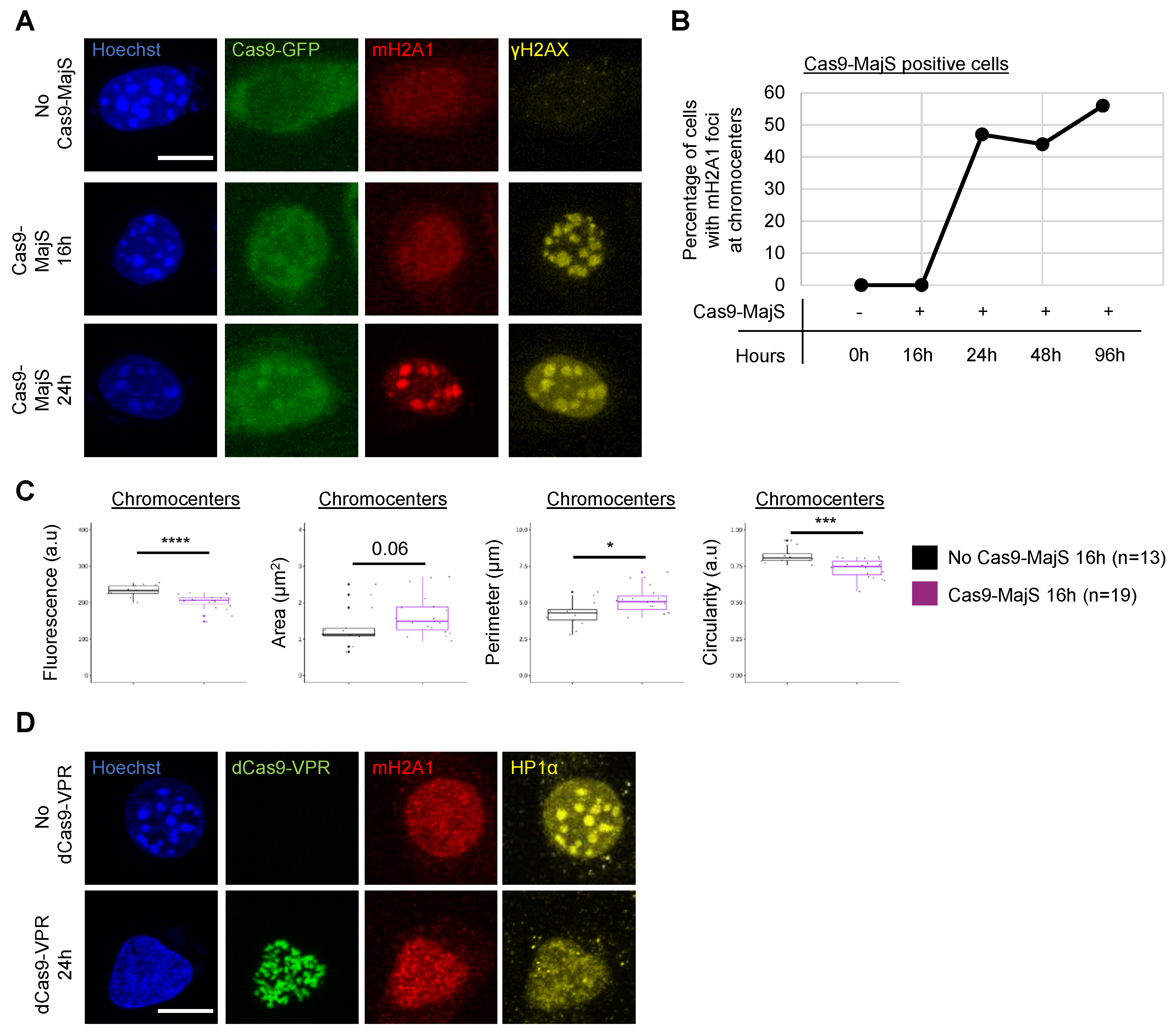
The only parameter that seemed to be shared by the different insults previously tested is decondensation of the chromocenters. So, we investigated whether mH2A1 recruitment was a consequence or a cause of chromocenter decondensation. To that end, we induced Cas9-MajS DBS for varying durations (16 h, 24 h, 48 h, and 96 h) and measured mH2A1 recruitment relative to the extent of chromocenter decondensation. We show that mH2A1 was recruited only after 24 h of transfection (Figure 4A,B) even though chromocenters were already decondensed after 16 h of transfection (Figure 4C). As a means of generalizing these observations, we treated cells for varying times with TSA (0 h, 24 h, 48 h of TSA treatment). After 24 h of treatment, we observed that mH2A1 formed foci at chromocenters in 30% of cells, while 70% of cells already presented decondensed chromocenters (Figure S4A,B). mH2A1 foci formation at chromocenters increased progressively over the duration of the treatment and correlated with the decrease in fluorescence intensity (Figure S4C). These results suggest that mH2A1 recruitment appears as a consequence of chromocenter decondensation.
Finally, we transfected cells using nuclease-null Cas9 (dCas9) fused with a tripartite activator (VP64-p65-Rta (VPR)) and a gRNA targeting MajS, known to induce chromocenter decondensation [42,43]. The loss of HP1α foci combined with a disappearance of the Hoechst chromocenter staining pattern suggested that the decondensation of chromocenters was more important than in our previous experiments (Figure 4D). Under this condition, we never detected the presence of mH2A1 foci at chromocenters. We conclude that only “partial” decondensation of chromocenters promotes mH2A1 recruitment.

3.6. The “H2A-like” Domain of mH2A1 Is Sufficient to Recruit mH2A1 Proteins to Pericentric Heterochromatin

To test if pericentric recruitment of mH2A1 was isoform-specific, we co-transfected cells with either a plasmid coding for Flag-mH2A1.1 or a plasmid coding for Flag-mH2A1.2 (Figure S5A) in addition to the plasmids expressing Cas9-GFP/MajS gRNA. We observed that both isoforms were recruited to pericentric regions upon DSBs (Figure S5B). Similar results were obtained in TSA-treated cells (Figure S5C). To investigate which protein domains of mH2A1 are necessary for its recruitment to pericentric chromatin, we generated GFP fusions with mH2A1.1 (WT) and with truncation mutants that eliminate either its macrodomain (ΔM) or its macrodomain and linker (ΔLM) (Figure S6A,B). Transient expression of these GFP fusions in TSA-treated cells showed that all mH2A1.1-truncated forms were recruited to pericentric regions (Figure S6C). In contrast, diffuse faint staining of H2B-GFP and GFP alone was seen throughout the nucleus with no preference for pericentric regions (Figure S6C).

3.7. mH2A1 Is Not Required for Pericentric Heterochromatin Organization

We generated mH2A1 KO L929 mouse cell lines using a CRISPR/Cas9 system. We selected two mH2A1 KO clones (mH2A1 KO #1 and mH2A1 KO #2) showing no expression of mH2A1 protein by immunofluorescence visualization and immunoblot analysis (Figure 5A and Figure S7). Upon DSB induction using Cas9-GFP/MajS gRNA, we still observed γH2AX, HP1α and H3K9me3 foci decorating pericentric regions in mH2A1 KO clones (Figure 5A–C). Mean average intensity and area of γH2AX, HP1α and H3K9me3 foci showed no significant differences between WT and either one of the mH2A1 KO clones (Figure 5D). Partial decondensation of chromocenters induced by DSBs also occurred in mH2A1 KO cells. Also, the percentages of cells expressing SA-βgal after etoposide treatment, as well as γH2AX, HP1α, H3K9me3 labelling and chromocenter organization upon etoposide-induced senescence and TSA treatment, were similar in WT and mH2A1 KO cells (Figures S8 and S9).

3.8. mH2A1 Regulates Pericentromeric RNA Transcription

We finally asked whether mH2A1 could regulate pericentromeric satellite repeat transcription (MajS ncRNA) in cells exposed to previously used treatments. In WT cells, we observed a 3- to 5-fold increase in the transcriptional level of MajS ncRNA after TSA treatment or etoposide-induced senescence, respectively (Figure 6). Strikingly, this transcriptional upregulation of MajS ncRNA was largely compromised in mH2A1 KO cells following the same treatments. This finding highlights a key role of mH2A1 in upregulating the transcriptional expression or stabilization of MajS ncRNA under conditions of cellular stress.

4. Discussion

In this study, we demonstrate that the histone variant mH2A1 massively associates with partially decondensed pericentric regions upon stress. Our findings further show that mH2A1 contributes to the adaptation of transcriptional expression of pericentric noncoding RNA, without affecting the establishment and maintenance of pericentric chromatin reorganization. We discovered that perturbation of pericentric heterochromatin led to significant enrichment in mH2A1 at these regions. Moreover, partial decondensation of pericentric chromatin was a prerequisite for mH2A1 recruitment, while complete decondensation of pericentric chromatin prevented mH2A1 association. Our results illustrate that mH2A1 recruitment to decondensed pericentric chromatin occurs independently of the source of damage and may play a general role in the response to genotoxic stress. The finding that mH2A1 is recruited to partially decondensed pericentric regions was unexpected, as previous studies had mainly associated this variant with highly condensed regions, such as the Xi chromosome [17,19,20,21,22] and SAHFs [14]. We also show that relaxation of pericentric chromatin upon insults occurred in cells in which mH2A1 was knocked out. Therefore, the presence of mH2A1 does not seem to be necessary for decondensation to occur nor to be maintained, at least in the context of long-term external insults or stress. We can not exclude, however, that other variants compensate for the absence of mH2A1 [12]. Our observations are nonetheless consistent with previous studies showing that mH2A1 is not involved in condensation of the Xi chromosome [23,44,45]. Murine cells do not form SAHFs during senescence [46], making it difficult to identify senescent states. Hence, the presence of mH2A1 at pericentric regions could be used as a marker of DSB-induced senescent mouse cells. In addition, we demonstrate that mH2A1 is recruited to pericentric regions in etoposide-induced human senescent MCF-7 cells that do not form SAHFs. Further research is required to confirm whether mH2A1 could serve as a universal marker for senescent cells, including replicative- and oncogenic-induced senescent cells [47]. Since decondensation of pericentric chromatin has been proposed to be a new marker of senescence [48], mH2A1 could be a promising alternative for the identification of senescent cells, particularly in cases where SAHFs are absent or not easily detectable. mH2A1 was massively recruited to pericentric regions in response to DSB induction. Previous research has established that mH2A1 plays a significant role in DSB repair efficiency, acting on the two main repair pathways, Homologous Recombination (HR) and Non-Homologous End-Joining (NHEJ) [49,50,51,52,53,54]. Although, in our study, we did not investigate the role of mH2A1 in the repair of pericentric DSBs because the CRISPR Cas9 system used leads to permanent DSBs (Cas9 is always active), the phosphorylation intensity of γH2AX remains consistent in both WT and KO conditions. Considering that γH2AX phosphorylation occurs through the involvement of ATM, it is conceivable that the recruitment of ATM to DNA double-strand breaks (DSBs) is not influenced by mH2A1. To further investigate the role of mH2A1 in the repair of pericentric DSBs, the use of a degradable Cas9 [38] could be considered. The role of mH2A1 in DSB repair, depending on the chromatin landscapes, particularly in heterochromatin, had not been thoroughly examined. Our results suggest that mH2A1 is massively recruited to DSBs present on constitutive heterochromatin (pericentric regions), whereas it did not accumulate at DSBs present on heterochromatin with nucleosomes that lacked a phased configuration, such as centromeric (MinS) DSBs, or DSBs associated with specific chromatin, such as telomeric DSBs. These results suggest that the recruitment of mH2A1 may be influenced by the pre-existing chromatin status of the damaged region. Grigoryev et al. proposed that mH2A1 replaces HP1α in pericentric regions to maintain their condensation state, based on an inverse correlation between the recruitment of mH2A1 and loss of HP1α in lymphocytes [17]. We found that mH2A1 can be recruited to pericentric regions independently of HP1α. Moreover, we did not observe retention of HP1α in mH2A1 KO cells upon TSA treatment. Therefore, our results indicate that the model may not apply universally and may be specific to certain cell types or conditions. Our results suggest that the two proteins may have distinct functions at pericentric regions. Under normal physiological conditions, the levels of MajS ncRNA are very low [55,56], but in various pathological conditions, such as cellular stress [57] and cancer [58], the levels are significantly increased. Here, we found that in mH2A1 KO cells, expression of MajS ncRNA was no longer stimulated upon TSA and etoposide treatment. While the specific function of MajS ncRNA in the stress response is unclear, it has been shown in S. pombe and in plants that these transcripts could participate in the re-establishment of heterochromatin [59]. Moreover, depletion of MajS ncRNA in mouse cells during early developmental stages has been shown to result in the failure of pericentric chromatin reorganization into chromocenters [56]. Therefore, it is possible that mH2A1 plays a role in ensuring proper expression of MajS ncRNA to restore pericentric chromatin homeostasis after stress. Based on these findings, it would be valuable to conduct additional research to elucidate the precise mechanisms by which mH2A1 modulates the expression of MajS ncRNA and its possible contribution to maintaining chromatin stability in response to stress.

Supplementary Materials

The following supporting information can be downloaded at: https://www.mdpi.com/article/10.3390/cells12172175/s1, Figure S1: Cas9-induced DSBs induction does not perturb HP1a and H3K9me3 at pericentric regions; Figure S2: ATM and the chaperone HIRA participate in the recruitment of mH2A1 to pericentric regions upon Cas9-induced DSBs; Figure S3: mH2A1 is recruited to pericentric regions in senescent human MCF-7 cells; Figure S4: The recruitment of mH2A1 to chromocenters upon TSA treatments is proportional to the decondensation states of chromocenters; Figure S5: Both isoforms of the histone variant mH2A1 are recruited to pericentric heterochromatin upon DSBs and TSA treatment; Figure S6: The « H2A-like » domain of mH2A1 is sufficient for its recruitment to pericentric regions; Figure S7: Validation of mH2A1 KO clones using immunoblot analysis; Figure S8: Chromocenter organization in senescent cells is independent of mH2A1; Figure S9: Chromocenter organization in TSA-treated cells in independent of mH2A1.

Author Contributions

Conceptualization, L.R., A.-C.L. and K.B.; methodology, L.R., A.-C.L., N.T.L.G. and K.B.; validation, L.R., A.-C.L., N.T.L.G. and K.B.; investigation, L.R. performed all the experiments and data analysis, excepted RTqPCR against MajS ncRNA (Figure 6) performed by N.T.L.G. and F.M.; writing—original draft preparation, L.R., A.-C.L., N.T.L.G. and K.B.; writing—review and editing, L.R., A.-C.L., N.T.L.G. and K.B. All authors have read and agreed to the published version of the manuscript.

Funding

The work was generously funded by the Institut National du Cancer (INCa PL-BIO-16-269) to K.B.

Institutional Review Board Statement

Not applicable.

Informed Consent Statement

Not applicable.

Acknowledgments

We thank J. Cavaillé (CBI Toulouse) for kindly providing the L929 mouse fibroblastic cell line. We thank M. Buschbeck (Josep Carreras Leukemia Research Institute, Barcelona) for kindly providing Flag-mH2A1.1 and Flag-mH2A1.2 expression plasmids, as well as mH2A1.1-truncated expression plasmids. We thank Silvia Kocanova (CBI Toulouse) for her help on image analysis with ImageJ. We thank Fabian Erdel (CBI Toulouse) for kindly providing the dCas9-VPR plasmid. We thank the team of Gaëlle Legube (CBI Toulouse) for kindly providing the ATM inhibitor and the rabbit γH2AX antibody. We acknowledge support from the light imaging Toulouse CBI platform and thank Brice Ronsin (LITC CBI) for assistance with image acquisition.

Conflicts of Interest

The authors declare no conflict of interest.

Appendix A

Table A1. gRNAs.
Table A1. gRNAs.
gRNAsgRNA SequencePAM
gRNA 1ATTCGGCAACACGCCCCCGCTGG
gRNA 2CACGCCTCCGCCGGCCAAAAAGG
Table A2. Plasmids *.
Table A2. Plasmids *.
Cas9pSpCas9(BB)-2A-Puro (PX459) V2.0 (Plasmid #62988, addgene)
Cas9-GFPpSpCas9(BB)-2A-GFP (PX458) (Plasmid #48138, addgene)
Cas 9 g R N A 1 pSpCas9(BB)-2A-Puro gRNA 1 ex4 H2AFY MS
Cas9-GF P g R N A 2 pSpCas9(BB)-2A-GFP (PX458) gRNA 2 ex4 H2AFY Ms
MajS gRNApEX-A-U6-MaSgRN A P u r o R (Plasmid #84780, addgene)
MinS gRNApEX-A-U6-MiSgRN A P u r o R (Plasmid #84781, addgene)
Telo gRNApEX-A-U6-TelgRN A P u r o R (Plasmid #84782, addgene)
EGFPpLVX-EGFP
EGFP-mH2A1.1pLVX-EGFP-mH2A1.1
EGFP-mH2A1 delMD (aa1-179)pLVX-EGFP-mH2A1 delMD (aa1-179)
EGFP-mH2A1 delLMD (aa1-123)pLVX-EGFP-mH2A1 delLMD (aa1-123)
H2B-EGFPpBOS-H2B-GFP (BD Pharmingen)
Flag-mH2A1.1Given by Marcus Buschbeck
Flag-mH2A1.2Given by Marcus Buschbeck
dCas9-VPRGiven by Fabian Erdel [43]
* Plasmids and sequences available upon request.
Table A3. siRNA.
Table A3. siRNA.
siRNASequence
HIRA (5’ -> 3’)GGAGAUGACAAACUGAUUAUU
Table A4. Primers.
Table A4. Primers.
TargetForward PrimerReverse Primer
18S mRNACCCTATCAACTTTCGATGGTAGTCGCCAATGGATCCTCGTTAAAGGATTT
ANKRD1AGTAGAGGAACTGGTCACTGGTGGGCTAGAAGTGTCTTCAGAT
CDKN1A (p21)GACACCACTGGAGGGTGACTCAGGTCCACATGGTCTTCCT
CXCL1GAAAGCTTGCCTCAATCCTGCACCAGTGAGCTTCCTCCTC
EDN1CAGCAGTCTTAGGCGCTGAGACTCTTTATCCATCAGGGACGAG
IL6CCGGGAACGAAAGAGAAGCTGCGCTTGTGGAGAAGGAGTT
IL8CTTTCCACCCCAAATTTATCAAAGCAGACAGAGCTCTCTTCCATCAGA
MajSGACGACTTGAAAAATGACGAAATCCATATTCCAGGTCCTTCAGTGTGC
GAPDHAACTTTGGCATTGTGGAAGGACACATTGGGGGTAGGAACA
gRNA 1CACCGATTCGGCAACACGCCCCCGCAAACGCGGGGGCGTGTTGCCGAAT
gRNA 2CACCGCACGCCTCCGCCGGCCAAAAAAACTTTTGGCCGGCGGAGGCGTG
Table A5. Antibodies.
Table A5. Antibodies.
AntibodySupplier (Reference)Dilution (Use) *
HIRACell signaling (D2A5E)1/1000 (WB)
γH2AXAbcam Ab26350 [9F3]1/1000 (WB & IF)
γH2AXAbcam Ab812991/1000 (IF)
mH2A1.2Millipore #MABE61 Clone 14GT1/1000
mH2A1Millipore #AbE2151/1000 (WB & IF)
H3K9me3Abcam Ab88981/1000 (IF)
H3K9me3Abcam (Ab1991)1/1000 (WB)
FlagSigma (F3165) M21/1000 (WB & IF)
βactinAbcam (Ab8227)1/1000 (WB)
HP1αUpstate #05-6891/1000 (WB & IF)
H3K9acUpstate #06-9421/1000 (WB)
LaminB1Abcam Ab160481/1000 (WB)
GFPRoche 18144600011/1000 (WB)
mH2A1-NterAbcam (Ab137117)1/1000 (IF)
mH2A1.1Ab αmH2A1.1 Home-made1/1000 (IF)
Anti-mouse-PeroxidaseSigma A23041/10.000 (WB)
Anti-Rabbit-PeroxidaseSigma A05451/10.000 (WB)
Alexa Fluor 488 Anti-mouseInvitrogen A110291/1000 (IF)
Alexa Fluor 647 Anti-RabbitInvitrogen A212451/1000 (IF)
* WB: Western Blot; IF: Immunofluorescence.

References

  1. Ferrand, J.; Rondinelli, B.; Polo, S.E. Histone Variants: Guardians of Genome Integrity. Cells 2020, 9, 2424. [Google Scholar] [CrossRef]
  2. Martire, S.; Banaszynski, L.A. The roles of histone variants in fine-tuning chromatin organization and function. Nat. Rev. Mol. Cell Biol. 2020, 21, 522–541. [Google Scholar] [CrossRef] [PubMed]
  3. Buschbeck, M.; Hake, S.B. Variants of core histones and their roles in cell fate decisions, development and cancer. Nat. Rev. Mol. Cell Biol. 2017, 18, 299–314. [Google Scholar] [CrossRef]
  4. Pehrson, J.R.; Fuji, R.N. Evolutionary conservation of histone macroH2A subtypes and domains. Nucleic Acids Res. 1998, 26, 2837–2842. [Google Scholar] [CrossRef]
  5. Rivera-Casas, C.; Gonzalez-Romero, R.; Cheema, M.S.; Ausió, J.; Eirín-López, J.M. The characterization of macroH2A beyond vertebrates supports an ancestral origin and conserved role for histone variants in chromatin. Epigenetics 2016, 11, 415–425. [Google Scholar] [CrossRef] [PubMed]
  6. Gamble, M.J.; Kraus, W.L. Multiple facets of the unique histone variant macroH2A: From genomics to cell biology. Cell Cycle 2010, 9, 2568–2574. [Google Scholar] [CrossRef]
  7. Costanzi, C.; Pehrson, J.R. Histone macroH2A1 is concentrated in the inactive X chromosome of female mammals. Nature 1998, 393, 599–601. [Google Scholar] [CrossRef]
  8. Galupa, R.; Heard, E. X-chromosome inactivation: A crossroads between chromosome architecture and gene regulation. Annu. Rev. Genet. 2018, 52, 535–566. [Google Scholar] [CrossRef]
  9. Gamble, M.J.; Frizzell, K.M.; Yang, C.; Krishnakumar, R.; Kraus, W.L. The histone variant macroH2A1 marks repressed autosomal chromatin, but protects a subset of its target genes from silencing. Genes Dev. 2010, 24, 21–32. [Google Scholar] [CrossRef]
  10. Recoules, L.; Heurteau, A.; Raynal, F.; Karasu, N.; Moutahir, F.; Bejjani, F.; Jariel-Encontre, I.; Cuvier, O.; Sexton, T.; Lavigne, A.C.; et al. The histone variant macroH2A1.1 regulates RNA polymerase II-paused genes within defined chromatin interaction landscapes. J. Cell Sci. 2022, 135, jcs259456. [Google Scholar] [CrossRef]
  11. Sun, Z.; Filipescu, D.; Andrade, J.; Gaspar-Maia, A.; Ueberheide, B.; Bernstein, E. Transcription-associated histone pruning demarcates macroH2A chromatin domains. Nat. Struct. Mol. Biol. 2018, 25, 958–970. [Google Scholar] [CrossRef] [PubMed]
  12. Douet, J.; Corujo, D.; Malinverni, R.; Renauld, J.; Sansoni, V.; Marjanović, M.P.; Cantariño, N.; Valero, V.; Mongelard, F.; Bouvet, P.; et al. MacroH2A histone variants maintain nuclear organization and heterochromatin architecture. J. Cell Sci. 2017, 130, 1570–1582. [Google Scholar] [CrossRef] [PubMed]
  13. Cong, R.; Das, S.; Douet, J.; Wong, J.; Buschbeck, M.; Mongelard, F.; Bouvet, P. MacroH2A1 histone variant represses rDNA transcription. Nucleic Acids Res. 2014, 42, 181–192. [Google Scholar] [CrossRef] [PubMed]
  14. Zhang, R.; Poustovoitov, M.V.; Ye, X.; Santos, H.A.; Chen, W.; Daganzo, S.M.; Erzberger, J.P.; Serebriiskii, I.G.; Canutescu, A.A.; Dunbrack, R.L.; et al. Formation of macroH2A-containing senescence-associated heterochromatin foci and senescence driven by ASF1a and HIRA. Dev. Cell 2005, 8, 19–30. [Google Scholar] [CrossRef] [PubMed]
  15. Chandra, T.; Kirschner, K.; Thuret, J.Y.; Pope, B.D.; Ryba, T.; Newman, S.; Ahmed, K.; Samarajiwa, S.A.; Salama, R.; Carroll, T.; et al. Independence of Repressive Histone Marks and Chromatin Compaction during Senescent Heterochromatic Layer Formation. Mol. Cell 2012, 47, 203–214. [Google Scholar] [CrossRef]
  16. Narita, M.; Nũnez, S.; Heard, E.; Narita, M.; Lin, A.W.; Hearn, S.A.; Spector, D.L.; Hannon, G.J.; Lowe, S.W. Rb-mediated heterochromatin formation and silencing of E2F target genes during cellular senescence. Cell 2003, 113, 703–716. [Google Scholar] [CrossRef]
  17. Grigoryev, S.A.; Nikitina, T.; Pehrson, J.R.; Singh, P.B.; Woodcock, C.L. Dynamic relocation of epigenetic chromatin markers reveals an active role of constitutive heterochromatin in the transition from proliferation to quiescence. J. Cell Sci. 2004, 117, 6153–6162. [Google Scholar] [CrossRef]
  18. Zhang, R.; Liu, S.; Chen, W.; Bonner, M.; Pehrson, J.; Yen, T.J.; Adams, P.D. HP1 Proteins Are Essential for a Dynamic Nuclear Response That Rescues the Function of Perturbed Heterochromatin in Primary Human Cells. Mol. Cell. Biol. 2007, 27, 949–962. [Google Scholar] [CrossRef]
  19. Changolkar, L.N.; Singh, G.; Cui, K.; Berletch, J.B.; Zhao, K.; Disteche, C.M.; Pehrson, J.R. Genome-Wide Distribution of MacroH2A1 Histone Variants in Mouse Liver Chromatin. Mol. Cell. Biol. 2010, 30, 5473–5483. [Google Scholar] [CrossRef]
  20. Mermoud, J.E.; Costanzi, C.; Pehrson, J.R.; Brockdorff, N. Histone macroH2A1.2 relocates to the inactive X chromosome after initiation and propagation of X-inactivation. J. Cell Biol. 1999, 147, 1399–1408. [Google Scholar] [CrossRef]
  21. Pasque, V.; Gillich, A.; Garrett, N.; Gurdon, J.B. Histone variant macroH2A confers resistance to nuclear reprogramming. EMBO J. 2011, 30, 2373–2387. [Google Scholar] [CrossRef] [PubMed]
  22. Perche, P.Y.; Vourc’h, C.; Konecny, L.; Souchier, C.; Robert-Nicoud, M.; Dimitrov, S.; Khochbin, S. Higher concentrations of histone macroH2A in the Barr body are correlated with higher nucleosome density. Curr. Biol. 2000, 10, 1531–1534. [Google Scholar] [CrossRef] [PubMed]
  23. Hernández-Muñoz, I.; Lund, A.H.; Stoop, P.V.D.; Boutsma, E.; Muijrers, I.; Verhoeven, E.; Nusinow, D.A.; Panning, B.; Marahrens, Y.; Lohuizen, M.V. Stable X chromosome inactivation involves the PRC1 Polycomb complex and requires histone MACROH2A1 and the CULLIN3/SPOP ubiquitin E3 ligase. Proc. Natl. Acad. Sci. USA 2005, 102, 7635–7640. [Google Scholar] [CrossRef] [PubMed]
  24. Chen, H.; Ruiz, P.D.; Novikov, L.; Casill, A.D.; Park, J.W.; Gamble, M.J. MacroH2A1.1 and PARP-1 cooperate to regulate transcription by promoting CBP-mediated H2B acetylation. Nat. Struct. Mol. Biol. 2014, 21, 981–989. [Google Scholar] [CrossRef]
  25. Dell’Orso, S.; Wang, A.H.; Shih, H.Y.; Saso, K.; Berghella, L.; Gutierrez-Cruz, G.; Ladurner, A.G.; O’Shea, J.J.; Sartorelli, V.; Zare, H. The Histone Variant MacroH2A1.2 Is Necessary for the Activation of Muscle Enhancers and Recruitment of the Transcription Factor Pbx1. Cell Rep. 2016, 14, 1156–1168. [Google Scholar] [CrossRef] [PubMed]
  26. Gaspar-Maia, A.; Qadeer, Z.A.; Hasson, D.; Ratnakumar, K.; Leu, N.A.; Leroy, G.; Liu, S.; Costanzi, C.; Valle-Garcia, D.; Schaniel, C.; et al. MacroH2A histone variants act as a barrier upon reprogramming towards pluripotency. Nat. Commun. 2013, 4, 1565. [Google Scholar] [CrossRef]
  27. Johnson, W.L.; Yewdell, W.T.; Bell, J.C.; McNulty, S.M.; Duda, Z.; O, R.J.; Sullivan, B.A.; Straight, A.F. RNA-dependent stabilization of SUV39H1 at constitutive heterochromatin. eLife 2017, 6, e25299. [Google Scholar] [CrossRef]
  28. Lozano-Torres, B.; Estepa-Fernández, A.; Rovira, M.; Orzáez, M.; Serrano, M.; Martínez-Máñez, R.; Sancenón, F. The chemistry of senescence. Nat. Rev. Chem. 2019, 3, 426–441. [Google Scholar] [CrossRef]
  29. Nagano, T.; Nakano, M.; Nakashima, A.; Onishi, K.; Yamao, S.; Enari, M.; Kikkawa, U.; Kamada, S. Identification of cellular senescence-specific genes by comparative transcriptomics. Sci. Rep. 2016, 6, 31758. [Google Scholar] [CrossRef]
  30. Giuliano, C.J.; Lin, A.; Girish, V.; Sheltzer, J.M. Generating Single Cell–Derived Knockout Clones in Mammalian Cells with CRISPR/Cas9. Curr. Protoc. Mol. Biol. 2019, 128, e100. [Google Scholar] [CrossRef]
  31. Mahmood, T.; Yang, P.C. Western blot: Technique, theory, and trouble shooting. N. Am. J. Med. Sci. 2012, 4, 429–434. [Google Scholar] [CrossRef] [PubMed]
  32. Brändle, F.; Frühbauer, B.; Jagannathan, M. Principles and functions of pericentromeric satellite DNA clustering into chromocenters. Semin. Cell Dev. Biol. 2022, 128, 26–39. [Google Scholar] [CrossRef]
  33. Ostromyshenskii, D.I.; Chernyaeva, E.N.; Kuznetsova, I.S.; Podgornaya, O.I. Mouse chromocenters DNA content: Sequencing and in silico analysis. BMC Genom. 2018, 19, 151. [Google Scholar] [CrossRef] [PubMed]
  34. Fumagalli, M.; Rossiello, F.; Mondello, C.; d’Adda di Fagagna, F. Stable cellular senescence is associated with persistent DDR activation. PLoS ONE 2014, 9, e11096. [Google Scholar] [CrossRef] [PubMed]
  35. Hernandez-Segura, A.; Nehme, J.; Demaria, M. Hallmarks of Cellular Senescence. Trends Cell Biol. 2018, 28, 436–453. [Google Scholar] [CrossRef] [PubMed]
  36. Chiolo, I.; Minoda, A.; Colmenares, S.U.; Polyzos, A.; Costes, S.V.; Karpen, G.H. Double-strand breaks in heterochromatin move outside of a dynamic HP1a domain to complete recombinational repair. Cell 2011, 144, 732–744. [Google Scholar] [CrossRef]
  37. Ryu, T.; Spatola, B.; Delabaere, L.; Bowlin, K.; Hopp, H.; Kunitake, R.; Karpen, G.H.; Chiolo, I. Heterochromatic breaks move to the nuclear periphery to continue recombinational repair. Nat. Cell Biol. 2015, 17, 1401. [Google Scholar] [CrossRef] [PubMed]
  38. Tsouroula, K.; Furst, A.; Rogier, M.; Heyer, V.; Maglott-Roth, A.; Ferrand, A.; Reina-San-Martin, B.; Soutoglou, E. Temporal and Spatial Uncoupling of DNA Double Strand Break Repair Pathways within Mammalian Heterochromatin. Mol. Cell 2016, 63, 293–305. [Google Scholar] [CrossRef]
  39. Anton, T.; Bultmann, S.; Leonhardt, H.; Markaki, Y. Visualization of specific DNA sequences in living mouse embryonic stem cells with a programmable fluorescent CRISPR/Cas system. Nucleus 2014, 5, 163–172. [Google Scholar] [CrossRef]
  40. Li, X.; Tyler, J.K. Nucleosome disassembly during human non-homologous end joining followed by concerted HIRA- and CAF-1-dependent reassembly. eLife 2016, 5, e15129. [Google Scholar] [CrossRef]
  41. Hooten, N.N.; Evans, M.K. Techniques to induce and quantify cellular senescence. J. Vis. Exp. 2017, 123, 55533. [Google Scholar] [CrossRef]
  42. Chavez, A.; Scheiman, J.; Vora, S.; Pruitt, B.W.; Tuttle, M.; Iyer, E.P.R.; Lin, S.; Kiani, S.; Guzman, C.D.; Wiegand, D.J.; et al. Highly efficient Cas9-mediated transcriptional programming. Nat. Methods 2015, 12, 326–328. [Google Scholar] [CrossRef] [PubMed]
  43. Erdel, F.; Rademacher, A.; Vlijm, R.; Tünnermann, J.; Frank, L.; Weinmann, R.; Schweigert, E.; Yserentant, K.; Hummert, J.; Bauer, C.; et al. Mouse Heterochromatin Adopts Digital Compaction States without Showing Hallmarks of HP1-Driven Liquid-Liquid Phase Separation. Mol. Cell 2020, 78, 236–249.e7. [Google Scholar] [CrossRef] [PubMed]
  44. Changolkar, L.N.; Costanzi, C.; Leu, N.A.; Chen, D.; McLaughlin, K.J.; Pehrson, J.R. Developmental Changes in Histone macroH2A1-Mediated Gene Regulation. Mol. Cell. Biol. 2007, 27, 2758–2764. [Google Scholar] [CrossRef] [PubMed]
  45. Tanasijevic, B.; Rasmussen, T.P. X Chromosome Inactivation and Differentiation Occur Readily in ES Cells Doubly-Deficient for MacroH2A1 and MacroH2A2. PLoS ONE 2011, 6, e21512. [Google Scholar] [CrossRef] [PubMed]
  46. Kennedy, A.L.; McBryan, T.; Enders, G.H.; Johnson, F.B.; Zhang, R.; Adams, P.D. Senescent mouse cells fail to overtly regulate the HIRA histone chaperone and do not form robust Senescence Associated Heterochromatin Foci. Cell Div. 2010, 5, 16. [Google Scholar] [CrossRef]
  47. Kudlova, N.; Sanctis, J.B.D.; Hajduch, M. Cellular Senescence: Molecular Targets, Biomarkers, and Senolytic Drugs. Int. J. Mol. Sci. 2022, 23, 4168. [Google Scholar] [CrossRef]
  48. Swanson, E.C.; Manning, B.; Zhang, H.; Lawrence, J.B. Higher-order unfolding of satellite heterochromatin is a consistent and early event in cell senescence. J. Cell Biol. 2013, 203, 929–942. [Google Scholar] [CrossRef]
  49. Clouaire, T.; Rocher, V.; Lashgari, A.; Arnould, C.; Aguirrebengoa, M.; Biernacka, A.; Skrzypczak, M.; Aymard, F.; Fongang, B.; Dojer, N.; et al. Comprehensive Mapping of Histone Modifications at DNA Double-Strand Breaks Deciphers Repair Pathway Chromatin Signatures. Mol. Cell 2018, 72, 250–262.e6. [Google Scholar] [CrossRef]
  50. Timinszky, G.; Till, S.; Hassa, P.O.; Hothorn, M.; Kustatscher, G.; Nijmeijer, B.; Colombelli, J.; Altmeyer, M.; Stelzer, E.H.; Scheffzek, K.; et al. A macrodomain-containing histone rearranges chromatin upon sensing PARP1 activation. Nat. Struct. Mol. Biol. 2009, 16, 923–929. [Google Scholar] [CrossRef]
  51. Khurana, S.; Kruhlak, M.J.; Kim, J.; Tran, A.D.; Liu, J.; Nyswaner, K.; Shi, L.; Jailwala, P.; Sung, M.H.; Hakim, O.; et al. A macrohistone variant links dynamic chromatin compaction to BRCA1-dependent genome maintenance. Cell Rep. 2014, 8, 1049–1062. [Google Scholar] [CrossRef] [PubMed]
  52. Kim, J.; Sturgill, D.; Sebastian, R.; Khurana, S.; Tran, A.D.; Edwards, G.B.; Kruswick, A.; Burkett, S.; Hosogane, E.K.; Hannon, W.W.; et al. Replication Stress Shapes a Protective Chromatin Environment across Fragile Genomic Regions. Mol. Cell 2018, 69, 36–47.e7. [Google Scholar] [CrossRef] [PubMed]
  53. Mehrotra, P.V.; Ahel, D.; Ryan, D.P.; Weston, R.; Wiechens, N.; Kraehenbuehl, R.; Owen-Hughes, T.; Ahel, I. DNA repair factor APLF Is a histone chaperone. Mol. Cell 2011, 41, 46–55. [Google Scholar] [CrossRef] [PubMed]
  54. Xu, C.; Xu, Y.; Gursoy-Yuzugullu, O.; Price, B.D. The histone variant macroH2A1.1 is recruited to DSBs through a mechanism involving PARP1. FEBS Lett. 2012, 586, 3920–3925. [Google Scholar] [CrossRef]
  55. Lu, J.; Gilbert, D.M. Proliferation-dependent and cell cycle regulated transcription of mouse pericentric heterochromatin. J. Cell Biol. 2007, 179, 411–421. [Google Scholar] [CrossRef]
  56. Probst, A.V.; Okamoto, I.; Casanova, M.; Marjou, F.E.; Baccon, P.L.; Almouzni, G. A strand-specific burst in transcription of pericentric satellites is required for chromocenter formation and early mouse development. Dev. Cell 2010, 19, 625–638. [Google Scholar] [CrossRef]
  57. Valgardsdottir, R.; Chiodi, I.; Giordano, M.; Rossi, A.; Bazzini, S.; Ghigna, C.; Riva, S.; Biamonti, G. Transcription of Satellite III non-coding RNAs is a general stress response in human cells. Nucleic Acids Res. 2008, 36, 423–434. [Google Scholar] [CrossRef]
  58. Ting, D.T.; Lipson, D.; Paul, S.; Brannigan, B.W.; Akhavanfard, S.; Coffman, E.J.; Contino, G.; Deshpande, V.; Iafrate, A.J.; Letovsky, S.; et al. Aberrant overexpression of satellite repeats in pancreatic and other epithelial cancers. Science 2011, 331, 593–596. [Google Scholar] [CrossRef]
  59. Lejeune, E.; Bayne, E.H.; Allshire, R.C. On the connection between RNAi and heterochromatin at centromeres. Cold Spring Harb. Symp. Quant. Biol. 2010, 75, 275–283. [Google Scholar] [CrossRef]
Figure 1. The histone variant mH2A1 is recruited to pericentric heterochromatin in mouse senescent cells. (A) Immunofluorescence (IF) confocal images of proliferating and senescent L929 mouse cells stained with Hoechst and antibodies specific for mH2A1, HP1α and γH2AX. Senescence was induced using etoposide treatment (12.5 μM, 24 h + 4 days of release). Percentage of cells presenting mH2A1 foci at pericentric regions is shown, represented as means ± standard deviation (SD) from two biological replicates. Scale bar = 10 μm. (B) Representative images of a senescence-associated β-galactosidase activity (SA-βgal) assessed by X-gal staining of proliferating and senescent cells. Percentage of SA-βgal-positive cells is indicated as means ± SD from two biological replicates. Scale bar = 100 μm. (C) Immunoblot analysis of mH2A1, γH2AX, β-actin, and H3 in total extract of proliferating and senescent cells. Apparent molecular weights are indicated. (D) IF confocal analysis of proliferating and senescent cells stained with Hoechst and antibody specific for γH2AX. Scale bar = 10 μm. (E) Quantifications of nuclear and chromocenter areas (Hoechst-dense labelling) in proliferating and senescent cells. (F) Quantifications of chromocenters (Hoechst-dense labelling), mH2A1, and γH2AX mean fluorescence intensities in proliferating and senescent cells. The number of cells analyzed for each condition is given (n). On boxplots, each point corresponds to the mean number of foci per cell, except for ‘nucleus’, where they represent the actual values. For statistical analysis, Wilcoxon tests were used to assess the significance of the observed differences. Differences were considered significant at a p-value of 0.05 or less. **** p-value < 0.0001.
Figure 1. The histone variant mH2A1 is recruited to pericentric heterochromatin in mouse senescent cells. (A) Immunofluorescence (IF) confocal images of proliferating and senescent L929 mouse cells stained with Hoechst and antibodies specific for mH2A1, HP1α and γH2AX. Senescence was induced using etoposide treatment (12.5 μM, 24 h + 4 days of release). Percentage of cells presenting mH2A1 foci at pericentric regions is shown, represented as means ± standard deviation (SD) from two biological replicates. Scale bar = 10 μm. (B) Representative images of a senescence-associated β-galactosidase activity (SA-βgal) assessed by X-gal staining of proliferating and senescent cells. Percentage of SA-βgal-positive cells is indicated as means ± SD from two biological replicates. Scale bar = 100 μm. (C) Immunoblot analysis of mH2A1, γH2AX, β-actin, and H3 in total extract of proliferating and senescent cells. Apparent molecular weights are indicated. (D) IF confocal analysis of proliferating and senescent cells stained with Hoechst and antibody specific for γH2AX. Scale bar = 10 μm. (E) Quantifications of nuclear and chromocenter areas (Hoechst-dense labelling) in proliferating and senescent cells. (F) Quantifications of chromocenters (Hoechst-dense labelling), mH2A1, and γH2AX mean fluorescence intensities in proliferating and senescent cells. The number of cells analyzed for each condition is given (n). On boxplots, each point corresponds to the mean number of foci per cell, except for ‘nucleus’, where they represent the actual values. For statistical analysis, Wilcoxon tests were used to assess the significance of the observed differences. Differences were considered significant at a p-value of 0.05 or less. **** p-value < 0.0001.
Cells 12 02175 g001
Figure 2. mH2A1 is recruited to Cas9-induced DSBs at pericentric regions. (A) IF confocal images of 48 h post-transfected cells co-expressing Cas9-GFP and gRNAs, stained with Hoechst and antibodies specific for mH2A1 and γH2AX. Three different gRNA are used: a gRNA targeting major satellites (MajS), corresponding to the pericentric DNA, a gRNA targeting minor satellites (MinS), corresponding to the centromeric DNA, and a gRNA targeting telomeres (Telo). Percentage of cells exhibiting mH2A1 foci at MajS are shown, represented as means ± SD from 6 biological replicates. Scale bar = 10 μm. (B) Quantifications of the mean areas and fluorescence intensities of chromocenters (Hoechst-dense labelling), γH2AX, H3K9me3, HP1α and nucleus (Hoechst labelling) in 48 h post-transfected negative (no Cas9-MajS) and positive cells (Cas9-MajS), taken from > 3 biological replicates, except for HP1α (2 biological replicates) and H3K9me3 (1 biological replicate). The number of cells analyzed for each condition is given (n). On boxplots, each point corresponds to the mean number of foci per cell, except for ‘nucleus’, where they represent the actual values. Wilcoxon tests were used to assess the significance of the observed differences. **** p < 0.0001, ** p < 0.01, * p < 0.05, ns: non-significant.
Figure 2. mH2A1 is recruited to Cas9-induced DSBs at pericentric regions. (A) IF confocal images of 48 h post-transfected cells co-expressing Cas9-GFP and gRNAs, stained with Hoechst and antibodies specific for mH2A1 and γH2AX. Three different gRNA are used: a gRNA targeting major satellites (MajS), corresponding to the pericentric DNA, a gRNA targeting minor satellites (MinS), corresponding to the centromeric DNA, and a gRNA targeting telomeres (Telo). Percentage of cells exhibiting mH2A1 foci at MajS are shown, represented as means ± SD from 6 biological replicates. Scale bar = 10 μm. (B) Quantifications of the mean areas and fluorescence intensities of chromocenters (Hoechst-dense labelling), γH2AX, H3K9me3, HP1α and nucleus (Hoechst labelling) in 48 h post-transfected negative (no Cas9-MajS) and positive cells (Cas9-MajS), taken from > 3 biological replicates, except for HP1α (2 biological replicates) and H3K9me3 (1 biological replicate). The number of cells analyzed for each condition is given (n). On boxplots, each point corresponds to the mean number of foci per cell, except for ‘nucleus’, where they represent the actual values. Wilcoxon tests were used to assess the significance of the observed differences. **** p < 0.0001, ** p < 0.01, * p < 0.05, ns: non-significant.
Cells 12 02175 g002
Figure 3. TSA treatment promotes mH2A1 recruitment to pericentric regions in the absence of satellite DSBs. (A) IF confocal images of untreated cells or cells treated with 500 nM of TSA over 48 h, stained with Hoechst and antibodies specific for mH2A1 and HP1α. Percentage of cells presenting mH2A1 foci at chromocenters is shown, represented as means ± SD from 3 biological replicates. Scale bar = 10 μm. (B) Immunoblots of mH2A1, HP1α, H3K9ac, γH2AX, and β-actin in protein extracts prepared from untreated and TSA-treated cells. Apparent molecular weights are indicated. Fold change increase in mH2A1 protein levels, normalized by β-actin from 4 biological replicates (as mean ± SD), is indicated. (C) Quantifications of the mean chromocenters (Hoechst-dense labelling) fluorescence and circularity in untreated and TSA-treated cells, taken from 2 biological replicates. TSA-treated cells are divided in two groups, depending on the presence of mH2A1 foci. (D) Quantifications of the mean γH2AX and mH2A1 fluorescence intensities in untreated and TSA-treated cells, taken from 2 biological replicates. The number of cells analyzed for each condition is given (n). (E) Same as in (A) but with γH2AX labelling. Percentage of cells presenting γH2AX foci at chromocenters is shown, represented as mean ± SD from 3 biological replicates. Scale bar = 10 μm. On boxplots, each point corresponds to the mean number of foci per cell. Wilcoxon tests were used to assess the significance of the observed differences. **** p < 0.0001, *** p < 0.001, ns: non-significant.
Figure 3. TSA treatment promotes mH2A1 recruitment to pericentric regions in the absence of satellite DSBs. (A) IF confocal images of untreated cells or cells treated with 500 nM of TSA over 48 h, stained with Hoechst and antibodies specific for mH2A1 and HP1α. Percentage of cells presenting mH2A1 foci at chromocenters is shown, represented as means ± SD from 3 biological replicates. Scale bar = 10 μm. (B) Immunoblots of mH2A1, HP1α, H3K9ac, γH2AX, and β-actin in protein extracts prepared from untreated and TSA-treated cells. Apparent molecular weights are indicated. Fold change increase in mH2A1 protein levels, normalized by β-actin from 4 biological replicates (as mean ± SD), is indicated. (C) Quantifications of the mean chromocenters (Hoechst-dense labelling) fluorescence and circularity in untreated and TSA-treated cells, taken from 2 biological replicates. TSA-treated cells are divided in two groups, depending on the presence of mH2A1 foci. (D) Quantifications of the mean γH2AX and mH2A1 fluorescence intensities in untreated and TSA-treated cells, taken from 2 biological replicates. The number of cells analyzed for each condition is given (n). (E) Same as in (A) but with γH2AX labelling. Percentage of cells presenting γH2AX foci at chromocenters is shown, represented as mean ± SD from 3 biological replicates. Scale bar = 10 μm. On boxplots, each point corresponds to the mean number of foci per cell. Wilcoxon tests were used to assess the significance of the observed differences. **** p < 0.0001, *** p < 0.001, ns: non-significant.
Cells 12 02175 g003
Figure 4. mH2A1 recruitment to DSBs correlates with chromocenter decondensation. (A) IF confocal images of 0 h-, 16 h-, or 24 h-transfected cells co-expressing Cas9-GFP and MajS-gRNAs, stained with Hoechst and antibodies specific for mH2A1 and γH2AX. Scale bar = 10 μm. (B) Line plot showing the percentage of cells with mH2A1 foci at chromocenters after different time points of Cas9-MajS transfection (0 h, 16 h, 24 h, 48 h, and 96 h). Percentages are based on Cas9-MajS-positive cells. One biological experiment was performed for each time point. (C) Quantifications of the mean fluorescence, area, perimeter, and circularity of chromocenters (Hoechst-dense labeling) after 16 h of transfection without (no Cas9-MajS 16 h) and/or with MajS gRNA (Cas9-MajS 16 h). The number of cells analyzed for each condition is given (n). Each point corresponds to the mean number of foci per cell. Wilcoxon tests were used to assess the significance of the observed differences. * p < 0.05, *** p < 0.001, **** p < 0.0001. (D) IF confocal images of 48 h post-transfected cells co-expressing dCas9-VPR and MajS gRNA or not, stained with Hoechst and antibodies specific for mH2A1 and HP1α. Scale bar = 10 μm.
Figure 4. mH2A1 recruitment to DSBs correlates with chromocenter decondensation. (A) IF confocal images of 0 h-, 16 h-, or 24 h-transfected cells co-expressing Cas9-GFP and MajS-gRNAs, stained with Hoechst and antibodies specific for mH2A1 and γH2AX. Scale bar = 10 μm. (B) Line plot showing the percentage of cells with mH2A1 foci at chromocenters after different time points of Cas9-MajS transfection (0 h, 16 h, 24 h, 48 h, and 96 h). Percentages are based on Cas9-MajS-positive cells. One biological experiment was performed for each time point. (C) Quantifications of the mean fluorescence, area, perimeter, and circularity of chromocenters (Hoechst-dense labeling) after 16 h of transfection without (no Cas9-MajS 16 h) and/or with MajS gRNA (Cas9-MajS 16 h). The number of cells analyzed for each condition is given (n). Each point corresponds to the mean number of foci per cell. Wilcoxon tests were used to assess the significance of the observed differences. * p < 0.05, *** p < 0.001, **** p < 0.0001. (D) IF confocal images of 48 h post-transfected cells co-expressing dCas9-VPR and MajS gRNA or not, stained with Hoechst and antibodies specific for mH2A1 and HP1α. Scale bar = 10 μm.
Cells 12 02175 g004
Figure 5. DSB-induced chromocenter relaxation is independent of mH2A1. (A) IF confocal images of cells co-expressing Cas9-GFP and MajS gRNA, stained with Hoechst and antibodies specific for mH2A1 and γH2AX in control and mH2A1 KO #1 cells. Scale bar = 10 μm. (B) As in (A) but cells were stained with Hoechst and antibodies specific for H3K9me3 and γH2AX. (C) As in (A) but cells were stained with Hoechst and antibodies specific for HP1α and γH2AX. (D) Quantifications of the mean areas and fluorescence intensities of γH2AX, H3K9me3, HP1α and chromocenters (Hoechst-dense labelling) in control and mH2A1 KO clones, taken from > 3 biological replicates, except for HP1α and H3K9me3 (only 1 biological replicate). The number of cells analyzed for each condition is given (n). Each point corresponds to the mean number of foci per cell. Wilcoxon tests were used to assess the significance of the observed differences. **** p < 0.0001, *** p < 0.001, ** p < 0.01, * p < 0.05, ns: non-significant.
Figure 5. DSB-induced chromocenter relaxation is independent of mH2A1. (A) IF confocal images of cells co-expressing Cas9-GFP and MajS gRNA, stained with Hoechst and antibodies specific for mH2A1 and γH2AX in control and mH2A1 KO #1 cells. Scale bar = 10 μm. (B) As in (A) but cells were stained with Hoechst and antibodies specific for H3K9me3 and γH2AX. (C) As in (A) but cells were stained with Hoechst and antibodies specific for HP1α and γH2AX. (D) Quantifications of the mean areas and fluorescence intensities of γH2AX, H3K9me3, HP1α and chromocenters (Hoechst-dense labelling) in control and mH2A1 KO clones, taken from > 3 biological replicates, except for HP1α and H3K9me3 (only 1 biological replicate). The number of cells analyzed for each condition is given (n). Each point corresponds to the mean number of foci per cell. Wilcoxon tests were used to assess the significance of the observed differences. **** p < 0.0001, *** p < 0.001, ** p < 0.01, * p < 0.05, ns: non-significant.
Cells 12 02175 g005
Figure 6. mH2A1 is necessary for pericentric ncRNA upregulation upon chromocenter decondensation. Reverse transcription quantitative PCR (RT-qPCR) with total RNA isolated from unsynchronized WT or macroH2A1 KO#1 mouse L919 cells. (A) The ratio of major satellite repeat expression between cells treated with 500 nM TSA for 48 h and control cells are plotted. The data represent the mean ± SD of four independent experiments. (B) The ratio of major satellite repeat expression between cells treated with 12.5 μM etoposide for 24 h and control cells is plotted. The data represent the mean ± SD of three independent experiments. For (A,B), amplified signals were normalized to GAPDH. Wilcoxon tests were used to assess the significance of the observed differences. (* p = 0.02857 for (A), p = 0.02597 for (B)).
Figure 6. mH2A1 is necessary for pericentric ncRNA upregulation upon chromocenter decondensation. Reverse transcription quantitative PCR (RT-qPCR) with total RNA isolated from unsynchronized WT or macroH2A1 KO#1 mouse L919 cells. (A) The ratio of major satellite repeat expression between cells treated with 500 nM TSA for 48 h and control cells are plotted. The data represent the mean ± SD of four independent experiments. (B) The ratio of major satellite repeat expression between cells treated with 12.5 μM etoposide for 24 h and control cells is plotted. The data represent the mean ± SD of three independent experiments. For (A,B), amplified signals were normalized to GAPDH. Wilcoxon tests were used to assess the significance of the observed differences. (* p = 0.02857 for (A), p = 0.02597 for (B)).
Cells 12 02175 g006
Disclaimer/Publisher’s Note: The statements, opinions and data contained in all publications are solely those of the individual author(s) and contributor(s) and not of MDPI and/or the editor(s). MDPI and/or the editor(s) disclaim responsibility for any injury to people or property resulting from any ideas, methods, instructions or products referred to in the content.

Share and Cite

MDPI and ACS Style

Recoules, L.; Tanguy Le Gac, N.; Moutahir, F.; Bystricky, K.; Lavigne, A.-C. Recruitment of the Histone Variant MacroH2A1 to the Pericentric Region Occurs upon Chromatin Relaxation and Is Responsible for Major Satellite Transcriptional Regulation. Cells 2023, 12, 2175. https://doi.org/10.3390/cells12172175

AMA Style

Recoules L, Tanguy Le Gac N, Moutahir F, Bystricky K, Lavigne A-C. Recruitment of the Histone Variant MacroH2A1 to the Pericentric Region Occurs upon Chromatin Relaxation and Is Responsible for Major Satellite Transcriptional Regulation. Cells. 2023; 12(17):2175. https://doi.org/10.3390/cells12172175

Chicago/Turabian Style

Recoules, Ludmila, Nicolas Tanguy Le Gac, Fatima Moutahir, Kerstin Bystricky, and Anne-Claire Lavigne. 2023. "Recruitment of the Histone Variant MacroH2A1 to the Pericentric Region Occurs upon Chromatin Relaxation and Is Responsible for Major Satellite Transcriptional Regulation" Cells 12, no. 17: 2175. https://doi.org/10.3390/cells12172175

APA Style

Recoules, L., Tanguy Le Gac, N., Moutahir, F., Bystricky, K., & Lavigne, A.-C. (2023). Recruitment of the Histone Variant MacroH2A1 to the Pericentric Region Occurs upon Chromatin Relaxation and Is Responsible for Major Satellite Transcriptional Regulation. Cells, 12(17), 2175. https://doi.org/10.3390/cells12172175

Note that from the first issue of 2016, this journal uses article numbers instead of page numbers. See further details here.

Article Metrics

Back to TopTop