Single-Cell Hypertrophy Promotes Contractile Function of Cultured Human Airway Smooth Muscle Cells via Piezo1 and YAP Auto-Regulation
Abstract
1. Introduction
2. Materials and Methods
2.1. Cell Cultures and Reagents Treatment
2.2. Micropatterning
2.3. Immunofluorescence
2.4. Cell Volume Size Measurement
2.5. Cell Stiffness Assessment
2.6. Cell Traction Force Assessment
2.7. Calcium Signal Imaging
2.8. Plasmid and siRNA Transfections
2.9. Reverse Transcription and qPCR Analyses
2.10. FRET Microscopy Imaging and Quantification
2.11. Atomic Force Microscope Study
2.12. Statistical Analysis
3. Results
3.1. Increase in Cell Volume Promotes Contractile Function of ASMCs
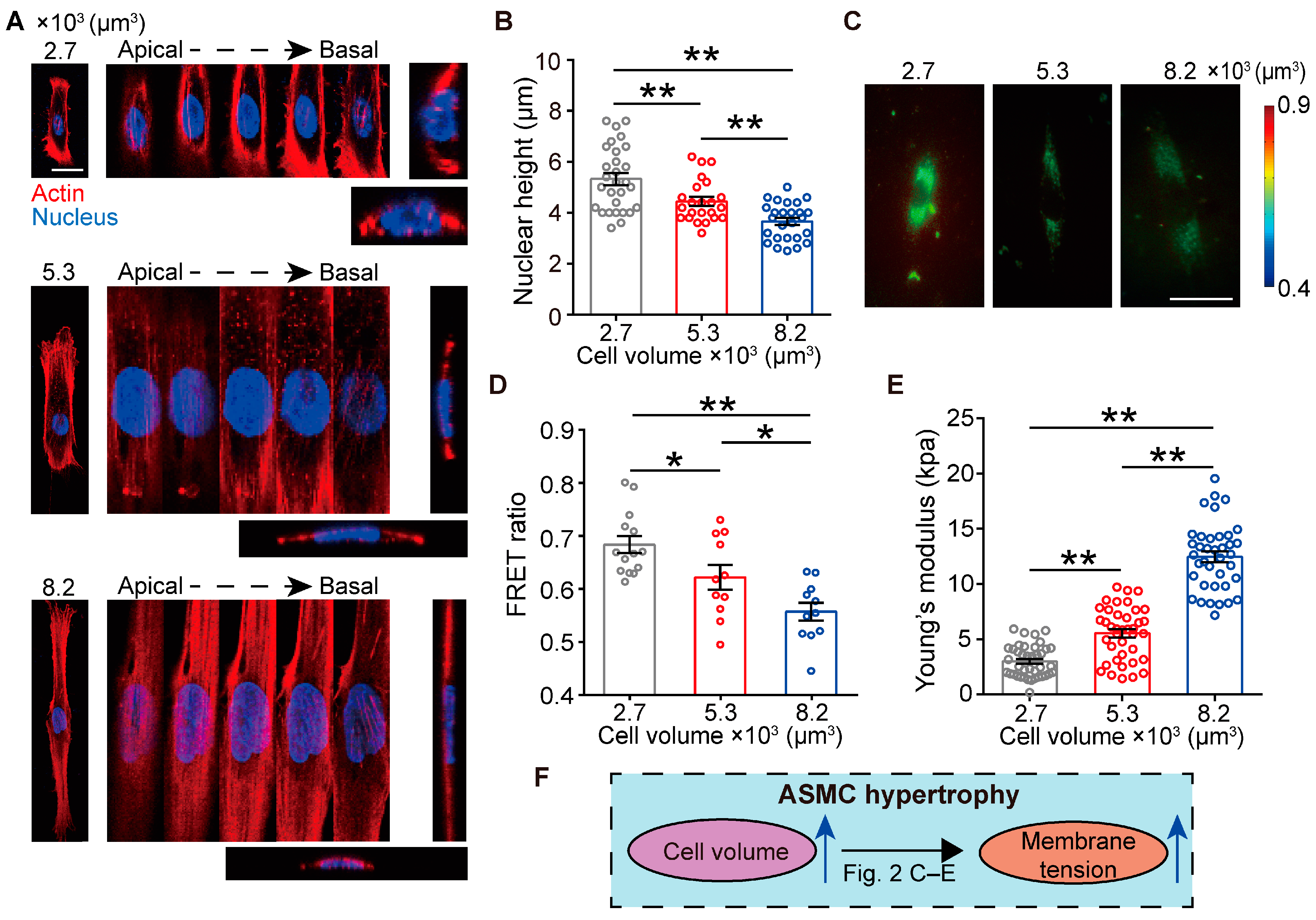
3.2. Cell Volume Regulates Perinuclear Cytoskeleton Organization and Membrane Tension of ASMCs
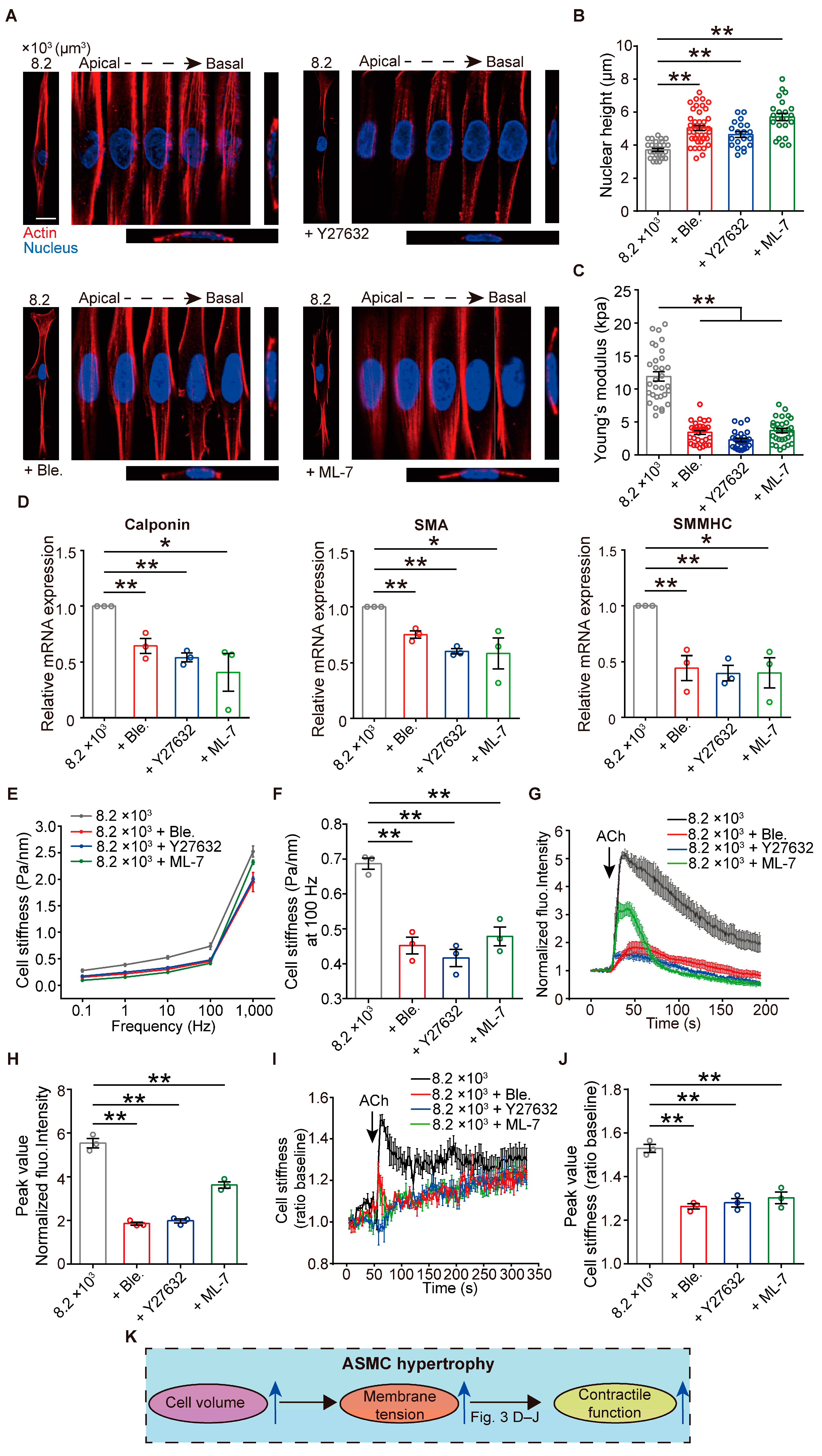
3.3. Membrane Tension Is Required for Cell Volume to Regulate Contractile Function of ASMCs
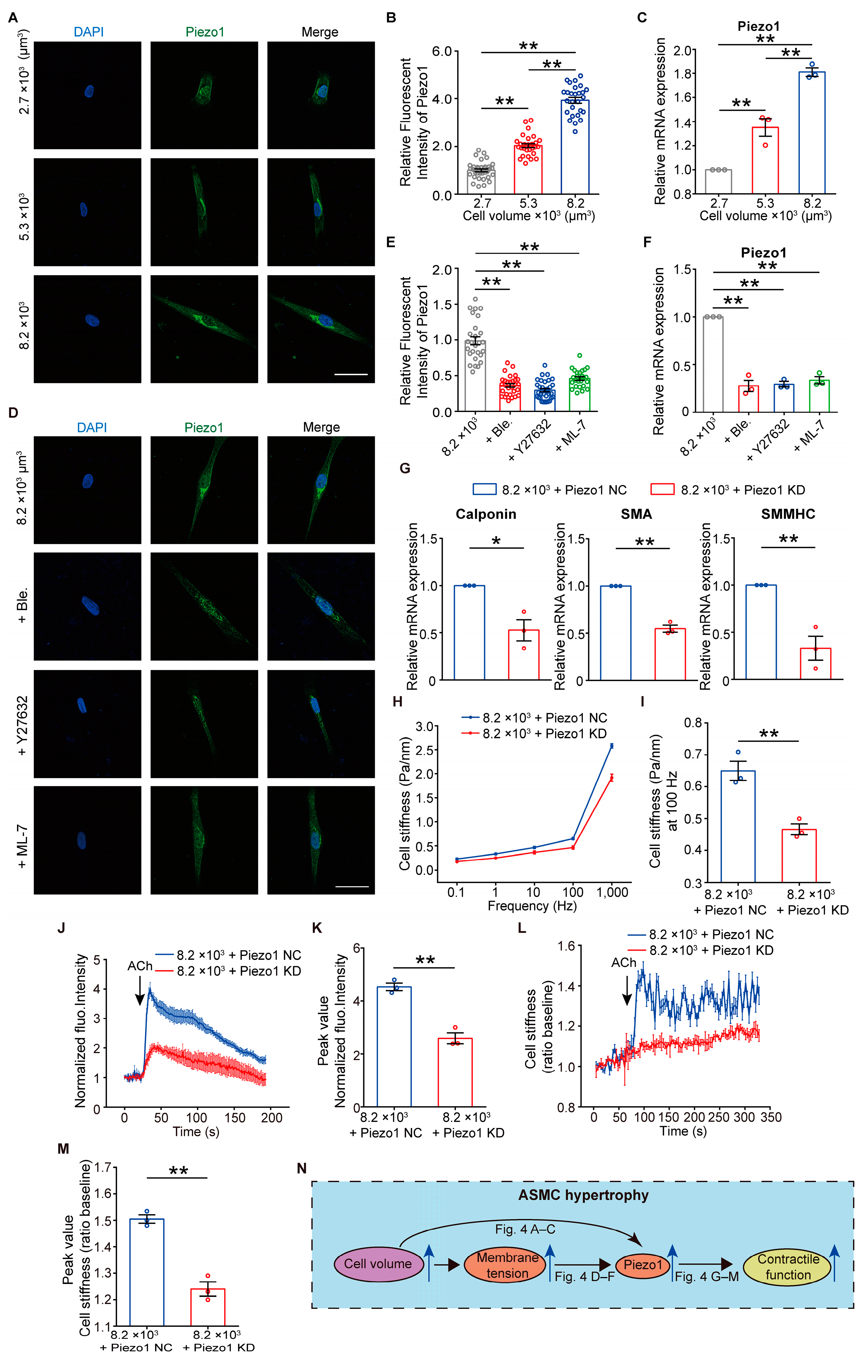
3.4. Piezo1 Mediates the Cell Volume-Regulated Contractile Function of ASMCs
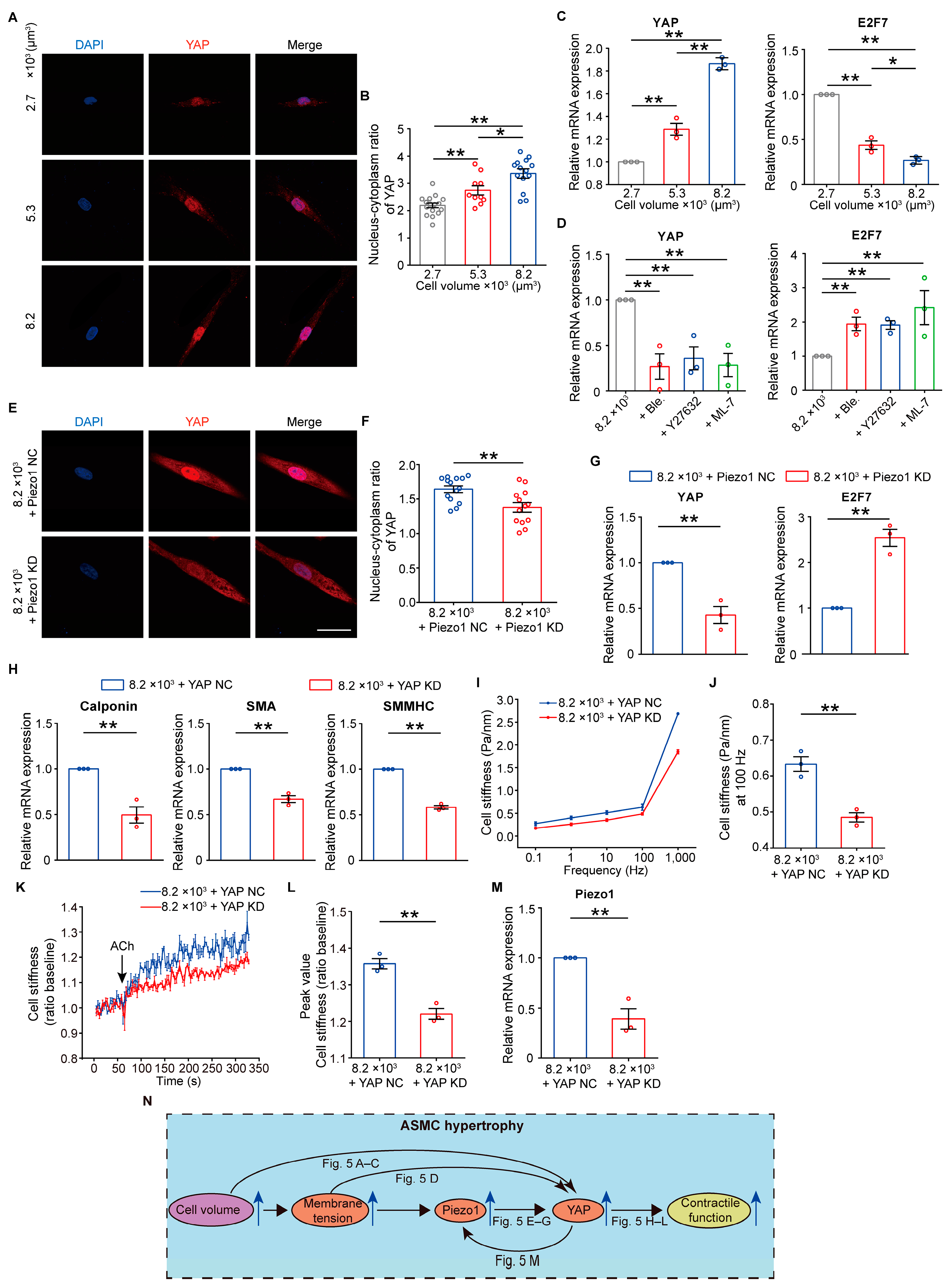
3.5. Piezo1 Mediates the Cell Volume-Regulated Contractile Function in ASMCs via a YAP Auto-Regulatory Loop
4. Discussion
5. Conclusions
Supplementary Materials
Author Contributions
Funding
Institutional Review Board Statement
Informed Consent Statement
Data Availability Statement
Acknowledgments
Conflicts of Interest
Abbreviations
References
- Vos, T.; Flaxman, A.D.; Naghavi, M.; Lozano, R.; Michaud, C.; Ezzati, M.; Shibuya, K.; Salomon, J.A.; Abdalla, S.; Aboyans, V.; et al. Years lived with disability (YLDs) for 1160 sequelae of 289 diseases and injuries 1990–2010: A systematic analysis for the Global Burden of Disease Study 2010. Lancet 2012, 380, 2163–2196. [Google Scholar] [CrossRef] [PubMed]
- Papi, A.; Brightling, C.; Pedersen, S.E.; Reddel, H.K. Asthma. Lancet 2018, 391, 783–800. [Google Scholar] [CrossRef] [PubMed]
- Chung, K.F.; Dixey, P.; Abubakar-Waziri, H.; Bhavsar, P.; Patel, P.H.; Guo, S.J.; Ji, Y. Characteristics, phenotypes, mechanisms and management of severe asthma. Chin. Med. J. 2022, 135, 1141–1155. [Google Scholar] [CrossRef]
- Israel, E.; Reddel, H.K. Severe and Difficult-to-Treat Asthma in Adults. N. Engl. J. Med. 2017, 377, 965–976. [Google Scholar] [CrossRef] [PubMed]
- Woodruff, P.G.; Dolganov, G.M.; Ferrando, R.E.; Donnelly, S.; Hays, S.R.; Solberg, O.D.; Carter, R.; Wong, H.H.; Cadbury, P.S.; Fahy, J.V. Hyperplasia of smooth muscle in mild to moderate asthma without changes in cell size or gene expression. Am. J. Respir. Crit. Care Med. 2004, 169, 1001–1006. [Google Scholar] [CrossRef]
- Benayoun, L.; Druilhe, A.; Dombret, M.C.; Aubier, M.; Pretolani, M. Airway structural alterations selectively associated with severe asthma. Am. J. Respir. Crit. Care Med. 2003, 167, 1360–1368. [Google Scholar] [CrossRef]
- Veen, J.C.i.; Smits, H.H.; Hiemstra, P.S.; Zwinderman, A.E.; Sterk, P.J.; Bel, E.H. Lung Function and Sputum Characteristics of Patients with Severe Asthma During an Induced Exacerbation by Double-Blind Steroid Withdrawal. Am. J. Respir. Crit. Care Med. 1999, 160, 93–99. [Google Scholar] [CrossRef]
- Goldsmith, A.M.; Bentley, J.K.; Zhou, L.; Jia, Y.; Bitar, K.N.; Fingar, D.C.; Hershenson, M.B. Transforming Growth Factor-β Induces Airway Smooth Muscle Hypertrophy. Am. J. Respir. Cell Mol. Biol. 2006, 34, 247–254. [Google Scholar] [CrossRef]
- McWhinnie, R.; Pechkovsky, D.V.; Zhou, D.; Lane, D.; Halayko, A.J.; Knight, D.A.; Bai, T.R. Endothelin-1 induces hypertrophy and inhibits apoptosis in human airway smooth muscle cells. Am. J. Physiol.-Lung Cell. Mol. Physiol. 2007, 292, L278–L286. [Google Scholar] [CrossRef]
- Ma, L.; Brown, M.; Kogut, P.; Serban, K.; Li, X.J.; McConville, J.; Chen, B.H.; Bentley, J.K.; Hershenson, M.B.; Dulin, N.; et al. Akt activation induces hypertrophy without contractile phenotypic maturation in airway smooth muscle. Am. J. Physiol.-Lung Cell. Mol. Physiol. 2011, 300, L701–L709. [Google Scholar] [CrossRef]
- Mohamed, J.S.; Lopez, M.A.; Boriek, A.M. Mechanical Stretch Up-regulates MicroRNA-26a and Induces Human Airway Smooth Muscle Hypertrophy by Suppressing Glycogen Synthase Kinase-3β. J. Biol. Chem. 2010, 285, 29336–29347. [Google Scholar] [CrossRef] [PubMed]
- Pham, A.K.; Miller, M.; Rosenthal, P.; Das, S.; Weng, N.; Jang, S.; Kurten, R.C.; Badrani, J.; Doherty, T.A.; Oliver, B.; et al. ORMDL3 expression in ASM regulates hypertrophy, hyperplasia via TPM1 and TPM4, and contractility. JCI Insight 2021, 6, e136911. [Google Scholar] [CrossRef] [PubMed]
- Reeves, D.; Ursell, T.; Sens, P.; Kondev, J.; Phillips, R. Membrane mechanics as a probe of ion-channel gating mechanisms. Phys. Rev. E 2008, 78, 041901. [Google Scholar] [CrossRef]
- Chao, P.C.; Sachs, F. Membrane tension. Curr. Top. Membr. 2021, 88, 189–203. [Google Scholar] [CrossRef]
- Sasse, S.K.; Kadiyala, V.; Danhorn, T.; Panettieri, R.A.; Phang, T.L.; Gerber, A.N. Glucocorticoid Receptor ChIP-Seq Identifies PLCD1 as a KLF15 Target that Represses Airway Smooth Muscle Hypertrophy. Am. J. Respir. Cell Mol. Biol. 2017, 57, 226–237. [Google Scholar] [CrossRef]
- Deng, H.; Dokshin, G.A.; Lei, J.; Goldsmith, A.M.; Bitar, K.N.; Fingar, D.C.; Hershenson, M.B.; Bentley, J.K. Inhibition of Glycogen Synthase Kinase-3β Is Sufficient for Airway Smooth Muscle Hypertrophy. J. Biol. Chem. 2008, 283, 10198–10207. [Google Scholar] [CrossRef]
- Mohamed, J.S.; Hajira, A.; Li, Z.L.; Paulin, D.; Boriek, A.M. Desmin Regulates Airway Smooth Muscle Hypertrophy through Early Growth-responsive Protein-1 and MicroRNA-26a. J. Biol. Chem. 2011, 286, 43394–43404. [Google Scholar] [CrossRef] [PubMed]
- Zhou, L.M.; Goldsmith, A.M.; Bentley, J.K.; Jia, Y.; Rodriguez, M.L.; Abe, M.K.; Fingar, D.C.; Hershenson, M.B. 4E-binding protein phosphorylation and eukaryotic initiation factor-4E release are required for airway smooth muscle hypertrophy. Am. J. Respir. Cell Mol. Biol. 2005, 33, 195–202. [Google Scholar] [CrossRef]
- Savadipour, A.; Nims, R.J.; Rashidi, N.; Castorena, J.M.G.; Tang, R.H.; Marushack, G.K.; Oswald, S.J.; Liedtke, W.B.; Guilak, F. Membrane stretch as the mechanism of activation of PIEZO1 ion channels in chondrocytes. Proc. Natl. Acad. Sci. USA 2023, 120, e2221958120. [Google Scholar] [CrossRef]
- Hirata, Y.; Nomura, K.; Kato, D.; Wake, H.; Ogawa, W.; Hirata, Y.; Tachibana, Y.; Niikura, T.; Uchiyama, K.; Hosooka, T.; et al. A Piezo1/KLF15/IL-6 axis mediates immobilization- induced muscle atrophy. J. Clin. Investig. 2022, 132, e154611. [Google Scholar] [CrossRef]
- Jagasia, R.; Wagner, K.R. Piezo1: Opening the way to preventing muscle atrophy. J. Clin. Investig. 2022, 132, e159668. [Google Scholar] [CrossRef] [PubMed]
- Sforna, L.; Michelucci, A.; Morena, F.; Argentati, C.; Franciolini, F.; Vassalli, M.; Martino, S.; Catacuzzeno, L. Piezo1 controls cell volume and migration by modulating swelling-activated chloride current through Ca2+ influx. J. Cell. Physiol. 2021, 237, 1857–1870. [Google Scholar] [CrossRef] [PubMed]
- Emig, R.; Knodt, W.; Krussig, M.J.; Zgierski-Johnston, C.M.; Gorka, O.; Gross, O.; Kohl, P.; Ravens, U.; Peyronnet, R. Piezo1 Channels Contribute to the Regulation of Human Atrial Fibroblast Mechanical Properties and Matrix Stiffness Sensing. Cells 2021, 10, 663. [Google Scholar] [CrossRef] [PubMed]
- Chen, J.Y.; Rodriguez, M.; Miao, J.R.; Liao, J.; Jain, P.P.; Zhao, M.J.; Zhao, T.T.; Babicheva, A.; Wang, Z.Y.; Parmisano, S.; et al. Mechanosensitive channel Piezo1 is required for pulmonary artery smooth muscle cell proliferation. Am. J. Physiol.-Lung Cell. Mol. Physiol. 2022, 322, L737–L760. [Google Scholar] [CrossRef] [PubMed]
- Perez-Gonzalez, N.A.; Rochman, N.D.; Yao, K.; Tao, J.X.; Le, M.T.T.; Flanaryi, S.; Sablichi, L.; Toler, B.; Crentsil, E.; Takaesu, F.; et al. YAP and TAZ regulate cell volume. J. Cell Biol. 2019, 218, 3472–3488. [Google Scholar] [CrossRef]
- Xu, F.; Ahmed, A.I.; Kang, X.H.; Hu, G.Q.; Liu, F.; Zhang, W.; Zhou, J.L. MicroRNA-15b/16 Attenuates Vascular Neointima Formation by Promoting the Contractile Phenotype of Vascular Smooth Muscle Through Targeting YAP. Arter. Throm. Vas. 2015, 35, 2145–2152. [Google Scholar] [CrossRef]
- Esteves de Lima, J.; Bonnin, M.-A.; Birchmeier, C.; Duprez, D. Muscle contraction is required to maintain the pool of muscle progenitors via YAP and NOTCH during fetal myogenesis. eLife 2016, 5, e15593. [Google Scholar] [CrossRef]
- Zhong, G.H.; Su, S.W.; Li, J.C.; Zhao, H.L.; Hu, D.T.; Chen, J.; Li, S.C.; Lin, Y.W.; Wen, L.M.; Lin, X.J.; et al. Activation of Piezo1 promotes osteogenic differentiation of aortic valve interstitial cell through YAP-dependent glutaminolysis. Sci. Adv. 2023, 9, eadg0478. [Google Scholar] [CrossRef]
- Mao, J.Y.; Yang, R.H.; Yuan, P.; Wu, F.; Wei, Y.; Nie, Y.M.; Zhang, C.X.; Zhou, X.Y. Different stimuli induce endothelial dysfunction and promote atherosclerosis through the Piezo1/YAP signaling axis. Arch. Biochem. Biophys. 2023, 747, 109755. [Google Scholar] [CrossRef]
- Hasegawa, K.; Fujii, S.; Matsumoto, S.; Tajiri, Y.; Kikuchi, A.; Kiyoshima, T. YAP signaling induces PIEZO1 to promote oral squamous cell carcinoma cell proliferation. J. Pathol. 2021, 253, 80–93. [Google Scholar] [CrossRef]
- Kong, K.; Chang, Y.; Hu, Y.; Qiao, H.; Zhao, C.; Rong, K.; Zhang, P.; Zhang, J.; Zhai, Z.; Li, H. TiO2 Nanotubes Promote Osteogenic Differentiation Through Regulation of Yap and Piezo1. Front. Bioeng. Biotechnol. 2022, 10, 872088. [Google Scholar] [CrossRef] [PubMed]
- Liu, H.; Liu, Y.; Wang, H.; Zhao, Q.; Zhang, T.; Xie, S.A.; Liu, Y.; Tang, Y.; Peng, Q.; Pang, W.; et al. Geometric Constraints Regulate Energy Metabolism and Cellular Contractility in Vascular Smooth Muscle Cells by Coordinating Mitochondrial DNA Methylation. Adv. Sci. 2022, 9, e2203995. [Google Scholar] [CrossRef] [PubMed]
- Ni, K.; Che, B.; Gu, R.; Wang, C.; Xu, H.; Li, H.; Cen, S.; Luo, M.; Deng, L. BitterDB database analysis plus cell stiffness screening identify flufenamic acid as the most potent TAS2R14-based relaxant of airway smooth muscle cells for therapeutic bronchodilation. Theranostics 2024, 14, 1744–1763. [Google Scholar] [CrossRef] [PubMed]
- Guo, M.; Pegoraro, A.F.; Mao, A.; Zhou, E.H.; Arany, P.R.; Han, Y.; Burnette, D.T.; Jensen, M.H.; Kasza, K.E.; Moore, J.R.; et al. Cell volume change through water efflux impacts cell stiffness and stem cell fate. Proc. Natl. Acad. Sci. USA 2017, 114, E8618–E8627. [Google Scholar] [CrossRef]
- Roffay, C.; Molinard, G.; Kim, K.; Urbanska, M.; Andrade, V.; Barbarasa, V.; Nowak, P.; Mercier, V.; García-Calvo, J.; Matile, S.; et al. Passive coupling of membrane tension and cell volume during active response of cells to osmosis. Proc. Natl. Acad. Sci. USA 2021, 118, e2103228118. [Google Scholar] [CrossRef]
- Li, W.; Yu, X.L.; Xie, F.; Zhang, B.H.; Shao, S.; Geng, C.Y.; Aziz, A.U.R.; Liao, X.L.; Liu, B. A Membrane-Bound Biosensor Visualizes Shear Stress-Induced Inhomogeneous Alteration of Cell Membrane Tension. Iscience 2018, 7, 180–190. [Google Scholar] [CrossRef]
- Lachowski, D.; Matellan, C.; Gopal, S.; Cortes, E.; Robinson, B.K.; Saiani, A.; Miller, A.F.; Stevens, M.M.; del Río Hernández, A.E. Substrate Stiffness-Driven Membrane Tension Modulates Vesicular Trafficking via Caveolin-1. ACS Nano 2022, 16, 4322–4337. [Google Scholar] [CrossRef]
- Zhao, X.B.; Chen, Y.P.; Tan, M.; Zhao, L.; Zhai, Y.Y.; Sun, Y.L.; Gong, Y.; Feng, X.Q.; Du, J.; Fan, Y.B. Extracellular Matrix Stiffness Regulates DNA Methylation by PKCalpha-Dependent Nuclear Transport of DNMT3L. Adv. Healthc. Mater. 2021, 10, e2100821. [Google Scholar] [CrossRef]
- Lewis, A.H.; Grandl, J. Mechanical sensitivity of Piezo1 ion channels can be tuned by cellular membrane tension. Elife 2015, 4, e12088. [Google Scholar] [CrossRef]
- Dumitru, A.C.; Stommen, A.; Koehler, M.; Cloos, A.S.; Yang, J.S.; Leclercqz, A.; Tyteca, D.; Alsteens, D. Probing PIEZO1 Localization upon Activation Using High-Resolution Atomic Force and Confocal Microscopy. Nano Lett. 2021, 21, 4950–4958. [Google Scholar] [CrossRef]
- Wang, L.J.; You, X.L.; Lotinun, S.; Zhang, L.L.; Wu, N.; Zou, W.G. Mechanical sensing protein PIEZO1 regulates bone homeostasis via osteoblast-osteoclast crosstalk. Nat. Commun. 2020, 11, 282. [Google Scholar] [CrossRef] [PubMed]
- Pathak, M.M.; Nourse, J.L.; Tran, T.; Hwe, J.; Arulmoli, J.; Le, D.T.T.; Bernardis, E.; Flanagan, L.A.; Tombola, F. Stretch-activated ion channel Piezo1 directs lineage choice in human neural stem cells. Proc. Natl. Acad. Sci. USA 2014, 111, 16148–16153. [Google Scholar] [CrossRef] [PubMed]
- Wu, Z.; Su, J.; Li, F.-l.; Chen, T.; Mayner, J.; Engler, A.; Ma, S.; Li, Q.; Guan, K.-L. YAP silencing by RB1 mutation is essential for small-cell lung cancer metastasis. Nat. Commun. 2023, 14, 5916. [Google Scholar] [CrossRef]
- James, A.L.; Elliot, J.G.; Jones, R.L.; Carroll, M.L.; Mauad, T.; Bai, T.R.; Abramson, M.J.; McKay, K.O.; Green, F.H. Airway Smooth Muscle Hypertrophy and Hyperplasia in Asthma. Am. J. Respir. Crit. Care Med. 2012, 185, 1058–1064. [Google Scholar] [CrossRef]
- Lang, F.; Busch, G.L.; Ritter, M.; Völkl, H.; Waldegger, S.; Gulbins, E.; Häussinger, D. Functional significance of cell volume regulatory mechanisms. Physiol. Rev. 1998, 78, 247–306. [Google Scholar] [CrossRef]
- Liu, Y.M.; Wu, W.J.; Feng, S.; Chen, Y.; Wu, X.P.; Zhang, Q.C.; Wu, S.Q. Dynamic response of the cell traction force to osmotic shock. Microsyst. Nanoeng. 2023, 9, 131. [Google Scholar] [CrossRef]
- Tzur, A.; Kafri, R.; LeBleu, V.S.; Lahav, G.; Kirschner, M.W. Cell Growth and Size Homeostasis in Proliferating Animal Cells. Science 2009, 325, 167–171. [Google Scholar] [CrossRef] [PubMed]
- Simon, C.; Caorsi, V.; Campillo, C.; Sykes, C. Interplay between membrane tension and the actin cytoskeleton determines shape changes. Phys. Biol. 2018, 15, 065004. [Google Scholar] [CrossRef]
- Sitarska, E.; Diz-Muñoz, A. Pay attention to membrane tension: Mechanobiology of the cell surface. Curr. Opin. Cell Biol. 2020, 66, 11–18. [Google Scholar] [CrossRef]
- Kalukula, Y.; Stephens, A.D.; Lammerding, J.; Gabriele, S. Mechanics and functional consequences of nuclear deformations. Nat. Rev. Mol. Cell Biol. 2022, 23, 583–602. [Google Scholar] [CrossRef]
- Hansson, B.; Morén, B.; Fryklund, C.; Vliex, L.; Wasserstrom, S.; Albinsson, S.; Berger, K.; Stenkula, K.G. Adipose cell size changes are associated with a drastic actin remodeling. Sci. Rep. 2019, 9, 12941. [Google Scholar] [CrossRef] [PubMed]
- Johnson, R.T.; Solanki, R.; Wostear, F.; Ahmed, S.; Taylor, J.C.K.; Rees, J.; Abel, G.; McColl, J.; Jørgensen, H.F.; Morris, C.J.; et al. Piezo1-mediated regulation of smooth muscle cell volume in response to enhanced extracellular matrix rigidity. Br. J. Pharmacol. 2024, 181, 1576–1595. [Google Scholar] [CrossRef] [PubMed]
- Han, Y.; Liu, C.; Zhang, D.F.; Men, H.C.; Huo, L.F.; Geng, Q.W.; Wang, S.N.; Gao, Y.T.; Zhang, W.; Zhang, Y.J.; et al. Mechanosensitive ion channel Piezo1 promotes prostate cancer development through the activation of the Akt/mTOR pathway and acceleration of cell cycle. Int. J. Oncol. 2019, 55, 629–644. [Google Scholar] [CrossRef] [PubMed]
- Luo, M.Z.; Ni, K.; Gu, R.; Qin, Y.Y.; Guo, J.; Che, B.; Pan, Y.; Li, J.J.; Liu, L.; Deng, L.H. Chemical Activation of Piezo1 Alters Biomechanical Behaviors toward Relaxation of Cultured Airway Smooth Muscle Cells. Biol. Pharm. Bull. 2023, 46, 1–11. [Google Scholar] [CrossRef]
- Yao, Y.; Zheng, M.N.; Borkar, N.A.; Thompson, M.A.; Zhang, E.Y.; Ngassie, M.L.K.; Wang, S.Y.; Pabelick, C.M.; Vogel, E.R.; Prakash, Y.S. Role of STIM1 in stretch-induced signaling in human airway smooth muscle. Am. J. Physiol.-Lung Cell. Mol. Physiol. 2024, 327, L150–L159. [Google Scholar] [CrossRef]
- Luo, M.; Gu, R.; Wang, C.; Guo, J.; Zhang, X.; Ni, K.; Liu, L.; Pan, Y.; Li, J.; Deng, L. High Stretch Associated with Mechanical Ventilation Promotes Piezo1-Mediated Migration of Airway Smooth Muscle Cells. Int. J. Mol. Sci. 2024, 25, 1748. [Google Scholar] [CrossRef]
- Yao, Y.; Borkar, N.A.; Zheng, M.N.; Wang, S.Y.; Pabelick, C.M.; Vogel, E.R.; Prakash, Y.S. Interactions between calcium regulatory pathways and mechanosensitive channels in airways. Expert. Rev. Resp. Med. 2023, 17, 903–917. [Google Scholar] [CrossRef]
- Kelley, B.; Zhang, E.Y.; Khalfaoui, L.; Schiliro, M.; Wells, N.; Pabelick, C.M.; Prakash, Y.S.; Vogel, E.R. Piezo channels in stretch effects on developing human airway smooth muscle. Am. J. Physiol.-Lung Cell. Mol. Physiol. 2023, 325, L542–L551. [Google Scholar] [CrossRef]
- Dupont, S.; Morsut, L.; Aragona, M.; Enzo, E.; Giulitti, S.; Cordenonsi, M.; Zanconato, F.; Le Digabel, J.; Forcato, M.; Bicciato, S.; et al. Role of YAP/TAZ in mechanotransduction. Nature 2011, 474, 179–183. [Google Scholar] [CrossRef]
- Wada, K.I.; Itoga, K.; Okano, T.; Yonemura, S.; Sasaki, H. Hippo pathway regulation by cell morphology and stress fibers. Development 2011, 138, 3907–3914. [Google Scholar] [CrossRef]
- Fu, J.; Zheng, M.; Zhang, X.F.; Zhang, Y.F.; Chen, Y.; Li, H.; Wang, X.W.; Zhang, J.J. Fibulin-5 promotes airway smooth muscle cell proliferation and migration via modulating Hippo-YAP/TAZ pathway. Biochem. Biophys. Res. Commun. 2017, 493, 985–991. [Google Scholar] [CrossRef] [PubMed]
- Zhao, Y.; Zhang, X.; Wang, G.; Wu, H.; Chen, R.; Zhang, Y.; Yang, S.; Liu, L. LXA4 inhibits TGF-β1-induced airway smooth muscle cells proliferation and migration by suppressing the Smad/YAP pathway. Int. Immunopharmacol. 2023, 118, 110144. [Google Scholar] [CrossRef] [PubMed]
- Tang, W.F.; Li, M.; Yangzhong, X.T.; Zhang, X.F.; Zu, A.N.; Hou, Y.J.; Li, L.; Sun, S.B. Hippo signaling pathway and respiratory diseases. Cell Death Discov. 2022, 8, 213. [Google Scholar] [CrossRef] [PubMed]
- Chen, X.; Wanggou, S.; Bodalia, A.; Zhu, M.; Dong, W.F.; Fan, J.J.; Yin, W.C.; Min, H.K.; Hu, M.; Draghici, D.; et al. A Feedforward Mechanism Mediated by Mechanosensitive Ion Channel PIEZO1 and Tissue Mechanics Promotes Glioma Aggression. Neuron 2018, 100, 799–815. [Google Scholar] [CrossRef]
- Yao, M.X.; Tijore, A.; Cheng, D.; Li, J.V.; Hariharan, A.; Martinac, B.; Van Nhieu, G.T.; Cox, C.D.; Sheetz, M. Force- and cell state-dependent recruitment of Piezo1 drives focal adhesion dynamics and calcium entry. Sci. Adv. 2022, 8, eabo1461. [Google Scholar] [CrossRef]
- Ye, Y.; Barghouth, M.; Dou, H.; Luan, C.; Wang, Y.; Karagiannopoulos, A.; Jiang, X.; Krus, U.; Fex, M.; Zhang, Q.; et al. A critical role of the mechanosensor PIEZO1 in glucose-induced insulin secretion in pancreatic β-cells. Nat. Commun. 2022, 13, 4237. [Google Scholar] [CrossRef]
- Jetta, D.; Fard, M.R.B.; Sachs, F.; Munechika, K.; Hua, S.Z. Adherent cell remodeling on micropatterns is modulated by Piezo1 channels. Sci. Rep. 2021, 11, 5088. [Google Scholar] [CrossRef]





Disclaimer/Publisher’s Note: The statements, opinions and data contained in all publications are solely those of the individual author(s) and contributor(s) and not of MDPI and/or the editor(s). MDPI and/or the editor(s) disclaim responsibility for any injury to people or property resulting from any ideas, methods, instructions or products referred to in the content. |
© 2024 by the authors. Licensee MDPI, Basel, Switzerland. This article is an open access article distributed under the terms and conditions of the Creative Commons Attribution (CC BY) license (https://creativecommons.org/licenses/by/4.0/).
Share and Cite
Ni, K.; Che, B.; Gu, R.; Wang, C.; Pan, Y.; Li, J.; Liu, L.; Luo, M.; Deng, L. Single-Cell Hypertrophy Promotes Contractile Function of Cultured Human Airway Smooth Muscle Cells via Piezo1 and YAP Auto-Regulation. Cells 2024, 13, 1697. https://doi.org/10.3390/cells13201697
Ni K, Che B, Gu R, Wang C, Pan Y, Li J, Liu L, Luo M, Deng L. Single-Cell Hypertrophy Promotes Contractile Function of Cultured Human Airway Smooth Muscle Cells via Piezo1 and YAP Auto-Regulation. Cells. 2024; 13(20):1697. https://doi.org/10.3390/cells13201697
Chicago/Turabian StyleNi, Kai, Bo Che, Rong Gu, Chunhong Wang, Yan Pan, Jingjing Li, Lei Liu, Mingzhi Luo, and Linhong Deng. 2024. "Single-Cell Hypertrophy Promotes Contractile Function of Cultured Human Airway Smooth Muscle Cells via Piezo1 and YAP Auto-Regulation" Cells 13, no. 20: 1697. https://doi.org/10.3390/cells13201697
APA StyleNi, K., Che, B., Gu, R., Wang, C., Pan, Y., Li, J., Liu, L., Luo, M., & Deng, L. (2024). Single-Cell Hypertrophy Promotes Contractile Function of Cultured Human Airway Smooth Muscle Cells via Piezo1 and YAP Auto-Regulation. Cells, 13(20), 1697. https://doi.org/10.3390/cells13201697

