Next Article in Journal
Role of Genetic Thrombophilia Markers in Thrombosis Events in Elderly Patients with COVID-19
Next Article in Special Issue
Past Connectivity but Recent Inbreeding in Cross River Gorillas Determined Using Whole Genomes from Single Hairs
Previous Article in Journal
Causal Association between Iritis or Uveitis and Glaucoma: A Two-Sample Mendelian Randomisation Study
Previous Article in Special Issue
A Comprehensive Overview of Baboon Phylogenetic History
 
 
Correction published on 3 April 2024, see Genes 2024, 15(4), 451.
Font Type:
Arial Georgia Verdana
Font Size:
Aa Aa Aa
Line Spacing:
Column Width:
Background:
Article

Molecular Phylogenetic Relationships and Unveiling Novel Genetic Diversity among Slow and Pygmy Lorises, including Resurrection of Xanthonycticebus intermedius

by
Mary E. Blair
1,*,†,
Giang T. H. Cao
2,
Elora H. López-Nandam
1,3,
Daniel A. Veronese-Paniagua
1,4,
Mark G. Birchette
1,5,
Marina Kenyon
6,
Badrul M. Md-Zain
7,
Rachel A. Munds
8,
K. Anne-Isola Nekaris
9,10,
Vincent Nijman
9,10,
Christian Roos
11,
Hoàng M. Thach
12,13,
Eleanor J. Sterling
1 and
Minh D. Le
14,*,†
1
Center for Biodiversity and Conservation, American Museum of Natural History, New York, NY 10024, USA
2
Department of Genetics, Vietnam National University, Hanoi 10000, Vietnam
3
Institute for Biodiversity and Sustainability Science, California Academy of Sciences, San Francisco, CA 94118, USA
4
The Division of Biology & Biomedical Sciences, Washington University in St. Louis, St. Louis, MO 63110, USA
5
Department of Biology, Long Island University Brooklyn, Brooklyn, NY 11201, USA
6
Dao Tien Endangered Primate Species Centre, Dong Nai 76000, Vietnam
7
Faculty of Science and Technology, Universiti Kebangsaan Malaysia, Bangi Selangor 43600, Malaysia
8
Department of Anthropology & Archeology, University of Calgary, Calgary, AB T2N 1N4, Canada
9
Nocturnal Primate Research Group, Oxford Brookes University, Oxford OX3 0BP, UK
10
School of Social Sciences and Centre for Functional Genomics, Oxford Brookes University, Oxford OX3 0BP, UK
11
Gene Bank of Primates and Primate Genetics Laboratory, German Primate Center, Leibniz Institute for Primate Research, 37077 Göttingen, Germany
12
Department of Anthropology, Vietnam National University, Hanoi 10000, Vietnam
13
Department of Geography & Human Ecology, Rutgers, The State University of New Jersey, New Brunswick, NJ 08854, USA
14
Faculty of Environmental Sciences, University of Science and Central Institute for Natural Resources and Environmental Studies, Vietnam National University, Hanoi 10000, Vietnam
*
Authors to whom correspondence should be addressed.
These authors contributed equally to this work.
Genes 2023, 14(3), 643; https://doi.org/10.3390/genes14030643
Submission received: 18 January 2023 / Revised: 10 February 2023 / Accepted: 16 February 2023 / Published: 3 March 2023 / Corrected: 3 April 2024
(This article belongs to the Special Issue Primate Phylogeny and Genetics)

Abstract

Genetic analysis of historical museum collections presents an opportunity to clarify the evolutionary history of understudied primate groups, improve taxonomic inferences, and inform conservation efforts. Among the most understudied primate groups, slow and pygmy lorises (genera Nycticebus and Xanthonycticebus) are nocturnal strepsirrhines found in South and Southeast Asia. Previous molecular studies have supported five species, but studies using morphological data suggest the existence of at least nine species. We sequenced four mitochondrial loci, CO1, cytb, d-loop, and ND4, for a total of 3324 aligned characters per sample from 41 historical museum specimens for the most comprehensive geographic coverage to date for these genera. We then combined these sequences with a larger dataset composed of samples collected in Vietnam as well as previously published sequences (total sample size N = 62). We inferred phylogenetic relationships using Bayesian inference and maximum likelihood methods based on data from each locus and on concatenated sequences. We also inferred divergence dates for the most recent common ancestors of major lineages using a BEAST analysis. Consistent with previous studies, we found support for Xanthonycticebus pygmaeus as a basal taxon to the others in the group. We also confirmed the separation between lineages of X. pygmaeus from northern Vietnam/Laos/China and southern Vietnam/Cambodia and included a taxonomic revision recognizing a second taxon of pygmy loris, X. intermedius. Our results found support for multiple reciprocally monophyletic taxa within Borneo and possibly Java. The study will help inform conservation management of these trade-targeted animals as part of a genetic reference database for determining the taxonomic unit and provenance of slow and pygmy lorises confiscated from illegal wildlife trade activities.

1. Introduction

Molecular research on historical museum collections [1] presents a remarkable opportunity to clarify the evolutionary history of understudied or undersampled primate groups [2,3]. For example, although primates from the infraorder Lorisiformes (galagids and lorisids) represent nearly 10% of living primate species, their taxonomy, evolutionary history, and biogeography remain poorly understood [4]. This is likely due to the nocturnal habits of these taxa as well as the highly cryptic morphologies and low densities associated with nocturnality, all of which have likely impeded research progress to uncover species diversity in this group [4]. Lorisiforms are, therefore, ideal candidates to leverage the sampling of museum collections to improve our understanding of their evolutionary history.
Especially for globally threatened primates, an assessment of genetic relationships within understudied groups can improve taxonomic inferences and inform conservation efforts [5,6,7]. While most lorisiforms are threatened with extinction, the slow lorises, of the genus Nycticebus É. Geoffroy, 1812 and the pygmy loris of the genus Xanthonycticebus Nekaris and Nijman, 2022 within the Asian lorisids (subfamily Lorisinae), are acutely imperiled by the rampant demand for wildlife trade [8,9,10,11]. Resolving slow and pygmy loris taxonomy is thus urgently needed to inform trade management and mitigation strategies as well as rehabilitation and reintroduction efforts [12,13,14].
Within the slow and pygmy lorises, there are currently nine species recognized across South and Southeast Asia [4,7,15,16,17,18,19,20], including the greater slow loris (Nycticebus coucang), the Bengal slow loris (Nycticebus bengalensis), the Javan slow loris (Nycticebus javanicus), the Bornean slow loris (Nycticebus borneanus), the Philippine slow loris (Nycticebus menagensis), the Kayan slow loris (Nycticebus kayan), the Sumatran slow loris (Nycticebus hilleri), and Sody’s slow loris (Nycticebus bancanus). A new genus name was recently proposed for the ninth species, the pygmy loris (Xanthonycticebus pygmaeus; [18]). Most molecular analyses to date consistently support five of the species, X. pygmaeus, N. coucang, N. menagensis, N. javanicus and N. bengalensis, as reciprocally monophyletic (e.g., [17,21]), but the geographic sampling of molecular studies within each of these taxa has not been sufficient to date to validate the morphologically based findings of Munds et al. [16] demonstrating the distinction of N. bancanus, N. borneanus and N. kayan, or Nekaris and Jaffe [20]’s support for N. hilleri.
A comprehensive evaluation of the molecular relationships within the slow and pygmy lorises has been challenging to date because broad geographic sampling is not available for most species. Further, as summarized by Masters [22], while hidden genetic and morphological diversity within Nycticebus has been recognized for many years, opinions differ over whether that diversity is at the species or subspecies level. In addition to challenges of geographic sampling, pelage coloration changes during ontogeny, and for at least pygmy lorises and Javan slow lorises, seasonally, make it difficult to distinguish between morphological variations and diversity. However, additional species-level lineages within the group are likely. In addition to the species on Borneo and Sumatra supported by the morphological research of Munds et al. [16] and Nekaris and Jaffe [20], there is also potential for undescribed taxa in mainland Southeast Asia within the distributions of N. bengalensis and X. pygmaeus. Both species have widespread distributions, and studies to date have not included samples from across their full ranges. Further, there is considerable pelage variation in both species; for the Bengal slow loris, pelage variation appears to follow geography [23], but for the pygmy loris, this variation is likely seasonal [24,25]. For many other species complexes of primates and other vertebrates with similar distributions to the pygmy loris (east of the Mekong), there is a clear latitudinal turnover of endemic diversity (doucs, gibbons, and other mammals; [26,27,28]).
In order to test existing hypotheses for phylogenetic relationships and illuminate any novel diversity, we sampled historical museum specimens and conducted fieldwork to amass the most geographically comprehensive molecular dataset for slow and pygmy lorises to date. We sampled extensively from museum collections in both the U.S. and Vietnam, with the aim to cover the full taxonomic and geographic range of both Nycticebus and Xanthonycticebus. We also conducted fieldwork in Vietnam to gather more focused sampling on the putative zoogeographic barrier for Mainland Southeast Asian taxa. From this dataset, we sequenced four mitochondrial loci and combined these sequences with previously published information and inferred phylogenetic relationships using Bayesian inference and maximum likelihood methods. To further understand slow loris evolutionary history and biogeography, we used the results of our phylogenetic analysis to infer divergence dates for the most recent common ancestors of major lineages, which should be considered preliminary pending analysis of nuclear DNA sequences.

2. Materials and Methods

2.1. Sample Collection

Following approved protocols for destructive sampling as established by each respective institution (e.g., see https://www.amnh.org/research/vertebrate-zoology/mammalogy/collection-information/destructive-sampling (accessed on 10 February 2023)), we sampled historical specimens of slow and pygmy lorises from across all putative taxa and geographic ranges for a total of 71 historical samples that were collected between 1884 and 1980; samples were collected in the U.S. from the American Museum of Natural History (AMNH) Mammalogy collection, the Smithsonian National Museum of Natural History (NMNH), the Field Museum of Natural History (FMNH), and in Vietnam from the Hanoi Zoological Museum, the Da Lat Biological Museum, and the Institute of Ecology and Biological Resources’ (IEBR) Zoological Museum. Details of the samples included in this study from each institution are summarized in Table 1 and Table S1, and geographic locations are shown in Figure 1. Samples included 2 × 2 × 3 mm size samples taken from skins (mostly finger or toepads) or dried connective tissue remaining on skeletons. For each museum specimen, photographs and measurements (Table S2) were taken following standard species identification protocols for slow and pygmy lorises as used in previous studies [16,23] using digital calipers accurate to 0.1 mm and with a color card standard (Calibrite). External measurements (head-body length, tail length, hind foot length, and ear length) were also recorded when available on original museum specimen labels.
We analyzed cranial measurements for adult specimens of pygmy lorises using standard descriptive statistics, unpaired t-tests, and a principal components analysis (PCA; in R version 4.2.1) to compare nine linear measures (greatest skull length, mandible length, palate length, palate breadth, biorbital breadth, staphylion to basion length, bicanine breadth, ramus height, bizygomatic breadth; for definitions, see Table S2) among identified lineages and specimen sex. For the PCAs, all measurement values were standardized by subtracting the mean and dividing by the standard deviation. Measurements of three additional specimens with known locality information were included from the Muséum National d’Histoire Naturelle (MNHN) but were not sampled for genetic analysis (Table S1 and Table S2).
To improve geographic sampling for the putative zoogeographic barrier in Vietnam, we collected additional samples opportunistically during field surveys that were conducted across Vietnam from 2013 to 2015 as a part of a larger study to update the conservation status of slow and pygmy lorises in the country (Figure 1; see Table 1 and Table S1 for a list of all sites). At each surveyed site, we followed established methodologies for surveying nocturnal mammals, specifically reconnaissance survey techniques [29] for spotlight surveys, following the methods of other published slow loris surveys (e.g., [30,31]). Trails, roads, dry riverbeds and cut transects were walked slowly (0.5–1 km/hr) by a team of 2–3 people spaced at least 10 m apart. Surveys began at dusk and lasted 2–5 hrs. Observers scanned all levels of vegetation using headlamps with red filters to detect loris’ distinctive orange eyeshine. After spotting potential eye shine, a halogen spotlight was used to confirm species identification with binoculars. When possible, photographs were taken of sighted lorises, opportunistic fecal samples were collected, or hair samples were collected after hand capture for genetic analysis. We stored fecal samples in 8 mL plastic tubes with RNAlater buffer (Ambion, Austin, TX, USA) at 4 °C in the field and −20 °C in the laboratory, and hair samples were kept dry in a sealed plastic bag. This research was performed with appropriate research and sample collection approval from Vietnam’s Forestry Administration, and the animal care protocol for this research project was approved on 4 June 2014 by the American Museum of Natural History’s Institutional Animal Care and Use Committee (IACUC).
In total, 51 new samples were collected, extracted, and sequenced for this study, as described below, in addition to the samples from museum specimens. An additional 13 already sequenced individuals by co-authors, collaborators from previously published studies [21,32], and one unpublished mitogenome, including seven samples mined from GenBank and one unpublished mitogenome (aDNA716, see Table 1) that was generated following the methods described in Roos et al. [33]. These additional individuals were included in the study to achieve our desired level of taxonomic and geographic coverage and as outgroups (see Table 1 and Table S1 for full details and references for each included sequence).

2.2. Molecular Data Collection

All DNA from USA museum specimens were extracted in the AMNH ICG Ancient Facility using a Qiagen DNeasy Blood and Tissue Kit (Qiagen, Germany) with modifications to the manufacturer’s instructions for animal tissue to increase the amount of DNA obtained (Qiagen). After adding buffer ATL and proteinase K, we placed the samples in a heat shaker at 56 °C for 18–24 h. We then added another 180 uL and 20 uL of buffer ATL and proteinase K, respectively, and the samples were incubated at 56 °C for an additional 18–24 h until complete digestion. Buffer AL and ethanol quantities were thus doubled to stop the digestion reaction. Additionally, before the addition of buffer AE, we heated it to 70 °C and incubated the spin columns for 30–40 min before the final elution step. All other steps in the Tissue Handbook Protocol were followed as indicated. A negative control was used for every 6 samples extracted. The Ancient Facility is a separate workspace dedicated to historical tissues that include independent sets of reagents in order to reduce the risk of contamination from exogenous DNA and PCR-amplified products.
Field- or confiscation-collected samples and samples from Vietnamese museums were extracted at the genetic laboratory at the University of Science, Vietnam National University in Hanoi. Museum samples treated with formalin were extracted using GTE and Puregene Tissue Kit (Qiagen, Germany) following the manufacturer’s instructions to recover even small amounts of residual undegraded DNA [34]. Other samples were processed using the same protocol used at the AMNH ICG.
While methods to collect genomic data from museum specimens are available, these require quality standards that less than 1/4 of our samples met in terms of data concentration and quality. To achieve the largest and most complete sample coverage in terms of what was available with current technologies, we used Sanger sequencing of mtDNA.
All generated DNA sequence data have been deposited to GenBank under the following accession numbers: OQ518052-OQ518145, OQ555473-OQ555600 (Table 1 and Table S1). From the new samples described above, we amplified four mitochondrial genes: cytochrome b (cytb) (1140 bp), NADH dehydrogenase subunit 4 (ND4) (716 bp), cytochrome c oxidase subunit 1 (CO1) (927 bp), and tRNAs (-Thr and -Pro) + d-loop (541 bp), using primer pairs listed in Table S2 for a total of 3324 bp per sample. The cytb sequence includes the full cytb gene as well as approximately 35 bp of tRNA-Glu (from position 14,765 to 15,386 on the mitogenome). The ND4 sequence includes the first 686bp of ND4 as well as 30 bp of ND4L (from position 10,190 to 10,905 on the mitogenome). The CO1 sequence includes the first 856 bp of CO1 as well as the full tRNA-Tyr (67 bp) and 13 bp of tRNA-Cys (from position 5286 to 6246 on the mitogenome). The tRNAs + d-loop sequence includes the first 344 bp of the d-loop as well as the full tRNA-Pro (69 bp) and tRNA-Thr (72 bp) (from position 15,387 to 15828 on the mitogenome). These loci were chosen because they are known for containing an appropriate level of variation among species in most vertebrates [35,36,37].
Since commonly only highly degraded DNA can be extracted from museum specimens, we used several sets of primers for historical samples (Table S3) to target overlapping segments of the target mitochondrial genes. Each 26 μL PCR reaction consisted of 6.0 μL water, 12.5 μL Top Taq Master Mix, 1 μL bovine serum albumin (BSA), 1 μL each of 10 μM forward and reverse primer, 2.5 μL CoralLoad Concentrate-10× (Qiagen), and 2.0 μL template. Rohland and Hofreiter [38] found that the addition of BSA increases the success rate of extraction from historical specimens by overcoming inhibitors in the samples.
PCR amplification was performed with a touchup program with the following conditions: initial denaturation at 94 °C for two minutes; five cycles, each consisting of 95 °C for 30 s, 51 °C for 30 s, and 72 °C for 90 s; 35 cycles, each consisting of 95 °C for 30 s, 55 °C for 30 s (annealing temperature varied for some primer pairs, see Table S3), and 72 °C for 90 s; and a final extension stage at 72 °C for five minutes.
Before sequencing, we purified the amplification products of excess nucleotides, primers, enzymes, and other leftover PCR reagents using the AMPure protocol (AgentCourt Bioscience). We then cycle-sequenced purified PCR products with ABI BigDye Terminator Ready Reactions kits and electrophoresed our samples on an ABI 3730 DNA Analysis System. PCR products generated at Vietnam National University were sent to Firstbase (Malaysia) for sequencing. We carried out base calling using Sequencing Analysis (ABI) and assembled sequences using Geneious (Biomatters).

2.3. Phylogenetic Analysis

Sequences generated in this study were edited and checked for quality with 4-6x coverage using Geneious (Biomatters) and then aligned with previously published sequences for a total sample size of N = 153, including 71 historical specimens. We then trimmed the dataset to remove identical sequences as well as samples with major data gaps for a final dataset of N = 62, including 41 historical specimens (Table 1). Homologous sequences from the complete mitochondrial genomes of the red slender loris Loris tardigradus (NC_012763) and the southern lesser galago Galago moholi (KC757396) available on GenBank were included as outgroups. The final alignment length after trimming for gaps was 3324 aligned characters.
We inferred phylogenetic relationships using Bayesian inference (BI) as implemented in MrBayes v3.2.7 [39] and maximum likelihood (ML) in IQ-TREE v1.6.8 [40]. For BI, we performed both single and multiple models by codon partitions to examine the robustness of the tree topology [41,42]. Analyses were conducted with a random starting tree and run for 1 × 107 generations with four Markov chains (one cold, three heated) with default settings. Values of sample points were plotted against the number of generations to detect the stationarity of the Markov chains. Trees generated prior to stationarity were removed from the final analyses using the burn-in function. Two independent analyses were performed simultaneously. The cut-off point for the burn-in function was set to 58 and 63 in the single- and multiple-model Bayesian analyses, respectively, as -lnL scores reached stationarity after 58,000 and 62,000 generations in both runs of the two analyses. The posterior probability (PP) values for all clades in the final majority rule consensus tree were provided.
For ML and BI analyses, we used the optimal model calculated by jModelTest v.2.1.10 [43]. The optimal model for nucleotide evolution was set to TVM+G for single-model BI and ML analyses. For the Bayesian multiple model analysis, nine models, TVM+G+X, HKY+I+X, TIM+I+X, GTR+I+G+X, GTR+I+X, SYM+I+G, TRN+I+G+X, HKY+G+X, and TRN+I+X, selected by PartitionFinder v2 [44] were assigned to ten partitions in MrBayes using the command APPLYTO. Model parameters were inferred independently for each data partition using the UNLINK command. Nodal support was also evaluated by PP in MrBayes and ultrafast bootstrap (UFB) (10,000 replications) in IQ-TREE. We regarded UFB values of ≥95% and PP values ≥ 0.95 as strong support for the monophyly of a given clade [39,45].
We also inferred divergence dates for the most recent common ancestors (MRCA) of major lineages using a BEAST analysis. We selected the relaxed-clock method [46] to estimate divergence times. The obtained dataset was used as input for the computer package BEAST v1.10.1 [47]. A priori criteria for the analysis were set in the program BEAUti v1.10.1. One calibration point, the origin of Asian lorisids estimated at 29.3 ± 6.2 million years ago (mya) [48], was used to calibrate the phylogeny. A general time-reversible (GTR) model using γ + invariant sites with four γ categories was employed, along with the assumption of a relaxed molecular clock. As for the priors, we used all default settings except for the Tree Prior category, which was set to incomplete birth death, as recommended for lineage-level analyses. The combined dataset was used for a single run. In addition, a random tree was employed as a starting tree. The length chain was set to 107, and the Markov chain was sampled every 1000 generations. After the dataset was analyzed in BEAST, the resulting likelihood profile was then examined with the program Tracer v1.6 to determine the burn-in cut-off point. The final tree with calibration estimates was computed using the program TreeAnnotator v1.10.1. as recommended in the BEAST program manual.
Table 1. Sample details, including GenBank accession numbers of mitochondrial sequences generated by or used in this study.
Table 1. Sample details, including GenBank accession numbers of mitochondrial sequences generated by or used in this study.
Species NameEnglish NameSpecimen No.Map IDProviderProvenanceCladeReferenceGenbank Acc. No.
N. coucangSunda slow lorisAMNH2087026AMNHZoo origin1-mThis studyOQ518055
OQ555566
N. coucangSunda slow lorisFMNH98478131FMNHMalaysia, Bentong1-mThis studyOQ518069
N. coucangSunda slow lorisNMNH283915116NMNHMalaysia1-mThis studyOQ518063
OQ555488
N. coucangSunda slow lorisNMNH30000066NMNHMalaysia, Selangor1-mThis studyOQ518056
OQ555477
N. coucangSunda slow lorisNMNH355347109NMNHMalaysia, Selangor1-mThis studyOQ518058
N. coucang insularisSunda slow lorisNC040292NCJ. Rovie-
Ryan
Malaysia, Tioman Island1-m[49]NC040292
N. coucang malayanusSunda slow lorisNMNH488075112NMNHMalaysia, Pahang1-mThis studyOQ518062
OQ555486
N. coucang malayanusSunda slow lorisNMNH488076120NMNHMalaysia, Perak1-mThis studyOQ518066
OQ555489
N. coucang malayanusSunda slow lorisNMNH488078119NMNHMalaysia, Selangor1-mThis studyOQ518065
OQ555478
N. coucang malayanusSunda slow lorisNMNH488079122NMNHMalaysia, Selangor1-mThis studyOQ518068
OQ555491
N. bengalensisBengal slow lorisaDNA716716NHMUKIndia, Kohima, Naga Hills, Assam1-nbThis study OQ518145
OQ555539
OQ555565
N. bengalensis+Bengal slow lorisAJ309867AJUnknownUnknown1-nb[50]AJ309867
N. bengalensisBengal slow lorisAMNH11299030AMNHN. Burma, Chindwin River below Haibum, Sagaing1-nbThis studyOQ518075
OQ555497
OQ555542
N. bengalensisBengal slow lorisAMNH11299129AMNHN. Burma, Singkaling Hkamti, Sagaing1-nbThis studyOQ518074
OQ555496
OQ555541
N. bengalensisBengal slow lorisKC977312KC9H. SomuraJapan, Nasu World Monkey Park1-nb[51]KC977312
N. bengalensisBengal slow lorisL21L21M. LeVietnam, Sa Pa1-nbThis studyOQ518071
OQ555519
OQ555560
N. bengalensisBengal slow lorisL34L34M. BlairVietnam, Phú Quốc Island 1-nbThis studyOQ518073
OQ555532
OQ555561
N. bengalensisBengal slow lorisNMNH30001599NMNHThailand1-nbThis studyOQ518077
OQ555482
OQ555550
N. bengalensisBengal slow lorisAMNH24001027AMNHThailand, Chanthaburi, E Base Khao Sai Dao Tai1-tbThis studyOQ518085
OQ555540
N. bengalensisBengal slow lorisKC757405KC7H. SchulzeUnknown (zoo origin)1-tb[52]KC757405
N. bengalensisBengal slow lorisNMNH29651393NMNHThailand, Kanchanaburi1-tbThis studyOQ518086
N. bengalensisBengal slow lorisNMNH355064102NMNHThailand, Chiang Mai1-tbThis studyOQ518088
OQ555484
OQ555552
N. bengalensisBengal slow lorisNMNH535153101NMNHThailand, Ubon Ratchathani1-tbThis studyOQ518087
OQ555483
OQ555551
N. hilleriSumatran slow lorisNMNH267400114NMNHSumatra, Siantar1-hThis studyOQ518054
OQ555487
OQ555554
N. hilleriSumatran slow lorisNMNH270595113NMNHSumatra, Siantar1-hThis studyOQ518053
OQ555553
N. bengalensisBengal slow lorisLANGKAWILKB. Md ZainMalaysia, Langkawi Island1[32]OQ466050
N. bengalensisBengal slow lorisNMNH114151108NMNHMalaysia, Johor Lama1This studyOQ518078
N. bengalensisBengal slow lorisNMNH25887091NMNHE Thailand, Chanthaburi1This studyOQ518076
OQ555481
OQ555549
N. bengalensisBengal slow lorisFMNH99616124FMNHThailand, Tak, Mae Sod, Ban Mae Lamao1This studyOQ518079
OQ555492
OQ555555
N. coucang tenasserimensisSunda slow lorisNMNH84389105NMNHThailand1This studyOQ518052
N. coucangSunda slow lorisNMNH1429095NMNHUnknownnThis studyOQ555476
N. javanicusJavan slow lorisNJAVNJH. SchulzeJava2[21]KP410612
N. javanicusJavan slow lorisN3N3H. SchulzeJava2[21]KP410601
N. kayanKayan slow lorisAMNH10601359AMNHBorneo, Peleben, Timur3This studyOQ518097
OQ555543
N. kayanKayan slow lorisFMNH108856133FMNHBorneo, Sabah, Mt. Kinabalu3This studyOQ518099
OQ555494
N. kayanKayan slow lorisNMNH29255387NMNHBorneo, Sabah, Mt. Kinabalu3This studyOQ518100
OQ555547
N. kayanKayan slow lorisNMNH31718870NMNHBorneo, Sabah, Ranau3This studyOQ518098
OQ555479
OQ555546
N. menagensisPhilippine slow lorisFMNH129502134FMNHPhilippines, Tawi Tawi3This studyOQ518102
N. menagensisPhilippine slow lorisFMNH85926128FMNHBorneo, Sabah, Tawau3This studyOQ518101
OQ555493
OQ555556
N. bancanusSody’s slow lorisNMNH14223782NMNHBorneo, W Kalimantan, Sanggau4This studyOQ518092
OQ555480
N. borneanusBornean slow lorisAMNH1713361AMNHZoo origin4This studyOQ518090
OQ555545
N. borneanusBornean slow lorisNMNH14223283NMNHBorneo, W Kalimantan, Landak River4This studyOQ518093
N. kayanKayan slow lorisAMNH1661634AMNHLikely zoo or trade origin, tag notes ‘Singapore’4This studyOQ518094
N. kayanKayan slow lorisNMNH14223979NMNHBorneo, W Kalimantan, Sanggau4This studyOQ518095
N. menagensisPhillippine slow lorisAMNH3264963AMNHBorneo, Ft. Kapit4This studyOQ518091
N. kayanKayan slow lorisAMNH10601260AMNHBorneo, Peleben, Timur, Sungai Tajan5This studyOQ518089
OQ555544
N. menagensisPhillippine slow lorisNMNH19885777NMNHBorneo, E Kalimantan, Samarinda5This studyOQ518096
N. javanicusJavan slow lorisAMNH10150941AMNHJava, Soemedang6This studyOQ518084
N. javanicusJavan slow lorisAMNH1020275AMNHJava, Tasikmalaja, Tjamis6This studyOQ518080
OQ555567
N. javanicusJavan slow lorisAMNH10284540AMNHJava, Cheribon6This studyOQ518081
N. javanicusJavan slow lorisNMNH52183688NMNHJava, Tjilegong6This studyOQ518083
OQ555474
OQ555548
N. coucangSunda slow lorisNCOU751751Singapore ZooMalaysian Peninsula7[21]KP410655
N. coucangSunda slow lorisZSM3ZSZSMSumatra, Batang Kwis7[21]KP410591
X. intermediusNorthern pygmy lorisL0L0HuấnVietnam, Na Hang Nature Reserve, Tuyên Quang8This studyOQ518127
OQ555498
OQ555557
X. intermediusNorthern pygmy lorisKX397281KXQ. NiChina, Geiju Zoo8[53]KX397281
X. intermediusNorthern pygmy lorisL41L41M. BlairVietnam, Mương Lọ, Nam Đồng, Thừa Thiên Huế8This studyOQ518142
OQ555536
OQ555562
X. intermediusNorthern pygmy lorisL42L42M. BlairVietnam, Nam Đồng, Thừa Thiên Huế8This studyOQ518143
OQ555537
OQ555563
X. intermediusNorthern pygmy lorisHZM1001N24Vũ Ngọc ThànhVietnam, Nam Giang, Quảng Nam8This studyOQ518144
OQ555538
X. pygmaeusSouthern pygmy lorisHZM1000N23Vũ Ngọc ThànhVietnam, Chaval, Nam Giang, Quảng Nam9This studyOQ555564
X. pygmaeusSouthern pygmy lorisL2L2M. BlairVietnam, Lâm Đồng9This studyOQ518109
OQ555500
OQ555558
X. pygmaeusSouthern pygmy lorisL6L6M. BlairVietnam, Lâm Đồng9This studyOQ518113
OQ555504
OQ555559
X. pygmaeusSouthern pygmy lorisL40L40M. BlairVietnam, Thương Nhạt, Nam Đồng, Thừa Thiên Huế9This studyOQ555535
L. tardigradusRed slender lorisNC012763- Outgroup[54]NC012763
G. moholiMohol bushbabyKC757396- Outgroup[52]KC757396
+Mislabeled in GenBank as N. coucang. Species Name corresponds to corrected identifications from specimen tags based on labeled provenance, clade, and pelage-based identifications following Munds et al. [16]. Map ID represents how the sample is displayed in Figure 1. Clade number and color refer to the clades shown in Figure 2. Abbreviations: AMNH: American Museum of Natural History, New York, USA; FMNH: Field Museum of Natural History, Chicago, USA; HZM: Hanoi Zoological Museum, Hanoi, Vietnam; NMNH: National Museum of Natural History, Washington, D.C., USA; NHMUK: the Natural History Museum, London, UK; ZSM: Zoological State Collection, Munich, Germany.

3. Results

3.1. Inference of Phylogenetic Relationships

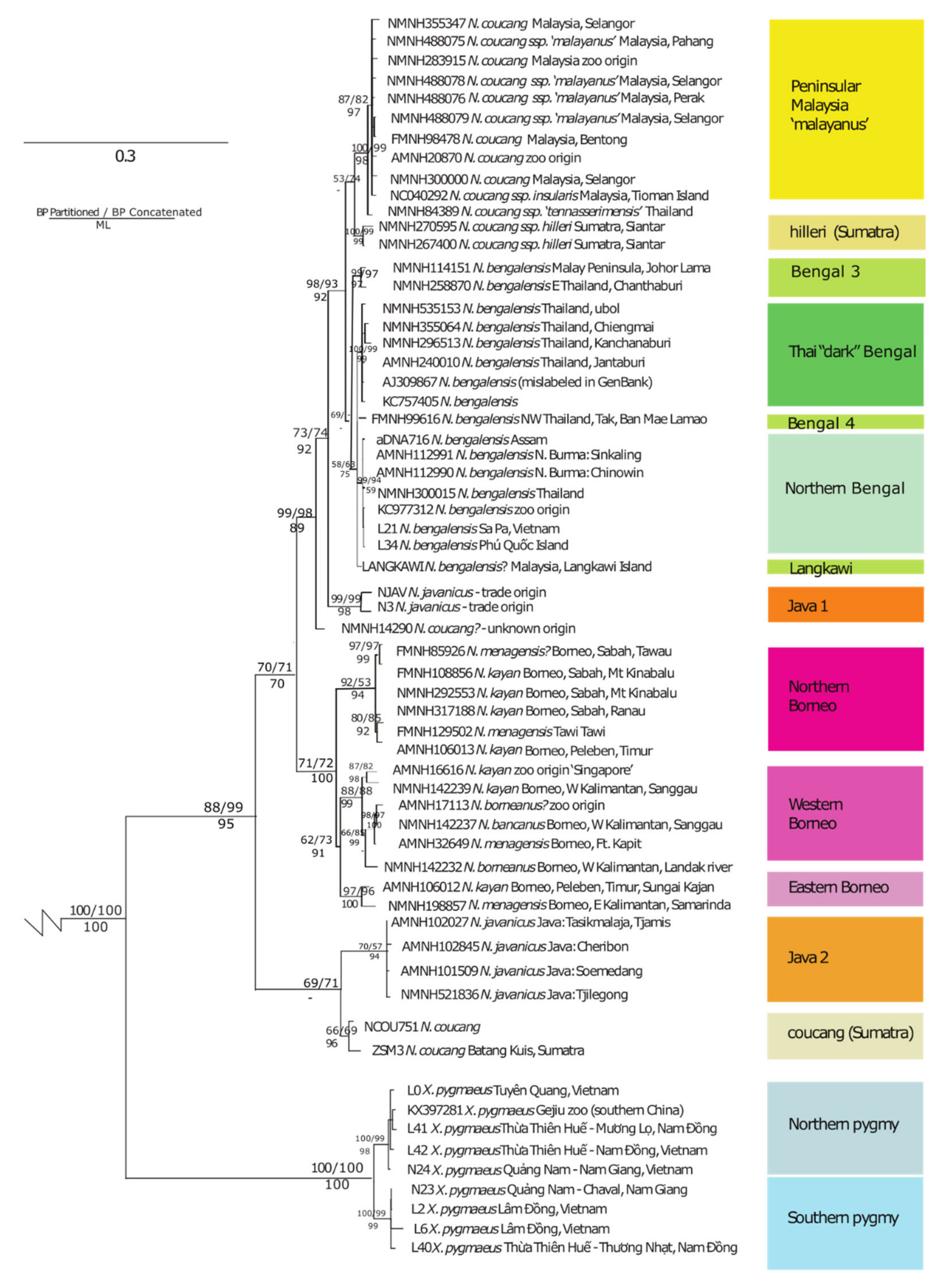
Phylogenetic analyses supported similar topologies (Figure 2). As expected, we found strong support for the basal position of X. pygmaeus as the sister taxon of all other slow loris species. Further, we found two reciprocally monophyletic lineages within X. pygmaeus, one composed of samples from northern Vietnam/Laos/China and one composed of samples from southern Vietnam/Cambodia (Figure 1 and Figure 2). The northern X. pygmaeus group is highly supported by both ML (UFB = 98%) and BI analyses (PPpartitioned/PPconcatenated = 1.0/0.99), as is the southern X. pygmaeus group (UFB = 99%, PPp/PPc = 1.0/0.99). It is noted that each group contains a sample from Quang Nam Province, Vietnam, but from different parts of the province. In terms of average pairwise genetic distance, the two clades differ by approximately 1.9% based on the combined mitochondrial dataset (Table 2 and Table S4).
After X. pygmaeus, a weakly supported group that includes some N. javanicus and Sumatran N. coucang samples (PPp/PPc = 0.64/0.71) branches off as sister to the rest of the genus Nycticebus. Within this group, the N. javanicus and Sumatran N. coucang samples are supported as reciprocally monophyletic to each other (UFB = 94%, PPp/PPc = 0.60/0.57; UFB = 96%, PPp/PPc = 0/85/0.69, respectively). Other N. coucang and N. javanicus specimens without a clear provenance (NMNH14290) or that we know originated in trade (NJAVA, N3) clustered elsewhere at the base of the N. bengalensis clade (Figure 2).
The samples from Borneo are supported as a monophyletic group within the genus (UFB = 100%, PPp/PPc = 1.0/0.71), as are at least three distinct lineages within Borneo, namely a northern Borneo group, a western Borneo group, and an eastern Borneo group (each with strong support at UFB = 94%, PPp/PPc = 0.92/0.53; UFB = 99%, PPp/PPc = 0.87/0.88; UFB = 100%, PPp/PPc = 0.96/0.96, respectively). The northern Borneo group also includes the sample described as N. menagensis from Tawi Tawi, and there is significant structuring within the western group. The western and eastern groups cluster together and are sisters to the northern group (UFB = 91%, PPp/PPc = 0.62/0.73). However, samples that we identified phenotypically as N. menagensis, N. kayan, N. bancanus, and N. borneanus are assorted among these groups.
Samples of N. coucang from peninsular Malaysia are paraphyletic to the Sumatran N. coucang samples and instead cluster within the N. bengalensis group. The N. coucang samples from peninsular Malaysia are mostly comprised of the putative subspecies N. c. malayanus and are supported as distinct from the rest of the N. bengalensis group (UFB = 97%, PPp/PPc = 0.87/0.82), with the putative N. c. tennaserimensis as a sister to this group and also distinct (UFB = 98%, PPp/PPc = 1.0/0.99). The two Sumatran N. hilleri samples are supported as distinct (UFB = 99%, PPp/PPc = 1.0/0.99) but only weakly supported as sisters to this group (UFB < 50%, PPp/PPc = 0.52/0.74).
The rest of the N. bengalensis group is less strongly supported than other lineages as reciprocally monophyletic from the peninsular Malaysian N. coucang (UFB < 50%, PPp/PPc = 0.66/<0.50) for the presented topology, in which the sample from Langkawi Island is included in this group. However, the group also includes some well-supported distinct lineages within it, including the putative ‘dark morph’ N. bengalensis group from southern Thailand (UFB = 99%, PPp/PPc = 1.0/0.99) and a ‘northern’ N. bengalensis group that includes the sample from Phu Quoc Island (UFB = 59%, PPp/PPc = 0.99/0.94).

3.2. Divergence Dating

We estimated 11.34 mya (95% highest probability density (HPD): 14.17–8.59 mya) for the Xanthonycticebus and Nycticebus MRCA (Figure 3). We also estimated a wide gap (roughly 6 million years) between the divergence of N. coucang (Sumatra) and the Java 2 clade and that of the remaining Nycticebus species (6.04 mya, HPD: 8.39–4.02 mya). The divergence of the Bornean lineages from the bengalensis clade was estimated at 3.86 (5.41–2.55 HPD) mya. Among Bornean clades, the northern clade diverged at 1.93 (2.77–1.28 HPD) mya, and the western and eastern Borneo clades separated at 1.68 (2.38–1.09 HPD) mya. The MRCA of the northern Borneo clade was estimated at 0.3 (0.49-0.15 HPD) mya, the western Borneo clade at 0.73 (1.1–0.42 HPD) mya, and the eastern Borneo clade at 0.38 (0.8–0.1 HPD) mya. The split of the Java 1 clade from the bengalensis clade was estimated at 1.76 (2.67–1.07 HPD) mya, with the MRCA of the Java 1 clade estimated at 0.24 (0.39–0 HPD) mya. Within the bengalensis clade, the MRCA of the malayanus clade was estimated at 0.3 (0.51–0.14 HPD) mya, the Thai ‘dark’ Bengal clade at 0.41 (0.61–0.24 HPD) mya, and the northern Bengal clade at 0.41 (0.61–0.23 HPD) mya. The split between the northern and southern clades of X. pygmaeus was estimated at 1.18 (1.82–0.66 HPD) mya, with the MRCA of the northern pygmy clade estimated at 0.22 (0.4-0.11 HPD) mya and the MRCA of the southern pygmy clade at 0.35 (0.6–0.17 HPD) mya. The split between N. coucang (Sumatra) and the Java 2 clade was estimated at 1.08 (1.90–0.46 HPD) mya, with the MRCA of N. coucang (Sumatra) estimated at 0.33 (0.47–0.05 HPD) mya and the MRCA of the Java 2 clade at 0.34 (0.68–0.12 HPD) mya. For full HPD details of all estimated nodes, see Table 3 and Figure S5.

3.3. Craniometric Analysis

Based on the phylogenetic separation of X. pygmaeus into two lineages, we investigated whether cranial measurement differences in adult pygmy loris specimens supported such a division. For the full dataset of nine cranial measurements, an ungrouped morphometric analysis using PCA (N = 19 specimens without data gaps, including N = 7 northern lineage specimens and N = 12 southern lineage specimens; Table S2) shows a distinction between the northern and southern pygmy loris lineages. While the northern lineage morphospace overlaps considerably with the southern lineage, the southern lineage occupies a notably broader morphospace (Figure 4 and Figure S7). The first principal component explains 63.6% of the variance, and the second principal component explains 12.0% (Figure 4). Cranial dimensions related to muzzle length are encompassed in the first principal component (greatest skull length, mandible length, and palate length) as well as bizygomatic breadth, while palate length and staphylion to basion length contributed most to the second principal component (Table S2). Projections of specimen scores for the third and fourth principal components are provided in Figure S7, and underlying statistics for the PCA are provided in Table S2.
We conducted pairwise comparisons for four of the cranial measurements related to muzzle length and shape and found that northern pygmy lorises had significantly smaller skull (greatest) length (SL mean = 49.14 mm, range = 44.08–50.85 mm, N = 3 males, 3 females; t = 2.3361, df = 19, p = 0.0306) and mandible length (ML mean = 30.76 mm, range = 27.04–33.29 mm, N = 3 males, 3 females; t = 2.79948, df = 20, p = 0.0112) than southern pygmy lorises (SL mean = 52.08 mm, range = 47.65–55.56 mm, N = 5 males, 4 females, 5 unknown sex; ML mean = 33.16 mm, range = 30.49–35.38 mm, N = 5 males, 4 females, 6 unknown sex; Figure 5, Table S1). We found no significant difference in measurements of palate length (PL t = 0.5305, df = 18, p = 0.6022) or when specimens were grouped by sex for any of the four measurements (SL t = 1.2495, df = 15, p = 0.2306; ML t = 1.6059, df = 15, p = 0.1291; PL t = 0.2208, df = 14, p = 0.8284; PB t = 0.4857, df = 16, p = 0.6338). We found that northern pygmy lorises (PB mean = 17.18mm, range = 16.39–18.12mm, N = 3 males, 3 females) had smaller palate breadth than southern pygmy lorises (PB mean = 18.00mm, range = 16.16–19.69mm, N = 5 males, 5 females, 7 unknown sex), but this difference was not significant (t = 2.0736, df = 21, p = 0.0506; Figure 5, Table S1).

4. Discussion

This research analyzed DNA sequences obtained from modern and historical museum specimens from multiple mitochondrial loci for all currently recognized species of slow and pygmy lorises to produce well-resolved phylogenetic relationships with predominantly strong support for major nodes (Figure 2). In general, the results agree with recent molecular studies [17,21,48,55,56,57,58], with some key differences that are likely due to the higher resolution of taxonomic and geographic sampling included in this study.

4.1. Pygmy Lorises: Ancient Divergence and Novel Diversity

Consistent with previous studies, we found strong support for the distinct and basal position of X. pygmaeus with respect to the slow lorises. Further, within X. pygmaeus, we found support for two reciprocally monophyletic lineages, one composed of samples from northern Vietnam/Laos/China and one composed of samples from southern Vietnam/Cambodia (Figure 1 and Figure 2). Our results confirm similar findings from a preliminary analysis on a smaller dataset (both of fewer samples and shorter sequence fragments; [59]). We also found significant differences in cranial measures between specimens from these ecographic groups with significant skull size and mandible reduction in more northern specimens (Figure 4 and Figure 5), consistent with previous studies [60].
We argue that the molecular divergence we present here, as well as evidence of ecographic morphological variation, confirms that the northern lineage represents a second taxon within the pygmy loris clade. Based on the type locality of the X. pygmaeus holotype NHMUK 1906.11.6.2 as described by Bonhote ([61], Nha Trang, Vietnam), X. pygmaeus refers to the southern taxon. For the northern taxon, the name X. intermedius (Nycticebus intermedius Dao Van Tien, 1960 [62]) is available, as the type locality for this taxon is Hòa Bình, and available cytb sequence data for this type specimen (HZM 069; [21]) clusters within the northern lineage (Table S1, Figure S6). We discuss our results in the context of the taxonomic history of this taxon and propose a revised description for it below.
N. intermedius was first described by Dao Van Tien in 1960 [62], but subsequent genetic and morphological analyses of the holotype revealed it to be a synonym of what was then N. pygmaeus [17,63,64]. However, other researchers continued to argue for an additional pygmy loris taxon based on differences in pelage, body size, and anterior dentition, but with unclear evidence [25,65,66,67]. In particular, potential differences in pelage are challenging to diagnose due to the seasonal variation in pelage and body weight as exhibited by the pygmy loris [24].
Here, with unprecedented geographic coverage and sample size, we show that clear separation among mitochondrial lineages of pygmy loris coincides with significant differences in skull and mandible length. We also show that the northern lineage includes specimens that were historically identified as N. intermedius. While no skull is available for the type specimen HZM 069, we measured the skulls of two specimens identified as N. intermedius by their collectors (HZM 970, an adult male collected in Lục Yên, Yên Bái Province in Northeast Vietnam on 16 April 1964, and IEBRZM 56, an adult female collected in Na Hang, Tuyen Quang Province, in Northwest Vietnam on 22 October 1965; Table S1). The skull (greater) lengths and mandible lengths of these N. intermedius specimens fall squarely within the range of values for the northern pygmy loris (50 mm or less) and are smaller than the average for the southern pygmy loris (Figure 4 and Figure 5, Table S1).
Ravosa [60] discussed that the latitudinal differentiation within X. pygmaeus in skull size may be related to some ‘cline-dependent ecological factor’. Here, we provide confirmation of this result and show it coincides with molecular evidence, but the underlying cause for this variation and if it may relate to historical character displacement remains unclear. As we describe below, the climatic seasonality experienced by the northern lineage is starkly different from that experienced by the southern lineage (both historically and currently), and so further research in this area might be quite fruitful. For example, while both lineages seem to show some seasonal variation in pelage [25], further research is needed to determine whether this variation might be more extreme in the northern lineage. In addition, analyses of additional craniofacial measurements, soft tissue measurements, molar measurements, or postcranial measurements might provide useful diagnostic character information to further improve the taxonomic revision we present here.
A common zoogeographic barrier for vertebrates in the region is associated with the Hai Van Pass located between Quang Nam and Thua Thien Hue provinces, Vietnam (16.200 N, 108.125 E, 2846 m a.s.l.). Indeed, we have two samples of Xanthonycticebus from Quang Nam Province included in this study from different parts of the province; one sample clusters with the northern lineage, and one clusters with the southern lineage (Table 1). Both samples were collected during fieldwork for this research in Nam Giang District, and the sample that clusters with the southern lineage was collected in a more southerly location within the district (Chà Val). Importantly, the Hai Van Pass is to the north of both of these sample locations; thus, if a zoogeographic barrier was behind the divergence of these lineages, it might be a different one or the divergence may have been more related to known or historical climatic or ecotone differences on either side of the pass [68,69]. In addition, the distribution of the northern lineage in Laos remains unclear. Unfortunately, we are missing genetic information from any of the specimens collected from southern Laos on the Plateau Bolovens, which is at a slightly more southern latitude than Hai Van. Further research to delineate the current distributions of the lineages, including the extent of their range boundaries in southern Laos and whether they are in peripatry or sympatry in Quang Nam, will be important. Such work to document ecological preferences and conduct habitat suitability analysis may reveal whether the current distribution may be the result of secondary contact [70].
Importantly, the pairwise genetic distance (1.9%) and divergence estimate for the two pygmy loris lineages as estimated here (1.18, 1.82–0.66 HPD mya) is comparable to many currently recognized species in the genus Nycticebus (Figure 3, Table 2 and Table 3). We are confident these are strong estimates because our divergence date estimates for major nodes are within the confidence intervals for other recent analyses, including those that were estimated using nuclear markers and a combination of mitochondrial and nuclear markers. Our estimate for the Nycticebus-Xanthonycticebus MRCA was 11.34 mya (14.17–8.59 mya HPD) in the mid-Miocene, which overlaps the confidence interval studies that used a mitochondrial marker (10.9 mya; 7.6–14.5 mya; [21]), nuclear markers (3.5–10.1 mya; [55]) or a combination of both (18.4 mya; 10.2–26.9 mya; [57]).
Our divergence date estimates also lend support to the findings of Pozzi et al. [21] and Li et al. [56], showing a wide gap (roughly 6 million years) between the divergence of Xanthonycticebus and Nycticebus (6.04, 8.39–4.02 HPD mya) and the argument of Nekaris and Nijman [18] proposing a new genus name for pygmy lorises. The relatively deep divergence between Xanthonycticebus and the slow lorises may relate to other major differences between them, e.g., Xanthonycticebus is known to live sympatrically with other Nycticebus spp., to have hairless ears, to give birth to twins regularly, and to exhibit a multi-male, multi-female rather than a uni-male, uni-female social system [9,18,71]. Further, the divergence between Xanthonycticebus and the slow lorises is as old (mid-Miocene) as the divergence between other lorisid genera such as Sciurocheirus and Otolemur [21].
A recent study of pygmy loris whole genomes [50] revealed additional important distinctions in the functional genomics of Xanthonycticebus compared to other mammals and provided insights into its population demographic history that may explain the current sympatry of Xanthonycticebus spp. with N. bengalensis. However, Li et al. [56] did not include sufficient geographic coverage within the group to provide support for the split within Xanthonycticebus that we document here, emphasizing the crucial importance of studies like this one, which can inform critical discoveries despite shallow, limited genetic availability from degraded museum specimens due to comprehensive geographic and taxonomic coverage. Nevertheless, confirmation of our proposed taxonomic revision using genomic or at least nuclear DNA data would strengthen our findings.

Redescription of X. intermedius and X. pygmaeus

Order Primates Linnaeus, 1758
Suborder Strepsirhini É. Geoffroy Saint-Hilaire, 1812
Family Lorisidae Gray, 1821
Genus Xanthonycticebus Nekaris and Nijman, 2022
Xanthonycticebus intermedius (Dao Van Tien, 1960)
English Name: Northern pygmy loris
Holotype: The holotype and type locality were described in detail by Dao Van Tien [62]. The holotype is currently stored in the Hanoi Zoological Museum, Hanoi, Vietnam, under registration number 069. It is an adult female skin, collected from Hoà Bình, Vietnam (21.83 N, 105.33 E, 300 m a.s.l.) on 26 Jan 1957. Head and body length was measured at 230 mm (T 13, HF 45). The specimen was sequenced for the mitochondrial cytb gene for Pozzi et al. [21], GenBank Accession No. KP410626.
Additional specimens examined: (1) Adult male, skin and skull, FMNH 32499 (Figure 6) deposited in the Field Museum of Natural History, Chicago, IL. Collected on 3 March 1929 by R. W. Hendee during the Kelley–Roosevelts Expedition in Lai Chau, Lai Chau Province, Vietnam (22.06 N, 103.16 E, 907 m a.s.l.). Head and body length are measured at 248 mm (T 15.5, HF 53). Skull measurements are: greater skull length (SL), 50.7 mm; mandible length (ML), 33.29 mm; palate length (PL), 19.34 mm; and palate breadth (PB), 17.2 mm (Table S1). (2) Adult male, skin and skull, HZM 970 deposited in the Hanoi Zoological Museum, Hanoi, Vietnam. Collected in Lục Yên, Yên Bái Province in Northeast Vietnam on 16 April 1964. Skull measurements are: SL, 48.95 mm; ML, 30.11 mm; PL, 19.45 mm; and PB, 17.39 mm (Table S1). (3) Adult female, skin and skull, IEBRZM 56, deposited in the IEBR Zoological Museum, Hanoi, Vietnam. Collected in Na Hang, Tuyen Quang Province in Northwest Vietnam on 22 October 1965. Skull measurements are: SL, 49.81 mm; ML, 32.54 mm; PL, 19.89 mm; and PB, 17.47 mm (Table S1).
Description and diagnosis: X. intermedius is distinctive in having a smaller skull length (consistently 50 mm or less) and mandible length (consistently 33 mm or less), resulting in a shorter muzzle (Figure 4, Figure 5, Figure 6 and Figure 7, Table S1) compared to X. pygmaeus. Both Xanthonycticebus taxa exhibit finely textured pelage that is reddish buff with a medium to dark brown dorsal stripe and head forks [18,72] with seasonal variation in pelage, including crown coloration change and almost complete loss of the dorsal stripe [25], but X. intermedius often appears ‘fluffier’ with slightly longer body hair length in general (Figure 6 and Figure 7). The average head and body length of X. intermedius is 230 mm (range 214-248 mm; N = 4 specimens; Table S1). Molecular estimates of the divergence between X. pygmaeus and X. intermedius are similar to or predate divergences between well-recognized species within other strepsirrhines (Figure 3).
Distribution: X. intermedius occurs in mainland Southeast Asia east of the Mekong River, but also historically in northern Laos PDR as far west as Phôngsali (21.59 N, 102.25 E) [18]. In Vietnam, it is found north of the Hai Van Pass in Quang Nam Province (16.200 N, 108.125 E, 2846 m a.s.l.) and also in southern China (historically north to Lüchun (23.00 N, 104.67 E) [18]. Further field surveys should be undertaken to determine whether X. intermedius may be sympatric with X. pygmaeus in parts of Quang Nam Province south of Hai Van and to determine the boundary of both species’ distributions in southern Laos, where there is some evidence of potential sympatry [65].
Order Primates Linnaeus, 1758
Suborder Strepsirhini É. Geoffroy Saint-Hilaire, 1812
Family Lorisidae Gray, 1821
Genus Xanthonycticebus Nekaris and Nijman, 2022
Xanthonycticebus pygmaeus (Bonhote, 1907)
English Name: Southern pygmy loris
Holotype: The holotype and type locality are described in detail by Bonhote [61]. The holotype is a juvenile male collected by J. Vassal on 13 November 1905 in Nha Trang, Vietnam (12.24 N, 109.19 E), deposited in the Natural History Museum London under registration number 1906.11.6.2.
Additional specimens examined: (1) Adult male, skin and skull, FMNH 46827 deposited in the Field Museum of Natural History, Chicago, IL. Collected on 24 March 1937 by W. H. Osgood in Buon Ma Thuot, Dak Lak Province, Vietnam (12.657 N, 108.03 E). Head and body length are measured at 265 mm (T 15, HF 54). Skull measurements are: greater skull length (SL), 55.56 mm; mandible length (ML), 34.76 mm; palate length (PL), 22.77 mm; and palate breadth (PB), 17.72 mm (Table S1). (2) Adult female, skin, skull, and skeleton, FMNH 46825 deposited in the Field Museum of Natural History, Chicago, IL. Collected on 18 March 1937 by W. H. Osgood in Buon Ma Thuot, Dak Lak Province, Vietnam (12.657 N, 108.03 E). Head and body length are measured at 270 mm (T 15, HF 56). Skull measurements are: SL, 54.64 mm; ML, 33.64 mm; PL, 20.82 mm; and PB, 18.26 mm (Table S1). This specimen was sequenced as a part of this study for the mitochondrial CO1 gene (Table S1, Figure S6), GenBank Accession No. OQ518107. (3) Adult male, skin, and skull, NMNH 258234 deposited in the National Museum of Natural History, Washington, D.C. Collected in Lam Dong, Bao Loc Township, Vietnam (11.573 N, 107.806 E, 800 m a.s.l.). Head and body length are measured at 235 mm (T 13, HF 50). Skull measurements are: SL, 50.82 mm; ML, 33.26 mm; PL, 18.32 mm; PB, 17.96 mm (Table S1). This specimen was sequenced as a part of this study for the mitochondrial CO1 gene (Table S1, Figure S6), GenBank Accession No. OQ518103. (4) Adult male, skull, HZM 759 deposited in the Hanoi Zoological Museum, Hanoi, Vietnam. Collected in Ro Coi, Sa Thay, Kon Tum Province, Vietnam (14.51 N, 107.67 E) on 9 June 1980. Head and body length are measured at 260mm (T 10, HF 50). Skull measurements are: SL, 50.75 mm; ML, 31.88 mm; PL, 19.44 mm; and PB, 17.05 mm (Table S1). (5) Adult skin and skull, IEBRZM 1879, deposited in the IEBR Zoological Museum, Hanoi, Vietnam. Collected in An Khê, Gia Lai Province, Vietnam (14.01 N, 108.71 E) on 19 April 1978 by Dinh Van C. Skull measurements are: SL, 52.09 mm; ML, 32.74 mm; PL, 20.02 mm; and PB, 18.51 mm (Table S1).
Description and diagnosis: X. pygmaeus has a skull length of 55 mm or less and a mandible length of 35 mm or less (Table S1). Pelage is slightly shorter in general than in X. intermedius (Figure 7). The average head and body length of X. pygmaeus is 264 mm (range 221–320 mm; N = 10 specimens; Table S1).
Distribution: X. pygmaeus occurs in mainland Southeast Asia east of the Mekong River, in eastern Cambodia [72], in Vietnam as far north as the Hai Van Pass in Quang Nam Province (16.200 N, 108.125 E, 2846 m a.s.l.), and historically south to the vicinity of Ho Chi Minh City (10.75 N, 106.66 E) [18] and also southern Laos PDR [65]. Further field surveys should be undertaken to determine the boundary of X. pygmaeus distribution in southern Laos and the extent of potential sympatry with X. intermedius [65].
This published work and the taxonomic revisions it contains have been registered in ZooBank, the online registration system for the ICZN. The ZooBank LSIDs (Life Science Identifiers) can be resolved and the associated information viewed through any standard web browser by appending the LSID to the prefix “http://zoobank.org/”. The LSID for this publication is: urn:lsid:zoobank.org:pub: FE21B1AF-50F8-409F-9057-C6CB1B718C7B (accessed on 24 February 2023).

4.2. Support for Additional Diversity within Nycticebus

We present strong evidence for at least three distinct lineages of slow lorises within Borneo, namely a northern Borneo group that also includes a sample from Tawi Tawi Island in the Philippines, a western Borneo group, and an eastern Borneo group. Our phylogenetic tree also suggests additional structuring within the western Borneo group. Munds et al. [16] distinguished among four lineages within N. menagensis based on pelage characteristics. Our results present additional support for more than one lineage within Borneo, including potential support for the newly proposed taxon N. kayan as a separate lineage from N. menagensis. However, samples that we identified morphologically based on pelage characters following Munds et al. [16] as N. menagensis, N. kayan, N. bancanus, and N. borneanus are assorted among the three molecular lineages identified here. We suggest further systematic research on the slow lorises of Borneo to address potential challenges in specimen identification or to suggest description adjustments to clarify any discrepancies between molecular and morphological character diagnosis.
Our results also strongly suggest further research is needed to clarify the status of Sumatran/Malay slow lorises. Here, we show that N. coucang is paraphyletic, with N. coucang from peninsular Malaysia (mostly consisting of the putative subspecies N. c. malayanus) as distinct from Sumatran N. coucang, clustering within the N. bengalensis clade (Figure 2). The putative N. c. tennaserimensis also clusters within the N. bengalensis clade as a sister to the malayanus group. We also recover N. hilleri as a distinct lineage from Sumatran N. coucang, lending strong support to its distinction as the second Sumatran form. However, our analysis is lacking in samples with known provenance from southern Sumatra, so adding those would be key to providing further clarification on Sumatran diversity.
Additionally, within the N. bengalensis clade are groups of N. bengalensis samples denoting some additional genetic variation, as has been reported in previous studies [51], but unlike the Bornean groups, these do not consistently correspond to geographic areas. One group is entirely comprised of samples of the ‘dark morph’ N. bengalensis from Thailand, but the ‘northern’ N. bengalensis group includes samples from as far apart from one another as Assam, northern Burma/Myanmar, northern Vietnam, and Phu Quoc Island off the southern coast of Vietnam. The N. bengalensis group is less strongly supported than other lineages as a monophyletic group when the sample from Langkawi Island is included in the group, but the sample is likely within this group or sister to it [32]. The divergence date estimates and mean pairwise genetic distances for the subclade splits within this group appear quite recent (Table 2 and Table S4), and given that some clades do not have very strong node support, further taxonomic splitting might not be appropriate within N. bengalensis, but the presence of a high degree of potentially unrecognized diversity is obvious. It will be helpful to include additional samples from this group with known origins, perhaps especially from northwestern Thailand, peninsular Thailand, and Myanmar, in a future analysis that also includes nuclear DNA.

4.3. Placement of N. javanicus

Notably, the placement of N. javanicus differed in this study from previous research. In previous studies using single-locus mitochondrial datasets, N. javanicus and N. bengalensis are recovered as sister taxa [17,21]. However, in Chen et al. [73], the placement of N. javanicus was less clear as only one N. javanicus sample was included, and it was of unknown provenance. The four cytb sequences representing N. javanicus in the studies by Pozzi [21] and Roos [17] were similarly of unclear provenance. In this study, we included two samples used by Pozzi and Roos’ studies (NJAV and N3), and they did recover as sisters to N. bengalensis, but the rest of the N. javanicus specimens included in this study, all novel sequences with known provenance from museum collections, were strongly supported as sisters to the Sumatran N. coucang samples (Figure 2, Table 1).
This very different placement of the phylogenetic relationship of N. javanicus to the rest of the genus could be explained by greater taxonomic and geographic sampling in this study as compared to previous studies. Our results could lend support to additional diversity within N. javanicus, as has been proposed through morphological analysis [20]. Additional samples with known provenance from Java and the analysis of additional loci, especially nuclear loci, would help to clarify the various plausible explanations for our findings here and described above. The lack of nuclear loci in our analysis is likely the reason why some of the deeper nodes in the tree lack strong support [57]. The inclusion of nuclear loci in a future analysis would help to clarify the placement and taxonomic status of N. javanicus and also weigh the potential importance of incomplete lineage sorting on phylogenetic inference throughout Nycticebus due to the rapid divergence of the rest of the genus after the split from Xanthonycticebus.

4.4. Historical Wildlife Trade and Issues of Known Provenance

Further analysis could also illuminate potentially pervasive issues of historical wildlife trade and other issues of known provenance for phylogenetic inference based on datasets derived from museum specimens. In this study, a museum specimen collected in the 1930s (AMNH 102027) was included that had a tagged origin from Singapore, but it clustered within the western Borneo group in our analysis (Figure 1), presenting potential evidence of historical wildlife trade. Indeed, 100 years ago, Singapore as well as Johor Lama were major trading centers for all kinds of primates and other wildlife [74,75,76]. Thus, it is within the realm of possibility that for AMNH 102027 or other specimens, such as NMNH 114151 from Johor Lama, the tagged provenance is incorrect or may be the result of trade. When records and collector’s notes are available to cross-check provenance information, these clues can be vital to determine whether the specimen may have originated in trade or could represent historical diversity that is no longer observed today because of loss of habitat.
Other N. coucang and N. javanicus specimens without a clear provenance (NMNH 14290) or that we know originated in trade (N3, NJAVA) clustered at the base of the N. bengalensis clade, disparate from other members of their taxa included in the analysis. Again, while these results could represent true, additional diversity in what is already a highly diverse genus, it is also possible that these specimens were collected from wildlife markets or traders or could even represent anthropogenic hybrids in more recently collected samples. Many previous studies applying molecular genetics to the inference of slow loris phylogeny have relied on samples collected from trade and, perhaps as a result, have conflicted with each other on the issue of the presence of hybrids. For example, Chen et al. [73] did not find reciprocal monophyly between N. coucang and N. bengalensis and suggested that their results, based on a very small sample size, may be evidence for introgression between both species in peninsular Thailand, as proposed by Groves [72]. However, other studies using larger sample sizes (both in terms of sequence length and taxonomic sampling) did not find evidence of introgression [17,21].
As discussed above, more concerted sampling efforts and also interdisciplinary research to account for both historical and current wildlife trade flows [77] will be important to illuminate the extent of hybrid individuals represented in the sample in this study and in both museum specimen collections and the GenBank repository broadly due to origins from trade or zoos (or the use of outdated taxonomy, as is the case with AJ309867, which is listed as N. coucang but clearly clusters with N. bengalensis in our analysis, Table 1, Figure 2). Such efforts will greatly improve our understanding of the nature of slow loris diversity and that of other highly traded wildlife [10]. Furthermore, as genomic analyses of historical museum collections continue to expand rapidly, processes to update vouchered information on provenance to account for historical wildlife flows are sorely needed [14].

4.5. Informing Conservation Management

Assessments of genetic relationships within the slow lorises have great potential to improve conservation efforts for these globally threatened primates. The most recent IUCN assessment in 2020 recognizes nine pygmy and slow loris species, including N. hilleri, with all except three recently upgraded to either endangered or critically endangered due to increasing and persistent threats from overexploitation for illicit wildlife trade at local and global scales [78]. The results we present here, especially by providing a great deal more vouchered genetic information across the distributions of these species, will help to confirm population limits for accurate assessments and to provide reference information to identify the provenance of confiscations, which can both help to identify patterns and drivers of wildlife trade and can support more successful releases of healthy individuals. For example, our results supporting two distinct lineages within the pygmy loris means that confiscated animals from the southern lineage found in the north should be released back to the south for the highest likelihood of survival. This information is already being used by species management partners in Vietnam including the major rescue centers, and the genetic ID of animals when they arrive is integrated into rescue and release protocols [79]. In addition, the results have implications for the species management and captive breeding programs of global captive populations of pygmy lorises.
As discussed above, both museum collections and the GenBank repository are essential sources of vouchered information to enable the identification of species and provenance of wildlife-trade confiscated specimens at the global scales at which trade is occurring, which could serve to identify patterns and drivers of trade in an interdisciplinary systems framework [14]. However, the utility of these resources is seriously hampered if the information in these repositories is of unknown or incorrect provenance. Large taxonomic and geographic gaps in coverage also impede the potential of these resources to inform wildlife trade research and management. For example, our analysis is still lacking samples from large swaths of the N. bengalensis range, as well as peninsular Thailand, southern Sumatra, and southern Borneo, which remains an issue for many rescue centers within their distribution to diagnose appropriate provenance for the release of healthy individuals back to the wild [51,80,81].
Lastly, while methods to collect genomic data from museum specimens are available, these require quality standards that less than a fourth of our extracted samples met in terms of genomic DNA concentration and quality. Thus, to achieve the broadest and most complete sample coverage in terms of what was available with current technologies, we used Sanger sequencing of mtDNA. However, our results put forward key advances to lay the groundwork for a vouchered reference database and illuminates pervasive issues to be resolved in order to enable high throughput studies in the future that will make possible the diagnosis of wildlife-trade-confiscated specimens at scale.

Supplementary Materials

The following supporting information can be downloaded at: https://www.mdpi.com/2073-4425/14/3/643/s1, Table S1: Sample details of additional Xanthonycticebus specimens used for morphological analysis and taxonomic revision, including GenBank accession numbers of additional mitochondrial sequences; Table S2. Results of PCA comparing cranial measurements of Xanthonycticebus specimens (variable loadings, percentage variance, and standard deviation), with measurement definitions; Table S3: a. Primers used and b. Primer pairs used with annealing temperatures; Table S4. a. Mean pairwise genetic distances within and between subclades of clade 1; b. Pairwise genetic distances of all individual sequences included in the phylogenetic analysis; Figures S1–S4. Individual gene trees for ND4, cytb, CO1, and d-loop, respectively; Figure S5. Support values for divergence date estimates showing 95% HPD intervals (for older nodes that were not shown in Table 3); Figure S6. Phylogenetic tree inferred with additional Xanthonycticebus specimens used in the study to aid in taxonomic revision. Figure S7. Additional PCA results comparing nine cranial measurements of Xanthonycticebus specimens, depicting the third and fourth principal components.

Author Contributions

Conceptualization, M.E.B., C.R., E.J.S. and M.D.L.; Formal analysis, M.E.B., G.T.H.C., E.H.L.-N., D.A.V.-P., B.M.M.-Z., C.R. and M.D.L.; Funding acquisition, M.E.B., C.R., E.J.S. and M.D.L.; Investigation, M.E.B., G.T.H.C. and M.D.L.; Methodology, M.E.B., G.T.H.C., M.G.B., M.K., B.M.M.-Z., C.R., H.M.T., E.J.S. and M.D.L.; Validation, M.G.B., R.A.M., K.A.-I.N. and V.N.; Writing—original draft, M.E.B., G.T.H.C. and M.D.L.; Writing—review & editing, M.E.B., E.H.L.-N., D.A.V.-P., M.G.B., M.K., B.M.M.-Z., R.A.M., K.A.-I.N., V.N., C.R., H.M.T., E.J.S. and M.D.L. All authors have read and agreed to the published version of the manuscript.

Funding

This research was funded by the Center for Biodiversity and Conservation at the American Museum of Natural History (AMNH), the U.S. National Science Foundation, grant numbers NSF-CHE-1313908 and NSF-BCS-1926215, the Margot Marsh Biodiversity Foundation, the Eppley Foundation for Research, the Disney Worldwide Conservation Fund, and the USAID PEER Science Program, grant number 3-149. Additional support for laboratory work and research interns was provided by Vietnam National University (Nguyen T.H. Van), the Institute for Comparative Genomics at AMNH (G. Amato, R. DeSalle), and the AMNH REU Site Program (NSF-DBI-0850543, 1358465, S. Perkins). Any opinions, findings, conclusions, or recommendations expressed in this material are those of the author(s) and do not necessarily reflect the views of the U.S. National Science Foundation.

Institutional Review Board Statement

This research was performed with appropriate research and collection approval from Vietnam’s Forestry Administration, and the animal care protocol for this research project was approved by the Institutional Animal Care and Use Committee (IACUC) of the American Museum of Natural History (approved 4 June 2014). This research adhered to the International Society of Primatology’s principles for the ethical treatment of primates.

Informed Consent Statement

Not applicable.

Data Availability Statement

DNA sequence data generated for this study have been deposited to GenBank under the following accession numbers: OQ518052-OQ518145, OQ555473-OQ555600.

Acknowledgments

Her coauthors dedicate this paper to the memory of Eleanor J. Sterling (1960–2023), a visionary scholar, devoted mentor, primatologist, and conservation biologist. For sample contribution and permissions, we thank the AMNH Mammalogy collections department (N. Duncan), NMNH Mammalogy (D. Lunde), FMNH Mammalogy (L. Heaney), NHMUK Mammalogy (R. Sabin), MNHN Mammals (J. Cuisin), V.T.H. Nguyen, and H.X. Nguyen at the Hanoi Zoological Museum, T.T. Nguyen and T.V. Pham at the Da Lat Biological Museum, M. Hai at the IEBR Zoological Museum, B. Yates from the USFWS Forensic Laboratory, and K. Nguyen from Wildlife at Risk. For molecular laboratory and phylogenetic analysis assistance and guidance, we thank H.T. Ngo, M. Giakoumis, L. Matthews, E. Kozma, K. Schmidt, C. Schwarz, H. Duong, and T. Nguyen. For assistance with museum specimen data collection, including photographs for species identification, we thank K. Frey, K. Pugh, J. Alvarez, E. Gaddee, N. Ghazal, S. Islam, M. Skumial, R. Jones, and V. Abolencia. For fieldwork assistance and permissions, we thank the Vietnam Department of Nature Conservation (MARD), including Na Hang Nature Reserve, Bu Gia Map National Park, Bidoup Nui Ba National Park, Dong Nai Culture and Nature Reserve, Phu Quoc National Park, Bach Ma National Park, Son Tra Nature Reserve, as well as A. Panariello, Tr. Nguyen, N. Bich, T.D. Kieu, and many other community partners for survey assistance. We also thank D.H. Huynh, L. Pozzi, G. Amato, G. Sethi, B.V. Tran, H. Nguyen, H. Nguyen, H. Thang, H.M. Duc, T. Nadler, B. Long, U. Streicher, H. Covert, B. Rawson, and C. Groves for support, advice, and discussion throughout this research.

Conflicts of Interest

The authors declare no conflict of interest.

References

  1. Green, E.; Speller, C.F. Novel Substrates as Sources of Ancient DNA: Prospects and Hurdles. Genes 2017, 8, 180. [Google Scholar] [CrossRef]
  2. Guschanski, K.; Krause, J.; Sawyer, S.; Valente, L.M.; Bailey, S.; Finstermeier, K.; Savolainen, V. Next-Generation Museomics Disentangles One of the Largest Primate Radiations. Syst. Biol. 2013, 62, 539–554. [Google Scholar] [CrossRef] [PubMed]
  3. Burrell, A.S.; Disotell, T.R.; Bergey, C.M. The use of museum specimens with high-throughput DNA sequencers. J. Hum. Evol. 2015, 79, 35–44. [Google Scholar] [CrossRef] [PubMed]
  4. Pozzi, L.; Roos, C.; Blair, M.E. Molecular Advances in Lorisid Taxonomy and Phylogeny. Evolution, Ecology and Conservation of Lorises and Pottos.; Nekaris, K.A.I., Burrows, A.M., Eds.; Cambridge University Press: Cambridge, UK, 2020; pp. 57–66. ISBN 9781108429023. [Google Scholar]
  5. Blair, M.E.; Sterling, E.J.; Hurley, M.M. Taxonomy and conservation of Vietnam’s primates: A review. Am. J. Primatol. 2011, 73, 1093–1106. [Google Scholar] [CrossRef]
  6. Mace, G.M. The role of taxonomy in species conservation. Proc. R. Soc. Lond. Ser. B Biol. Sci. 2004, 359, 711–719. [Google Scholar] [CrossRef] [PubMed]
  7. Roos, C.; Boonratana, R.; Supriatna, J.; Fellowes, J.; Groves, C.; Nash, S.; Mittermeier, R.A. An Updated Taxonomy and Conservation Status Review of Asian Primates. Asian Primates 2014, 4, 2–38. [Google Scholar]
  8. Nekaris, K.A.I.; Nijman, V. CITES proposal highlights rarity of Asian nocturnal primates (Lorisidae: Nycticebus). Folia Primatol. 2007, 78, 211–214. [Google Scholar] [CrossRef]
  9. Nekaris, K.A.I. Extreme Primates: Ecology and Evolution of Asian Lorises. Evol. Anthr. 2014, 23, 177–187. [Google Scholar] [CrossRef]
  10. Nijman, V.; Spaan, D.; Rode-Margono, E.J.; Wirdateti, K.A.I.N. Changes in the primate trade in Indonesian wildlife markets over a 25-year period: Fewer apes and langurs, more macaques, and slow lorises. Am. J. Primatol. 2017, 79, e22517. [Google Scholar] [CrossRef]
  11. Thạch, H.M.; Le, M.D.; Vu, N.B.; Panariello, A.; Sethi, G.; Sterling, E.J.; Blair, M.E. Slow Loris Trade in Vietnam: Exploring Diverse Knowledge and Values. Folia Primatol. 2018, 89, 45–62. [Google Scholar] [CrossRef]
  12. Schulze, H.; Groves, C. Asian lorises: Taxonomic problems caused by illegal trade. In Conservation of Primates in Vietnam; Nadler, T., Streicher, U., Ha, T.L., Eds.; Frankfurt Zoological Society: Hanoi, Vietnam, 2004; pp. 33–36. [Google Scholar]
  13. Kenyon, M.; Streicher, U.; Loung, H.; Tran, T.; Tran, M.; Vo, B.; Cronin, A. Survival of reintroduced pygmy slow loris Nycticebus pygmaeus in South Vietnam. Endanger. Species Res. 2014, 25, 185–195. [Google Scholar] [CrossRef]
  14. Blair, M.E.; Le, M.D.; Thach, H.M.; Panariello, A.; Vu, N.B.; Birchette, M.G.; Sethi, G.; Sterling, E.J. Applying systems thinking to inform studies of wildlife trade in primates. Am. J. Primatol. 2017, 79, e22715. [Google Scholar] [CrossRef]
  15. Groves, C.; Maryanto, I. Craniometry of slow lorises (genus Nycticebus) of insular Southeast Asia. In Primates of the Oriental Night; Shekelle, M., Maryanto, I., Groves, C., Schulze, H., Fitch-Snyder, H., Eds.; LIPI Press: Daerah Khusus Ibukota Jakarta, Indonesia, 2008; pp. 115–122. [Google Scholar]
  16. Munds, R.; Nekaris, K.A.I.; Ford, S. Taxonomy of the Bornean Slow Loris, with new Species Nycticebus kayan (Primates, Lorisidae). Am. J. Primatol. 2013, 75, 46–56. [Google Scholar] [CrossRef]
  17. Roos, C.; Vu, N.T.; Walter, L.; Nadler, T. Molecular systematics of Indochinese primates. Vietnam. J. Primatol. 2007, 1, 41–53. [Google Scholar]
  18. Nekaris, K.A.I.; Nijman, V. A new genus name for pygmy lorises, Xanthonycticebus gen. nov. (Mammalia, Primates). Zoosystematics Evol. 2022, 98, 87–92. [Google Scholar] [CrossRef]
  19. Lydekker, R. On two lorises. Proc. Zool. Soc. Lond. 1904, 2, 345–346. [Google Scholar] [CrossRef]
  20. Nekaris, K.A.I.; Jaffe, S. Unexpected diversity within the Javan slow loris trade: Implications for slow loris taxonomy. Contrib. Zool. 2007, 76, 187–196. [Google Scholar] [CrossRef]
  21. Pozzi, L.; Nekaris, K.A.; Perkin, A.; Bearder, S.K.; Pimley, E.R.; Schulze, H.; Streicher, U.; Nadler, T.; Kitchener, A.C.; Zischler, H.; et al. Remarkable ancient divergences amongst neglected lorisiform primates. Zool. J. Linn. Soc. 2015, 175, 661–674. [Google Scholar] [CrossRef]
  22. Masters, J.C. Sluggards and Drunkards? A History of the Discovery and Description of the Afro-Asian Lorisidae. In Ecology and Conservation of Lorises and Pottos; Nekaris, K.A.I., Burrows, A.M., Eds.; Cambridge University Press: Cambridge, UK, 2020; pp. 19–32. [Google Scholar]
  23. Schulze, H. Conservation Database for Lorises (Loris, Nycticebus) and Pottos (Arctocebus, Perodicticus), Prosimian Primates. Available online: www.loris-conservation.org/database (accessed on 12 September 2019).
  24. Streicher, U. Seasonal changes in colouration and fur pattern in the pygmy loris (Nycticebus pygmaeus). In Conservation of Primates in Vietnam; Nadler, T., Streicher, U., Ha, T.L., Eds.; Frankfurt Zoological Society: Hanoi, Vietnam, 2004; pp. 29–32. [Google Scholar]
  25. Groves, C. Taxonomy and biogeography of primates in Vietnam and neighbouring regions. In Conservation of Primates in Vietnam; Nadler, T., Streicher, U., Ha, T.L., Eds.; Frankfurt Zoological Society: Hanoi, Vietnam, 2004; pp. 15–22. [Google Scholar]
  26. Meijaard, E.; Groves, C. The geography of mammals and rivers in Mainland Southeast Asia. In Primate Biogeography: Progress and Prospects; Lehman, S.M., Fleagle, J.G., Eds.; Springer: New York, NY, USA, 2006; pp. 305–330. [Google Scholar]
  27. Bett, N.N.; Blair, M.E.; Sterling, E.J. Ecological niche conservatism in Doucs (Genus Pygathrix). Int. J. Primatol. 2012, 33, 972–988. [Google Scholar] [CrossRef]
  28. Van, N.T.; Mootnick, A.R.; Vu, N.T.; Nadler, T.; Roos, C. A new species of crested gibbon, from the central Annamite mountain range. Vietnam. J. Primatol. 2010, 1, 1–12. [Google Scholar]
  29. White, L.; Edwards, A. Methods for assessing the status of animal populations. In Conservation Research in the African Rain Forests: A Technical Handbook; White, L., Edwards, A., Eds.; Wildlife Conservation Society: New York, NY, USA, 2000; pp. 91–201. [Google Scholar]
  30. Nekaris, K.A.I.; Blackham, G.V.; Nijman, V. Conservation implications of low encounter rates of five nocturnal primate species (Nycticebus spp.) in Asia. Biodivers. Conserv. 2008, 17, 733–747. [Google Scholar] [CrossRef]
  31. Starr, C.; Nekaris, K.A.I.; Streicher, U.; Leung, L. Field surveys of the threatened pygmy slow loris (Nycticebus pygmaeus) using local knowledge in Mondulkiri Province, Cambodia. Oryx 2011, 45, 135–142. [Google Scholar] [CrossRef]
  32. Md-Zain, B.M.; Mohhoyua, K.S.; Aifat, N.R.; Yaakop, S.; Rovie-Ryan, J.J.; Mohd-Ridwan, A.R.; Blair, M.E.; Abdul-Latiff, M.A.B. Molecular Data Confirms the Presence of Nycticebus bengalensis on Langkawi Island, Malaysia. Biodiversitas 2019, 20, 1115–1120. [Google Scholar] [CrossRef]
  33. Roos, C.; Helgen, K.M.; Miguez, R.P.; Thant, N.M.L.; Lwin, N.; Lin, A.K.; Yi, K.M.; Soe, P.; Hein, Z.M.; Myint, M.N.N.; et al. Mitogenomic phylogeny of the Asian colobine genus Trachypithecus with special focus on Trachypithecus phayrei (Blyth, 1847) and description of a new species. Zool Res. 2020, 41, 656–669. [Google Scholar] [CrossRef] [PubMed]
  34. Friedman, M.; Desalle, R. Mitochondrial DNA extraction and sequencing of formalin-fixed archival snake tissue. Mitochondrial DNA 2008, 19, 433–437. [Google Scholar] [CrossRef]
  35. Eaton, M.J.; Meyers, G.L.; Kolokotronis, S.-O.; Leslie, M.S.; Martin, A.P.; Amato, G. Barcoding bushmeat: Molecular identification of Central African and South American harvested vertebrates. Conserv. Genet. 2010, 11, 1389–1404. [Google Scholar] [CrossRef]
  36. Irwin, D.M.; Kocher, T.D.; Wilson, A.C. Evolution of the cytochrome b gene of mammals. J. Mol. Evol. 1991, 32, 128–144. [Google Scholar] [CrossRef]
  37. Le, M.; Raxworthy, C.J.; Mccord, W.P.; Mertz, L. A molecular phylogeny of tortoises (Testudines: Testudinidae) based on mitochondrial and nuclear genes. Mol. Phylogenetics Evol. 2006, 40, 517–531. [Google Scholar] [CrossRef]
  38. Rohland, N.; Hofreiter, M. Comparison and optimization of ancient DNA extraction. Biotechniques 2006, 42, 343–352. [Google Scholar] [CrossRef]
  39. Ronquist, F.; Teslenko, M.; van der Mark, P.; Ayres, D.L.; Darling, A.; Hohna, S.; Larget, B.; Liu, L.; Suchard, M.A.; Huelsenbeck, J.P. MrBayes 3.2: Efficient Bayesian phylogenetic. Syst. Biol. 2012, 61, 539–542. [Google Scholar] [CrossRef]
  40. Nguyen, L.T.; Schmidt, H.A.; von Haeseler, A.; Bui, M.Q. IQ-TREE: A fast and effective stochastic algorithm for estimating maximum likelihood phylogenies. Mol. Biol. Evol. 2015, 32, 268–274. [Google Scholar] [CrossRef]
  41. Nylander, J.A.A.; Ronquist, F.; Huelsenback, J.P.; Nieves-Aldrey, J.L. Bayesian phylogenetic analysis of combined data. Syst. Biol. 2004, 53, 47–67. [Google Scholar] [CrossRef]
  42. Brandley, M.C.; Schmitz, A.; Reeder, T.W. Partitioned Bayesian analyses, partition choice, and the phylogenetic relationships of scincid lizards. Syst. Biol. 2005, 54, 373–390. [Google Scholar] [CrossRef]
  43. Darriba, D.; Taboada, G.L.; Doallo, R.; Posada, D. JModelTest 2: More models, new heuristics and parallel computing. Nat. Methods 2012, 9, 772. [Google Scholar] [CrossRef]
  44. Lanfear, R.; Frandsen, P.B.; Wright, A.M.; Senfeld, T.; Calcott, B. PartitionFinder 2: New methods for selecting partition models of evolution for molecular and morphological phylogenetic analysis. Mol. Biol. Evol. 2017, 34, 772–773. [Google Scholar] [CrossRef]
  45. Minh, B.Q.; Nguyen, M.A.T.; von Haeseler, A. Ultrafast approximation for phylogenetic bootstrap. Mol. Biol. Evol. 2013, 30, 1188–1195. [Google Scholar] [CrossRef]
  46. Drummond, A.J.; Ho, S.Y.W.; Phillips, M.J.; Rambaut, A. Relaxed phylogenetics and dating with confidence. PloS Biol. 2006, 4, 699–710. [Google Scholar] [CrossRef]
  47. Drummond, A.J.; Rambaut, A. BEAST: Bayesian evolutionary analysis by sampling trees. BMC Evol. Biol. 2007, 7, 214. [Google Scholar] [CrossRef]
  48. Pozzi, L.; Disotell, T.R.; Masters, J.C. A multilocus phylogeny reveals deep lineages within African galagids (Primates: Galagidae). BMC Evol. Biol. 2014, 14, 72. [Google Scholar] [CrossRef]
  49. Rovie-Ryan, J.J.; Gani, M.; Gan, H.M.; Bolongon, G.G.; Cheng, T.C.; Razak, N.; Rosli, N.; Aziz, M.A.; Matkasim, K. Rediscovery of Nycticebus coucang insularis Robinson, 1917 (Primates: Lorisidae) at Tioman Island and its Mitochondrial Genetic Assessment. Sains Malays. 2018, 47, 2533–2542. [Google Scholar] [CrossRef]
  50. Arnason, U.; Gullberg, A.; Burguete, A.S.; Janke, A. Molecular estimates of primate divergences and new hypotheses for primate dispersal and the origin of modern humans. Hereditas 2000, 133, 217–228. [Google Scholar] [CrossRef] [PubMed]
  51. Somura, H.; Hori, H.; Manome, Y. Sequence analysis of mitochondrial DNAs of 12S rRNA, 16S rRNA, and cytochrome oxidase subunit 1 (COI) regions in slow lorises (Genus Nycticebus) may contribute to improved identification of confiscated specimens. ISRN Zool. 2012, 2012, 498731. [Google Scholar] [CrossRef]
  52. Finstermeier, K.; Zinner, D.; Brameier, M.; Meyer, M.; Kreuz, E.; Hofreiter, M.; Roos, C. A mitogenomic phylogeny of living primates. PLoS ONE 2013, 8, E69504. [Google Scholar] [CrossRef] [PubMed]
  53. Ni, Q.; He, X.; Xie, M.; Zhang, M.; Xu, H.; Yao, Y.; Li, Y.; Yang, J. Complete mitochondrial genome sequence for the Nycticebus pygmaeus (Primates, Lorisidae). Conserv. Genet. Resour. 2016, 8, 235–237. [Google Scholar] [CrossRef]
  54. Matsui, A.; Rakotondraparany, F.; Munechika, I.; Hasegawa, M.; Horai, S. Molecular phylogeny and evolution of prosimians based on complete sequences of mitochondrial DNAs. Gene 2009, 441, 53–66. [Google Scholar] [CrossRef]
  55. Horvath, J.E.; Weisrock, D.W.; Embry, S.L.; Fiorentino, I.; Balhoff, J.P.; Kappeler, P.; Wray, G.A.; Willard, H.F.; Yoder, A.D. Development and application of a phylogenomic toolkit: Resolving the evolutionary history of Madagascar’s lemurs. Genome. Res. 2008, 18, 489–499. [Google Scholar] [CrossRef]
  56. Li, M.L.; Wang, S.; Xu, P.; Tian, H.Y.; Bai, M.; Zhang, Y.P.; Shao, Y.; Xiong, Z.-J.; Qi, X.-G.; Cooper, D.N.; et al. Functional genomics analysis reveals the evolutionary adaptation and demographic history of pygmy lorises. Proc. Natl. Acad. Sci. USA 2022, 119, e2123030119. [Google Scholar] [CrossRef]
  57. Munds, R.A.; Titus, C.L.; Eggert, L.S.; Blomquist, G.E. Using a multi-gene approach to infer the complicated phylogeny and evolutionary history of lorises (Order Primates: Family Lorisidae). Mol. Phylogenetics Evol. 2018, 127, 556–567. [Google Scholar] [CrossRef]
  58. Perelman, P.; Johnson, W.E.; Roos, C.; Seuanez, H.N.; Horvath, J.E.; Moreira, M.A.M.; Kessing, B.; Pontius, J.; Roelke, M.; Rumpler, Y.; et al. A molecular phylogeny of living primates. PLoS Genet. 2011, 7, e1001342. [Google Scholar] [CrossRef]
  59. Giang, C.T.H. Conservation of the Slow Loris: Using Molecular Approaches to Study Genetic Diversity of Populations in Vietnam. Department of Genetics. Bachelor’s Honors Thesis, Vietnam National University, Hanoi University of Science, Hanoi, Vietnam, 2015; p. 52. [Google Scholar]
  60. Ravosa, M.J. Cranial allometry and geographic variation in slow lorises (Nycticebus). Am. J. Primatol. 1998, 45, 225–243. [Google Scholar] [CrossRef]
  61. Bonhote, J.L. On a collection of mammals made by Dr Vassal in Annam. Proc. Zool. Soc. Lond. 1907, 77, 3–11. [Google Scholar] [CrossRef]
  62. Dao, V.T. Sur une nouvelle espèce de Nycticebus au Vietnam. Zool. Anz. 1960, 164, 240–243. [Google Scholar]
  63. Groves, C. Systematics of the genus Nycticebus. In Taxonomy, Anatomy, Reproduction. Proceedings of the Third International Congress of Primatology; Beigert, J., Leutenegger, W., Eds.; S Karger: Basel, Switzerland, 1971; Volume 1, pp. 44–53. [Google Scholar]
  64. Zhang, Y.P.; Chen, Z.P.; Shi, L.M. Phylogeny of the Slow Lorises (Genus Nycticebus)—An Approach Using Mitochondrial-DNA Restriction Enzyme Analysis. Int. J. Primatol. 1993, 14, 167–175. [Google Scholar] [CrossRef]
  65. Alterman, L.; Freed, B.Z. Description and survey of three Nycticebus species in Bolikhamxay Province, Laos. Primate Eye 1997, 63, 16. [Google Scholar]
  66. Brandon-Jones, D.; Eudey, A.A.; Geissmann, T.; Groves, C.P.; Melnick, D.J.; Morales, J.C.; Shekelle, M.; Stewart, C.-B. Asian primate classification. Int. J. Primatol. 2004, 25, 97–164. [Google Scholar] [CrossRef]
  67. Duckworth, J.W. Field sightings of the pygmy loris, Nycticebus pygmaeus, in Laos. Folia Primatol. 1994, 63, 99–101. [Google Scholar] [CrossRef]
  68. Bain, R.H.; Hurley, M.M. A biogeographic synthesis of the amphibians and reptiles of Indochina. Bull. Am. Mus. Nat. Hist. 2011, 360, 1–138. [Google Scholar] [CrossRef]
  69. Sterling, E.J.; Hurley, M.M. Le Duc Minh. Vietnam: A Natural History; Yale University Press: New Haven, CT, USA, 2006. [Google Scholar]
  70. Blair, M.E.; Sterling, E.J.; Dusch, M.; Raxworthy, C.; Pearson, R.G. Ecological divergence and speciation in Eulemur sister species. J. Evol. Biol. 2013, 26, 1790–1801. [Google Scholar] [CrossRef]
  71. Nekaris, K.A.I.; Bearder, S.K. The strepsirrhine primates of Asia and Mainland Africa: Diversity shrouded in darkness. In Primates in Perspective, 2nd ed.; Campbell, C., Fuentes, A., Mackinnon, K.C., Bearder, S.K., Stumpf, R.M., Eds.; Oxford University Press: Oxford, UK, 2011; pp. 24–45. [Google Scholar]
  72. Groves, C. Systematics of Tarsiers and Lorises. Primates 1998, 39, 13–27. [Google Scholar] [CrossRef]
  73. Chen, J.H.; Pan, D.; Groves, C.; Wang, Y.X.; Narushima, E.; Fitch-Snyder, H.; Crow, P.; Thanh, V.N.; Ryder, O.; Zhang, H.W.; et al. Molecular phylogeny of Nycticebus inferred from mitochondrial genes. Int. J. Primatol. 2006, 27, 1187–1200. [Google Scholar] [CrossRef]
  74. Hubback, T.R.; Chasem, F.N.; Tan, C.L.; Elphick, H.; Forbes, J.T. Report of the Wild Animals and Wild Birds Committee; Government Printing Office: Singapore, 1933.
  75. Hornaday, W.T. The Experiences of a Hunter and Naturalist in India, Ceylon, the Malay Peninsula and Borneo; Oxford University Press: Kuala Lumpur, Malaysia, 1993. [Google Scholar]
  76. Tan, F. The beastly business of regulating the wildlife trade in colonial Singapore. In Nature Contained: Environmental Histories of Singapore; Barnard, T., Ed.; National University of Singapore Press: Singapore, 2014. [Google Scholar]
  77. Huynh, D.H. Ecology, biology and conservation status of prosimian species in Vietnam. Folia Primatol. 1998, 69 (Suppl. 1), 101–108. [Google Scholar] [CrossRef]
  78. The IUCN Red List of Threatened Species. Available online: https://www.iucnredlist.org/en (accessed on 5 January 2023).
  79. MARD. Decision 628. Urgent Conservation Action Plan for Primates in Vietnam to 2025, Vision to 2030; Ministry of Agriculture and Rural Development (MARD), 87; The Prime Minister of Government, Socialist Republic of Vietnam: Hanoi, Vietnam, 2017.
  80. Campera, M.; Brown, E.; Imron, M.A.; Nekaris, K.A.I. Unmonitored releases of small animals? The importance of considering natural dispersal, health, and human habituation when releasing a territorial mammal threatened by wildlife trade. Biol. Conserv. 2020, 242, 108404. [Google Scholar] [CrossRef]
  81. Kongrit, C.; Markviriya, D.; Laithong, P.; Khudamrongsawat, J. Species Identification and Unlocking Hidden Genetic Diversity of Confiscated Slow Lorises (Nycticebus spp.) Based on Mitochondrial DNA Markers. Folia Primatol. 2020, 91, 1–14. [Google Scholar] [CrossRef] [PubMed]
Figure 1. Geographic coverage of the samples included in this study for which provenance is known. Triangles represent pygmy loris samples, and circles represent slow loris samples. Colors represent clades, as shown in Figure 2. Sample IDs correspond to details provided in Table 1 and Table S1.
Figure 1. Geographic coverage of the samples included in this study for which provenance is known. Triangles represent pygmy loris samples, and circles represent slow loris samples. Colors represent clades, as shown in Figure 2. Sample IDs correspond to details provided in Table 1 and Table S1.
Genes 14 00643 g001
Figure 2. Phylogenetic tree inferred from maximum likelihood and Bayesian analyses. Node values are reported for Bayesian posterior probability above the line (both partitioned and concatenated analyses results are shown; 100 means PP = 1.0) and maximum likelihood bootstrap support (%) below the line. Scale bar represents substitutions per nucleotide.
Figure 2. Phylogenetic tree inferred from maximum likelihood and Bayesian analyses. Node values are reported for Bayesian posterior probability above the line (both partitioned and concatenated analyses results are shown; 100 means PP = 1.0) and maximum likelihood bootstrap support (%) below the line. Scale bar represents substitutions per nucleotide.
Genes 14 00643 g002
Figure 3. Estimated divergence ages of clades corresponding to those shown in Figure 2. Specific estimates with 95% highest probability densities (HPDs) are provided in Table 3. A time scale is given below the tree (values are millions of years ago).
Figure 3. Estimated divergence ages of clades corresponding to those shown in Figure 2. Specific estimates with 95% highest probability densities (HPDs) are provided in Table 3. A time scale is given below the tree (values are millions of years ago).
Genes 14 00643 g003
Figure 4. Morphometric comparison (principal component analysis performed on nine cranial measurements) among pygmy loris specimens representing northern (blue circle) and southern (red square) lineages. A projection of specimen scores for the first and second principal components is shown, with variance explained by each component (the third and fourth principal components are shown in Figure S7, and underlying statistics are provided in Table S2).
Figure 4. Morphometric comparison (principal component analysis performed on nine cranial measurements) among pygmy loris specimens representing northern (blue circle) and southern (red square) lineages. A projection of specimen scores for the first and second principal components is shown, with variance explained by each component (the third and fourth principal components are shown in Figure S7, and underlying statistics are provided in Table S2).
Genes 14 00643 g004
Figure 5. Plot of mean craniometric distances (mm) of adult northern and southern pygmy loris specimens across four measures, showing a significant difference (*) between northern and southern specimens for greater skull length (t = 2.3361, df = 19, p = 0.0306), mandible length (t = 2.79948, df = 20, p = 0.0112), and a near significant difference (+) for palate breadth (t = 2.0736, df = 21, p = 0.0506). Error bars represent the minimum and maximum distances measured.
Figure 5. Plot of mean craniometric distances (mm) of adult northern and southern pygmy loris specimens across four measures, showing a significant difference (*) between northern and southern specimens for greater skull length (t = 2.3361, df = 19, p = 0.0306), mandible length (t = 2.79948, df = 20, p = 0.0112), and a near significant difference (+) for palate breadth (t = 2.0736, df = 21, p = 0.0506). Error bars represent the minimum and maximum distances measured.
Genes 14 00643 g005
Figure 6. Xanthonycticebus intermedius specimen FMNH 32499: (a) Above: Facial mask (Photo by R. Munds), Below: Skull (Photo by K.A.I. Nekaris); (b) Full Dorsal View (Photo by M. Blair).
Figure 6. Xanthonycticebus intermedius specimen FMNH 32499: (a) Above: Facial mask (Photo by R. Munds), Below: Skull (Photo by K.A.I. Nekaris); (b) Full Dorsal View (Photo by M. Blair).
Genes 14 00643 g006
Figure 7. Photos depicting the longer muzzle in the southern pygmy loris: (a) Lam Dong Province, Vietnam in 2015, Photo by H. Thach; (b) Bu Gia Map National Park, Binh Phuoc Province, Vietnam in 2014, Photo by Kieu Dinh Tháp); and a shorter muzzle in the northern pygmy loris: (c) Tuyen Quang Province, Vietnam in 2013; Photo by H. Thach; (d) EPRC, Cuc Phuong National Park, Vietnam in 2014, Courtesy of T. Nadler, Photo by M. Blair) also showing the full range seasonal pelage change in the pygmy loris: (c) summer coloring; (d) winter coloring.
Figure 7. Photos depicting the longer muzzle in the southern pygmy loris: (a) Lam Dong Province, Vietnam in 2015, Photo by H. Thach; (b) Bu Gia Map National Park, Binh Phuoc Province, Vietnam in 2014, Photo by Kieu Dinh Tháp); and a shorter muzzle in the northern pygmy loris: (c) Tuyen Quang Province, Vietnam in 2013; Photo by H. Thach; (d) EPRC, Cuc Phuong National Park, Vietnam in 2014, Courtesy of T. Nadler, Photo by M. Blair) also showing the full range seasonal pelage change in the pygmy loris: (c) summer coloring; (d) winter coloring.
Genes 14 00643 g007
Table 2. Mean pairwise genetic distances within and among major clades based on the combined mitochondrial dataset and following the clade numbers in Table 1.
Table 2. Mean pairwise genetic distances within and among major clades based on the combined mitochondrial dataset and following the clade numbers in Table 1.
123456789n
10.00560.01320.050.04830.0430.05370.03720.12180.12560.0218
2 0.0009----0.07720.09360.1176-
3 0.00380.0330.03040.0653-0.12160.1250.0487
4 0.00650.02460.0661-0.11920.12310.0568
5 0.00540.062-0.11210.09550.0712
6 0.0026-0.11210.11260.0873
7 0.00440.09870.1231-
8 0.00690.01870.16
9 0.00570.1209
n -
- denotes values that were not calculable.
Table 3. Estimated divergence ages with 95% highest probability densities (HPDs) of nodes as presented in the phylogeny (in mya, million years ago). Node numbers are defined in Figure 3.
Table 3. Estimated divergence ages with 95% highest probability densities (HPDs) of nodes as presented in the phylogeny (in mya, million years ago). Node numbers are defined in Figure 3.
NodeAge
(mya)
HPDNodeAge
(mya)
HPD
1 11.348.59–14.17Bengal 3 MRCA0.170.05–0.33
26.044.02–8.39‘Dark’ Bengal MRCA0.410.24–0.61
33.862.55–5.41Northern Bengal MRCA0.410.23–0.61
41.761.07–2.67Java 1 MRCA0.240–0.39
50.730.46–1.06Northern Borneo MRCA0.30.15–0.49
60.550.35–0.81Western Borneo MRCA0.730.42–1.10
71.931.28–2.77Eastern Borneo MRCA0.380.10–0.80
81.681.09–2.38Java 2 MRCA0.340.12–0.68
91.080.46–1.90N. coucang (Sumatra) MRCA0.220.05–0.47
101.180.66–1.82Northern pygmy MRCA0.220.11–0.40
malayanus’ MRCA *0.300.14–0.51Southern pygmy MRCA0.350.17–0.60
* MRCA is the most recent common ancestor.
Disclaimer/Publisher’s Note: The statements, opinions and data contained in all publications are solely those of the individual author(s) and contributor(s) and not of MDPI and/or the editor(s). MDPI and/or the editor(s) disclaim responsibility for any injury to people or property resulting from any ideas, methods, instructions or products referred to in the content.

Share and Cite

MDPI and ACS Style

Blair, M.E.; Cao, G.T.H.; López-Nandam, E.H.; Veronese-Paniagua, D.A.; Birchette, M.G.; Kenyon, M.; Md-Zain, B.M.; Munds, R.A.; Nekaris, K.A.-I.; Nijman, V.; et al. Molecular Phylogenetic Relationships and Unveiling Novel Genetic Diversity among Slow and Pygmy Lorises, including Resurrection of Xanthonycticebus intermedius. Genes 2023, 14, 643. https://doi.org/10.3390/genes14030643

AMA Style

Blair ME, Cao GTH, López-Nandam EH, Veronese-Paniagua DA, Birchette MG, Kenyon M, Md-Zain BM, Munds RA, Nekaris KA-I, Nijman V, et al. Molecular Phylogenetic Relationships and Unveiling Novel Genetic Diversity among Slow and Pygmy Lorises, including Resurrection of Xanthonycticebus intermedius. Genes. 2023; 14(3):643. https://doi.org/10.3390/genes14030643

Chicago/Turabian Style

Blair, Mary E., Giang T. H. Cao, Elora H. López-Nandam, Daniel A. Veronese-Paniagua, Mark G. Birchette, Marina Kenyon, Badrul M. Md-Zain, Rachel A. Munds, K. Anne-Isola Nekaris, Vincent Nijman, and et al. 2023. "Molecular Phylogenetic Relationships and Unveiling Novel Genetic Diversity among Slow and Pygmy Lorises, including Resurrection of Xanthonycticebus intermedius" Genes 14, no. 3: 643. https://doi.org/10.3390/genes14030643

APA Style

Blair, M. E., Cao, G. T. H., López-Nandam, E. H., Veronese-Paniagua, D. A., Birchette, M. G., Kenyon, M., Md-Zain, B. M., Munds, R. A., Nekaris, K. A.-I., Nijman, V., Roos, C., Thach, H. M., Sterling, E. J., & Le, M. D. (2023). Molecular Phylogenetic Relationships and Unveiling Novel Genetic Diversity among Slow and Pygmy Lorises, including Resurrection of Xanthonycticebus intermedius. Genes, 14(3), 643. https://doi.org/10.3390/genes14030643

Note that from the first issue of 2016, this journal uses article numbers instead of page numbers. See further details here.

Article Metrics

Back to TopTop