Dynamic Chromatin Accessibility and Gene Expression Regulation During Maize Leaf Development
Abstract
1. Introduction
2. Materials and Methods
2.1. Sample Description
2.2. ATAC-Seq Library Preparation
2.3. RNA-Seq Library Preparation
2.4. ATAC-Seq Data Analysis
2.5. RNA-Seq Data Processing
3. Results
3.1. Genome-Wide Identification of ACRs in Maize Leaf Development
3.2. Regulation of Gene Expression Through Coordination by ACRs
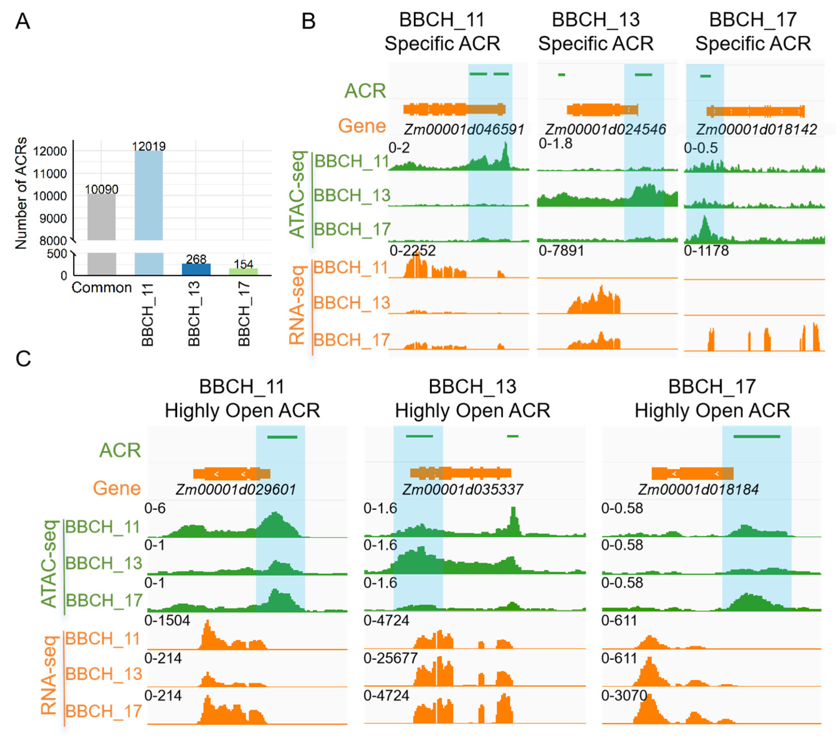
3.3. Developmentally Specific and Differential ACRs During Leaf Growth
3.4. Stage-Specific Regulation of Genes During Leaf Development
3.5. Identification of Regulatory DNA Elements Across Various Stages of Leaf Development
4. Discussion
5. Conclusions
Supplementary Materials
Author Contributions
Funding
Institutional Review Board Statement
Informed Consent Statement
Data Availability Statement
Conflicts of Interest
References
- Nuss, E.T.; Tanumihardjo, S.A. Maize: A Paramount Staple Crop in the Context of Global Nutrition. Compr. Rev. Food Sci. Food Saf. 2010, 9, 417–436. [Google Scholar] [CrossRef] [PubMed]
- Hirasawa, T.; Hsiao, T.C. Some Characteristics of Reduced Leaf Photosynthesis at Midday in Maize Growing in the Field. Field Crops Res. 1999, 62, 53–62. [Google Scholar] [CrossRef]
- Meier, U. Growth Stages of Mono- and Dicotyledonous Plants. In BBCH Monograph; Federal Biological Research Centre for Agriculture and Forestry: Berlin/Braunschweig, Germany, 2018. [Google Scholar]
- Valkov, V.T.; Scotti, N.; Kahlau, S.; MacLean, D.; Grillo, S.; Gray, J.C.; Bock, R.; Cardi, T. Genome-Wide Analysis of Plastid Gene Expression in Potato Leaf Chloroplasts and Tuber Amyloplasts: Transcriptional and Posttranscriptional Control. Plant Physiol. 2009, 150, 2030–2044. [Google Scholar] [CrossRef] [PubMed]
- Debernardi, J.M.; Mecchia, M.A.; Vercruyssen, L.; Smaczniak, C.; Kaufmann, K.; Inze, D.; Rodriguez, R.E.; Palatnik, J.F. Post-transcriptional Control of GRF Transcription Factors by Micro RNA miR396 and GIF Co-activator Affects Leaf Size and Longevity. Plant J. 2014, 79, 413–426. [Google Scholar] [CrossRef]
- Sarvepalli, K.; Gupta, M.D.; Challa, K.R.; Nath, U. Molecular Cartography of Leaf Development—Role of Transcription Factors. Curr. Opin. Plant Biol. 2019, 47, 22–31. [Google Scholar] [CrossRef]
- Waters, M.T.; Wang, P.; Korkaric, M.; Capper, R.G.; Saunders, N.J.; Langdale, J.A. GLK Transcription Factors Coordinate Expression of the Photosynthetic Apparatus in Arabidopsis. Plant Cell 2009, 21, 1109–1128. [Google Scholar] [CrossRef]
- Rossini, L.; Cribb, L.; Martin, D.J.; Langdale, J.A. The Maize Golden2 Gene Defines a Novel Class of Transcriptional Regulators in Plants. Plant Cell 2001, 13, 1231–1244. [Google Scholar] [CrossRef]
- Nguyen, N.H.; Lee, H. MYB-Related Transcription Factors Function as Regulators of the Circadian Clock and Anthocyanin Biosynthesis in Arabidopsis. Plant Signal Behav. 2016, 11, e1139278. [Google Scholar] [CrossRef]
- Tu, X.; Mejía-Guerra, M.K.; Valdes Franco, J.A.; Tzeng, D.; Chu, P.-Y.; Shen, W.; Wei, Y.; Dai, X.; Li, P.; Buckler, E.S.; et al. Reconstructing the Maize Leaf Regulatory Network Using ChIP-Seq Data of 104 Transcription Factors. Nat. Commun. 2020, 11, 5089. [Google Scholar] [CrossRef]
- Mei, X.; Nan, J.; Zhao, Z.; Yao, S.; Wang, W.; Yang, Y.; Bai, Y.; Dong, E.; Liu, C.; Cai, Y. Maize Transcription Factor ZmNF-YC13 Regulates Plant Architecture. J. Exp. Bot. 2021, 72, 4757–4772. [Google Scholar] [CrossRef]
- Balsalobre, A.; Drouin, J. Pioneer Factors as Master Regulators of the Epigenome and Cell Fate. Nat. Rev. Mol. Cell Biol. 2022, 23, 449–464. [Google Scholar] [CrossRef] [PubMed]
- Sun, Y.; Dong, L.; Zhang, Y.; Lin, D.; Xu, W.; Ke, C.; Han, L.; Deng, L.; Li, G.; Jackson, D.; et al. 3D Genome Architecture Coordinates Trans and Cis Regulation of Differentially Expressed Ear and Tassel Genes in Maize. Genome Biol. 2020, 21, 143. [Google Scholar] [CrossRef] [PubMed]
- Tsompana, M.; Buck, M.J. Chromatin Accessibility: A Window into the Genome. Epigenetics Chromatin 2014, 7, 33. [Google Scholar] [CrossRef] [PubMed]
- Minnoye, L.; Marinov, G.K.; Krausgruber, T.; Pan, L.; Marand, A.P.; Secchia, S.; Greenleaf, W.J.; Furlong, E.E.M.; Zhao, K.; Schmitz, R.J.; et al. Chromatin Accessibility Profiling Methods. Nat. Rev. Methods Primers 2021, 1, 10. [Google Scholar] [CrossRef] [PubMed]
- Buenrostro, J.D.; Wu, B.; Chang, H.Y.; Greenleaf, W.J. ATAC-seq: A Method for Assaying Chromatin Accessibility Genome-Wide. Curr. Protoc. Mol. Biol. 2015, 109, 21.29.1–21.29.9. [Google Scholar] [CrossRef]
- Pei, H.; Li, Y.; Liu, Y.; Liu, P.; Zhang, J.; Ren, X.; Lu, Z. Chromatin Accessibility Landscapes Revealed the Subgenome-Divergent Regulation Networks during Wheat Grain Development. Abiotech 2023, 4, 8–19. [Google Scholar] [CrossRef]
- Tannenbaum, M.; Sarusi-Portuguez, A.; Krispil, R.; Schwartz, M.; Loza, O.; Benichou, J.I.C.; Mosquna, A.; Hakim, O. Regulatory Chromatin Landscape in Arabidopsis Thaliana Roots Uncovered by Coupling INTACT and ATAC-Seq. Plant Methods 2018, 14, 113. [Google Scholar] [CrossRef]
- Magri, M.S.; Jiménez-Gancedo, S.; Bertrand, S.; Madgwick, A.; Escrivà, H.; Lemaire, P.; Gómez-Skarmeta, J.L. Assaying Chromatin Accessibility Using ATAC-Seq in Invertebrate Chordate Embryos. Front. Cell Dev. Biol. 2020, 7, 372. [Google Scholar] [CrossRef]
- Krueger, F. Trim Galore. Wrapper Tool Cutadapt FastQC Consistently Apply Qual Adapt Trimming FastQ Files. 2015. Available online: https://github.com/FelixKrueger/TrimGalore (accessed on 15 November 2024).
- Jiao, Y.; Peluso, P.; Shi, J.; Liang, T.; Stitzer, M.C.; Wang, B.; Campbell, M.S.; Stein, J.C.; Wei, X.; Chin, C.-S.; et al. Improved Maize Reference Genome with Single-Molecule Technologies. Nature 2017, 546, 524–527. [Google Scholar] [CrossRef]
- Ramirez-Gonzalez, R.H.; Bonnal, R.; Caccamo, M.; MacLean, D. Bio-Samtools: Ruby Bindings for SAMtools, a Library for Accessing BAM Files Containing High-Throughput Sequence Alignments. Source Code Biol. Med. 2012, 7, 6. [Google Scholar] [CrossRef]
- Zhang, Y.; Liu, T.; Meyer, C.A.; Eeckhoute, J.; Johnson, D.S.; Bernstein, B.E.; Nusbaum, C.; Myers, R.M.; Brown, M.; Li, W.; et al. Model-Based Analysis of ChIP-Seq (MACS). Genome Biol. 2008, 9, R137. [Google Scholar] [CrossRef] [PubMed]
- Quinlan, A.R.; Hall, I.M. BEDTools: A Flexible Suite of Utilities for Comparing Genomic Features. Bioinformatics 2010, 26, 841–842. [Google Scholar] [CrossRef] [PubMed]
- Ramírez, F.; Ryan, D.P.; Grüning, B.; Bhardwaj, V.; Kilpert, F.; Richter, A.S.; Heyne, S.; Dündar, F.; Manke, T. deepTools2: A next Generation Web Server for Deep-Sequencing Data Analysis. Nucleic Acids Res. 2016, 44, W160–W165. [Google Scholar] [CrossRef] [PubMed]
- Love, M.I.; Huber, W.; Anders, S. Moderated Estimation of Fold Change and Dispersion for RNA-Seq Data with DESeq2. Genome Biol. 2014, 15, 550. [Google Scholar] [CrossRef]
- Alexa, A.; Rahnenfuhrer, J. topGO: Enrichment Analysis for Gene Ontology. R Package Version 2.40.0; 2020. Available online: https://bioconductor.org/packages/release/bioc/html/topGO.html (accessed on 15 November 2024).
- Heinz, S.; Benner, C.; Spann, N.; Bertolino, E.; Lin, Y.C.; Laslo, P.; Cheng, J.X.; Murre, C.; Singh, H.; Glass, C.K. Simple Combinations of Lineage-Determining Transcription Factors Prime Cis-Regulatory Elements Required for Macrophage and B Cell Identities. Mol. Cell 2010, 38, 576–589. [Google Scholar] [CrossRef]
- Kim, D.; Langmead, B.; Salzberg, S.L. HISAT: A Fast Spliced Aligner with Low Memory Requirements. Nat. Methods 2015, 12, 357–360. [Google Scholar] [CrossRef]
- Anders, S.; Pyl, P.T.; Huber, W. HTSeq—A Python Framework to Work with High-Throughput Sequencing Data. Bioinformatics 2015, 31, 166–169. [Google Scholar] [CrossRef]
- Roberts, A.; Trapnell, C.; Donaghey, J.; Rinn, J.L.; Pachter, L. Improving RNA-Seq Expression Estimates by Correcting for Fragment Bias. Genome Biol. 2011, 12, R22. [Google Scholar] [CrossRef]
- Li, P.; Ponnala, L.; Gandotra, N.; Wang, L.; Si, Y.; Tausta, S.L.; Kebrom, T.H.; Provart, N.; Patel, R.; Myers, C.R. The Developmental Dynamics of the Maize Leaf Transcriptome. Nat. Genet. 2010, 42, 1060. [Google Scholar] [CrossRef]
- Chai, M.; Guo, Z.; Shi, X.; Li, Y.; Tang, J.; Zhang, Z. Dissecting the Regulatory Network of Leaf Premature Senescence in Maize (Zea mays L.) Using Transcriptome Analysis of ZmELS5 Mutant. Genes 2019, 10, 944. [Google Scholar] [CrossRef]
- Du, H.; Huang, M.; Zhang, Z.; Cheng, S. Genome-Wide Analysis of the AP2/ERF Gene Family in Maize Waterlogging Stress Response. Euphytica 2014, 198, 115–126. [Google Scholar] [CrossRef]
- Zang, Z.; Lv, Y.; Liu, S.; Yang, W.; Ci, J.; Ren, X.; Wang, Z.; Wu, H.; Ma, W.; Jiang, L. A Novel ERF Transcription Factor, ZmERF105, Positively Regulates Maize Resistance to Exserohilum turcicum. Front. Plant Sci. 2020, 11, 850. [Google Scholar] [CrossRef] [PubMed]
- Zhou, J.; Lee, C.; Zhong, R.; Ye, Z.-H. MYB58 and MYB63 Are Transcriptional Activators of the Lignin Biosynthetic Pathway during Secondary Cell Wall Formation in Arabidopsis. Plant Cell 2009, 21, 248–266. [Google Scholar] [CrossRef] [PubMed]
- Sun, J.; Qi, L.; Li, Y.; Zhai, Q.; Li, C. PIF4 and PIF5 Transcription Factors Link Blue Light and Auxin to Regulate the Phototropic Response in Arabidopsis. Plant Cell 2013, 25, 2102–2114. [Google Scholar] [CrossRef]
- Sakuraba, Y.; Jeong, J.; Kang, M.Y.; Kim, J.; Paek, N.C.; Choi, G. Phytochrome-interacting transcription factors PIF4 and PIF5 induce leaf senescence in Arabidopsis. Nat. Commun. 2014, 5, 4636. [Google Scholar] [CrossRef]
- Hu, H. The Role of Transcription Factor MYB53 from Arabidopsis Thaliana in the Regulated Production of Suberin. Master’s Thesis, Carleton University, Ottawa, ON, Canada, 2018. [Google Scholar]
- Dwyer, L.M.; Stewart, D.W. Effect of Leaf Age and Position on Net Photosynthetic Rates in Maize (Zea mays L.). Agric. For. Meteorol. 1986, 37, 29–46. [Google Scholar] [CrossRef]
- Cao, J.; Cusanovich, D.A.; Ramani, V.; Aghamirzaie, D.; Pliner, H.A.; Hill, A.J.; Daza, R.M.; McFaline-Figueroa, J.L.; Packer, J.S.; Christiansen, L. Joint Profiling of Chromatin Accessibility and Gene Expression in Thousands of Single Cells. Science 2018, 361, 1380–1385. [Google Scholar] [CrossRef]
- Guo, H.; Hu, B.; Yan, L.; Yong, J.; Wu, Y.; Gao, Y.; Guo, F.; Hou, Y.U.; Fan, X.; Dong, J.I. DNA Methylation and Chromatin Accessibility Profiling of Mouse and Human Fetal Germ Cells. Cell Res. 2017, 27, 165–183. [Google Scholar] [CrossRef]
- Qiu, Z.; Li, R.; Zhang, S.; Wang, K.; Xu, M.; Li, J.; Du, Y.; Yu, H.; Cui, X. Identification of Regulatory DNA Elements Using Genome-Wide Mapping of DNase I Hypersensitive Sites during Tomato Fruit Development. Mol. Plant 2016, 9, 1168–1182. [Google Scholar] [CrossRef]
- Ackermann, A.M.; Wang, Z.; Schug, J.; Naji, A.; Kaestner, K.H. Integration of ATAC-Seq and RNA-Seq Identifies Human Alpha Cell and Beta Cell Signature Genes. Mol. Metab. 2016, 5, 233–244. [Google Scholar] [CrossRef]
- Cockerill, P.N. Structure and Function of Active Chromatin and DNase I Hypersensitive Sites. FEBS J. 2011, 278, 2182–2210. [Google Scholar] [CrossRef]
- Chereji, R.V.; Eriksson, P.R.; Ocampo, J.; Prajapati, H.K.; Clark, D.J. Accessibility of Promoter DNA Is Not the Primary Determinant of Chromatin-Mediated Gene Regulation. Genome Res. 2019, 29, 1985–1995. [Google Scholar] [CrossRef]
- Klemm, S.L.; Shipony, Z.; Greenleaf, W.J. Chromatin Accessibility and the Regulatory Epigenome. Nat. Rev. Genet. 2019, 20, 207–220. [Google Scholar] [CrossRef]
- Corces, M.R.; Granja, J.M.; Shams, S.; Louie, B.H.; Seoane, J.A.; Zhou, W.; Silva, T.C.; Groeneveld, C.; Wong, C.K.; Cho, S.W.; et al. The Chromatin Accessibility Landscape of Primary Human Cancers. Science 2018, 362, eaav1898. [Google Scholar] [CrossRef]
- Wang, P.; Jin, S.; Chen, X.; Wu, L.; Zheng, Y.; Yue, C.; Guo, Y.; Zhang, X.; Yang, J.; Ye, N. Chromatin Accessibility and Translational Landscapes of Tea Plants under Chilling Stress. Hortic. Res. 2021, 8, 96. [Google Scholar] [CrossRef]
- Wang, F.; Xi, Z.; Wang, M.; Wang, L.; Wang, J. Genome-wide Chromatin Accessibility Reveals Transcriptional Regulation of Heterosis in Inter-subspecific Hybrid Rice. Plant J. 2024, 119, 2331–2348. [Google Scholar] [CrossRef]
- Nair, S.; Kim, D.S.; Perricone, J.; Kundaje, A. Integrating Regulatory DNA Sequence and Gene Expression to Predict Genome-Wide Chromatin Accessibility across Cellular Contexts. Bioinformatics 2019, 35, i108–i116. [Google Scholar] [CrossRef]
- Mimitou, E.P.; Lareau, C.A.; Chen, K.Y.; Zorzetto-Fernandes, A.L.; Hao, Y.; Takeshima, Y.; Luo, W.; Huang, T.-S.; Yeung, B.Z.; Papalexi, E. Scalable, Multimodal Profiling of Chromatin Accessibility, Gene Expression and Protein Levels in Single Cells. Nat. Biotechnol. 2021, 39, 1246–1258. [Google Scholar] [CrossRef]
- Thomas, S.; Li, X.-Y.; Sabo, P.J.; Sandstrom, R.; Thurman, R.E.; Canfield, T.K.; Giste, E.; Fisher, W.; Hammonds, A.; Celniker, S.E.; et al. Dynamic Reprogramming of Chromatin Accessibility during Drosophila Embryo Development. Genome Biol. 2011, 12, R43. [Google Scholar] [CrossRef]
- Trevino, A.E.; Sinnott-Armstrong, N.; Andersen, J.; Yoon, S.-J.; Huber, N.; Pritchard, J.K.; Chang, H.Y.; Greenleaf, W.J.; Pașca, S.P. Chromatin Accessibility Dynamics in a Model of Human Forebrain Development. Science 2020, 367, eaay1645. [Google Scholar] [CrossRef]
- Zhou, C.; Yuan, Z.; Ma, X.; Yang, H.; Wang, P.; Zheng, L.; Zhang, Y.; Liu, X. Accessible Chromatin Regions and Their Functional Interrelations with Gene Transcription and Epigenetic Modifications in Sorghum Genome. Plant Commun. 2021, 2, 100140. [Google Scholar] [CrossRef]
- Wang, G.; Li, X.; Shen, W.; Li, M.-W.; Huang, M.; Zhang, J.; Li, H. The Chromatin Accessibility Landscape of Pistils and Anthers in Rice. Plant Physiol. 2022, 190, 2797–2811. [Google Scholar] [CrossRef]
- Wei, Z.-Z.; Hu, K.-D.; Zhao, D.-L.; Tang, J.; Huang, Z.-Q.; Jin, P.; Li, Y.-H.; Han, Z.; Hu, L.-Y.; Yao, G.-F. MYB44 Competitively Inhibits the Formation of the MYB340-bHLH2-NAC56 Complex to Regulate Anthocyanin Biosynthesis in Purple-Fleshed Sweet Potato. BMC Plant Biol. 2020, 20, 258. [Google Scholar] [CrossRef]
- Jung, C.; Seo, J.S.; Han, S.W.; Koo, Y.J.; Kim, C.H.; Song, S.I.; Nahm, B.H.; Do Choi, Y.; Cheong, J.-J. Overexpression of AtMYB44 Enhances Stomatal Closure to Confer Abiotic Stress Tolerance in Transgenic Arabidopsis. Plant Physiol. 2008, 146, 623. [Google Scholar] [CrossRef]
- Jaradat, M.R.; Feurtado, J.A.; Huang, D.; Lu, Y.; Cutler, A.J. Multiple Roles of the Transcription Factor AtMYBR1/AtMYB44 in ABA Signaling, Stress Responses, and Leaf Senescence. BMC Plant Biol. 2013, 13, 192. [Google Scholar] [CrossRef]
- Ye, S.; Huang, Y.; Ma, T.; Ma, X.; Li, R.; Shen, J.; Wen, J. BnaABF3 and BnaMYB44 Regulate the Transcription of Zeaxanthin Epoxidase Genes in Carotenoid and Abscisic Acid Biosynthesis. Plant Physiol. 2024, 195, kiae184. [Google Scholar] [CrossRef]
- Jin HaiLing, J.H.; Cominelli, E.; Bailey, P.; Parr, A.; Mehrtens, F.; Jones, J.; Tonelli, C.; Weisshaar, B.; Martin, C. Transcriptional Repression by AtMYB4 Controls Production of UV-Protecting Sunscreens in Arabidopsis. EMBO J. 2000, 19, 6150–6161. [Google Scholar]
- Mengiste, T.; Chen, X.; Salmeron, J.; Dietrich, R. The BOTRYTIS SUSCEPTIBLE1 Gene Encodes an R2R3MYB Transcription Factor Protein That Is Required for Biotic and Abiotic Stress Responses in Arabidopsis. Plant Cell 2003, 15, 2551–2565. [Google Scholar] [CrossRef]






| Group | Up | Down | Total | 
|---|---|---|---|
| BBCH_11 vs. BBCH_13 | 898 | 1721 | 2619 | 
| BBCH_11 vs. BBCH_17 | 610 | 1165 | 1775 | 
| BBCH_13 vs. BBCH_17 | 587 | 127 | 714 | 
| Genes Associated with Specific ACRs | |||
|---|---|---|---|
| BBCH_11(4158) | BBCH_13(3) | BBCH_17(33) | |
| C1 | 7%(1) | 0% | 0% | 
| C2 | 1%(1) | 0% | 0% | 
| C3 | 5%(1) | 0% | 0% | 
| C4 | 0% | 0% | 3%(0.774) | 
| C5 | 6%(0.999) | 0% | 0% | 
| C6 | 2%(1) | 0% | 0% | 
| C7 | 4%(1) | 0% | 91%(0.01) | 
| C8 | 2%(1) | 67%(0.04) | 0% | 
| Disclaimer/Publisher’s Note: The statements, opinions and data contained in all publications are solely those of the individual author(s) and contributor(s) and not of MDPI and/or the editor(s). MDPI and/or the editor(s) disclaim responsibility for any injury to people or property resulting from any ideas, methods, instructions or products referred to in the content. | 
© 2024 by the authors. Licensee MDPI, Basel, Switzerland. This article is an open access article distributed under the terms and conditions of the Creative Commons Attribution (CC BY) license (https://creativecommons.org/licenses/by/4.0/).
Share and Cite
Wang, Y.; Wang, S.; Wu, Y.; Cheng, J.; Wang, H. Dynamic Chromatin Accessibility and Gene Expression Regulation During Maize Leaf Development. Genes 2024, 15, 1630. https://doi.org/10.3390/genes15121630
Wang Y, Wang S, Wu Y, Cheng J, Wang H. Dynamic Chromatin Accessibility and Gene Expression Regulation During Maize Leaf Development. Genes. 2024; 15(12):1630. https://doi.org/10.3390/genes15121630
Chicago/Turabian StyleWang, Yiduo, Shuai Wang, Yufeng Wu, Jiawen Cheng, and Haiyan Wang. 2024. "Dynamic Chromatin Accessibility and Gene Expression Regulation During Maize Leaf Development" Genes 15, no. 12: 1630. https://doi.org/10.3390/genes15121630
APA StyleWang, Y., Wang, S., Wu, Y., Cheng, J., & Wang, H. (2024). Dynamic Chromatin Accessibility and Gene Expression Regulation During Maize Leaf Development. Genes, 15(12), 1630. https://doi.org/10.3390/genes15121630
 
        


 
       