Characteristics and Identification Method of Natural and Mine Earthquakes: A Case Study on the Hegang Mining Area
Abstract
1. Introduction
2. Selection and Processing of Seismic Data
2.1. Introduction to the Research Area and Selection of Seismic Data
2.2. Seismic Data Processing
- (1)
- Baseline correction
- (2)
- Fourier transform
- (3)
- Instrument response correction
3. Comparative Analysis of Basic Ground Motion Parameters between Mine Earthquake and Earthquake
3.1. Comparison and Analysis of Amplitude Parameters
3.2. Response Spectrum
3.3. Duration Comparison and Analysis
4. Analysis of Identification Parameters of Natural and Mine Earthquakes
4.1. First Motion Direction of P-Wave
4.2. Fourier Response Spectrum and Dominant Frequency Analysis
4.3. Amplitude Ratio Comparison
4.4. Comparison between Amplitude and Coda Duration
5. Tests of Key Identification Parameters
5.1. Selection of Test Method
5.2. Inspection of Key Identification Parameters
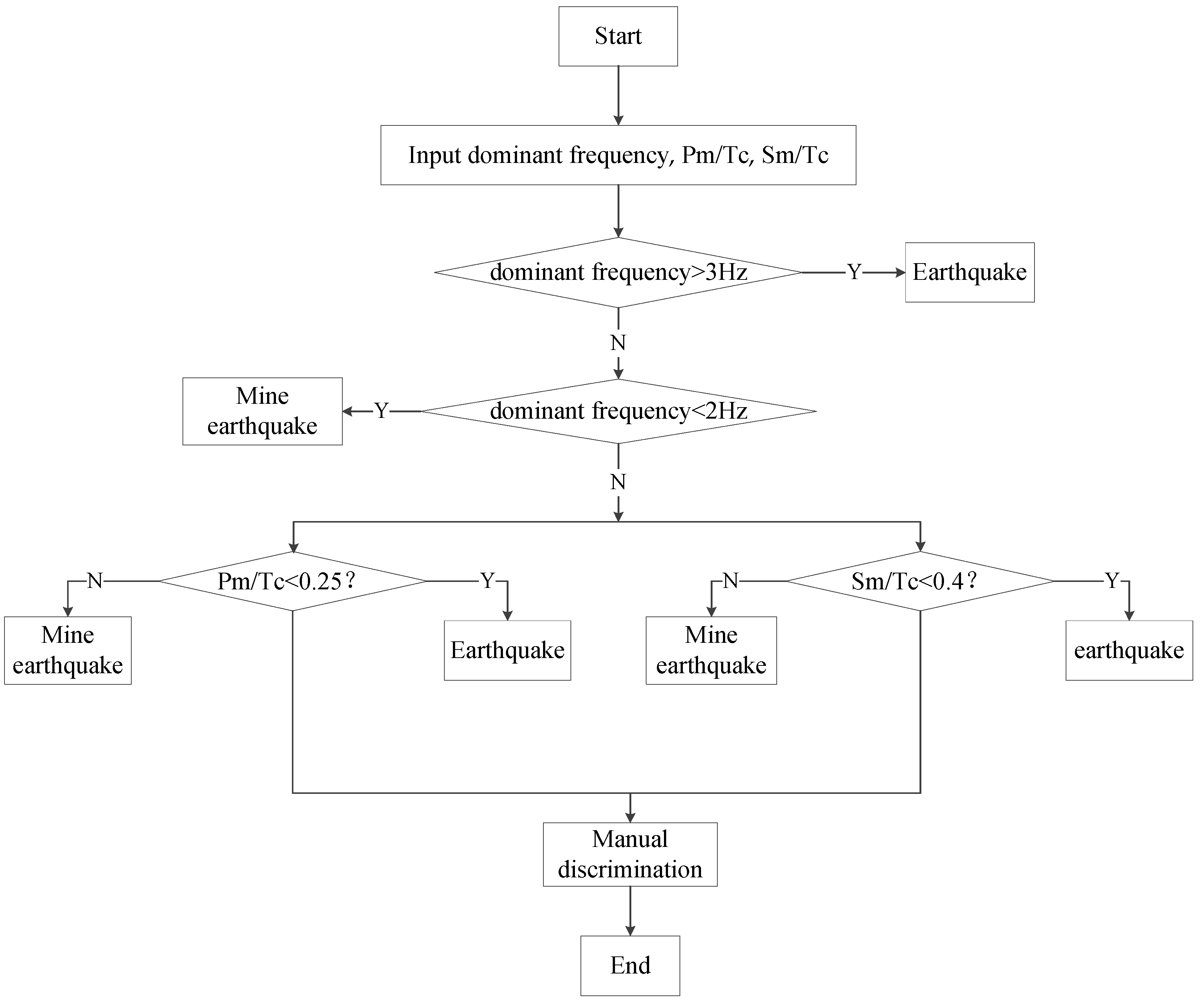
6. Three-Parameter Comprehensive Gradient Identification Method
7. Conclusions
- (1)
- The peak acceleration PGA of natural and mine earthquakes are in the same order of magnitude, but when the magnitude is similar, the earthquakes’ PGA are larger than mine earthquakes. The amplitude decay rate of earthquake is slower, and the duration is longer. Natural and mine earthquakes are almost similar in PGV without a considerable difference. When the magnitude is equivalent, the peak displacement (PGD) of earthquakes is significantly smaller than mine earthquakes, which is consistent with the fact that small-magnitude mine earthquakes are more detrimental to the surface than natural earthquakes. The PGV/PGA of records by the listed natural and mine earthquakes are less than 0.2 s, so there is no significant pulse effect. However, the PGV/PGA ratio of mine earthquakes is generally greater than earthquakes, which may be caused by the combined action of magnitude, hypocentral distance, geological faults, site conditions, and so on.
- (2)
- The acceleration response spectrum curve of the earthquake is “thin and high” as a whole, and the predominant period is less than 0.1 s except for a few points, and its average value is 0.064 s. The acceleration response spectrum curve of mine earthquake is “fat and low” as a whole, and the predominant period of mine earthquake records are generally greater than that of earthquakes, with an average of 0.13 s. The peak value of the response spectrum of mine earthquakes is higher than that of earthquakes, which have the characteristics of high frequency and large amplitude.
- (3)
- The duration of the earthquakes is generally higher than that of the mine earthquakes. The average duration of earthquake records is 21.4 s, and the average duration of mine earthquake records is 11.5 s. The first motion direction of a P-wave of earthquake is up and down, while the first motion direction of a P-wave of mine earthquake is down. The amplitude ratio Sm/Pm of natural and mine earthquakes are greater than 1, but the amplitude ratio Sm/Pm of mine earthquake is less than 5, and the range of earthquake amplitude ratio is larger than that of mine earthquakes.
- (4)
- The peak value of the mine earthquakes spectrum is larger than the earthquakes, and the dominant frequency of the mine earthquakes is smaller than the earthquakes. The dominant frequency of the mine earthquake is about 1 Hz, while the dominant frequency of the earthquakes is about 4 Hz. The spectral amplitude of earthquakes first increases and then decreases with the increase in frequency, and the change rate is slow. The spectral amplitude of mine earthquakes decreases with the increase infrequency, begins to decay at a large rate, and remains basically unchanged after the frequency reaches about 20 Hz. When the frequency of natural and mine earthquakes reaches 45 Hz, the spectral amplitude basically does not change and maintains a fixed value.
- (5)
- The number of earthquakes with the ratio Pm/Tc of maximum amplitude to coda duration of P-waves of less than 0.25 accounted for 83.6% of total earthquakes, while that of mine earthquakes accounted for only 9% of total mine earthquakes. The number of earthquakes with the ratio Sm/Tc of maximum amplitude to the coda duration of S-waves of less than 0.4 accounted for 80% of total earthquakes, while that of mine earthquakes accounted for 8% of total mine earthquakes. Therefore, the ratios of the maximum amplitude to coda duration of 0.25 and 0.4 are taken as the threshold values of Sm/Tc and Pm/Tc independently to identify natural and mine earthquakes.
- (6)
- Based on the analysis of the key identification parameters of natural and mine earthquakes, the dominant frequency, Pm/Tc, and Sm/Tc with better identification effects are selected as the key identification parameters of natural and mine earthquakes. Based on the test sample and test method, it is found that the dominant frequency as a separate criterion has the best identification effect, with a correct identification rate of 95.7% and the actual threat rate of 90.8%. Followed by Pm/Tc and Sm/Tc, with a correct identification rate of 91.4% and 93.6, respectively, and the actual threat rate is 83.3% and 86.3%, respectively. The correct identification rate of the three key identification parameters is more than 90%.
- (7)
- In order to further improve the identification accuracy, this study combined the three identification parameters for comprehensive identification of seismic events, and a “three-parameter comprehensive gradient identification method” is proposed. It has been tested that the correct identification rate of natural and mine earthquakes is 99.3%, and the actual threat rate is 98.4%, which can basically accurately identify natural and mine earthquakes.
Author Contributions
Funding
Institutional Review Board Statement
Informed Consent Statement
Data Availability Statement
Conflicts of Interest
References
- Xie, K.C. Strategic Researchon Promoting Energy Revolutionof Productionand Consumption; Science Press: Beijing, China, 2017. [Google Scholar]
- Yuan, L. Research progress on risk identification, assessment, monitoring and early warning technologies of typical dynamic hazards in coal mines. J. China Coal Soc. 2020, 45, 1557–1566. [Google Scholar]
- Xie, H.P.; Ju, Y.; Gao, M.Z.; Gao, F.; Liu, J.Z.; Ren, H.W.; Ge, H.R. Theories and technologies for in-situ fluidized mine of deep underground coal resources. J. China Coal Soc. 2018, 43, 1210–1219. [Google Scholar]
- Xie, H.P.; Li, C.B.; Gao, M.Z.; Zhang, R.; Gao, F.; Zhu, J.B. Conceptualization and preliminary research on deep in situ rock mechanics. Chin. J. Rock Mech. Eng. 2021, 40, 217–232. [Google Scholar]
- Zhang, T.L.; Yang, W.D.; Zhang, Z.; Hu, B.H. Study on attenuation relation of mine earthquake intensity in Hegang Coalfield. J. Nat. Disasters 2012, 21, 139–144. [Google Scholar]
- Meng, S.J.; Yang, W.H.; Li, H.Y.; Wang, M.; Sun, Y.Q. Preliminary study on the early warning of coal mine gas disaster induced by shake. World Earthq. Eng. 2020, 36, 218–228. [Google Scholar]
- Lizurek, G. Full moment tensor inversion as a practical tool in case of discrimination of tectonic and anthropogenic seismicity in poland. Pure Appl. Geophys. 2016, 174, 197–212. [Google Scholar] [CrossRef]
- Sagan, G.; Dubiel, R.; Mitrega, P.; Zuberek, W.M. The mechanism of mine tremors related to damages observed in the stope area. Publications-Institute of Geophysics. Pol. Acad. Sci. 1995, 19, 33–45. [Google Scholar]
- Holub, K.; Slavik, J.; Kalenda, P. Monitoring and analysis of seismicity in the OstravaKarvina coal mine district. Geophys. Pol. 1995, 43, 11–31. [Google Scholar]
- Kalab, Z.; Knejzlik, J. Recording of mine tremors from Poland by the SPF local seismic network in the Czech Republic Publications-Institute of Geophysics. Pol. Acad. Sci. 1995, 19, 269–277. [Google Scholar]
- Holub, K. Space-time variations of the frequency-energy relation for mine-induced seismicity in the Ostrava-Karvina mine district Geophysics. Pure Appl. 1996, 146, 265–280. [Google Scholar]
- Stec, K. Characteristics of seismic activity of the Upper Silesian Coal Basin in Poland. Geophys. J. Int. 2010, 2, 757–768. [Google Scholar] [CrossRef]
- Bischoff, M.; Cete, A.; Fritschen, R.; Meier, T. Coal mine induced seismicity in the ruhr area, Germany. Pure Appl. Geophys. 2010, 167, 63–75. [Google Scholar] [CrossRef]
- George, M.T.; Eleftheria, E.P.; Limnios, N. Statistical Tools for Earthquake and mine Seismology. Acta Geophys. Vol. 2011, 59, 657–658. [Google Scholar]
- Koper, K.D.; Pechmann, J.C.; Burlacu, R.; Pankow, L. Magnitude-based discrimination of man-made seismic events from naturally occurring earthquakes in Utah, USA. Geophys. Res. Lett. 2016, 43, 10638–10645. [Google Scholar] [CrossRef]
- Rudziński, Ł.; Mirek, J.; Lizurek, G. Identifification of seismic doublets occurred on Rudna mine, Poland. Acta Geophys. 2017, 65, 287–298. [Google Scholar] [CrossRef]
- Zhao, Y.; Liu, W.H.; Gao, Y.L. Distinguishing earthquake, explosion and mine earthquake in Beijing area. Seismol. Geomagn. Obs. Res. 1995, 16, 48–54. [Google Scholar]
- Zhang, P.; Gao, Y.L.; Xiao, J.; Xiao, L.P. The distinguish of explosions mine-shocks and earthquake recording in Liaoning Seismic Network. Seismol. Geomagn. Obs. Res. 2001, 22, 29–34. [Google Scholar]
- Liu, X.Q.; Du, Y.H.; Xu, B.; Li, H.; Shen, P.; Zhang, P. The Mode Identification Method and Its Application to Regional Mine and Nature Earthquakes. Earthq. Res. China 2005, 21, 50–60. [Google Scholar]
- Sun, B.B.; Zhang, S.R.; Wang, C.; Cui, W. Ground motion duration effect on responses of hydraulic shallow-buried tunnel under SV-waves excitations. Earthq. Eng. Eng. Vib. 2020, 19, 887–902. [Google Scholar] [CrossRef]
- He, X.S.; Li, S.Y.; Shen, P. A wavelet packet approach to wave classification of earthquakes and mine Shocks. Earthq. Res. China 2006, 22, 425–4346. [Google Scholar]
- Wang, F.; Lv, Z.; Liu, B.; Chen, C.; Kong, X.B.; Li, M.S. Characteristic analysis of the mine earthquakes, explosions and natural earthquakes occured in Zoucheng region. Seismol. Geomagn. Obs. Res. 2013, 34, 82–86. [Google Scholar]
- Yang, L.; Zang, K.J.; Yang, T.; Zhang, Y.; Fu, W.Z. Idendification of earthquake and explosion and mine eqrthquake records in changchun network. Plateau Earthq. Res. 2015, 27, 1–5. [Google Scholar]
- Jin, Y.Z.; Lin, M.J.; Fan, X.Y.; Liu, X.P.; He, J.; Yang, S.Y.; Meng, C.J. Feature recognition of explosion, collapse (mine earthquake) to specific ground motion in Shanxi region. Seismol. Geomagn. Obs. Res. 2015, 36, 63–66. [Google Scholar]
- Xia, F. Identification of blasting, mine earthquake and natural earthquake in shuangyashan. Inn. Mong. Coal Econ. 2018, 13, 20–21. [Google Scholar]
- Chen, Y.; Wang, Q.L.; Qin, W.B.; Zhang, C. Analysis of engineering and time-frequency characteristics of near-fault Ground motion from the chi-chi earthquake in Taiwan. J. Geod. Geodyn. 2021, 41, 1069–1075. [Google Scholar]
- Chen, Y.X.; Chi, M.J.; Li, X.J. Determination of site do minant period based on strong motion records. Acta Seismol. Sin. 2016, 38, 138–145+158. [Google Scholar]
- Amin, N.; Mehdi, P. Effect of the spectral shape of ground motion records on the collapse fragility assessment of degrading SDOF systems. Earthq. Eng. Eng. Vib. 2021, 20, 925–941. [Google Scholar]
- Xie, L.L.; Zhang, X.Z. Accelerogram-based duration and engineering duration of ground motion. Earthq. Eng. Eng. Dyn. 1988, 8, 31–38. [Google Scholar]
- Pasyanos, M.E.; Walter, W.R.; Matzel, E.M. A simultaneous multiphase approach to determine P-Wave and S-Wave attenuation of the crust and upper nantle. Bull. Seismol. Soc. Am. 2009, 99, 3314–3325. [Google Scholar] [CrossRef]
- Yildinm, E.; Gulbag, A.; Horasan, G.; Dogan, E. Discrimination of quarry blast and earthquakes in the vicinity of Istanbul using soft computing techniques. Comput. Geosci. 2011, 37, 1209–1227. [Google Scholar]
- Ford, S.R.; Walter, W.R. Aftershock characteristics as a means of discriminating explosions from earthquakes. Bull. Seismol. Soc. Am. 2010, 100, 364–376. [Google Scholar] [CrossRef]
- Kuyuk, H.S.; Yildirim, E.; Dogan, E.; Horasan, G. Application of k-means and Gaussian mixture model for classification of seismic activities in Istanbul. Nonlinear Process. Geophys. 2012, 19, 411–419. [Google Scholar] [CrossRef][Green Version]
- Shin, J.S.; Sheen, D.H.; Kim, G. Regional observations of the second North Korean nuclear test on 2009 May 25. Geophys. J. Int. 2010, 180, 243–250. [Google Scholar] [CrossRef]
- Zhang, H.; Yao, H.; Chen, X.; Huang, S.S.; Mou, J.Y. Progress in identification and formation mechanism of mine seismicity. Recent Dev. World Seismol. 2014, 3, 4–12. [Google Scholar]
- Yang, F.; Zhu, J.J.; Liu, Z.; Wu, B. Study on Identification Methods between Earthquake and Explosions occurred in Guangdong Region. Southchina J. Seismol. 2016, 36, 110–115. [Google Scholar]
- Wang, T.T.; Yian, B.J.; Zhang, B. The comprehensive identification methods between earthquakes and explosions. Prog. Geophys. 2013, 28, 2433–2443. [Google Scholar]
- Zhang, L.F.; Liao, W.L.; Zeng, X.S.; Zhon, Y.Y. Analysis if time-frequency characteristics of wave spectrum betweet tectonic natural and mine earthquake. Seismol. Geol. 2009, 31, 699–707. [Google Scholar]
- Wang, T.T. The Recognized Criteria and Methods Research on Earthquakes and Explosions Identification. Master’s Thesis, Institute of Geophysics, China Earthquake Administration, Beijing, China, 2012. [Google Scholar]
- Zhang, J.Y.; Wang, X.; Hwang, H.J.; Yi, W.J. Energy-based dynamic parameter identification for Pasternak foundation model. Earthq. Eng. Eng. Vib. 2021, 20, 631–643. [Google Scholar] [CrossRef]
- Huo, Z.Q.; Wang, J.; Zhang, J.C.; Yang, Y. Recognition Study on Earthquakes and Explosions in Jiangsu Area. China Earthq. Eng. J. 2015, 37, 232–234. [Google Scholar]
- Xu, S.X. Collection of Practical Research on Earthquake Prediction Methods-Seismological Special Edition; Academic Books and Periodicals Publishing House: Beijing, China, 1989; pp. 554–575. [Google Scholar]



















| Occurrence Time of the Earthquake (GMT) | Natural or Mine Earthquake | Disasters or Accidents in Coal Mines | Time Interval |
|---|---|---|---|
| 16 November 2000 to 2 December 2000 | Five earthquakes with magnitudes ML of no less than 3.0 (maximum magnitude ML = 4.1) occurred in two fault zones and surrounding areas where a coal mine was located. | One gas explosion | A few days |
| 14 November 2001 | A strong earthquake with the magnitude of Ms 8.1 occurred in the west of Kunlun mountain pass. | Five gas explosions in coal mines in Shanxi province | A few hours |
| 11:00 AM, 30 March 2003 | An earthquake with the magnitude of ML 4.1 occurred in Dongling, Shenyang, and 10 min later, an earthquake with the magnitude of ML 5.1 occurred in Bohai Bay. | One gas explosion in the Mengjiagou coal mine in Fushun city | 30 min |
| 06:49 AM, 14 February 2005 | A mine earthquake with the magnitude of ML 2.7 occurred. | A huge gas explosion in the Sunjiawan coal mine | 14 min |
| 12: 16 PM, 5 March 2010 | A mine earthquake with the magnitude of ML 1.2 occurred in Hegang. | One gas explosion | 9 h and 44 min |
| 08:59 PM, 9 January 2013 | A mine earthquake with the magnitude of ML 3.1 occurred in Hegang. | Three gas overrun alarms | 14 min, 44 min and 1 h and 22 min |
| 00:58 AM, 18 January 2013 | A mine earthquake with the magnitude of ML 3.0 occurred in Hegang. | A gas overrun alarm in Shangyujiao of the Zongcai first team. | About 4 h |
| 17:31 PM, 26 November 2014 | A mine earthquake with the magnitude of ML 1.6 occurred between Wulong coal mine of Fuxin mine Co., Ltd. and Hengda Coal Industry Co. Ltd. | One gas explosion and coal dust combustion accident in air return way in 5336 fully mechanized caving face of Hengda Coal Industry Co. Ltd. | 1 h and 4 min |
| 11:33 AM, 15 December 2014 | An earthquake with the magnitude of ML 2.9 occurred in Junde mine. | One gas explosion in Xiangyang mine | 27 h |
| 6 May 2018 | An earthquake occurred in southern Poland with a focal depth of 11.9 km and a magnitude of ML 3.4 on the Richter scale. | An accident in a coal mine near Jastrzebie-Zdroj, Poland | A few hours |
| 12:37 PM, 21 January 2016 | A mine earthquake with the magnitude of ML 3.8 occurred in Xingan mine in Hegang. | Gas overrun alarms in Xinxing and Junde mine. | 33 min |
| 01:33 PM, 16 January 2010 | A mine earthquake with the magnitude of ML 1.9 occurred. | A water outburst at 676 hydraulic mining area, first area, floor 17, level 2 south, Hegang coal mine | 3 h and 47 min |
| Station Name | Station Code | Station Bedrock | Seismometer | Digital Mining | Bandwidth | Sampling Rate/S | Sensitivity Frequency |
|---|---|---|---|---|---|---|---|
| Hegang Station | HEG | Granite | CTS-1 | EDAS-24L6 | 50 Hz—120 s | 100 | 5 Hz |
| Serial Number | Event Type | Earthquake OccurrenceTime | Magnitude (ML) | Hypocentraldepth/km | Epicenter Distance/km | P-Time | S-Time |
|---|---|---|---|---|---|---|---|
| 1 | Earthquake | 16 March 2008 19:48 | 2.7 | 10.0 | 72.21 | 19:48 17.980 | 19:48 26.120 |
| 2 | Earthquake | 7 May 2008 01:23 | 2.2 | 10.0 | 61.11 | 01:23 23.320 | 01:23 31.70 |
| 3 | Earthquake | 22 September 2008 00:42 | 2.1 | 10.0 | 50.00 | 00:42 28.770 | 00:42 35.70 |
| 4 | Earthquake | 15 July 2014 22:44 | 2.4 | 10.0 | 61.11 | 22:44 45.670 | 22:44 53.160 |
| 5 | Earthquake | 23 October 2014 16:19 | 1.7 | 10.0 | 50.00 | 16:10 44.890 | 16:10 59.720 |
| 6 | Earthquake | 16 September 2014 03:14 | 2.2 | 10.0 | 61.11 | 03:14 32.580 | 03:14 39.660 |
| 7 | Mine earthquake | 6 March 2008 04:46 | 2.4 | 0.5 | 9.44 | 04:46 17.660 | 04:46 18.750 |
| 8 | Mine earthquake | 8 March 2008 16:13 | 2.0 | 0.5 | 8.33 | 16:13 43.370 | 16:13 44.420 |
| 9 | Mine earthquake | 3 November 2009 23:38 | 2.0 | 0.5 | 10.55 | 23:38 08.30 | 23:38 09.330 |
| 10 | Mine earthquake | 7 November 2009 22:50 | 2.1 | 0.5 | 13.89 | 22:50 02.890 | 22:50 04.610 |
| 11 | Mine earthquake | 17 March 2010 16:22 | 1.7 | 0.5 | 9.44 | 16:22 11.530 | 16:22 12.610 |
| 12 | Mine earthquake | 8 October 2011 03:57 | 2.1 | 0.5 | 7.22 | 03:57 10.510 | 03:57 11.450 |
| Serial Number | Event Type | Earthquake Occurrence Time | PGA (cm/s2) | PGV (cm/s) | PGD (um) | PGV/PGA |
|---|---|---|---|---|---|---|
| 1 | Earthquake | 16 March 2008 19:48 | 0.043 | 0.0007 | 0.42 | 0.016 |
| 2 | Earthquake | 7 May 2008 01:23 | 0.049 | 0.0006 | 0.42 | 0.012 |
| 3 | Earthquake | 22 September 2008 00:42 | 0.054 | 0.0006 | 0.66 | 0.011 |
| 4 | Earthquake | 15 July 2014 22:44 | 0.056 | 0.0008 | 0.39 | 0.014 |
| 5 | Earthquake | 23 October 2014 16:19 | 0.008 | 0.00017 | 0.06 | 0.021 |
| 6 | Earthquake | 16 September 2014 03:14 | 0.030 | 0.0005 | 0.16 | 0.017 |
| 7 | Mine earthquake | 6 March 2008 04:46 | 0.020 | 0.0017 | 1.49 | 0.085 |
| 8 | Mine earthquake | 8 March 2008 16:13 | 0.011 | 0.0008 | 0.87 | 0.073 |
| 9 | Mine earthquake | 3 November 2009 23:38 | 0.013 | 0.0006 | 0.80 | 0.046 |
| 10 | Mine earthquake | 7 November 2009 22:50 | 0.012 | 0.0009 | 0.77 | 0.075 |
| 11 | Mine earthquake | 17 March 2010 16:22 | 0.025 | 0.0010 | 1.04 | 0.040 |
| 12 | Mine earthquake | 8 October 2011 03:57 | 0.013 | 0.0005 | 0.60 | 0.039 |
| Event Type | Number of Events (Piece) | Mean Value | Standard Deviation | Coefficient of Variation |
|---|---|---|---|---|
| Earthquake | 150 | 0.064 | 0.023 | 0.361 |
| Mine earthquake | 200 | 0.131 | 0.069 | 0.526 |
| Key Identification Parameters | Event Category | Total | Correct Identification Number | Misidentification Number | Correct Identification Rate (%) | Actual Threat Rate (dr)/% | Apparent Threat Rate (d)/% |
|---|---|---|---|---|---|---|---|
| Dominant frequency | Earthquake | 60 | 56 | 4 | 95.7 | 90.8 | 97.5 |
| Mine earthquake | 80 | 78 | 2 | ||||
| Pm/Tc | Earthquake | 60 | 56 | 4 | 91.4 | 83.3 | 90.0 |
| Mine earthquake | 80 | 72 | 8 | ||||
| Sm/Tc | Earthquake | 60 | 54 | 6 | 93.6 | 86.3 | 96.3 |
| Mine earthquake | 80 | 77 | 3 |
| Event Category | Total | Correct Identification Number | Misidentification Number | Correct Identification Rate (%) | Actual Threat Rate (dr)/% | Apparent Threat Rate (d)/% |
|---|---|---|---|---|---|---|
| Earthquake | 60 | 59 | 1 | 99.3 | 98.4 | 100.0 |
| Mine earthquake | 80 | 80 | 0 |
Publisher’s Note: MDPI stays neutral with regard to jurisdictional claims in published maps and institutional affiliations. |
© 2022 by the authors. Licensee MDPI, Basel, Switzerland. This article is an open access article distributed under the terms and conditions of the Creative Commons Attribution (CC BY) license (https://creativecommons.org/licenses/by/4.0/).
Share and Cite
Meng, S.; Mu, H.; Wang, M.; Yang, W.; Liu, Y.; Sun, Y.; Yuan, X. Characteristics and Identification Method of Natural and Mine Earthquakes: A Case Study on the Hegang Mining Area. Minerals 2022, 12, 1256. https://doi.org/10.3390/min12101256
Meng S, Mu H, Wang M, Yang W, Liu Y, Sun Y, Yuan X. Characteristics and Identification Method of Natural and Mine Earthquakes: A Case Study on the Hegang Mining Area. Minerals. 2022; 12(10):1256. https://doi.org/10.3390/min12101256
Chicago/Turabian StyleMeng, Shangjiu, Hailong Mu, Miao Wang, Wenhan Yang, Yang Liu, Yiqiang Sun, and Xiaoming Yuan. 2022. "Characteristics and Identification Method of Natural and Mine Earthquakes: A Case Study on the Hegang Mining Area" Minerals 12, no. 10: 1256. https://doi.org/10.3390/min12101256
APA StyleMeng, S., Mu, H., Wang, M., Yang, W., Liu, Y., Sun, Y., & Yuan, X. (2022). Characteristics and Identification Method of Natural and Mine Earthquakes: A Case Study on the Hegang Mining Area. Minerals, 12(10), 1256. https://doi.org/10.3390/min12101256

