Existence and Uniqueness of Solution to a Terminal Value Problem of First-Order Differential Equation
Abstract
:1. Introduction
2. Comparison Lemmas
3. Main Results
- for , ,
- for and ,
- for ,
- .
- we have
- and we obtain .
- If r satisfies , then the monotonicity of and implies
- ;
- for , is concave;
- for , ,
- ;
- for , ;
- for , ;
- for , .
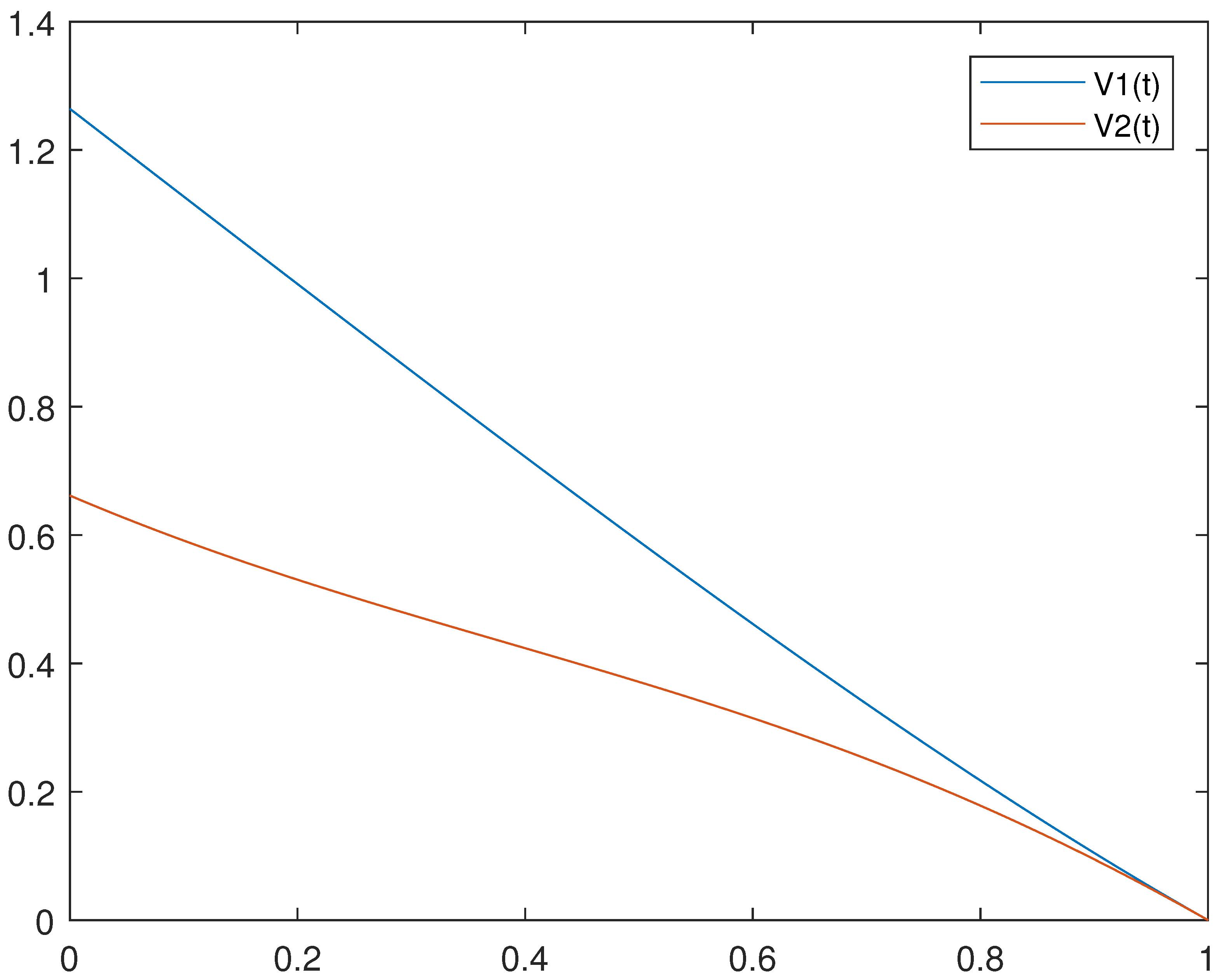
4. Application
5. Discussion
6. Conclusions
Author Contributions
Funding
Institutional Review Board Statement
Informed Consent Statement
Data Availability Statement
Acknowledgments
Conflicts of Interest
References
- Wang, L.; Wu, Y.; Liu, M.; Meng, Y.; Cao, M. Hybrid collocation method for solving terminal value problemsof a class of fractional differential eqautions. J. Jilin Univ. (Sci. Ed.) 2018, 56, 897–900. [Google Scholar]
- Zhang, H. Existence of solutions of terminal value problem for nonlinear first order differential equations systems in Banach spaces. J. Chuzhou Univ. 2010, 12, 4–6. [Google Scholar]
- Wang, F.; Cui, Y.; Zhang, F. The method of quasi-upper and lower solutions for terminal value problems of differential equations with discontinuous terms. J. Math. Study 2009, 42, 68–74. [Google Scholar]
- Zhou, Y. Maximal and minmal solutions of terminal value problems for differential eqautions in Banach spaces. J. Syst. Sci. Math. Sci. 1999, 19, 264–267. [Google Scholar]
- Yakar, C.; Arslan, M. Terminal value problem for causal differential equations with a caputofractional derivative. Turk. J. Math. 2017, 41, 1042–1052. [Google Scholar] [CrossRef]
- Shah, S.; Rehman, M.U. A note on terminal value problems for fractional differential equations on infinite interval. Appl. Math. Lett. 2016, 52, 118–125. [Google Scholar] [CrossRef]
- Aftabizadeh, A.; Lakshmikantham, V. On the theory of terminal value problems for ordinary differential equations. Nonlinear Anal. Theory Methods Appl. 1981, 5, 1173–1180. [Google Scholar] [CrossRef]
- Benchohra, M.; Bouriah, S.; Nieto, J.J. Terminal value problem for differential equations with Hilfer–Katugampola fractional derivative. Symmetry 2019, 11, 672. [Google Scholar] [CrossRef]
- Li, C.; Li, M.M.; Zhou, H. Terminal value problem for a generalized fractional ordinary differential equation. Math. Methods Appl. Sci. 2021, 44, 12963–12979. [Google Scholar] [CrossRef]
- Babak, S.; Wu, G.C.; Dumitru, B. Collocation methods for terminal value problems of tempered fractional differential equations. Appl. Numer. Math. 2020, 156, 385–395. [Google Scholar]

Publisher’s Note: MDPI stays neutral with regard to jurisdictional claims in published maps and institutional affiliations. |
© 2022 by the authors. Licensee MDPI, Basel, Switzerland. This article is an open access article distributed under the terms and conditions of the Creative Commons Attribution (CC BY) license (https://creativecommons.org/licenses/by/4.0/).
Share and Cite
Feng, Y.; Pan, Q.; Jiang, J. Existence and Uniqueness of Solution to a Terminal Value Problem of First-Order Differential Equation. Axioms 2022, 11, 435. https://doi.org/10.3390/axioms11090435
Feng Y, Pan Q, Jiang J. Existence and Uniqueness of Solution to a Terminal Value Problem of First-Order Differential Equation. Axioms. 2022; 11(9):435. https://doi.org/10.3390/axioms11090435
Chicago/Turabian StyleFeng, Yuqiang, Qian Pan, and Jun Jiang. 2022. "Existence and Uniqueness of Solution to a Terminal Value Problem of First-Order Differential Equation" Axioms 11, no. 9: 435. https://doi.org/10.3390/axioms11090435
APA StyleFeng, Y., Pan, Q., & Jiang, J. (2022). Existence and Uniqueness of Solution to a Terminal Value Problem of First-Order Differential Equation. Axioms, 11(9), 435. https://doi.org/10.3390/axioms11090435

