Convergence of Parameterized Variable Metric Three-Operator Splitting with Deviations for Solving Monotone Inclusions
Abstract
1. Introduction
2. Preliminaries
- Then the sequence converges weakly to a point in Ω.
3. Iterative Algorithms and Convergence Analyses
3.1. Parameterized Variable Metric Three-Operator Algorithm
- Then we have
- 1.
- is bounded;
- 2.
- , , , , , where , is defined as Proposition 1;
- 3.
- Suppose that one of the following holds:
- (a)
- A is uniformly monotone on every nonempty bounded subset of ;
- (b)
- B is uniformly monotone on every nonempty bounded subset of ;
- (c)
- , C is demiregular at x,
3.2. Multi-Step Inertial Parameterized Variable Metric Three-Operator Algorithm
- 1.
- For every , exists;
- 2.
- , converge weakly to the same point of , , converge weakly to the same point of ;
- 3.
- Suppose that one of the following holds:
- (a)
- A is uniformly monotone on every nonempty bounded subset of ;
- (b)
- B is uniformly monotone on every nonempty bounded subset of ;
- (c)
- , C is demiregular at x,
- then , converge strongly to the same point of .
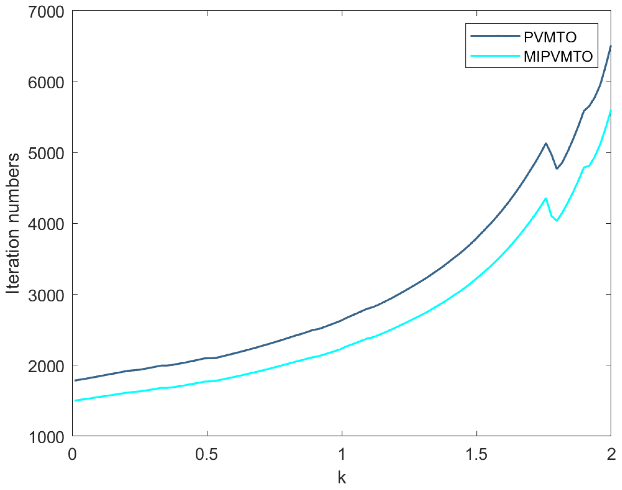
4. Numerical Results
5. Conclusions
Author Contributions
Funding
Data Availability Statement
Acknowledgments
Conflicts of Interest
References
- Qin, X.; An, N.T. Smoothing algorithms for computing the projection onto a minkowski sum of convex sets. Comput. Optim. Appl. 2019, 74, 821–850. [Google Scholar] [CrossRef]
- Combettes, P.L.; Wajs, V.R. Signal recovery by proximal forward-backward splitting. Multiscale Model. Simul. 2005, 4, 1168–1200. [Google Scholar] [CrossRef]
- Izuchukwu, C.; Reich, S.; Shehu, Y. Strong convergence of forward–reflected–backward splitting methods for solving monotone inclusions with applications to image restoration and optimal control. J. Sci. Comput. 2023, 94, 73. [Google Scholar] [CrossRef]
- Briceño-Arias, L.M.; Combettes, P.L. Monotone operator methods for nash equilibria in non-potential games. Comput. Anal. Math. 2013, 50, 143–159. [Google Scholar]
- An, N.T.; Nam, N.M.; Qin, X. Solving k-center problems involving sets based on optimization techniques. J. Glob. Optim. 2020, 76, 189–209. [Google Scholar] [CrossRef]
- Nemirovski, A.; Juditsky, A.B.; Lan, G.; Shapiro, A. Robust stochastic approximation approach to stochastic programming. SIAM J. Optim. 2009, 19, 1574–1609. [Google Scholar] [CrossRef]
- Tang, Y.; Wen, M.; Zeng, T. Preconditioned three-operator splitting algorithm with applications to image restoration. J. Sci. Comput. 2022, 92, 106. [Google Scholar] [CrossRef]
- Davis, D.; Yin, W. A three-operator splitting scheme and its optimization applications. Set-Valued Var. Anal. 2017, 25, 829–858. [Google Scholar] [CrossRef]
- Cui, F.; Tang, Y.; Yang, Y. An inertial three-operator splitting algorithm with applications to image inpainting. arXiv 2019, arXiv:1904.11684. [Google Scholar]
- Malitsky, Y.; Tam, M.K. A forward-backward splitting method for monotone inclusions without cocoercivity. SIAM J. Optim. 2020, 30, 1451–1472. [Google Scholar] [CrossRef]
- Zong, C.; Tang, Y.; Zhang, G. An inertial semi-forward-reflected-backward splitting and its application. Acta Math. Sin. Engl. Ser. 2022, 38, 443–464. [Google Scholar] [CrossRef]
- Zhang, C.; Chen, J. A parameterized three-operator splitting algorithm and its expansion. J. Nonlinear Var. Anal. 2021, 5, 211–226. [Google Scholar]
- Wang, D.; Wang, X. A parameterized Douglas-Rachford algorithm. Comput. Optim. Appl. 2021, 164, 263–284. [Google Scholar] [CrossRef]
- Ryu, E.K.; Vũ, B.C. Finding the forward-Douglas–Rachford-forward method. J. Optim. Theory Appl. 2020, 184, 858–876. [Google Scholar] [CrossRef]
- Yan, M. A primal-dual three-operator splitting scheme. arXiv 2016, arXiv:1611.09805v1. [Google Scholar]
- Briceño-Arias, L.M.; Davis, D. Forward-backward-half forward algorithm for solving monotone inclusions. SIAM J. Optim. 2018, 28, 2839–2871. [Google Scholar] [CrossRef]
- Polyak, B.T. Some methods of speeding up the convergence of iteration methods. USSR Comput. Math. Math. Phys. 1964, 4, 1–17. [Google Scholar] [CrossRef]
- Chen, C.; Chan, R.H.; Ma, S.; Yang, J. Inertial proximal ADMM for linearly constrained separable convex optimization. SIAM J. Imaging Sci. 2015, 8, 2239–2267. [Google Scholar] [CrossRef]
- Combettes, P.L.; Glaudin, L.E. Quasi-nonexpansive iterations on the affine hull of orbits: From Mann’s mean value algorithm to inertial methods. SIAM J. Optim. 2017, 27, 2356–2380. [Google Scholar] [CrossRef]
- Qin, X.; Wang, L.; Yao, J.C. Inertial splitting method for maximal monotone mappings. J. Nonlinear Convex. Anal. 2020, 21, 2325–2333. [Google Scholar]
- Dey, S. A hybrid inertial and contraction proximal point algorithm for monotone variational inclusions. Numer. Algorithms 2023, 93, 1–25. [Google Scholar] [CrossRef]
- Ochs, P.; Chen, Y.; Brox, T.; Pock, T. iPiano: Inertial proximal algorithm for nonconvex optimization. SIAM J. Imaging Sci. 2014, 7, 1388–1419. [Google Scholar] [CrossRef]
- Dong, Q.L.; Lu, Y.Y.; Yang, J.F. The extragradient algorithm with inertial effects for solving the variational inequality. Optimization 2016, 65, 2217–2226. [Google Scholar] [CrossRef]
- Chen, G.H.G.; Rockafellar, R.T. Convergence rates in forward-backward splitting. SIAM J. Optim. 1997, 7, 421–444. [Google Scholar] [CrossRef]
- Combettes, P.L.; Vũ, B.C. Variable metric forward-backward splitting with applications to monotone inclusions in duality. Optimization 2014, 63, 1289–1318. [Google Scholar] [CrossRef]
- Bonettini, S.; Porta, F.; Ruggiero, V. A variable metric forward-backward method with extrapolation. SIAM J. Sci. Comput. 2016, 38, A2558–A2584. [Google Scholar] [CrossRef]
- Salzo, S. The variable metric forward-backward splitting algorithm under mild differentiability assumptions. SIAM J. Optim. 2017, 27, 2153–2181. [Google Scholar] [CrossRef]
- Audrey, R.; Yves, W. Variable metric forward-backward algorithm for composite minimization problems. SIAM J. Optim. 2021, 31, 1215–1241. [Google Scholar]
- Vũ, B.C.; Papadimitriou, D. A nonlinearly preconditioned forward-backward splitting method and applications. Numer. Funct. Anal. Optim. 2022, 42, 1880–1895. [Google Scholar] [CrossRef]
- Bonettini, S.; Rebegoldi, S.; Ruggiero, V. Inertial variable metric techniques for the inexact forward-backward algorithm. SIAM J. Sci. Comput. 2018, 40, A3180–A3210. [Google Scholar] [CrossRef]
- Lorenz, D.; Pock, T. An inertial forward-backward algorithm for monotone inclusions. J. Math. Imaging Vis. 2015, 51, 311–325. [Google Scholar] [CrossRef]
- Cui, F.; Tang, Y.; Zhu, C. Convergence analysis of a variable metric forward-backward splitting algorithm with applications. J. Inequal. Appl. 2019, 141, 1–27. [Google Scholar] [CrossRef]
- Bauschke, H.H.; Combettes, P.L. CMS books in mathematics. In Convex Analysis and Monotone Operator Theory in Hilbert Spaces, 2nd ed.; Springer: Berlin/Heidelberg, Germany, 2017. [Google Scholar]
- Aragón-Artacho, F.J.; Torregrosa-Belén, D. A Direct Proof of Convergence of Davis-Yin Splitting Algorithm Allowing Larger Stepsizes. Set-Valued Var. Anal. 2022, 30, 1011–1029. [Google Scholar] [CrossRef]
- Marino, G.; Xu, H.K. Convergence of generalized proximal point algorithms. Commun. Pure Appl. Anal. 2004, 3, 791–808. [Google Scholar] [CrossRef]
- Combettes, P.L.; Vũ, B.C. Variable metric quasi-Fejér monotonicity. Nonlinear Anal. 2012, 78, 17–31. [Google Scholar] [CrossRef]




| PVMTO | MIPVMTO | |||||||
|---|---|---|---|---|---|---|---|---|
| eps | Iter | CPU () | Iter | CPU () | ||||
| 0.00999E | 531 | 0.892097 | 0.075116 | 0.00999E | 473 | 0.896813 | 0.101615 | |
| 0.50659E | 564 | 0.909472 | 0.079004 | 0.50659E | 526 | 0.917201 | 0.078163 | |
| 1.00499E | 624 | 0.932223 | 0.083093 | 1.00499E | 592 | 0.942767 | 0.080023 | |
| 1.50599E | 725 | 0.965979 | 0.098467 | 1.50599E | 615 | 0.969368 | 0.088909 | |
| 1.91199E | 745 | 0.987424 | 0.103177 | 1.91199E | 668 | 0.994628 | 0.093426 | |
| 1.93599E | 746 | 0.988654 | 0.102805 | 1.93599E | 676 | 0.996532 | 0.095638 | |
| 1.95699E | 747 | 0.989739 | 0.106307 | 1.95699E | 685 | 0.998393 | 0.092109 | |
| 1.97899E | 749 | 0.990939 | 0.097910 | 1.97899E | 696 | 1.000491 | 0.094137 | |
| 1.98999E | 750 | 0.991522 | 0.098771 | 1.98999E | 702 | 1.001613 | 0.093303 | |
| 1.99999E | 750 | 0.991941 | 0.098490 | 1.99999E | 707 | 1.002606 | 0.094370 | |
| 2.00000E | 750 | 0.991941 | 0.113851 | 2.00000E | 750 | 0.991941 | 0.113851 | |
| 0.00999E | 1114 | 0.869743 | 0.159736 | 0.00999E | 958 | 0.870160 | 0.131419 | |
| 0.50659E | 1223 | 0.880358 | 0.165580 | 0.50659E | 1063 | 0.880900 | 0.142245 | |
| 1.00499E | 1487 | 0.893068 | 0.193978 | 1.00499E | 1314 | 0.893768 | 0.175073 | |
| 1.50599E | 1878 | 0.909894 | 0.245709 | 1.50599E | 1675 | 0.910860 | 0.224609 | |
| 1.91199E | 2523 | 0.928138 | 0.328125 | 1.91199E | 2249 | 0.929321 | 0.302159 | |
| 1.93599E | 2538 | 0.929595 | 0.342751 | 1.93599E | 2297 | 0.931024 | 0.324058 | |
| 1.95699E | 2586 | 0.931119 | 0.350296 | 1.95699E | 2302 | 0.932462 | 0.309686 | |
| 1.97899E | 2635 | 0.932768 | 0.347120 | 1.97899E | 2357 | 0.934105 | 0.315834 | |
| 1.98999E | 2623 | 0.933456 | 0.341721 | 1.98999E | 2388 | 0.934962 | 0.318405 | |
| 1.99999E | 2652 | 0.934230 | 0.349495 | 1.99999E | 2417 | 0.935759 | 0.321433 | |
| 2.00000E | 2652 | 0.934231 | 0.314799 | 2.00000E | 2652 | 0.934231 | 0.314799 | |
| 0.00999E | 2017 | 0.893855 | 0.518356 | 0.00999E | 1692 | 0.893916 | 0.237726 | |
| 0.50659E | 2370 | 0.915375 | 0.312055 | 0.50659E | 1990 | 0.915430 | 0.267332 | |
| 1.00499E | 2998 | 0.939446 | 0.389901 | 1.00499E | 2520 | 0.939509 | 0.340453 | |
| 1.50599E | 4365 | 0.968586 | 0.563529 | 1.50599E | 3667 | 0.968661 | 0.485276 | |
| 1.91199E | 6464 | 0.999046 | 0.832374 | 1.91199E | 5530 | 0.999158 | 0.735078 | |
| 1.93599E | 6717 | 1.001373 | 0.864062 | 1.93599E | 5748 | 1.001488 | 0.765171 | |
| 1.95699E | 6957 | 1.003502 | 1.488362 | 1.95699E | 5956 | 1.003622 | 2.570363 | |
| 1.97899E | 7229 | 1.005861 | 3.010892 | 1.97899E | 6190 | 1.005987 | 2.856389 | |
| 1.98999E | 7374 | 1.007065 | 3.209643 | 1.98999E | 6315 | 1.007196 | 2.881690 | |
| 1.99999E | 7511 | 1.008205 | 3.351171 | 1.99999E | 6433 | 1.008341 | 2.996621 | |
| 2.00000E | 7511 | 1.008206 | 3.024831 | 2.00000E | 7511 | 1.008206 | 3.024831 | |
Disclaimer/Publisher’s Note: The statements, opinions and data contained in all publications are solely those of the individual author(s) and contributor(s) and not of MDPI and/or the editor(s). MDPI and/or the editor(s) disclaim responsibility for any injury to people or property resulting from any ideas, methods, instructions or products referred to in the content. |
© 2023 by the authors. Licensee MDPI, Basel, Switzerland. This article is an open access article distributed under the terms and conditions of the Creative Commons Attribution (CC BY) license (https://creativecommons.org/licenses/by/4.0/).
Share and Cite
Guo, Y.; Yan, Y. Convergence of Parameterized Variable Metric Three-Operator Splitting with Deviations for Solving Monotone Inclusions. Axioms 2023, 12, 508. https://doi.org/10.3390/axioms12060508
Guo Y, Yan Y. Convergence of Parameterized Variable Metric Three-Operator Splitting with Deviations for Solving Monotone Inclusions. Axioms. 2023; 12(6):508. https://doi.org/10.3390/axioms12060508
Chicago/Turabian StyleGuo, Yanni, and Yinan Yan. 2023. "Convergence of Parameterized Variable Metric Three-Operator Splitting with Deviations for Solving Monotone Inclusions" Axioms 12, no. 6: 508. https://doi.org/10.3390/axioms12060508
APA StyleGuo, Y., & Yan, Y. (2023). Convergence of Parameterized Variable Metric Three-Operator Splitting with Deviations for Solving Monotone Inclusions. Axioms, 12(6), 508. https://doi.org/10.3390/axioms12060508
