Abstract
A critical processing step for AI algorithms is mapping the raw data to a landscape where the similarity of two data points is conveniently defined. Frequently, when the data points are compositions of probability functions, the similarity is reduced to affine geometric concepts; the basic notion is that of the straight line connecting two data points, defined as a zero-acceleration line segment. This paper provides an axiomatic presentation of the probability simplex’s most commonly used affine geometries. One result is a coherent presentation of gradient flow in Aichinson’s compositional data, Amari’s information geometry, the Kantorivich distance, and the Lagrangian optimization of the probability simplex.
MSC:
53B12; 62B11; 94A16
1. Introduction
This paper discusses the geometry of the set of all probability measures whose support is a given finite set. The sample space is the set of possible outcomes of the experiment of interest. While the use of a geometric language is well established in statistics, the formalization of a specific affine structure is due to the work of Amari, particularly in [1,2]. Amari defines a dually affine atlas of charts in the precise sense to be described below. This structure is fascinating because it gives an intrinsically geometric meaning to classical Fischerian objects such as log-likelihood, Fisher’s score, and Fisher’s information. This paper is based on a non-parametric representation of Amari’s seminal work, which was introduced in a series of papers, starting with [3].
1.1. Probability Simplex
On the finite sample space , a probability is characterized by its probability function , that is, the mapping (the set of non-negative real numbers) in which the sum of the probabilities over all outcomes equals 1. Hence, the set of all probability functions, the probability simplex, is
The probability simplex is a convex set, which means it contains all mixtures. Given two probability functions, , the line segment joining p and q,
lies entirely within .
1.2. Compositions
According to [4,5], a composition, f, in the sample space is a positive function of , . Two compositions, f and g, are equivalent if there exists a constant, , such that . Each composition, f, is normalized to a probability function via
The above equation holds under the condition that on , as normalization requires a non-zero sum of values. If on , normalization would not be possible. Two compositions are equivalent if and only if the normalized compositions are equal so that the set of equivalent compositions is the same as the probability simplex. However, the notion of the composition suggests a geometric structure other than the mixture of Equation (2). Given compositions f and g, the product is a composition, and the proportionality relation holds. If and , then . Similarly, for the exponentiation , .
These two operations provide a way of connecting two probability functions with the so-called exponential arc,
The set of all compositions with the operations we have just described is sometimes called Bayes space [6] because the Bayes formula is possibly the most important example of a normalized product of compositions.
1.3. Polytopes and Simplexes
We need to review some basic facts of convex analysis; see, for example, [7,8]. A set, S, in a Euclidean space is convex if, for any two points, , the line segment joining p and q of Equation (2) lies entirely within S. The convex hull of a set, , is the set of all convex combinations of points in P,
where the non-negative real numbers are the weights or coefficients of the convex combination, and are points in P. In particular, a polytope is the convex hull of a finite set of points. A minimal set of such points is the set of vertices. The probability simplex on (also called the standard simplex in other fields) is the polytope whose vertices are the delta probability functions for all ; that is,
Each represents a probability for which the entire probability mass is concentrated at a.
An affine combination of the vectors is a vector of the form , with . The given vectors are affinely independent if no affine combination is zero. A simplex is a polytope generated via affinely independent points . All simplexes with the same number of vertices can be transformed into one another through a suitable affine function. Thus, any n-vertex simplex in any n-dimensional space is essentially the same shape, differing only by scaling, rotation, and translation.
The probability simplex is a closed set in its ambient Euclidean space. The topological border is a union of simplexes of smaller dimensions, each one corresponding to a reduced support of the probability functions. In statistical modeling, one usually assumes that the support of each probability function in the model of interest is the same. For this reason, we will mainly consider the open probability simplex , which is the set of strictly positive probability functions.
1.4. Overview
This piece of research presents, in a coordinated and principled way, some basic topics in the geometrical calculus of the probability simplex. The specific topics are Aitchison’s theory of compositional data and Bayes spaces, Amari’s dually affine information geometry, and transport theory in product sample spaces. We define a differential geometric structure with an explicitly defined expression of the tangent bundle and discuss the relevant calculus operations, especially the notions of a natural gradient and gradient flow.
Section 2 is devoted to the definition of affine space as a set, M, endowed with a displacement function that maps every couple of points to a vector in such a way that the rule of addition of vectors holds. An affine space is a differentiable manifold for which the displacement function with the first point fixed provides a chart from to a vector space. The Aitchison geometry of compositional data is an instance of such a geometry.
Section 3 presents a generalization of the notion of affine space to a more complex object, which allows us to set information geometry within this geometric framework. In affine spaces, the tangent space is the same at each point. However, the classical Fisher’s methodology, together with Amari’s methodology, suggests taking the Fisher’s score as a definition of the tangent vector. As a consequence, it is convenient to assume that the primary expression of the tangent bundle is the set of weighted contrasts. This natural setting requires an extra structure, that is, an identification between tangent spaces, called a parallel transport. This section contains the main computational results, particularly the notions of natural gradient, duality of transports, and gradient flow.
Section 4 presents the analysis of the affine statistical bundle when the sample space is of product type. In this case, we introduce the notions of ANOVA decomposition and an optimal transport plan.
Section 5 deals with the second-order geometric analysis of the probability simplex, that is, the first-order geometric analysis of the statistical bundle. It is well known from differential geometry that second-order objects, such as accelerations, are not uniquely defined from the given atlas of charts on the base space. In our case, we have charts defined on a vector bundle expressing the probability functions and Fisher’s scores, which allows for statistically natural definitions of accelerations. The availability of second-order objects prompts the development of results inspired by notions of mechanics, such as the calculus of Lagrangian functions. It should be noted that the use of a language inspired by physics here does not refer to the push-up of the probability simplex of a dynamic on the sample space; rather, it refers to an irreducible dynamic of the probability simplex.
2. Affine Geometry of the Probability Simplex
The geometries we are going to discuss are supported on the probability simplex or on the open probability simplex of a finite sample space . The latter open convex set is the interior of the former full probability simplex (1). The term “geometry” is ambiguous and should be qualified by stating which type of geometry we are talking about. Actually, the field of statistics uses many types of geometries, such as linear, affine, metric, geodesic, Riemannian, and differential geometries. We discuss here affine geometry, to be precisely defined below. Our general references are the monographs [2,9,10] (Ch. I–II). The tutorials [11,12] present similar material as the present one but in a more restricted scope.
Affine geometry is a special instance of differential geometry. The former inherits the language of the latter: chart, atlas, expression, tangent space, and bundle…We refer to the non-parametric version of differential geometry as presented in [13,14]. Below, we list the basic concepts.
Given a set, M, and a real vector space, V, a chart is a one-to-one mapping, , where , and is open in V. Two charts, and , are -compatible if the change in chart mapping
is either empty or a -diffeomorphism of open sets. (As usual, ∘ stands for the composition of functions.) A family of two by two -compatible charts is a -atlas. Two atlases are compatible if their union is an atlas. A maximal -atlas is a -manifold.
A curve is a map from a real interval to the manifold. We assume, unless otherwise stated, that the interval is an open neighborhood of 0. Given a curve, , and a chart, s, in the atlas, the curve is the expression of the curve in the chart s. If one expression (hence, all) is differentiable, then is the expression of the velocity at t of the curve in the chart s. The vector space of all possible expressions of velocities for curves passing through a given is the expression of the tangent space at p.
2.1. Affine Space
The open probability simplex and the probability simplex are, respectively, an open convex subset and a closed convex subset of the generated affine plane,
where consists of all vectors in the vector space whose components sum to 1. Probability functions are non-negative and sum to 1. As is an Euclidean space, the open probability simplex inherits Euclidean geometry. In some contexts, it is useful to relax the non-negativity constraint and allow the “probabilities” to take on negative values while maintaining the sum-to-one condition. By allowing to be negative, we extend our consideration from the standard probability simplex to a larger space.
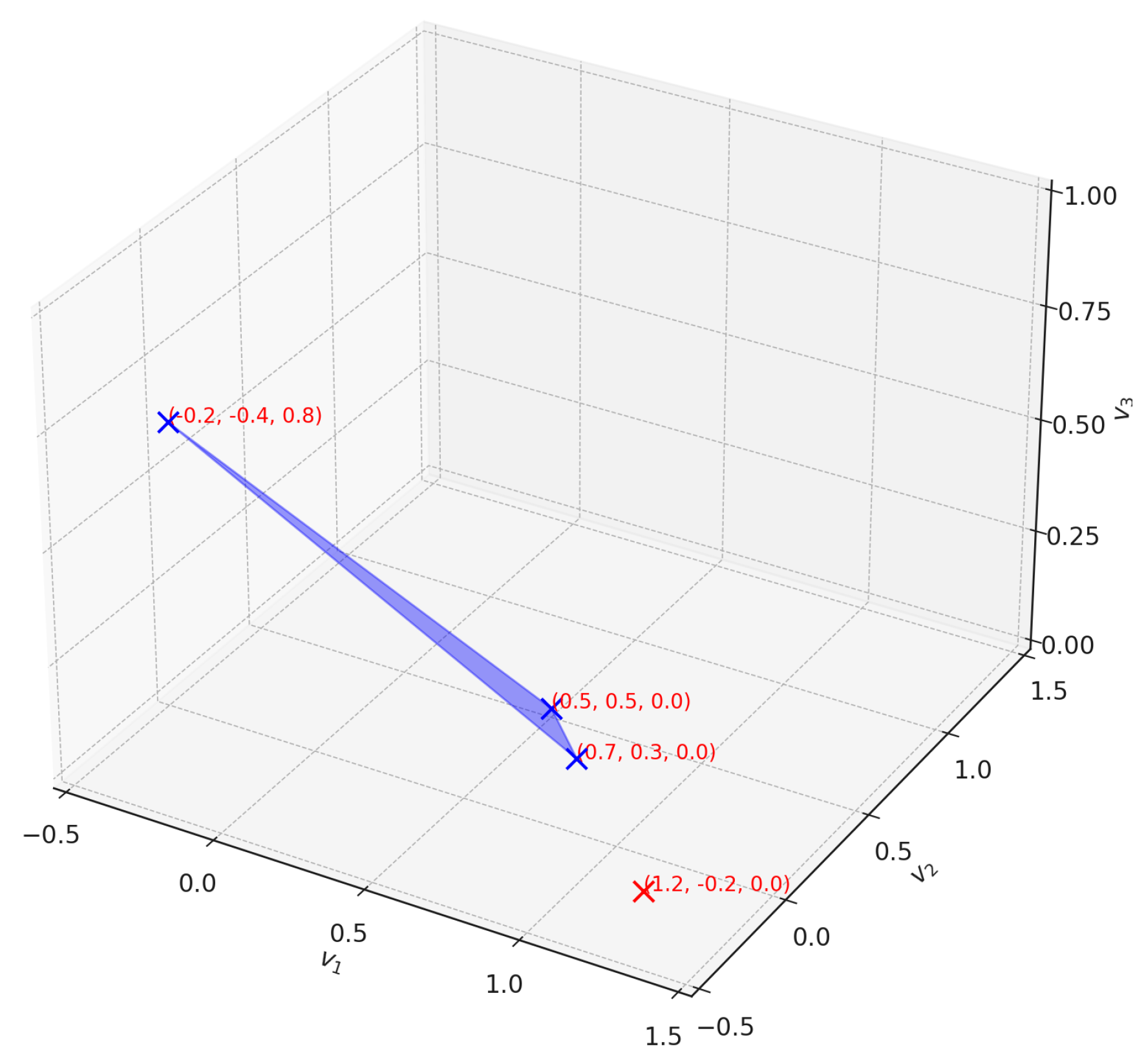
Example 1.
Consider a simple three-dimensional space with outcomes . A probability vector in this space might look like , where . For standard probabilities, we require . However, if we relax this constraint, can assume negative values as long as they sum to 1. In the plot of Figure 1, the blue triangle represents the standard probability simplex where . The red points represent example vectors in the generalized affine space, including one where is negative and another where exceeds 1.
Figure 1.
The blue triangle represents the probability simplex. The red points represent vectors in the generalized affine space, including points with negative values or values exceeding 1.
Example 2.
A score function, S, can be defined on the space of these generalized probability vectors. For a given vector, v, and an outcome, x, the score quantifies how well the vector v predicts the outcome x. A common example of a score function is the Brier score [15], defined as follows:
where is the indicator function of x, that is, 1 if and 0 otherwise.
The following definition, due to [16], extends the notion of geometry on a hyperplane to a more general situation.
Definition 1
(Weyl’s affine space). Given a set, M, and a real finite-dimensional vector space, V, an affine space, , consists of displacement mapping,
such that the following two assumptions hold.
- 1.
- For each point , the partial mapping is injective (one-to-one) with the open image .
- 2.
- Given points p, q, and r, the displacement vectors satisfy the parallelogram law,
Property 1 ensures that, for a fixed point, p, the mapping from points in M to the vector space, V, via the displacement vector does not map different points to the same vector. In the language of differential geometry, the mapping is a chart, and is the coordinate of q in the p-chart. As , we will say that p is the origin of the chart. The inverse chart, also called a patch, is .
Property 2 means that the vector displacement from p to r is the same as the sum of the vector displacement from p to q and from q to r; see Figure 2. This property ensures that adding displacements is consistent with the geometric intuition of moving along a path from one point to another via an intermediate point. In terms of the charts,
Figure 2.
Parallelogram law in an affine space.
In particular, we have ; hence is the chart centered at p. Also, . The change-of-chart transformation from origin p to origin q follows from Equation (7).
The change-of-chart from origin p to origin q is the translation via .
2.2. Affine Manifold
In the affine space , the displacement defines a system of charts, , as p varies in . Each is one-to-one, and the change-of-charts (8) are translations; hence, they are highly smooth. The affine manifold is defined by the atlas of charts , . The affine manifold differs from the -manifold that it generates because the former is not maximal, while the latter is. Any vector basis of V provides a version of the affine space, where the vector space is a real vector space of parameters, producing a faithful parametrization of M.
Consider a curve, , in the affine manifold. For any reference point , the curve is the -expression of the curve. The derivative does not depend on the choice of the point p:
Thus, the derivative is independent of the choice of p and is called the affine velocity of the curve. It is denoted as
The vector space of all velocities evaluated at of all curves , such that , is the tangent space at p of the affine manifold, namely
Conversely, given any , the curve has affine velocity v, so that .
Example 3.
Let us discuss a basic elementary example that is relevant in the statistical literature on the design of experiments and regression modeling. If we take as base set M the hyperplane of Equation (6) and as vector space the vector space parallel to the probability simplex, that is, the space of contrasts,
the displacement is . In fact, . And the mapping is one-to-one. The parallelogram law is . The tangent space is defined in Equation (10). In the case with , a vector basis of is
so that
The chart at p in parametric coordinates is
Often, the interpretability of regression models depends on the suitable choice of vector space bases of and charts.
Interestingly, many types of affine manifolds on the open probability simplex are of statistical interest. They all use the space of contrasts (10) as vector space. Various vector bases of are commonly used in applications. One option is to choose a component and use the reduced basis . With this basis, the components of the projection of are . A second option is the preferred point basis. Fix . If v is a contrast, it holds that ; hence and is a basis.
The space of contrasts is a Euclidean space, for example, with the restriction of the inner product in . Other inner products can be used. While not part of the affine geometry, these metrics, applied to the vector space of contrasts, provide various useful instances of metric on the affine space; see Example 2. It is important to realize that the choice of an affine displacement and the choice of an inner product are independent modeling choices.
Example 4
(Open probability simplex). The construction in Example 3 is not feasible for the probability simplex because the image of the restricted mapping
is closed. We can use the same construction as before if we restrict to the open probability simplex,
Aitchison’s Centered Log Ratio [5]
In this section, a key notion for statistical usage of Aitchison’s geometry, namely the centered log ratio (CLR), is interpreted as a displacement. This allows for the interpretation of the moments of a random variable of the cumulant function in this framework.
If f and are equivalent positive compositions, then . The logarithms of equivalent compositions differ by an additive constant. This remark suggests using a logarithmic scale by considering the set of positive probability functions , the vector space of contrasts , , and the centered log ratio displacement
If f is a composition and is a random variable of , then, if we define the -notation to include normalization,
Let us check that all conditions for an affine manifold hold. The partial mapping at p is a chart with
The axioms for affine geometry are satisfied, as the equality is easily checked,
The patch mapping is a non-parametric exponential model [17,18] (§ 5.5) in which the sufficient-statistics v is a contrast. The convex mapping is sometimes called a cumulant function. The first and second derivatives of in the direction h and the directions h and k, respectively, are (as computed in the references above),
The velocity of the curve is
where is the derivative computed in . The random variable is called Fisher’s score [18], and it has the remarkable property
In the reduced basis, with , each component of the CLR displacement becomes
See [4] for a detailed treatment.
Within Aitchison’s paradigm, we presented the idea of the centered log-ratio (CLR) transformation (12). Determining displacement mappings between probability distributions on the simplex depends critically on this transformation. By mapping compositions into a Euclidean space, the CLR makes the comparison and analysis of probability distributions easier in a way that makes sense with respect to the inherent geometry of the simplex (referring to the unique geometric properties of the probability simplex—a space that consists of probability distributions where all components are positive and sum to one). Aitchison geometry’s mathematical foundations are explored in more detail in Section 3.6 with special attention to how it relates to information geometry (IG). We discuss how Aitchison geometry may be considered a specific example of IG, simplifying the displacement mappings with a fixed reference chart and deriving important conclusions, including the parallelogram law that guarantees these mappings to be consistent over a wide range of distributions. A further explanation and detailed connections with the centered log-ratio transformation are provided in Section 3.6 below.
2.3. Tangent Bundle
The motivation for defining a manifold structure, , through an atlas, , is the availability of a coherent setup for performing calculus operations. A typical problem in our interest is minimizing a smooth scalar field via a gradient-flow algorithm. To this end, we must consider points on the manifold and derivatives, which exist in a vector space attached to each point.
The tangent bundle is defined as a set of pairs,
where is the tangent space at q, that is, the vector space of all possible velocities of curves through q. The situation is straightforward in all the examples of affine manifolds we have seen up to now, as the tangent space identifies with the space of contrasts .
Example 5
(Exponential arc). Let be the exponential arc in Equation (4) connecting the points q and . In the CLR affine manifold, we represent the two equivalent probability densities with the CLR patch centered at p, as in Equation (15),
and hence, the arc is expressed in terms of a mixture of two random variables, v and w, and the convex mapping , that is, two canonical statistics and the cumulant function,
The affine velocity is constant,
The exponential arc is the line segment with constant velocity connecting q and r in the CLR affine geometry. The set of all possible velocities at a given point is an expression of the tangent space.
Example 6
(Gradient of the KL-divergence). For any , the Kullback–Leibler divergence, in short KL-divergence (see [19] or § 3.3–4 in [9]), of q and p is the scalar field
The patch at p for the CLR displacement is Equation (15); hence, the expression at p of the KL-divergence is
The expression is defined on the vector space , and hence, we can compute the ordinary derivative in the direction using Equation (16) and ,
As , if we define the inner product of to be , then is the gradient of G,
The gradient is also defined on the affine manifold as follows. If is a smooth curve with expression in the CLR, the expression at p is , and the affine velocity is . Hence,
3. Affine Statistical Bundle
We define other affine geometries on the open probability simplex, using a richer atlas of charts and introducing an essential notion of duality. This approach highlights the relationship between our topic and Fisher’s statistics and Boltzmann and Gibbs’s statistical physics [20].
Our geometry definitions are kinematic, based on calculating the velocity and acceleration of curves. A one-dimensional statistical model is a curve, that is, a mapping, , where is the probability simplex on the finite sample space , and I is an open interval of . Higher dimensional statistical models are treated according to the usual conventions of multivariate analysis.
3.1. Fisher’s Score
As , the affine velocity is well defined and takes values in the space of contrasts , as shown in the previous section.
Smooth curves in , whose values stay in the probability simplex, have a notable property related to their support. If the curve stays in the open simplex, then the support is ; that is, for all and all [21].
Otherwise, the curve hits the boundary of the probability simplex; that is, there exists at least a pair, , such that . This implies ; hence, [3]. In conclusion,
In the language of measure theory, is absolutely continuous with respect to , [22].
Hence, given any -smooth curve in the probability complex, there exists a curve, , called Fisher’s score, such that the following applies:
Fisher’s score has two remarkable properties [23]. First, if , , then
and second,
Specifically, if (the open probability simplex), then Fisher’s score is given by
There are many statistical reasons to take the Fisher score as a proper notion of the parameter rate of change in a statistical model. See the textbook [18] (Ch. 4) and the monograph [22].
3.2. Statistical Bundle and Parallel Transports
For the general notion of a bundle, see, for example, [14]. The previous discussion leads us to consider, for each positive probability function , the vector space of q-contrasts, that is, the random variables that are centered for q,
The statistical bundle is the bundle of q-contrasts,
Each fiber will represent all Fisher’s scores at the point q. In turn, the Fisher’s score will be interpreted as velocities.
Example 8.
The plot in Figure 3 illustrates the probability simplex for two outcomes, the point within the simplex, and the vectors and representing q-contrasts.
Figure 3.
Example 8: the vector u is an element of the fiber at point q of the probability simplex.
Each fiber is equipped with a natural inner product, the covariance at q,
This inner product measures the angles and lengths of vectors within each fiber, contributing to the metric structure of the statistical bundle. The mapping is the metric of the statistical bundle.
Example 9
(Fisher’s metric). Given a smooth curve, , the Fisher’s score provides a curve in the statistical bundle [24],
The variance in the Fisher’s score is called Fisher’s information [25,26],
Each fiber is a different vector space in the statistical bundle. Because of that, the mapping requires a special handling of differentiation with a construction called connection. We define this notion as follows.
Definition 2
(Parallel transport). A parallel transport of the statistical bundle is a collection of bijective linear mappings between the fibers
such that, for all , the cocycle relation holds,
Given a parallel transport, if is proportional to , , we say that u and v are parallel.
3.3. Affine Bundle
Here, we generalize Weyl’s definition of affine space to adapt it to the statistical bundle. The novelty is that there is a different vector space at each point of the space.
Definition 3.
Consider the statistical bundle and a cocycle of parallel transports, , . An affine displacement is a mapping,
such that the following applies:
- 1.
- For each fixed p, the mapping is 1-to-1, and it has an open image;
- 2.
- The parallelogram law holds,
The affine displacement on the statistical bundle provides an atlas of charts, , . Each chart is a local coordinate system around the origin point p. The change-of-chart map is . At , , it holds that
The change-of-origin map restricts an affine map to , whose linear part is the parallel transport (Figure 4).
Figure 4.
In the affine statistical manifold (the triangle), each point, for example, p, corresponds to a reference space, . Given two reference spaces, and , the same point, l, has two different coordinates, and .
Example 10
(Barycenter and convex combination). Given points , coefficients with , and a reference, p, the convex combination of p-coordinates, , is the p-coordinate of a point, called the barycenter,
which does not depend on p. In fact, for , we can use the change-of-chart of Equation (22) to obtain
Example 11
(Single fiber). If s is an affine displacement with parallel transports , and is the uniform probability function, then
defines an affine displacement with vector space . In fact,
3.4. Velocity and Natural Gradient
If is a curve in the open probability simplex, and is a chart according to Definition 3, the expression of the velocity in the chart is, then,
If we change the chart and use the second equations in Definition 3, the change in the expression of the velocity follows the parallel transport
Let us define an intrinsic notion of velocity using the so-called moving frame.
Definition 4
(Velocity). The velocity of the curve is
which does not depend on p. The velocity provides a lifting of the curve to the statistical bundle,
The function is smooth if its expression in the chart at p, is differentiable. Let us recall that the gradient of a smooth function, , is defined by the equation for all smooth curves in . The same definition applies to any other inner product. After Amari, we call the natural gradient the gradient associated with the inner product on the statistical bundle.
Definition 5
(Natural gradient). If , and , and is smooth, then
where is the natural gradient of F; that is, is the element of identified with the linear operator in the covariance inner product.
Definition 6
(Exponential of a parallel transport). Assume that, for each given , the differential equation
has a unique global solution. Such a curve is auto-parallel, , with relative velocity . The mapping
is called the exponential of the affine bundle.
The previous construction, leading from the affine bundle to the moving frame velocity and the natural gradient, is essential to the non-parametric version of Amari’s information geometry. This specific construction is qualified below as the dually affine geometry of the probability simplex. It admits a number of immediate generalizations. In particular, it can be used to define a second-order calculus, as sketched in the example below.
Example 12
(Second-order affine geometry). As a basic set, let us assume the statistical bundle with the cocycle of parallel transports and, as a vector space, the product of the fibers. The following equation defines a displacement:
If is a curve in the statistical bundle, then the derivative at is
In particular, if , the second-order derivative is defined in the chart at p by
In the moving frame, the acceleration is defined by
3.5. Dually Affine Atlases on the Open Probability Simplex
According to the works of Amari [1] and Amari and Nagaoka [2], there are two main types of affine geometry on the probability simplex, the exponential one and the mixture one. We axiomatically describe such geometries via the notion of the statistical bundle endowed with parallel transport. This approach was initially presented in [27]. Each fiber of the statistical bundle is endowed with the covariance inner product to identify each fiber with its dual. In this identification, the two parallel transports are dual to each other.
Theorem 1
(Exponential transport and mixture transport).
- 1.
- The equationdefines a cocycle of parallel transports. It is the exponential transport.
- 2.
- The equationdefines a cocycle of parallel transports. It is the mixture transport.
- 3.
- The exponential transport and the mixture transports are dual to each other in the covariance pairing. Namely, if and ,
Proof.
All checks for Definition 2 are immediate. The duality follows from
□
For each parallel transport, we define an affine displacement. Each affine displacement maps the open probability simplex onto a vector space of contrasts. Conversely, the inverse maps are statistical models parametrized by a vector space of contrasts. The normalizing constants are interpreted in terms of statistical information.
Theorem 2
(Exponential chart and mixture chart).
- 1.
- The mappingis an affine displacement for the exponential parallel transport Theorem 1 item 1. The inverse of the exponential chart is the exponential model
- 2.
- The mappingis an affine displacement for the mixture displacement Theorem 1 item 2. The inverse of the mixture chart is the mixture model
Proof.
- The generalized parallelogram law for the exponential displacement is
- The generalized parallelogram law for mixture displacement is
□
The inverse exponential chart is defined on all p-contrasts by
where
K is usually called the cumulant generating functional of v with respect to p. The inverse chart maps a vector p-contrast v back to a probability function. The expression involves an exponential map adjusted by a normalization factor . The quantity ensures that the resulting vector after exponentiation is properly normalized to be a valid probability distribution. The term denotes this normalized exponential family.
Kullback–Leibler Divergence
The Kullback–Leibler divergence between two positive probability functions, p and q, is . Both partial functions
are commonly used in statistical optimization procedures. The primary reference is [28].
Example 13
(Expression of KL divergence). Let us find an expression for the Kullback–Leibler divergence by using a mixture chart on the first variable and the exponential chart on the second variable. Namely, if and , the expression in the charts at m is
where .
If we let in Equation (26), that is, and , then .
Example 14
(Divergence and displacement). In Equation (26), we can turn back to the probability densities to obtain the generalized parallelogram theorem [29]
In particular, the generalized Pythagorean theorem holds,
The cumulant function is central to the theory. It is the exponential normalizing constant of the exponential model , and it equals . Moreover, it has remarkable computational properties, summarized in the following theorem. Notice that it is a formalism well known in statistical physics, where it is used to discuss the Gibbs–Boltzmann distribution. See, for example, [30].
Theorem 3
(Calculus of the cumulant functional).
- 1.
- The derivative of at v in the direction h is
- 2.
- The second derivative of at v in the directions h and k is
- 3.
- The third derivative of at v in the directions and is
- 4.
- The cumulant functional is convex, and its gradient is the covariance at p given by . The inverse gradient mapping isand the convex conjugate is
Proof.
The proof of the first three items follows through direct computation.
- The convexity follows from items 1 and 2. The last statement is, in essence, a summary of the theorem itself.
□
3.6. Aitchison Geometry and Information Geometry
In Section Aitchison’s Centered Log Ratio [5], we have shown that the Aitchison geometry of the probability simplex is an instance of affine geometry. The present section shows how to interpret the same formalism as using a particular atlas on the statistical bundle. For clarity, we admit some overlapping between the two sections.
Let be the positive probability simplex over a finite set , and let be its tangent space. Define the displacement mapping, , for a reference point, , and any as follows:
where denotes the element-wise logarithm of the ratio of the probability distributions q and p, and is the average of the log ratios over all elements . This can also be written as follows:
where is the uniform expectation of the log ratio.
The critical difference with exponential charts is the centering term, which is an expectation with respect to the uniform measure instead of the initial point, p.
The displacement mapping of Equation (31) is surjective. For every , there exists a , such that . The inverse mapping is given as follows:
where the normalizing function is defined as follows:
Notice the relationship between the two forms of the normalizing constant:
This means that the normalizing constant can be expressed as the p-expectation of the log ratio of the probability distributions q and p.
The parallelogram law holds true:
This law states that the sum of the centered log ratios between distributions q and p, and r and q, is equal to the centered log ratio between r and p. It ensures consistency in the displacement mappings across different distributions.
Example 15
(Uniform Distribution Case). If p is uniform, that is, , where (the number of elements in the set Ω), then the displacement mapping is simplified as follows:
The displacement mapping involves taking the log of and subtracting the average log of all . This is simplified to the log of , divided by the geometric mean of over all .
A few comments are relevant at this point. The particular chart, derived from the displacement mapping when p is uniform, matches a chart in the exponential atlas used in information geometry. Exponential affine geometry, which deals with exponential families of probability distributions, and Aitchison geometry, which deals with compositional data, are fundamentally the same, but they are represented differently. The tangent space is viewed as a statistical bundle in the exponential affine geometry. In Aitchison geometry, it is viewed as the tangent space of the simplex. This observation highlights the equivalence of these geometric frameworks when analyzing probability distributions or compositional data.
3.6.1. Mapping of n-Sequences
In Aitchison’s geometry, the coordinates given in the chart above are called centered log-ratio CLR coefficients. In the present section, the CLR map transforms a set of (data) points in the (interior of the) simplex into vectors with real-valued components. Statistical models for compositional data are often built and interpreted onto this set of transformed vectors. See, for example, [4,5].
Any n-sequence (n-sample) is mapped to an n-sequence in the space of coordinates (contrasts) via the CLR operation as follows:
The mapping translates the original probability distributions in the simplex into coordinates in the tangent space .
The space of contrasts is a vector space with an inner product defined as follows:
In the space of contrasts, denotes the inner product of vectors u and v, represents the expected value of their product, and represents their covariance. This inner product allows the computations required by us to perform all computations that require a vector-space structure: (1) vector addition and scalar multiplication are well defined in ; (2) the inner product induces a norm, making a normed vector space; and (3) it can compute angles between vectors and project one vector onto another using this inner product.
In the compositional data literature, the formalism described above is called a Bayes space. See, for example, [6].
3.6.2. Mean, Variance, Velocity, and Velocity Curve
When data are analyzed, providing statistics (data summaries) such as the mean and variances is essential. In Aitchison geometry, these are computed into the tangent space. To fully appreciate their meaning, we highlight that the mean in is a function of geometric means in the original simplex, .
The sample mean of n sequences in centered log-ratio (CLR) coordinates is given as follows:
This is simplified to the following:
It can also be written as follows:
The sample variance is based on the squared norm:
For CLR-transformed distributions, denotes their inner product, is the expectation of their product, is the expectation of the product of log-transformed distributions, is the product of their expectations, and represents their covariance.
A statistical model is a curve into , often inverse-mapped from a statistical bundle in . In turn, the statistical bundle is estimated from some CLR-transformed data points.
Most differential algorithms for model estimation and optimization are based on the computation of the parametric rate of change of statistics, which, in turn, are based on the computation of velocities, accelerations, and gradients.
The velocity is as follows:
where represents the velocity of the distribution , is the time derivative of the clr-transformed distribution , denotes the element-wise derivative of divided by , and is the expectation of , ensuring that the result has null expectation.
The acceleration is defined in the usual way. The velocity curve is a curve in a vector space, and its derivative is the acceleration,
In this context, denotes the acceleration of the distribution , with representing the element-wise second derivative of normalized by , as the square of the element-wise first derivative term and as the expectation of the acceleration term, ensuring that the result is centered.
Notice that the velocity is a deviation from a mean value in the uniform probability. The corresponding intensity is the variance of in the uniform probability. This is a legitimate and consistent estimation of the rate of variation, which is different from the more standard estimation using Fisher’s information, which is a variance computed in the current probability, not the uniform probability.
The curves of zero acceleration are the curves of constant velocity. Such curves are commonly called geodesics. A geodesic from and initial velocity v has the following form:
where denotes the inverse centered log-ratio invertible chart, u represents the initial point in CLR coordinates, v indicates the initial velocity in CLR coordinates, serves as the normalizing constant, and defines the geodesic point at time t.
Most optimization algorithms look for a critical point of a scalar field, that is, a point where the gradient is null. Given a definition of the inner product in the vector space of an affine space, the gradient of a real function on the base set (scalar field) is a mapping from the base set to the vector space or the tangent space, that is, a vector field, such that, for all smooth curves , the following holds:
where denotes the gradient of , mapping from the base set to the tangent space to create a vector field. For a smooth curve, , represents the time derivative of along , while the inner product quantifies the rate of change of in the direction of the velocity .
In Aitchison geometry, if and , then the following applies:
The composition represents the function applied to the inverse CLR transformation, where denotes the expected value of the product of the gradient of composed with , and the derivative of ; represents the average over all elements x in , with being the gradient of composed with at the point , and denoting the time derivative of .
It follows that
or, equivalently,
where represents the partial derivative of with respect to , is the averaged gradient of composed with at , denotes the gradient of the composed function , and is the gradient applied to CLR-transformed variables.
4. Product-Sample Spaces
The traditional presentation of the probability simplex’s convex geometry uses the language of linear programming (LP); see, for example, [7] (Ch. IV). The following section is an aside about LP from [7] (§ IV.10) to be skipped if the reader knows this topic.
4.1. Short Recap of Linear Programming
Linear programming deals with function optimization under equality and inequality constraints, where both the objective function and the constraints are linear functions. Every LP problem admits two forms: primal and dual forms.
The primal problem in the canonical form is
where X and Y are finite sets, A, , and c are given real functions that define the problem, and r is a vector is the primal plan, representing the decision variables in the optimization problem.
Y typically represents the index set for the constraints in the optimization problem. Specifically, Y is the set of indices that correspond to the linear constraints that must be satisfied for each . Each y in Y corresponds to a different constraint, where represents the coefficients in the constraint matrix, and represents the right-hand side values for the constraints.
The objective is to find the value c, which is the lower bound of the total cost , where represents the cost associated with x, and represents the amount or level of activity at x. A plan, r, is feasible if it satisfies both constraints. That is, the linear equations must hold for all , and must be non-negative for all .
The dual problem in standard form is as follows:
where is the dual plan. The objective is to find the value , which is the upper bound of the sum .
Here, represents the benefit or value associated with y, and represents the level or intensity at y. The constraint ensures that the linear combination of with coefficients does not exceed for each .
A general theorem relates the primal and dual problems. The strong duality theorem states that the values are equal, , provided that a feasible primal plan exists. If, moreover, , then primal and dual optimal plans exist.
4.2. Product Sample Space
In this section, we assume a product of two finite sample spaces, , and discuss the probability simplex on such a sample space, .
The two marginalization mappings are,
and the product marginalization mapping is
Given marginal distributions and , their counter images for are called transport plans, and
is the set of transport plans. It contains the probability functions of all joint distributions on with the marginals specified as and . For each the conditional is seen as a rule to move a given mass from to , which justifies the name of the transport plan.
The set of transport plans, , is non-empty (because it contains the product of the two given marginals), and it is a convex, closed, and bounded set in the real space (because it is the intersection of the probability simplex with a hyperplane).
We can rewrite the marginalization conditions using the indicator function , which is 1 if and 0 otherwise,
Define a function, , as
that is,
so that we can write the marginalization equations into a single equation,
which provides a better form of LP formalism.
Given the transport cost , the optimal transport problem or Kantorovich problem looks for a transport plan with a minimal expected cost for a transport plan with given marginals, that is, with value the , where q varies in . It is a primal problem in canonical form,
The dual problem in standard form is
A feasible transport plan exists, and the set of transport plans is closed and bounded. Hence, according to the strong duality theorem, the optimal values of the primal and dual problems are equal, and both primal and dual optimal solutions exist.
We can derive a more explicit statement. The optimal value of the primal problem equals the optimal value of the dual problem, namely
where is the optimal transport plan, and are the dual variables.
The inequality
ensures that, for the optimal transport plan, the cost is equal to the sum of the dual variables and whenever , namely
In the transport literature, the equation above is called Kantorovich’s theorem, which specifies that the cost equals the sum of two single variable functions in support of an optimal plan. See, for example, [31].
4.3. ANOVA Splitting of the Statistical Bundle
In this section, we use the language of effects’ decomposition to analyze categorical tabular data. A classical treatment of this topic is [32].
The space of real random variables on is endowed with the inner product with weights provided via a strictly positive density, , and the resulting Euclidean space is denoted as . The linear sub-spaces of , which respectively express the q-grand mean, the two q-simple effects, and the q-interaction, are
where ∘ stands for the operation of functions composition, , and the orthogonality is computed in the q-probability function, that is, in the inner product of , for which . Each element of the space has the form , where and are uniquely defined.
For each , there exists a unique orthogonal splitting:
Namely, each can be written uniquely as follows:
where , and is the q-orthogonal projection of onto . That is,
In conclusion, the ANOVA splitting of the statistical bundle is
and we can interpret each factor in the decomposition as a vector space of velocities.
Example 16.
Given and , consider to be the open set consisting of all (strictly) positive probability densities in the set of transport plans .
Consider a smooth curve with values in the interior of the open set of transport plans with . The velocity at q is given by . Such a velocity is an interaction, . In fact, , and for all , ,
Conversely, given any interaction , consider the curve . This curve stays in for t in a neighborhood of 0. Moreover, the interaction v is equal to the velocity at ; i.e., .
We define the statistical bundle of positive transport plans as
The mixture transport can be restricted to to provide a parallel transport between the fibers. If and , let us compute and check that . If f is a function of only, , then
In particular, it follows that the mixture affine displacement is well defined in the open transport plan; that is, . In fact, for all , ,
The open transport statistical model is a sub-affine space of the mixture affine space. The literature frequently describes it as “flat” in the sense that each mixture’s auto-parallel curve between two points with the same margins has constant margins.
Example 17
(Mixed parametrization). The ANOVA splitting of the statistical bundle (37) suggests a mixed parameterization of . Mixed parametrization combines elements of different parameterization schemes to describe the space. This approach is classical in the statistics of contingency tables, where mixed parametrizations are often used to model complex dependencies and interactions between variables.
For each reference , consider the probability densities of the form
The set of such densities is a sub-manifold of the exponential affine manifold usually termed an additive model (§ 17.5 in [18]). The set of velocities at q is q-orthogonal to the space of transport plans that contain q.
Example 18
(Optimal transport). Kantorovich’s problem can be studied as a gradient-flow problem. Let be a transport cost with ANOVA decomposition at q:
The function restricted to the open transport model has a (statistical) gradient in . For each generic smooth curve in with , namely
The natural gradient in the bundle is
and the gradient flow equation is
The natural gradient mapping is an orthogonal projection on the complete set of transport plans . It is remarkable to note that, in the more extensive set, the condition of zero gradients is compatible with the form of the optimal transport cost, according to Kantorivich.
5. Second-Order Computations and Mechanical Models
The notion of acceleration in the statistical bundle was introduced in Example 12 via the simple idea of computing the velocity’s velocity. This was feasible because we deal with affine spaces. This section analyzes the definition in detail and considers its possible application to models inspired by mechanics. The term “mechanics” refers to the applications discussed, for example, the notion of a curve with minimal Fisher information, where we interpret the Fisher information along a curve as a Lagrangian function. This section requires an introductory notion of the language of analytic mechanics. See, for example, the monograph [33] or the introductions of the papers [12,34].
Consider a statistical bundle, , with a cocycle of parallel transports, , , and a compatible affine atlas, , . The statistical bundle is an affine space for the charts
If is a curve in the statistical bundle, its expression at is
and the expression of the velocity at is
The velocity in the moving frame centered at is
Especially if , we have the definition of affine acceleration,
In conclusion, each system of parallel transports has its own acceleraation. Precisely, the following applies:
- The exponential acceleration is
- The mixture acceleration is
Remark 1.
It should be noted that, because of the very definition, the acceleration is zero if and only if the curve has a constant velocity in the proper parallel transport; that is, . In particular, the exponential acceleration is null for 1-dimensional exponential models, and the mixture acceleration is null for 1-dimensional mixture models.
The acceleration is appropriately defined as a triple of curves: the model, the velocity, and the acceleration. It is convenient to define a vector bundle whose fibers are products of two fibers of the statistical bundle. Moreover, to identify each fiber and to prepare for the use of the covariance inner product as a duality pairing, the two fibers are denoted, respectively, as and .
The full bundle is
With such a notation, any twice-smooth curve, q, is lifted to a curve in the full bundle,
Remark 2.
The derivation of curves in the statistical bundle is also called covariant derivation. The treatment of covariant derivatives in standard monographs of differential geometry, such as, for example, [14,35], is considerably more involved than ours because we are considering the particular case of affine manifold endowed with an inner product instead of a general differentiable manifold or a general Riemannian manifold. In some cases, we must distinguish between exponential and mixture covariant derivatives.
Below, we provide an example of a problem of interest that requires a second-order formalism. After that, we discuss how general arguments originating in mechanics can help solve such problems.
5.1. Curves with Minimal Fisher’s Information
Let us consider a smooth curve in the open probability simplex, , connecting to . The velocity of the curve in the statistical bundle is , the Fisher’s score. Each fiber of the statistical bundle is endowed with the covariance inner product , which defines the Riemannian metric of the statistical bundle.
With a mechanical analogy, the (kinetic) energy of the curve is the squared norm of the velocity, while the integral of the energy along the curve is the action,
We can find a necessary condition for a minimum of the action by performing the classical Euler computation in the current context. Consider a curve in the statistical bundle , such that . For each real , let us consider
Such a perturbed smooth curve has the same endpoints as , and the velocity is
At any external point of the action, we must have
The derivative of the integrand is
The derivatives , , of the cumulant function are, respectively,
The values at are, respectively, 0, 0, and .
The -derivative of the energy at is
The variation in the energy in the direction is
where the first integral vanishes,
In conclusion,
for all . One can easily check that the Euler–Lagrange equation holds,
Remark 3.
The LHS of the equation above is the semi-sum of the two accelerations of Equations (39) and (40). As S.-I Amari first discussed, this particular acceleration is the Levi–Civita acceleration of the open probability simplex. See the monograph [2]. The present paper does not discuss geometries other than the affine ones.
5.2. Lagrangian and Hamiltonian Formalism on the Probability Simplex
Consider a smooth curve, , in the full statistical bundle . Here, represents the probability distribution, is an element of the fiber at , interpreted as a velocity, and is an element of the fiber at , interpreted as an acceleration. This second instance of the fiber is interpreted as a cotangent space in duality with the tangent space via the covariance inner product.
The derivative of the inner product is given by the sum of the mixture covariant derivative of and the exponential covariant derivative of ,
Recall that, for a given scalar field, , the natural gradient of F is a section of the statistical bundle, such that, for all smooth curves, ,
This formulation ensures that the gradient captures the rate of change of the scalar field F along the curve . We will need a more general gradient form that includes both the natural gradient and Equation (42).
Let there be given a real function, , where D is a domain of . For a generic smooth curve,
we want to write
These terms collectively describe the total derivative: how the function F changes along the curve with values in the full bundle and a parametric set, D. The four gradient components can be computed in the proper chart by varying only one component at a time.
The dually affine geometry of the statistical bundle is naturally well suited to describing the dynamics of probability densities in Lagrangian and Hamiltonian formalism, as presented, for example, in the textbook [33]. The Lagrangian formulation of mechanics derives the fundamental laws of force equilibrium from variational principles. In this analogy, the open probability simplex corresponds to the configuration space, while the statistical bundle , which includes velocities, is associated with the mechanical phase space. In this section, we describe the general methodology in an analogy with the standard treatment in mechanics, and we apply it to a specific but quite general example. For the full proof, see [12].
Given a Lagrangian function,
for each smooth curve , we consider its lift . The action is the integral of the Lagrangian along the lifted curve over the fixed time interval ,
In mechanical terms, the action encapsulates the system’s dynamics in the Lagrangian function and the path taken by the curve in the configuration space. The discussion of Section 5.1 is an instance of this approach applied to statistics. Two further examples follow.
Example 19
(Mixture curve). The mixture curve has the velocity
The action of this curve for the Lagrangian is
Example 20
(Exponential curve). The exponential curve connects to . The velocity is
The action of this curve for the Lagrangian is
We use the equality
and to get
Hamilton’s principle states that the action has a critical point at the solution q in the space of curves on if the Euler–Lagrange equation holds,
This follows from a general principle in mechanics. See [36] for a detailed proof in the statistical case.
Let us define the Hamiltonian corresponding to a Lagrangian with the usual duality argument. The gradient mapping and Legendre transform are applied at each fixed density and each time t. The partial mapping has a gradient mapping in the covariance duality of , namely .
The Hamiltonian is the Legendre transform of the Lagrangian,
Here, denotes the inverse of the exponential gradient mapping applied to .
These components collectively describe the system’s dynamics in terms of Hamilton’s principle and Hamiltonian formalism.
If the curve is a solution of the Euler–Lagrange equation, then the curve lies in the cotangent bundle . The momentum is defined as:
In this context, the mixture bundle acts as the cotangent bundle in classical mechanics.
The Hamilton equations describe the evolution of the system:
These equations describe the system’s evolution in terms of the Hamiltonian function . The time derivative of the Hamiltonian H along the trajectory is given by the following:
This equation indicates that the system’s total energy changes according to the Hamiltonian’s explicit time dependence.
Example 21
(Compare with Section 5.1). Given the Lagrangian , the Hamiltonian obtained via the Legendre transform is . The Lagrangian represents the kinetic energy, while the Hamiltonian represents the system’s total energy.
The gradients of the Hamiltonian and Lagrangian are computed as follows:
The Euler–Lagrange equation for is given by the following:
where
The Hamilton equations are
The conserved energy is ; that is, the Fisher’s information is constant in the solution.
6. Conclusions
This research has provided a general and cohesive geometric framework for studying several geometries of the probability simplex, including Aitchison’s and Amari’s dual affine and transport geometries. By providing a cogent presentation of these various geometric approaches, the framework has the potential to significantly improve the comprehension and manipulation of probability distributions in statistical modeling and machine learning.
This unified approach is based on an axiomatic approach called the affine geometry of the statistical bundle. This approach is beneficial when the accurate handling of compositional data is crucial, such as when developing computational tools, statistical model optimization, and gradient flow optimization are involved. In particular, our formalism provides a principled treatment of second-order computations, such as accelerations.
As a notable contribution, we have shown that Aitchison CLR provides the charts of an affine space isomorphic to the information geometry space defined by the exponential presentation of probability functions. Moreover, both approaches allow for a statistically natural calculus concerning gradients of scalar fields and gradient flows.
The framework can increase performance in activities ranging from data processing to implementing sophisticated machine learning algorithms by facilitating more accurate and efficient modeling, providing a consistent geometric perspective. Moreover, we have shown how other geometries of great current interest, those associated with optimal transport, fit into the scheme of gradient flows in the statistical bundle.
The paper’s final part contributed to discussing simple but relevant examples of statistical models controlled via second-order differential equations. This opens the discussion of dynamic statistical models with unusual time behavior, such as periodicity, without any reference to any dynamical system in the sample space.
Author Contributions
Conceptualization, G.P.; formal analysis, G.P.; investigation, G.P.; writing—original draft, G.P. and M.S.; writing—review and editing, G.P. and M.S.; supervision, G.P.; project administration, G.P. All authors have read and agreed to the published version of the manuscript.
Funding
This project received funding from the European Union’s Horizon 2020 research and innovation program under Marie Skłodowska-Curie GA No. 101034449.
Data Availability Statement
The original contributions presented in the study are included in the article, further inquiries can be directed to the corresponding author.
Acknowledgments
The present paper is partly based on unpublished lecture notes by M. Shoaib after G. Pistone’s lectures at the seminar that Eva Riccomagno organized in 2022–2023. The authors gratefully thank Eva Riccomagno for her invitation, support, supervision, and revision of an early version of the manuscript. Collegio Carlo Alberto, Italy, partially supports G. Pistone. He is a member of GNAFA-INDAM.
Conflicts of Interest
The authors declare no conflicts of interest.
References
- Amari, S. Dual connections on the Hilbert bundles of statistical models. In Geometrization of Statistical Theory; ULDM Publishing: Lancaster, PA, USA, 1987; pp. 123–151. [Google Scholar]
- Amari, S.; Nagaoka, H. Methods of Information Geometry; Translated from the 1993 Japanese original by Daishi Harada; American Mathematical Society: Providence, RI, USA, 2000; Volume 191, 206p. [Google Scholar]
- Pistone, G.; Sempi, C. An infinite-dimensional geometric structure on the space of all the probability measures equivalent to a given one. Ann. Statist. 1995, 23, 1543–1561. [Google Scholar] [CrossRef]
- Pawlowsky-Glahn, V.; Egozcue, J.J.; Tolosana-Delgado, R. Modelling and Analysis of Compositional Data; John Wiley & Sons, Ltd.: Hoboken, NJ, USA, 2015. [Google Scholar] [CrossRef]
- Aitchison, J. The Statistical Analysis of Compositional Data; Monographs on Statistics and Applied Probability; Chapman & Hall: London, UK, 1986; 416p. [Google Scholar]
- Egozcue, J.J.; Pawlowsky-Glahn, V.; Tolosana-Delgado, R.; Ortego, M.I.; van den Boogaart, K.G. Bayes spaces: Use of improper distributions and exponential families. Rev. Real Acad. Cienc. Exactas Fis. Nat. Ser. Mat. 2012, 107, 475–486. [Google Scholar] [CrossRef]
- Barvinok, A. A Course in Convexity; Graduate Studies in Mathematics; American Mathematical Society: Providence, RI, USA, 2002; Volume 54, 366p. [Google Scholar]
- Lay, S.R. Convex Sets and Their Applications; Courier Corporation: North Chelmsford, MA, USA, 2007. [Google Scholar]
- Amari, S.I. Information Geometry and Its Applications; Applied Mathematical Sciences; Springer: Tokyo, Japan, 2016; 374p. [Google Scholar]
- Nomizu, K.; Sasaki, T. Affine Differential Geometry: Geometry of Affine Immersions; Cambridge Tracts in Mathematics; Cambridge University Press: Cambridge, UK, 1994. [Google Scholar]
- Pistone, G. Information Geometry of the Probability Simplex: A Short Course. Nonlinear Phenom. Complex Syst. 2020, 23, 221–242. [Google Scholar] [CrossRef]
- Chirco, G.; Malagò, L.; Pistone, G. Lagrangian and Hamiltonian dynamics for probabilities on the statistical bundle. Int. J. Geom. Methods Mod. Phys. 2022, 19, 2250214. [Google Scholar] [CrossRef]
- Bourbaki, N. Variétés Differentielles et Analytiques. Fascicule de réSultats/Paragraphes 1 à 7; Springer Science and Business Media: New York, NY, USA, 1971. [Google Scholar]
- Lang, S. Differential and Riemannian Manifolds, 3rd ed.; Graduate Texts in Mathematics; Springer: New York, NY, USA, 1995; 364p. [Google Scholar]
- Brier, G.W. Verification of forecasts expressed in terms of probability. Mon. Weather. Rev. 1950, 78, 1–3. [Google Scholar] [CrossRef]
- Weyl, H. Space—Time—Matter; Translation of the 1921 raum zeit materie; Dover: New York, NY, USA, 1952. [Google Scholar]
- Brown, L.D. Fundamentals of Statistical Exponential Families with Applications in Statistical Decision Theory; Institute of Mathematical Statistics: Beachwood, OH, USA, 1986; 283p. [Google Scholar]
- Efron, B.; Hastie, T. Computer Age Statistical Inference; IMS Monographs; Cambridge University Press: Cambridge, UK, 2016; Volume 19, 475p. [Google Scholar]
- Cover, T.M.; Thomas, J.A. Elements of Information Theory, 2nd ed.; Wiley-Interscience: Hoboken, NJ, USA, 2006; 748p. [Google Scholar]
- Ohara, A.; Amari, S. Differential geometric structures of stable state feedback systems with dual connections. Kybernetika 1994, 30, 369–386. [Google Scholar]
- Cafaro, C.; Alsing, P.M. Decrease of Fisher information and the information geometry of evolution equations for quantum mechanical probability amplitudes. Phys. Rev. E 2018, 97, 042110. [Google Scholar] [CrossRef] [PubMed]
- Ay, N.; Jost, J.; Lê, H.V.; Schwachhöfer, L. Information Geometry; Ergebnisse der Mathematik und ihrer Grenzgebiete; Springer: Cham, Switzerland, 2017; 407p. [Google Scholar] [CrossRef]
- Ohara, A. On Affine Immersions of the Probability Simplex and Their Conformal Flattening. In Proceedings of the Geometric Science of Information: Third International Conference, GSI 2017, Paris, France, 7–9 November 2017; Springer: Cham, Switzerland, 2017; pp. 247–254. [Google Scholar] [CrossRef]
- Duy, T.T.; Nguyen, L.V.; Nguyen, V.; Trung, N.; Abed-Meraim, K. Fisher information neural estimation. In Proceedings of the 30th European Signal Processing Conference (EUSIPCO), Belgrade, Serbia, 29 August–2 September 2022; pp. 2111–2115. [Google Scholar] [CrossRef]
- Ly, A.; Marsman, M.; Verhagen, J.; Grasman, R.; Wagenmakers, E. A Tutorial on Fisher Information. J. Math. Psychol. 2017, 80, 40–55. [Google Scholar] [CrossRef]
- Wei, X.X.; Stocker, A. Mutual Information, Fisher Information, and Efficient Coding. Neural Comput. 2016, 28, 305–326. [Google Scholar] [CrossRef] [PubMed]
- Gibilisco, P.; Pistone, G. Connections on non-parametric statistical manifolds by Orlicz space geometry. Infin. Dimens. Anal. Quantum Probab. Relat. Top. 1998, 1, 325–347. [Google Scholar] [CrossRef]
- Kullback, S.; Leibler, R.A. On information and sufficiency. Ann. Math. Stat. 1951, 22, 79–86. [Google Scholar] [CrossRef]
- Csiszár, I. I-divergence geometry of probability distributions and minimization problems. Ann. Probability 1975, 3, 146–158. [Google Scholar] [CrossRef]
- Landau, L.D.; Lifshits, E.M. Statistical Physics, 3rd ed.; Course of Theoretical Physics; Butterworth-Heinemann: Oxford, UK, 1980; Volume 5. [Google Scholar]
- Peyré, G.; Cuturi, M. Computational Optimal Transport. Found. Trends Mach. Learn. 2019, 11, 355–607. [Google Scholar] [CrossRef]
- Fienberg, S.E. The Analysis of Cross-Classified Categorical Data; MIT Press: Cambridge, MA, USA, 1980; 198p. [Google Scholar]
- Arnold, V.I. Mathematical Methods of Classical Mechanics; Graduate Texts in Mathematics; Translated from the 1974 Russian original by K. Vogtmann and A. Weinstein; Springer: New York, NY, USA, 1989; 516p. [Google Scholar]
- Pistone, G. Lagrangian Function on the Finite State Space Statistical Bundle. Entropy 2018, 20, 139. [Google Scholar] [CrossRef] [PubMed]
- Do Carmo, M.P. Riemannian Geometry; Mathematics: Theory & Applications; Translated from the second Portuguese edition by Francis Flaherty; Birkhäuser Boston Inc.: Basel, Switzerland, 1992; 300p. [Google Scholar]
- Chirco, G.; Pistone, G. Dually affine Information Geometry modeled on a Banach space. arXiv 2022, arXiv:2204.00917. [Google Scholar]
Disclaimer/Publisher’s Note: The statements, opinions and data contained in all publications are solely those of the individual author(s) and contributor(s) and not of MDPI and/or the editor(s). MDPI and/or the editor(s) disclaim responsibility for any injury to people or property resulting from any ideas, methods, instructions or products referred to in the content. |
© 2024 by the authors. Licensee MDPI, Basel, Switzerland. This article is an open access article distributed under the terms and conditions of the Creative Commons Attribution (CC BY) license (https://creativecommons.org/licenses/by/4.0/).



