Tumour Genome Characterization of a Rare Case of Pulmonary Enteric Adenocarcinoma and Prior Colon Adenocarcinoma
Abstract
:1. Introduction
2. Materials and Methods
2.1. Sample Processing and Sequencing
2.2. Whole-Exome Sequencing Data Analysis
2.3. Copy Number Analysis
2.4. Mutational Signature Analysis
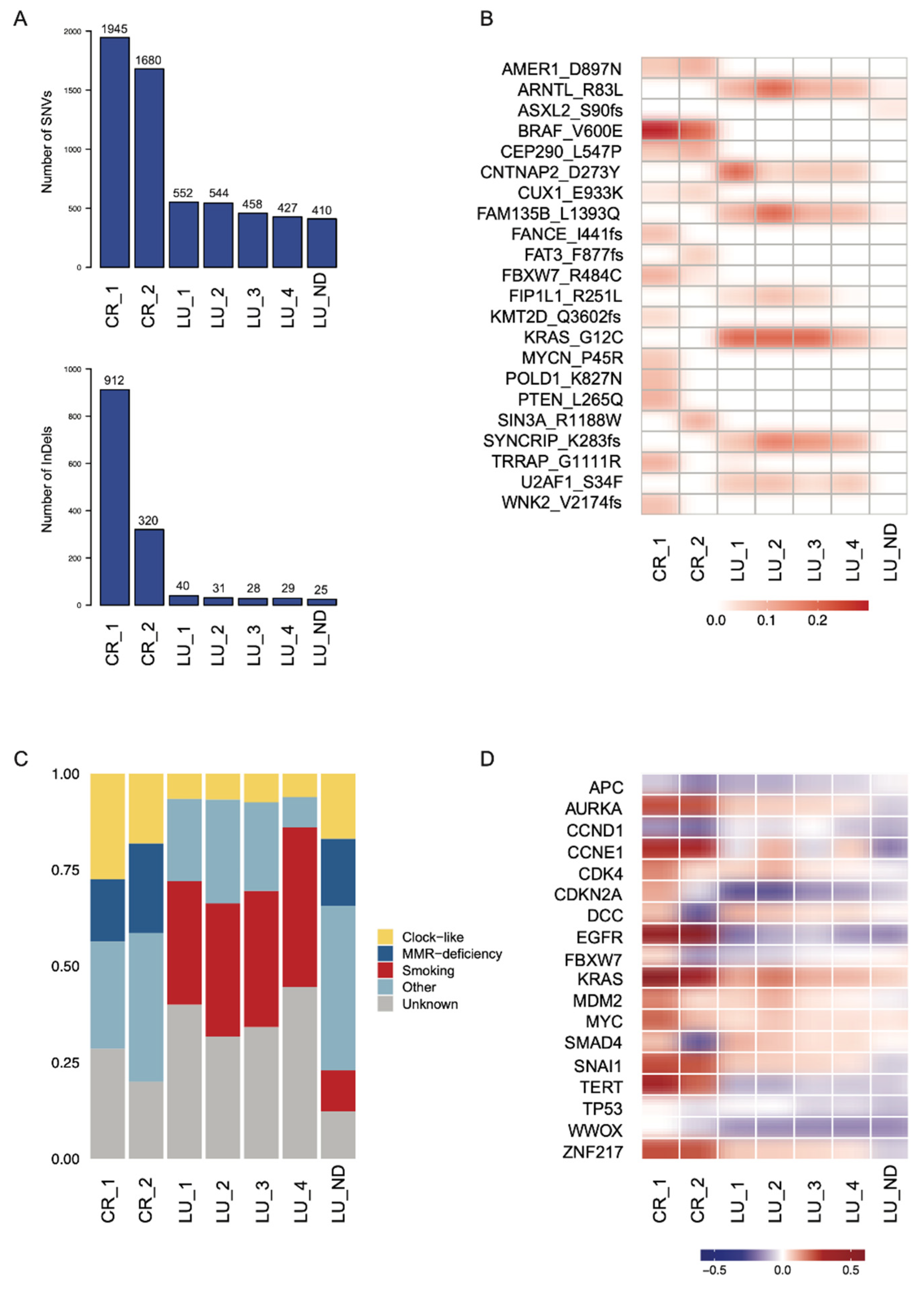
3. Case Presentation and Results
4. Discussion
5. Conclusions
Supplementary Materials
Author Contributions
Funding
Institutional Review Board Statement
Informed Consent Statement
Data Availability Statement
Acknowledgments
Conflicts of Interest
References
- Tsao, M.S.; Fraser, R.S. Primary pulmonary adenocarcinoma with enteric differentiation. Cancer 1991, 68, 1754–1757. [Google Scholar] [CrossRef]
- Travis, W.D.; Brambilla, E.; Noguchi, M.; Nicholson, A.G.; Geisinger, K.R.; Yatabe, Y.; Beer, D.G.; Powell, C.A.; Riely, G.J.; Van Schil, P.E.; et al. International association for the study of lung cancer/american thoracic society/european respiratory society international multidisciplinary classification of lung adenocarcinoma. J. Thorac. Oncol 2011, 6, 244–285. [Google Scholar] [CrossRef] [Green Version]
- Zhao, L.; Huang, S.; Liu, J.; Zhao, J.; Li, Q.; Wang, H.Q. Clinicopathological, radiographic, and oncogenic features of primary pulmonary enteric adenocarcinoma in comparison with invasive adenocarcinoma in resection specimens. Medicine 2017, 96, e8153. [Google Scholar] [CrossRef] [PubMed]
- Chen, M.; Liu, P.; Yan, F.; Xu, S.; Jiang, Q.; Pan, J.; He, M.; Shen, P. Distinctive features of immunostaining and mutational load in primary pulmonary enteric adenocarcinoma: Implications for differential diagnosis and immunotherapy. J. Transl. Med. 2018, 16, 81. [Google Scholar] [CrossRef] [PubMed] [Green Version]
- Nottegar, A.; Tabbo, F.; Luchini, C.; Brunelli, M.; Bria, E.; Veronese, N.; Santo, A.; Cingarlini, S.; Gilioli, E.; Ogliosi, C.; et al. Pulmonary Adenocarcinoma With Enteric Differentiation: Immunohistochemistry and Molecular Morphology. Appl. Immunohistochem. Mol. Morphol. 2018, 26, 383–387. [Google Scholar] [CrossRef] [PubMed]
- Bade, B.C.; Dela Cruz, C.S. Lung Cancer 2020: Epidemiology, Etiology, and Prevention. Clin. Chest Med. 2020, 41, 1–24. [Google Scholar] [CrossRef] [PubMed]
- Howlader, N.; Forjaz, G.; Mooradian, M.J.; Meza, R.; Kong, C.Y.; Cronin, K.A.; Mariotto, A.B.; Lowy, D.R.; Feuer, E.J. The Effect of Advances in Lung-Cancer Treatment on Population Mortality. N. Engl. J. Med. 2020, 383, 640–649. [Google Scholar] [CrossRef]
- Lindeman, N.I.; Cagle, P.T.; Beasley, M.B.; Chitale, D.A.; Dacic, S.; Giaccone, G.; Jenkins, R.B.; Kwiatkowski, D.J.; Saldivar, J.S.; Squire, J.; et al. Molecular testing guideline for selection of lung cancer patients for EGFR and ALK tyrosine kinase inhibitors: Guideline from the College of American Pathologists, International Association for the Study of Lung Cancer, and Association for Molecular Pathology. Arch. Pathol. Lab. Med. 2013, 137, 828–860. [Google Scholar] [CrossRef] [Green Version]
- Wu, Y.L.; Tsuboi, M.; He, J.; John, T.; Grohe, C.; Majem, M.; Goldman, J.W.; Laktionov, K.; Kim, S.W.; Kato, T.; et al. Osimertinib in Resected EGFR-Mutated Non-Small-Cell Lung Cancer. N. Engl. J. Med. 2020, 383, 1711–1723. [Google Scholar] [CrossRef]
- Bolger, A.M.; Lohse, M.; Usadel, B. Trimmomatic: A flexible trimmer for Illumina sequence data. Bioinformatics 2014, 30, 2114–2120. [Google Scholar] [CrossRef] [Green Version]
- Li, H.; Durbin, R. Fast and accurate short read alignment with Burrows-Wheeler transform. Bioinformatics 2009, 25, 1754–1760. [Google Scholar] [CrossRef] [Green Version]
- DePristo, M.A.; Banks, E.; Poplin, R.; Garimella, K.V.; Maguire, J.R.; Hartl, C.; Philippakis, A.A.; del Angel, G.; Rivas, M.A.; Hanna, M.; et al. A framework for variation discovery and genotyping using next-generation DNA sequencing data. Nat. Genet. 2011, 43, 491–498. [Google Scholar] [CrossRef]
- Cibulskis, K.; Lawrence, M.S.; Carter, S.L.; Sivachenko, A.; Jaffe, D.; Sougnez, C.; Gabriel, S.; Meyerson, M.; Lander, E.S.; Getz, G. Sensitive detection of somatic point mutations in impure and heterogeneous cancer samples. Nat. Biotechnol. 2013, 31, 213–219. [Google Scholar] [CrossRef]
- Koboldt, D.C.; Zhang, Q.; Larson, D.E.; Shen, D.; McLellan, M.D.; Lin, L.; Miller, C.A.; Mardis, E.R.; Ding, L.; Wilson, R.K. VarScan 2: Somatic mutation and copy number alteration discovery in cancer by exome sequencing. Genome. Res. 2012, 22, 568–576. [Google Scholar] [CrossRef] [Green Version]
- McLaren, W.; Pritchard, B.; Rios, D.; Chen, Y.; Flicek, P.; Cunningham, F. Deriving the consequences of genomic variants with the Ensembl API and SNP Effect Predictor. Bioinformatics 2010, 26, 2069–2070. [Google Scholar] [CrossRef]
- Favero, F.; Joshi, T.; Marquard, A.M.; Birkbak, N.J.; Krzystanek, M.; Li, Q.; Szallasi, Z.; Eklund, A.C. Sequenza: Allele-specific copy number and mutation profiles from tumor sequencing data. Ann. Oncol. 2015, 26, 64–70. [Google Scholar] [CrossRef]
- Wang, K.; Li, M.; Hakonarson, H. ANNOVAR: Functional annotation of genetic variants from high-throughput sequencing data. Nucleic Acids Res. 2010, 38, e164. [Google Scholar] [CrossRef]
- Rosenthal, R.; McGranahan, N.; Herrero, J.; Taylor, B.S.; Swanton, C. DeconstructSigs: Delineating mutational processes in single tumors distinguishes DNA repair deficiencies and patterns of carcinoma evolution. Genome. Biol. 2016, 17, 31. [Google Scholar] [CrossRef] [Green Version]
- Toomey, S.; Gunther, J.; Carr, A.; Weksberg, D.C.; Thomas, V.; Salvucci, M.; Bacon, O.; Sherif, E.M.; Fay, J.; Kay, E.W.; et al. Genomic and Transcriptomic Characterisation of Response to Neoadjuvant Chemoradiotherapy in Locally Advanced Rectal Cancer. Cancers 2020, 12, 1808. [Google Scholar] [CrossRef]
- Lin, L.; Zhuang, W.; Wang, W.; Xu, C.; Chen, R.; Guan, Y.; Yi, X.; Shao, Y.; Tai, Y.; Chen, Y.; et al. Genetic mutations in lung enteric adenocarcinoma identified using next-generation sequencing. Int. J. Clin. Exp. Pathol. 2017, 10, 9583–9590. [Google Scholar]
- Nottegar, A.; Tabbo, F.; Luchini, C.; Guerrera, F.; Gaudiano, M.; Bria, E.; Brunelli, M.; Chilosi, M.; Inghirami, G. Pulmonary adenocarcinoma with enteric differentiation: Dissecting oncogenic genes alterations with DNA sequencing and FISH analysis. Exp. Mol. Pathol. 2017, 102, 276–279. [Google Scholar] [CrossRef] [PubMed]
- Wang, C.X.; Liu, B.; Wang, Y.F.; Zhang, R.S.; Yu, B.; Lu, Z.F.; Shi, Q.L.; Zhou, X.J. Pulmonary enteric adenocarcinoma: A study of the clinicopathologic and molecular status of nine cases. Int. J. Clin. Exp. Pathol. 2014, 7, 1266–1274. [Google Scholar]
- Zhang, J.; Xiang, C.; Han, Y.; Teng, H.; Li, X.; Shao, J.; Zhu, L.; Han-Zhang, H.; Ye, J.; Yu, K. Differential diagnosis of pulmonary enteric adenocarcinoma and metastatic colorectal carcinoma with the assistance of next-generation sequencing and immunohistochemistry. J. Cancer Res. Clin. Oncol. 2019, 145, 269–279. [Google Scholar] [CrossRef]
- Palmirotta, R.; Lovero, D.; D’Oronzo, S.; Todisco, A.; Interno, V.; Mele, F.; Stucci, L.S.; Silvestris, F. Pulmonary enteric adenocarcinoma: An overview. Expert. Rev. Mol. Med. 2020, 22, e1. [Google Scholar] [CrossRef]
- Tomasello, G.; Barni, S.; Turati, L.; Ghidini, M.; Pezzica, E.; Passalacqua, R.; Petrelli, F. Association of CDX2 Expression With Survival in Early Colorectal Cancer: A Systematic Review and Meta-analysis. Clin. Colorectal Cancer 2018, 17, 97–103. [Google Scholar] [CrossRef]
- Jurmeister, P.; Scholer, A.; Arnold, A.; Klauschen, F.; Lenze, D.; Hummel, M.; Schweizer, L.; Blaker, H.; Pfitzner, B.M.; Mamlouk, S.; et al. DNA methylation profiling reliably distinguishes pulmonary enteric adenocarcinoma from metastatic colorectal cancer. Mod. Pathol. 2019, 32, 855–865. [Google Scholar] [CrossRef]
- Rolfo, C.; Mack, P.; Scagliotti, G.V.; Aggarwal, C.; Arcila, M.E.; Barlesi, F.; Bivona, T.; Diehn, M.; Dive, C.; Dziadziuszko, R.; et al. Liquid Biopsy for Advanced Non-Small Cell Lung Cancer: A Consensus Statement from The International Association for the Study of Lung Cancer (IASLC). J. Thorac. Oncol. 2021, S1556-0864. [Google Scholar] [CrossRef]





Publisher’s Note: MDPI stays neutral with regard to jurisdictional claims in published maps and institutional affiliations. |
© 2021 by the authors. Licensee MDPI, Basel, Switzerland. This article is an open access article distributed under the terms and conditions of the Creative Commons Attribution (CC BY) license (https://creativecommons.org/licenses/by/4.0/).
Share and Cite
Smyth, R.J.; Thomas, V.; Fay, J.; Ryan, R.; Nicholson, S.; Morgan, R.K.; Grogan, L.; Breathnach, O.; Morris, P.G.; Toomey, S.; et al. Tumour Genome Characterization of a Rare Case of Pulmonary Enteric Adenocarcinoma and Prior Colon Adenocarcinoma. J. Pers. Med. 2021, 11, 768. https://doi.org/10.3390/jpm11080768
Smyth RJ, Thomas V, Fay J, Ryan R, Nicholson S, Morgan RK, Grogan L, Breathnach O, Morris PG, Toomey S, et al. Tumour Genome Characterization of a Rare Case of Pulmonary Enteric Adenocarcinoma and Prior Colon Adenocarcinoma. Journal of Personalized Medicine. 2021; 11(8):768. https://doi.org/10.3390/jpm11080768
Chicago/Turabian StyleSmyth, Robert J., Valentina Thomas, Joanna Fay, Ronan Ryan, Siobhan Nicholson, Ross K. Morgan, Liam Grogan, Oscar Breathnach, Patrick G. Morris, Sinead Toomey, and et al. 2021. "Tumour Genome Characterization of a Rare Case of Pulmonary Enteric Adenocarcinoma and Prior Colon Adenocarcinoma" Journal of Personalized Medicine 11, no. 8: 768. https://doi.org/10.3390/jpm11080768
APA StyleSmyth, R. J., Thomas, V., Fay, J., Ryan, R., Nicholson, S., Morgan, R. K., Grogan, L., Breathnach, O., Morris, P. G., Toomey, S., Hennessy, B. T., & Furney, S. J. (2021). Tumour Genome Characterization of a Rare Case of Pulmonary Enteric Adenocarcinoma and Prior Colon Adenocarcinoma. Journal of Personalized Medicine, 11(8), 768. https://doi.org/10.3390/jpm11080768

