A Review and Comparative Analysis of Transoral Surgical Treatment versus Conservative Management in Early-Stage Oropharyngeal Cancer
Abstract
1. Introduction
2. Materials and Methods
3. Results
3.1. Quality of Life
3.2. RT versus Surgical Treatment
3.3. Comparison between Different Types of Transoral Surgery
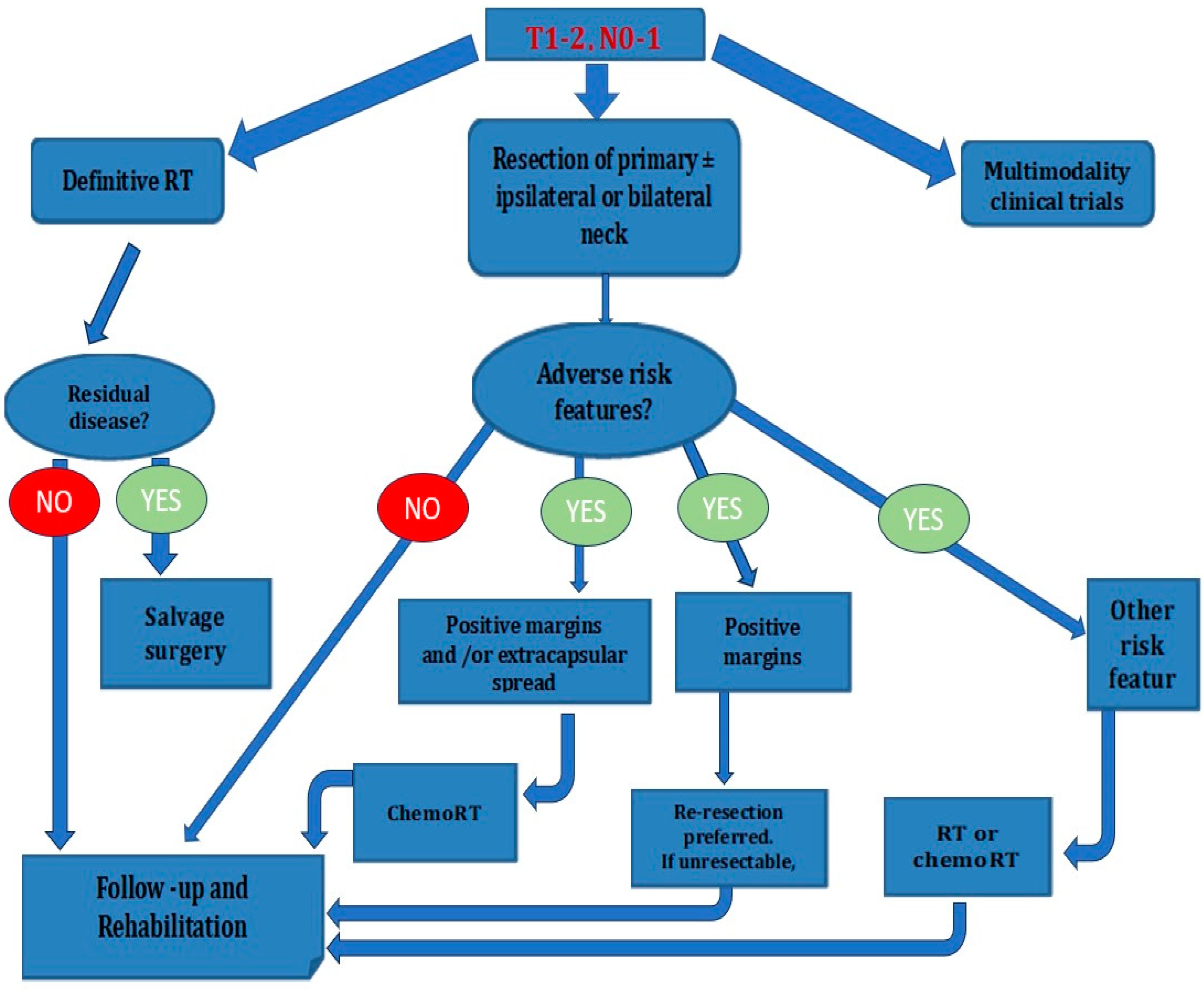
3.4. Neck Disection
4. Discussion
5. Conclusions
Author Contributions
Funding
Conflicts of Interest
References
- American Cancer Society. American Cancer Society: Cancer Facts and Figures 2021; American Cancer Society: Atlanta, GA, USA, 2021. [Google Scholar]
- Amin, M.B.; Edge, S.B.; Greene, F.L.; Byrd, D.R.; Brookland, R.K.; Washington, M.K.; Gershenwald, J.E.; Compton, C.C.; Hess, K.R.; Sullivan, D.C.; et al. (Eds.) HPV-Mediated (p16+) Oropharyngeal Cancer. In AJCC Cancer Staging Manual, 8th ed.; Springer: Berlin/Heidelberg, Germany, 2017; pp. 113–121. [Google Scholar]
- Amin, M.B.; Edge, S.B.; Greene, F.L.; Byrd, D.R.; Brookland, R.K.; Washington, M.K.; Gershenwald, J.E.; Compton, C.C.; Hess, K.R.; Sullivan, D.C.; et al. (Eds.) Oropharynx (p16-) and Hypopharynx. In AJCC Cancer Staging Manual, 8th ed.; Springer: Berlin/Heidelberg, Germany, 2017; pp. 123–135. [Google Scholar]
- Gunn, G.B.; Debnam, J.M.; Fuller, C.D.; Morrison, W.H.; Frank, S.J.; Beadle, B.M.; Sturgis, E.M.; Glisson, B.S.; Phan, J.; Rosenthal, D.I.; et al. The impact of radiographic retropharyngeal adenopathy in oropharyngeal cancer. Cancer 2013, 119, 3162–3169. [Google Scholar] [CrossRef]
- Holsinger, F.C.; Laccourreye, O.; Weber, R.S. Surgical approaches for cancer of the oropharynx. Oper. Tech. Otolaryngol.-Head Neck Surg. 2005, 16, 40–48. [Google Scholar] [CrossRef]
- Steiner, W.; Ambrosch, P. Endoscopic Laser Surgery of the Upper Aerodigestive Tract: With Special Emphasis on Cancer Surgery, Chapter 5, 1st ed.; Thieme: New York, NY, USA, 2000; pp. 97–104. [Google Scholar]
- Steiner, W.; Ambrosch, P. Endoscopic Laser Surgery of the Upper Aerodigestive Tract: With Special Emphasis on Cancer Surgery, Chapter 6; Thieme: New York, NY, USA, 2000; pp. 112–113. [Google Scholar]
- Ellies, M.; Steiner, W. Peri- and postoperative complications after laser surgery of tumors of the upper aerodigestive tract. Am. J. Otolaryngol. 2007, 28, 168–172. [Google Scholar] [CrossRef]
- Kutter, J.; Lang, F.; Monnier, P.; Pasche, P. Transoral laser surgery for pharyngeal and pharyngolaryngeal carcinomas. Arch. Otolaryngol. Head Neck Surg. 2007, 133, 139–144. [Google Scholar] [CrossRef]
- Grant, D.G.; Salassa, J.R.; Hinni, M.L.; Pearson, B.W.; Hayden, R.E.; Perry, W.C. Transoral laser microsurgery for recurrent laryngeal and pharyngeal cancer. Otolaryngol. Head Neck Surg. 2008, 138, 606–613. [Google Scholar] [CrossRef]
- Salassa, J.R.; Hinni, M.L.; Grant, D.G.; Hayden, R.E. Postoperative bleeding in transoral laser microsurgery for upper aerodigestive tract tumors. Otolaryngol. Head Neck Surg. 2008, 139, 453–459. [Google Scholar] [CrossRef]
- Aaronson, N.K.; Ahmedzai, S.; Bergman, B.; Bullinger, M.; Cull, A.; Duez, N.J.; Filiberti, A.; Flechtner, H.; Fleishman, S.B.; De Haes, J.C.J.M.; et al. The European Organization for Research and Treatment of Cancer QLQ-C30: A quality-of-life instrument for use in international clinical trials in oncology. J. Natl. Cancer Inst. 1993, 85, 365–376. [Google Scholar] [CrossRef]
- Gorphe, P.; Simon, C. A systematic review and meta-analysis of margins in transoral surgery for oropharyngeal carcinoma. Oral Oncol. 2019, 98, 69–77. [Google Scholar] [CrossRef]
- Pedro, C.; Mira, B.; Silva, P.; Netto, E.; Pocinho, R.; Mota, A.; Labareda, M.; Magalhães, M.; Esteves, S.; Santos, F. Surgery vs. primary radiotherapy in early-stage oropharyngeal cancer. Clin. Transl. Radiat. Oncol. 2017, 28, 18–22. [Google Scholar] [CrossRef] [PubMed]
- Canis, M.; Martin, A.; Kron, M.; Konstantinou, A.; Ihler, F.; Wolff, H.A.; Matthias, C.; Steiner, W. Results of transoral laser microsurgery in 102 patients with squamous cell carcinoma of the tonsil. Eur. Arch. Otorhinolaryngal. 2013, 270, 2299–2306. [Google Scholar] [CrossRef]
- Canis, M.; Ihler, F.; Wolff, H.A.; Christiansen, H.; Matthias, C. Oncologic and functional results after transoral laser microsurgery of tongue base carcinoma. Eur. Arch. Otorhinolaryngal. 2013, 270, 1075–1083. [Google Scholar] [CrossRef]
- Weinstein, G.S.; Quon, H.; Newman, H.J.; Chalian, J.A.; Malloy, K.; Lin, A.; Desai, A.; Livolsi, V.A.; Montone, K.T.; Cohen, K.R.; et al. Transoral robotic surgery alone for oropharyngeal cancer: An analysis of local control. Arch. Otolaryngol. Head Neck Surg. 2012, 138, 628–634. [Google Scholar] [CrossRef]
- Apostol, A.; Albulescu, N.; Iurciuc, S.; Iurciuc, M.; Bogdan, C.; Ivan, M.V. Difference in Cardiac Electrical Vulnerability Between Passive Silicone Steroid Eluting Lead vs. Active Screw-in Lead. Mater. Plast. 2019, 56, 968–972. [Google Scholar] [CrossRef]
- de Almeida, J.R.; Byrd, J.K.; Wu, R.; Stucken, C.L.; Duvvuri, U.; Goldstein, D.P.; Miles, B.A.; Teng, M.S.; Gupta, V.; Genden, E.M. A systematic review of transoral robotic surgery and radiotherapy for early oropharynx cancer: A systematic review. Laryngoscope 2014, 124, 2096–2102. [Google Scholar] [CrossRef]
- Hong, L.; Sina, T.J.; Henry, P.S.; Wendell, Y.G.; Saral, M.; Rachel, C.; Benjamin, J.L. Clinical value of transoral robotic surgery: Nationwide results from the first 5 years of adoption. Laryngoscope 2018, 129, 1844–1855. [Google Scholar]
- Meccariello, G.; Catalano, A.; Cammaroto, G.; Iannella, G.; Vicini, C.; Hao, S.P.; De Vito, A. Treatment Options in Early Stage (Stage I and II) of Oropharyngeal Cancer: A Narrative Review. Medicina 2022, 58, 1050. [Google Scholar] [CrossRef]
- Licitra, L.; Perrone, F.; Bossi, P.; Suardi, S.; Mariani, L.; Artusi, R.; Oggionni, M.; Rossini, C.; Cantù, G.; Squadrelli, M.; et al. High-risk human papillomavirus affects prognosis in patients with surgically treated oropharyngeal squamous cell carcinoma. J. Clin. Oncol. 2006, 24, 5630–5636. [Google Scholar] [CrossRef]
- Nichols, A.C.; Dhaliwal, S.S.; Palma, D.A.; Basmaji, J.; Chapeskie, C.; Dowthwaite, S.; Franklin, J.H.; Fung, K.; Kwan, K.; Wehrli, B.; et al. Does HPV type affect outcome in oropharyngeal cancer? J. Otolaryngol. Head Neck Surg. 2013, 42, 9. [Google Scholar] [CrossRef]
- Mydlarz, W.K.; Chan, J.Y.; Richmon, J.D. The role of surgery for HPV-associated head and neck cancer. Oral Oncol. 2014, 51, 305–313. [Google Scholar] [CrossRef]
- Sinha, P.; Hackman, T.; Nussenbaum, B.; Wu, N.; Lewis, J.S., Jr.; Haughey, B.H. Transoral laser microsurgery for oral squamous cell carcinoma: Oncologic outcomes and prognostic factors. Head Neck 2014, 36, 340–351. [Google Scholar] [CrossRef]
- Chen, A.M.; Daly, M.E.; Luu, Q.; Donald, P.J.; Farwell, D.G. Comparison of functional outcomes and quality of life between transoral surgery and definitive chemoradiotherapy for oropharyngeal cancer. Head Neck 2015, 37, 381–385. [Google Scholar] [CrossRef]
- Rischin, D.; Young, R.J.; Fisher, R.; Fox, S.B.; Le, Q.-T.; Peters, L.J.; Solomon, B.; Choi, J.; O’Sullivan, B.; Kenny, L.M.; et al. Prognostic significance of p16INK4A and human papillomavirus in patients with oropharyngeal cancer treated on TROG 02.02 phase III trial. J. Clin. Oncol. 2010, 28, 4142–4148. [Google Scholar] [CrossRef]
- Worden, F.P.; Kumar, B.; Lee, J.S.; Wolf, G.T.; Cordell, K.G.; Taylor, J.M.; Urba, S.G.; Eisbruch, A.; Teknos, T.N.; Chepeha, D.B.; et al. Chemoselection as a strategy for organ preservation in advanced oropharynx cancer: Response and survival positively associated with HPV16 copy number. J. Clin. Oncol. 2008, 26, 3138–3146. [Google Scholar] [CrossRef]
- Seiwert, T.Y.; Melotek, J.M.; Blair, E.A.; Stenson, K.M.; Salama, J.K.; Witt, M.E.; Brisson, R.J.; Chawla, A.; Dekker, A.; Lingen, M.W.; et al. Final results of a randomized phase 2 trial investigating the addition of cetuximab to induction chemotherapy and accelerated or hyperfractionated chemoradiation for locoregionally advanced head and neck cancer. Int. J. Radiat. Oncol. Biol. Phys. 2016, 96, 21–29. [Google Scholar] [CrossRef]
- Zanoni, D.K.; Patel, S.G.; Shah, J.P. Changes in the 8th edition of the American Joint Committee on Cancer (AJCC) staging of head and neck cancer: Rationale and implications. Curr. Oncol. Rep. 2019, 21, 52. [Google Scholar] [CrossRef]
- Yamashita, Y.; Ikegami, T.; Hirakawa, H.; Uehara, T.; Deng, Z.; Agena, S.; Uezato, J.; Kondo, S.; Kiyuna, A.; Maeda, H.; et al. Staging and prognosis of oropharyngeal carcinoma according to the 8th edition of the American Joint Committee on Cancer Staging Manual in human papillomavirus infection. Eur. Arch. Otorhinolaryngol. 2019, 276, 827–836. [Google Scholar] [CrossRef]
- Choi, K.H.; Song, J.H.; Kim, Y.S.; Moon, S.H.; Lee, J.; Oh, Y.-T.; Oh, D.; Kim, J.H.; Kim, J.W. Survey of radiation field and dose in human papillomavirus-positive oropharyngeal cancer: Is de-escalation actually applied in clinical practice? Radiat. Oncol. J. 2021, 39, 174–183. [Google Scholar] [CrossRef]
- Morisod, B.; Simon, C. Meta-analysis on survival of patients treated with transoral surgery versus radiotherapy for early-stage squamous cell carcinoma of the oropharynx. Head Neck 2016, 38, E2143–E2150. [Google Scholar] [CrossRef]
- Park, J.O.; Lee, Y.S.; Joo, Y.H.; Nam, I.-C.; Cho, K.-J.; Kim, M.-S. Can the transoral approach secure a cancer-free deep margin in tonsil cancer? Oral Oncol. 2012, 48, 658–661. [Google Scholar] [CrossRef]
- Hinni, M.L.; Zarka, M.A.; Hoxworth, J.M. Margin mapping in transoral surgery for head and neck cancer. Laryngoscope 2013, 123, 1190–1198. [Google Scholar] [CrossRef]
- Cracchiolo, J.R.; Baxi, S.S.; Morris, L.G.; Ganly, I.; Patel, S.G.; Cohen, M.A.; Roman, B.R. Increase in primary surgical treatment of T1 and T2 oropharyngeal squamous cell carcinoma and rates of adverse pathologic features: National Cancer Data Base. Cancer 2016, 122, 1523–1532. [Google Scholar] [CrossRef]
- Mehanna, H.; Robinson, M.; Hartley, A.; Kong, A.; Foran, B.; Fulton-Lieuw, T.; Dalby, M.; Mistry, P.; Sen, M.; O’Toole, L.; et al. Radiotherapy plus cisplatin or cetuximab in low-risk human papillomavirus-positive oropharyngeal cancer (De-ESCALaTE HPV): An open-label randomised controlled phase 3 trial. Lancet 2019, 393, 51–60. [Google Scholar] [CrossRef]
- Gillison, M.L.; Trotti, A.M.; Harris, J.; Eisbruch, A.; Harari, P.M.; Adelstein, D.J.; Jordan, R.C.K.; Zhao, W.; Sturgis, E.M.; Burtness, B.; et al. Radiotherapy plus cetuximab or cisplatin in human papillomavirus-positive oropharyngeal cancer (NRG Oncology RTOG 1016): A randomised, multicentre, non-inferiority trial. Lancet 2019, 393, 40–50. [Google Scholar] [CrossRef]
- Monnier, Y.; Simon, C. Surgery versus radiotherapy for early oropharyngeal tumors: A never-ending debate. Curr. Treat. Options Oncol. 2015, 16, 42. [Google Scholar] [CrossRef]




| T Category | N Category | M Category | Stage Group | 
|---|---|---|---|
| Tis | N0 | M0 | 0 | 
| T1 | N0 | M0 | I | 
| T2 | N0 | M0 | II | 
| T3 | N0 | M0 | III | 
| T1, T2, T3 | N1 | M0 | III | 
| T4a | N0, N1 | M0 | IVA | 
| T1, T2, T3, T4a | N2 | M0 | IVA | 
| Any T | N3 | M0 | IVB | 
| T4b | Any N | M0 | IVB | 
| Any T | Any N | M1 | IVC | 
| T Category | N Category | M Category | Stage Group | 
|---|---|---|---|
| T0, T1 or T2 | N0, N1 | M0 | I | 
| T0, T1 or T2 | N2 | M0 | II | 
| T3 or T4 | N0, N1 | M0 | II | 
| T3 or T4 | N2 | M0 | III | 
| Any T | Any N | M1 | IV | 
| Disclaimer/Publisher’s Note: The statements, opinions and data contained in all publications are solely those of the individual author(s) and contributor(s) and not of MDPI and/or the editor(s). MDPI and/or the editor(s) disclaim responsibility for any injury to people or property resulting from any ideas, methods, instructions or products referred to in the content. | 
© 2024 by the authors. Licensee MDPI, Basel, Switzerland. This article is an open access article distributed under the terms and conditions of the Creative Commons Attribution (CC BY) license (https://creativecommons.org/licenses/by/4.0/).
Share and Cite
Rujan, S.A.; Bertesteanu, S.V.G.; Grigore, R.; Popescu, B.; Condeescu-Cojocarita, M.; Alexandru, N.; Bertesteanu, G.S.; Schipor-Diaconu, T.E.; Cirstea, A.I.; Tudosie, M.D.; et al. A Review and Comparative Analysis of Transoral Surgical Treatment versus Conservative Management in Early-Stage Oropharyngeal Cancer. J. Pers. Med. 2024, 14, 283. https://doi.org/10.3390/jpm14030283
Rujan SA, Bertesteanu SVG, Grigore R, Popescu B, Condeescu-Cojocarita M, Alexandru N, Bertesteanu GS, Schipor-Diaconu TE, Cirstea AI, Tudosie MD, et al. A Review and Comparative Analysis of Transoral Surgical Treatment versus Conservative Management in Early-Stage Oropharyngeal Cancer. Journal of Personalized Medicine. 2024; 14(3):283. https://doi.org/10.3390/jpm14030283
Chicago/Turabian StyleRujan, Simona Andreea, Serban Vifor Gabriel Bertesteanu, Raluca Grigore, Bogdan Popescu, Mihnea Condeescu-Cojocarita, Nicolaescu Alexandru, Gloria Simona Bertesteanu, Teodora Elena Schipor-Diaconu, Anca Ionela Cirstea, Mihai Dumitru Tudosie, and et al. 2024. "A Review and Comparative Analysis of Transoral Surgical Treatment versus Conservative Management in Early-Stage Oropharyngeal Cancer" Journal of Personalized Medicine 14, no. 3: 283. https://doi.org/10.3390/jpm14030283
APA StyleRujan, S. A., Bertesteanu, S. V. G., Grigore, R., Popescu, B., Condeescu-Cojocarita, M., Alexandru, N., Bertesteanu, G. S., Schipor-Diaconu, T. E., Cirstea, A. I., Tudosie, M. D., Popescu, I.-D., & Taher, B. P. (2024). A Review and Comparative Analysis of Transoral Surgical Treatment versus Conservative Management in Early-Stage Oropharyngeal Cancer. Journal of Personalized Medicine, 14(3), 283. https://doi.org/10.3390/jpm14030283
 
        






 
       