Cyclic Performance of Structural Steels after Exposure to Various Heating–Cooling Treatments
Abstract
:1. Introduction
2. Experimental Programs
2.1. Specimen Design
2.2. Experiment Procedure
2.2.1. Heating–Cooling Treatment
2.2.2. Cyclic Test
3. Experimental Results and Discussion
3.1. Post-Fire Basic Features of Structural Steels
3.1.1. Elastic Modulus
3.1.2. Yielding Strength
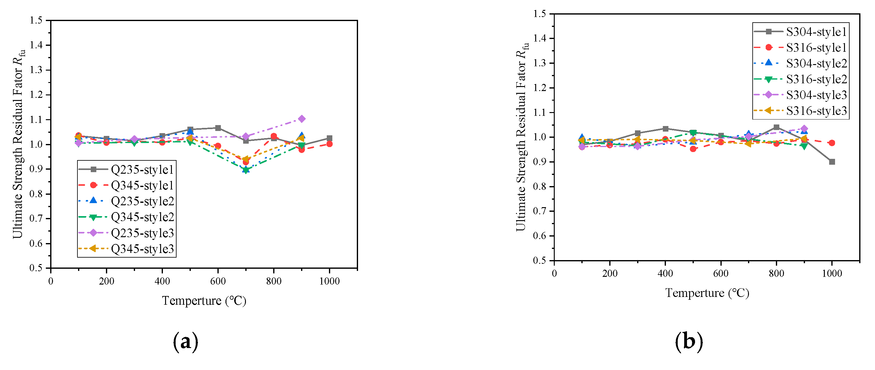
3.1.3. Ultimate Strength
3.1.4. Fracture Strength
3.2. Post-Fire hysteretic Performance of Structural Steels
3.2.1. Hysteretic Curve
3.2.2. Masing Property
3.2.3. Energy Dissipation Capacity
3.2.4. Skeleton Curve
4. Conclusions
- The effect of target heat temperatures, heat soak times, and cooling-down methods was negligible on the post-fire elastic moduli of Q235, Q345, and S304 structural steels, while the influence of elevated temperatures and cooling-down methods on the post-fire elastic moduli of S316 structural steels was significant.
- The critical temperature of post-fire yielding strength was about 700 °C for all four types of structural steels, while the influences of different cooling-down methods on the residual yielding strength of the studied structural steels were insignificant in this experiment. The heating–cooling treatment styles discussed in this paper had limited effects on the ultimate strength of all four types of structural steels after cyclic loading.
- All four types of structural steel exhibited good seismic capacity, including plump hysteretic curves and sufficient ductility, after exposure to heating–cooling treatments. The energy dissipation capacity varied according to steel grades, target heat temperatures, heat soak times, and cooling-down methods, with the influence of steel grade on the ductility being more significant than the heating–cooling treatment styles discussed in this paper.
- All four types of structural steels had non-Masing properties, which was unrelated to target heat temperatures, heat soak times, and cooling-down methods.
- The Ramberg and Osgood model and corresponding model parameters can properly simulate the skeleton curves of all four types of structural steels after exposure to the heating–cooling treatments involved in this paper. Therefore, the proposed model can be applied as the constitutive relation of fire-affected steels in the post-fire seismic capacity evaluation of steel structures which are made of the four types of structural steels. However, more experimental data need to be collected to establish a more accurate and convenient material model for engineering applications.
Author Contributions
Funding
Institutional Review Board Statement
Informed Consent Statement
Data Availability Statement
Conflicts of Interest
References
- Lu, J.; Liu, H.; Chen, Z.; Liao, X. Experimental investigation into the post-fire mechanical properties of hot-rolled and cold-formed steels. J. Constr. Steel Res. 2016, 121, 291–310. [Google Scholar] [CrossRef]
- Chen, Z.; Lu, J.; Liu, H.; Liao, X. Experimental study on the post-fire mechanical properties of high-strength steel tie rods. J. Constr. Steel Res. 2016, 121, 311–329. [Google Scholar] [CrossRef]
- Qiang, X.; Bijlaard, F.S.K.; Kolstein, H. Post-fire mechanical properties of high strength structural steels S460 and S690. Eng. Struct. 2012, 35, 1–10. [Google Scholar] [CrossRef]
- Kang, L.; Wu, B.; Liu, X.; Ge, H. Experimental study on post-fire mechanical performances of high strength steel Q460. Adv. Struct. Eng. 2021, 24, 2791–2808. [Google Scholar] [CrossRef]
- Sajid, H.U.; Kiran, R. Post-fire mechanical behavior of ASTM A572 steels subjected to high stress triaxialities. Eng. Struct. 2019, 191, 323–342. [Google Scholar] [CrossRef]
- Qiang, X.; Bijlaard, F.S.K.; Kolstein, H. Post-fire performance of very high strength steel S960. J. Constr. Steel Res. 2013, 80, 235–242. [Google Scholar] [CrossRef]
- Chiew, S.P.; Zhao, M.S.; Lee, C.K. Mechanical properties of heat-treated high strength steel under fire/post-fire conditions. J. Constr. Steel Res. 2014, 98, 12–19. [Google Scholar] [CrossRef]
- Wang, W.; Liu, T.; Liu, J. Experimental study on post-fire mechanical properties of high strength Q460 steel. J. Constr. Steel Res. 2015, 114, 100–109. [Google Scholar] [CrossRef]
- Wang, F.; Lui, E.M. Experimental study of the post-fire mechanical properties of Q690 high strength steel. J. Constr. Steel Res. 2020, 167, 105966. [Google Scholar] [CrossRef]
- Li, G.; Lyu, H.; Zhang, C. Post-fire mechanical properties of high strength Q690 structural steel. J. Constr. Steel Res. 2017, 132, 108–116. [Google Scholar] [CrossRef]
- Zhou, H.; Wang, W.; Wang, K.; Xu, L. Mechanical properties deterioration of high strength steels after high temperature exposure. Constr. Build. Mater. 2018, 199, 664–675. [Google Scholar] [CrossRef]
- Zhang, C.; Wang, R.; Song, G. Post-fire mechanical properties of Q460 and Q690 high strength steels after fire-fighting foam cooling. Thin-Walled Struct. 2020, 156, 106983. [Google Scholar] [CrossRef]
- Gunalan, S.; Mahendran, M. Experimental investigation of post-fire mechanical properties of cold-formed steels. Thin Wall Struct. 2014, 842, 41–54. [Google Scholar] [CrossRef] [Green Version]
- Wang, X.; Tao, Z.; Song, T.; Han, L. Stress-strain model of austenitic stainless steel after exposure to elevated temperatures. J. Constr. Steel Res. 2014, 99, 129–139. [Google Scholar] [CrossRef]
- Li, X.; Lo, K.H.; Kwok, C.T.; Sun, Y.F.; Lai, K.K. Post-fire mechanical and corrosion properties of duplex stainless steel: Comparison with ordinary reinforcing-bar steel. Constr. Build. Mater. 2018, 174, 150–158. [Google Scholar] [CrossRef]
- Huang, Y.; Young, B. Mechanical properties of lean duplex stainless steel at post-fire condition. Thin-Walled Struct. 2018, 130, 564–576. [Google Scholar] [CrossRef]
- Smith, C.I.; Kirby, B.R.; Lapwood, D.G.; Cole, K.J.; Cunningham, A.P.; Preston, R.R. The reinstatement of fire damaged steel framed structures. Fire Saf. J. 1981, 4, 21–62. [Google Scholar] [CrossRef]
- Wang, X.; Tao, Z.; Song, T.; Han, L. Mechanical properties of austenitic stainless steel after exposure to fire. Research and Applications in Structural Engineering, Mechanics and Computation. In Proceedings of the Fifth International Conference on Structural Engineering, Mechanics and Computation, Cape Town, South Africa, 2–4 September 2013. [Google Scholar]
- Wang, X.; Tao, Z.; Hassan, M.K. Post-fire behaviour of high-strength quenched and tempered steel under various heating conditions. J. Constr. Steel Res. 2020, 164, 105785. [Google Scholar] [CrossRef]
- Hai, L.; Sun, F.; Zhao, C.; Li, G.; Wang, Y. Experimental cyclic behavior and constitutive modeling of high strength structural steels. Constr. Build. Mater. 2018, 189, 1264–1285. [Google Scholar] [CrossRef]
- Shi, Y.; Wang, M.; Wang, Y. Experimental and constitutive model study of structural steel under cyclic loading. J. Constr. Steel Res. 2011, 67, 1185–1197. [Google Scholar] [CrossRef]
- SAC. GB/T700-2006; Carbon Structural Steels. China Standard Press: Beijing, China, 2006.
- SAC. GB/T1591-2008; High Strength Low Alloy Structural Steels. China Standard Press: Beijing, China, 2008.
- SAC. GB/T1220-2007; Stainless Steel Bars. China Standard Press: Beijing, China, 2007.
- SAC. GB/T3280-2015; Cold Rolled Stainless Steel Plate, Sheet and Strip. China Standard Press: Beijing, China, 2015.
- SAC. GB/T15248-2008; The Test Method for Axial Loading Constant-Amplitude Low-Cycle Fatigue of Metallic Materials. China Standard Press: Beijing, China, 2008.
- SAC. GB/T 22315-2008; Metallic Material-Determination of Modulus of Elasticity and Poisson’s Ratio. China Standard Press: Beijing, China, 2008.
- Skelton, R.P.; Maier, H.J.; Christ, H.J. The Bauschinger effect, Masing model and the Ramberg–Osgood relation for cyclic deformation in metals. Mater. Sci. Eng. A 1997, 238, 377–390. [Google Scholar] [CrossRef]
- Chen, Y.; Sun, W.; Chan, T. Effect of Loading Protocols on the Hysteresis Behaviour of Hot-Rolled Structural Steel with Yield Strength up to 420 MPa. Adv. Struct. Eng. 2013, 16, 707–719. [Google Scholar] [CrossRef]
- Zhou, F.; Li, L. Experimental study on hysteretic behavior of structural stainless steels under cyclic loading. J. Constr. Steel Res. 2016, 122, 94–109. [Google Scholar] [CrossRef]
- Ramberg, W.; Osgood, W.R. Description of Stress-Strain Curves by Three Parameters. NACA Tech. Note No. 902; 1943. Available online: https://ntrs.nasa.gov/citations/19930081614 (accessed on 8 May 2022).





















| Structural Steel | RE | Rfy | K′ | n′ |
|---|---|---|---|---|
| Q235/Q345 | 0.95 | 0.9 | 1000 | 0.2 |
Publisher’s Note: MDPI stays neutral with regard to jurisdictional claims in published maps and institutional affiliations. |
© 2022 by the authors. Licensee MDPI, Basel, Switzerland. This article is an open access article distributed under the terms and conditions of the Creative Commons Attribution (CC BY) license (https://creativecommons.org/licenses/by/4.0/).
Share and Cite
Du, P.; Liu, H.; Xu, X. Cyclic Performance of Structural Steels after Exposure to Various Heating–Cooling Treatments. Metals 2022, 12, 1146. https://doi.org/10.3390/met12071146
Du P, Liu H, Xu X. Cyclic Performance of Structural Steels after Exposure to Various Heating–Cooling Treatments. Metals. 2022; 12(7):1146. https://doi.org/10.3390/met12071146
Chicago/Turabian StyleDu, Peng, Hongbo Liu, and Xuchen Xu. 2022. "Cyclic Performance of Structural Steels after Exposure to Various Heating–Cooling Treatments" Metals 12, no. 7: 1146. https://doi.org/10.3390/met12071146
APA StyleDu, P., Liu, H., & Xu, X. (2022). Cyclic Performance of Structural Steels after Exposure to Various Heating–Cooling Treatments. Metals, 12(7), 1146. https://doi.org/10.3390/met12071146
