Prunus cerasoides Extract and Its Component Compounds Upregulate Neuronal Neuroglobin Levels, Mediate Antioxidant Effects, and Ameliorate Functional Losses in the Mouse Model of Cerebral Ischemia
Abstract
:1. Introduction
2. Materials and Methods
2.1. Prunus cerasoides (PC) Sourcing and Characterization
2.2. Cell Culture
2.3. Materials and Reagents
2.4. Animals
2.5. Transient Middle Cerebral Artery Occlusion (tMCAO)
2.6. Neurological Severity Score (NSS)
- i.
- Zea-longa criteria
- ii.
- Forelimb score
- iii.
- Circling score
- iv.
- Prehensile traction 4-grade score
2.7. Primary Neuron Culture
2.8. Oxygen–Glucose Deprivation (OGD) Treatments
2.9. Ngb Promoter Assay
2.10. RNA Extraction and Quantitative Polymerase Chain Reaction (qPCR)
2.11. Western Blot Analysis
2.12. Cytotoxicity Assay
2.13. ROS Measurements
2.14. Determination of Antioxidant Enzyme Activity
2.15. Estimations of Infarct Volume by Cresyl Violet and 2,3,5-Triphenyltetrazolium Chloride (TTC) Staining
2.16. Immunohistochemistry
2.17. Statistical Analysis
3. Results
3.1. PCE and Its Effective Compounds Increase Ngb Expression in Neuronal Cells
3.2. PCE and Its Component Compounds Alleviate OGD/Reoxygenation (OGD/R)-Induced Injury in Primary Neurons
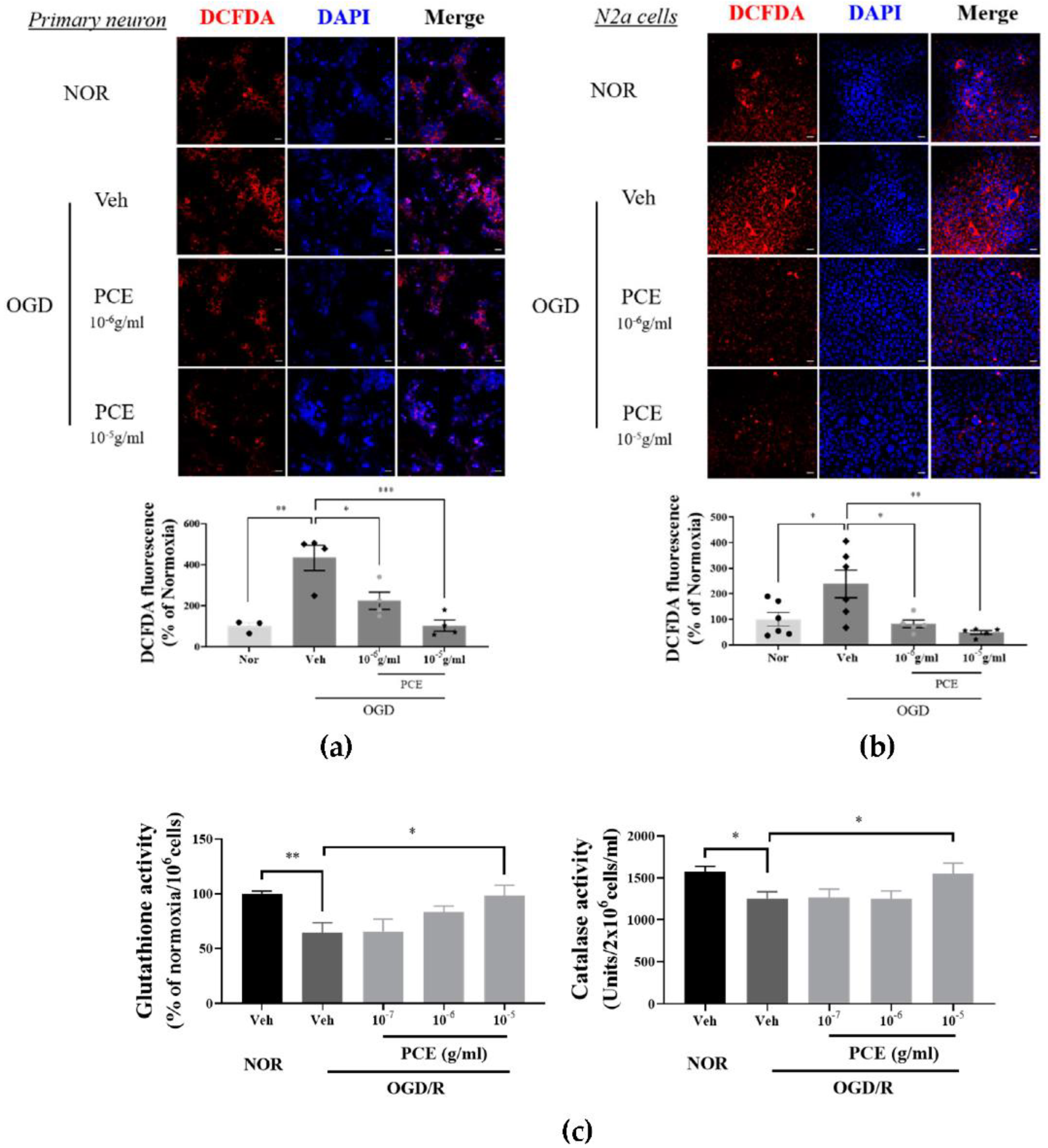
3.3. PCE Exhibits Antioxidant Activities in Neurons against Hypoxic Injury In Vitro
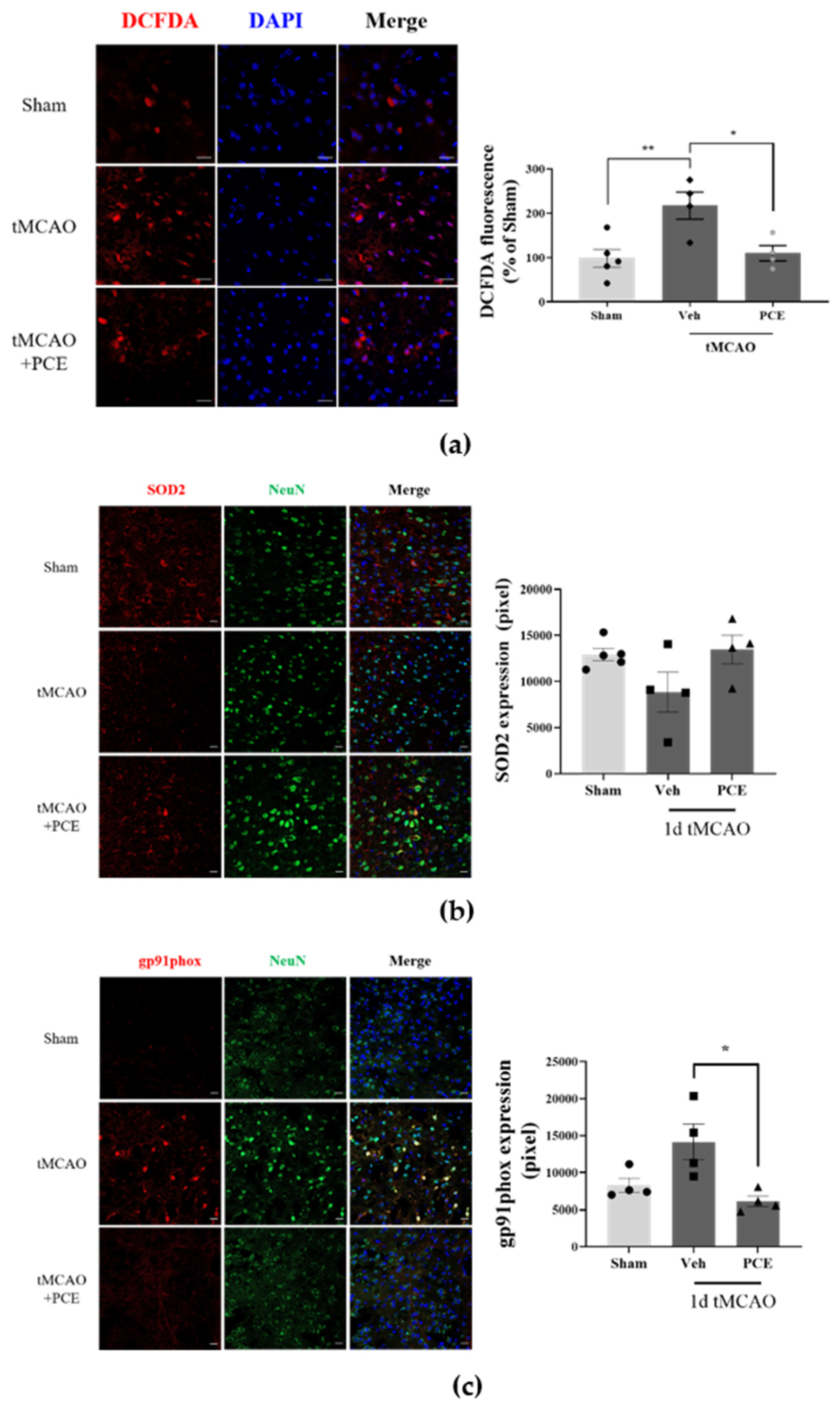
3.4. PCE Promotes Antioxidant Activity in the Brain after tMCAO in Mice
3.5. PCE Improves Neurological Deficits and Infarct Volume following tMCAO in Mice
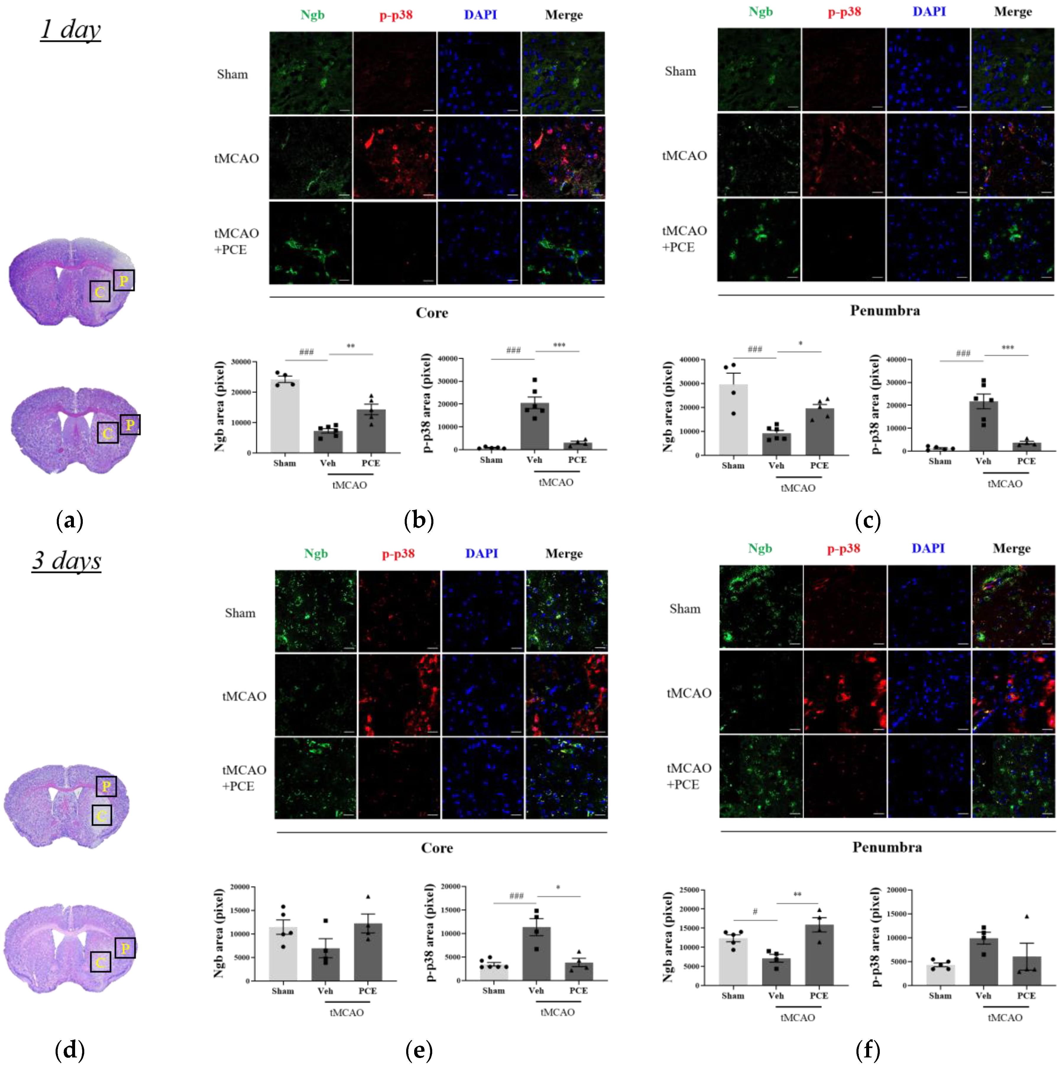
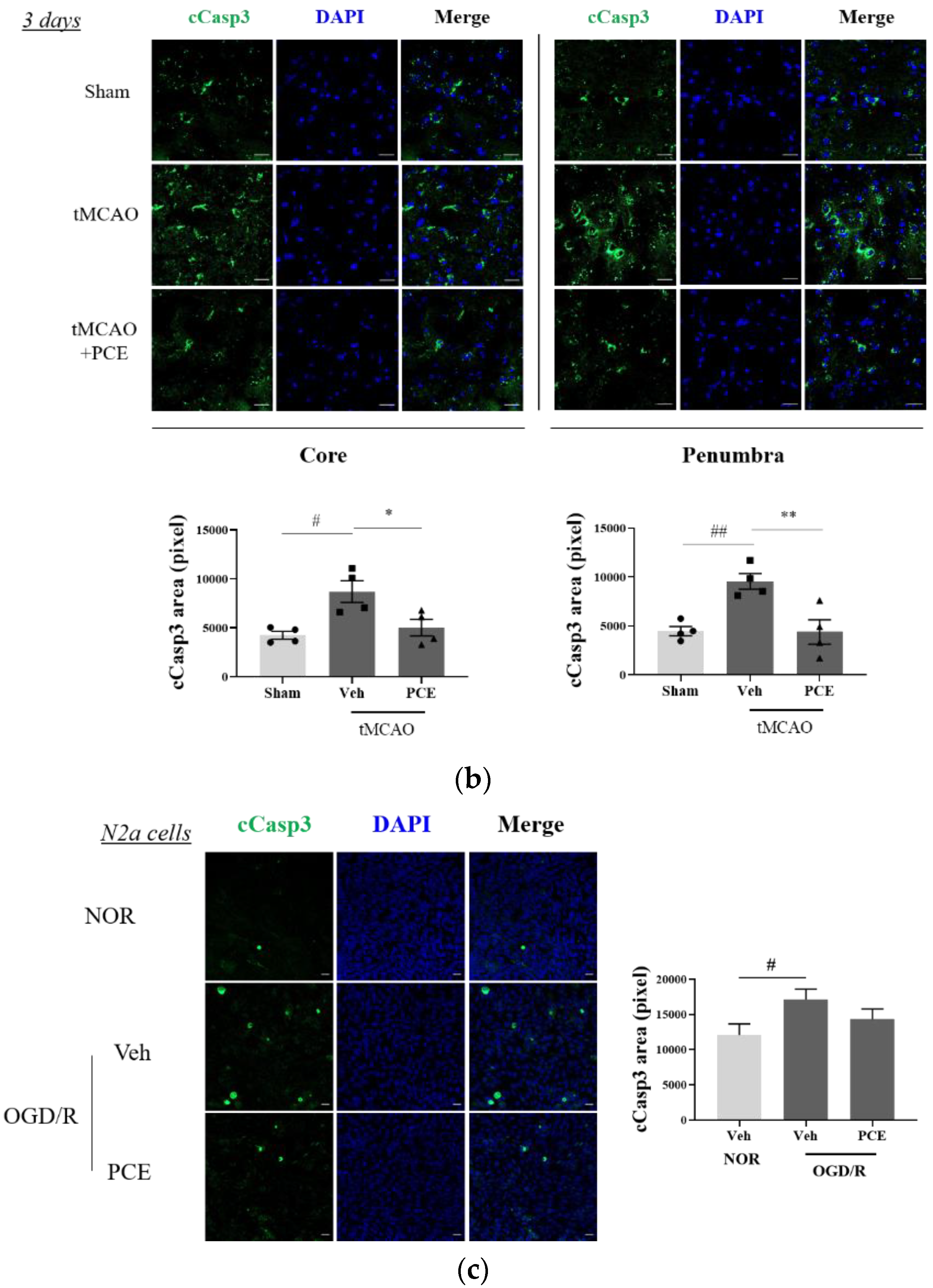
3.6. PCE Prevents Cerebral Ischemic Damage by Increasing Ngb Expression and Decreasing Activated p38 in the Penumbra Area
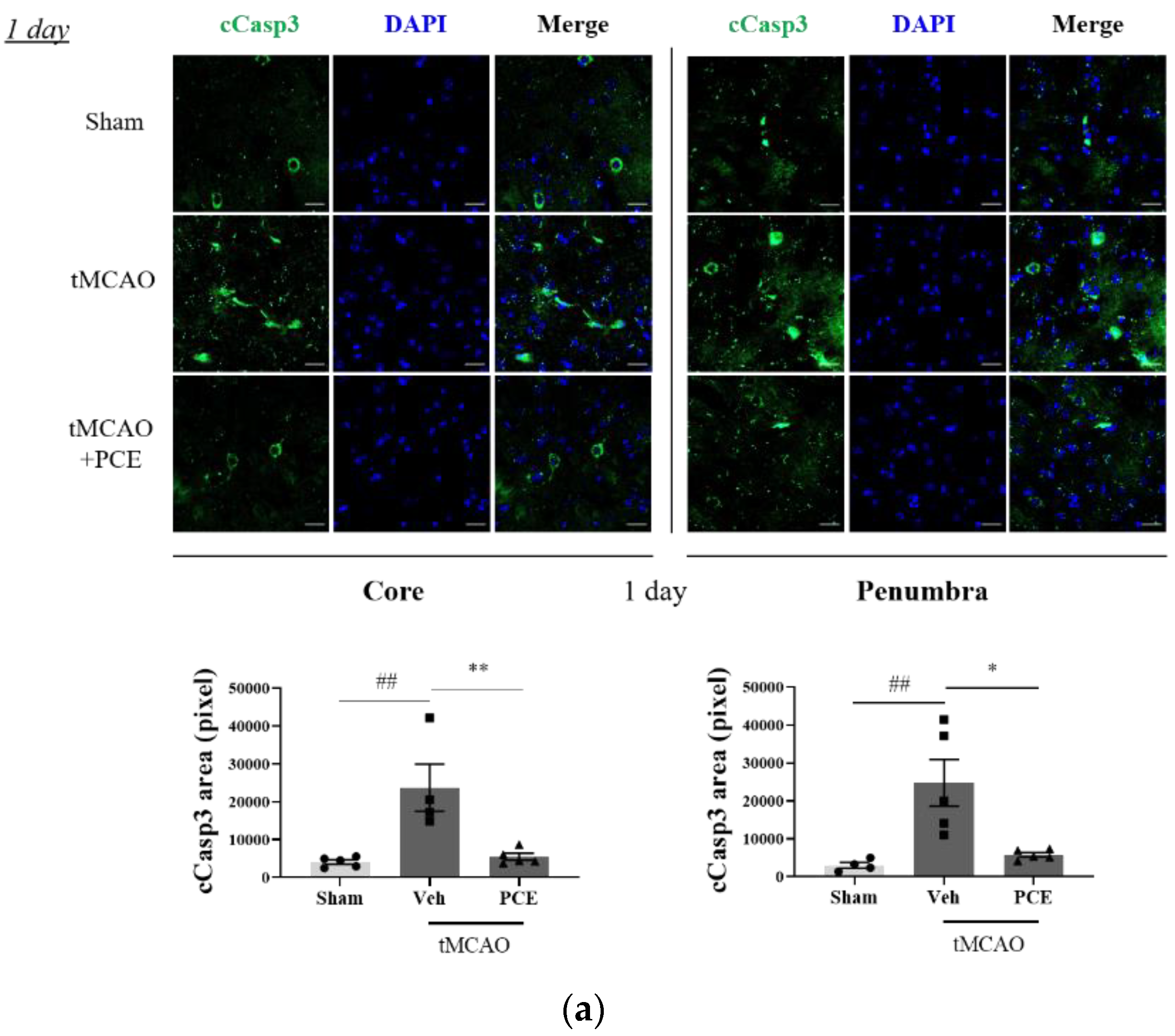
3.7. PCE Promotes Survival-Associated Signals in tMCAO Brain
4. Discussion
5. Conclusions
Author Contributions
Funding
Institutional Review Board Statement
Informed Consent Statement
Data Availability Statement
Conflicts of Interest
References
- Wardlaw, J.M.; Murray, V.; Berge, E.; Del Zoppo, G.J. Thrombolysis for acute ischaemic stroke. Cochrane Database Syst. Rev. 2009, CD000213. [Google Scholar] [CrossRef] [Green Version]
- Eltzschig, H.K.; Eckle, T. Ischemia and reperfusion–from mechanism to translation. Nat. Med. 2011, 17, 1391–1401. [Google Scholar] [CrossRef] [PubMed] [Green Version]
- Andrabi, S.S.; Parvez, S.; Tabassum, H. Ischemic stroke and mitochondria: Mechanisms and targets. Protoplasma 2020, 257, 335–343. [Google Scholar] [CrossRef] [PubMed]
- Chamorro, A.; Dirnagl, U.; Urra, X.; Planas, A.M. Neuroprotection in acute stroke: Targeting excitotoxicity, oxidative and nitrosative stress, and inflammation. Lancet Neurol. 2016, 15, 869–881. [Google Scholar] [CrossRef]
- Rama, R.; Rodríguez, J. Excitotoxicity and Oxidative Stress in Acute Ischemic Stroke; Intech: London, UK, 2012; pp. 29–58. [Google Scholar]
- Baron, J.C. Protecting the ischaemic penumbra as an adjunct to thrombectomy for acute stroke. Nature reviews. Neurology 2018, 14, 325–337. [Google Scholar] [CrossRef] [PubMed]
- Burmester, T.; Weich, B.; Reinhardt, S.; Hankeln, T. A vertebrate globin expressed in the brain. Nature 2000, 407, 520–523. [Google Scholar] [CrossRef]
- Guidolin, D.; Tortorella, C.; Marcoli, M.; Maura, G.; Agnati, L.F. Neuroglobin, a Factor Playing for Nerve Cell Survival. Int. J. Mol. Sci. 2016, 17, 1817. [Google Scholar] [CrossRef]
- Dewilde, S.; Kiger, L.; Burmester, T.; Hankeln, T.; Baudin-Creuza, V.; Aerts, T.; Marden, M.C.; Caubergs, R.; Moens, L. Biochemical characterization and ligand binding properties of neuroglobin, a novel member of the globin family. J. Biol. Chem. 2001, 276, 38949–38955. [Google Scholar] [CrossRef] [Green Version]
- Trent, J.T., 3rd; Watts, R.A.; Hargrove, M.S. Human neuroglobin, a hexacoordinate hemoglobin that reversibly binds oxygen. J. Biol. Chem. 2001, 276, 30106–30110. [Google Scholar] [CrossRef] [Green Version]
- Lan, W.B.; Lin, J.H.; Chen, X.W.; Wu, C.Y.; Zhong, G.X.; Zhang, L.Q.; Lin, W.P.; Liu, W.N.; Li, X.; Lin, J.L. Overexpressing neuroglobin improves functional recovery by inhibiting neuronal apoptosis after spinal cord injury. Brain Res. 2014, 1562, 100–108. [Google Scholar] [CrossRef]
- Raychaudhuri, S.; Skommer, J.; Henty, K.; Birch, N.; Brittain, T. Neuroglobin protects nerve cells from apoptosis by inhibiting the intrinsic pathway of cell death. Apoptosis 2010, 15, 401–411. [Google Scholar] [CrossRef] [Green Version]
- Gao, Y.; Zhang, Y.; Dong, Y.; Wu, X.; Liu, H. Dexmedetomidine Mediates Neuroglobin Up-Regulation and Alleviates the Hypoxia/Reoxygenation Injury by Inhibiting Neuronal Apoptosis in Developing Rats. Front. Pharmacol. 2020, 11, 555532. [Google Scholar] [CrossRef] [PubMed]
- Brittain, T.; Skommer, J.; Raychaudhuri, S.; Birch, N. An antiapoptotic neuroprotective role for neuroglobin. Int. J. Mol. Sci. 2010, 11, 2306–2321. [Google Scholar] [CrossRef] [PubMed] [Green Version]
- Narayan, P.; Manandhar, S.M. Plants and People of Nepal; Timber Press, Incorporated: Portland, OR, USA, 2002. [Google Scholar]
- Joshi, S.R. Himalayan cherry—Prunus cerasoides. Bee World 2004, 85, 73. [Google Scholar] [CrossRef]
- Jangwan, J.S.; Kumar, N. Isolation and Characterization of New Flavonoid Glycoside from the Seeds of Prunus cerasoides. J. Med. Plants Stud. 2015, 3, 20–22. [Google Scholar]
- Bahuguna, R.P.; Jangwan, J.S.; Kaiya, T.; Sakakibara, J. Puddumin-A, a New Flavanone Glucoside from Prunus cerasoides. J. Nat. Prod. 1987, 50, 232–234. [Google Scholar] [CrossRef]
- Fatima, A.; Alok, S.; Agarwal, P.; Singh, P.P.; Verma, A. Benefits of herbal extracts in cosmetics: A review. Int. J. Pharm. Sci. Res. 2013, 4, 3746. [Google Scholar]
- Poonam, V.; Kumar, G.; Reddy, L.C.; Jain, R.; Sharma, S.K.; Prasad, A.K.; Parmar, V.S. Chemical constituents of the genus Prunus and their medicinal properties. Curr. Med. Chem. 2011, 18, 3758–3824. [Google Scholar] [CrossRef]
- Arora, D.S.; Mahajan, H. In Vitro Evaluation and Statistical Optimization of Antimicrobial Activity of Prunus cerasoides Stem Bark. Appl. Biochem. Biotechnol. 2018, 184, 821–837. [Google Scholar] [CrossRef]
- Sharma, A.; Joshi, R.; Kumar, S.; Sharma, R.; Rajneesh; Padwad, Y.; Gupta, M. Prunus cerasoides fruit extract ameliorates inflammatory stress by modulation of iNOS pathway and Th1/Th2 immune homeostasis in activated murine macrophages and lymphocytes. Inflammopharmacology 2018, 26, 1483–1495. [Google Scholar] [CrossRef]
- Arora, D.S.; Mahajan, H. Major Phytoconstituents of Prunus cerasoides Responsible for Antimicrobial and Antibiofilm Potential against Some Reference Strains of Pathogenic Bacteria and Clinical Isolates of MRSA. Appl. Biochem. Biotechnol. 2019, 188, 1185–1204. [Google Scholar] [CrossRef] [PubMed]
- Sachdeva, C.; Kumar, S.; Kaushik, N.K. Exploration of Anti-plasmodial Activity of Prunus cerasoides Buch.-Ham. ex D. Don (family: Rosaceae) and Its Wood Chromatographic Fractions. Acta Parasitol. 2021, 66, 205–212. [Google Scholar] [CrossRef] [PubMed]
- Kim, S.D.; Kim, Y.; Kim, M.; Jeong, H.; Choi, S.H.; Ryu, H.W.; Oh, S.R.; Lee, S.W.; Li, W.Y.; Wu, H.H.; et al. Estrogenic properties of Prunus cerasoides extract and its constituents in MCF-7 cell and evaluation in estrogen-deprived rodent models. Phytother. Res. 2020, 34, 1347–1357. [Google Scholar] [CrossRef]
- Liu, N.; Yu, Z.; Gao, X.; Song, Y.S.; Yuan, J.; Xun, Y.; Wang, T.; Yan, F.; Yuan, S.; Zhang, J.; et al. Establishment of Cell-Based Neuroglobin Promoter Reporter Assay for Neuroprotective Compounds Screening. CNS Neurol. Disord. Drug Targets 2016, 15, 629–639. [Google Scholar] [CrossRef] [PubMed]
- Liu, N.; Yu, Z.; Xiang, S.; Zhao, S.; Tjarnlund-Wolf, A.; Xing, C.; Zhang, J.; Wang, X. Transcriptional regulation mechanisms of hypoxia-induced neuroglobin gene expression. Biochem. J. 2012, 443, 153–164. [Google Scholar] [CrossRef] [PubMed] [Green Version]
- Kim, M.; Kim, S.D.; Kim, K.I.; Jeon, E.H.; Kim, M.G.; Lim, Y.R.; Lkhagva-Yondon, E.; Oh, Y.; Na, K.; Chung, Y.C.; et al. Dynamics of T Lymphocyte between the Periphery and the Brain from the Acute to the Chronic Phase Following Ischemic Stroke in Mice. Exp. Neurobiol. 2021, 30, 155. [Google Scholar] [CrossRef]
- Cao, Y.; Sun, N.; Yang, J.W.; Zheng, Y.; Zhu, W.; Zhang, Z.H.; Wang, X.R.; Shi, G.X.; Liu, C.Z. Does acupuncture ameliorate motor impairment after stroke? An assessment using the CatWalk gait system. Neurochem. Int. 2017, 107, 198–203. [Google Scholar] [CrossRef]
- Yang, J.; Ahn, H.N.; Chang, M.; Narasimhan, P.; Chan, P.H.; Song, Y.S. Complement component 3 inhibition by an antioxidant is neuroprotective after cerebral ischemia and reperfusion in mice. J. Neurochem. 2013, 124, 523–535. [Google Scholar] [CrossRef]
- Combs, D.J.; D’Alecy, L.G. Motor performance in rats exposed to severe forebrain ischemia: Effect of fasting and 1,3-butanediol. Stroke 1987, 18, 503–511. [Google Scholar] [CrossRef] [Green Version]
- Jeong, J.; Kim, S.; Lim, D.S.; Kim, S.H.; Doh, H.; Kim, S.D.; Song, Y.S. TLR5 Activation through NF-kappaB Is a Neuroprotective Mechanism of Postconditioning after Cerebral Ischemia in Mice. Exp. Neurobiol. 2017, 26, 213–226. [Google Scholar] [CrossRef] [Green Version]
- Shen, F.; Jiang, L.; Han, F.; Degos, V.; Chen, S.; Su, H. Increased Inflammatory Response in Old Mice is Associated with More Severe Neuronal Injury at the Acute Stage of Ischemic Stroke. Aging Dis. 2019, 10, 12–22. [Google Scholar] [CrossRef] [Green Version]
- Sanchez-Bezanilla, S.; Nilsson, M.; Walker, F.R.; Ong, L.K. Can We Use 2,3,5-Triphenyltetrazolium Chloride-Stained Brain Slices for Other Purposes? The Application of Western Blotting. Front. Mol. Neurosci. 2019, 12, 181. [Google Scholar] [CrossRef] [Green Version]
- Yu, Z.; Liu, N.; Li, Y.; Xu, J.; Wang, X. Neuroglobin overexpression inhibits oxygen-glucose deprivation-induced mitochondrial permeability transition pore opening in primary cultured mouse cortical neurons. Neurobiol. Dis. 2013, 56, 95–103. [Google Scholar] [CrossRef] [Green Version]
- Herold, S.; Fago, A.; Weber, R.E.; Dewilde, S.; Moens, L. Reactivity studies of the Fe(III) and Fe(II)NO forms of human neuroglobin reveal a potential role against oxidative stress. J. Biol. Chem. 2004, 279, 22841–22847. [Google Scholar] [CrossRef] [Green Version]
- Song, N.; Ma, J.; Meng, X.W.; Liu, H.; Wang, H.; Song, S.Y.; Chen, Q.C.; Liu, H.Y.; Zhang, J.; Peng, K.; et al. Heat Shock Protein 70 Protects the Heart from Ischemia/Reperfusion Injury through Inhibition of p38 MAPK Signaling. Oxid. Med. Cell Longev. 2020, 2020, 3908641. [Google Scholar] [CrossRef]
- Manabat, C.; Han, B.H.; Wendland, M.; Derugin, N.; Fox, C.K.; Choi, J.; Holtzman, D.M.; Ferriero, D.M.; Vexler, Z.S. Reperfusion differentially induces caspase-3 activation in ischemic core and penumbra after stroke in immature brain. Stroke 2003, 34, 207–213. [Google Scholar] [CrossRef] [PubMed] [Green Version]
- Guo, C.; Yang, M.; Jing, L.; Wang, J.; Yu, Y.; Li, Y.; Duan, J.; Zhou, X.; Li, Y.; Sun, Z. Amorphous silica nanoparticles trigger vascular endothelial cell injury through apoptosis and autophagy via reactive oxygen species-mediated MAPK/Bcl-2 and PI3K/Akt/mTOR signaling. Int. J. Nanomed. 2016, 11, 5257–5276. [Google Scholar] [CrossRef] [Green Version]
- Randolph, S.A. Ischemic Stroke. Workplace Health Saf. 2016, 64, 444. [Google Scholar] [CrossRef] [PubMed]
- Zivin, J.A. Acute stroke therapy with tissue plasminogen activator (tPA) since it was approved by the U.S. Food and Drug Administration (FDA). Ann. Neurol. 2009, 66, 6–10. [Google Scholar] [CrossRef] [PubMed]
- Ciccone, L.; Nencetti, S.; Socci, S.; Orlandini, E. Neuroglobin and neuroprotection: The role of natural and synthetic compounds in neuroglobin pharmacological induction. Neural. Regen. Res. 2021, 16, 2353–2358. [Google Scholar] [CrossRef] [PubMed]
- He, Q.; Li, S.; Li, L.; Hu, F.; Weng, N.; Fan, X.; Kuang, S. Total Flavonoids in Caragana (TFC) Promotes Angiogenesis and Enhances Cerebral Perfusion in a Rat Model of Ischemic Stroke. Front. Neurosci. 2018, 12, 635. [Google Scholar] [CrossRef]
- Luo, Y.; Cui, H.-X.; Jia, A.; Jia, S.-S.; Yuan, K. The Protective Effect of the Total Flavonoids of Abelmoschus esculentus L. Flowers on Transient Cerebral Ischemia-Reperfusion Injury Is due to Activation of the Nrf2-ARE Pathway. Oxidative Med. Cell. Longev. 2018, 2018, 8987173. [Google Scholar] [CrossRef] [PubMed]
- Tu, X.; Wang, M.; Liu, Y.; Zhao, W.; Ren, X.; Li, Y.; Liu, H.; Gu, Z.; Jia, H.; Liu, J.; et al. Pretreatment of Grape Seed Proanthocyanidin Extract Exerts Neuroprotective Effect in Murine Model of Neonatal Hypoxic-ischemic Brain Injury by Its Antiapoptotic Property. Cell Mol. Neurobiol. 2019, 39, 953–961. [Google Scholar] [CrossRef] [PubMed]
- Liang, W.; Huang, X.; Chen, W. The Effects of Baicalin and Baicalein on Cerebral Ischemia: A Review. Aging Dis. 2017, 8, 850–867. [Google Scholar] [CrossRef] [PubMed] [Green Version]
- Tang, Z.; Li, M.; Zhang, X.; Hou, W. Dietary flavonoid intake and the risk of stroke: A dose-response meta-analysis of prospective cohort studies. BMJ Open 2016, 6, e008680. [Google Scholar] [CrossRef] [PubMed]
- Cirmi, S.; Maugeri, A.; Lombardo, G.E.; Russo, C.; Musumeci, L.; Gangemi, S.; Calapai, G.; Barreca, D.; Navarra, M. A Flavonoid-Rich Extract of Mandarin Juice Counteracts 6-OHDA-Induced Oxidative Stress in SH-SY5Y Cells and Modulates Parkinson-Related Genes. Antioxidants 2021, 10, 539. [Google Scholar] [CrossRef]
- Zhang, S.; Qi, Y.; Xu, Y.; Han, X.; Peng, J.; Liu, K.; Sun, C.K. Protective effect of flavonoid-rich extract from Rosa laevigata Michx on cerebral ischemia-reperfusion injury through suppression of apoptosis and inflammation. Neurochem. Int. 2013, 63, 522–532. [Google Scholar] [CrossRef]
- Chiang, H.M.; Chiu, H.H.; Liao, S.T.; Chen, Y.T.; Chang, H.C.; Wen, K.C. Isoflavonoid-Rich Flemingia macrophylla Extract Attenuates UVB-Induced Skin Damage by Scavenging Reactive Oxygen Species and Inhibiting MAP Kinase and MMP Expression. Evid. Based Complement Altern. Med. 2013, 2013, 696879. [Google Scholar] [CrossRef] [Green Version]
- Cuadrado, A.; Nebreda, A.R. Mechanisms and functions of p38 MAPK signalling. Biochem. J. 2010, 429, 403–417. [Google Scholar] [CrossRef] [Green Version]
- Zhang, B.; Liu, Y.; Li, Y.; Zhe, X.; Zhang, S.; Zhang, L. Neuroglobin promotes the proliferation and suppresses the apoptosis of glioma cells by activating the PI3K/AKT pathway. Mol. Med. Rep. 2018, 17, 2757–2763. [Google Scholar] [CrossRef]
- Martinez-Limon, A.; Joaquin, M.; Caballero, M.; Posas, F.; de Nadal, E. The p38 Pathway: From Biology to Cancer Therapy. Int. J. Mol. Sci. 2020, 21, 1913. [Google Scholar] [CrossRef] [PubMed] [Green Version]
- Fairbanks, S.L.; Young, J.M.; Nelson, J.W.; Davis, C.M.; Koerner, I.P.; Alkayed, N.J. Mechanism of the sex difference in neuronal ischemic cell death. Neuroscience 2012, 219, 183–191. [Google Scholar] [CrossRef] [PubMed] [Green Version]












| No. | Chemical Name | Structure | Molecular Formula (Molecular Weight) | No. | Chemical Name | Structure | Molecular Formula (Molecular Weight) |
|---|---|---|---|---|---|---|---|
| PCC1 | cis-Melilotoside | ![]() | C15H18O8 (326.30) | PCC10 | Sakuranetin | ![]() | C16H14O5 (286.28) |
| PCC2 | Genistin | ![]() | C21H20O10 (432.38) | PCC11 | Prunin | ![]() | C21H22O10 (434.39) |
| PCC3 | Genistein 5-glucoside | ![]() | C21H20O10 (432.38) | PCC12 | Epicatechin | ![]() | C15H14O6 (290.27) |
| PCC4 | Prunetinoside | ![]() | C22H22O10 (446.40) | PCC13 | Quercetin 3-sophoroside | ![]() | C27H30O17 (626.52) |
| PCC5 | Genistein | ![]() | C15H10O5 (270.24) | PCC14 | Quercetin 3-sambubioside | ![]() | C26H28O16 (596.49) |
| PCC6 | Prunetin | ![]() | C16H12O5 (284.26) | PCC15 | Sophoraflavonoloside | ![]() | C27H30O16 (610.52) |
| PCC7 | Naringenin | ![]() | C15H12O5 (272.25) | PCC16 | Hyperoside | ![]() | C21H20O12 (464.38) |
| PCC8 | Sakuranin | ![]() | C22H24O10 (448.42) | PCC17 | Leucoside | ![]() | C26H28O15 (580.49) |
| PCC9 | Neosakuranin | ![]() | C22H24O10 (448.42) | PCC18 | Gentisic acid 5-O-β-D-(6′-O-trans-4-coumaroyl)-glucopyranoside | ![]() | C22H22O11 (462.40) |
| Group | Number | Zea-longa | Mean ± SEM | ||||
| 0 | 1 | 2 | 3 | 4 | |||
| Sham | 12 | 12 | 0 | 0 | 0 | 0 | 0 |
| tMCAO-Veh | 5 | 1 | 0 | 4 | 0 | 0 | 1.6 ± 0.40 |
| tMCAO-PCE | 7 | 2 | 1 | 4 | 0 | 0 | 1.3 ± 0.36 |
| Group | Number | Forelimb | Mean ± SEM | ||||
| 0 | 1 | 2 | 3 | 4 | |||
| Sham | 12 | 12 | 0 | 0 | 0 | 0 | 0 |
| tMCAO-Veh | 5 | 0 | 1 | 3 | 1 | 0 | 2.0 ± 0.32 |
| tMCAO-PCE | 5 | 0 | 5 | 0 | 0 | 0 | 1 * |
| Group | Number | Circling | Mean ± SEM | ||||
| 0 | 1 | 2 | 3 | 4 | |||
| Sham | 12 | 12 | 0 | 0 | 0 | 0 | 0 |
| tMCAO-Veh | 4 | 1 | 0 | 3 | 0 | 0 | 1.5 ± 0.50 |
| tMCAO-PCE | 6 | 4 | 2 | 0 | 0 | 0 | 0.3 ± 0.21 * |
| Group | Number | Prehensile traction | Mean ± SEM | ||||
| 0 | 1 | 2 | 3 | 4 | |||
| Sham | 12 | 12 | 0 | 0 | 0 | 0 | 0 |
| tMCAO-Veh | 5 | 0 | 2 | 3 | 0 | 0 | 1.6 ± 0.24 |
| tMCAO-PCE | 7 | 5 | 2 | 0 | 0 | 0 | 0.3 ± 0.18 ** |
Publisher’s Note: MDPI stays neutral with regard to jurisdictional claims in published maps and institutional affiliations. |
© 2021 by the authors. Licensee MDPI, Basel, Switzerland. This article is an open access article distributed under the terms and conditions of the Creative Commons Attribution (CC BY) license (https://creativecommons.org/licenses/by/4.0/).
Share and Cite
Kim, S.-D.; Kim, M.; Wu, H.-H.; Jin, B.K.; Jeon, M.-S.; Song, Y.S. Prunus cerasoides Extract and Its Component Compounds Upregulate Neuronal Neuroglobin Levels, Mediate Antioxidant Effects, and Ameliorate Functional Losses in the Mouse Model of Cerebral Ischemia. Antioxidants 2022, 11, 99. https://doi.org/10.3390/antiox11010099
Kim S-D, Kim M, Wu H-H, Jin BK, Jeon M-S, Song YS. Prunus cerasoides Extract and Its Component Compounds Upregulate Neuronal Neuroglobin Levels, Mediate Antioxidant Effects, and Ameliorate Functional Losses in the Mouse Model of Cerebral Ischemia. Antioxidants. 2022; 11(1):99. https://doi.org/10.3390/antiox11010099
Chicago/Turabian StyleKim, So-Dam, Minha Kim, Hong-Hua Wu, Byung Kwan Jin, Myung-Shin Jeon, and Yun Seon Song. 2022. "Prunus cerasoides Extract and Its Component Compounds Upregulate Neuronal Neuroglobin Levels, Mediate Antioxidant Effects, and Ameliorate Functional Losses in the Mouse Model of Cerebral Ischemia" Antioxidants 11, no. 1: 99. https://doi.org/10.3390/antiox11010099
APA StyleKim, S.-D., Kim, M., Wu, H.-H., Jin, B. K., Jeon, M.-S., & Song, Y. S. (2022). Prunus cerasoides Extract and Its Component Compounds Upregulate Neuronal Neuroglobin Levels, Mediate Antioxidant Effects, and Ameliorate Functional Losses in the Mouse Model of Cerebral Ischemia. Antioxidants, 11(1), 99. https://doi.org/10.3390/antiox11010099


















