Tea Tree Oil Improves Energy Metabolism, Non-Specific Immunity, and Microbiota Diversity via the Intestine–Hepatopancreas Axis in Macrobrachium rosenbergii under Low Fish Meal Diet Administration
Abstract
1. Introduction
2. Materials and Methods
2.1. Experimental Animals and Ethical Statement
2.2. Experimental Design and Rearing Conditions
2.3. Growth Evaluation
- Weight gain rate (WGR, %) = (Final weight (g) − Initial weight (g))/initial weight × 100;
- Specific growth rate (SGR, %/day) = (Ln final weight − Ln initial weight) × 100/days;
- Feed conversion ratio (FCR) = Dry feed intake (g)/weight gain (g);
- Hepatosomatic index (HSI, %) = (Hepatopancreas weight/final weight) × 100.
2.4. Samples Collection
2.5. Biochemical Parameters Analysis
2.6. Enzyme Activity Analysis
2.7. H&E, TUNEL, and Oil Red O Staining, and TEM Analysis
2.8. Bacterial 16S rDNA Gene Amplification, cDNA Library Construction, and Sequencing
2.9. Quantitative Real-Time RT-PCR (qPCR) Validation
2.10. Western Blot Analysis
2.11. Statistical Analysis
3. Results
3.1. Growth Performance
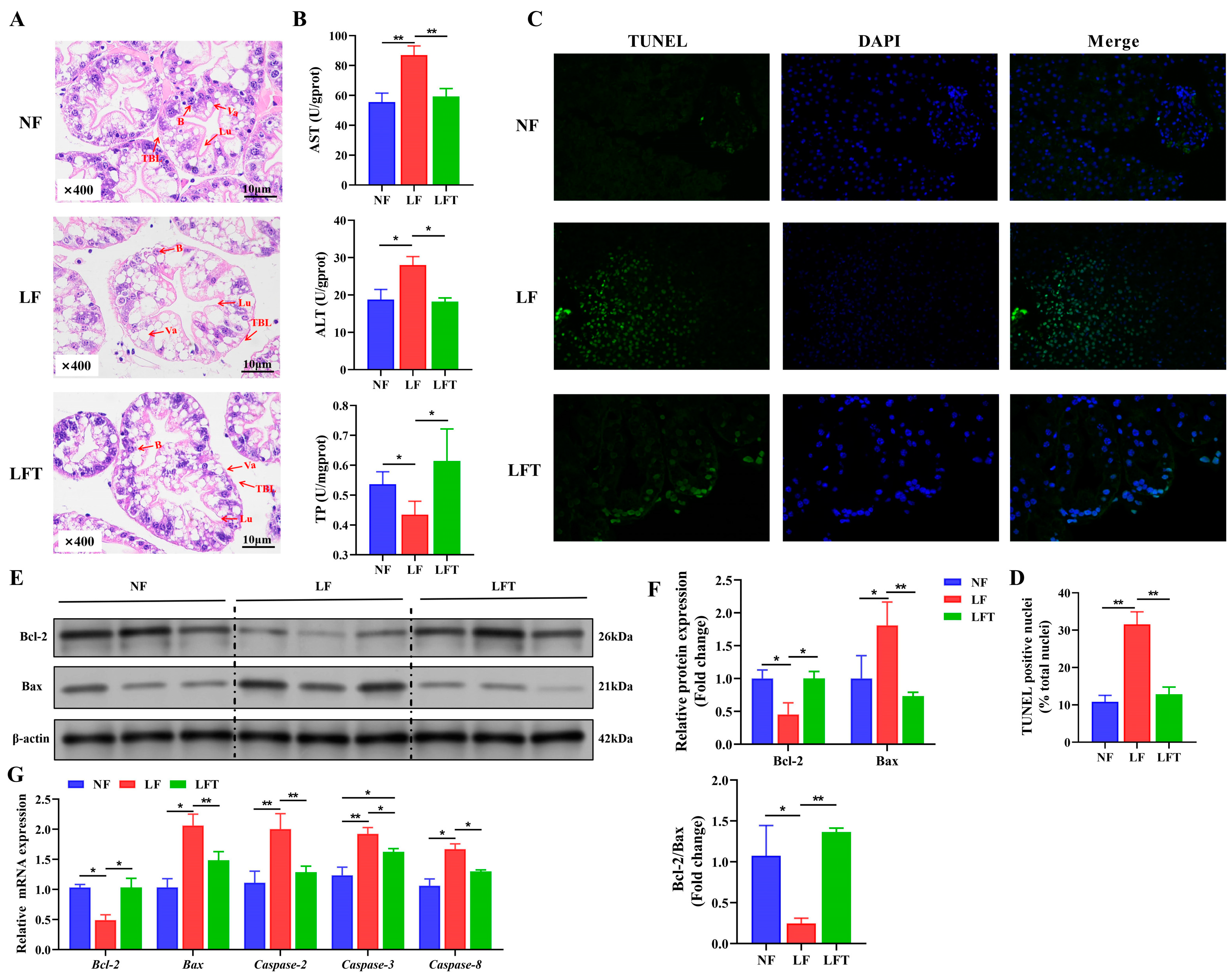
3.2. TTO Ameliorates Hepatopancreatic Injury from the LF Diet
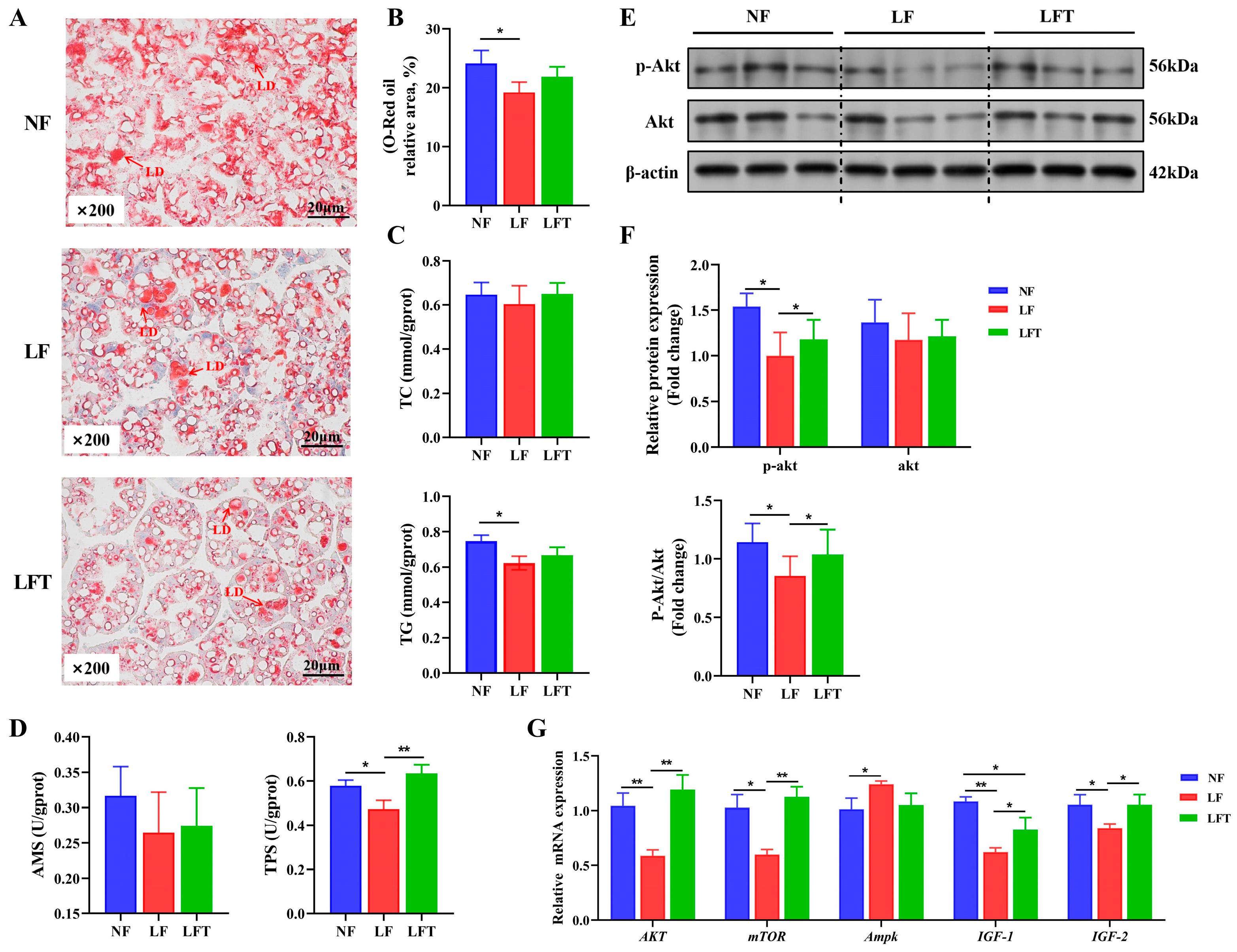
3.3. TTO Alleviates Metabolic Disorders Associated with LF Diet
3.4. TTO Alleviates Innate Immunodeficiency from the LF Diet
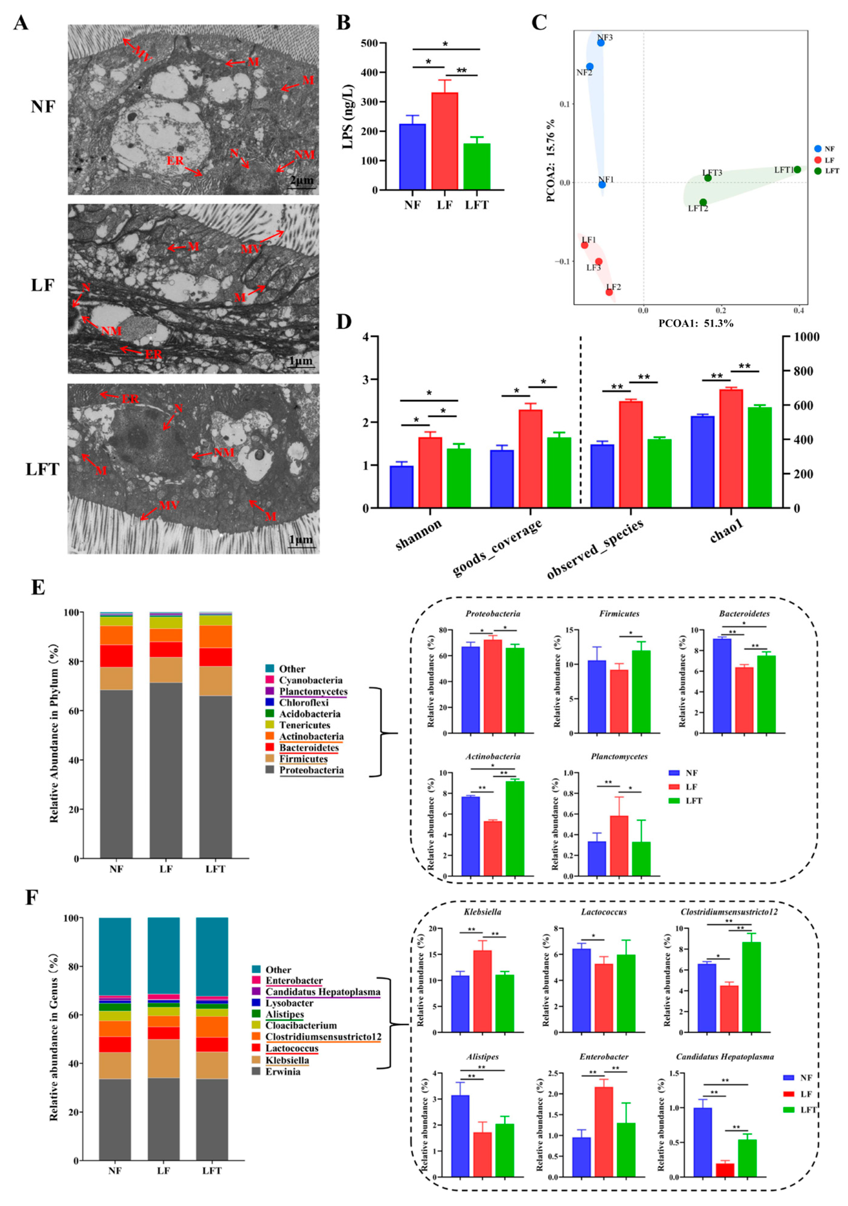
3.5. Alterations in the Physical Barrier and Microecological Structure of the Intestine by Three Diets
3.6. Specific Microbial Compositional Differences
3.7. Differences in the Enrichment Function of Intestinal Microorganisms in Three Diets
3.8. Correlation Analysis of Hemolymph and Hepatopancreas Indicators with Intestinal Microbes
4. Discussion
5. Conclusions
Supplementary Materials
Author Contributions
Funding
Institutional Review Board Statement
Informed Consent Statement
Data Availability Statement
Acknowledgments
Conflicts of Interest
References
- Zheng, X.C.; Liu, B.; Wang, N.; Yang, J.; Zhou, Q.L.; Sun, C.X.; Zhao, Y.F. Low fish meal diet supplemented with probiotics ameliorates intestinal barrier and immunological function of Macrobrachium rosenbergii via the targeted modulation of gut microbes and derived secondary metabolites. Front. Immunol. 2013, 13, 1074399. [Google Scholar] [CrossRef] [PubMed]
- Zhou, Z.; Ringø, E.; Olsen, R.E.; Song, S.K. Dietary effects of soybean products on gut microbiota and immunity of aquatic animals: A review. Aquacult. Nutr. 2017, 24, 644–665. [Google Scholar] [CrossRef]
- Chen, Y.; Mitra, A.; Rahimnejad, S.; Chi, S.; Kumar, V.; Tan, B.; Niu, J.; Xie, S. Retrospect of Fish Meal Substitution in Pacific White Shrimp (Litopenaeus vannamei) Feed: Alternatives, Limitations and Future Prospects. In Reviews in Aquaculture; John Wiley & Sons, Ltd.: Milton, QLD, Australia, 2023. [Google Scholar]
- Hu, X.; Yang, H.L.; Yan, Y.Y.; Zhang, C.X.; Ye, J.; Lu, K.L.; Sun, Y.Z. Effects of fructooligosaccharide on growth, immunity and intestinal microbiota of shrimp (Litopenaeus vannamei) fed diets with fish meal partially replaced by soybean meal. Aquacult. Nutr. 2018, 25, 194–204. [Google Scholar] [CrossRef]
- Cervellione, F.; McGurk, C.; Van den Broeck, W. “Perigastric organ”: A replacement name for the “hepatopancreas” of Decapoda. J. Crustac. Biol. 2017, 37, 353–355. [Google Scholar] [CrossRef]
- Liu, J.; Xue, M.; Morais, S.; He, M.; Wang, H.; Wang, J.; Pastor, J.J.; Gonçalves, R.A.; Liang, X. Effects of a Phytogenic Supplement Containing Olive By-Product and Green Tea Extracts on Growth Performance, Lipid Metabolism, and Hepatic Antioxidant Capacity in Largemouth Bass (Micropterus salmoides) Fed a High Soybean Meal Diet. Antioxidants 2022, 11, 2415. [Google Scholar] [CrossRef]
- Mzengereza, K.; Ishikawa, M.; Koshio, S.; Yokoyama, S.; Yukun, Z.; Shadrack, R.S.; Seo, S.; Kotani, T.; Dossou, S.; Basuini, M.F.E.; et al. Growth Performance, Growth-Related Genes, Digestibility, Digestive Enzyme Activity, Immune and Stress Responses of de novo Camelina Meal in Diets of Red Seabream (Pagrus major). Animals 2021, 11, 3118. [Google Scholar] [CrossRef]
- Novriadi, R.; Roigé, O.; Segarra, S. Effects of Dietary Nucleotide Supplementation on Performance, Profitability, and Disease Resistance of Litopenaeus vannamei Cultured in Indonesia under Intensive Outdoor Pond Conditions. Animals 2022, 12, 2036. [Google Scholar] [CrossRef]
- Gu, M.; Bai, N.; Zhang, Y.; Krogdahl, Å. Soybean Meal Induces Enteritis in Turbot Scophthalmus Maximus at High Supplementation Levels. Aquaculture 2016, 464, 286–295. [Google Scholar] [CrossRef]
- Zhang, W.; Tan, B.; Deng, J.; Dong, X.; Yang, Q.; Chi, S.; Liu, H.; Zhang, S.; Xie, S.; Zhang, H. Mechanisms by Which Fermented Soybean Meal and Soybean Meal Induced Enteritis in Marine Fish Juvenile Pearl Gentian Grouper. Front. Physiol. 2021, 12, 448. [Google Scholar] [CrossRef]
- Gu, M.; Bai, N.; Xu, B.; Xu, X.; Jia, Q.; Zhang, Z. Protective Effect of Glutamine and Arginine against Soybean Meal-Induced Enteritis in the Juvenile Turbot (Scophthalmus Maximus). Fish Shellfish Immun. 2017, 70, 95–105. [Google Scholar] [CrossRef]
- Han, X.; Ma, Y.; Ding, S.; Fang, J.; Liu, G. Regulation of Dietary Fiber on Intestinal Microorganisms and Its Effects on Animal Health. Anim. Nutr. 2023, 14, 356–369. [Google Scholar] [CrossRef] [PubMed]
- Yao, X.Z.; Lin, Y.; Shi, M.L.; Chen, L.; Qu, K.Y.; Liu, Y.C.; Tan, B.P.; Xie, S.W. Effect of Schizochytrium limacinum supplementation to a low fish-meal diet on growth performance, lipid metabolism, apoptosis, autophagy and intestinal histology of Litopenaeus vannamei. Front. Mar. Sci. 2022, 9, 1090235. [Google Scholar] [CrossRef]
- Chen, M.; Liu, J.; Yang, W.; Ling, W. Lipopolysaccharide mediates hepatic stellate cell activation by regulating autophagy and retinoic acid signaling. Autophagy 2017, 13, 1813–1827. [Google Scholar] [CrossRef]
- Kirpich, I.A.; Marsano, L.S.; McClain, C.J. Gut-liver axis, nutrition, and non-alcoholic fatty liver disease. Clin. Biochem. 2015, 48, 923–930. [Google Scholar] [CrossRef]
- Holt, C.C.; Bass, D.; Stentiford, G.D.; van der Giezen, M. Understanding the role of the shrimp gut microbiome in health and disease. J. Invertebr. Pathol. 2020, 186, 107387. [Google Scholar] [CrossRef] [PubMed]
- Wu, J.Y.; Yan, M.C.; Sang, Y.; Li, F.; Luo, K.; Hu, L.H. Correlation between intestinal microbiota and growth of white shrimp (Litopenaeus vannamei). Appl. Ecol. Env. Res. 2022, 19, 4993–5005. [Google Scholar] [CrossRef]
- Beltran, J.M.G.; Esteban, M.A. Nature-identical compounds as feed additives in aquaculture. Fish Shellfish Immun. 2022, 123, 409–416. [Google Scholar] [CrossRef]
- De Freitas Souza, C.; Baldissera, M.D.; Descovi, S.; Zeppenfeld, C.; Eslava-Mocha, P.R.; Schafer da Silva, A. Melaleuca alternifolia essential oil abrogates hepatic oxidative damage in silver catfish (i) fed with an aflatoxin-contaminated diet. Comp. Biochem. Physiol.-Toxicol. Pharmacol. 2019, 221, 10–20. [Google Scholar] [CrossRef]
- Liu, M.Y.; Sun, C.; Xu, P.; Liu, B.; Zheng, X.C.; Liu, B.; Zhou, Q.L. Effects of dietary tea tree (Melaleuca alternifolia) oil and feeding patterns on the zootechnical performance and nonspecific immune response of the giant freshwater prawn (i). J. World Aquacult. Soc. 2021, 53, 542–557. [Google Scholar] [CrossRef]
- Giannenas, I.; Triantafillou, E.; Stavrakakis, S.; Margaroni, M.; Mavridis, S.; Steiner, T.; Karagouni, E. Assessment of dietary supplementation with carvacrol or thymol containing feed additives on performance, intestinal microbiota and antioxidant status of rainbow trout (Oncorhynchus mykiss). Aquaculture 2012, 350–353, 26–32. [Google Scholar] [CrossRef]
- Ceppa, F.; Faccenda, F.; De Filippo, C.; Albanese, D.; Pindo, M.; Martelli, R.; Parisi, G. Influence of essential oils in diet and life-stage on gut microbiota and fillet quality of rainbow trout (Oncorhynchus mykiss). Int. J. Food Sci. Nutr. 2017, 69, 318–333. [Google Scholar] [CrossRef] [PubMed]
- Jiang, S.; Zhang, W.; Qian, X.; Ji, J.; Ning, X.; Zhu, F.; Yin, S.; Zhang, K. Effects of Hypoxia and Reoxygenation on Apoptosis, Oxidative Stress, Immune Response and Gut Microbiota of Chinese Mitten Crab, Eriocheir sinensis. Aquat. Toxicol. 2023, 260, 106556. [Google Scholar] [CrossRef] [PubMed]
- Bureau of Fishery. Ministry of Agriculture of the People’s Republic of China Chinese Fisheries Yearbook; Chinese Agricultural Press: Beijing, China, 2023; pp. 16–25.
- Liu, M.; Gao, Q.; Sun, C.; Liu, B.; Liu, X.; Zhou, Q.; Zheng, X.; Xu, P.; Liu, B. Effects of Dietary Tea Tree Oil on the Growth, Physiological and Non-Specific Immunity Response in the Giant Freshwater Prawn (Macrobrachium rosenbergii) under High Ammonia Stress. Fish Shellfish Immunol. 2022, 120, 458–469. [Google Scholar] [CrossRef] [PubMed]
- Rodriguez, E. A comparison of gill and hemolymph assays for the thioglycollate diagnosis of Perkinsus atlanticus (Apicomplexa, Perkinsea) in clams, Ruditapes decussatus (L) and Ruditapes philippinarum (Adams et Reeve). Aquaculture 1995, 132, 145–152. [Google Scholar] [CrossRef]
- Sun, C.X.; Shan, F.; Liu, M.Y.; Liu, B.; Zhou, Q.L.; Zheng, X.C.; Xu, X.D. High-Fat-Diet-Induced Oxidative Stress in Giant Freshwater Prawn (M. rosenbergii) via NF-kappa B/NO Signal Pathway and the Amelioration of Vitamin E. Antioxidants 2022, 11, 228. [Google Scholar] [CrossRef]
- Xu, W.; Wang, M.; Cui, G.; Li, L.; Jiao, D.; Yao, B.; Xu, K.; Chen, Y.; Long, M.; Yang, S.; et al. Astaxanthin Protects OTA-Induced Lung Injury in Mice through the Nrf2/NF-κB Pathway. Toxins 2019, 11, 540. [Google Scholar] [CrossRef]
- Mori, H.; Maruyama, F.; Kato, H.; Toyoda, A.; Dozono, A.; Ohtsubo, Y.; Kurokawa, K. Design and Experimental Application of a Novel Non-Degenerate Universal Primer Set that Amplifies Prokaryotic 16S rRNA Genes with a Low Possibility to Amplify Eukaryotic rRNA Genes. DNA Res. 2013, 21, 217–227. [Google Scholar] [CrossRef]
- Xue, H.B.; Wu, X.J.; Li, Z.H.; Liu, Y.; Yin, X.L.; Wang, W.N. Correlation and causation between the intestinal microbiome and male morphotypes in the giant freshwater prawn M. rosenbergii. Aquaculture 2021, 531, 735936. [Google Scholar] [CrossRef]
- Magoc, T.; Salzberg, S.L. FLASH: Fast length adjustment of short reads to improve genome assemblies. Bioinformatics 2011, 27, 2957–2963. [Google Scholar] [CrossRef]
- Rognes, T.; Flouri, T.; Nichols, B.; Quince, C.; Mah, F. VSEARCH: A versatile open source tool for metagenomics. PeerJ 2016, 4, e2548. [Google Scholar] [CrossRef]
- Edgar, R.C. Search and clustering orders of magnitude faster than BLAST. Bioinformatics 2010, 26, 2460–2461. [Google Scholar] [CrossRef] [PubMed]
- Liu, M.; Zheng, X.; Sun, C.; Zhou, Q.; Liu, B.; Xu, P. Tea Tree Oil Mediates Antioxidant Factors Relish and Nrf2-Autophagy Axis Regulating the Lipid Metabolism of Macrobrachium rosenbergii. Antioxidants 2022, 11, 2260. [Google Scholar] [CrossRef] [PubMed]
- Sá, A.G.A.; Moreno, Y.M.F.; Carciofi, B.A.M. Food processing for the improvement of plant proteins digestibility. Crit. Rev. Food Sci. Nutr. 2020, 60, 3367–3386. [Google Scholar] [CrossRef] [PubMed]
- Bandeira Junior, G.; Bianchini, A.E.; de Freitas Souza, C.; Descovi, S.N.; da Silva Fernandes, L.; de Lima Silva, L.; Cargnelutti, J.F.; Baldisserotto, B. The Use of Cinnamon Essential Oils in Aquaculture: Antibacterial, Anesthetic, Growth-Promoting, and Antioxidant Effects. Fishes 2022, 7, 133. [Google Scholar] [CrossRef]
- Hu, C.; Liu, M.; Tang, L.; Liu, H.; Sun, B.; Chen, L. Probiotic intervention mitigates the metabolic disturbances of perfluorobutanesulfonate along the gut-liver axis of zebrafish. Chemosphere 2021, 284, 131374. [Google Scholar] [CrossRef]
- Xie, S.W.; Wei, D.; Liu, Y.J.; Tian, L.X.; Niu, J. Dietary fish oil levels modulated lipid metabolism, immune response, intestinal health and salinity stress resistance of juvenile Penaeus monodon fed a low fish-meal diet. Anim. Feed Sci. Tech. 2022, 289, 115321. [Google Scholar] [CrossRef]
- Fu, L.L.; Liu, H.K.; Cai, W.J.; Han, D.; Zhu, X.M.; Yang, Y.X.; Xie, S.Q. 4-Octyl Itaconate Supplementation Relieves Soybean Diet-Induced Liver Inflammation and Glycolipid Metabolic Disorders by Activating the Nrf2-Pparγ Pathway in Juvenile Gibel Carp. J. Agric. Food Chem. 2022, 70, 520–531. [Google Scholar] [CrossRef]
- Liu, Z.; Yang, H.; Yan, Y.; Seerengaraj, V.; Zhang, C.; Ye, J.; Sun, Y. Supplementation of tributyrin, alone and in combination with fructooligosaccharide in high soybean meal diets for shrimp (i): Effects on growth, innate immunity and intestinal morphology. Aquacult. Nutr. 2020, 27, 592–603. [Google Scholar] [CrossRef]
- Gao, X.; Liu, X.; Song, X.; Teng, P.; Ji, H.; Peng, L.; Qiu, Y.; Guo, D.; Jiang, S. Effect of maduramicin on crayfish (Procambius clarkii): Hematological parameters, oxidative stress, histopathological changes and stress response. Ecotox. Environ. Saf. 2021, 211, 111896. [Google Scholar] [CrossRef]
- Jiang, Z.; Xia, G.; Zhang, Y.; Dong, L.; He, B.; Sun, J. Attenuation of hepatic fibrosis through ultrasound-microbubble-mediated HGF gene transfer in rats. Clin. Imag. 2013, 37, 104–110. [Google Scholar] [CrossRef]
- Zhang, C.; Zhang, Q.; Pang, Y.; Song, X.; Zhou, N.; Wang, J.; Yang, X. The protective effects of melatonin on oxidative damage and the immune system of the Chinese mitten crab (Eriocheir sinensis) exposed to deltamethrin. Sci. Total Environ. 2018, 653, 1426–1443. [Google Scholar] [CrossRef] [PubMed]
- Lin, Y.; Huang, J.; Dahms, H.U.; Zhen, J.; Ying, X. Cell damage and apoptosis in the hepatopancreas of Eriocheir sinensis induced by cadmium. Aquat. Toxicol. 2017, 190, 190–198. [Google Scholar] [CrossRef] [PubMed]
- Wang, R.; Song, F.; Li, S.; Wu, B.; Gu, Y.; Yuan, Y. Salvianolic acid A attenuates CCl4-induced liver fibrosis by regulating the PI3K/AKT/mTOR, Bcl-2/Bax and caspase-3/cleaved caspase-3 signaling pathways. Drug Des. Dev. Ther. 2019, 13, 1889–1900. [Google Scholar] [CrossRef] [PubMed]
- DeBerardinis, R.J.; Lum, J.J.; Hatzivassiliou, G.; Thompson, C.B. The Biology of Cancer: Metabolic Reprogramming Fuels Cell Growth and Proliferation. Cell Metab. 2008, 7, 11–20. [Google Scholar] [CrossRef]
- Dölling, R.; Becker, D.; Hawat, S.; Koch, M.; Schwarzenberger, A.; Zeis, B. Adjustments of serine proteases of Daphnia pulex in response to temperature changes. Comp. Biochem. Phys. B 2016, 194–195, 1–10. [Google Scholar] [CrossRef]
- Serquiz, A.C.; Machado, R.J.A.; Serquiz, R.P.; Lima, V.C.O.; de Carvalho, F.M.C.; Carneiro, M.A.A.; Morais, A.H.A. Supplementation with a new trypsin inhibitor from peanut is associated with reduced fasting glucose, weight control, and increased plasma CCK secretion in an animal model. J. Enzym. Inhib. Med. Chem. 2016, 31, 1261–1269. [Google Scholar] [CrossRef]
- Huang, X.; Feng, Y.; Duan, J.; Xiong, G.; Fan, W.; Liu, S.; Yin, L. Antistarvation Strategies of E. sinensis: Regulatory Networks under Hepatopancreas Consumption. Oxidative Med. Cell. Longev. 2020, 2020, 6085343. [Google Scholar] [CrossRef]
- Kajimura, S.; Aida, K.; Duan, C. Insulin-like growth factor-binding protein-1 (IGFBP-1) mediates hypoxia-induced embryonic growth and developmental retardation. Proc. Natl. Acad. Sci. USA 2005, 102, 1240–1245. [Google Scholar] [CrossRef]
- Kumar, T.S.; Praveena, P.E.; Sivaramakrishnan, T.; Rajan, J.J.S.; Makesh, M.; Jithendran, K.P. Effect of Enterocytozoon hepatopenaei (EHP) infection on physiology, metabolism, immunity, and growth of Penaeus vannamei. Aquaculture 2022, 553, 738105. [Google Scholar] [CrossRef]
- Pautz, A.; Art, J.; Hahn, S.; Nowag, S.; Voss, C.; Kleinert, H. Regulation of the expression of inducible nitric oxide synthase. Nitric. Oxide Biol. Chem. 2010, 23, 75–93. [Google Scholar] [CrossRef]
- Chowdhury, M.; Zhang, J.; Xu, X.X.; He, Z.; Lu, Y.; Liu, X.S.; Yu, X.Q. An in vitro study of NF-κB factors cooperatively in regulation of Drosophila melanogaster antimicrobial peptide genes. Dev. Comp. Immunol. 2019, 95, 50–58. [Google Scholar] [CrossRef] [PubMed]
- Yang, M.X.; Guo, X.R.; Chen, T.; Li, P.; Xiao, T.Y.; Dai, Z.Y.; Hu, Y. Effect of dietary replacement of fish meal by poultry by-product meal on the growth performance, immunity, and intestinal health of juvenile red swamp crayfish, Procambarus clarkia. Fish Shellfish Immun. 2022, 131, 381–390. [Google Scholar] [CrossRef]
- Brown, E.M.; Sadarangani, M.; Finlay, B.B. The role of the immune system in governing host-microbe interactions in the intestine. Nat. Immunol. 2013, 14, 660–667. [Google Scholar] [CrossRef]
- Wan, S.; Nie, Y.; Zhang, Y.; Huang, C.; Zhu, X. Gut Microbial Dysbiosis Is Associated with Profibrotic Factors in Liver Fibrosis Mice. Front. Cell. Infect. Microbiol. 2020, 10, 18. [Google Scholar] [CrossRef] [PubMed]
- Quinto, E.J.; Jiménez, P.; Caro, I.; Tejero, J.; Mateo, J.; Girbés, T. Probiotic lactic acid bacteria: A review. Food. Nutr. Sci. 2014, 5, 1765–1775. [Google Scholar] [CrossRef]
- Huang, Z.; Boekhorst, J.; Fogliano, V.; Capuano, E.; Wells, J.M. Wells, distinct effects of fiber and colon segment on microbiota-derived indoles and short-chain fatty acids. Food. Chem. 2023, 398, 133801. [Google Scholar] [CrossRef]
- Aßhauer, K.P.; Wemheuer, B.; Daniel, R.; Meinicke, P. Tax4Fun: Predicting functional profiles from metagenomic 16S rRNA data: Figure 1. Bioinformatics 2015, 31, 2882–2884. [Google Scholar] [CrossRef]
- Hering, N.A.; Fromm, A.; Bücker, R.; Gorkiewicz, G.; Zechner, E.; Högenauer, C.; Fromm, M.; Schulzke, J.D.; Troeger, H. Tilivalline- and Tilimycin-Independent Effects of Klebsiella oxytoca on Tight Junction-Mediated Intestinal Barrier Impairment. Int. J. Mol. Sci. 2019, 20, 5595. [Google Scholar] [CrossRef]
- Kong, Y.; Yan, T.; Tong, Y.; Deng, H.; Tan, C.; Wan, M.; Wang, Y. Gut Microbiota Modulation by Polyphenols from Aronia melanocarpa of LPS-Induced Liver Diseases in Rats. J. Agric. Food Chem. 2021, 69, 3312–3325. [Google Scholar] [CrossRef]
- Al-Farsi, H.M.; Al-Adwani, S.; Ahmed, S.; Vogt, C.; Ambikan, A.T.; Leber, A.; Bergman, P. Effects of the Antimicrobial Peptide LL-37 and Innate Effector Mechanisms in Colistin-Resistant Klebsiella pneumoniae with mgrB Insertions. Front. Microbiol. 2019, 10, 2632. [Google Scholar] [CrossRef]
- Menard, S. Lactic acid bacteria secrete metabolites retaining anti-inflammatory properties after intestinal transport. Gut 2004, 53, 821–828. [Google Scholar] [CrossRef] [PubMed]
- Fernandez-Julia, P.J.; Munoz-Munoz, J.; van Sinderen, D. A comprehensive review on the impact of β-glucan metabolism by Bacteroides and Bifidobacterium species as members of the gut microbiota. Int. J. Biol. Macromol. 2021, 181, 877–889. [Google Scholar] [CrossRef] [PubMed]
- Khush, R.S.; Cornwell, W.D.; Uram, J.N.; Lemaitre, B. A Ubiquitin-Proteasome Pathway Represses the Drosophila Immune Deficiency Signaling Cascade. Curr. Biol. 2002, 12, 1728–1737. [Google Scholar] [CrossRef] [PubMed][Green Version]
- Turroni, F.; Taverniti, V.; Ruas-Madiedo, P.; Duranti, S.; Guglielmetti, S.; Lugli, G.A.; Ventura, M. Bifidobacterium bifidum PRL2010 Modulates the Host Innate Immune Response. Appl. Environ. Microbiol. 2013, 80, 730–740. [Google Scholar] [CrossRef]
- Radka, C.D.; Frank, M.W.; Rock, C.O.; Yao, J. Fatty acid activation and utilization by Alistipes finegoldii, a representative Bacteroidetes resident of the human gut microbiome. Mol. Microbiol. 2020, 113, 807–825. [Google Scholar] [CrossRef]








| Index | Groups | p-Value | ||
|---|---|---|---|---|
| NF | LF | LFT | ||
| Survival rate (SR, %) | 88.75 ± 3.70 b | 82.50 ± 2.20 a | 85.00 ± 1.44 ab | 0.033 |
| Weight gain rate (WGR, %) | 1389.91 ± 71.88 b | 1246.84 ± 33.72 a | 1326.25 ± 57.86 b | 0.023 |
| Specific growth rate (SGR, %/day) | 6.58 ± 0.05 b | 6.22 ± 0.12 a | 6.49 ± 0.26 b | 0.019 |
| Feed conversion ratio (FCR) | 1.24 ± 0.08 a | 1.44 ± 0.02 b | 1.20 ± 0.02 a | 0.036 |
| Hepatosomatic index (HSI, %) | 10.63 ± 1.21 b | 6.86 ± 0.78 a | 9.74 ± 0.56 b | 0.009 |
| Hemolymph Parameters | Groups | p-Value | ||
|---|---|---|---|---|
| NF | LF | LFT | ||
| Glucolipid metabolism | ||||
| Glu (mmol/L) | 9.72 ± 1.16 b | 7.86 ± 0.76 a | 8.65 ± 0.92 ab | 0.032 |
| TG (mmol/L) | 0.68 ± 0.29 | 0.61 ± 0.29 | 0.65 ± 0.15 | 0.105 |
| TC (mmol/L) | 0.75 ± 0.33 | 0.70 ± 0.13 | 0.71 ± 0.14 | 0.154 |
| LDL-C (mmol/L) | 0.28 ± 0.05 b | 0.15 ± 0.04 a | 0.21 ± 0.04 ab | 0.036 |
| HDL-C (mmol/L) | 0.40 ± 0.04 | 0.46 ± 0.03 | 0.42 ± 0.05 | 0.326 |
| Biochemical | ||||
| TP (g/dL) | 17.55 ± 1.14 a | 21.64 ± 2.09 b | 18.43 ± 1.41 a | 0.007 |
| ALB (g/dL) | 7.82 ± 0.28 a | 9.70 ± 0.24 b | 8.07 ± 0.09 a | 0.017 |
| GLB (g/dL) | 15.58 ± 0.17 | 14.97 ± 0.06 | 15.06 ± 0.15 | 0.268 |
| ALB:GLB (A/G, %) | 50.23 ± 2.11 a | 64.79 ± 1.81 b | 53.63 ± 0.48 a | 0.019 |
| AST (U/L) | 38.14 ± 4.27 a | 64.73 ± 6.72 b | 43.61 ± 3.74 a | 0.009 |
| ALT (U/L) | 12.32 ± 2.10 a | 18.62 ± 2.81 b | 13.45 ± 1.65 a | 0.016 |
| AKP (U/L) | 2.84 ± 0.17 a | 5.05 ± 0.24 b | 3.44 ± 0.23 a | 0.026 |
| Enzyme activity | ||||
| T-SOD (U/mL) | 57.66 ± 2.88 b | 50.38 ± 3.14 a | 57.42 ± 2.65 b | 0.002 |
| CAT (U/mL) | 22.59 ± 1.21 | 20.81 ± 3.08 | 23.16 ± 1.49 | 0.158 |
| GSH (nmol/mL) | 87.23 ± 4.21 b | 51.71 ± 5.73 a | 92.65 ± 6.59 b | 0.001 |
| MDA (nmol/mL) | 15.74 ± 1.44 a | 20.8 ± 1.62 b | 16.08 ± 2.13 a | 0.019 |
| LZM (U/mL) | 175.65 ± 21.40 b | 125.33 ± 13.93 a | 185.65 ± 31.24 b | 0.001 |
Disclaimer/Publisher’s Note: The statements, opinions and data contained in all publications are solely those of the individual author(s) and contributor(s) and not of MDPI and/or the editor(s). MDPI and/or the editor(s) disclaim responsibility for any injury to people or property resulting from any ideas, methods, instructions or products referred to in the content. |
© 2023 by the authors. Licensee MDPI, Basel, Switzerland. This article is an open access article distributed under the terms and conditions of the Creative Commons Attribution (CC BY) license (https://creativecommons.org/licenses/by/4.0/).
Share and Cite
Liu, M.; Xu, X.; Sun, C.; Zheng, X.; Zhou, Q.; Song, C.; Xu, P.; Gao, Q.; Liu, B. Tea Tree Oil Improves Energy Metabolism, Non-Specific Immunity, and Microbiota Diversity via the Intestine–Hepatopancreas Axis in Macrobrachium rosenbergii under Low Fish Meal Diet Administration. Antioxidants 2023, 12, 1879. https://doi.org/10.3390/antiox12101879
Liu M, Xu X, Sun C, Zheng X, Zhou Q, Song C, Xu P, Gao Q, Liu B. Tea Tree Oil Improves Energy Metabolism, Non-Specific Immunity, and Microbiota Diversity via the Intestine–Hepatopancreas Axis in Macrobrachium rosenbergii under Low Fish Meal Diet Administration. Antioxidants. 2023; 12(10):1879. https://doi.org/10.3390/antiox12101879
Chicago/Turabian StyleLiu, Mingyang, Xiaodi Xu, Cunxin Sun, Xiaochuan Zheng, Qunlan Zhou, Changyou Song, Pao Xu, Qiang Gao, and Bo Liu. 2023. "Tea Tree Oil Improves Energy Metabolism, Non-Specific Immunity, and Microbiota Diversity via the Intestine–Hepatopancreas Axis in Macrobrachium rosenbergii under Low Fish Meal Diet Administration" Antioxidants 12, no. 10: 1879. https://doi.org/10.3390/antiox12101879
APA StyleLiu, M., Xu, X., Sun, C., Zheng, X., Zhou, Q., Song, C., Xu, P., Gao, Q., & Liu, B. (2023). Tea Tree Oil Improves Energy Metabolism, Non-Specific Immunity, and Microbiota Diversity via the Intestine–Hepatopancreas Axis in Macrobrachium rosenbergii under Low Fish Meal Diet Administration. Antioxidants, 12(10), 1879. https://doi.org/10.3390/antiox12101879

