Curcumin Alleviates Singapore Grouper Iridovirus-Induced Intestine Injury in Orange-Spotted Grouper (Epinephelus coioides)
Abstract
1. Introduction
2. Materials and Methods
2.1. Ethics Statement
2.2. Virus and Animals
2.3. Experimental Design
2.4. Sample Collection
2.5. RNA Isolation and Real Time Quantitative PCR (qRT-PCR) Analysis
2.6. Histopathology Observations Analysis
2.7. Nuclear/Cytosol Fractionation Assay
2.8. Western Blot Analysis
2.9. Determination of Intestinal Epithelial Cell Permeability
2.10. Measurement of Oxidative Stress Indices and Diamine Oxidase (DAO) Activity
2.11. Immunofluorescence Analysis
2.12. Terminal-Deoxynucleoitidyl Transferase Mediated Nick End Labeling (TUNEL) Analysis
2.13. Caspases Activity Assay
2.14. Determination of Intestinal Microbiota
2.15. Statistical Analysis
3. Results
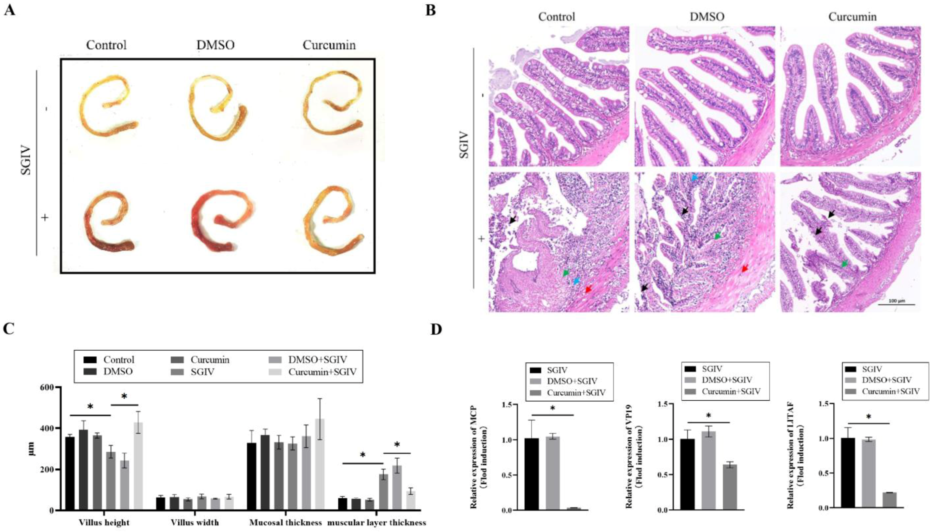
3.1. Curcumin Treatment Alleviated Intestine Damage Induced by SGIV
3.2. Curcumin Treatment Prevented SGIV-Induced Intestinal Barrier Disruption
3.3. Curcumin Treatment Reduced Intestinal Cells Apoptosis
3.4. Curcumin Treatment Suppressed Inflammatory Response in Intestine
3.5. Curcumin Treatment Protected Intestinal Cells from Oxidative Injury
3.6. Curcumin Treatment Promoted Nrf2 Signaling Activation via Down-Regulation of Keap-1
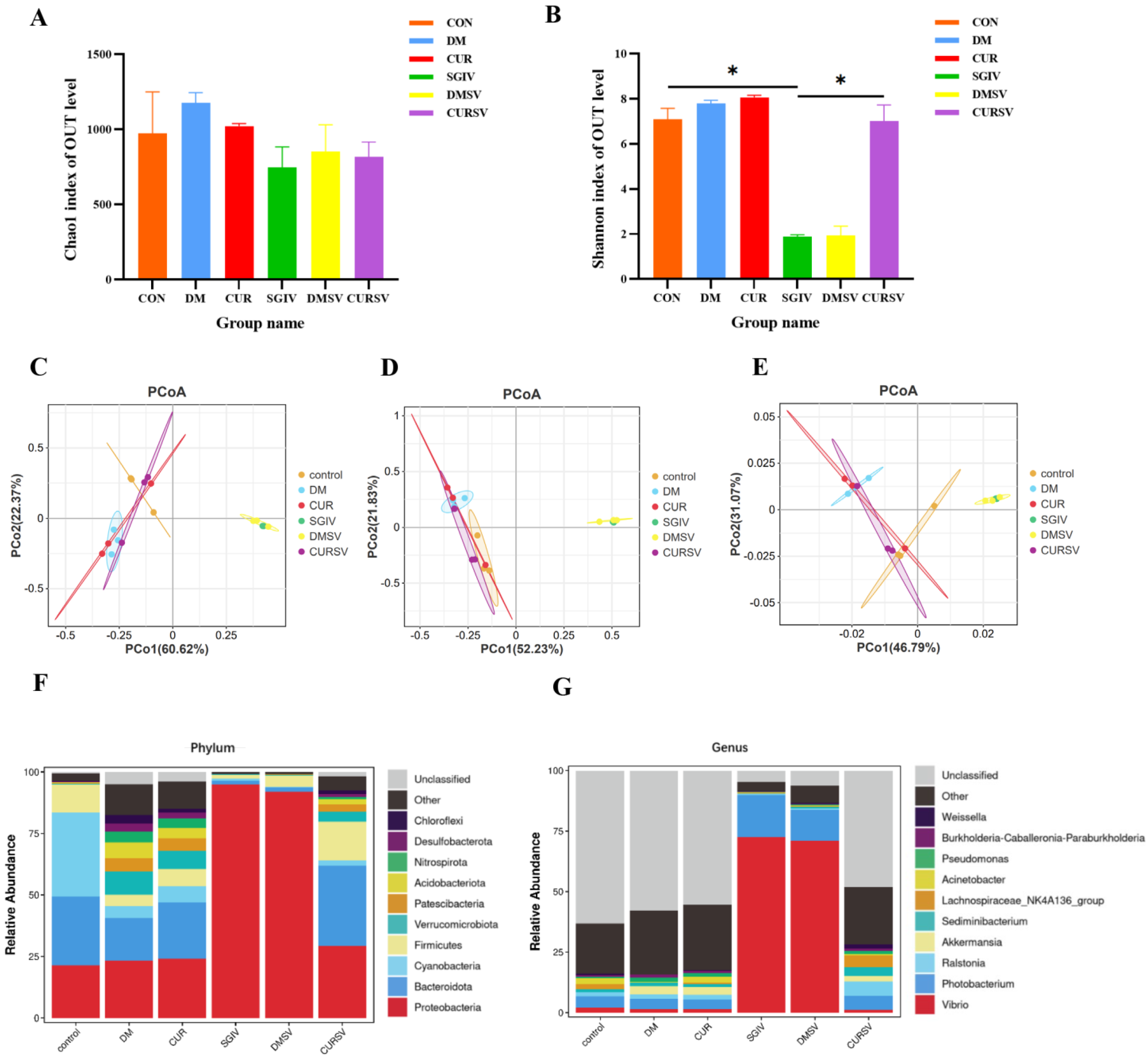
3.7. Effects of Curcumin Treatment on the Intestinal Microbiota in Grouper
4. Discussion
5. Conclusions
Author Contributions
Funding
Institutional Review Board Statement
Informed Consent Statement
Data Availability Statement
Conflicts of Interest
References
- Wang, X.W.; Ao, J.Q.; Li, Q.G.; Chen, X.H. Quantitative detection of a marine fish iridovirus isolated from large yellow croaker, Pseudosciaena crocea, using a molecular beacon. J. Virol. Methods 2006, 133, 76–81. [Google Scholar] [CrossRef] [PubMed]
- Mao, J.; Wang, J.; Chinchar, G.D.; Chinchar, V.G. Molecular characterization of a ranavirus isolated from largemouth bass Micropterus salmoides. Dis. Aquat. Organ. 1999, 37, 107–114. [Google Scholar] [CrossRef]
- Chen, Z.X.; Zheng, J.C.; Jiang, Y.L. A new iridovirus isolated from soft-shelled turtle. Virus Res. 1999, 63, 147–151. [Google Scholar] [CrossRef] [PubMed]
- Chinchar, V.G.; Waltzek, T.B.; Subramaniam, K. Ranaviruses and other members of the family Iridoviridae: Their place in the virosphere. Virology 2017, 511, 259–271. [Google Scholar] [CrossRef] [PubMed]
- Qin, Q.W.; Chang, S.F.; Ngoh-Lim, G.H.; Gibson-Kueh, S.; Shi, C.; Lam, T.J. Characterization of a novel ranavirus isolated from grouper Epinephelus tauvina. Dis. Aquat. Organ. 2003, 53, 1–9. [Google Scholar] [CrossRef]
- Huang, C.; Zhang, X.; Gin, K.Y.; Qin, Q.W. In situ hybridization of a marine fish virus, Singapore grouper iridovirus with a nucleic acid probe of major capsid protein. J. Virol. Methods 2004, 117, 123–128. [Google Scholar] [CrossRef]
- Sartor, R.B.; Wu, G.D. Roles for Intestinal Bacteria, Viruses, and Fungi in Pathogenesis of Inflammatory Bowel Diseases and Therapeutic Approaches. Gastroenterology 2017, 152, 327–339. [Google Scholar] [CrossRef]
- Turner, J.R. Intestinal mucosal barrier function in health and disease. Nat. Rev. Immunol. 2009, 9, 799–809. [Google Scholar] [CrossRef]
- Wu, X.; Jing, H.; Wang, C.; Wang, Y.; Zuo, N.; Jiang, T.; Novakovic, V.A.; Shi, J. Intestinal Damage in COVID-19: SARS-CoV-2 Infection and Intestinal Thrombosis. Front. Microbiol. 2022, 13, 860931. [Google Scholar] [CrossRef]
- Guimaraes, S.S.; Kleiton, D.S.A.; Maria, C.P.C.; Sofia, M.L.A.A.; de Aguiar, M.D.; Vieira, D.B.T.; Barbosa, A. SARS-CoV-2 infection causes intestinal cell damage: Role of interferon’s imbalance. Cytokine 2022, 152, 155826. [Google Scholar] [CrossRef]
- Zhao, L.; Huang, J.; Wu, S.; Li, Y.; Pan, Y. Integrative analysis of miRNA and mRNA expression associated with the immune response in the intestine of rainbow trout (Oncorhynchus mykiss) infected with infectious hematopoietic necrosis virus. Fish. Shellfish. Immunol. 2022, 131, 54–66. [Google Scholar] [CrossRef] [PubMed]
- Pierezan, F.; Yun, S.; Piewbang, C.; Surachetpong, W.; Soto, E. Pathogenesis and immune response of Nile tilapia (Oreochromis niloticus) exposed to Tilapia lake virus by intragastric route. Fish. Shellfish. Immunol. 2020, 107, 289–300. [Google Scholar] [CrossRef] [PubMed]
- Tajimi, S.; Kondo, M.; Nakanishi, T.; Nagasawa, T.; Nakao, M.; Somamoto, T. Generation of virus-specific CD8(+) T cells by vaccination with inactivated virus in the intestine of ginbuna crucian carp. Dev. Comp. Immunol. 2019, 93, 37–44. [Google Scholar] [CrossRef]
- Huang, J.; Guan, B.; Lin, L.; Wang, Y. Improvement of intestinal barrier function, gut microbiota, and metabolic endotoxemia in type 2 diabetes rats by curcumin. Bioengineered 2021, 12, 11947–11958. [Google Scholar] [CrossRef]
- Cao, Z.; Gao, J.; Huang, W.; Yan, J.; Shan, A.; Gao, X. Curcumin mitigates deoxynivalenol-induced intestinal epithelial barrier disruption by regulating Nrf2/p53 and NF-kappaB/MLCK signaling in mice. Food Chem. Toxicol. 2022, 167, 113281. [Google Scholar] [CrossRef] [PubMed]
- Shi, L.; Xun, W.; Peng, W.; Hu, H.; Cao, T.; Hou, G. Effect of the Single and Combined Use of Curcumin and Piperine on Growth Performance, Intestinal Barrier Function, and Antioxidant Capacity of Weaned Wuzhishan Piglets. Front. Vet. Sci. 2020, 7, 418. [Google Scholar] [CrossRef] [PubMed]
- Cao, S.; Wang, C.; Yan, J.; Li, X.; Wen, J.; Hu, C. Curcumin ameliorates oxidative stress-induced intestinal barrier injury and mitochondrial damage by promoting Parkin dependent mitophagy through AMPK-TFEB signal pathway. Free Radic. Biol. Med. 2020, 147, 8–22. [Google Scholar] [CrossRef]
- Amer, S.A.; El-Araby, D.A.; Tartor, H.; Farahat, M.; Goda, N.; Farag, M.; Fahmy, E.M.; Hassan, A.M.; Abo, E.M.; Osman, A. Long-Term Feeding with Curcumin Affects the Growth, Antioxidant Capacity, Immune Status, Tissue Histoarchitecture, Immune Expression of Proinflammatory Cytokines, and Apoptosis Indicators in Nile Tilapia, Oreochromis niloticus. Antioxidants 2022, 11, 937. [Google Scholar] [CrossRef]
- Abdel-Tawwab, M.; Eissa, E.H.; Tawfik, W.A.; Abd, E.H.; Saadony, S.; Bazina, W.K.; Ahmed, R.A. Dietary curcumin nanoparticles promoted the performance, antioxidant activity, and humoral immunity, and modulated the hepatic and intestinal histology of Nile tilapia fingerlings. Fish. Physiol. Biochem. 2022, 48, 585–601. [Google Scholar] [CrossRef]
- Yonar, M.E. Chlorpyrifos-induced biochemical changes in Cyprinus carpio: Ameliorative effect of curcumin. Ecotoxicol. Environ. Saf. 2018, 151, 49–54. [Google Scholar] [CrossRef]
- Manju, M.; Vijayasree, A.S.; Akbarsha, M.A.; Oommen, O.V. Protective effect of dietary curcumin in Anabas testudineus (Bloch) with a special note on DNA fragmentation assay on hepatocytes and micronucleus assay on erythrocytes in vivo. Fish. Physiol. Biochem. 2013, 39, 1323–1330. [Google Scholar] [CrossRef] [PubMed]
- Jiang, J.; Wu, X.; Zhou, X.; Feng, L.; Liu, Y.; Jiang, W.; Wu, P.; Zhao, Y. Effects of dietary curcumin supplementation on growth performance, intestinal digestive enzyme activities and antioxidant capacity of crucian carp Carassius auratus. Aquaculture 2016, 463, 174–180. [Google Scholar] [CrossRef]
- Zhou, C.; Huang, Z.; Lin, H.; Ma, Z.; Wang, J.; Wang, Y.; Yu, W. Rhizoma curcumae Longae ameliorates high dietary carbohydrate-induced hepatic oxidative stress, inflammation in golden pompano Trachinotus ovatus. Fish. Shellfish. Immunol. 2022, 130, 31–42. [Google Scholar] [CrossRef]
- Li, B.R.; Wu, J.; Li, H.S.; Jiang, Z.H.; Zhou, X.M.; Xu, C.H.; Ding, N.; Zha, J.M.; He, W.Q. In Vitro and In Vivo Approaches to Determine Intestinal Epithelial Cell Permeability. J. Vis. Exp. 2018, 140, e57032. [Google Scholar]
- Li, B.; Chen, J.; Wang, S.; Qi, P.; Chang, X.; Chang, Z. Effects of dechlorane plus on intestinal barrier function and intestinal microbiota of Cyprinus carpio L. Ecotoxicol. Environ. Saf. 2020, 204, 111124. [Google Scholar] [CrossRef]
- Pollok, R.C.; Farthing, M.J.; Bajaj-Elliott, M.; Sanderson, I.R.; McDonald, V. Interferon gamma induces enterocyte resistance against infection by the intracellular pathogen Cryptosporidium parvum. Gastroenterology 2001, 120, 99–107. [Google Scholar] [CrossRef]
- Rombout, J.H.; Abelli, L.; Picchietti, S.; Scapigliati, G.; Kiron, V. Teleost intestinal immunology. Fish. Shellfish. Immunol. 2011, 31, 616–626. [Google Scholar] [CrossRef] [PubMed]
- Temkin, R.J.; McMillan, D.B. Gut-associated lymphoid tissue (GALT) of the goldfish, Carassius auratus. J. Morphol. 1986, 190, 9–26. [Google Scholar] [CrossRef]
- Rombout, J.H.; Taverne-Thiele, A.J.; Villena, M.I. The gut-associated lymphoid tissue (GALT) of carp (Cyprinus carpio L.): An immunocytochemical analysis. Dev. Comp. Immunol. 1993, 17, 55–66. [Google Scholar] [CrossRef]
- Jeong, E.H.; Vaidya, B.; Cho, S.Y.; Park, M.A.; Kaewintajuk, K.; Kim, S.R.; Oh, M.J.; Choi, J.S.; Kwon, J.; Kim, D. Identification of regulators of the early stage of viral hemorrhagic septicemia virus infection during curcumin treatment. Fish. Shellfish. Immunol. 2015, 45, 184–193. [Google Scholar] [CrossRef]
- Wang, Y.; Xu, S.; Han, C.; Wang, L.; Zheng, Q.; Wang, S.; Huang, Y.; Wei, S.; Qin, Q. Curcumin inhibits Singapore grouper iridovirus infection through multiple antiviral mechanisms. Aquaculture 2023, 562, 738870. [Google Scholar] [CrossRef]
- Liu, M.; Xiao, H.; Zhang, Q.; Wu, S.; Putra, D.F.; Xiong, X.; Xu, M.; Dong, L.; Li, S.; Yu, Q.; et al. Antiviral abilities of Curcuma kwangsiensis ingredients against grouper iridoviral infection in vitro and in vivo. Aquacul. Res. 2019, 51, 351–361. [Google Scholar] [CrossRef]
- Ghosh, S.S.; He, H.; Wang, J.; Gehr, T.W.; Ghosh, S. Curcumin-mediated regulation of intestinal barrier function: The mechanism underlying its beneficial effects. Tissue Barriers 2018, 6, e1425085. [Google Scholar] [CrossRef] [PubMed]
- Blikslager, A.T.; Moeser, A.J.; Gookin, J.L.; Jones, S.L.; Odle, J. Restoration of barrier function in injured intestinal mucosa. Physiol. Rev. 2007, 87, 545–564. [Google Scholar] [CrossRef]
- Anderson, J.M. Molecular structure of tight junctions and their role in epithelial transport. News Physiol. Sci. 2001, 16, 126–130. [Google Scholar] [CrossRef] [PubMed]
- Ghosh, S.S.; Bie, J.; Wang, J.; Ghosh, S. Oral supplementation with non-absorbable antibiotics or curcumin attenuates western diet-induced atherosclerosis and glucose intolerance in LDLR-/- mice–role of intestinal permeability and macrophage activation. PLoS ONE 2014, 9, e108577. [Google Scholar] [CrossRef] [PubMed]
- Wang, J.; Ghosh, S.S.; Ghosh, S. Curcumin improves intestinal barrier function: Modulation of intracellular signaling, and organization of tight junctions. Am. J. Physiol. Cell Physiol. 2017, 312, C438–C445. [Google Scholar] [CrossRef]
- Lalles, J.P. Intestinal alkaline phosphatase: Novel functions and protective effects. Nutr. Rev. 2014, 72, 82–94. [Google Scholar] [CrossRef]
- Cao, Y.Y.; Wang, Z.; Wang, Z.H.; Jiang, X.G.; Lu, W.H. Inhibition of miR-155 alleviates sepsis-induced inflammation and intestinal barrier dysfunction by inactivating NF-kappaB signaling. Int. Immunopharmacol. 2021, 90, 107218. [Google Scholar] [CrossRef] [PubMed]
- Kong, W.; Huang, C.; Tang, Y.; Zhang, D.; Wu, Z.; Chen, X. Effect of Bacillus subtilis on Aeromonas hydrophila-induced intestinal mucosal barrier function damage and inflammation in grass carp (Ctenopharyngodon idella). Sci. Rep. 2017, 7, 1588. [Google Scholar] [CrossRef]
- Chang, X.; Wang, X.; Feng, J.; Su, X.; Liang, J.; Li, H.; Zhang, J. Impact of chronic exposure to trichlorfon on intestinal barrier, oxidative stress, inflammatory response and intestinal microbiome in common carp (Cyprinus carpio L.). Environ. Pollut. 2020, 259, 113846. [Google Scholar] [CrossRef]
- Fajfr, M.; Neubauerova, V.; Fajfrova, J. [Viral gastroenteritis]. Klin. Mikrobiol. Infekc. Lek. 2012, 18, 11–16. [Google Scholar] [PubMed]
- Liu, T.; Zhang, L.; Joo, D.; Sun, S.C. NF-kappaB signaling in inflammation. Signal Transduct. Target. Ther. 2017, 2, e17023. [Google Scholar] [CrossRef]
- Ukil, A.; Maity, S.; Karmakar, S.; Datta, N.; Vedasiromoni, J.R.; Das, P.K. Curcumin, the major component of food flavour turmeric, reduces mucosal injury in trinitrobenzene sulphonic acid-induced colitis. Br. J. Pharmacol. 2003, 139, 209–218. [Google Scholar] [CrossRef]
- Zhu, H.; Wang, X.; Wang, X.; Liu, B.; Yuan, Y.; Zuo, X. Curcumin attenuates inflammation and cell apoptosis through regulating NF-kappaB and JAK2/STAT3 signaling pathway against acute kidney injury. Cell Cycle 2020, 19, 1941–1951. [Google Scholar] [CrossRef] [PubMed]
- Vaidyanathan, R.; Scott, T.W. Apoptosis in mosquito midgut epithelia associated with West Nile virus infection. Apoptosis 2006, 11, 1643–1651. [Google Scholar] [CrossRef] [PubMed]
- Shen, X.; Yin, L.; Pan, X.; Zhao, R.; Zhang, D. Porcine epidemic diarrhea virus infection blocks cell cycle and induces apoptosis in pig intestinal epithelial cells. Microb. Pathog. 2020, 147, 104378. [Google Scholar] [CrossRef] [PubMed]
- Lin, P.; Cheng, Y.; Song, S.; Qiu, J.; Yi, L.; Cao, Z.; Li, J.; Cheng, S.; Wang, J. Viral Nonstructural Protein 1 Induces Mitochondrion-Mediated Apoptosis in Mink Enteritis Virus Infection. J. Virol. 2019, 93, 10. [Google Scholar] [CrossRef]
- Brown, J.J.; Short, S.P.; Stencel-Baerenwald, J.; Urbanek, K.; Pruijssers, A.J.; McAllister, N.; Ikizler, M.; Taylor, G.; Aravamudhan, P.; Khomandiak, S.; et al. Reovirus-Induced Apoptosis in the Intestine Limits Establishment of Enteric Infection. J. Virol. 2018, 92, 10. [Google Scholar] [CrossRef]
- Li, X.; Feng, K.; Li, J.; Yu, D.; Fan, Q.; Tang, T.; Yao, X.; Wang, X. Curcumin Inhibits Apoptosis of Chondrocytes through Activation ERK1/2 Signaling Pathways Induced Autophagy. Nutrients 2017, 9, 414. [Google Scholar] [CrossRef]
- Wang, Y.; Xu, S.; Han, C.; Huang, Y.; Wei, J.; Wei, S.; Qin, Q. Modulatory effects of curcumin on Singapore grouper iridovirus infection-associated apoptosis and autophagy in vitro. Fish. Shellfish. Immunol. 2022, 131, 84–94. [Google Scholar] [CrossRef] [PubMed]
- Yang, J.; Zhu, C.; Ye, J.; Lv, Y.; Wang, L.; Chen, Z.; Jiang, Z. Protection of Porcine Intestinal-Epithelial Cells from Deoxynivalenol-Induced Damage by Resveratrol via the Nrf2 Signaling Pathway. J. Agric. Food Chem. 2019, 67, 1726–1735. [Google Scholar] [CrossRef] [PubMed]
- Villani, A.; Tommasi, F.; Paciolla, C. The Arbuscular Mycorrhizal Fungus Glomus viscosum Improves the Tolerance to Verticillium Wilt in Artichoke by Modulating the Antioxidant Defense Systems. Cells 2021, 10, 1944. [Google Scholar] [CrossRef] [PubMed]
- Ji, P.; Huang, H.; Yuan, S.; Wang, L.; Wang, S.; Chen, Y.; Feng, N.; Veroniaina, H.; Wu, Z.; Wu, Z.; et al. ROS-Mediated Apoptosis and Anticancer Effect Achieved by Artesunate and Auxiliary Fe(II) Released from Ferriferous Oxide-Containing Recombinant Apoferritin. Adv. Healthc. Mater. 2019, 8, e1900911. [Google Scholar] [CrossRef]
- Kang, R.; Li, R.; Dai, P.; Li, Z.; Li, Y.; Li, C. Deoxynivalenol induced apoptosis and inflammation of IPEC-J2 cells by promoting ROS production. Environ. Pollut. 2019, 251, 689–698. [Google Scholar] [CrossRef] [PubMed]
- Suhail, S.; Zajac, J.; Fossum, C.; Lowater, H.; McCracken, C.; Severson, N.; Laatsch, B.; Narkiewicz-Jodko, A.; Johnson, B.; Liebau, J.; et al. Role of Oxidative Stress on SARS-CoV (SARS) and SARS-CoV-2 (COVID-19) Infection: A Review. Protein J. 2020, 39, 644–656. [Google Scholar] [CrossRef]
- Zevini, A.; Ferrari, M.; Olagnier, D.; Hiscott, J. Dengue virus infection and Nrf2 regulation of oxidative stress. Curr. Opin. Virol. 2020, 43, 35–40. [Google Scholar] [CrossRef]
- Jackson, A.C.; Kammouni, W.; Fernyhough, P. Role of oxidative stress in rabies virus infection. Adv. Virus Res. 2011, 79, 127–138. [Google Scholar]
- Moi, P.; Chan, K.; Asunis, I.; Cao, A.; Kan, Y.W. Isolation of NF-E2-related factor 2 (Nrf2), a NF-E2-like basic leucine zipper transcriptional activator that binds to the tandem NF-E2/AP1 repeat of the beta-globin locus control region. Proc. Natl. Acad. Sci. USA 1994, 91, 9926–9930. [Google Scholar] [CrossRef]
- Baird, L.; Yamamoto, M. The Molecular Mechanisms Regulating the KEAP1-NRF2 Pathway. Mol. Cell Biol. 2020, 40. [Google Scholar] [CrossRef]
- Bai, Z.; Zhao, X.; Li, C.; Sheng, C.; Li, H. EV71 virus reduces Nrf2 activation to promote production of reactive oxygen species in infected cells. Gut Pathog. 2020, 12, 22. [Google Scholar] [CrossRef]
- Patra, U.; Mukhopadhyay, U.; Mukherjee, A.; Sarkar, R.; Chawla-Sarkar, M. Progressive Rotavirus Infection Downregulates Redox-Sensitive Transcription Factor Nrf2 and Nrf2-Driven Transcription Units. Oxid. Med. Cell Longev. 2020, 2020, 7289120. [Google Scholar] [CrossRef] [PubMed]
- Shin, J.W.; Chun, K.S.; Kim, D.H.; Kim, S.J.; Kim, S.H.; Cho, N.C.; Na, H.K.; Surh, Y.J. Curcumin induces stabilization of Nrf2 protein through Keap1 cysteine modification. Biochem. Pharmacol. 2020, 173, 113820. [Google Scholar] [CrossRef] [PubMed]
- Kc, D.; Sumner, R.; Lippmann, S. Gut microbiota and health. Postgrad. Med. 2020, 132, 274. [Google Scholar] [CrossRef] [PubMed]
- Wang, Y.; Kasper, L.H. The role of microbiome in central nervous system disorders. Brain Behav. Immun. 2014, 38, 1–12. [Google Scholar] [CrossRef]
- Shen, L.; Ji, H.F. Bidirectional interactions between dietary curcumin and gut microbiota. Crit. Rev. Food Sci. Nutr. 2019, 59, 2896–2902. [Google Scholar] [CrossRef]
- Thompson, F.L.; Iida, T.; Swings, J. Biodiversity of vibrios. Microbiol. Mol. Biol. Rev. 2004, 68, 403–431, table of contents. [Google Scholar] [CrossRef]
- Ding, Z.F.; Cao, M.J.; Zhu, X.S.; Xu, G.H.; Wang, R.L. Changes in the gut microbiome of the Chinese mitten crab (Eriocheir sinensis) in response to White spot syndrome virus (WSSV) infection. J. Fish. Dis. 2017, 40, 1561–1571. [Google Scholar] [CrossRef]
- Jang, I.K.; Qiao, G.; Kim, S.K. Effect of multiple infections with white spot syndrome virus and Vibrio anguillarum on Pacific white shrimp Litopenaeus vannamei (L.): Mortality and viral replication. J. Fish. Dis. 2014, 37, 911–920. [Google Scholar] [CrossRef]
- Shen, L.; Liu, L.; Ji, H.F. Regulative effects of curcumin spice administration on gut microbiota and its pharmacological implications. Food Nutr. Res. 2017, 61, 1361780. [Google Scholar] [CrossRef]
- Ohno, M.; Nishida, A.; Sugitani, Y.; Nishino, K.; Inatomi, O.; Sugimoto, M.; Kawahara, M.; Andoh, A. Nanoparticle curcumin ameliorates experimental colitis via modulation of gut microbiota and induction of regulatory T cells. PLoS ONE 2017, 12, e0185999. [Google Scholar] [CrossRef] [PubMed]
- McFadden, R.M.; Larmonier, C.B.; Shehab, K.W.; Midura-Kiela, M.; Ramalingam, R.; Harrison, C.A.; Besselsen, D.G.; Chase, J.H.; Caporaso, J.G.; Jobin, C.; et al. The Role of Curcumin in Modulating Colonic Microbiota During Colitis and Colon Cancer Prevention. Inflamm. Bowel Dis. 2015, 21, 2483–2494. [Google Scholar] [CrossRef] [PubMed]








| Groups | Days | |||||||
|---|---|---|---|---|---|---|---|---|
| 1–15 | 16 | 17 | 18 | 19 | 20 | 21 | 22 | |
| Control | Sampled | |||||||
| DMSO | DMSO | Sampled | ||||||
| Curcumin | Curcumin | Sampled | ||||||
| SGIV | SGIV | Sampled | ||||||
| DMSO + SGIV | DMSO | SGIV | Sampled | |||||
| Curcumin + SGIV | Curcumin | SGIV | Sampled | |||||
| Primers | Sequences (5′–3′) | Gene Accession Number |
|---|---|---|
| β-actin-RT-F | TACGAGCTGCCTGACGGACA | AY510710.2 |
| β-actin-RT-R | GGCTGTGATCTCCTTCTGCA | |
| MCP-RT-F | GCACGCTTCTCTCACCTTCA | YP_164167.1 |
| MCP-RT-R | AACGGCAACGGGAGCACTA | |
| VP19-RT-F | TCCAAGGGAGAAACTGTAAG | YP_164114.1 |
| VP19-RT-R | GGGGTAAGCGTGAAGACT | |
| LITAF-RT-F | GATGCTGCCGTGTGAACTG | YP_164231.1 |
| LITAF-RT-R | GCACATCCTTGGTGGTGTTG | |
| EcZO-1-RT-F | GTCAAGTTCAAGAAGGGA | XM_033635847.1 |
| EcZO-1-RT-R | TATTCAAAATGTGTGCGA | |
| EcClaudin-1-RT-F | AACAACCGCAGCAGAAG | XM_033650137.1 |
| EcClaudin-1-RT-R | AGTGAATGGGTCGTAGAAG | |
| EcClaudin-3-RT-F | CCTTCATCCTGGCATCTCTGA | XM_033630592.1 |
| EcClaudin-3-RT-R | GCACCTATCTCCCTCTTCTGT | |
| EcClaudin-15-RT-F | AAGTAGTGGCTCTGTTCCTGGGGTT | XM_033649884.1 |
| EcClaudin-15-RT-R | GTTTTCATAGATGGTGGAGGTGGTG | |
| EcOccludin-RT-F | CCATATTTGCTTGTGTTGCCTC | XM_033622283.1 |
| EcOccludin-RT-R | CATTGTAGTTCCCTCCGATTCC | |
| EcIL-1β-RT-F | AACCTCATCATCGCCACACA | EF582836.1 |
| EcIL-1β-RT-R | AGTTGCCTCACAACCGAACAC | |
| EcIL-6-RT-F | GGTTGGTCCAAGGTGTGCTTA | KY012320.1 |
| EcIL-6-RT-R | CTGGGATTGTCGAGGTCCTT | |
| EcIL-8-RT-F | GCCGTCAGTGAAGGGAGTCTAG | GU988706.1 |
| EcIL-8-RT-R | ATCGCAGTGGGAGTTTGCA | |
| EcTNF-α-RT-F | GTGTCCTGCTGTTTGCTTGGTA | HQ011925.1 |
| EcTNF-α-RT-R | CAGTGTCCGACTTGATTAGTGCTT | |
| EcNF-κB-RT-F | CTGCTGCCGAAGGTGGAGGGTGT | GU988726.1 |
| EcNF-κB-RT-R | TGCGAACCTTACTACAGGCGACT | |
| EcSOD-RT-F | CAGCGGGACCGTGTATTTT | XM_033633905.1 |
| EcSOD-RT-R | TTGTTGTGGGGGTTGAAGT | |
| EcCAT-RT-F | GGCAACAACACCCCCATT | XM_033635388.1 |
| EcCAT-RT-R | CCAGAAGTCCCACACCAT | |
| EcGSH-PX-RT-F | CCCATCCCCTGTTTGTGTT | XM_033625833.1 |
| EcGSH-PX-RT-R | CCTGGCTGAGGAGCTTCTT | |
| EcGST-RT-F | GGACCTGAATGGCTCACTGGAA | XM_033624859.1 |
| EcGST-RT-R | GGGTCTCCCCTCAAACACATCC | |
| EcNrf2-RT-F | GTGGCAAGAACAAGGTAGC | XM_033617941.1 |
| EcNrf2-RT-R | GTATTCGGAGGGGGAGTAG | |
| EcKeap-1-RT-F | TACGCTGTTTGGACTGCTCT | XM_033642809.1 |
| EcKeap-1-RT-R | GCTGGACTCGGTGTTGTTTT | |
| EcHO-1-RT-F | CTACGACAGATTGGCAGAG | XM_033645634.1 |
| EcHO-1-RT-R | GAAGGAGAAGAACGAAAGC |
Disclaimer/Publisher’s Note: The statements, opinions and data contained in all publications are solely those of the individual author(s) and contributor(s) and not of MDPI and/or the editor(s). MDPI and/or the editor(s) disclaim responsibility for any injury to people or property resulting from any ideas, methods, instructions or products referred to in the content. |
© 2023 by the authors. Licensee MDPI, Basel, Switzerland. This article is an open access article distributed under the terms and conditions of the Creative Commons Attribution (CC BY) license (https://creativecommons.org/licenses/by/4.0/).
Share and Cite
Wang, Y.-X.; Xu, S.-F.; Wang, Y.-W.; Jiang, Y.-X.; Qin, Q.-W.; Wei, S.-N. Curcumin Alleviates Singapore Grouper Iridovirus-Induced Intestine Injury in Orange-Spotted Grouper (Epinephelus coioides). Antioxidants 2023, 12, 1584. https://doi.org/10.3390/antiox12081584
Wang Y-X, Xu S-F, Wang Y-W, Jiang Y-X, Qin Q-W, Wei S-N. Curcumin Alleviates Singapore Grouper Iridovirus-Induced Intestine Injury in Orange-Spotted Grouper (Epinephelus coioides). Antioxidants. 2023; 12(8):1584. https://doi.org/10.3390/antiox12081584
Chicago/Turabian StyleWang, Yue-Xuan, Sui-Feng Xu, Ye-Wen Wang, Yun-Xiang Jiang, Qi-Wei Qin, and Shi-Na Wei. 2023. "Curcumin Alleviates Singapore Grouper Iridovirus-Induced Intestine Injury in Orange-Spotted Grouper (Epinephelus coioides)" Antioxidants 12, no. 8: 1584. https://doi.org/10.3390/antiox12081584
APA StyleWang, Y.-X., Xu, S.-F., Wang, Y.-W., Jiang, Y.-X., Qin, Q.-W., & Wei, S.-N. (2023). Curcumin Alleviates Singapore Grouper Iridovirus-Induced Intestine Injury in Orange-Spotted Grouper (Epinephelus coioides). Antioxidants, 12(8), 1584. https://doi.org/10.3390/antiox12081584

