Exploring the Components of Multicultural Competence among Pre-Service Teacher Students in Thailand: An Approach Utilizing Confirmatory Factor Analysis
Abstract
1. Introduction
2. Materials and Methods
2.1. Research Procedure
- 1.
- Literature Review and Survey- 1.1
- We engaged in an exhaustive review of literature, encompassing documents, research articles, and related studies both domestically and internationally.
- 1.2
- We administered surveys to pre-service teacher students to understand their perspectives on multicultural competence. The survey took approximately 30–40 min to complete. The purpose of sending questionnaires to pre-service teachers in the early phases of the investigation was to gather preliminary data that would inform the development of our multicultural competence model. This initial data collection was essential for understanding the baseline levels of multicultural competence among pre-service teachers and identifying any immediate gaps or needs in their training.
 
- 2.
- Component and Indicator Determination- 2.1
- We identified the components and indicators derived from the aforementioned study.
- 2.2
- We initially assessed the appropriateness of the number of indicators.
- 2.3
- We utilized this foundational information to conduct in-depth interviews concerning multicultural competence for pre-service teacher students with recognized experts in the field.
 
- Our approach was grounded in several well-established theoretical frameworks on multicultural competence. We drew on the works of scholars such as Banks [3], who emphasizes the importance of cultural awareness and knowledge in education, and Sue and Sue [4], who highlight the significance of personal skills in multicultural interactions. These frameworks provided a robust foundation for selecting the indicators of multicultural competence.
- 3.
- In-Depth Expert Interviews- 3.1
- We conducted comprehensive interviews concerning the components of multicultural competence for pre-service teacher students with a panel of qualified experts comprising 5 experts from the faculty or lecturers of the Faculty of Education, 5 experts specializing in cultural psychology, and 5 experts proficient in measurements and research pertaining to the components and observed variables of multicultural competence in pre-service teachers. These experts were selected based on their extensive experience and contributions to the field. The interviews were conducted over several sessions, each lasting approximately one hour. The experts were asked to provide their insights on the essential components of multicultural competence and to review our preliminary indicators. The data collected from these interviews were analyzed thematically, and the findings were used to validate and refine our model. The expert input ensured that our indicators were both theoretically sound and practically relevant.
 
- 4.
- Tool Development and Validation- 4.1
- We developed and validate research instruments based on insights garnered from literature reviews, surveys, and expert interviews. It comprised 104 items, with each item answered on a 5-point rating scale to assess multicultural competence in pre-service teachers, with scores ranging from ‘strongly agree’ (5) to ‘strongly disagree’ (1), following the approach outlined in [28]. The mean scores were divided into five levels: lowest (1.00–1.50), low (1.51–2.50), moderate (2.51–3.50), high (3.51–4.50), and highest (3.51–5.00) [29]. The content validity was appraised by a panel of 5 experts, ensuring a content validity index (CVI) of no less than 0.8 [30], as well as evaluating language suitability. Each item achieved a CVI score of 1.00 for this study.
 
- 5.
- Pilot Testing- 5.1
- We executed a pilot study to evaluate the efficacy and reliability of the developed research instruments. The multicultural competence test for pre-service teachers underwent validation, achieving a Cronbach’s Alpha Coefficient (α) of 0.972 in this examination.
 
- 6.
- Confirmatory Factor Analysis- 6.1
- We performed confirmatory factor analysis on the data obtained from the pilot study to validate the research instruments.
 
- 7.
- Administration of Multicultural Competence Test for Pre-service Teachers- 7.1
- We administered the multicultural competence test to a subset of pre-service teachers who had passed the quality assurance checks.
- 7.2
- We implemented this assessment with a larger sample, as outlined (n = 600), to ensure the statistical significance and reliability of the findings.
 
- Following the data collection from the questionnaires and expert interviews, we applied CFA to validate the proposed model. This statistical method allowed us to test the fit of our model and ensure that the selected indicators reliably measured the components of multicultural competence.
2.2. Data Analyses
3. Results
4. Discussion
5. Conclusions
Author Contributions
Funding
Institutional Review Board Statement
Informed Consent Statement
Data Availability Statement
Acknowledgments
Conflicts of Interest
References
- Lehman, C.L. Multicultural Competence: A Literature Review Supporting Focused Training for Preservice Teachers Teaching Diverse Students. J. Educ. Pract. 2017, 8, 109–116. [Google Scholar]
- Sultanova, L.; Prokofieva, M. Formation the multicultural competence of the university future teacher. UNESCO Chair J. Lifelong Prof. Educ. XXI Century 2021, 2, 62–67. [Google Scholar] [CrossRef]
- Banks, J.A. An Introduction to Multicultural Education; Allyn and Bacon: Needham Heights, MA, USA, 1994. [Google Scholar]
- Sue, D.W.; Sue, D. Counseling the Culturally Diverse: Theory and Practice; John Wiley & Sons: Hoboken, NJ, USA, 2013. [Google Scholar]
- Spanierman, L.B.; Oh, E.; Heppner, P.P.; Neville, H.A.; Mobley, M.; Wright, C.V.; Dillon, F.R.; Navarro, R. The Multicultural Teaching Competency Scale: Development and Initial Validation. Urban Educ. 2011, 46, 440–464. [Google Scholar] [CrossRef]
- Melesse, S.; Mekonnen, D. The contribution of placement school experiences to prospective teachers’ multicultural competence development: Ethiopian secondary schools in focus. J. Educ. Learn. EduLearn 2020, 14, 15–27. [Google Scholar] [CrossRef]
- Dowell, M.-M.S.; Meidl, T.D. Expanding Elementary Teacher Education through Service-Learning: A Handbook on Extending Literacy Field Experience for 21st Century Urban Teacher Preparation; Rowman & Littlefield: Lanham, MA, USA, 2016. [Google Scholar]
- Commission for International Adult Education. Religious rites and celebrations as frameworks for lifelong learning in traditional Africa. In Proceedings of the 61st CIAE Pre-Conference, Las Vegas, NV, USA, 4–6 November 2012. [Google Scholar]
- Reynolds, R.; Pope, R. Student affairs core competencies: Integrating multicultural awareness, knowledge, and skills. J. Coll. Stud. Dev. 1997, 38, 266–277. [Google Scholar]
- Lum, D. Culturally competent practice. In Encyclopedia of Social Work; Franklin, C., Ed.; Oxford University Press: Oxford, UK, 2013. [Google Scholar]
- Katsantonis, I.G. Investigation of the Impact of School Climate and Teachers’ Self-Efficacy on Job Satisfaction: A Cross-Cultural Approach. Eur. J. Investig. Health Psychol. Educ. 2020, 10, 119–133. [Google Scholar] [CrossRef]
- Gkontelos, A.; Vaiopoulou, J.; Stamovlasis, D. Teachers’ Innovative Work Behavior as a Function of Self-Efficacy, Burnout, and Irrational Beliefs: A Structural Equation Model. Eur. J. Investig. Health Psychol. Educ. 2023, 13, 403–418. [Google Scholar] [CrossRef]
- Pendergast, D.; Garvis, S.; Keogh, J. Pre-service student-teacher self-efficacy beliefs: An insight into the making of teachers. Aust. J. Teach. Educ. 2011, 36, 46–58. [Google Scholar] [CrossRef]
- Gulya, N.; Fehervari, A. Fostering culturally responsive pedagogy related competencies among pre-service teachers: A systematic review of the recent research literature. Res. Pap. Educ. 2024, 39, 348–378. [Google Scholar] [CrossRef]
- Yada, A.; Savolainen, H. Japanese in-service teachers’ attitudes toward inclusive education and self-efficacy for inclusive practices. Teach. Teach. Educ. 2017, 64, 222–229. [Google Scholar] [CrossRef]
- Sodowsky, G.R.; Taffe, R.C.; Gutkin, T.B.; Wise, S.L. Development of the multicultural counseling inventory: A self-report measure of multicultural competencies. J. Couns. Psychol. 1994, 41, 137–148. [Google Scholar] [CrossRef]
- Doğru, M.; Demirbaş, İ. The Relationship between Perceptions of Multicultural Competence and Democratic Values. J. Int. Stud. 2021, 11, 24–40. [Google Scholar] [CrossRef]
- Buasuwan, P. Rethinking Thai higher education for Thailand 4.0. Asian Educ. Dev. Stud. 2018, 7, 157–173. [Google Scholar] [CrossRef]
- Banks, J.A. Chapter 1: Multicultural Education: Historical Development, Dimensions, and Practice. Rev. Res. Educ. 1993, 19, 3–49. [Google Scholar] [CrossRef]
- Goodman, L.; Liang, B.; Helms, J.; Latta, R.; Sparks, E.; Weintraub, S. Training counseling psychologists as social justice agents. Couns. Psychol. 2004, 32, 793–836. [Google Scholar] [CrossRef]
- Tohidian, N.B.; Quek, K.M.-T. Processes that inform multicultural supervision: A qualitative meta-analysis. J. Marital Fam. Ther. 2017, 43, 573–590. [Google Scholar] [CrossRef] [PubMed]
- Miller, M.; Sendrowitz, K. Counseling psychology trainees’ social justice interest and commitment. J. Couns. Psychol. 2011, 58, 159–169. [Google Scholar] [CrossRef]
- Kenny, D.; Kashy, D. Analysis of the multitrait-multimethod matrix by confirmatory factor analysis. Psychol. Bull. 1992, 112, 165–172. [Google Scholar] [CrossRef]
- Mueller, R.O. Confirmatory factor analysis. In Basic Principles of Structural Equation Modeling: An Introduction to LISREL and EQS; Springer: New York, NY, USA, 1996. [Google Scholar]
- Hu, L.-t.; Bentler, P.M. Cutoff criteria for fit indexes in covariance structure analysis: Conventional criteria versus new alternatives. Struct. Equ. Model. 1999, 6, 1–55. [Google Scholar] [CrossRef]
- Kanchanawasi, S. Evaluation Theory; Chulalongkorn University Press: Bangkok, Thailand, 2019. [Google Scholar]
- Hair, J.; Black, W.; Babin, B.; Anderson, R.; Tatham, R. Multivariate Data Analysis; Pearson Prentice Hall: Upper Saddle River, NJ, USA, 2006. [Google Scholar]
- Kron, F.W.; Fetters, M.D.; Scerbo, M.W.; White, C.B.; Lypson, M.L.; Padilla, M.A.; Gliva-McConvey, G.A.; Belfore, L.A., II; West, T.; Wallace, A.M.; et al. Using a computer simulation for teaching communication skills: A blinded multisite mixed methods randomized controlled trial. Patient Educ. Couns. 2017, 100, 748–759. [Google Scholar] [CrossRef] [PubMed]
- Best, J.W. Research in Education; Prentice Hall: Englewood Cliffs, NJ, USA, 1981. [Google Scholar]
- Polit, D.F.; Beck, C.T. The content validity index: Are you sure you know what’s being reported? Critique and recommendations. Res. Nurs. Health 2006, 29, 489–497. [Google Scholar] [CrossRef] [PubMed]
- Carmines, E.G.; McIver, J.D. Analyzing Models with Unobserved Variables: Analysis of Covariance Structures. In Social Measurement: Current Issues; Bohinstedt, G.W., Borgatta, E.F., Eds.; Sage: Los Angeles, CA, USA, 1981. [Google Scholar]
- Pierre, Y.; Rathee, N.K.; Rathee, V.S. Developing cross-cultural competency through multicultural perspective: An exploratory inquiry. Eur. Sci. J. 2021, 17, 324–346. [Google Scholar] [CrossRef]
- Moore, B.A. Developing special educator cultural awareness through critically reflective professional learning community collaboration. Teach. Educ. Spec. Educ. 2018, 41, 243–253. [Google Scholar] [CrossRef]
- Azizah, N. Gender equality challenges and raising awareness in the patriarchal cultural in indonesia. J. Humanit. Soc. Sci. Stud. 2023, 5, 47–52. [Google Scholar] [CrossRef]
- Desi, O.; Prayoga, B. Increasing Community Legal Awareness About the Implementation of Islamic Sharia Law in the City of Sabang in Civic Esucation Perspective. In Proceedings of the Annual Civic Education Conference (ACEC 2021), Online, 21 January 2022; pp. 65–70. [Google Scholar]
- Gay, G.; Howard, T.C. Multicultural teacher education for the 21st century. Teach. Educ. 2000, 36, 1–16. [Google Scholar] [CrossRef]
- Constantine, M.; Ladany, N. Self-report multicultural counseling competence scales: Their relation to social desirability attitudes and multicultural case conceptualization ability. J. Couns. Psychol. 2000, 47, 155–164. [Google Scholar] [CrossRef]
- Holcomb-McCoy, C.C.; Myers, J.E. Multicultural competence and counselor training: A national survey. J. Couns. Dev. 1999, 77, 294–302. [Google Scholar] [CrossRef]
- Pope-Davis, D.B.; Liu, W.M.; Toporek, R.L.; Brittan-Powell, C.S. What’s missing from multicultural competency research: Review, introspection, and recommendations. Cult. Divers. Ethn. Minor. Psychol. 2001, 7, 121–138. [Google Scholar] [CrossRef]
- Wang, W. Fostering teachers’ multicultural competence for Chinese ethnic minority education: An analysis of teacher education programmes, syllabuses and teacher educator perceptions. Front. Psychol. 2022, 13, 810240. [Google Scholar] [CrossRef] [PubMed]
- Mena, J.; Rogers, M. Factors associated with multicultural teaching competence: Social justice orientation and multicultural environment. Train. Educ. Prof. Psychol. 2017, 11, 61–68. [Google Scholar] [CrossRef]
- Banks, J.A.; McGee Banks, C.A. Multicultural Education: Issues and Perspectives; John Wiley & Sons: Hoboken, NJ, USA, 2010. [Google Scholar]
- Chunpen, N. Development of Indicators and a Scale for Measuring Teachers’ Cross-Cultural competence: Testing Measurement Invariance by Teachers’ Background. Ph.D. Thesis, Chulalongkorn University, Bangkok, Thailand, 2012. [Google Scholar]
- Chiu, C.Y.; Hong, Y.Y. Social Psychology of Culture; Psychology Press: Hove, UK, 2013. [Google Scholar]
- Puhy, C.; Prakash, N.; Lacson, C.; Bradt, J. Multicultural teaching competence among undergraduate faculty: A convergent mixed methods study. J. Multicult. Educ. 2021, 15, 459–473. [Google Scholar] [CrossRef]



| Demographic Characteristics | Number (Person) | Percentage (%) | 
|---|---|---|
| Gender | ||
| Male | 167 | 27.80 | 
| Female | 378 | 63.00 | 
| Alternative Gender | 55 | 9.20 | 
| Age | ||
| 19 years | 94 | 15.70 | 
| 20 years | 183 | 30.50 | 
| 21 years | 202 | 33.70 | 
| 22 years | 101 | 16.80 | 
| 23 years | 20 | 3.30 | 
| Religion | ||
| Buddhism | 521 | 86.80 | 
| Christianity | 12 | 2.00 | 
| Islam | 67 | 11.20 | 
| Field of Study | ||
| Thai Language/Teaching Thai | 91 | 15.20 | 
| English Language/Teaching English | 86 | 14.30 | 
| Chinese Language | 10 | 1.70 | 
| Mathematics/Teaching Mathematics | 71 | 11.80 | 
| Science/Teaching Science | 76 | 12.70 | 
| Early Childhood Education | 27 | 4.50 | 
| Year of Study (year) | ||
| 2nd | 200 | 33.30 | 
| 3rd | 196 | 32.70 | 
| 4th | 204 | 34.00 | 
| Region of Institution | ||
| North | 150 | 25.00 | 
| Central | 150 | 25.00 | 
| Northeast | 150 | 25.00 | 
| South | 150 | 25.00 | 
| Experience Traveling Abroad | ||
| Yes | 172 | 28.70 | 
| No | 428 | 71.30 | 
| Component | Mean (M) | Standard Deviation (SD) | 
|---|---|---|
| Cultural Awareness (CA) | 4.26 | 0.50 | 
| 1. Cultural sensitivity | 4.21 | 0.54 | 
| 2. Valuing culture | 4.22 | 0.53 | 
| 3. Reducing cultural bias | 4.35 | 0.56 | 
| Cultural Knowledge (CK) | 4.09 | 0.55 | 
| 1. Specific cultural knowledge | 4.14 | 0.56 | 
| 2. Diverse cultural knowledge | 4.08 | 0.59 | 
| 3. Applying cultural knowledge | 4.04 | 0.66 | 
| Personal Skills (PS) | 3.92 | 0.61 | 
| 1. Open-mindedness | 3.87 | 0.72 | 
| 2. Communication ability | 3.91 | 0.66 | 
| 3. Building interpersonal relationships | 3.75 | 0.75 | 
| 4. Flexibility | 3.87 | 0.72 | 
| 5. Self-regulation | 3.90 | 0.70 | 
| 6. Adaptability | 4.23 | 0.61 | 
| Components | Components of Multicultural Competence for Pre-Service Teacher Students | ||||||||||||
|---|---|---|---|---|---|---|---|---|---|---|---|---|---|
| Cultural Awareness (CA) | Cultural Knowledge (CK) | Personal Skills (PS) | |||||||||||
| CSE | CAP | CBI | CKS | CKV | CKA | POM | PCA | PIR | PFL | PSR | PAD | ||
| Cultural awareness (CA) | CSE | 1 | |||||||||||
| CAP | 0.798 ** | 1 | |||||||||||
| CBI | 0.711 ** | 0.775 ** | 1 | ||||||||||
| Cultural knowledge (CK) | CKS | 0.706 ** | 0.730 ** | 0.736 ** | 1 | ||||||||
| CKV | 0.705 ** | 0.728 ** | 0.660 ** | 0.755 ** | 1 | ||||||||
| CKA | 0.633 ** | 0.624 ** | 0.569 ** | 0.670 ** | 0.764 ** | 1 | |||||||
| Personal skills (PS) | POM | 0.624 ** | 0.607 ** | 0.543 ** | 0.678 ** | 0.764 ** | 0.746 ** | 1 | |||||
| PCA | 0.625 ** | 0.660 ** | 0.562 ** | 0.688 ** | 0.745 ** | 0.703 ** | 0.727 ** | 1 | |||||
| PIR | 0.560 ** | 0.563 ** | 0.474 ** | 0.625 ** | 0.680 ** | 0.669 ** | 0.756 ** | 0.788 ** | 1 | ||||
| PFL | 0.597 ** | 0.604 ** | 0.539 ** | 0.643 ** | 0.731 ** | 0.690 ** | 0.708 ** | 0.706 ** | 0.792 ** | 1 | |||
| PSR | 0.562 ** | 0.612 ** | 0.528 ** | 0.648 ** | 0.734 ** | 0.671 ** | 0.766 ** | 0.711 ** | 0.731 ** | 0.772 ** | 1 | ||
| PAD | 0.660 ** | 0.691 ** | 0.643 ** | 0.642 ** | 0.705 ** | 0.617 ** | 0.598 ** | 0.642 ** | 0.565 ** | 0.653 ** | 0.675 ** | 1 | |
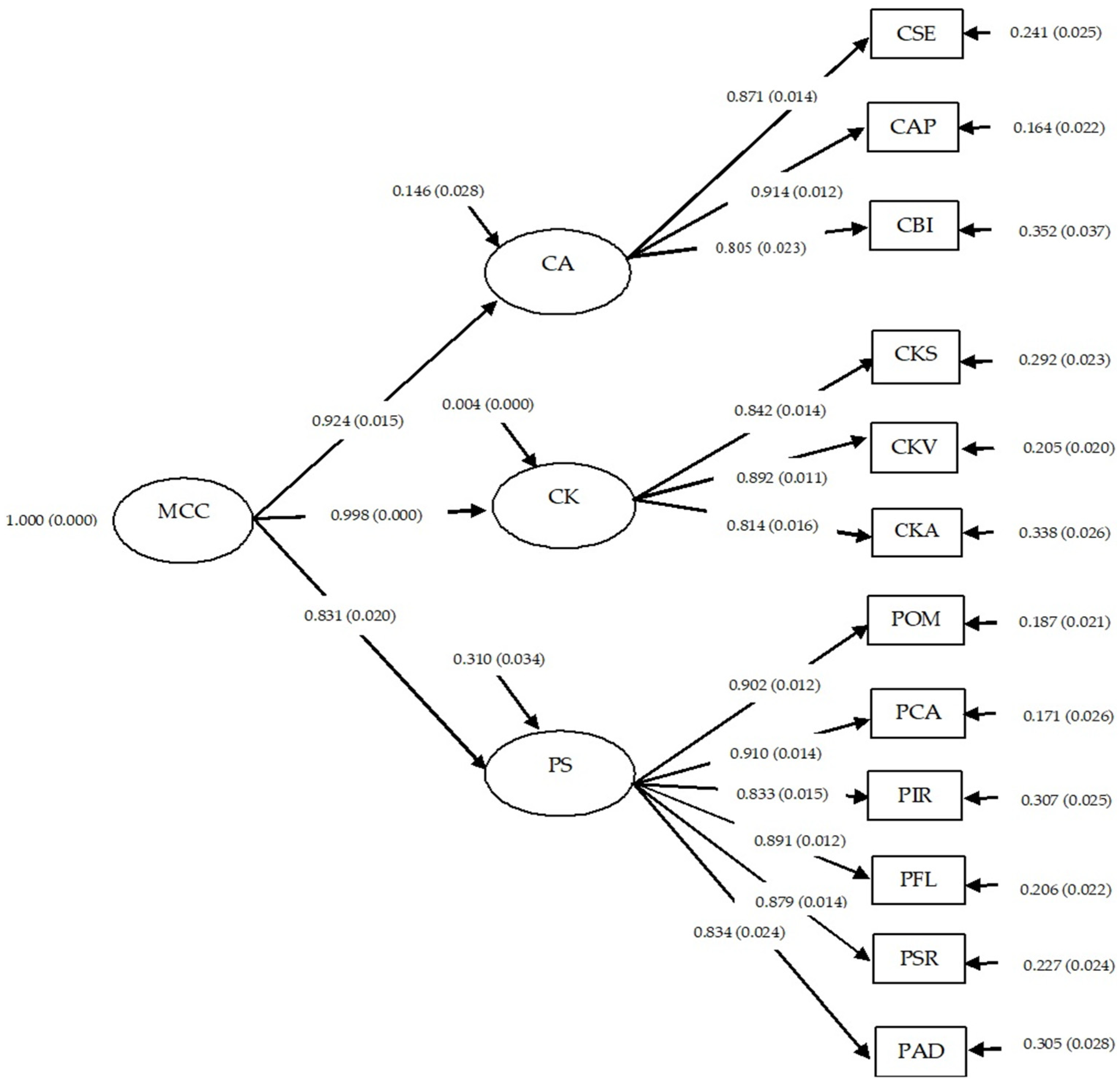
| Cultural Competence Components | Component Weight Matrix | Factor Score | R2 | ||
|---|---|---|---|---|---|
| β | SE | t | |||
| Component 1 | |||||
| Cultural Awareness (CA) | |||||
| 1. Cultural sensitivity (CSE) | 0.871 | 0.014 | 61.617 ** | 0.241 | 0.759 | 
| 2. Appreciation of cultural values (CAP) | 0.914 | 0.012 | 74.866 ** | 0.164 | 0.836 | 
| 3. Reduction in cultural bias (CBI) | 0.805 | 0.023 | 35.348 ** | 0.352 | 0.648 | 
| Cultural Knowledge (CK) | |||||
| 1. Specific cultural understanding (CKS) | 0.842 | 0.014 | 61.829 ** | 0.292 | 0.708 | 
| 2. Diverse cultural understanding (CKV) | 0.891 | 0.012 | 77.399 ** | 0.205 | 0.795 | 
| 3. Application of cultural knowledge (CKA) | 0.813 | 0.016 | 49.906 ** | 0.338 | 0.662 | 
| Personal Skills (PS) | |||||
| 1. Open-mindedness (POM) | 0.901 | 0.012 | 72.466 ** | 0.189 | 0.811 | 
| 2. Communication ability (PCA) | 0.911 | 0.015 | 60.262 ** | 0.169 | 0.831 | 
| 3. Interpersonal relationship building (PIR) | 0.834 | 0.017 | 49.696 ** | 0.304 | 0.696 | 
| 4. Flexibility (PFL) | 0.892 | 0.014 | 64.399 ** | 0.204 | 0.796 | 
| 5. Self-regulation (PSR) | 0.881 | 0.017 | 52.558 ** | 0.223 | 0.777 | 
| 6. Adaptability (PAD) | 0.835 | 0.025 | 33.945 ** | 0.303 | 0.697 | 
| Component 2 | |||||
| 1. Cultural awareness (CA) | 0.924 | 0.015 | 61.280 ** | 0.854 | |
| 2. Cultural knowledge (CK) | 0.998 | 0.000 | 91.106 ** | 0.996 | |
| 3. Personal skills (PS) | 0.831 | 0.020 | 40.609 ** | 0.690 | |
| Criterion | Criteria for Evaluation | |
|---|---|---|
| Chi-square (χ2) | 30.902 | Not statistically significant | 
| p-value | 0.0753 | <0.05 | 
| Degrees of Freedom (df) | 21 | - | 
| Relative Chi-square (χ2/df) | 1.472 | <2.0 | 
| Comparative fit index (CFI) | 0.999 | Value approaching 1.0 | 
| Tucker–Lewis index (TLI) | 0.996 | Value approaching 1.0 | 
| Standardized root mean square residual (SRMR) | 0.013 | Value approaching 0.0 | 
| Root mean square error of approximation (RMSEA) | 0.028 | Value approaching 0.0 | 
| Disclaimer/Publisher’s Note: The statements, opinions and data contained in all publications are solely those of the individual author(s) and contributor(s) and not of MDPI and/or the editor(s). MDPI and/or the editor(s) disclaim responsibility for any injury to people or property resulting from any ideas, methods, instructions or products referred to in the content. | 
© 2024 by the authors. Published by MDPI on behalf of the University Association of Education and Psychology. Licensee MDPI, Basel, Switzerland. This article is an open access article distributed under the terms and conditions of the Creative Commons Attribution (CC BY) license (https://creativecommons.org/licenses/by/4.0/).
Share and Cite
Choompunuch, B.; Kamdee, K.; Taksino, P. Exploring the Components of Multicultural Competence among Pre-Service Teacher Students in Thailand: An Approach Utilizing Confirmatory Factor Analysis. Eur. J. Investig. Health Psychol. Educ. 2024, 14, 2476-2490. https://doi.org/10.3390/ejihpe14090164
Choompunuch B, Kamdee K, Taksino P. Exploring the Components of Multicultural Competence among Pre-Service Teacher Students in Thailand: An Approach Utilizing Confirmatory Factor Analysis. European Journal of Investigation in Health, Psychology and Education. 2024; 14(9):2476-2490. https://doi.org/10.3390/ejihpe14090164
Chicago/Turabian StyleChoompunuch, Bovornpot, Khanika Kamdee, and Prakittiya Taksino. 2024. "Exploring the Components of Multicultural Competence among Pre-Service Teacher Students in Thailand: An Approach Utilizing Confirmatory Factor Analysis" European Journal of Investigation in Health, Psychology and Education 14, no. 9: 2476-2490. https://doi.org/10.3390/ejihpe14090164
APA StyleChoompunuch, B., Kamdee, K., & Taksino, P. (2024). Exploring the Components of Multicultural Competence among Pre-Service Teacher Students in Thailand: An Approach Utilizing Confirmatory Factor Analysis. European Journal of Investigation in Health, Psychology and Education, 14(9), 2476-2490. https://doi.org/10.3390/ejihpe14090164
 
        



 
       