Experimental Study on Synergistic Extraction for Separating Manganese and Iron from Waste Ternary Battery Leaching Solution
Abstract
:1. Introduction
2. Experimental Section
2.1. Materials and Equipment
2.2. Test Principle
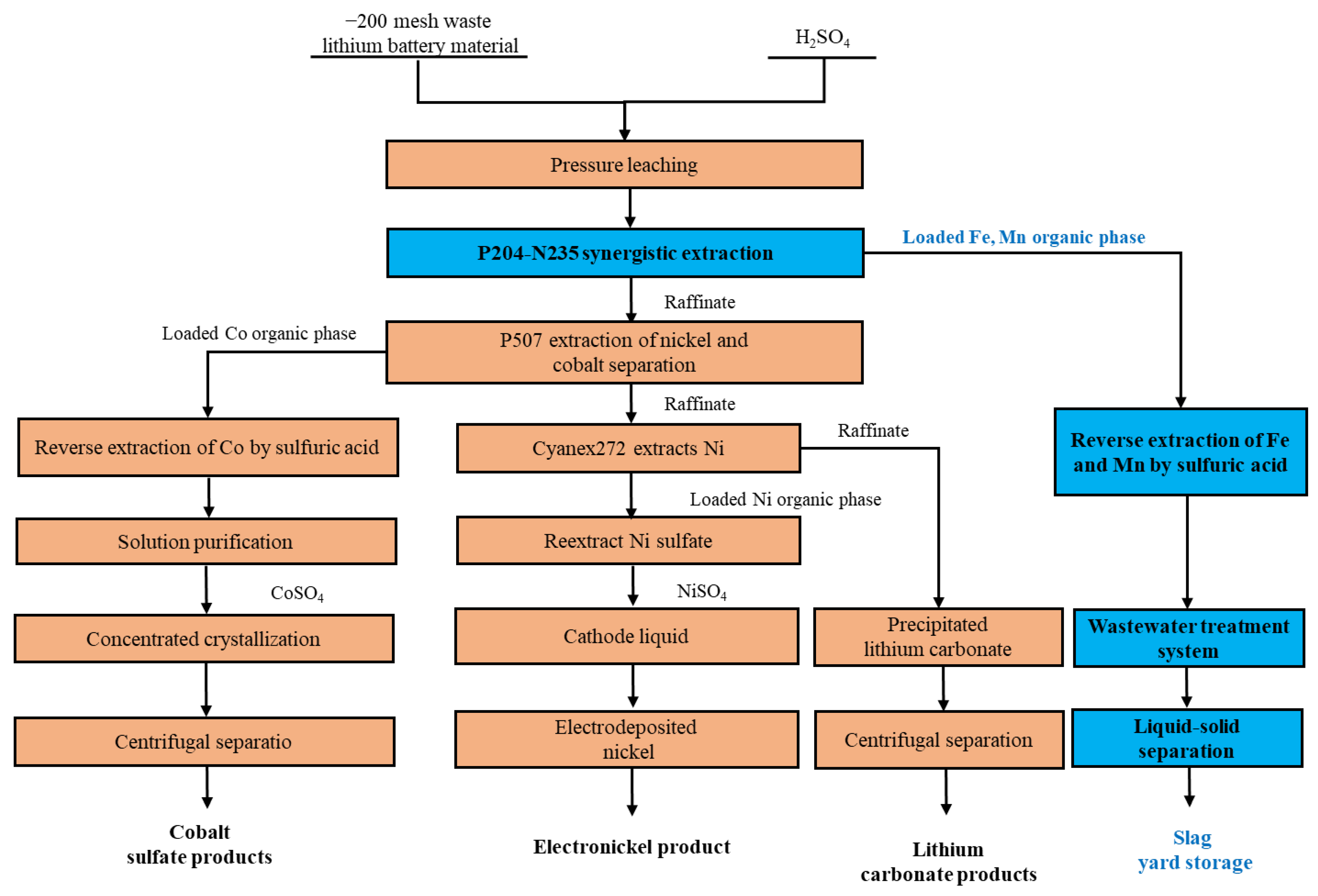
2.3. Process Flow Chart
2.4. Experimental Methods
- (1)
- (2)
- Extraction
2.5. Analysis Method
2.6. Evaluation Indicators
3. Experimental Results and Discussion
3.1. Influence of pH of the Pre-Extraction Solution on the Extraction Efficiency of Fe and Mn
3.2. Influence of N235 Concentration on the Extraction Efficiency of Fe and Mn
3.3. Effect of P204 Concentration on the Extraction Efficiency of Fe and Mn
3.4. Influence of Mixed Extraction Time on Extraction Efficiency of Fe and Mn
3.5. Comparison of the Extraction Effect of P204 and Composite Extractant on Fe and Mn
3.6. Reproducibility Study
3.7. Infrared Spectral Analysis of the P204-N235 Synergistic Extraction System
3.8. Mechanism Study on the Extraction of Fe and Mn by P204-N235 Combined Extractant
4. Conclusions
- (1)
- When the organic phase composition volume of the synergic extractant P204-N235 is 25% P204 + 15%N235 + 60% sulfonated kerosene, a two-stage counter-current extraction of Mn and Fe can achieve a removal rate of more than 99%.
- (2)
- The optimal extraction condition of Fe and Mn with synergic extractant P204-N235 was 25% P204 concentration. Under the same extraction conditions, the compound extractant has a better extraction effect on Fe and Mn than P204 alone. It was concluded from the mechanism study that the composition of the Fe and Mn raffinates extracted by the composite extractants were FeR2(HR) and MnR2(HR), and the mechanism was a cation exchange reaction.
- (3)
- The P204-N235 collaborative extraction method is introduced to replace the P204 saponification extraction method in the waste battery recovery process, avoiding the saponification of acid phosphine extractants, so there will be no environmental pollution caused by the saponification of ammonia nitrogen wastewater. It not only maintains a high extraction rate but also has no harm to the environment, which is in line with the environmental protection concept of green, efficient, and sustainable development. This technology can provide technical support for the optimization of the waste battery recycling process. After optimization, it can reduce the saponification process, shorten the process flow, save energy, reduce consumption, and improve production efficiency. Overall, it has a high prospect for industrial application.
Author Contributions
Funding
Institutional Review Board Statement
Informed Consent Statement
Data Availability Statement
Conflicts of Interest
References
- Ouyang, S.B.; Li, Q.; Chen, R.K.; Chen, S.; Ruan, D.S.; Fang, B.L. Using high temperature roasting—Sulfuric acid leaching process extract cobalt from waste battery materials. J. Hydrometall. 2020, 33, 304–308. [Google Scholar] [CrossRef]
- Shi, L.H.; Sun, S.Y.; Lu, C.X.; Yang, F.; Li, H.M. Leaching of nickel cobalt manganese Lithium from waste ternary lithium ion battery materials with sodium sulfite. Hydrometallurgy 2018, 5, 384–387. [Google Scholar] [CrossRef]
- Chen, H.; Zhang, Y.L.; Tan, Q.Y.; Tang, H.H.; Li, Q.; Liu, Q. Experimental study on High Pressure acid leaching of cobalt, nickel, manganese and Lithium from waste battery cathode material slag. Hydrometallurgy 2018, 37, 388–392. [Google Scholar] [CrossRef]
- Zhu, X.F.; Zhao, R.R.; Chang, Y.; Chen, H.Y. Research on Acid Leaching of ternary Cathode Materials for waste lithium ion Batteries. Batteries 2017, 47, 105–108. [Google Scholar] [CrossRef]
- Chen, S.B.; Cheng, L.X.; Zou, Y.F.; Kang, L.W. Using sulfuric acid leaching of cobalt from waste lithium battery test study. J. Hydrometall. 2015, 34, 32–34. [Google Scholar] [CrossRef]
- Qiao, X.L.; Tian, J.; Ma, S.Y.; Zhao, D.J. Recovery of cobalt from waste lithium ion Batteries by acid leaching. J. Harbin Univ. Sci. Technol. 2011, 16, 106–109. [Google Scholar] [CrossRef]
- Ismael, M.R.C.; Carvalho, J.M.R. Iron recovery from sulphate leach liquors in zinc hydrometallurgy. Miner. Eng. 2003, 16, 31–39. [Google Scholar] [CrossRef]
- Zhou, J.; Qiu, L.; Li, Y.; Deng, Y.; Zhao, Q.; Hu, Y.; Guo, F.; Zhu, C.; Zhong, B.; Song, Y.; et al. High Value-Added Utilization of Waste Hydrodesulfurization Catalysts: Low-Cost Synthesis of Cathode Materials for Lithium-Ion Batteries. Separations 2022, 9, 449. [Google Scholar] [CrossRef]
- Peng, X.; Shi, L.; Qu, T.; Yang, Z.; Lin, L.; Xie, G.; Xu, B. Kinetics of Ni and Co Recovery via Oxygen-Enriched Pressure Leaching from Waste Lithium-Ion Batteries. Separations 2023, 10, 64. [Google Scholar] [CrossRef]
- Tawonezvi, T.; Nomnqa, M.; Petrik, L.; Bladergroen, B.J. Recovery and Recycling of Valuable Metals from Spent Lithium-Ion Batteries: A Comprehensive Review and Analysis. Energies 2023, 16, 1365. [Google Scholar] [CrossRef]
- Whittington, B.I.; Muir, D. Pressure Acid Leaching of Nickel Laterites: A Review. Miner. Process. Extr. M. 2000, 21, 527–599. [Google Scholar] [CrossRef]
- Xu, G.X.; Yuan, C.Y. Rare Earth Extractant Solvent Extraction of Rare Earth; Sciences Press: Beijing, China, 1987; pp. 303–304. ISBN 9787030273451. [Google Scholar]
- Wang, C.Y.; Wang, H.Y.; Jiang, P.H.; Yin, F.; Chen, Y.Q. P204 extraction separation of cobalt ferromanganese experimental study. J Non-Ferr. Met. Smelt. 2006, pp. 2–5. Available online: https://kns.cnki.net/kcms/detail/detail.aspx?FileName=METE200605001&DbName=CJFQ2006 (accessed on 6 June 2022).
- Kongolo, K.; Mwema, M.D.; Banza, A.N. Cobalt and zinc recovery from copper sulphate solution by solvent extraction. Miner. Eng. 2003, 16, 1371–1374. [Google Scholar] [CrossRef]
- Luo, L.; We, J.H.; Wu, G.Y. Extraction studies of cobalt (Ⅱ) and nickel (Ⅱ) from chloride solution using PC88A. Trans. Nonferr. Metal. Soc. 2006, 16, 687–692. [Google Scholar] [CrossRef]
- Filiz, M.; Sayar, N.A.; Sayar, A.A. Extraction of cobalt(II) from aqueous hydrochloric acid solutions into alamine 336–m-xylene mixtures. Hydrometallurgy 2005, 81, 167–173. [Google Scholar] [CrossRef]
- Li, J.H.; Li, X.H.; Zhou, Y.Y.; Hu, Q.Y.; Zhang, M.; Zhang, L.X. Purification of Leaching Solution of Spent NixCoyMnz Battery Material by Removing Cu and Fe. Chin. J. Process Eng. 2009, 9, 676–682. [Google Scholar]
- Sun, Y.L.; Li, T.; Huang, X.; Tang, K.; Yu, Z.X.; Jin, Y.Z. Study on removal of iron from Cobalt Solution. Chem. Eng. N. Y. 2008, 11, 4–6. [Google Scholar] [CrossRef]
- Zhang, W.S.; Shi, C.J.; Mei, G.G. Several main methods of iron removal in hydrometallurgy (including Zn, Mn, Cu, Ni, Co, etc.). Manganese Ind. China 2006, 02, 40–42. [Google Scholar]
- Zhang, A.L.; Yang, C.F.; Fu, Y.; Zhai, X.J. Copper factory is a by-product of iron nickel sulfate study. J. Nonferrous Min. Metall. 2001, 02, 23–26. [Google Scholar]
- Xu, X.L.; Tang, G.Z.; Yang, X.S. Containing bismuth chloride solution of air oxidation of iron research. J. Jiangxi Nonferrous Met. 1994, 01, 35–38. [Google Scholar]
- Chen, C.H. Study on the process of removing Ferrous Metal by Electrolytic Manganese. China Manganese Ind. 1992, 10, 40–42. [Google Scholar]
- Chen, H.; Zhang, Y.L.; Tan, Q.Y.; Tang, H.H.; Li, Q. Study on removal of iron and aluminum from Nickel-cobalt-manganese sulfate solution in waste battery recovery process. Hydrometallurgy 2018, 37, 482–486. [Google Scholar] [CrossRef]
- Liu, B.; Tao, Y.; Zhou, Q. Application of potassium permanganate preoxidation technology to water treatment. Shanxi Archit. 2010, 36, 191–192. [Google Scholar]
- Tang, M.; Ding, L.; Wu, J.F. Optimization of manganese removal by potassium permanganate in production and application. Urban Water Supply 2007, 01, 35–36. [Google Scholar]
- Zhang, J.; Dai, Z.S. Principle and application of strong Oxidizer for manganese removal. Water Supply Drain. 1997, 03, 16–18. [Google Scholar]
- Kumbasar, R.A. Selective extraction and concentration of cobalt from acidic leach solution containing cobalt and nickel through emulsion liquid membrane using PC-88A as extractant. Sep. Purif. Technol. 2009, 64, 273–279. [Google Scholar] [CrossRef]
- Koladkar, D.V.; Dhadke, P.M. Cobalt-Nickel Separation: The Extraction of Cobalt(II) and Nickel(II) with Bis(2-Ethylhexyl) Phosphinic acid (PIA-8) in Toluene. Solvent. Extr. Ion. Exc. 2001, 19, 1059–1071. [Google Scholar] [CrossRef]
- Reddy, B.R.; Priya, D.N. Chloride leaching and solvent extraction of cadmium, cobalt and nickel from spent nickel-cadmium, batteries using Cyanex 923 and 272. J. Power Sources 2006, 16, 1428–1434. [Google Scholar] [CrossRef]
- Nayl, A.A. Extraction and separation of Co (II) and Ni (II) from acidic sulfate solutions using Aliquat 336. J. Hazard. Mater. 2010, 173, 223–230. [Google Scholar] [CrossRef]
- Majdan, M.; Mierzwa, J.; Sadowski, P. On the separation of Co and Ni from chloride media with Aliquat 336-TBP and Aliquat 336-TOPO. Mon. Für Chem. Chem. Mon. 1997, 128, 113–121. [Google Scholar] [CrossRef]
- Darvishi, D.; Haghshenas, D.F.; Alamdari, E.K.; Sadrnezhaad, S.K.; Halali, M. Synergistic effect of Cyanex 272 and Cyanex 302 on separation of cobalt and nickel by D2EHPA. Hydrometallurgy 2005, 77, 227–238. [Google Scholar] [CrossRef]
- Zhang, Y.Z.; Cai, C.Q. Comprehensive recovery of cobalt-containing hard alloy waste. Min. Metall. Eng. 2000, 20, 34–36. [Google Scholar]
- Niu, C.W.; Wang, K.Y.; Shu, W.L. In non equilibrium solvent extraction separation of cobalt and nickel study. J. Non-Ferr. Met. Smelt. 2000, 4, 6–8. [Google Scholar]
- Qiu, Y.X. Study on the Separation of Copper, Nickel, Cobalt, Zinc and Cadmium from Wastewater by Versatic10/Mextra1984H. Master’s Thesis, Beijing General Research Institute of Nonferrous Metals, Beijing China, 2014. [Google Scholar]
- Xu, Z.G.; Wang, L.J.; Wu, M.; Xu, Y.L.; Chi, R.; Li, P.H.; Zhao, J. Separation of zirconium and hafnium by solvent extraction using mixture of DIBK and P204. Hydrometallurgy 2016, 165, 275–281. [Google Scholar] [CrossRef]
- Wang, X.; Chen, S.L. Research and Application of extractant in Nickel-Cobalt hydrometallurgy. Nonferrous Met. World 2021, 22, 23–25. [Google Scholar] [CrossRef]
- Wan, J.X. Phosphate Organic Extractant and Solid-Liquid Extraction of Copper and Cobalt Nickel Research. Master’s Thesis, Northwest Normal University, Lanzhou, China, 2009. [Google Scholar]
- Chang, H.T. Basic Study on Extraction and Separation of Light Rare Earth Elements by P204-Hel-H3AOH System. Ph.D. Thesis, Northwest Normal University, Lanzhou, China, 2008. [Google Scholar]
- Wu, S.T. Study on the Extraction of Neodymium and Gadolinium by P204- Additive Modified Extraction System. Master’s Thesis, Nanchang Hangkong University, Nanchang, Jiangxi, China, 2018. [Google Scholar]













| Phase | Content (%) |
|---|---|
| LiNO2 | 9.03 |
| Li0.95Mn0.21Ni0.84O2 | 43.19 |
| (Li0.99Ni0.01) (Ni0.798Co0.202) | 46.78 |
| Other | 1.00 |
| Material | Ni | Co | Mn | Fe | Li |
|---|---|---|---|---|---|
| NMC811 waste raw material (%) | 49.56 | 5.69 | 5 | 0.52 | 6.67 |
| Leaching solution (g/L) | 45.81 | 4.16 | 0.19 | 0.26 | 2.36 |
| Name | Extraction Rate % | |
|---|---|---|
| Fe | Mn | |
| P204-N235 | 99.86 | 99.82 |
| P204 | 78.36 | 71.86 |
| Experiment Number | Removal Rate/% | Raffinate (g/L) | ||
|---|---|---|---|---|
| Fe | Mn | Fe | Mn | |
| Pre-extraction solution | / | / | 0.26 | 0.19 |
| 1 | 99.92 | 99.84 | 0.0002 | 0.0003 |
| 2 | 99.96 | 99.89 | 0.0001 | 0.0002 |
| 3 | 99.88 | 99.79 | 0.0003 | 0.0004 |
| Average | 99.92 | 99.84 | 0.0002 | 0.0003 |
| Characteristic Peak | Hydrogen Bonding in P204 Dimer | P=O | P=O=H |
|---|---|---|---|
| P204 | 1463 | / | / |
| N235 | / | 1183 | 975 |
| P204 + N235 | / | 1183 | 975 |
| P204 + N235 loaded organic phase | 1465 | 1175 | 959 |
Disclaimer/Publisher’s Note: The statements, opinions and data contained in all publications are solely those of the individual author(s) and contributor(s) and not of MDPI and/or the editor(s). MDPI and/or the editor(s) disclaim responsibility for any injury to people or property resulting from any ideas, methods, instructions or products referred to in the content. |
© 2023 by the authors. Licensee MDPI, Basel, Switzerland. This article is an open access article distributed under the terms and conditions of the Creative Commons Attribution (CC BY) license (https://creativecommons.org/licenses/by/4.0/).
Share and Cite
Peng, X.; Shi, L.; Yang, Z.; Lin, L.; Qu, T. Experimental Study on Synergistic Extraction for Separating Manganese and Iron from Waste Ternary Battery Leaching Solution. Separations 2023, 10, 265. https://doi.org/10.3390/separations10040265
Peng X, Shi L, Yang Z, Lin L, Qu T. Experimental Study on Synergistic Extraction for Separating Manganese and Iron from Waste Ternary Battery Leaching Solution. Separations. 2023; 10(4):265. https://doi.org/10.3390/separations10040265
Chicago/Turabian StylePeng, Xuebin, Lei Shi, Zhen Yang, Lin Lin, and Tao Qu. 2023. "Experimental Study on Synergistic Extraction for Separating Manganese and Iron from Waste Ternary Battery Leaching Solution" Separations 10, no. 4: 265. https://doi.org/10.3390/separations10040265
APA StylePeng, X., Shi, L., Yang, Z., Lin, L., & Qu, T. (2023). Experimental Study on Synergistic Extraction for Separating Manganese and Iron from Waste Ternary Battery Leaching Solution. Separations, 10(4), 265. https://doi.org/10.3390/separations10040265

