Symbolic Computation Applied to Cauchy Type Singular Integrals
Abstract
:1. Introduction
2. Materials and Methods
2.1. Basic Concepts
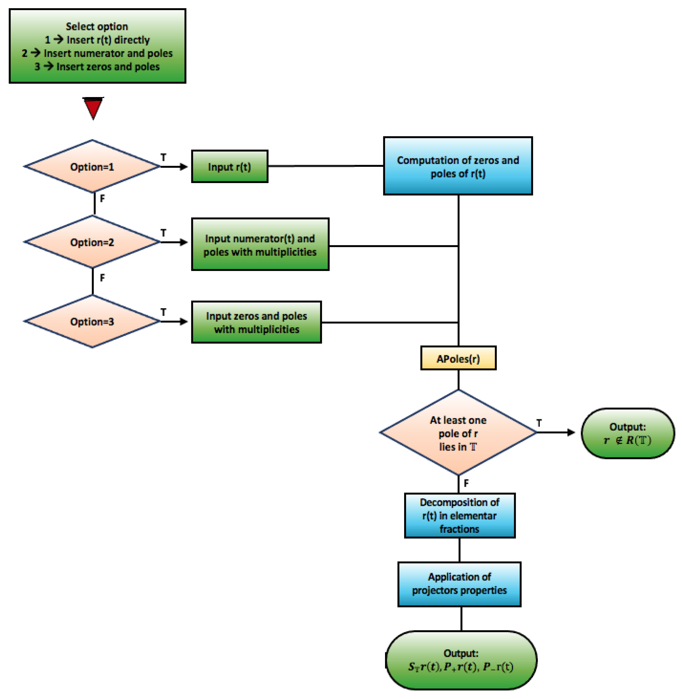
2.2. [SInt] Algorithm
- Input directly;
- Input the numerator and the poles and multiplicities;
- Input zeros, poles and multiplicities.
2.2.1. [SInt] Algorithm Examples
2.2.2. [SInt] Algorithm: Possible Improvements
- Situation 1: The [SInt] algorithm does not identify whether an inputed function has poles in .
- Situation 2: The [SInt] algorithm does not identify whether valid functions and are inputed.
- Situation 3: The [SInt] algorithm is not always efficient with a fifth degree or higher polynomial input.
2.3. [ARoots] Algorithm
[ARoots] Algorithm Example
2.4. [AZeros] and [APoles] Algorithms
[AZeros] and [APoles] Algorithms Examples
3. Results
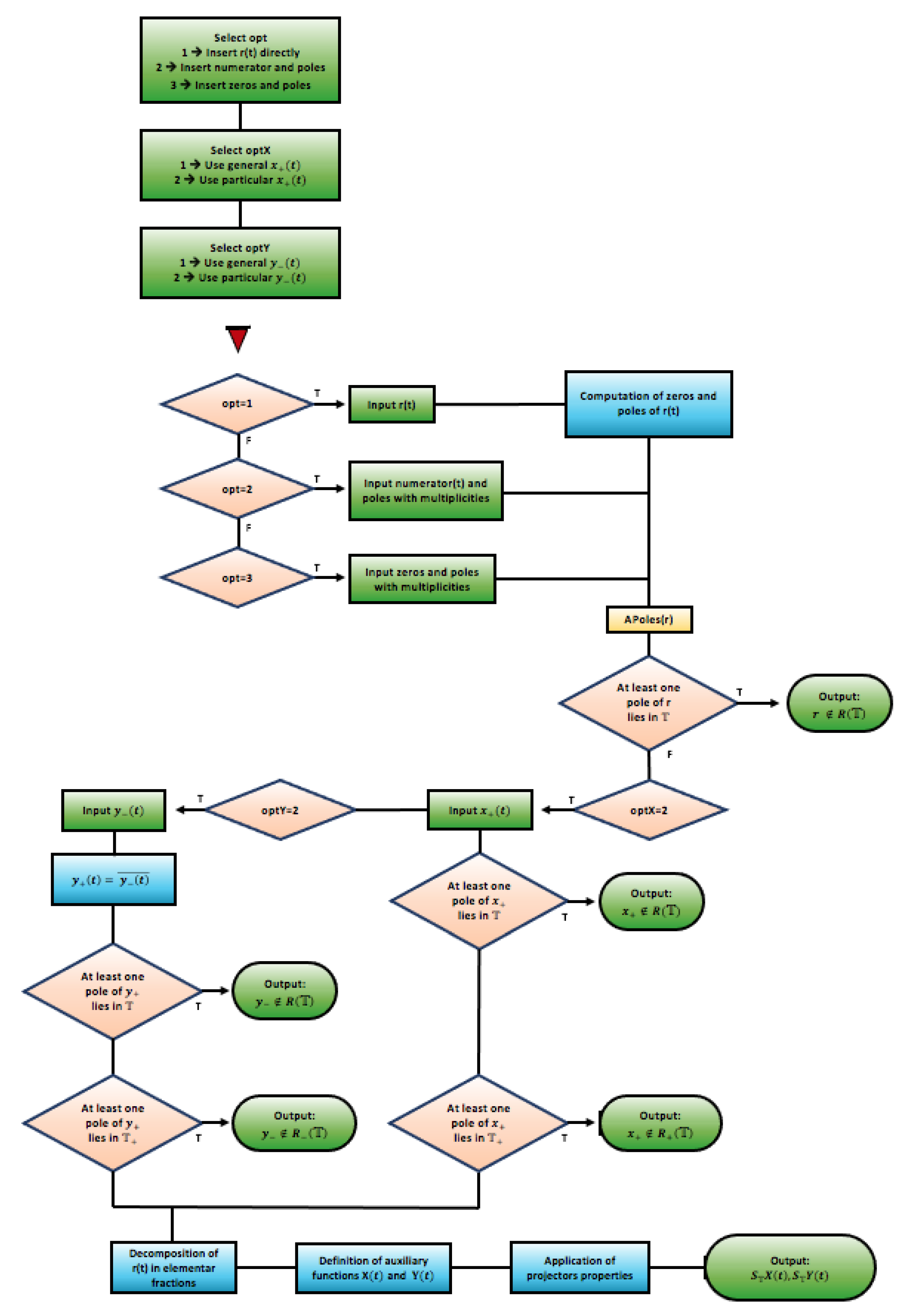
3.1. [ASPPlusPMinus] Algorithm
[ASPPlusPMinus] Algorithm Examples
3.2. [SInt] Algorithm
[SInt] Algorithm Examples
4. Discussion
- We hope that our work within operator theory, and with Mathematica, will help in the path to the future design and implementation of several other analytical algorithms, with numerous applications in many areas of research and technology;
- We are considering the design and implementation of other factorization, spectral and kernel algorithms;
- It is our opinion that the design and implementation of analytical algorithms that work with singular integral operators defined on the real line can constitute a very interesting new line of research;
- We also hope that, going forward, these analytical methods, and their implementation using a computer algebra system with large symbolic and numeric computation capabilities, may contribute to the numerical approach in operator theory.
Supplementary Materials
Author Contributions
Funding
Conflicts of Interest
References
- Conceição, A.C. Symbolic Computation Applied to the Study of the Kernel of Special Classes of Paired Singular Integral Operators. Math. Comput. Sci. 2021, 15, 63–90. [Google Scholar] [CrossRef]
- Conceição, A.C.; Kravchenko, V.G.; Pereira, J.C. Computing some classes of Cauchy type singular integrals with Mathematica software. Adv. Comput. Math. 2013, 39, 273–288. [Google Scholar] [CrossRef]
- Conceição, A.C.; Kravchenko, V.G.; Pereira, J.C. Rational functions factorization algorithm: A symbolic computation for the scalar and matrix cases. In Proceedings of the 1st National Conference on Symbolic Computation in Education and Research, Lisboa, Portugal, 2–3 April 2012. [Google Scholar]
- Conceição, A.C.; Kravchenko, V.G.; Pereira, J.C. Factorization Algorithm for Some Special Non-rational Matrix Functions. In Operator Theory: Advances and Applications; Birkhäuser Verlag: Basel, Switzerland, 2010; Volume 202, pp. 87–109. [Google Scholar]
- Conceição, A.C.; Pereira, J.C. Exploring the spectra of some classes of singular integral operators with symbolic computation. Math. Comput. Sci. 2016, 10, 291–309. [Google Scholar] [CrossRef]
- Conceição, A.C.; Kravchenko, V.G. About explicit factorization of some classes of non-rational matrix functions. Math. Nachr. 2007, 280, 1022–1034. [Google Scholar] [CrossRef]
- Castro, L.P.; Rojas, E.M.; Saitoh, S.; Tuan, N.M. Solvability of singular integral equations with rotations and degenerate kernels in the vanishing coefficient case. Anal. Appl. 2015, 13, 1–21. [Google Scholar] [CrossRef] [Green Version]
- Conceição, A.C.; Marreiros, R.C.; Pereira, J.C. Symbolic computation applied to the study of the kernel of a singular integral operator with non-Carleman shift and conjugation. Math. Comput. Sci. 2016, 10, 365–386. [Google Scholar] [CrossRef]
- Ablowitz, M.J.; Clarkson, P.A. Solitons, Nonlinear Evolution Equations and Inverse Scattering; Cambridge University Press: Cambridge, UK, 1991. [Google Scholar]
- Aktosun, T.; Klaus, M.; van der Mee, C. Explicit Wiener–Hopf factorization for certain non-rational matrix functions. Integral Equ. Oper. Theory 1992, 15, 879–900. [Google Scholar] [CrossRef]
- Clancey, K.; Gohberg, I. Factorization of Matrix Functions and Singular Integral Operators. In Operator Theory: Advances and Applications; Birkhäuser Verlag: Basel, Switzerland, 1981. [Google Scholar]
- Faddeev, L.D.; Takhatayan, L. Hamiltonian Methods in the Theory of Solitons; Springer: Berlin, Germany, 1987. [Google Scholar]
- Kravchenko, V.G.; Litvinchuk, G.S. Introdution to the Theory of Singular Integral Operators with Shift; Kluwer Academic Publishers: Dordrecht, The Netherlands, 1994. [Google Scholar]
- Litvinchuk, G.S. Solvability Theory of Boundary Value Problems and Singular Integral Equations with Shift; Kluwer Academic Publishers: Dordrecht, The Netherlands, 2000. [Google Scholar]
- Litvinchuk, G.S.; Spitkovskii, I.M. Factorization of Measurable Matrix Functions. In Operator Theory: Advances and Applications; Birkhäuser: Basel, Switzerland, 1987. [Google Scholar]
- Prössdorf, S. Some Classes of Singular Equations; Elsevier: Amsterdam, The Netherlands, 1978. [Google Scholar]
- Gohberg, I.; Krupnik, N. One-Dimensional Linear Singular Integral Equations. In Operator Theory: Advances and Applications; Birkhäuser: Basel, Switzerland, 1992. [Google Scholar]




































































Publisher’s Note: MDPI stays neutral with regard to jurisdictional claims in published maps and institutional affiliations. |
© 2021 by the authors. Licensee MDPI, Basel, Switzerland. This article is an open access article distributed under the terms and conditions of the Creative Commons Attribution (CC BY) license (https://creativecommons.org/licenses/by/4.0/).
Share and Cite
Conceição, A.C.; Pires, J.C. Symbolic Computation Applied to Cauchy Type Singular Integrals. Math. Comput. Appl. 2022, 27, 3. https://doi.org/10.3390/mca27010003
Conceição AC, Pires JC. Symbolic Computation Applied to Cauchy Type Singular Integrals. Mathematical and Computational Applications. 2022; 27(1):3. https://doi.org/10.3390/mca27010003
Chicago/Turabian StyleConceição, Ana C., and Jéssica C. Pires. 2022. "Symbolic Computation Applied to Cauchy Type Singular Integrals" Mathematical and Computational Applications 27, no. 1: 3. https://doi.org/10.3390/mca27010003
APA StyleConceição, A. C., & Pires, J. C. (2022). Symbolic Computation Applied to Cauchy Type Singular Integrals. Mathematical and Computational Applications, 27(1), 3. https://doi.org/10.3390/mca27010003

