Slightly Off-Axis Digital Holography Using a Transmission Grating and GPU-Accelerated Parallel Phase Reconstruction
Abstract
1. Introduction
2. Methodology
2.1. Proposition and Design of the Experimental Device
2.2. Principle of the Holograms Generated by the Grating and Modified Michelson Configuration
2.3. Phase Recovery Algorithm
2.4. GPU Parallel Acceleration
3. Holographic Imaging and Phase Reconstruction
3.1. Holographic Imaging of USAF Resolution Plate
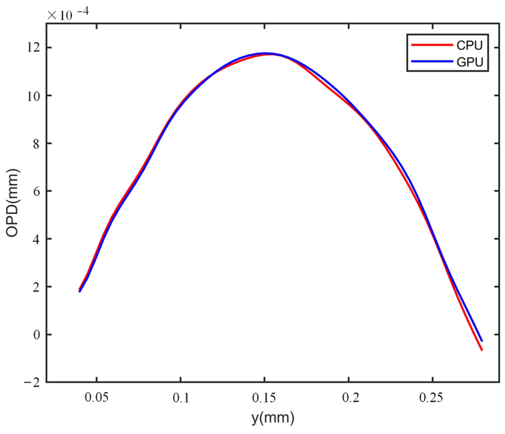
3.2. Phase Reconstruction of Thick Phase Specimen
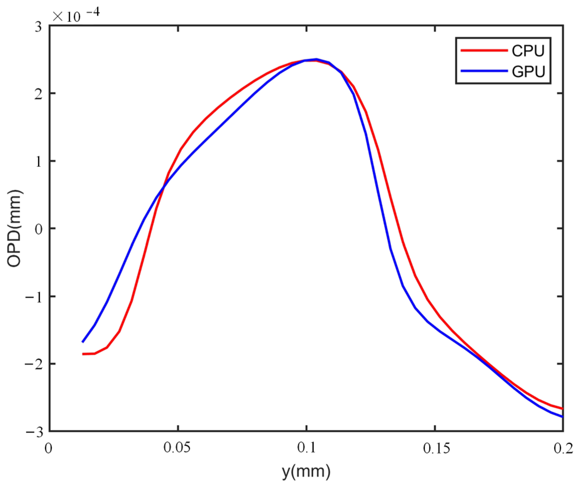
3.3. Phase Reconstruction of Thin Phase Specimen
4. CUDA Implementation
4.1. Phase Reconstruction of GPU Implementation
4.2. Acceleration Experiment of GPU Implementation
5. Conclusions
Author Contributions
Funding
Institutional Review Board Statement
Informed Consent Statement
Data Availability Statement
Conflicts of Interest
References
- Yaghoubi, S.H.S.; Ebrahimi, S.; Dashtdar, M. Structured illumination in Fresnel biprism-based digital holographic microscopy. Opt. Lasers Eng. 2022, 159, 107215. [Google Scholar] [CrossRef]
- Tajbakhsh, K.; Ebrahimi, S.; Dashtdar, M. Low-coherence quantitative differential phase-contrast microscopy using Talbot interferometry. Appl. Opt. 2022, 61, 398–402. [Google Scholar] [CrossRef]
- Zhang, X.; Wu, C.; Chen, L.; Chen, G.; Zheng, G. A Novel Approach for Measurement of Free-Form Optical Elements with Digital Holographic Microscopy. Micromachines 2022, 13, 1719. [Google Scholar] [CrossRef]
- Zhang, Z.; Zheng, Y.; Xu, T.; Upadhya, A.; Lim, Y.J.; Mathews, A.; Xie, L.; Lee, W.M. Holo-UNet: Hologram-to-hologram neural network restoration for high fidelity low light quantitative phase imaging of live cells. Biomed. Opt. Express 2020, 11, 5478–5487. [Google Scholar] [CrossRef]
- Kumar, M.; Matoba, O.; Quan, X.Y.; Rajput, S.K.; Morita, M.; Awatsuji, Y. Quantitative dynamic evolution of physiological parameters of RBC by highly stable digital holographic microscopy. Opt. Lasers Eng. 2022, 151, 106887. [Google Scholar] [CrossRef]
- Bai, H.; Min, R.; Yang, Z.; Zhu, F. Slightly off-axis flipping digital holography using a reflective grating. J. Opt. 2020, 22, 035602. [Google Scholar] [CrossRef]
- Yang, Y.; Cheng, Z.; Zhao, H.; Yue, Q.; Guo, C. Quantitative phase imaging system with slightly-off-axis configuration and suitable for objects both larger and smaller than the size of the image sensor. Opt. Express 2018, 26, 17199–17208. [Google Scholar] [CrossRef]
- Gao, P.; Yao, B.; Harder, I.; Min, J.; Guo, R.; Zheng, J.; Ye, T. Parallel two-step phase-shifting digital holograph microscopy based on a grating pair. J. Opt. Soc. Am. 2011, 28, 434–440. [Google Scholar] [CrossRef]
- Hao, B.; Shan, M.; Zhong, Z.; Diao, M.; Wang, Y.; Zhang, Y. Parallel two-step spatial carrier phase-shifting interferometric phase microscopy with fast phase retrieval. J. Opt. 2015, 17, 3. [Google Scholar] [CrossRef]
- Bai, H.; Zhong, Z.; Shan, M.; Liu, L.; Guo, L.; Zhang, Y. Interferometric phase microscopy using slightly-off-axis reflective point diffraction interferometer. Opt. Lasers Eng. 2017, 90, 155–160. [Google Scholar] [CrossRef]
- Shan, M.; Deng, P.; Zhong, Z.; Liu, L. Simplified dual-channel two-wavelength interferometer using a polarized cube beam splitter. Appl. Opt. 2021, 60, 11156–11160. [Google Scholar] [CrossRef]
- Shaked, N.T.; Rinehar, M.T.; Wax, A. Dual-interference-channel quantitative-phase microscopy of live cell dynamics. Opt. Lett. 2009, 34, 767–769. [Google Scholar] [CrossRef]
- Leon-Rodriguez, M.; Rayas, J.A.; Cordero, R.R.; Martinez-Garcia, A.; Martinez-Gonzalez, A.; Tellez-Quinones, A.; Yanez-Contreras, P.; Medina-Cazares, O. Dual-plane slightly off-axis digital holography based on a single cube beam splitter. Appl. Opt. 2018, 57, 2727–2735. [Google Scholar] [CrossRef]
- Picazo-Bueno, J.A.; Trusiak, M.; Mico, V. Single-shot slightly off-axis digital holographic microscopy with add-on module based on beamsplitter cube. Opt. Express 2019, 27, 5655–5669. [Google Scholar] [CrossRef]
- Ma, L.; Zhang, J.; Yang, X.; Li, Y.; Jin, W. White light diffraction phase microscopy with slightly off-axis blind two-step phase-shifting. Opt. Commun. 2019, 455, 124563. [Google Scholar] [CrossRef]
- Zhong, Z.; Bai, H.; Shan, M.; Zhang, Y.; Guo, L. Fast phase retrieval in slightly off-axis digital holography. Opt. Lasers Eng. 2017, 97, 9–18. [Google Scholar] [CrossRef]
- Shaked, N.T.; Mico, V.; Trusiak, M.; Kus, A.; Mirsky, S.K. Off-axis digital holographic multiplexing for rapid wavefront acquisition and processing. Adv. Opt. Photon. 2020, 12, 556–611. [Google Scholar] [CrossRef]
- Girshovitz, P.; Shaked, N.T. Fast phase processing in off-axis holography using multiplexing with complex encoding and live-cell fluctuation map calculation in real-time. Opt. Express 2015, 23, 8773–8787. [Google Scholar] [CrossRef]
- Subochev, P.; Spadin, F.; Perekatova, V.; Khilov, A.; Kovalchuk, A.; Pavlova, K.; Kurnikov, A.; Frenz, M.; Jaeger, M. Toward Real-Time Giga-Voxel Optoacoustic/Photoacoustic Microscopy: GPU-Accelerated Fourier Reconstruction with Quasi-3D Implementation. Photonics 2022, 9, 15. [Google Scholar] [CrossRef]
- Pham, H.; Ding, H.; Sohb, N.; Minh, D.; Sanjay, P.; Gabriel, P. Off-axis quantitative phase imaging processing using CUDA: Toward real-time applications. Biomed. Opt. Express 2011, 2, 1781–1793. [Google Scholar] [CrossRef]
- Backoach, O.; Kariv, S.; Girshovitz, P.; Shaked, N.T. Fast phase processing in off-axis holography by CUDA including parallel phase unwrapping. Opt. Express 2016, 24, 3177–3188. [Google Scholar] [CrossRef] [PubMed]
- Popov, S.E. Improved phase unwrapping algorithm based on NVIDIA CUDA. Program. Comput. Softw. 2017, 43, 24–36. [Google Scholar] [CrossRef]
- Darabi, S.; Yousefzadeh-Asl-Miandoab, E.; Akbarzadeh, N.; Falahati, H.; Lotfi-Kamran, P.; Sadrosadati, M.; Sarbazi-Azad, H. OSM: Off-Chip Shared Memory for GPUs. IEEE Trans. Parallel Distrib. Syst. 2022, 33, 3415–3429. [Google Scholar] [CrossRef]
- Horga, A.; Rezine, A. Symbolic identification of shared memory based bank conflicts for GPUs. J. Syst. Archit. 2022, 127, 102518. [Google Scholar] [CrossRef]
- Serrano-Garcia, D.I.; Martinez-Garcia, A.; Toto-Arellano, N.I.; Otani, Y. Dynamic temperature field measurements using a polarization phase-shifting technique. Opt. Eng. 2014, 53, 112202. [Google Scholar] [CrossRef][Green Version]
- Barojas-Gutierrez, E.; Flores-Meneses, C.A.; Meneses-Fabian, C. Carrier frequency by axial displacements of lens and grating in a double-aperture common-path interferometer. Opt. Lasers Technol. 2023, 157, 108691. [Google Scholar] [CrossRef]
- Yang, T.D.; Kim, H.J.; Lee, K.J.; Kim, B.M.; Choi, Y. Single-shot and phase-shifting digital holographic microscopy using a 2-D grating. Opt. Express 2016, 24, 9480–9488. [Google Scholar] [CrossRef]
- Yaghoubi, S.H.S.; Ebrahimi, S.; Dashtdar, M.; Doblas, A.; Javidi, B. Common-path, single-shot phase-shifting digital holographic microscopy using a Ronchi ruling. Appl. Phys. Lett. 2019, 114, 183701. [Google Scholar] [CrossRef]
- Li, J.; Wu, B.; Liu, T.; Zhang, Q. Slightly off-axis interferometry based on spatial-carrier phase-shifting differential method. Opt. Lasers Technol. 2023, 163, 109403. [Google Scholar] [CrossRef]
- Liu, S.; Lian, Q.; Xu, Z. Phase aberration compensation for digital holographic microscopy based on double fitting and background segmentation. Opt. Lasers Eng. 2019, 115, 238–242. [Google Scholar] [CrossRef]
- Du, Y.; Feng, G.; Li, H.; Zhou, S. Accurate carrier-removal technique based on zero padding in Fourier transform method for carrier interferogram analysis. Optik 2014, 125, 1056–1061. [Google Scholar] [CrossRef]
- Singh, M.; Khare, K. Accurate efficient carrier estimation for single-shot digital holographic imaging. Opt. Lett. 2016, 41, 4871–4874. [Google Scholar] [CrossRef] [PubMed]
- Liu, S.; Zhu, W.; Xu, Z.; Gao, M. Automatic and robust phase aberration compensation for digital holographic microscopy based on minimizing total standard deviation. Opt. Lasers Eng. 2020, 134, 106276. [Google Scholar] [CrossRef]
- Tatsuki, T.; Gotohda, T.; Akamatsu, T.; Arai, Y.; Shimobaba, T.; Ito, T.; Kakue, T. High-speed image-reconstruction algorithm for a spatially multiplexed image and application to digital holography. Opt. Lett. 2018, 43, 2937–2940. [Google Scholar]
- Shin, J.G.; Kim, J.W.; Eom, T.J.; Lee, B.H. Frequency domain zero padding for accurate autofocusing based on digital holography. J. Korean Phys. Soc. 2018, 72, 57–65. [Google Scholar] [CrossRef]
- Li, j.; Dang, C.; Chen, Y.; Luo, Q.; Zhao, P.; Zhao, J.; Wang, C. Adaptive spatial filtering based on fuzzy C-means and phase in off-axis digital holographic microscopy. Opt. Eng. 2019, 60, 051207. [Google Scholar] [CrossRef]
- Di, J.; Rajendran, A.; Kariwala, V.; Asundi, A.; Zhao, J. Imaging mechanisms analysis of compact digital holographic microscope for microparticles measurement. Phys. Procedia 2011, 19, 200–206. [Google Scholar] [CrossRef]
- Wu, X.; Gao, W. A general model for resolution of digital holographic microscopy. J. Microsc. 2015, 260, 152–162. [Google Scholar] [CrossRef]
- Doblas, A.; Sanchez-Ortiga, E.; Martinez-Corral, M.; Garcia-Sucerquia, J. Study of spatial lateral resolution in off-axis digital holographic microscopy. Opt. Commun. 2015, 352, 63–69. [Google Scholar] [CrossRef]
- Yang, Z.; Gao, Z.; Yuan, Q.; Ye, J.; Li, M. Radius of curvature measurement based on wavefront difference method by the point diffraction interferometer. Opt. Lasers Eng. 2013, 56, 35–40. [Google Scholar] [CrossRef]
























| Sample | Image Size (Pixel) | CPU/GPU | Phase Extraction (ms) | Unwrap (ms) | Total (ms) |
|---|---|---|---|---|---|
| Plano-convex cylinder lens | 128 × 128 | CPU | 5.4352 | 1.9432 | 7.3784 |
| GPU | 0.0251 | 0.5278 | 3.4301 | ||
| Speedup ratio | 216.5418 | 3.6817 | 2.1511 | ||
| 256 × 256 | CPU | 31.1461 | 33.7435 | 64.8896 | |
| GPU | 0.0243 | 3.5463 | 7.9456 | ||
| Speedup ratio | 1281.7325 | 9.5151 | 8.1667 | ||
| 512 × 512 | CPU | 91.3461 | 202.7811 | 294.1272 | |
| GPU | 0.0255 | 6.2457 | 25.2315 | ||
| Speedup ratio | 3582.2000 | 32.4673 | 11.6571 | ||
| 1024 × 1024 | CPU | 356.6412 | 678.1613 | 1034.8025 | |
| GPU | 0.0283 | 11.0483 | 57.7603 | ||
| Speedup ratio | 12602.1625 | 61.3815 | 17.9154 | ||
| Microlens array | 128 × 128 | CPU | 5.5191 | 1.5566 | 7.0757 |
| GPU | 0.02824 | 0.4401 | 3.5540 | ||
| Speedup ratio | 195.4356 | 3.5369 | 1.9909 | ||
| 256 × 256 | CPU | 31.5649 | 35.5613 | 67.1262 | |
| GPU | 0.0276 | 3.7458 | 6.8701 | ||
| Speedup ratio | 1143.6558 | 9.4936 | 9.7708 | ||
| 512 × 512 | CPU | 95.5731 | 225.5244 | 321.0975 | |
| GPU | 0.0287 | 6.3256 | 24.8872 | ||
| Speedup ratio | 3330.0732 | 35.6526 | 12.9021 | ||
| 1024 × 1024 | CPU | 342.9625 | 814.1468 | 1157.1093 | |
| GPU | 0.0331 | 12.5123 | 59.1739 | ||
| Speedup ratio | 10261.4048 | 65.0677 | 19.3687 |
| Sample | Image Size (Pixel) | CPU/GPU | Phase Extraction (ms) | Unwrap (ms) | Total (ms) |
|---|---|---|---|---|---|
| Plano-convex cylinder lens | 128 × 128 | CPU | 5.6938 | 7.0468 | 12.7406 |
| GPU | 0.0163 | 0.8568 | 2.8252 | ||
| Speedup ratio | 349.3128 | 8.2245 | 4.5096 | ||
| 256 × 256 | CPU | 29.319 | 32.8703 | 62.1893 | |
| GPU | 0.0133 | 2.6994 | 5.7423 | ||
| Speedup ratio | 2204.4360 | 12.1768 | 10.8300 | ||
| 512 × 512 | CPU | 90.8206 | 200.804 | 291.6264 | |
| GPU | 0.0158 | 4.2897 | 22.3545 | ||
| Speedup ratio | 5748.1392 | 46.8107 | 13.0455 | ||
| 1024 × 1024 | CPU | 355.53 | 676.045 | 1031.575 | |
| GPU | 0.0194 | 9.1983 | 53.4135 | ||
| Speedup ratio | 18326.2887 | 73.4967 | 19.3130 | ||
| Microlens array | 128 × 128 | CPU | 5.5798 | 7.4353 | 13.0151 |
| GPU | 0.0172 | 0.8430 | 3.1391 | ||
| Speedup ratio | 324.4069 | 8.8201 | 4.1461 | ||
| 256 × 256 | CPU | 34.9745 | 33.0527 | 68.0272 | |
| GPU | 0.0146 | 2.7542 | 5.8161 | ||
| Speedup ratio | 2395.5137 | 12.0008 | 11.6964 | ||
| 512 × 512 | CPU | 93.3586 | 226.2574 | 319.6160 | |
| GPU | 0.0165 | 4.8039 | 21.8218 | ||
| Speedup ratio | 5658.0970 | 47.0987 | 14.6466 | ||
| 1024 × 1024 | CPU | 339.3645 | 713.7851 | 1053.1496 | |
| GPU | 0.0217 | 9.3003 | 51.7224 | ||
| Speedup ratio | 15638.9171 | 76.7486 | 20.3616 |
| Image Size (Pixel) | CPU/GPU | Phase Extraction (ms) | Total (ms) |
|---|---|---|---|
| 128 × 128 | CPU | 5.6520 | 5.6520 |
| GPU | 0.0262 | 1.3411 | |
| Speedup ratio | 215.7252 | 4.2145 | |
| 256 × 256 | CPU | 25.7316 | 25.7316 |
| GPU | 0.0271 | 3.4413 | |
| Speedup ratio | 949.5055 | 7.4773 | |
| 512 × 512 | CPU | 87.2441 | 87.2441 |
| GPU | 0.0232 | 7.4532 | |
| Speedup ratio | 3760.5216 | 11.7056 | |
| 1024 × 1024 | CPU | 331.7640 | 331.7640 |
| GPU | 0.0274 | 22.1253 | |
| Speedup ratio | 12108.1752 | 14.9948 |
Disclaimer/Publisher’s Note: The statements, opinions and data contained in all publications are solely those of the individual author(s) and contributor(s) and not of MDPI and/or the editor(s). MDPI and/or the editor(s) disclaim responsibility for any injury to people or property resulting from any ideas, methods, instructions or products referred to in the content. |
© 2023 by the authors. Licensee MDPI, Basel, Switzerland. This article is an open access article distributed under the terms and conditions of the Creative Commons Attribution (CC BY) license (https://creativecommons.org/licenses/by/4.0/).
Share and Cite
Bai, H.; Chen, J.; Sun, L.; Li, L.; Zhang, J. Slightly Off-Axis Digital Holography Using a Transmission Grating and GPU-Accelerated Parallel Phase Reconstruction. Photonics 2023, 10, 982. https://doi.org/10.3390/photonics10090982
Bai H, Chen J, Sun L, Li L, Zhang J. Slightly Off-Axis Digital Holography Using a Transmission Grating and GPU-Accelerated Parallel Phase Reconstruction. Photonics. 2023; 10(9):982. https://doi.org/10.3390/photonics10090982
Chicago/Turabian StyleBai, Hongyi, Jia Chen, Laijun Sun, Liyang Li, and Jian Zhang. 2023. "Slightly Off-Axis Digital Holography Using a Transmission Grating and GPU-Accelerated Parallel Phase Reconstruction" Photonics 10, no. 9: 982. https://doi.org/10.3390/photonics10090982
APA StyleBai, H., Chen, J., Sun, L., Li, L., & Zhang, J. (2023). Slightly Off-Axis Digital Holography Using a Transmission Grating and GPU-Accelerated Parallel Phase Reconstruction. Photonics, 10(9), 982. https://doi.org/10.3390/photonics10090982

