Intelligent Vehicle Scheduling and Routing for a Chain of Retail Stores: A Case Study of Dhaka, Bangladesh
Abstract
:1. Introduction
2. Literature Review
2.1. Vehicle Routing Problem
2.2. Big Data, IoT and Intelligent Transportation
2.3. Pathfinding, Scheduling and Intelligent Navigation
3. Problem Identification and Solution Approach
4. Intelligent Vehicle Scheduling and Routing
4.1. Scheduling Process
4.2. Development of Intelligent Route Optimizer Application (App)
4.3. Application Interface
4.4. Implementation Results
5. Conclusions
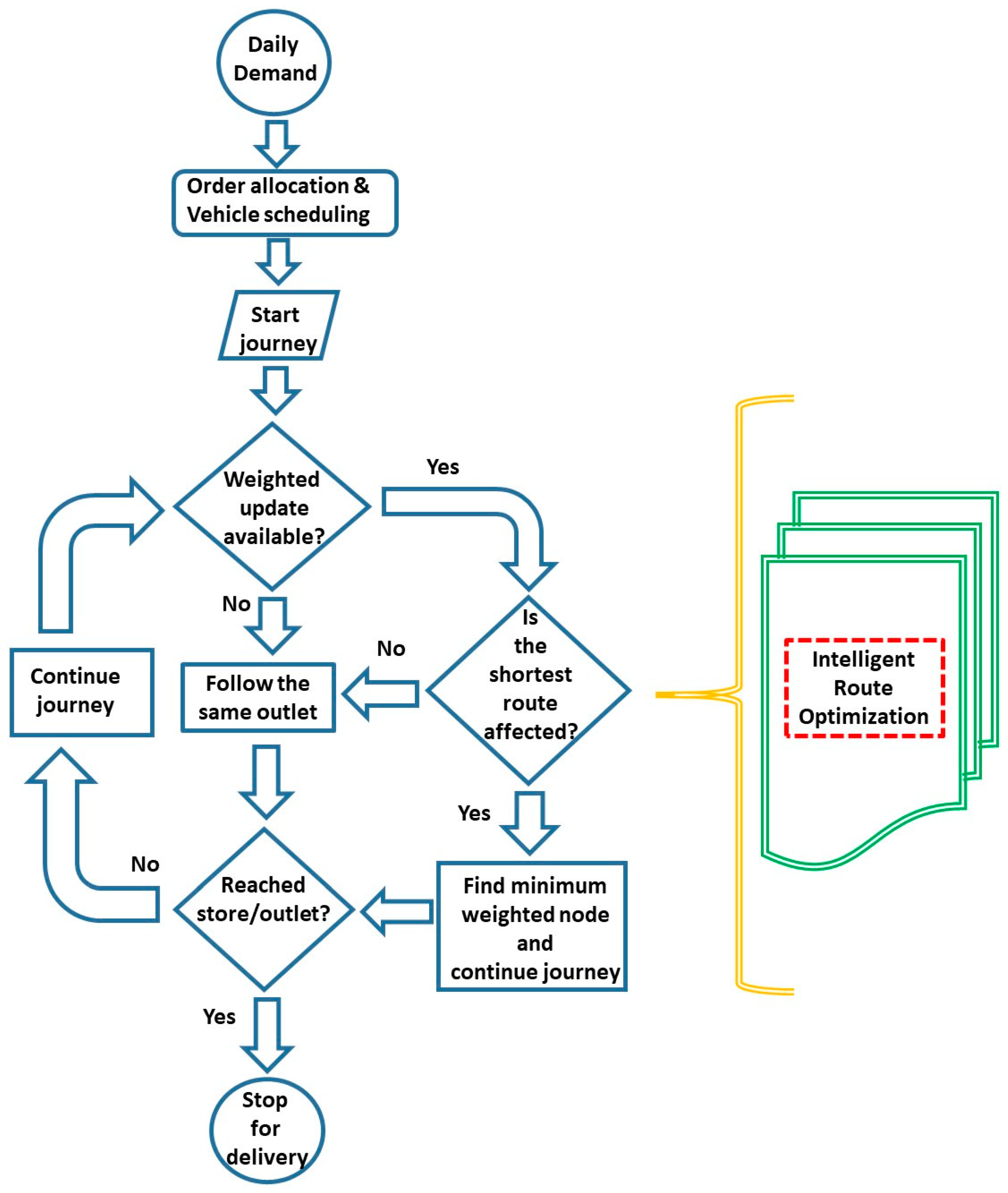
- An optimization approach was applied to design vehicle scheduling and to find the shortest path between nodes (outlets/stores). Based on real-time traffic data, the application generates an alternate shortest path to avoid any obstruction during the journey, where several outlets are to be visited in a single journey.
- The spreadsheet-based solver tool utilizing the Google Vehicle Routing add-on improves the vehicle scheduling and navigation sequence. This is due to the use of Google Maps and the consideration of real-time traffic conditions during the scheduling process. Moreover, the application was developed based on real-time traffic information, expecting an optimum vehicle routing solution.
- The application displays the shortest route with an alternative best route to the destination. The ‘On Map Tap’ feature underpins the uniqueness of the application, as it generates the path once the location is tapped, compared to other VRP applications where the destination and location have to be selected manually. Using the intelligent route optimizer application, both the traveling time and distances are decreased in the journey. Sometimes the path may be shortest, but it may take longer than the other routes due to traffic conditions on the road. Thus, the application not only considers the distance but also suggests the shortest time to reach the outlet to achieve an optimal routing solution.
Limitations and Future Research Directions
Author Contributions
Funding
Institutional Review Board Statement
Informed Consent Statement
Data Availability Statement
Acknowledgments
Conflicts of Interest
References
- Ponis, S.T.; Efthymiou, O.K. Cloud and IoT applications in material handling automation and intralogistics. Logistics 2020, 4, 22. [Google Scholar] [CrossRef]
- Zouari, D.; Ruel, S.; Viale, L. Does digitalising the supply chain contribute to its resilience? Int. J. Phys. Distrib. Logist. Manag. 2021, 51, 149–180. [Google Scholar] [CrossRef]
- Colli, M.; Berger, U.; Bockholt, M.; Madsen, O.; Møller, C.; Wæhrens, B.V. A maturity assessment approach for conceiving context-specific roadmaps in the Industry 4.0 era. Annu. Rev. Control. 2019, 48, 165–177. [Google Scholar] [CrossRef]
- Büyüközkan, G.; Göçer, F. Digital Supply Chain: Literature review and a proposed framework for future research. Comput. Ind. 2018, 97, 157–177. [Google Scholar] [CrossRef]
- Díaz-Madroñero, M.; Peidro, D.; Mula, J. A review of tactical optimization models for integrated production and transport routing planning decisions. Comput. Ind. Eng. 2015, 88, 518–535. [Google Scholar] [CrossRef]
- Brekalo, L.; Albers, S. Effective logistics alliance design and management. Int. J. Phys. Distrib. Logist. Manag. 2016, 46, 212–240. [Google Scholar] [CrossRef] [Green Version]
- Chopra, S.; Meindl, P.; Kalra, D.V. Supply Chain Management: Strategy, Planning, and Operation; Pearson: Boston, MA, USA, 2013; pp. 13–25. [Google Scholar]
- Coyle, J.J.; Langley, C.J.; Novack, R.A.; Gibson, B. Supply Chain Management: A Logistics Perspective; Cengage Learning: Boston, MA, USA, 2016; pp. 51–77. [Google Scholar]
- Teodorovic, D.; Lucic, P. Intelligent vehicle routing system. In Proceedings of the IEEE Conference on Intelligent Transportation Systems ITSC2000, Dearborn, MI, USA, 1–3 October 2000; pp. 482–487. [Google Scholar] [CrossRef]
- Abosuliman, S.S.; Almagrabi, A.O. Routing and scheduling of intelligent autonomous vehicles in industrial logistics systems. Soft Comput. 2021, 25, 11975–11988. [Google Scholar] [CrossRef]
- Liu, J.; Mirchandani, P.; Zhou, X. Integrated vehicle assignment and routing for system-optimal shared mobility planning with endogenous road congestion. Transp. Res. C Emerg. Technol. 2020, 117, 102675. [Google Scholar] [CrossRef]
- Lin, C.H.; Yu, J.L.; Liu, J.C.; Lee, C.J. Genetic algorithm for shortest driving time in intelligent transportation systems. In Proceedings of the 2008 International Conference on Multimedia and Ubiquitous Engineering (MUE 2008), Busan, Korea, 24–26 April 2008; pp. 402–406. [Google Scholar]
- Ericsson, E.; Larsson, H.; Brundell-Freij, K. Optimizing route choice for lowest fuel consumption—Potential effects of a new driver support tool. Transp. Res. C Emerg. Technol. 2006, 14, 369–383. [Google Scholar] [CrossRef]
- Azmat, M.; Kummer, S.; Moura, L.T.; Gennaro, F.D.; Moser, R. Future outlook of highway operations with implementation of innovative technologies like AV, CV, IoT and Big Data. Logistics 2019, 3, 15. [Google Scholar] [CrossRef] [Green Version]
- Prasse, C.; Nettstraeter, A.; Hompel, M.T. How IoT will change the design and operation of logistics systems. In Proceedings of the 2014 International Conference on the Internet of Things (IOT), Cambridge, MA, USA, 6–8 October 2014; pp. 55–60. [Google Scholar]
- Weber, F.D.; Schütte, R. State-of-the-art and adoption of artificial intelligence in retailing. Digit. Policy, Regul. Gov. 2019, 21, 264–279. [Google Scholar] [CrossRef]
- Wurman, P.R.; D’Andrea, R.; Mountz, M. Coordinating hundreds of cooperative, autonomous vehicles in warehouses. AI Mag. 2008, 29, 9. [Google Scholar]
- Stevens, L.; Phillips, E.E. Amazon Puzzles over the Perfect Fit-In Boxes. Available online: https://www.wsj.com/articles/amazon-aims-for-one-box-fits-all-1513765800 (accessed on 17 June 2021).
- Weber, F.; Schütte, R. A domain-oriented analysis of the impact of machine learning—The case of retailing. Big Data Cogn. Comput. 2019, 3, 11. [Google Scholar] [CrossRef] [Green Version]
- Mkansi, M.; de Leeuw, S.; Amosun, O. Mobile application supported urban-township e-grocery distribution. Int. J. Phys. Distrib. Logist. Manag. 2020, 50, 26–53. [Google Scholar] [CrossRef]
- Hossain, M.A. Developing Backward Linkage for Supermarket in Bangladesh: An Empirical Study. Ph.D. Thesis, University of Dhaka, Dhaka, Bangladesh, 2017. [Google Scholar]
- Ellram, L.M.; La Londe, B.J.; Weber, M.M. Retail logistics. Int. J. Phys. Distrib. Mater. Manag. 1989, 19, 29–39. [Google Scholar] [CrossRef]
- Alam, Z.M.; Rana, S.S.M. Customers’ attitudes towards retail chain store ser-vices in Bangladesh—A comparative study between retail chain stores and small retail stores. J. Bus. Stud. 2013, 5, 1–18. [Google Scholar]
- Takvir, A. Distribution management for a retail chain “Shwapno”. Int. J. Sci. Eng. Res. 2018, 9, 431–434. [Google Scholar]
- Dantzig, G.B.; Ramser, J.H. The truck dispatching problem. Manag. Sci. 1959, 6, 80–91. [Google Scholar] [CrossRef]
- Røpke, S.; Pisinger, D. An adaptive large neighborhood search heuristic for the pickup and delivery problem with time windows. Transp. Sci. 2006, 40, 455–472. [Google Scholar] [CrossRef]
- Taniguchi, E.; Shimamoto, H. Intelligent transportation system based dynamic vehicle routing and scheduling with variable travel times. Transp. Res. C Emerg. Technol. 2004, 12, 235–250. [Google Scholar] [CrossRef]
- Ghiani, G.; Guerriero, F.; Laporte, G.; Musmanno, R. Real-time vehicle routing: Solution concepts, algorithms and parallel computing strategies. Eur. J. Oper. Res. 2003, 151, 1–11. [Google Scholar] [CrossRef]
- Nha, V.T.N.; Djahel, S.; Murphy, J. A comparative study of vehicles’ routing algorithms for route planning in smart cities. In Proceedings of the 2012 First International Workshop on Vehicular Traffic Management for Smart Cities (VTM), Dublin, Ireland, 20–20 November 2012. [Google Scholar] [CrossRef] [Green Version]
- Dijkstra, E.W. A note on two problems in connexion with graphs. Numer. Math. 1959, 1, 269–271. [Google Scholar] [CrossRef] [Green Version]
- Eklund, P.W.; Kirkby, S.; Pollitt, S. Dynamic multi-source Dijkstra’s algorithm for vehicle routing. In Proceedings of the 1996 Australian New Zealand Conference on Intelligent Information Systems ANZIIS 96, Adelaide, SA, Australia, 18–20 November 1996; pp. 329–333. [Google Scholar] [CrossRef]
- Kaffash, S.; Nguyen, A.T.; Zhu, J. Big data algorithms and applications in intelligent transportation system: A review and bibliometric analysis. Int. J. Prod. Econ. 2021, 231, 107868. [Google Scholar] [CrossRef]
- Do, H.N.; Vo, M.; Vuong, B.Q.; Pham, H.T.; Nguyen, A.H.; Luong, H.Q. Automatic license plate recognition using mobile device. In Proceedings of the International Conference on Advanced Technologies for Communications (ATC), Hanoi, Vietnam, 12–14 October 2016; IEEE: Piscataway, NJ, USA, 2016; pp. 268–271. [Google Scholar]
- Dong, C.; Akram, A.; Andersson, D.; Arnäs, P.-O.; Stefansson, G. The impact of emerging and disruptive technologies on freight transportation in the digital era: Current state and future trends. Int. J. Logist. Manag. 2021, 32, 386–412. [Google Scholar] [CrossRef]
- Schuldt, A.; Hribernik, K.; Gehrke, J.D.; Thoben, K.-D.; Herzog, O. Cloud computing for autonomous control in logistics. In INFORMATIK 2010. Service Science—Neue Perspektiven für die Informatik; Fähnrich, K.-P., Franczyk, B., Eds.; Gesellschaft für Informatik e.V.: Bonn, Germany, 2010; Volume 1, pp. 305–310. [Google Scholar]
- Moufaddal, M.; Benghabrit, A.; Bouhaddou, I. A cyber-physical warehouse management system architecture in an Industry 4.0 context. In Advances in Intelligent Systems and Computing, Proceedings of the Artificial Intelligence and Industrial Applications. A2IA 2020, Meknes, Morocco, 4–5 December 2020; Masrour, T., Cherrafi, A., El Hassani, I., Eds.; Springer: Cham, Switzerland, 2021; Volume 1193. [Google Scholar] [CrossRef]
- Rawat, D.B.; Bajracharya, C. An overview of vehicular networking and cyber-physical systems. In Vehicular Cyber Physical Systems; Springer: Cham, Switzerland, 2017; Chapter 1; pp. 1–13. [Google Scholar] [CrossRef]
- Erdoğan, G. An open source spreadsheet solver for vehicle routing problems. Comput. Oper. Res. 2017, 84, 62–72. [Google Scholar] [CrossRef]
- Azab, A.; Park, J.; Mostafa, N.A. Smart mobile application for short-haul cargo transportation. Logistics 2021, 5, 36. [Google Scholar] [CrossRef]
- Zeng, W.; Church, R.L. Finding shortest paths on real road networks: The case for A*. Int. J. Geogr. Inf. Sci. 2009, 23, 531–543. [Google Scholar] [CrossRef]
- Gallo, G.; Pallottino, S. A new algorithm to find the shortest paths between all pairs of nodes. Discret. Appl. Math. 1982, 4, 23–35. [Google Scholar] [CrossRef] [Green Version]
- Pallottino, S. Shortest-path methods: Complexity, interrelations and new propositions. Networks 1984, 14, 257–267. [Google Scholar] [CrossRef]
- Khantanapoka, K.; Chinnasarn, K. Pathfinding of 2D & 3D game real-time strategy with Depth Direction A* algorithm for multi-layer. In Proceedings of the Eighth International Symposium on Natural Language Processing, Bangkok, Thailand, 20–22 October 2009; pp. 184–188. [Google Scholar] [CrossRef]
- Nuanmeesri, S. Mobile application for the purpose of marketing, product distribution and location-based logistics for elderly farmers. Appl. Comput. Inform. 2019. [Google Scholar] [CrossRef]
- Ky Phuc, P.N.; Phuong Thao, N.L. Ant colony optimization for multiple pickup and multiple delivery vehicle routing problem with time window and heterogeneous fleets. Logistics 2021, 5, 28. [Google Scholar] [CrossRef]
- Shi, H.; Sun, L.; Teng, Y.; Hu, X. An online intelligent vehicle routing and scheduling approach for B2C e-commerce urban logistics distribution. Procedia Comput. Sci. 2019, 159, 2533–2542. [Google Scholar] [CrossRef]
- Chmiel, W.; Skalna, I.; Jędrusik, S. Intelligent route planning system based on interval computing. Multimedia Tools Appl. 2018, 78, 4693–4721. [Google Scholar] [CrossRef] [Green Version]
- Ahmadullah, N.; Islam, S.; Ahmed, T. Route Finder: Real-time optimum vehicle routing using mobile phone network. In Proceedings of the TENCON 2015—2015 IEEE Region 10 Conference, Macao, China, 1–4 November 2015; pp. 1–7. [Google Scholar] [CrossRef] [Green Version]
- Kikelomo, A.A.; Asafe, Y.N.; Paul, A.; Olawale, L.N. Design and implementation of mobile map application for finding shortest direction between two pair locations using shortest path algorithm: A case study. Int. J. Adv. Netw. Appl. 2017, 9, 3300–3305. [Google Scholar]
- Zunic, E.; Hindija, H.; Besirevic, A.; Hodzic, K.; Delalic, S. Improving performance of vehicle routing algorithms using GPS data. In Proceedings of the 14th Symposium on Neural Networks and Applications (NEUREL), Belgrade, Serbia, 20–21 November 2018; pp. 1–4. [Google Scholar] [CrossRef]
- Jose, D.; Prasad, S.; Sridhar, V. Intelligent vehicle monitoring using global positioning system and cloud computing. Procedia Comput. Sci. 2015, 50, 440–446. [Google Scholar] [CrossRef] [Green Version]
- Li, R.; Cheng, C.; Qi, M.; Lai, W. Design of dynamic vehicle routing system based on online map service. In Proceedings of the 2016 13th International Conference on Service Systems and Service Management (ICSSSM), Kunming, China, 24–26 June 2016; pp. 1–5. [Google Scholar] [CrossRef]
- Zambrano-Vega, C.; Acosta, G.; Loor, J.; Suárez, B.; Jaramillo, C.; Oviedo, B. A sales route optimization mobile application applying a genetic algorithm and the Google Maps navigation system. In Proceedings of the Information Technology and Systems. ICITS 2019, Quito, Ecuador, 6–8 February 2019; Rocha, Á., Ferrás, C., Paredes, M., Eds.; Advances in Intelligent Systems and Computing. Springer: Cham, Switzerland, 2019; Volume 918, pp. 517–527. [Google Scholar] [CrossRef]
- Pfoser, D.; Efentakis, A.; Wenk, C. Exploiting Road Network Properties in Effiient Shortest-Path Computation; International Computer Science Institute: Berkley, CA, USA, 2009; Available online: http://www.icsi.berkeley.edu/pubs/techreports/TR-09-007.pdf (accessed on 9 August 2021).
- Shahrier, M.; Hasnat, A. Route optimization issues and initiatives in Bangladesh: The context of regional significance. Transp. Eng. 2021, 4, 100054. [Google Scholar] [CrossRef]
- Gregor, T.; Krajčovič, M.; Więcek, D. Smart connected logistics. Procedia Eng. 2017, 192, 265–270. [Google Scholar] [CrossRef]
- Corner, R.J.; Dewan, A.M. Introduction in Dhaka Megacity: Geospatial Perspectives on Urbanisation, Environment and Health; Springer: New York, NY, USA, 2014; pp. 1–22. [Google Scholar]
- Khan, S.M.; Hoque, M.S. Traffic flow interruptions in Dhaka city: Is smooth traffic flow possible? J. Precidency Univ. 2013, 2, 46–54. [Google Scholar]
- Swapan, M.S.H.; Zaman, A.U.; Ahsan, T.; Ahmed, F. Transforming urban dichotomies and challenges of South Asian megacities: Rethinking sustainable growth of Dhaka, Bangladesh. Urban Sci. 2017, 1, 31. [Google Scholar] [CrossRef] [Green Version]
- Islam, S. Banglapedia—The National Encyclopedia of Bangladesh; Dhaka City Corporation: Dhaka, Bangladesh, 2012. [Google Scholar]
- Zagetdoo. Available online: https://www.zagetdoo.com/vehicle-routing (accessed on 4 June 2021).
- Maciejewski, M.; Bischoff, J.; Hörl, S.; Nagel, K. Towards a testbed for dynamic vehicle routing algorithms. In Proceedings of the Highlights of Practical Applications of Cyber-Physical Multi-Agent Systems, PAAMS 2017, Porto, Portugal, 21–23 June 2017; Bajo, J., Vale, Z., Hallenborg, K., Rocha, A.P., Mathieu, P., Pawlewski, P., Del Val, E., Novais, P., Lopes, F., Duque Méndez, N.D., et al., Eds.; Communications in Computer and Information Science. Springer: Cham, Switzerland, 2017; Volume 722. [Google Scholar] [CrossRef] [Green Version]
- Debnath, B.; Hossain, A.; Zefat, Z.M.; Rahman, M.A. An intelligent approach of vehicle routing of Super Shop Shawpno. In Proceedings of the International Conference on Mechanical, Industrial and Energy Engineering (ICMIE), Khulna, Bangladesh, 19–21 December 2020. [Google Scholar]
- Barceló, J.; Grzybowska, H.; Pardo, S. Vehicle routing and scheduling models, simulation and city logistics. In Dynamic Fleet Management; Zeimpekis, V., Tarantilis, C.D., Giaglis, G.M., Minis, I., Eds.; Operations Research/Computer Science Interfaces Series; Springer: Boston, MA, USA, 2007; Volume 38. [Google Scholar] [CrossRef] [Green Version]
- Suresh, S.; Renukappa, S.; Abdul-Aziz, A.-R.; Paloo, Y.; Jallow, H. Developments in the UK road transport from a smart cities perspective. Eng. Constr. Arch. Manag. 2021, 28, 845–862. [Google Scholar] [CrossRef]
- Di Nardo, M. Developing a conceptual framework model of Industry 4.0 for industrial management. Ind. Eng. Manag. Syst. 2020, 19, 551–560. [Google Scholar] [CrossRef]
- Nardo, M.; Forino, D.; Murino, T. The evolution of man–machine interaction: The role of human in Industry 4.0 paradigm. Prod. Manuf. Res. 2020, 8, 20–34. [Google Scholar] [CrossRef] [Green Version]
- Global Mobile App Revenue 2021. Available online: https://www.statista.com/statistics/269024/ (accessed on 26 May 2021).
- Holzer, A.; Ondrus, J. Trends in mobile application development. In Proceedings of the Mobile Wireless Middleware, Operating Systems, and Applications—Workshops, MOBILWARE 2009, Berlin, Germany, 28–29 April 2009; Hesselman, C., Giannelli, C., Eds.; Lecture Notes of the Institute for Computer Sciences, Social Informatics and Telecommunications Engineering. Springer: Berlin/Heidelberg, Germany, 2009; Volume 12. [Google Scholar] [CrossRef] [Green Version]
- Pon, B.; Seppälä, T.; Kenney, M. Android and the demise of operating system-based power: Firm strategy and platform control in the post-PC world. Telecommun. Policy 2014, 38, 979–991. [Google Scholar] [CrossRef]
- Gandhewar, N.; Sheikh, R. Google Android: An Emerging Software Platform for Mobile Devices. Available online: https://citeseerx.ist.psu.edu/viewdoc/download?doi=10.1.1.637.3019&rep=rep1&type=pdf (accessed on 9 August 2021).
- Morón, M.J.; Luque, R.; Casilari, E. On the capability of smartphones to perform as communication gateways in medical wireless personal area networks. Sensors 2014, 14, 575–594. [Google Scholar] [CrossRef]
- Android Studio. Available online: https://developer.android.com/studio (accessed on 26 May 2021).
- Cormen, T.H.; Leiserson, C.E.; Rivest, R.L.; Stein, C. Introduction to Algorithms, 2nd ed.; The MIT Press: Cambridge, MA, USA, 2001. [Google Scholar]
- Geographic Information Technology Training Alliance. Available online: http://www.gitta.info/Accessibiliti/en/html/Dijkstra_learningObject1.html (accessed on 18 June 2021).
- Rietveld, P.; Zwart, B.; van Wee, B.; Hoorn, T.V.D. On the relationship between travel time and travel distance of commuters. Ann. Reg. Sci. 1999, 33, 269–287. [Google Scholar] [CrossRef] [Green Version]













| Store ID | Latitude | Longitude | Address | Postal Code | ORDER ID | Rice (kg) | Pulse (kg) | Total (kg) |
|---|---|---|---|---|---|---|---|---|
| (Region-1) | ||||||||
| Depot (D) | 23.7679 | 90.4039 | Novo Tower, 270, Tejgaon Industrial Area | 1208 | ||||
| Outlet 1 | 23.8639 | 90.3971 | Plot-32/D&E, Nator Tower, RD-02, Sector-03, Uttara | 1230 | Order 1 | 1500 | 500 | 2000 |
| Outlet 2 | 23.814 | 90.3237 | Plot # 27, Road # 02, Sector # 11, Uttara. | 1230 | Order 2 | 500 | 0 | 500 |
| Outlet 3 | 23.8818 | 90.3886 | House-12, Road-12, Sector-10, Uttara | 1230 | Order 3 | 1000 | 500 | 1500 |
| Outlet 4 | 23.8458 | 90.4179 | 1–18, Kawla Bazar, Civil Avn Mkt, Dakshinkhan | 1229 | Order 4 | 500 | 200 | 700 |
| Outlet 5 | 23.834 | 90.4154 | House-1/C, 1/D, Road-16, Nikunja-2, Khilkhet | 1229 | Order 5 | 500 | 300 | 800 |
| Outlet 6 | 23.7647 | 90.4291 | House- 14 & 30-B, Blk-B, North Banasree, Rampura | 1219 | Order 6 | 1500 | 500 | 2000 |
| Outlet 7 | 23.7646 | 90.4291 | Block-K, South Banasree, Rampura | 1219 | Order 7 | 1000 | 200 | 1200 |
| Outlet 8 | 23.729 | 90.4295 | 3/2, Sky view Plaza, Mugdapara, Sabujbagh | 1219 | Order 8 | 1500 | 500 | 2000 |
| Outlet 9 | 23.7612 | 90.4293 | House-12, H Avenue Rd No-08, Rampura, Banasree | 1219 | Order 9 | 600 | 200 | 800 |
| Outlet 10 | 23.8098 | 90.3865 | Shop-05, Plot-60, RD-07, Banasree, Rampura | 1219 | Order 10 | 500 | 0 | 500 |
| Total | 9100 | 2900 | 12,000 | |||||
| Store ID | Latitude | Longitude | Address | Postal Code | ORDER ID | Rice (kg) | Pulse (kg) | Total (kg) |
|---|---|---|---|---|---|---|---|---|
| (Region-2) | ||||||||
| Depot (D) | 23.7679 | 90.4039 | Novo Tower, 270, Tejgaon Industrial Area | 1208 | ||||
| Outlet 11 | 23.7986 | 90.3706 | 544/2-C, Kazipara, Mirpur | 1216 | Order 1 | 800 | 200 | 1000 |
| Outlet 12 | 23.7986 | 90.3654 | 558 East Kazipara, Mirpur | 1216 | Order 2 | 700 | 300 | 1000 |
| Outlet 13 | 23.7963 | 90.3513 | 3/A, City Centre, Darussalam RD, Mirpur-01 | 1216 | Order 3 | 1000 | 500 | 1500 |
| Outlet 14 | 23.7986 | 90.3654 | 1/2 Arsin Gate, Eastern Housing Society | 1216 | Order 4 | 600 | 100 | 700 |
| Outlet 15 | 23.7743 | 90.3578 | Plot-01, Dhaka Housing Ring Road, Shamoli | 1207 | Order 5 | 300 | 200 | 500 |
| Outlet 16 | 23.7683 | 90.3481 | 29, Kaderabad Housing, Katasur, Mohammadpur | 1207 | Order 6 | 1600 | 400 | 2000 |
| Outlet 17 | 23.7621 | 90.3559 | 04, Mohammadi Housing Ltd., Mohammadpur | 1207 | Order 7 | 1500 | 500 | 2000 |
| Outlet 18 | 23.7621 | 90.3493 | 20/11, Tajmohal Road, Block C, Mohammadpur | 1207 | Order 8 | 1000 | 200 | 1200 |
| Outlet 19 | 23.7527 | 90.3724 | 55–2, Qazi Nuruzzaman Sarak, West Panthapath | 1205 | Order 9 | 700 | 100 | 800 |
| Outlet 20 | 23.7396 | 90.3631 | 68/C, Jigatala, Dhanmondi, Dhaka-1209. | 1209 | Order 10 | 600 | 200 | 800 |
| Total | 8800 | 2700 | 11,500 | |||||
| Location Name | Distance (Before) (km) | Distance (After) (km) | Reduction in Distance (km) | Time (Before) (min) | Time (After) (min) | Reduction in Time (min) |
|---|---|---|---|---|---|---|
| Depot | 0.0 | 0.0 | 0.0 | 0.0 | 0.0 | 0.0 |
| Outlet 2 | 10.0 | 9.2 | 0.8 | 53.0 | 40.0 | 13.0 |
| Outlet 10 | 8.7 | 8.1 | 0.6 | 43.0 | 34.0 | 9.0 |
| Outlet 5 | 7.0 | 7.0 | 0.0 | 27.0 | 23.0 | 4.0 |
| Outlet 3 | 6.2 | 6.0 | 0.2 | 24.0 | 22.0 | 2.0 |
| Outlet 1 | 3.3 | 3.1 | 0.2 | 12.0 | 10.0 | 2.0 |
| Outlet 4 | 3.0 | 2.5 | 0.5 | 11.0 | 9.0 | 2.0 |
| Depot | 7.5 | 6.2 | 1.3 | 25.0 | 22.0 | 3.0 |
| Location Name | Distance (Before) (km) | Distance (After) (km) | Reduction in Distance (km) | Time (Before) (min) | Time (After) (min) | Reduction in Time (min) |
|---|---|---|---|---|---|---|
| Depot | 0.0 | 0.0 | 0.0 | 0.0 | 0.0 | 0.0 |
| Outlet 8 | 8.1 | 7.4 | 0.7 | 49.0 | 38.0 | 11.0 |
| Outlet 9 | 5.5 | 5.1 | 0.4 | 41.0 | 32.0 | 9.0 |
| Outlet 7 | 3.0 | 2.5 | 0.5 | 20.0 | 14.0 | 6.0 |
| Outlet 6 | 2.8 | 2.3 | 0.5 | 17.0 | 14.0 | 3.0 |
| Depot | 5.0 | 5.0 | 0.0 | 25.0 | 19.0 | 6.0 |
| Location Name | Distance (Before) (km) | Distance (After) (km) | Reduction in Distance (km) | Time (Before) (min) | Time (After) (min) | Reduction in Time (min) |
|---|---|---|---|---|---|---|
| Depot | 0.0 | 0.0 | 0.0 | 0.0 | 0.0 | 0.0 |
| Outlet 16 | 6.4 | 6.1 | 0.3 | 31.0 | 28.0 | 3.0 |
| Outlet 18 | 2.1 | 1.6 | 0.5 | 12.0 | 9.0 | 3.0 |
| Outlet 17 | 1.2 | 1.0 | 0.2 | 8.0 | 8.0 | 0.0 |
| Outlet 20 | 3.4 | 3.0 | 0.4 | 23.0 | 20.0 | 3.0 |
| Depot | 7.0 | 7.0 | 0.0 | 42.0 | 38.0 | 4.0 |
| Location Name | Distance (Before) (km) | Distance (After) (km) | Reduction in Distance (km) | Time (Before) (min) | Time (After) (min) | Reduction in Time (min) |
|---|---|---|---|---|---|---|
| Depot | 0.0 | 0.0 | 0.0 | 0.0 | 0.0 | 0.0 |
| Outlet 11 | 6.5 | 6.1 | 0.4 | 34.0 | 30.0 | 4.0 |
| Outlet 14 | 4.2 | 3.4 | 0.8 | 20.0 | 15.0 | 5.0 |
| Outlet 12 | 4.1 | 3.1 | 1.0 | 21.0 | 15.0 | 6.0 |
| Outlet 13 | 3.0 | 2.4 | 0.6 | 15.0 | 13.0 | 2.0 |
| Outlet 15 | 4.1 | 3.0 | 1.1 | 26.0 | 21.0 | 5.0 |
| Outlet 19 | 4.0 | 3.6 | 0.4 | 30.0 | 27.0 | 3.0 |
| Depot | 4.2 | 3.8 | 0.4 | 31.0 | 25.0 | 6.0 |
Publisher’s Note: MDPI stays neutral with regard to jurisdictional claims in published maps and institutional affiliations. |
© 2021 by the authors. Licensee MDPI, Basel, Switzerland. This article is an open access article distributed under the terms and conditions of the Creative Commons Attribution (CC BY) license (https://creativecommons.org/licenses/by/4.0/).
Share and Cite
Rahman, M.A.; Hossain, A.-A.; Debnath, B.; Zefat, Z.M.; Morshed, M.S.; Adnan, Z.H. Intelligent Vehicle Scheduling and Routing for a Chain of Retail Stores: A Case Study of Dhaka, Bangladesh. Logistics 2021, 5, 63. https://doi.org/10.3390/logistics5030063
Rahman MA, Hossain A-A, Debnath B, Zefat ZM, Morshed MS, Adnan ZH. Intelligent Vehicle Scheduling and Routing for a Chain of Retail Stores: A Case Study of Dhaka, Bangladesh. Logistics. 2021; 5(3):63. https://doi.org/10.3390/logistics5030063
Chicago/Turabian StyleRahman, M. Azizur, Al-Amin Hossain, Binoy Debnath, Zinnat Mahmud Zefat, Mohammad Sarwar Morshed, and Ziaul Haq Adnan. 2021. "Intelligent Vehicle Scheduling and Routing for a Chain of Retail Stores: A Case Study of Dhaka, Bangladesh" Logistics 5, no. 3: 63. https://doi.org/10.3390/logistics5030063
APA StyleRahman, M. A., Hossain, A.-A., Debnath, B., Zefat, Z. M., Morshed, M. S., & Adnan, Z. H. (2021). Intelligent Vehicle Scheduling and Routing for a Chain of Retail Stores: A Case Study of Dhaka, Bangladesh. Logistics, 5(3), 63. https://doi.org/10.3390/logistics5030063

