Coenzyme-A-Responsive Nanogel-Coated Electrochemical Sensor for Osteoarthritis-Detection-Based Genetic Models
Abstract
1. Introduction
2. Results and Discussion
2.1. Design and Mechanism of CoA-Responsive Nanogel-Coated Sensor for OA Monitoring
2.2. Effect of CoA on PD@PAH-MnO2 Nanogel Properties
2.3. Electrochemical Detection of CoA in OA Genetic Models Using PD@PAH-MnO2 Nanogel-Coated Sensor
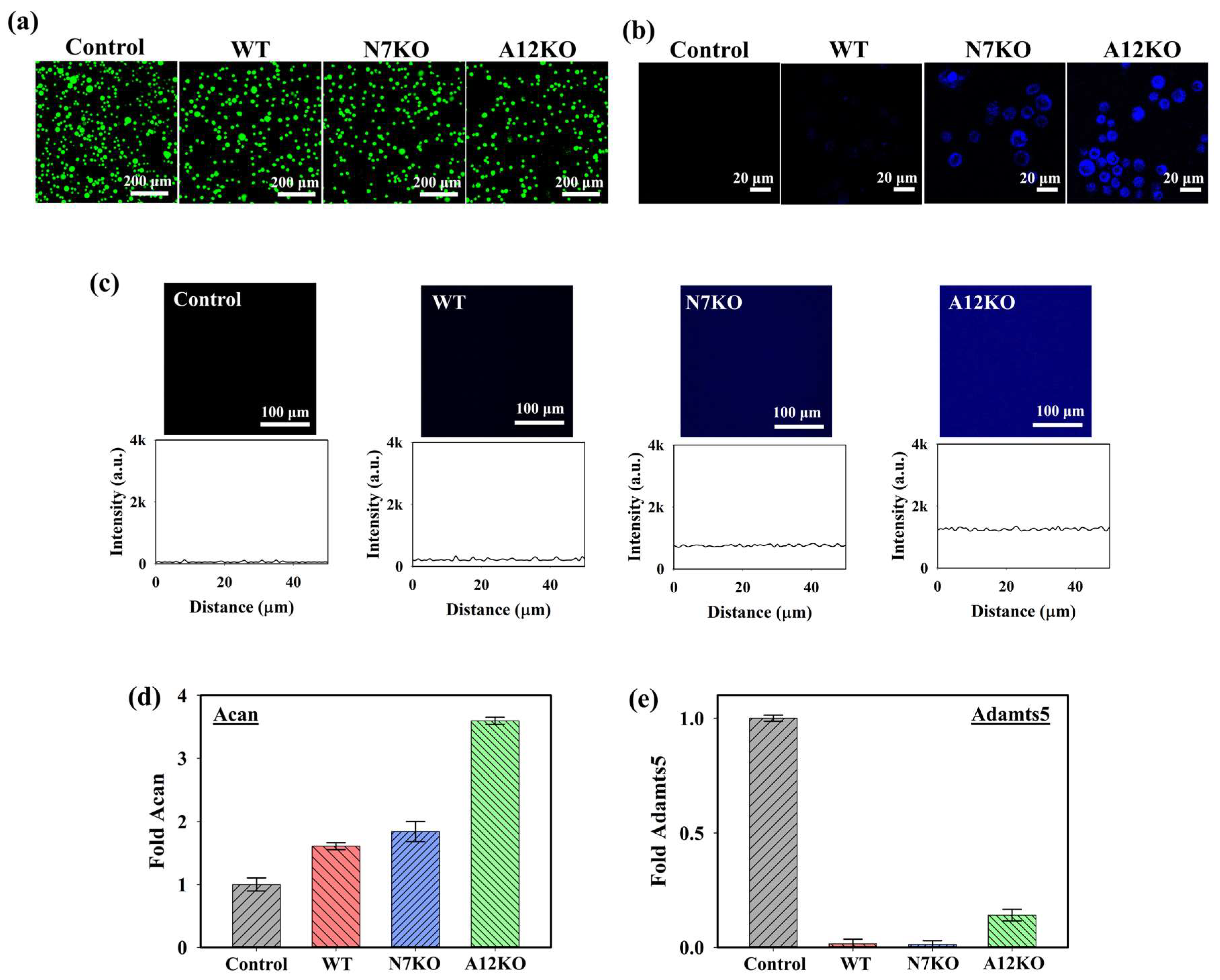
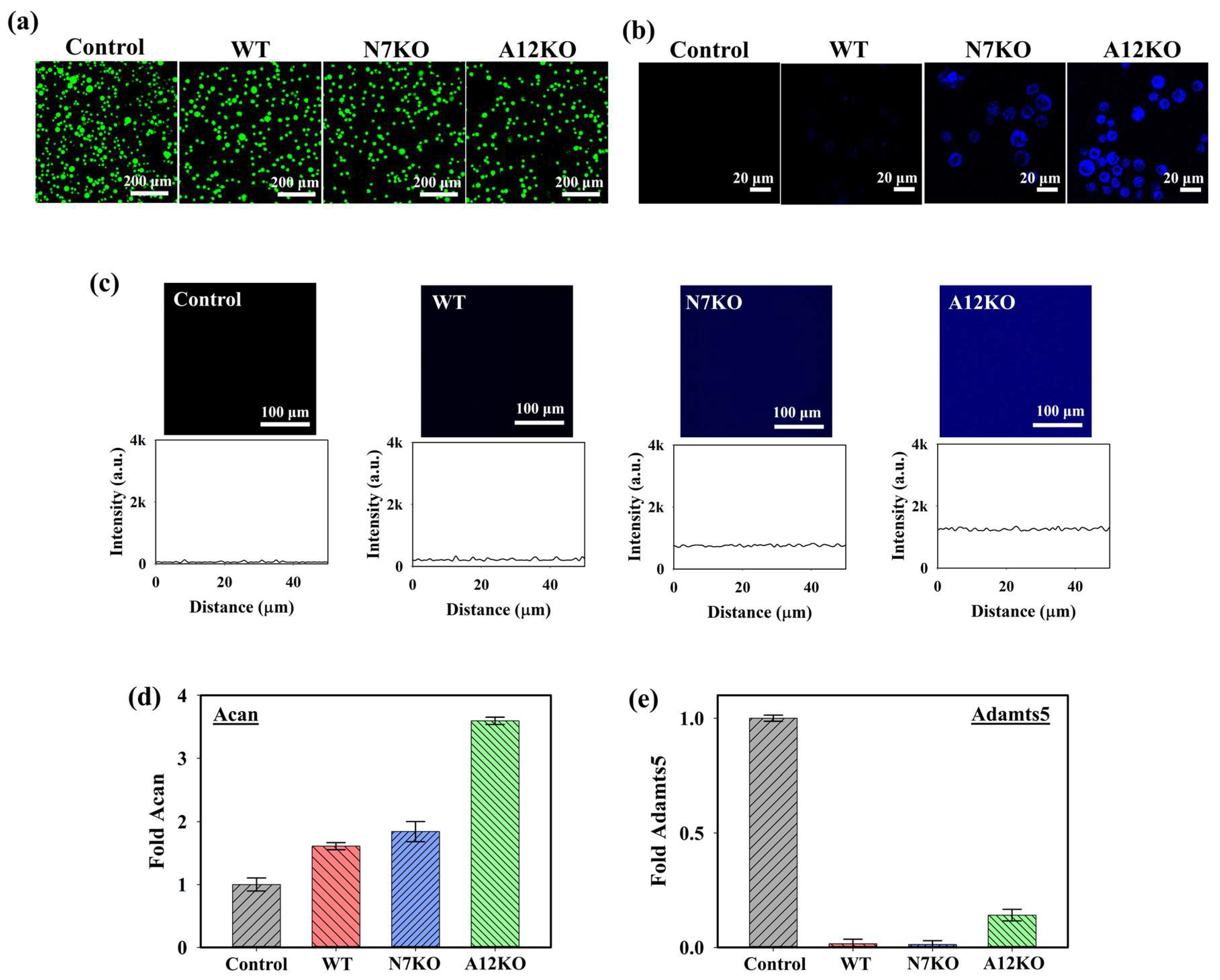
2.4. Cellular Analysis and Transcriptional Studies of Anabolic–Catabolic Factors in OA Genetic Models
3. Conclusions
4. Materials and Methods
4.1. Materials
4.2. Characterizations
4.3. Synthesis of CoA-Responsive Nanogel (PD@PAH-MnO2)
4.4. Synthesis of CoA-Responsive PD@PAH-MnO2 Nanogel-Coated Sensor
4.5. Electrochemical-Based Detection of CoA Using PD@PAH-MnO2 Nanogel-Coated Sensor
4.6. Sensing Ability of PD@PAH-MnO2 Nanogel-Coated Sensor towards In Vitro OA Genetic Models
4.7. Confocal Imaging of PD@PAH-MnO2 Nanogel-Coated Sensor
Supplementary Materials
Author Contributions
Funding
Institutional Review Board Statement
Data Availability Statement
Conflicts of Interest
References
- Neogi, T. The Epidemiology and Impact of Pain in Osteoarthritis. Osteoarthr. Cartil. 2013, 21, 1145–1153. [Google Scholar] [CrossRef]
- Scheuing, W.J.; Reginato, A.M.; Deeb, M.; Acer Kasman, S. The Burden of Osteoarthritis: Is It a Rising Problem? Best Pract. Res. Clin. Rheumatol. 2023, 37, 101836. [Google Scholar] [CrossRef] [PubMed]
- De Leon-Oliva, D.; Boaru, D.L.; Perez-Exposito, R.E.; Fraile-Martinez, O.; García-Montero, C.; Diaz, R.; Bujan, J.; García-Honduvilla, N.; Lopez-Gonzalez, L.; Álvarez-Mon, M.; et al. Advanced Hydrogel-Based Strategies for Enhanced Bone and Cartilage Regeneration: A Comprehensive Review. Gels 2023, 9, 885. [Google Scholar] [CrossRef]
- Grässel, S.; Muschter, D. Recent Advances in the Treatment of Osteoarthritis. F1000Research 2020, 9, 325. [Google Scholar] [CrossRef] [PubMed]
- Porcello, A.; Hadjab, F.; Ajouaou, M.; Philippe, V.; Martin, R.; Abdel-Sayed, P.; Hirt-Burri, N.; Scaletta, C.; Raffoul, W.; Applegate, L.A.; et al. Ex Vivo Functional Benchmarking of Hyaluronan-Based Osteoarthritis Viscosupplement Products: Comprehensive Assessment of Rheological, Lubricative, Adhesive, and Stability Attributes. Gels 2023, 9, 808. [Google Scholar] [CrossRef]
- Tong, L.; Yu, H.; Huang, X.; Shen, J.; Xiao, G.; Chen, L.; Wang, H.; Xing, L.; Chen, D. Current Understanding of Osteoarthritis Pathogenesis and Relevant New Approaches. Bone Res. 2022, 10, 60. [Google Scholar] [CrossRef] [PubMed]
- He, Y.; Li, Z.; Alexander, P.G.; Ocasio-Nieves, B.D.; Yocum, L.; Lin, H.; Tuan, R.S. Pathogenesis of Osteoarthritis: Risk Factors, Regulatory Pathways in Chondrocytes, and Experimental Models. Biology 2020, 9, 194. [Google Scholar] [CrossRef]
- Wei, G.; Lu, K.; Umar, M.; Zhu, Z.; Lu, W.W.; Speakman, J.R.; Chen, Y.; Tong, L.; Chen, D. Risk of Metabolic Abnormalities in Osteoarthritis: A New Perspective to Understand Its Pathological Mechanisms. Bone Res. 2023, 11, 63. [Google Scholar] [CrossRef]
- Zheng, L.; Zhang, Z.; Sheng, P.; Mobasheri, A. The Role of Metabolism in Chondrocyte Dysfunction and the Progression of Osteoarthritis. Ageing Res. Rev. 2021, 66, 101249. [Google Scholar] [CrossRef]
- Shi, L.; Tu, B.P. Acetyl-CoA and the Regulation of Metabolism: Mechanisms and Consequences. Curr. Opin. Cell Biol. 2015, 33, 125–131. [Google Scholar] [CrossRef]
- Adam, M.S.; Zhuang, H.; Ren, X.; Zhang, Y.; Zhou, P. The Metabolic Characteristics and Changes of Chondrocytes in vivo and in vitro in Osteoarthritis. Front. Endocrinol. 2024, 15, 1393550. [Google Scholar] [CrossRef] [PubMed]
- Ding, L.; Sun, W.; Balaz, M.; He, A.; Klug, M.; Wieland, S.; Caiazzo, R.; Raverdy, V.; Pattou, F.; Lefebvre, P.; et al. Peroxisomal β-Oxidation Acts as a Sensor for Intracellular Fatty Acids and Regulates Lipolysis. Nat. Metab. 2021, 3, 1648–1661. [Google Scholar] [CrossRef] [PubMed]
- Guo, J.; Huang, X.; Dou, L.; Yan, M.; Shen, T.; Tang, W.; Li, J. Aging and Aging-Related Diseases: From Molecular Mechanisms to Interventions and Treatments. Signal Transduct. Target. Ther. 2022, 7, 391. [Google Scholar] [CrossRef] [PubMed]
- Tan, C.; Li, L.; Han, J.; Xu, K.; Liu, X. A New Strategy for Osteoarthritis Therapy: Inhibition of Glycolysis. Front. Pharmacol. 2022, 13, 1057229. [Google Scholar] [CrossRef] [PubMed]
- Jiang, D.; Guo, J.; Liu, Y.; Li, W.; Lu, D. Glycolysis: An Emerging Regulator of Osteoarthritis. Front. Immunol. 2024, 14, 1327852. [Google Scholar] [CrossRef] [PubMed]
- Song, J.; Kim, E.H.; Yang, J.-H.; Kim, D.; Robby, A.I.; Kim, S.; Park, S.Y.; Ryu, J.H.; Jin, E.-J. Upregulated FOXM1 Stimulates Chondrocyte Senescence in Acot12-/- Nudt7-/- Double Knockout Mice. Theranostics 2023, 13, 5207–5222. [Google Scholar] [CrossRef] [PubMed]
- Yamato, S.; Nakajima, M.; Wakabayashi, H.; Shimada, K. Specific Detection of Acetyl-Coenzyme A by Reversed-Phase Ion-Pair High-Performance Liquid Chromatography with an Immobilized Enzyme Reactor. J. Chromatogr. A 1992, 590, 241–245. [Google Scholar] [CrossRef] [PubMed]
- Shurubor, Y.; D’Aurelio, M.; Clark-Matott, J.; Isakova, E.; Deryabina, Y.; Beal, M.; Cooper, A.; Krasnikov, B. Determination of Coenzyme A and Acetyl-Coenzyme A in Biological Samples Using HPLC with UV Detection. Molecules 2017, 22, 1388. [Google Scholar] [CrossRef] [PubMed]
- Kantner, D.S.; Megill, E.; Bostwick, A.; Yang, V.; Bekeova, C.; Van Scoyk, A.; Seifert, E.L.; Deininger, M.W.; Snyder, N.W. Comparison of Colorimetric, Fluorometric, and Liquid Chromatography-Mass Spectrometry Assays for Acetyl-Coenzyme A. Anal. Biochem. 2024, 685, 115405. [Google Scholar] [CrossRef]
- Xue, L.; Schnacke, P.; Frei, M.S.; Koch, B.; Hiblot, J.; Wombacher, R.; Fabritz, S.; Johnsson, K. Probing Coenzyme A Homeostasis with Semisynthetic Biosensors. Nat. Chem. Biol. 2023, 19, 346–355. [Google Scholar] [CrossRef]
- Yang, L.; Sun, L.; Zhang, H.; Bian, F.; Zhao, Y. Ice-Inspired Lubricated Drug Delivery Particles from Microfluidic Electrospray for Osteoarthritis Treatment. ACS Nano 2021, 15, 20600–20606. [Google Scholar] [CrossRef]
- Lei, L.; Ma, B.; Xu, C.; Liu, H. Emerging Tumor-on-Chips with Electrochemical Biosensors. TrAC Trends Anal. Chem. 2022, 153, 116640. [Google Scholar] [CrossRef]
- Lei, Y.; Zhang, Q.; Kuang, G.; Wang, X.; Fan, Q.; Ye, F. Functional Biomaterials for Osteoarthritis Treatment: From Research to Application. Smart Med. 2022, 1, e20220014. [Google Scholar] [CrossRef]
- Chandra, P.; Tan, Y.N.; Singh, S.P. Next Generation Point-of-Care Biomedical Sensors Technologies for Cancer Diagnosis; Springer: Berlin/Heidelberg, Germany, 2017; ISBN 9789811047268. [Google Scholar]
- Zhuang, X.; Chen, D.; Wang, S.; Liu, H.; Chen, L. Manganese Dioxide Nanosheet-Decorated Ionic Liquid-Functionalized Graphene for Electrochemical Theophylline Biosensing. Sens. Actuator B-Chem. 2017, 251, 185–191. [Google Scholar] [CrossRef]
- Ruiz-Valdepeñas Montiel, V.; Povedano, E.; Vargas, E.; Torrente-Rodríguez, R.M.; Pedrero, M.; Reviejo, A.J.; Campuzano, S.; Pingarrón, J.M. Comparison of Different Strategies for the Development of Highly Sensitive Electrochemical Nucleic Acid Biosensors Using Neither Nanomaterials nor Nucleic Acid Amplification. ACS Sensors 2018, 3, 211–221. [Google Scholar] [CrossRef] [PubMed]
- Kim, J.H.; Suh, Y.J.; Park, D.; Yim, H.; Kim, H.; Kim, H.J.; Yoon, D.S.; Hwang, K.S. Technological Advances in Electrochemical Biosensors for the Detection of Disease Biomarkers. Biomed. Eng. Lett. 2021, 11, 309–334. [Google Scholar] [CrossRef] [PubMed]
- Kanoun, O.; Lazarević-Pašti, T.; Pašti, I.; Nasraoui, S.; Talbi, M.; Brahem, A.; Adiraju, A.; Sheremet, E.; Rodriguez, R.D.; Ben Ali, M.; et al. A Review of Nanocomposite-Modified Electrochemical Sensors for Water Quality Monitoring. Sensors 2021, 21, 4131. [Google Scholar] [CrossRef] [PubMed]
- Zhang, W.; Jia, B.; Furumai, H. Fabrication of Graphene Film Composite Electrochemical Biosensor as a Pre-Screening Algal Toxin Detection Tool in the Event of Water Contamination. Sci. Rep. 2018, 8, 10686. [Google Scholar] [CrossRef] [PubMed]
- Kumar, S.; Bukkitgar, S.D.; Singh, S.; Pratibha; Singh, V.; Reddy, K.R.; Shetti, N.P.; Venkata Reddy, C.; Sadhu, V.; Naveen, S. Electrochemical Sensors and Biosensors Based on Graphene Functionalized with Metal Oxide Nanostructures for Healthcare Applications. ChemistrySelect 2019, 4, 5322–5337. [Google Scholar] [CrossRef]
- Amiri, M.; Bezaatpour, A.; Jafari, H.; Boukherroub, R.; Szunerits, S. Electrochemical Methodologies for the Detection of Pathogens. ACS Sensors 2018, 3, 1069–1086. [Google Scholar] [CrossRef]
- Chen, S.; Chen, X.; Zhang, L.; Gao, J.; Ma, Q. Electrochemiluminescence Detection of Escherichia Coli O157:H7 Based on a Novel Polydopamine Surface Imprinted Polymer Biosensor. ACS Appl. Mater. Interfaces 2017, 9, 5430–5436. [Google Scholar] [CrossRef]
- Ferrier, D.C.; Honeychurch, K.C. Carbon Nanotube (CNT)-Based Biosensors. Biosensors 2021, 11, 486. [Google Scholar] [CrossRef] [PubMed]
- Anindya, W.; Wahyuni, W.T.; Rafi, M.; Putra, B.R. Electrochemical Sensor Based on Graphene Oxide/PEDOT:PSS Composite Modified Glassy Carbon Electrode for Environmental Nitrite Detection. Int. J. Electrochem. Sci. 2023, 18, 100034. [Google Scholar] [CrossRef]
- Ahmed, A.; Rushworth, J.V.; Hirst, N.A.; Millner, P.A. Biosensors for Whole-Cell Bacterial Detection. Clin. Microbiol. Rev. 2014, 27, 631–646. [Google Scholar] [CrossRef] [PubMed]
- Shao, Y.; Wang, J.; Wu, H.; Liu, J.; Aksay, I.A.; Lin, Y. Graphene Based Electrochemical Sensors and Biosensors: A Review. Electroanalysis 2010, 22, 1027–1036. [Google Scholar] [CrossRef]
- Menon, S.; Mathew, M.R.; Sam, S.; Keerthi, K.; Kumar, K.G. Recent Advances and Challenges in Electrochemical Biosensors for Emerging and Re-Emerging Infectious Diseases. J. Electroanal. Chem. 2020, 878, 114596. [Google Scholar] [CrossRef]
- Shymborska, Y.; Budkowski, A.; Raczkowska, J.; Donchak, V.; Melnyk, Y.; Vasiichuk, V.; Stetsyshyn, Y. Switching It Up: The Promise of Stimuli-Responsive Polymer Systems in Biomedical Science. Chem. Rec. 2024, 24, e202300217. [Google Scholar] [CrossRef]
- Jo, H.J.; Robby, A.I.; Kim, S.G.; Lee, G.; Lee, B.C.; Park, S.Y. Reusable Biosensor-Based Polymer Dot-Coated Electrode Surface for Wireless Detection of Bacterial Contamination. Sens. Actuator B-Chem. 2021, 346, 130503. [Google Scholar] [CrossRef]
- Im, S.H.; Robby, A.I.; Choi, H.; Chung, J.Y.; Kim, Y.S.; Park, S.Y.; Chung, H.J. A Wireless, CRISPR-Polymer Dot Electrochemical Sensor for the Diagnosis of Bacterial Pneumonia and Multi-Drug Resistance. ACS Appl. Mater. Interfaces 2024, 16, 5637–5647. [Google Scholar] [CrossRef]
- Xia, C.; Zhu, S.; Feng, T.; Yang, M.; Yang, B. Evolution and Synthesis of Carbon Dots: From Carbon Dots to Carbonized Polymer Dots. Adv. Sci. 2019, 6, 1901316. [Google Scholar] [CrossRef]
- Ru, Y.; Ai, L.; Jia, T.; Liu, X.; Lu, S.; Tang, Z.; Yang, B. Recent Advances in Chiral Carbonized Polymer Dots: From Synthesis and Properties to Applications. Nano Today 2020, 34, 100953. [Google Scholar] [CrossRef]
- Wu, C.; Chiu, D.T. Highly Fluorescent Semiconducting Polymer Dots for Biology and Medicine. Angew. Chemie Int. Ed. 2013, 52, 3086–3109. [Google Scholar] [CrossRef]
- Kim, S.G.; Robby, A.I.; Lee, B.C.; Lee, G.; Park, S.Y. Mitochondria-Targeted ROS- and GSH-Responsive Diselenide-Crosslinked Polymer Dots for Programmable Paclitaxel Release. J. Ind. Eng. Chem. 2021, 99, 98–106. [Google Scholar] [CrossRef]
- Won, H.J.; Robby, A.I.; Jhon, H.S.; In, I.; Ryu, J.H.; Park, S.Y. Wireless Label-Free Electrochemical Detection of Cancer Cells by MnO2-Decorated Polymer Dots. Sens. Actuator B-Chem. 2020, 320, 128391. [Google Scholar] [CrossRef]
- Min Kim, T.; Ryplida, B.; Lee, G.; Young Park, S. Cancer Cells Targeting H2O2-Responsive MXene-Integrated Hyaluronic Acid Polymer Dots Coated Sensor. J. Ind. Eng. Chem. 2023, 120, 188–194. [Google Scholar] [CrossRef]
- Costa, P.M.; Learmonth, D.A.; Gomes, D.B.; Cautela, M.P.; Oliveira, A.C.N.; Andrade, R.; Espregueira-Mendes, J.; Veloso, T.R.; Cunha, C.B.; Sousa, R.A. Mussel-Inspired Catechol Functionalisation as a Strategy to Enhance Biomaterial Adhesion: A Systematic Review. Polymers 2021, 13, 3317. [Google Scholar] [CrossRef]
- Zhang, Z.; Yu, C.; Wu, Y.; Wang, Z.; Xu, H.; Yan, Y.; Zhan, Z.; Yin, S. Semiconducting Polymer Dots for Multifunctional Integrated Nanomedicine Carriers. Mater. Today Bio 2024, 26, 101028. [Google Scholar] [CrossRef]
- Regan, E.A.; Bowler, R.P.; Crapo, J.D. Joint Fluid Antioxidants Are Decreased in Osteoarthritic Joints Compared to Joints with Macroscopically Intact Cartilage and Subacute Injury. Osteoarthr. Cartil. 2008, 16, 515–521. [Google Scholar] [CrossRef]
- Xiao, Z.; Yu, X.; Zhang, S.; Liang, A. The Expression Levels and Significance of GSH, MDA, SOD, and 8-OHdG in Osteochondral Defects of Rabbit Knee Joints. Biomed Res. Int. 2022, 2022, 6916179. [Google Scholar] [CrossRef]
- Zhang, X.; Hou, L.; Guo, Z.; Wang, G.; Xu, J.; Zheng, Z.; Sun, K.; Guo, F. Lipid Peroxidation in Osteoarthritis: Focusing on 4-Hydroxynonenal, Malondialdehyde, and Ferroptosis. Cell Death Discov. 2023, 9, 320. [Google Scholar] [CrossRef]
- Robby, A.I.; Yang, J.; Jin, E.; Park, S.Y. Tumor Microenvironment-Selective Sol–Gel Mineralization of ROS-Responsive Stretchable and Conductive Hydrogel. Adv. Funct. Mater. 2024, 2402367. [Google Scholar] [CrossRef]
- Liu, J.; Feng, L.; Wu, Y. Enzymatically Synthesised MnO2 Nanoparticles for Efficient Near-Infrared Photothermal Therapy and Dual-Responsive Magnetic Resonance Imaging. Nanoscale 2021, 13, 11093–11103. [Google Scholar] [CrossRef]
- Zhang, M.; Xing, L.; Ke, H.; He, Y.-J.; Cui, P.-F.; Zhu, Y.; Jiang, G.; Qiao, J.-B.; Lu, N.; Chen, H.; et al. MnO2 -Based Nanoplatform Serves as Drug Vehicle and MRI Contrast Agent for Cancer Theranostics. ACS Appl. Mater. Interfaces 2017, 9, 11337–11344. [Google Scholar] [CrossRef]
- Jiang, Y.; Zhao, J.; Zhang, D. Manganese Dioxide-Based Nanomaterials for Medical Applications. ACS Biomater. Sci. Eng. 2024, 10, 2680–2702. [Google Scholar] [CrossRef]





Disclaimer/Publisher’s Note: The statements, opinions and data contained in all publications are solely those of the individual author(s) and contributor(s) and not of MDPI and/or the editor(s). MDPI and/or the editor(s) disclaim responsibility for any injury to people or property resulting from any ideas, methods, instructions or products referred to in the content. |
© 2024 by the authors. Licensee MDPI, Basel, Switzerland. This article is an open access article distributed under the terms and conditions of the Creative Commons Attribution (CC BY) license (https://creativecommons.org/licenses/by/4.0/).
Share and Cite
Robby, A.I.; Jiang, S.; Jin, E.-J.; Park, S.Y. Coenzyme-A-Responsive Nanogel-Coated Electrochemical Sensor for Osteoarthritis-Detection-Based Genetic Models. Gels 2024, 10, 451. https://doi.org/10.3390/gels10070451
Robby AI, Jiang S, Jin E-J, Park SY. Coenzyme-A-Responsive Nanogel-Coated Electrochemical Sensor for Osteoarthritis-Detection-Based Genetic Models. Gels. 2024; 10(7):451. https://doi.org/10.3390/gels10070451
Chicago/Turabian StyleRobby, Akhmad Irhas, Songling Jiang, Eun-Jung Jin, and Sung Young Park. 2024. "Coenzyme-A-Responsive Nanogel-Coated Electrochemical Sensor for Osteoarthritis-Detection-Based Genetic Models" Gels 10, no. 7: 451. https://doi.org/10.3390/gels10070451
APA StyleRobby, A. I., Jiang, S., Jin, E.-J., & Park, S. Y. (2024). Coenzyme-A-Responsive Nanogel-Coated Electrochemical Sensor for Osteoarthritis-Detection-Based Genetic Models. Gels, 10(7), 451. https://doi.org/10.3390/gels10070451

