Optimizing the Probabilistic Neural Network Model with the Improved Manta Ray Foraging Optimization Algorithm to Identify Pressure Fluctuation Signal Features
Abstract
1. Introduction
1.1. Motivation and Contribution
- Discrete wavelet transforms extracts pressure fluctuation signal features. The fuzzy c-means (FCM) clustering algorithm method, a partition-based clustering algorithm, classifies extracted features and automatically classifies vibration signal characteristics.
- To improve the manta ray foraging optimization (MRFO) algorithm, four improvement methodologies were chosen, including an elite-opposition-based learning algorithm and adaptive t distribution. The improved manta ray foraging optimization (ITMRFO) algorithm method was put to the test using 23 benchmark functions. The experimental findings demonstrate the good exploration and exploitation capabilities of the ITMRFO algorithm.
- Experiments were carried out on the vibration signal of the draft tube of a mixed flow turbine, and verification was achieved through the confusion matrix, accuracy, precision, recall, F1-score, and identification error rate of the training samples. The usefulness of the probabilistic neural network (PNN) identification method optimized by the improved manta ray foraging optimization (ITMRFO) algorithm was demonstrated. The results of the experiments show that the ITMRFO-PNN model is effective at identifying the vibration signs of the draft tube of the hydraulic turbine.
1.2. Paper Organization
2. Materials and Methods
2.1. Discrete Wavelet Transform
2.2. Fuzzy C-Means Clustering Algorithm
2.3. An Improved MRFO Algorithm
2.3.1. MRFO Algorithm
- Chain foragingwhere denotes the position of the tth generation, the ith individual in the dimension, denotes a random number uniformly distributed on , denotes the position of the best individual in the tth generation in the dth dimension, denotes the number of individuals, and is the chain factor.
- Spiral foragingWhenwhere is the total number of iterations, is a random number evenly distributed on the range , and is the spiral factor.Whenwhere indicates the random position in generation tth and dimension dth. The upper and lower limits of a variable are denoted by .
- The rolling foragingwhere is the rollover factor, and the random integers and are both equally distributed on the range .
2.3.2. Elite Opposition-Based Learning
2.3.3. Adaptive T-Distribution Strategy
2.3.4. ITMFRO Algorithm
- Chain foragingwhere denotes the position of the tth generation, the ith individual in the dimension, denotes the position of the best individual in the tth generation in the dth dimension, denotes the number of individuals, and is the t-distribution.
- Spiral foragingWhenwhere is the total number of iterations, is a random number evenly distributed on the range , and is the spiral factor.Whenwhere indicates the random position in generation tth and dimension dth and indicates the top 50% of the population.
- The rolling foragingwhere is the rollover factor and the random integers and are both equally distributed on the range .
2.3.5. Algorithm Comparison Validation
2.4. Probabilistic Neural Networks
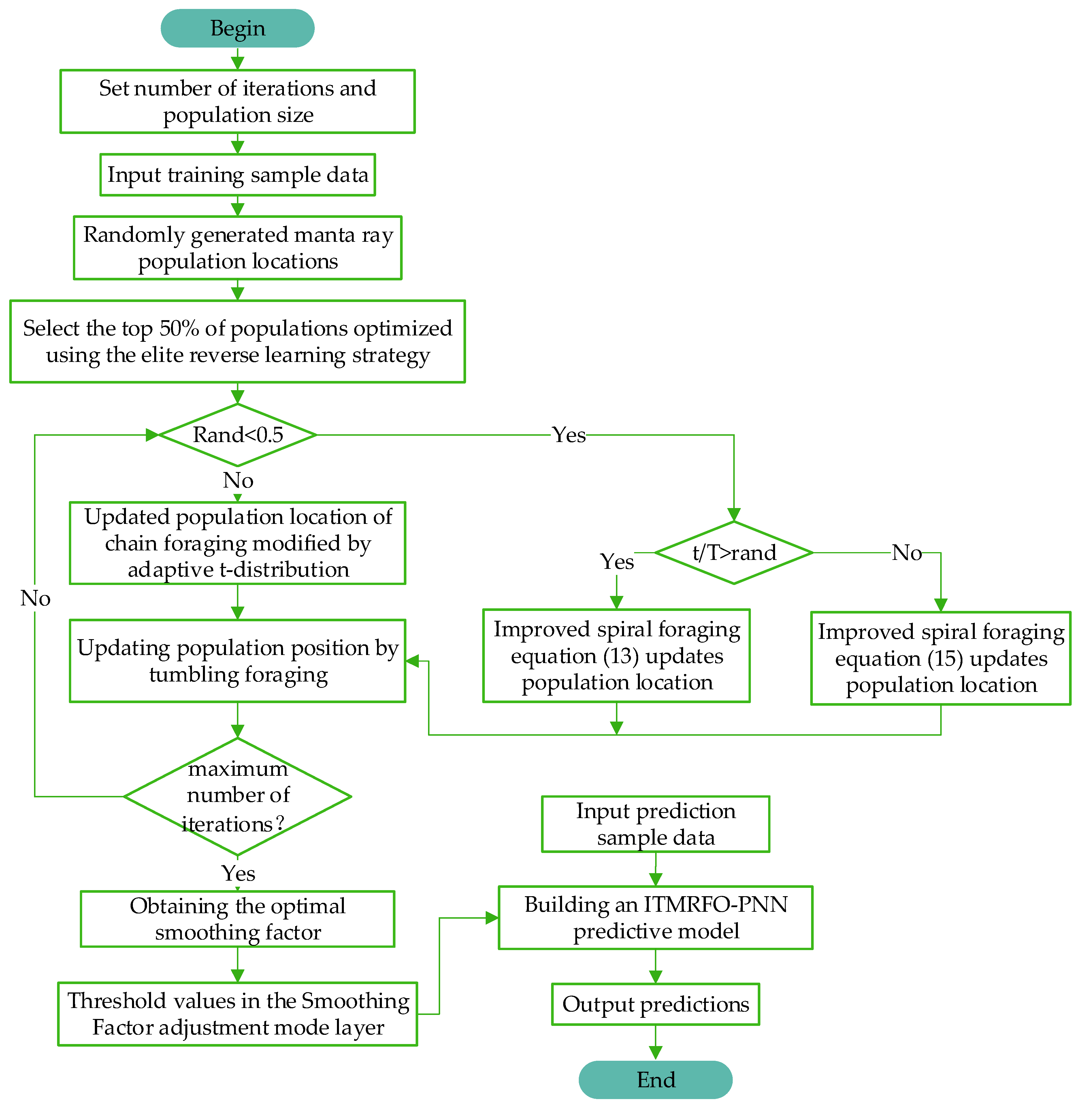
2.5. ITMRFO-Based Optimization of PNN Networks
2.6. Model Structure
3. Experimental Process
3.1. Analysis of Experimental Data
- Vibration measurement points were set up at the inlet and outlet of the draft tube of Units 1–4 of the hydropower station.
- The data measured at the inlet and outlet vibration points of the same unit were combined into a group of data. The pressure fluctuation data of four units in three different time periods was recorded during water pumping, and the pressure fluctuation data of four units in three different time periods were recorded during power generation.
- Finally, the pressure fluctuation data of the draft tube of these four units (24 sets of data in total) were analyzed.
3.2. Processing of Hydraulic Turbine Vibrations
3.3. Analysis and Comparison of the PNN, the MRFO-PNN and the ITMRFO-PNN Model
3.4. Performance Comparison of the Three Models
4. Conclusions
- (1)
- Discrete wavelet transform was used to decompose and reconstruct the collected pressure fluctuation signal, and the maximum, minimum, square sum, and standard deviation of the nine coefficients and were taken as characteristics. This is a new characteristic extraction method, which provides a new research idea for subsequent data characteristic extraction methods. Following this, the fuzzy c-means (FCM) clustering algorithm was utilized to automatically classify the signal based on its own properties.
- (2)
- Aiming to solve the problem of the manta ray foraging optimization (MRFO) algorithm often falling into the local optimum, the algorithm was improved four times. The elite-opposition-based learning strategy was used to optimize the initial population. The first 50% of the initial population was chosen as the new population to obtain a high-quality population. Adaptive t distribution was used instead of the chain factor to optimize the individual renewal strategy at the chain foraging site. In chain foraging and spiral foraging, the partial expressions for multiplying by r were removed to ensure the stability of the algorithm. In order to evaluate the performance of the improved manta ray foraging optimization (ITMRFO) algorithm, it was compared with three other algorithms including particle swarm optimization (PSO). The results showed that the improved manta ray foraging optimization (ITMRFO) algorithm has high accuracy and efficiency.
- (3)
- To enhance the identification accuracy of the probabilistic neural network (PNN), an improved manta ray foraging optimization (ITMRFO) algorithm was employed to optimize the smoothing factor of the probabilistic neural network, and an ITMRFO-PNN identification model was developed. The model was used to identify the characteristics of pressure fluctuation signals in the draft tube of a hydraulic turbine. The identification results of the probabilistic neural network (PNN), the optimized probabilistic neural network model based on a manta ray foraging optimization algorithm model (MRFO-PNN), and the optimized probabilistic neural network model based on an improved manta ray foraging optimization algorithm model (ITMRFO-PNN) were compared. The identification accuracy for the training samples was 96.67%, 100%, and 100% for the PNN, MRFO-PNN, and ITMRFO-PNN models, respectively. For the test samples, the identification accuracy was 88.75%, 98.75%, and 98.75% for the PNN, MRFO-PNN, and ITMRFO-PNN models, respectively. And we compared these three models through confusion matrix, accuracy, precision, recall, and F1-score. The experimental results show that both MRFO-PNN and ITMRFO-PNN models have better performance than PNN models. However, compared to the MRFO-PNN model (which achieved a zero-bit error rate in eleven iterations), the ITMRFO-PNN model achieved a zero-bit error rate for training sample identification in fewer iterations (only seven iterations achieved a zero-bit error rate). In addition, the identification error rate of the ITMRFO-PNN model at the beginning of the iteration was lower than that of the MRFO-PNN model. Therefore, compared with other algorithms, the improved manta ray foraging optimization (ITMRFO) algorithm has obvious advantages in optimizing a probabilistic neural network (PNN) to identify the pressure fluctuation signal in the draft tube of a hydraulic turbine.
- (1)
- The ITMRFO-PNN identification model has much higher identification accuracy than the optimized PNN network model. However, the identification accuracy of this model has not yet reached 100%, and it needs to be improved.
- (2)
- Due to the limitation of the experiment, the amount of data in this study was too small, and using only the pressure fluctuation signal of the Francis turbine draft tube led to poor comparability of the data. This also means that data from other types of hydraulic turbine units cannot be verified, and further verification is needed for state identification of other types.
Author Contributions
Funding
Institutional Review Board Statement
Informed Consent Statement
Data Availability Statement
Conflicts of Interest
References
- Yang, B.; Bo, Z.; Yawu, Z.; Xi, Z.; Yalan, J. The vibration trend prediction of hydropower units based on wavelet threshold denoising and bi-directional long short-term memory network. In Proceedings of the 2021 IEEE International Conference on Power Electronics, Computer Applications (ICPECA), Shenyang, China, 22–24 January 2021. [Google Scholar] [CrossRef]
- Feng, Z.; Chu, F. Nonstationary Vibration Signal Analysis of a Hydroturbine Based on Adaptive Chirplet Decomposition. Struct. Health Monit. 2007, 6, 265–279. [Google Scholar] [CrossRef]
- Zhao, W.; Presas, A.; Egusquiza, M.; Valentín, D.; Egusquiza, E.; Valero, C. On the use of Vibrational Hill Charts for improved condition monitoring and diagnosis of hydraulic turbines. Struct. Health Monit. 2022, 21, 2547–2568. [Google Scholar] [CrossRef]
- An, X.; Zeng, H. Pressure fluctuation signal analysis of a hydraulic turbine based on variational mode decomposition. Proc. Inst. Mech. Eng. Part A J. Power Energy 2015, 229, 978–991. [Google Scholar] [CrossRef]
- Pan, H. Analysis on vibration signal of hydropower unit based on local mean decomposition and Wigner-Ville distribution. J. Drain. Irrig. Mach. Eng. 2014, 32, 220–224. [Google Scholar]
- Lu, S.; Ye, W.; Xue, Y.; Tang, Y.; Guo, M.; Lund, H.; Kaiser, M.J. Dynamic feature information extraction using the special empirical mode decomposition entropy value and index energy. Energy 2020, 193, 116610. [Google Scholar] [CrossRef]
- Oguejiofor, B.N.; Seo, K. PCA-based Monitoring of Power Plant Vibration Signal by Discrete Wavelet Decomposition Features. In Proceedings of the 2023 Annual Reliability and Maintainability Symposium (RAMS), Orlando, FL, USA, 23–26 January 2023; pp. 1–5. [Google Scholar]
- Shomaki, A.; Alkishriwo, O.A.S. Bearing Fault Diagnoses Using Wavelet Transform and Discrete Fourier Transform with Deep Learning. In Proceedings of the International Maghreb Meeting of the Conference on Sciences and Techniques of Automatic Control and Computer Engineering MI-STA, Tripoli, Libya, 25–27 May 2021. [Google Scholar]
- Lu, S.; Zhang, X.; Shang, Y.; Li, W.; Skitmore, M.; Jiang, S.; Xue, Y. Improving Hilbert–Huang Transform for Energy-Correlation Fluctuation in Hydraulic Engineering. Energy 2018, 164, 1341–1350. [Google Scholar] [CrossRef]
- Sun, H.; Si, Q.; Chen, N.; Yuan, S. HHT-based feature extraction of pump operation instability under cavitation conditions through motor current signal analysis. Mech. Syst. Signal Process. 2020, 139, 106613. [Google Scholar] [CrossRef]
- Luo, P.; Hu, N.; Zhang, L.; Shen, J.; Chen, L. Adaptive Fisher-Based Deep Convolutional Neural Network and Its Application to Recognition of Rolling Element Bearing Fault Patterns and Sizes. Math. Probl. Eng. 2020, 2020, 3409262. [Google Scholar] [CrossRef]
- Lan, C.; Li, S.; Chen, H.; Zhang, W.; Li, H. Research on running state recognition method of hydro-turbine based on FOA-PNN. Measurement 2021, 169, 108498. [Google Scholar] [CrossRef]
- Ma, Y.; Wang, Q.; Wang, R.; Xiong, X. Optical fiber perimeter vibration signal recognition based on SVD and MPSO-SVM. Syst. Eng. Electron. 2020, 42, 1652–1661. [Google Scholar]
- Cao, Q.; Wang, L.; Zhao, W.; Yuan, Z.; Liu, A.; Gao, Y.; Ye, R. Vibration State Identification of Hydraulic Units Based on Improved Artificial Rabbits Optimization Algorithm. Biomimetics 2023, 8, 243. [Google Scholar] [CrossRef] [PubMed]
- Wang, Y.; Yang, M.; Li, Y.; Xu, Z.; Wang, J.; Fang, X. A multi-input and multi-task convolutional neural network for fault diagnosis based on bearing vibration signal. IEEE Sens. J. 2021, 21, 10946–10956. [Google Scholar] [CrossRef]
- Li, X.; Zheng, J.; Li, M.; Ma, W.; Hu, Y. One-shot neural architecture search for fault diagnosis using vibration signals. Expert Syst. Appl. 2022, 190, 116027. [Google Scholar] [CrossRef]
- Ravikumar, K.; Yadav, A.; Kumar, H.; Gangadharan, K.; Narasimhadhan, A. Gearbox fault diagnosis based on Multi-Scale deep residual learning and stacked LSTM model. Measurement 2021, 186, 110099. [Google Scholar] [CrossRef]
- Prosvirin, A.E.; Maliuk, A.S.; Kim, J.-M. Intelligent rubbing fault identification using multivariate signals and a multivariate one-dimensional convolutional neural network. Expert Syst. Appl. 2022, 198, 116868. [Google Scholar] [CrossRef]
- Ji, M.; Peng, G.; He, J.; Liu, S.; Chen, Z.; Li, S. A two-stage, intelligent bearing-fault-diagnosis method using order-tracking and a one-dimensional convolutional neural network with variable speeds. Sensors 2021, 21, 675. [Google Scholar] [CrossRef] [PubMed]
- Zhou, F.; Wang, Y.; Jiang, S.; Hao, T. Research on an early warning method for bearing health diagnosis based on EEMD-PCA-ANFIS. Electr. Eng. 2023, 105, 2493–2507. [Google Scholar] [CrossRef]
- Zhao, W.; Wang, L.; Zhang, Z.; Fan, H.; Zhang, J.; Mirjalili, S.; Khodadadi, N.; Cao, Q. Electric Eel Foraging Optimization: A new bio-inspired optimizer for engineering applications. Expert Syst. Appl. 2023, 238, 122200. [Google Scholar] [CrossRef]
- Sánchez, D.; Melin, P.; Castillo, O. Optimization of modular granular neural networks using a firefly algorithm for human recognition. Eng. Appl. Artif. Intell. 2017, 64, 172–186. [Google Scholar] [CrossRef]
- Sairamya, N.; Subathra, M.; George, S.T. Automatic identification of schizophrenia using EEG signals based on discrete wavelet transform and RLNDiP technique with ANN. Expert Syst. Appl. 2022, 192, 116230. [Google Scholar] [CrossRef]
- Paul, J.G.; Rawat, T.K.; Job, J. Selective brain MRI image segmentation using fuzzy C mean clustering algorithm for tumor detection. Int. J. Comput. Appl. 2016, 144, 28–31. [Google Scholar]
- Khairi, R.; Fitri, S.; Rustam, Z.; Pandelaki, J. Fuzzy c-means clustering with minkowski and euclidean distance for cerebral infarction classification. J. Phys. Conf. Ser. 2021, 1752, 012033. [Google Scholar] [CrossRef]
- Zhang, H.; Zhang, H. A Novel Segmentation Method for Brain MRI Using a Block-Based Integrated Fuzzy C-Means Clustering Algorithm. J. Med. Imaging Health Inform. 2020, 10, 579–585. [Google Scholar] [CrossRef]
- Zhao, W.; Zhang, Z.; Wang, L. Manta ray foraging optimization: An effective bio-inspired optimizer for engineering applications. Eng. Appl. Artif. Intell. 2020, 87, 103300. [Google Scholar] [CrossRef]
- Jain, S.; Indora, S.; Atal, D.K. Rider manta ray foraging optimization-based generative adversarial network and CNN feature for detecting glaucoma. Biomed. Signal Process. Control 2022, 73, 103425. [Google Scholar] [CrossRef]
- Zouache, D.; Abdelaziz, F.B. Guided manta ray foraging optimization using epsilon dominance for multi-objective optimization in engineering design. Expert Syst. Appl. 2022, 189, 116126. [Google Scholar] [CrossRef]
- Houssein, E.H.; Zaki, G.N.; Diab, A.A.Z.; Younis, E.M. An efficient Manta Ray Foraging Optimization algorithm for parameter extraction of three-diode photovoltaic model. Comput. Electr. Eng. 2021, 94, 107304. [Google Scholar] [CrossRef]
- Hu, G.; Li, M.; Wang, X.; Wei, G.; Chang, C.-T. An enhanced manta ray foraging optimization algorithm for shape optimization of complex CCG-Ball curves. Knowl. Based Syst. 2022, 240, 108071. [Google Scholar] [CrossRef]
- Tizhoosh, H.R. Opposition-based learning: A new scheme for machine intelligence. In Proceedings of the International Conference on Computational Intelligence for Modelling, Control and Automation and International Conference on Intelligent Agents, Web Technologies and Internet Commerce (CIMCA-IAWTIC'06), Vienna, Austria, 28–30 November 2005; pp. 695–701. [Google Scholar]
- Zhou, X.-y.; Wu, Z.-j.; Wang, H.; Li, K.-s.; Zhang, H.-y. Elite opposition-based particle swarm optimization. Acta Electonica Sin. 2013, 41, 1647. [Google Scholar]
- Yuan, Y.; Mu, X.; Shao, X.; Ren, J.; Zhao, Y.; Wang, Z. Optimization of an auto drum fashioned brake using the elite opposition-based learning and chaotic k-best gravitational search strategy based grey wolf optimizer algorithm. Appl. Soft Comput. 2022, 123, 108947. [Google Scholar] [CrossRef]
- Elgamal, Z.M.; Yasin, N.M.; Sabri, A.Q.M.; Sihwail, R.; Tubishat, M.; Jarrah, H. Improved equilibrium optimization algorithm using elite opposition-based learning and new local search strategy for feature selection in medical datasets. Computation 2021, 9, 68. [Google Scholar] [CrossRef]
- Qiang, Z.; Qiaoping, F.; Xingjun, H.; Jun, L. Parameter estimation of Muskingum model based on whale optimization algorithm with elite opposition-based learning. In IOP Conference Series: Materials Science and Engineering; IOP Publishing: Bristol, UK, 2020; p. 022013. [Google Scholar]
- Shafiei, A.; Saberali, S.M. A Simple Asymptotic Bound on the Error of the Ordinary Normal Approximation to the Student's t-Distribution. IEEE Commun. Lett. 2015, 19, 1295–1298. [Google Scholar] [CrossRef]
- Yan, Z.; Zhang, J.; Tang, J. Path planning for autonomous underwater vehicle based on an enhanced water wave optimization algorithm. Math. Comput. Simul. 2021, 181, 192–241. [Google Scholar] [CrossRef]
- Zhao, W.; Wang, L.; Zhang, Z.; Mirjalili, S.; Khodadadi, N.; Ge, Q. Quadratic Interpolation Optimization (QIO): A new optimization algorithm based on generalized quadratic interpolation and its applications to real-world engineering problems. Comput. Methods Appl. Mech. Eng. 2023, 417, 116446. [Google Scholar] [CrossRef]
- Specht, D.F. Applications of probabilistic neural networks. In Applications of Artificial Neural Networks; SPIE: Bellingham, WA, USA, 1990; pp. 344–353. [Google Scholar]
- Wu, S.G.; Bao, F.S.; Xu, E.Y.; Wang, Y.-X.; Chang, Y.-F.; Xiang, Q.-L. A leaf recognition algorithm for plant classification using probabilistic neural network. In Proceedings of the 2007 IEEE International Symposium on Signal Processing and Information Technology, Cairo, Egypt, 15–18 December 2007; pp. 11–16. [Google Scholar] [CrossRef]
- Toğaçar, M. Detecting attacks on IoT devices with probabilistic Bayesian neural networks and hunger games search optimization approaches. Trans. Emerg. Telecommun. Technol. 2022, 33, e4418. [Google Scholar] [CrossRef]
- Song, M.-J.; Kim, B.-H.; Cho, Y.-S. Estimation of Maximum Tsunami Heights Using Probabilistic Modeling: Bayesian Inference and Bayesian Neural Networks. J. Coast. Res. 2022, 38, 548–556. [Google Scholar] [CrossRef]
















| Algorithms | Main Parameters |
|---|---|
| SSA | Early warning value , the weight of finder , the weight of joiner , and Sparrows aware of danger weight |
| PSO | , |
| MRFO | |
| ITMRFO |
| Function | D | Range |
|---|---|---|
| 30 | ||
| 30 | ||
| 30 | ||
| 30 | ||
| 30 | ||
| 30 | ||
| 30 |
| Function | D | Range |
|---|---|---|
| 30 | ||
| 30 | ||
| 30 | ||
| 30 | ||
| 30 | ||
| 30 |
| Function | D | Range |
|---|---|---|
| 2 | ||
| 4 | ||
| 2 | ||
| 2 | ||
| 2 | ||
| 3 | ||
| 6 | ||
| 4 | ||
| 4 | ||
| 4 |
| Function | Value | SSA | PSO | MRFO | ITMRFO |
|---|---|---|---|---|---|
| F1 | Optimum | 0 | 2.2590 × 10 | 0 | 0 |
| Worst | 1.1305 × 1042 | 6.5671 × 102 | 0 | 0 | |
| Mean | 3.7683 × 1044 | 3.2095 × 102 | 0 | 0 | |
| Standard | 2.064 × 1043 | 1.6547 × 102 | 0 | 0 | |
| F2 | Optimum | 0 | 4.096 | 2.1756 × 10 | 0 |
| Worst | 4.6943 × 10−18 | 3.5087 × 10 | 8.5057 × 10−202 | 1.1006 × 10−289 | |
| Mean | 1.5648 × 10−19 | 1.6695 × 10 | 2.8356 × 10−203 | 6.4115 × 10−291 | |
| Standard | 8.5706 × 10−19 | 7.1839 | 0 | 0 | |
| F3 | Optimum | 0 | 1.2559 × 103 | 0 | 0 |
| Worst | 8.5409 × 10−31 | 2.7754 × 104 | 0 | 0 | |
| Mean | 2.847 × 10−32 | 7.8126 × 103 | 0 | 0 | |
| Standard | 1.5594 × 10−31 | 5.8392 × 103 | 0 | 0 | |
| F4 | Optimum | 0 | 6.6225 | 1.3387 × 10−211 | 1.0118 × 10−310 |
| Worst | 1.2899 × 10−40 | 1.4551 × 10 | 7.9795 × 10−202 | 5.6387 × 10−284 | |
| Mean | 4.2997 × 10−42 | 1.0199 × 10 | 6.1482 × 10−203 | 1.8796 × 10−285 | |
| Standard | 2.355 × 10 | 2.3013 | 0 | 0 | |
| F5 | Optimum | 5.5425 × 10−6 | 4.2109 × 102 | 2.1162 × 10 | 2.7003 × 10 |
| Worst | 7.3554 × 10−2 | 3.9617 × 104 | 2.3790 × 10 | 2.8860 × 10 | |
| Mean | 2.0988 × 10−2 | 1.2007 × 104 | 2.2765 × 10 | 2.8152 × 10 | |
| Standard | 1.6765 × 10−2 | 8.7865 × 103 | 5.6801 × 10−1 | 6.9318 × 10−1 | |
| F6 | Optimum | 1.9537 × 10−5 | 6.7162 × 10 | 4.7686 × 10−12 | 1.9852 |
| Worst | 2.5253 × 10−4 | 6.3960 × 10 | 8.6445 × 10−10 | 3.8045 | |
| Mean | 8.6289 × 10−5 | 3.4391 × 102 | 9.3891 × 10−11 | 2.9016 | |
| Standard | 5.0853 × 10−5 | 1.2485 × 102 | 1.5542 × 10−10 | 4.32 × 10−1 | |
| F7 | Optimum | 1.9284 × 10−4 | 4.2776 × 10−2 | 7.7868 × 10−6 | 3.7422 × 10−6 |
| Worst | 1.7391 × 10−3 | 1.8851 × 10 | 4.6089 × 10−4 | 3.5646 × 10−4 | |
| Mean | 6.4509 × 10−4 | 1.928 | 1.3824 × 10−4 | 7.7893 × 10−5 | |
| Standard | 4.2451 × 10−4 | 4.8185 | 1.1841 × 10−4 | 8.6124 × 10−5 |
| Function | Value | SSA | PSO | MRFO | ITMRFO |
|---|---|---|---|---|---|
| F8 | Optimum | −1.2569 × 104 | −9.8631 × 103 | −9.3716 × 103 | −6.9461 × 1016 |
| Worst | −5.2284 × 103 | −5.4187 × 103 | −6.9232 × 103 | −4.6265 × 103 | |
| Mean | −8.8956 × 103 | −7.5328 × 103 | −8.3555 × 103 | −2.3154 × 1015 | |
| Standard | 2.5607 × 103 | 1.0890 × 103 | 6.2578 × 102 | 1.2682 × 10 | |
| F9 | Optimum | 0 | 1.5453 × 102 | 0 | 0 |
| Worst | 0 | 2.5812 × 105 | 0 | 0 | |
| Mean | 0 | 1.9755 × 105 | 0 | 0 | |
| Standard | 0 | 3.0430 × 10 | 0 | 0 | |
| F10 | Optimum | 8.8818 × 10−16 | 4.3941 | 8.8818 × 10−16 | 8.8818 × 10−16 |
| Worst | 8.8818 × 10−16 | 7.4033 | 8.8818 × 10−16 | 8.8818 × 10−16 | |
| Mean | 8.8818 × 10−16 | 5.8133 | 8.8818 × 10−16 | 8.8818 × 10−16 | |
| Standard | 0 | 9.2016 × 10−1 | 0 | 0 | |
| F11 | Optimum | 0 | 1.9237 | 0 | 0 |
| Worst | 0 | 7.8588 | 0 | 0 | |
| Mean | 0 | 4.0544 | 0 | 0 | |
| Standard | 0 | 1.5093 | 0 | 0 | |
| F12 | Optimum | 2.9046 × 10−6 | 7.563 × 10−1 | 1.2186 × 10−13 | 1.1021 × 10−1 |
| Worst | 6.2883 × 10−5 | 1.5219 × 10 | 8.7152 × 10−12 | 4.0626 × 10−1 | |
| Mean | 2.1853 × 10−5 | 6.6329 | 2.7254 × 10−12 | 2.3181 × 10−1 | |
| Standard | 1.622 × 10−5 | 3.1326 | 2.4554 × 10−12 | 6.2942 × 10−2 | |
| F13 | Optimum | 4.5633 × 10−6 | 4.9391 | 1.0987 × 10−2 | 1.6503 |
| Worst | 4.693 × 10−2 | 3.9108 × 10 | 2.9661 | 2.9842 | |
| Mean | 5.1678 × 10−3 | 2.0094 × 10 | 2.6196 | 2.7706 | |
| Standard | 9.7266 × 10−3 | 8.9844 | 9.1335 × 10−1 | 4.1936 × 10−1 |
| Function | Value | SSA | PSO | MRFO | ITMRFO |
|---|---|---|---|---|---|
| F14 | Optimum | 9.98 × 10−1 | 9.98 × 10−1 | 9.98 × 10−1 | 9.98 × 10−1 |
| Worst | 1.2671 × 10 | 9.98 × 10−1 | 9.98 × 10−1 | 2.9821 | |
| Mean | 1.02478 × 10 | 9.98 × 10−1 | 9.98 × 10−1 | 1.1964 | |
| Standard | 4.299 | 1.698 × 10−10 | 5.8312 × 10−17 | 6.0541 × 10−1 | |
| F15 | Optimum | 3.0849 × 10−4 | 6.4758 × 10−4 | 3.0749 × 10−4 | 3.0749 × 10−4 |
| Worst | 4.8808 × 10−4 | 2.973 × 10−2 | 1.2232 × 10−4 | 7.−04 × 10−4 | |
| Mean | 3.3932 × 10−4 | 1.3029 × 10−2 | 4.2958 × 10−4 | 3.444 × 10−4 | |
| Standard | 3.9562 × 10−5 | 1.0006 × 10−2 | 3.166 × 10−4 | 1.1039 × 10−4 | |
| F16 | Optimum | −1.0316 | −1.0316 | −1.0316 | −1.0316 |
| Worst | −1.0316 | −1.0316 | −1.0316 | −1.0316 | |
| Mean | −1.0316 | −1.0316 | −1.0316 | −1.0316 | |
| Standard | 8.6536 × 10−8 | 7.299 × 10−5 | 6.5843 × 10−16 | 6.1158 × 10−16 | |
| F17 | Optimum | 3.9789 × 10−1 | 3.9789 × 10−1 | 3.9789 × 10−1 | 3.9789 × 10−1 |
| Worst | 3.9789 × 10−1 | 3.9789 × 10−1 | 3.9789 × 10−1 | 3.9789 × 10−1 | |
| Mean | 3.9789 × 10−1 | 3.9789 × 10−1 | 3.9789 × 10−1 | 3.9789 × 10−1 | |
| Standard | 4.9682 × 10−7 | 1.6488 × 10−5 | 0 | 0 | |
| F18 | Optimum | 3 | 3 | 3 | 3 |
| Worst | 3 | 3.0017 | 3 | 3 | |
| Mean | 3 | 3.0002 | 3 | 3 | |
| Standard | 2.1119 × 10−6 | 3.5805 × 10−4 | 1.686 × 10−15 | 1.3946 × 10−15 | |
| F19 | Optimum | −3.8628 | −3.8628 | −3.8628 | −3.8628 |
| Worst | −3.8628 | −3.8628 | −3.8628 | −3.8628 | |
| Mean | −3.8628 | −3.8628 | −3.8628 | −3.8628 | |
| Standard | 3.6072 × 10−5 | 3.7109 × 10−3 | 2.6543 × 10−15 | 1.4074 × 10−13 | |
| F20 | Optimum | −3.322 | −3.3215 | −3.322 | −3.3219 |
| Worst | −3.1149 | −2.7015 | −3.2031 | −3.1144 | |
| Mean | −3.2519 | −3.1 | −3.2586 | −3.2683 | |
| Standard | 7.7881 × 10−2 | 1.9408 × 10−1 | 6.0328 × 10−2 | 6.1883 × 10−2 | |
| F21 | Optimum | −1.0153 × 10 | −1.0153 × 10 | −1.0153 × 10−1 | −1.0153× 10 |
| Worst | −1.0151 × 10 | −2.6284 | −5.0552 | −5.0368 | |
| Mean | −1.01525 × 10 | −8.1955 | −7.9441 | −8.383 | |
| Standard | 5.597 × 10−4 | 2.6096 | 2.5694 | 2.4039 | |
| F22 | Optimum | −1.0403 × 10 | −1.0403 × 10 | −1.0403 × 10 | −1.0403 × 10 |
| Worst | −1.0402 × 10 | −2.7615 | −3.7243 | −3.7077 | |
| Mean | −1.0403 × 10 | −9.6874 | −8.7629 | −8.2068 | |
| Standard | 2.4731 × 10−4 | 1.873 | 2.5592 | 2.6558 | |
| F23 | Optimum | −1.0536 × 10 | −1.0536 × 10 | −1.0536 × 10 | −1.0536 × 10 |
| Worst | −1.0535 × 10 | −1.0306 × 10 | −3.8354 | −5.0093 | |
| Mean | −1.0536 × 10 | −1.0487 × 10 | −9.0512 | −9.3896 | |
| Standard | 2.5315 × 10−4 | 6.4829 × 10−2 | 2.5151 | 2.0902 |
| Unit 1 | Unit 2 | Unit 3 | Unit 4 | ||||
|---|---|---|---|---|---|---|---|
| W1 | P1 | W2 | P2 | W3 | P3 | W4 | P4 |
| 11A | 11B | 21A | 21B | 31A | 31B | 41A | 41B |
| 12A | 12B | 22A | 22B | 32A | 32B | 42A | 42B |
| 13A | 13B | 23A | 23B | 33A | 33B | 43A | 43B |
| Serial Number | Import | Export |
|---|---|---|
| 1 | 0.561 | 0.601 |
| 2 | 0.561 | 0.601 |
| 3 | 0.561 | 0.601 |
| 4 | 0.561 | 0.601 |
| 5 | 0.561 | 0.601 |
| 6 | 0.561 | 0.601 |
| 7 | 0.561 | 0.601 |
| 8 | 0.561 | 0.601 |
| 9 | 0.561 | 0.601 |
| 10 | 0.561 | 0.601 |
| 11 | 0.561 | 0.601 |
| 12 | 0.561 | 0.601 |
| 13 | 0.561 | 0.601 |
| 14 | 0.561 | 0.601 |
| 15 | 0.561 | 0.601 |
| Model | Category 1 | Category 2 | Category 3 | Category 4 | Accuracy % |
|---|---|---|---|---|---|
| PNN | 17/19 | 19/26 | 20/20 | 15/15 | 88.75 (71/80) |
| MRFO-PNN | 19/19 | 25/26 | 20/20 | 15/15 | 98.75 (79/80) |
| ITMRFO-PNN | 19/19 | 25/26 | 20/20 | 15/15 | 98.75 (79/80) |
| Model | Training/Testing Results | Accuracy % | Precision | Recall | F1-Score |
|---|---|---|---|---|---|
| PNN | Training | 96.67 | 96.30 | 97.43 | 96.87 |
| Testing | 88.75 | 92.63 | 90.64 | 90.63 | |
| MRFO-PNN | Training | 100 | 100 | 100 | 100 |
| Testing | 98.75 | 98.44 | 99.04 | 98.74 | |
| ITMRFO-PNN | Training | 100 | 100 | 100 | 100 |
| Testing | 98.75 | 98.44 | 99.04 | 98.74 |
Disclaimer/Publisher’s Note: The statements, opinions and data contained in all publications are solely those of the individual author(s) and contributor(s) and not of MDPI and/or the editor(s). MDPI and/or the editor(s) disclaim responsibility for any injury to people or property resulting from any ideas, methods, instructions or products referred to in the content. |
© 2024 by the authors. Licensee MDPI, Basel, Switzerland. This article is an open access article distributed under the terms and conditions of the Creative Commons Attribution (CC BY) license (https://creativecommons.org/licenses/by/4.0/).
Share and Cite
Liu, X.; Wang, L.; Yan, H.; Cao, Q.; Zhang, L.; Zhao, W. Optimizing the Probabilistic Neural Network Model with the Improved Manta Ray Foraging Optimization Algorithm to Identify Pressure Fluctuation Signal Features. Biomimetics 2024, 9, 32. https://doi.org/10.3390/biomimetics9010032
Liu X, Wang L, Yan H, Cao Q, Zhang L, Zhao W. Optimizing the Probabilistic Neural Network Model with the Improved Manta Ray Foraging Optimization Algorithm to Identify Pressure Fluctuation Signal Features. Biomimetics. 2024; 9(1):32. https://doi.org/10.3390/biomimetics9010032
Chicago/Turabian StyleLiu, Xiyuan, Liying Wang, Hongyan Yan, Qingjiao Cao, Luyao Zhang, and Weiguo Zhao. 2024. "Optimizing the Probabilistic Neural Network Model with the Improved Manta Ray Foraging Optimization Algorithm to Identify Pressure Fluctuation Signal Features" Biomimetics 9, no. 1: 32. https://doi.org/10.3390/biomimetics9010032
APA StyleLiu, X., Wang, L., Yan, H., Cao, Q., Zhang, L., & Zhao, W. (2024). Optimizing the Probabilistic Neural Network Model with the Improved Manta Ray Foraging Optimization Algorithm to Identify Pressure Fluctuation Signal Features. Biomimetics, 9(1), 32. https://doi.org/10.3390/biomimetics9010032

