Insights into Industrial Efficiency: An Empirical Study of Blockchain Technology
Abstract
1. Introduction
- Q1. How has the research field grown annually and what is the trend?
- Q2. How does the collaborative research and engagement of authors from various countries exemplify the global influence and significance of blockchain technology in industrial applications?
- Q3. How is blockchain technology contributing to enhanced industrial efficiency?
- Q4. What are the primary challenges hindering the widespread adoption of blockchain in industry?
- Q5. How does the integration of blockchain, AI, and IoT enhance industrial operations?
2. Literature Review
2.1. Introduction to Blockchain Technology
2.2. Key Characteristics of Blockchain
2.3. Application of Blockchain in Various Fields
2.4. Distinction between Public and Private Blockchains
2.5. Blockchain Technologies Challenge
2.6. Bibliometric Work in Blockchain
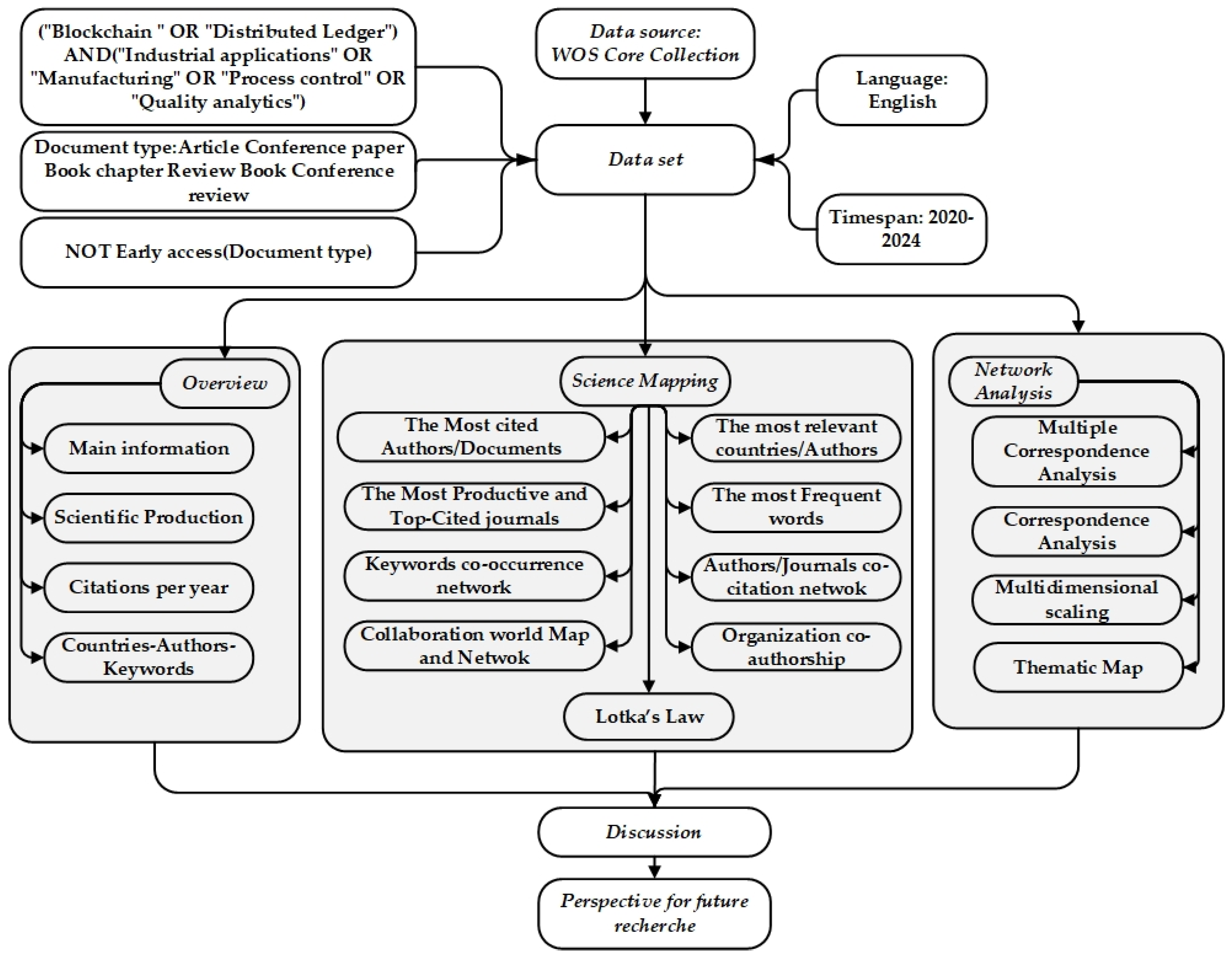
3. Materials and Methods
3.1. Data Collection
3.2. Bibliometric Analysis Methodology
3.2.1. Software and Analytical Tools
- VOSviewer: VOSviewer is a leading software designed to create and visualize bibliometric networks. In this analysis, VOSviewer was used to develop maps-based network data drawn through networks via co-authorship, co-citation, and keyword co-occurrence networks. Visualizing this network plays a significant role in identifying the major research clusters and top-rated works and authors in the blockchain domain. The software is also helpful for handling large datasets and complex networks, which were helpful in understanding the blockchain networks, relationships, and dilemmas that exist in the domain. It helps to understand the ecosystem and identify significant work and authors;
- Bibliometrix R Package: This bibliometric software is one of the comprehensive toolsets used to perform bibliometric analysis quantitatively. There are a number of different analyses achieved via basic data manipulation and complex network analysis provided in the package. In the bibliometric analysis of blockchain research, this package plays a significant role in conducting citation analysis, collaboration pattern tracing, and publication trend analysis. The analytical software helps to quantify blockchain research, the period for which it has been in existence, how it evolved, and the influence of blockchain research in the field of information science.
3.2.2. Analytical Techniques
- Co-citation and Collaboration Analysis: It involves the examination of how documents or authors cite each other in the literature. This technique reveals the foundational structures and thought leadership in the blockchain domain. Initially, it lays bare the subordinate themes that hold disparate studies together, revealing the more dominant ones. In addition, it provides a peek into the collaborative networks and schools of thought prevalent in blockchain research;
- Publication Trends and Citation Analysis: We used the frequency and distribution of publications to analyze publication trends and their expansion over time. This scope highlighted the most important research and tracked the idea shifts and innovations in the development of blockchain as a field of study. This analysis also provided the development methodology shifts and new and potential avenues to explore in the future;
- Content Analysis: Text mining was carried out, analyzing the text of publications to discover research benchmarks and new discourse frameworks. The purpose of this analysis was to decode the thematic structure of blockchain and identify the dominant paradigm and emerging topics. This method enabled us to observe current thematic trends and anticipate future trends in blockchain technology.
3.2.3. Justification of Methods
4. Results and Analyze
4.1. Overview
4.1.1. Main Information
4.1.2. Annual Scientific Production
4.1.3. Average Citations per Year
4.1.4. Relationship between Countries, Authors, and Titles
4.2. Science Mapping
4.2.1. Author Productivity through Lotka’s Law
4.2.2. The Most Relevant Countries by Corresponding Authors
- China’s Notable Contributions: With 135 articles in the blockchain industrial application research area, China presents as a leader in the global blockchain research trend. The high self-citation proportion (SCP) of 91 significantly indicates that China’s research community has extensively recognized and cited its own research, demonstrating the country’s substantial influence and active participation in blockchain research. Furthermore, a multiple-country proportion (MCP) of 44, along with the high SCP, reveals China’s engagement in collaborative research with multiple countries, firmly establishing China’s leadership in blockchain research and application;
- India’s Dominant Role: Following China, India has made its mark with 77 articles in the blockchain industrial application research field. The SCP of 55 underscores the Indian research community’s validation and respect for their work, indicating the quality and relevance of their contributions. An MCP of 22 highlights India’s commitment to international research collaboration, evidencing India’s significant role in advancing global blockchain technology and research.
- USA’s Collaborative Efforts: Although the USA has a lower publication count of 41 articles in the blockchain industrial application field, its MCP ratio of 0.488 highlights a strong focus on collaboration with various countries. Given the relatively lower SCP, the United States appears to prioritize a collaborative approach, as illustrated by its record-high participation in multinational research collaborations in blockchain industrial application. Therefore, the USA plays a crucial role in promoting international research partnerships. This analysis offers a full picture of the different countries’ roles in contributing and influencing the blockchain landscape, focusing on research and collaboration.
4.2.3. The Most Globally Cited Documents
- Kouhizadeh [47]: This paper, with a total of 423 citations, demonstrates significant academic influence. An annual citation rate of 105.75 indicates enduring interest and relevance in its topic area. Relative to other works in production economics, its normalized total citation of 14.57 showcases the paper’s wide recognition, use, and importance. It addresses the application of blockchain technologies for sustainability in supply chains, utilizing bibliometric techniques to review trends in scientific production indexed in the Scopus database. The focus on sustainability in supply chains is timely and critical, driven by increasing global concerns over environmental and social impacts. The application of bibliometric techniques offers a systematic and comprehensive review of the existing literature, which is beneficial for both researchers and practitioners;
- Dutta [48]: Garnering a total of 390 citations, this paper is a significant authority in transportation research. An impressive annual citation rate of 78.00 reflects sustained interest in its findings. It reviews current research trends and applications of blockchain technology in supply chain operations, presenting an extensive analysis of how various supply chain functions can benefit from blockchain. As blockchain technology becomes more integrated into supply chain processes, this article is particularly relevant for ongoing research in sustainable supply chains and provides valuable insights for researchers, practitioners, and policymakers interested in blockchain’s potential and applications;
- Dubey [49]: This research article has garnered 270 total citations, showcasing its significance within the production research field. An annual citation rate of 54.00 highlights the paper’s sustained relevance and ongoing interest in its findings. With a normalized total citation of 4.76, it illustrates Dubey’s impact in comparison to other scholarly works in production research. The paper delves into the effectiveness of blockchain technology in fostering trust, collaboration, and resilience in humanitarian supply chains. It presents a theoretical model to elucidate how blockchain can enhance operational supply chain transparency, swift trust, collaboration, and resilience. This work is critically important, as it tackles the challenges of improving transparency, traceability, and trust among stakeholders in disaster relief efforts. The proposed theoretical model, supported by empirical evidence, marks a significant contribution to the literature on humanitarian supply chain management and blockchain technology, offering invaluable insights for researchers, practitioners, and policymakers engaged in humanitarian aid operations.
4.2.4. The Most Frequent Words
4.2.5. Keywords Co-Occurrence Network
4.2.6. Authors Co-Citation Network
4.3. Thematic Analysis
4.3.1. Thematic Map
4.3.2. Thematic Evolution
4.3.3. Factorial Analysis
5. Discussion and Future Challenges
5.1. Industrial Efficiency with Blockchain
5.1.1. Enhanced Industrial Transparency with Blockchain
5.1.2. Addressing Complexities of Blockchain Adoption in Industry
5.1.3. Advancing Industrial Decision Making through Blockchain and IoT
5.1.4. Blockchain, AI, and IoT for Intelligent Industrial Operations
5.1.5. Building a Robust and Sustainable Industrial Blockchain Ecosystem
- Regulatory Clarity: Coordinated cooperation between the government, industries, and legal authorities account for a universal and helpful regulatory schema [66];
- Interoperability Retiring: Research and development on normalized grounds are paramount for seamless cooperation in this component [67];
- Upskill Incentive: In covering this space, the self-experience and lack of experience is essential in programs designing new blockchain specificity [68].
5.1.6. Building Trust and Ensuring Responsible Development
- Ethical Considerations: The conversation needs to be open and proactive on nefarious uses of data. Beyond that, research on privacy-enhancing techniques can also be part of addressing privacy risks [24]. Discussions on responsible data governance built trust [62]. The potential implications of blockchain technology for privacy and ethical data use are already well represented in the existing research literature; for example, the study of the authors [69] described many different ways in which blockchain can be used to secure data, but some risks regarding privacy were also noted due to its transparency and immutability. The researchers mentioned that these risks can be minimized by adding privacy-enhancing techniques like zero-knowledge proofs. The issue has an application in industry sector as well. In the field of healthcare, the MedRec project at MIT described by the study [70] uses blockchain to store medical records while ensuring the privacy and control of these records by patients. Therefore, this system exemplifies how blockchain can be used to enhance privacy and contribute to responsible data governance in industry;
- User Experience: Emphasis on building user-friendly interfaces and investments in educational resources is essential in attracting a broad range of users and businesses [71]. The work [72] offered insights on how to improve this aspect, which is crucial to the application of the technology across sectors. The study emphasized the need to simplify blockchain for the layman and offer educational resources to improve accessibility. For instance, the study [73] mentioned Coinbase in this context as a company known for its user-friendly interface and educational approach, which helps to attract more users.
5.2. The Challenges Facing Blockchain Industriel Application
5.3. A Collaborative Future
5.4. The Call to Action
6. Conclusions
Author Contributions
Funding
Data Availability Statement
Acknowledgments
Conflicts of Interest
References
- Koh, L.; Dolgui, A.; Sarkis, J. Blockchain in transport and logistics—paradigms and transitions. Int. J. Prod. Res. 2020, 58, 2054–2062. [Google Scholar] [CrossRef]
- Humayun, S.M. Creation and resilience of decentralized brands-bitcoin & the blockchain. In YorkSpace Institutional Repository; York University: Toronto, ON, Canada, 2019; Available online: https://yorkspace.library.yorku.ca/items/b182f38b-2626-47c0-b1b7-0861a27c2eef (accessed on 7 May 2024).
- Bathalapalli, V.K.V.V.; Mohanty, S.P.; Kougianos, E.; Iyer, V.; Rout, B. PUFchain 4.0: Integrating PUF-based TPM in Distributed Ledger for Security-by-Design of IoT. In Proceedings of the Great Lakes Symposium on VLSI 2023, Knoxville, TN, USA, 5–7 June 2023; pp. 231–236. [Google Scholar] [CrossRef]
- Mallisetty, M.S. Digital Transformation: Advancements in Business; Book Saga Publications: Rahuri, India, 2023. [Google Scholar]
- Abdella, J.; Tari, Z.; Anwar, A.; Mahmood, A.; Han, F. An architecture and performance evaluation of blockchain-based peer-to-peer energy trading. IEEE Trans. Smart Grid 2021, 12, 3364–3378. [Google Scholar] [CrossRef]
- Basnayake, B.M.A.L.; Rajapakse, C. A Blockchain-based decentralized system to ensure the transparency of organic food supply chain. In Proceedings of the 2019 International Research Conference on Smart Computing and Systems Engineering (SCSE), Colombo, Sri Lanka, 28 March 2019; Institute of Electrical and Electronics Engineers Inc.: New York, NY, USA, 2019; pp. 103–107. [Google Scholar] [CrossRef]
- Tseng, F.-M.; Liu, J.; Gil, E.I.N.P.; Lu, L.Y. Identifying and monitoring emerging blockchain technologies using patent analysis. World Pat. Inf. 2023, 75, 102236. [Google Scholar] [CrossRef]
- Mahmood, Z.; Asif, M.; Aljuaid, M.; Lodhi, R.N. Beneath the surface: A bibliometric analysis of the hidden risks and costs of blockchain technology. Int. J. Web Inf. Syst. 2023, 19, 280–303. [Google Scholar] [CrossRef]
- Bosona, T.; Gebresenbet, G. The role of blockchain technology in promoting traceability systems in agri-food production and supply chains. Sensors 2023, 23, 5342. [Google Scholar] [CrossRef]
- Ko, T.; Lee, J.; Ryu, D. Blockchain technology and manufacturing industry: Real-time transparency and cost savings. Sustainability 2018, 10, 4274. [Google Scholar] [CrossRef]
- Bhavin, M.; Tanwar, S.; Sharma, N.; Tyagi, S.; Kumar, N. Blockchain and quantum blind signature-based hybrid scheme for healthcare 5.0 applications. J. Inf. Secur. Appl. 2021, 56, 102673. [Google Scholar] [CrossRef]
- Attaran, M.; Gunasekaran, A. Applications of Blockchain Technology in Business: Challenges and Opportunities. Google Books. 2019. Available online: https://books.google.com/books?id=9Q-yDwAAQBAJ (accessed on 7 May 2024).
- Khacef, K.; Pujolle, G. Secure Peer-to-Peer Communication Based on Blockchain. In Web, Artificial Intelligence and Network Applications; Barolli, L., Takizawa, M., Xhafa, F., Enokido, T., Eds.; Springer International Publishing: Cham, Germany, 2019; pp. 662–672. [Google Scholar] [CrossRef]
- Pineda, M.; Jabba, D.; Nieto-Bernal, W. Blockchain Architectures for the Digital Economy: Trends and Opportunities. Sustainability 2024, 16, 442. [Google Scholar] [CrossRef]
- Owen, R.; Mac an Bhaird, C.; Hussain, J.; Botelho, T. Blockchain and other innovations in entrepreneurial finance: Implications for future policy. Strateg. Chang. 2019, 28, 5–8. [Google Scholar] [CrossRef]
- European Commission Launches the EU Blockchain Observatory and Forum. European Commission—European Commission. Available online: https://ec.europa.eu/commission/presscorner/detail/en/IP_18_521 (accessed on 8 March 2024).
- Ellinger, E.W.; Gregory, R.W.; Mini, T.; Widjaja, T.; Henfridsson, O. Skin in the game: The transformational potential of decentralized autonomous organizations. MIS Q. 2023. Available online: https://www.researchgate.net/profile/Ola-Henfridsson/publication/371831972_Skin_in_the_Game_The_Transformational_Potential_of_Decentralized_Autonomous_Organizations/links/64975c31c41fb852dd2e1f09/Skin-in-the-Game-The-Transformational-Potential-of-Decentralized-Autonomous-Organizations.pdf?origin=journalDetail&_tp=eyJwYWdlIjoiam91cm5hbERldGFpbCJ9 (accessed on 7 May 2024).
- Asante Boakye, E.; Zhao, H.; Ahia, B.N.K. Blockchain technology prospects in transforming Ghana’s economy: A phenomenon-based approach. Inf. Technol. Dev. 2023, 29, 348–377. [Google Scholar] [CrossRef]
- Li, J.; Kassem, M. Applications of distributed ledger technology (DLT) and Blockchain-enabled smart contracts in construction. Autom. Constr. 2021, 132, 103955. [Google Scholar] [CrossRef]
- Lohachab, A.; Garg, S.; Kang, B.; Amin, M.B.; Lee, J.; Chen, S.; Xu, X. Towards Interconnected Blockchains: A Comprehensive Review of the Role of Interoperability among Disparate Blockchains. ACM Comput. Surv. 2022, 54, 1–39. [Google Scholar] [CrossRef]
- Wang, H.; Zhang, J. Blockchain based data integrity verification for large-scale IoT data. IEEE Access 2019, 7, 164996–165006. [Google Scholar] [CrossRef]
- Atzori, M. Blockchain technology and decentralized governance: Is the state still necessary? Available SSRN 2015, 2709713. [Google Scholar] [CrossRef]
- Farnaghi, M.; Mansourian, A. Blockchain, an enabling technology for transparent and accountable decentralized public participatory GIS. Cities 2020, 105, 102850. [Google Scholar] [CrossRef]
- Kaaniche, N.; Laurent, M. Data security and privacy preservation in cloud storage environments based on cryptographic mechanisms. Comput. Commun. 2017, 111, 120–141. [Google Scholar] [CrossRef]
- Hofmann, F.; Wurster, S.; Ron, E.; Böhmecke-Schwafert, M. The immutability concept of blockchains and benefits of early standardization. In Proceedings of the 2017 ITU Kaleidoscope: Challenges for a Data-Driven Society (ITU K), Nanjing, China, 27–29 November 2017; IEEE: New York, NY, USA, 2017; pp. 1–8. [Google Scholar] [CrossRef]
- IvanOnTech. An Introduction to Public vs. Private Blockchains. Moralis Academy. Available online: https://academy.moralis.io/blog/an-introduction-to-public-vs-private-blockchains (accessed on 24 April 2024).
- On Public and Private Blockchains. Available online: https://blog.ethereum.org/2015/08/07/on-public-and-private-blockchains (accessed on 7 May 2024).
- Strehle, E. Public Versus Private Blockchains. Available online: https://www.blockchainresearchlab.org/wp-content/uploads/2020/05/BRL-Working-Paper-No-14-Public-vs-Private-Blockchains.pdf (accessed on 7 May 2024).
- Miraz, M.H.; Ali, M. Applications of Blockchain Technology beyond Cryptocurrency. Ann. Emerg. Technol. Comput. 2018, 2, 1–6. [Google Scholar] [CrossRef]
- De Giovanni, P. Blockchain and smart contracts in supply chain management: A game theoretic model. Int. J. Prod. Econ. 2020, 228, 107855. [Google Scholar] [CrossRef]
- Stipsits, M. Scalable Integration of Ethereum in a Microservice based Application through Layer 2 Rollups. Available online: https://pub.fh-campuswien.ac.at/obvfcwhsacc/content/titleinfo/8874847/full.pdf (accessed on 10 May 2023).
- Fang, Z. E-government in digital era: Concept, practice, and development. Int. J. Comput. Internet Manag. 2002, 10, 1–22. [Google Scholar] [CrossRef]
- Baudier, P.; Kondrateva, G.; Ammi, C.; Seulliet, E. Peace engineering: The contribution of blockchain systems to the e-voting process. Technol. Forecast. Soc. Chang. 2021, 162, 120397. [Google Scholar] [CrossRef]
- Al-Ashmori, A.; Basri, S.B.; Dominic, P.D.D.; Capretz, L.F.; Muneer, A.; Balogun, A.O.; Gilal, A.R.; Ali, R.F. Classifications of Sustainable Factors in Blockchain Adoption: A Literature Review and Bibliometric Analysis. Sustainability 2022, 14, 5176. [Google Scholar] [CrossRef]
- Tandon, A.; Kaur, P.; Mäntymäki, M.; Dhir, A. Blockchain applications in management: A bibliometric analysis and literature review. Technol. Forecast. Soc. Chang. 2021, 166, 120649. [Google Scholar] [CrossRef]
- Chandel, A.; Bhanot, N.; Sharma, R. A bibliometric and content analysis discourse on business application of blockchain technology. Int. J. Qual. Reliab. Manag. 2023. ahead-of-print. [Google Scholar] [CrossRef]
- Harzing, A.-W.; Alakangas, S. Google Scholar, Scopus and the Web of Science: A longitudinal and cross-disciplinary comparison. Scientometrics 2016, 106, 787–804. [Google Scholar] [CrossRef]
- Yubo, S.; Ramayah, T.; Hongmei, L.; Yifan, Z.; Wenhui, W. Analysing the current status, hotspots, and future trends of technology management: Using the WoS and scopus database. Heliyon 2023, 9, e19922. [Google Scholar] [CrossRef]
- Baas, J.; Schotten, M.; Plume, A.; Côté, G.; Karimi, R. Scopus as a curated, high-quality bibliometric data source for academic research in quantitative science studies. Quant. Sci. Stud. 2020, 1, 377–386. [Google Scholar] [CrossRef]
- Birkle, C.; Pendlebury, D.A.; Schnell, J.; Adams, J. Web of Science as a data source for research on scientific and scholarly activity. Quant. Sci. Stud. 2020, 1, 363–376. [Google Scholar] [CrossRef]
- Roldan-Valadez, E.; Salazar-Ruiz, S.Y.; Ibarra-Contreras, R.; Rios, C. Current concepts on bibliometrics: A brief review about impact factor, Eigenfactor score, CiteScore, SCImago Journal Rank, Source-Normalised Impact per Paper, H-index, and alternative metrics. Ir. J. Med. Sci. 2019, 188, 939–951. [Google Scholar] [CrossRef]
- Al-MARRI, M.; Al-ROUSAN, S.; Sbia, R.; Aziz Anwar, S. Strategic Factors in Smart City Development: Survey Evidence from Private Sector of United Arab Emirates. Theor. Empir. Res. Urban Manag. 2023, 18, 65–85. Available online: https://EconPapers.repec.org/RePEc:rom:terumm:v:18:y:2023:i:4:p:65-85 (accessed on 10 May 2023).
- Asem, A.; Mohammad, A.A.; Ziyad, I.A. Navigating Digital Transformation in Alignment with Vision 2030: A Review of Organizational Strategies, Innovations, and Implications in Saudi Arabia. J. Knowl. Learn. Sci. Technol. 2024, 3, 21–29. [Google Scholar] [CrossRef]
- Alshammary, S.; Altamimi, I.; Alhuqbani, M.; Alhumimidi, A.; Baaboud, A.; Altamimi, A. Palliative Care in Saudi Arabia: An Updated Assessment Following the National Vision 2030 Reforms. J. Palliat. Med. 2024, 27. [Google Scholar] [CrossRef]
- Gao, Q. Artificial Intelligence Governance and the Blockchain Revolution; Springer Nature: Berlin/Heidelberg, Germany, 2024. [Google Scholar] [CrossRef]
- Liu, J.; Meng, Q.; Tseng, F.-M.; Sun, Y. Three Decades of Cross-border Mergers and Acquisitions Research: Mapping the Field and Paths Forward. IEEE Trans. Eng. Manag. 2024, 71, 5847–5868. [Google Scholar] [CrossRef]
- Kouhizadeh, M.; Saberi, S.; Sarkis, J. Blockchain technology and the sustainable supply chain: Theoretically exploring adoption barriers. Int. J. Prod. Econ. 2021, 231, 107831. [Google Scholar] [CrossRef]
- Dutta, P.; Choi, T.-M.; Somani, S.; Butala, R. Blockchain technology in supply chain operations: Applications, challenges and research opportunities. Transp. Res. Part E Logist. Transp. Rev. 2020, 142, 102067. [Google Scholar] [CrossRef]
- Dubey, R.; Gunasekaran, A.; Bryde, D.J.; Dwivedi, Y.K.; Papadopoulos, T. Blockchain technology for enhancing swift-trust, collaboration and resilience within a humanitarian supply chain setting. Int. J. Prod. Res. 2020, 58, 3381–3398. [Google Scholar] [CrossRef]
- Lamii, N.; Bentaleb, F.; Fri, M.; Mabrouki, C.; Semma, E.A. Use of DELPHI-AHP Method to Identify annd Analyze Risks in Seaport Dry Port System. Trans. Marit. Sci. 2022, 11, 185–206. [Google Scholar] [CrossRef]
- Kshetri, N. Blockchain’s Role in Enhancing Quality and Safety and Promoting Sustainability in the Food and Beverage Industry. Sustainability 2023, 15, 16223. [Google Scholar] [CrossRef]
- Choi, T.-M.; Guo, S.; Luo, S. When blockchain meets social-media: Will the result benefit social media analytics for supply chain operations management? Ransport. Res. Part E Logist. Transp. Rev. 2020, 135, 101860. [Google Scholar] [CrossRef]
- Casino, F.; Kanakaris, V.; Dasaklis, T.K.; Moschuris, S.; Rachaniotis, N.P. Modeling food supply chain traceability based on blockchain technology. IFAC-Pap. 2019, 52, 2728–2733. [Google Scholar] [CrossRef]
- Oucheikh, R.; Fri, M.; Fedouaki, F.; Hain, M. Deep Anomaly Detector Based on Spatio-Temporal Clustering for Connected Autonomous Vehicles. In Ad Hoc Networks; Foschini, L., El Kamili, M., Eds.; Springer International Publishing: Cham, Germany, 2021; pp. 201–212. [Google Scholar] [CrossRef]
- IBM Supply Chain Intelligence Suite—Food Trust. Available online: https://www.ibm.com/products/supply-chain-intelligence-suite/food-trust (accessed on 7 May 2024).
- We.Trade Innovation|IBM. Available online: https://www.ibm.com/case-studies/wetrade-blockchain-fintech-trade-finance (accessed on 7 May 2024).
- Blockchain in the Food Supply Chain—What Does the Future Look Like? Available online: https://tech.walmart.com/content/walmart-global-tech/en_us/blog/post/blockchain-in-the-food-supply-chain.html (accessed on 7 May 2024).
- Kaushik, V.; Walsh, C.A. Pragmatism as a Research Paradigm and Its Implications for Social Work Research. Soc. Sci. 2019, 8, 255. [Google Scholar] [CrossRef]
- Alkhudary, R.; Brusset, X.; Fenies, P. Blockchain and Risk in Supply Chain Management. In Proceedings of the 7th International Conference LDIC 2020, Bremen, Germany, 12–14 February 2020. [Google Scholar] [CrossRef]
- Marbouh, D.; Simsekler, M.C.E.; Salah, K.; Jayaraman, R.; Ellahham, S. A Blockchain-Based Regulatory Framework for mHealth. Data 2022, 7, 177. [Google Scholar] [CrossRef]
- Zekhnini, K.; Cherrafi, A.; Bouhaddou, I.; Benabdellah, A.C.; Raut, R. Barriers of Blockchain Technology Adoption in Viable Digital Supply Chain. In Proceedings of the IFIP International Conference on Product Lifecycle Management, Curitiba, Brazil, 11–14 July 2021. [Google Scholar] [CrossRef]
- Al-Rakhami, M.S.; Al-Mashari, M. A Blockchain-Based Trust Model for the Internet of Things Supply Chain Management. Sensors 2021, 21, 1759. [Google Scholar] [CrossRef] [PubMed]
- GE Aviation Predictive Maintenance Takes Flight with Blockchain Technology. Available online: https://www.geaviation.com/news (accessed on 7 May 2024).
- Ding, F.; Lu, Z.; Chen, J. How Does Blockchain Technology Implementation Affect the Supply Chain Members’ Strategic Decisions under the Factory Encroachment? Emerald Publishing Limited: Bradford, UK, 2023. [Google Scholar] [CrossRef]
- Maersk Ready Your Supply Chain for the New Challenges in 2024. Available online: https://www.maersk.com/news/articles/2024/03/12/ready-your-supply-chain-for-new-challenges-in-2024 (accessed on 21 March 2024).
- Hennelly, J. The Cryptic Nature of Crypto Digital Assets Regulations: The Ripple Lawsuit and Why the Industry Needs Regulatory Clarity. Fordham J. Corp. Financ. Law 2022, 27, 259. Available online: https://ir.lawnet.fordham.edu/cgi/viewcontent.cgi?article=1508&context=jcfl (accessed on 7 May 2024).
- Lafourcade, P.; Lombard-Platet, M. About blockchain interoperability. Inf. Process. Lett. 2020, 161, 105976. [Google Scholar] [CrossRef]
- Tiwari, S.; Reddy, R.R.; Tyagi, A.K. Position of Blockchain: Internet of Things-Based Education 4.0 in Industry 5.0—A Discussion of Issues and Challenges. In Advances in Educational Technologies and Instructional Design; Pandey, R., Srivastava, N., Chatterjee, P., Eds.; IGI Global: Hershey, PA, USA, 2023; pp. 292–311. [Google Scholar] [CrossRef]
- Kosba, A.; Miller, A.; Shi, E.; Wen, Z.; Papamanthou, C. Hawk: The blockchain model of cryptography and privacy-preserving smart contracts. In Proceedings of the 2016 IEEE Symposium on Security and Privacy (SP), San Jose, CA, USA, 22–26 May 2016; IEEE: New York, NY, USA, 2016; pp. 839–858. [Google Scholar] [CrossRef]
- Ekblaw, A.; Azaria, A.; Halamka, J.D.; Lippman, A. A Case Study for Blockchain in Healthcare:“MedRec” prototype for electronic health records and medical research data. In Proceedings of the IEEE Open & Big Data Conference, Vienna, Austria, 22–24 August 2016; p. 13. Available online: https://api.semanticscholar.org/CorpusID:27517929 (accessed on 7 May 2024).
- Handayani, I.; Apriani, D.; Mulyati, M.; Yusuf, N.A.; Zahra, A.R.A. A Survey on User Experience of Blockchain Transactions: Security and Adaptability Issues. Blockchain Front. Technol. 2023, 3, 80–88. [Google Scholar] [CrossRef]
- Seebacher, S.; Schüritz, R. Blockchain Technology as an Enabler of Service Systems: A Structured Literature Review. In Exploring Services Science; Za, S., Drăgoicea, M., Cavallari, M., Eds.; Springer International Publishing: Cham, Germany, 2017; pp. 12–23. [Google Scholar] [CrossRef]
- Birrer, T.K.; Amstutz, D.; Wenger, P. Make use of Decentralized Finance. In Decentralized Finance; Springer Fachmedien Wiesbaden: Wiesbaden, Germany, 2023; pp. 75–173. [Google Scholar] [CrossRef]
- Asif, R.; Hassan, S.R. Shaping the future of Ethereum: Exploring energy consumption in Proof-of-Work and Proof-of-Stake consensus. Front. Blockchain 2023, 6, 1151724. [Google Scholar] [CrossRef]
- Akram, S.V.; Malik, P.K.; Singh, R.; Anita, G.; Tanwar, S. Adoption of blockchain technology in various realms: Opportunities and challenges. Secur. Priv. 2020, 3, e109. [Google Scholar] [CrossRef]
- Mahmud, M.; Sohan, M.S.H.; Reno, S.; Sikder, M.A.B.; Hossain, F.S. Advancements in scalability of blockchain infrastructure through IPFS and dual blockchain methodology. J. Supercomput. 2023, 80, 8383–8405. [Google Scholar] [CrossRef]














| Category | Keywords |
|---|---|
| Blockchain | (“Blockchain “ OR “Distributed Ledger”) AND |
| Big data | (“Big Data” OR “Data Analytics”) AND |
| Industrial applications | (“Industrial applications” OR “Manufacturing” OR “Process control” OR “Quality analytics”) |
| Main Information about Data | |
|---|---|
| Timespan | 2020:2024 |
| Sources (Journals, Books, etc.) | 245 |
| Documents | 607 |
| Annual Growth Rate % | −54.82 |
| Document Average Age | 2.2 |
| Average Citations per Doc | 20.32 |
| References | 26.710 |
| Document contents | |
| Keywords Plus (ID) | 691 |
| Author’s Keywords (DE) | 1588 |
| Authors | |
| Authors | 1740 |
| Authors of Single-Authored Docs | 33 |
| Authors collaboration | |
| Single-Authored Docs | 35 |
| Co-Authors per Doc | 3.56 |
| International Co-Authorships % | 37.56 |
| Document types | |
| Article | 354 |
| Article; Book Chapter | 2 |
| Article; Early Access | 55 |
| Article; Proceedings Paper | 3 |
| Proceedings Paper | 98 |
| Proceedings Paper; Retracted Publication | 1 |
| Review | 90 |
| Review; Early Access | 4 |
| Country | Articles | SCP | MCP | Freq | MCP_Ratio |
|---|---|---|---|---|---|
| China | 135 | 91 | 44 | 0.222 | 0.326 |
| India | 77 | 55 | 22 | 0.127 | 0.286 |
| USA | 41 | 21 | 20 | 0.068 | 0.488 |
| United Kingdom | 37 | 18 | 19 | 0.061 | 0.514 |
| Italy | 30 | 21 | 9 | 0.049 | 0.3 |
| Australia | 28 | 17 | 11 | 0.046 | 0.393 |
| Germany | 22 | 18 | 4 | 0.036 | 0.182 |
| France | 18 | 6 | 12 | 0.03 | 0.667 |
| U. Arab Emirates | 17 | 14 | 3 | 0.028 | 0.176 |
| Turkey | 14 | 11 | 3 | 0.023 | 0.214 |
| Cluster | Color (Potential Interpretation) | Keywords (Top 5 by Occurrence) | Link Strength (Total) | Analysis |
|---|---|---|---|---|
| 1 | Red (Foundational Aspects) | Challenges (128), Security (28), Architecture (31), Supply Chain (70), Internet (90) | 183 | Focuses on core functionalities (architecture) and security aspects, addressing challenges like governance and privacy. Explores applications in specific industries (food, health). |
| 2 | Green (Business Applications) | Technology (145), Benefits (25), Impact (56), Design (30), Information (44) | 558 | Emphasizes business implications (benefits, impact) with applications across various industries (big data analytics, finance). Focuses on optimizing business processes and decision making (models, strategies). |
| 3 | Blue (Implementation) | Management (139), Framework (83), Supply Chain (70), Logistics (63), Performance (42) | 423 | Delves into practical implementation (frameworks, management) of blockchain within specific industries (food traceability, supply chain). Focuses on industry-specific challenges (safety, transparency). |
| 4 | Yellow (Emerging Trends) | Blockchain Technology (25), Future (24), Logistics (63), Opportunities (18), Industry 4.0 (21) | 116 | Explores future directions (big data analytics, industry 4.0) with a focus on identifying new use cases (opportunities) in areas like logistics. |
| 5 | Purple (Integration) | Big Data Analytics (11), Blockchain Technology (25), Logistics (63), Future (24), Opportunities (18) | 200 | This cluster likely focuses on integrating blockchain with other disciplines and technologies (big data analytics). It explores applications in future industries (industry 4.0) and logistics, identifying new opportunities through novel network methodologies and transport solutions. |
| Cluster | Most Cited Author | Themes and Focus | Key Findings and Contributions | Interdisciplinary Connections | Implications and Future Directions |
|---|---|---|---|---|---|
| 1 | N. Kshetri [51] | Blockchain in Food and Beverage Industry | Potential of blockchain to improve quality control, safety, and sustainability in food supply chains. | Supply chain management, food science, sustainability studies | Mitigate food fraud, reduce waste, ensure compliance with regulations. Future research: scalability, interoperability, real-world implementation. |
| 2 | H. Wang [21] | Blockchain for Data Integrity in IoT | Using blockchain to ensure trustworthiness and security of data generated by Internet of Things (IoT) devices. | Cybersecurity, data science, IoT engineering | Develop resilient and trustworthy IoT ecosystems for various applications. Future research: optimize protocols for resource-constrained devices, explore edge computing use cases, address data privacy and sovereignty regulations. |
| 3 | T.-M. Choi [52] | Blockchain and Social Media for Supply Chain Management | Combining blockchain and social media analytics to improve supply chain visibility and decision making. | Marketing analytics, operations research, information systems | Enhance supply chain resilience and responsiveness, integrate social media insights with blockchain-based systems. Future research: decentralized platforms for data sharing, social media sentiment analysis for risk management, incentive mechanisms for collaboration. |
| 4 | F. Casino et al. [53] | Modeling Food Supply Chain Traceability with Blockchain | Developing theoretical frameworks and practical solutions for enhancing traceability and accountability in food supply chains. | Agri-food technology, logistics management, regulatory compliance | Improve transparency and consumer trust in food supply chains. Future research: data interoperability, privacy protection, scalability, facilitate fair trade practices and ethical sourcing. |
| Cluster | Thematic Cluster | Analysis | Discussion | Centrality and Density | Keyword (Top 5) |
|---|---|---|---|---|---|
| 1 | Internet and Technology | This cluster focuses on internet-related technologies. | The prevalence of terms related to internet technologies underscores the growing importance of cybersecurity measures and the increasing integration of IoT devices in various domains. Smart contracts also emerge as a significant area of interest, indicating a trend towards automated and secure contractual agreements in digital transactions. | High centrality indicates that the keyword “internet” is frequently connected with other keywords in the cluster. Moderate density suggests a relatively connected network of keywords within the cluster. | |
| 2 | Coordination and Strategy | This cluster revolves around coordination strategies. | The presence of terms like “coordination” suggests a focus on organizational structures and management practices to optimize technological processes. | High centrality indicates that the keyword “coordination” is frequently connected with other keywords in the cluster. Moderate density suggests a relatively connected network of keywords within the cluster. | Coordination, Strategies, Competition, Decisions, Investment |
| 3 | Trust and Risk Management | This cluster emphasizes trust-building mechanisms. | In an era characterized by data breaches and privacy violations, establishing trust and ensuring robust risk management frameworks are paramount. Organizations must prioritize data security, privacy protection, and transparency to foster trust among users and stakeholders. | High centrality indicates that the keyword “trust” is frequently connected with other keywords in the cluster. High density suggests a densely connected network of keywords within the cluster. | Trust, Collaboration, Algorithm, Policies, Uncertainty |
| 4 | Information Technology | This cluster revolves around information technology. | The dominance of terms related to information technology highlights the critical role of IT in modern organizations. Key themes include technology management, user acceptance, and the application of IT in various sectors such as healthcare and supply chain management. | High centrality indicates that the keyword “information-technology” is frequently connected with other keywords in the cluster. Moderate density suggests a relatively connected network of keywords within the cluster. | Information-Technology, User Acceptance, Food, Health, Antecedents |
| 5 | Technology | This cluster focuses on various aspects of technology. | The prevalence of terms related to technology highlights its pervasive influence across different domains. Key areas of interest include technology management, impact assessment, and the adoption of emerging technologies such as blockchain and IoT. | High centrality indicates that the keyword “technology” is frequently connected with other keywords in the cluster. High density suggests a densely connected network of keywords within the cluster. | Technology, Management, Logistics, Impact Traceability |
| 6 | Chain | This cluster is focused on supply chain management. | The prevalence of terms related to supply chain management underscores the importance of efficient logistics, traceability, and risk mitigation strategies in modern supply chains. Blockchain technology emerges as a key enabler for enhancing transparency and trust in supply chain operations. | High centrality indicates that the keyword “chain” is frequently connected with other keywords in the cluster. Moderate density suggests a relatively connected network of keywords within the cluster. | Chain Drivers |
| 7 | Finance | This cluster pertains to financial aspects. | The presence of terms related to finance suggests a focus on financial allocation, service delivery, and channel optimization. Effective financial management is crucial for ensuring the sustainability and growth of businesses in a competitive market environment. | High centrality indicates that the keyword “finance” is frequently connected with other keywords in the cluster. Moderate density suggests a relatively connected network of keywords within the cluster. | Finance Allocation, Delivery Service |
| 8 | Channel | This cluster focuses on distribution channels. | Effective channel management is essential for reaching target markets and maximizing product distribution efficiency. The use of various distribution channels allows businesses to adapt to changing consumer preferences and market dynamics. | High centrality indicates that the keyword “channel” is frequently connected with other keywords in the cluster. Moderate density suggests a relatively connected network of keywords within the cluster. | Channel |
| 9 | Challenges | This cluster highlights various challenges faced by organizations. | The identification and understanding of challenges are critical for developing strategies to overcome them and drive organizational success. Key challenges include supply chain management, governance, and the adoption of emerging technologies such as blockchain and big data analytics. | High centrality indicates that the keyword “challenges” is frequently connected with other keywords in the cluster. Moderate density suggests a relatively connected network of keywords within the cluster. | Challenges, Framework, Supply Chain, Quality Management |
| Word Cluster | Explanation | Weighted Inclusion Index | Inclusion Index | Occurrences | Stability Index | Thematic Evolution Analysis |
|---|---|---|---|---|---|---|
| Artificial Intelligence | Foundational concepts and early applications in 2020–2022. Thematic shift towards uncertainty in AI implementation in 2023–2024. | 0.50 | 0.50 | 30 | 0.17 | Evolution from foundational concepts to uncertainty in implementation |
| Blockchain Technology | Core functionalities and potential applications in 2020–2022. Increased emphasis on risk management in adoption in 2023–2024. | 0.45 | 0.17 | 120 | 0.03 | Transition from applications to risk management |
| Supply Chain | Focus on general supply chain management concepts in 2020–2022. Shift towards strategies, allocation of resources, and integration with blockchain technology in 2023–2024. | 4.58 | 3.19 | 135 | 0.57 | Evolution from general theme to association with trust |
| Collaboration | Initially a general theme, transitioning towards association with trust in 2023–2024. | 0.22 | 0.25 | 50 | 0.13 | Evolution from general theme to association with trust |
| Technology | Initially encompassed various technologies, transitioning towards barriers and frameworks for implementation. | 0.49 | 0.43 | 93 | 0.01 | Transition towards implementation barriers and frameworks |
Disclaimer/Publisher’s Note: The statements, opinions and data contained in all publications are solely those of the individual author(s) and contributor(s) and not of MDPI and/or the editor(s). MDPI and/or the editor(s) disclaim responsibility for any injury to people or property resulting from any ideas, methods, instructions or products referred to in the content. |
© 2024 by the authors. Licensee MDPI, Basel, Switzerland. This article is an open access article distributed under the terms and conditions of the Creative Commons Attribution (CC BY) license (https://creativecommons.org/licenses/by/4.0/).
Share and Cite
Douaioui, K.; Benmoussa, O. Insights into Industrial Efficiency: An Empirical Study of Blockchain Technology. Big Data Cogn. Comput. 2024, 8, 62. https://doi.org/10.3390/bdcc8060062
Douaioui K, Benmoussa O. Insights into Industrial Efficiency: An Empirical Study of Blockchain Technology. Big Data and Cognitive Computing. 2024; 8(6):62. https://doi.org/10.3390/bdcc8060062
Chicago/Turabian StyleDouaioui, Kaoutar, and Othmane Benmoussa. 2024. "Insights into Industrial Efficiency: An Empirical Study of Blockchain Technology" Big Data and Cognitive Computing 8, no. 6: 62. https://doi.org/10.3390/bdcc8060062
APA StyleDouaioui, K., & Benmoussa, O. (2024). Insights into Industrial Efficiency: An Empirical Study of Blockchain Technology. Big Data and Cognitive Computing, 8(6), 62. https://doi.org/10.3390/bdcc8060062

