Design and Modeling of an Experimental ROV with Six Degrees of Freedom
Abstract
:1. Introduction
- Engines (from three to ten or more);
- Pressure sensor;
- Compass or gyrocompass for orientation in space;
- Video cameras;
- Lighting equipment;
- Manipulator;
- All-round sonar;
- Beacon transponder hydroacoustic navigation system (HANS).
2. Materials and Methods
2.1. Design Rationale
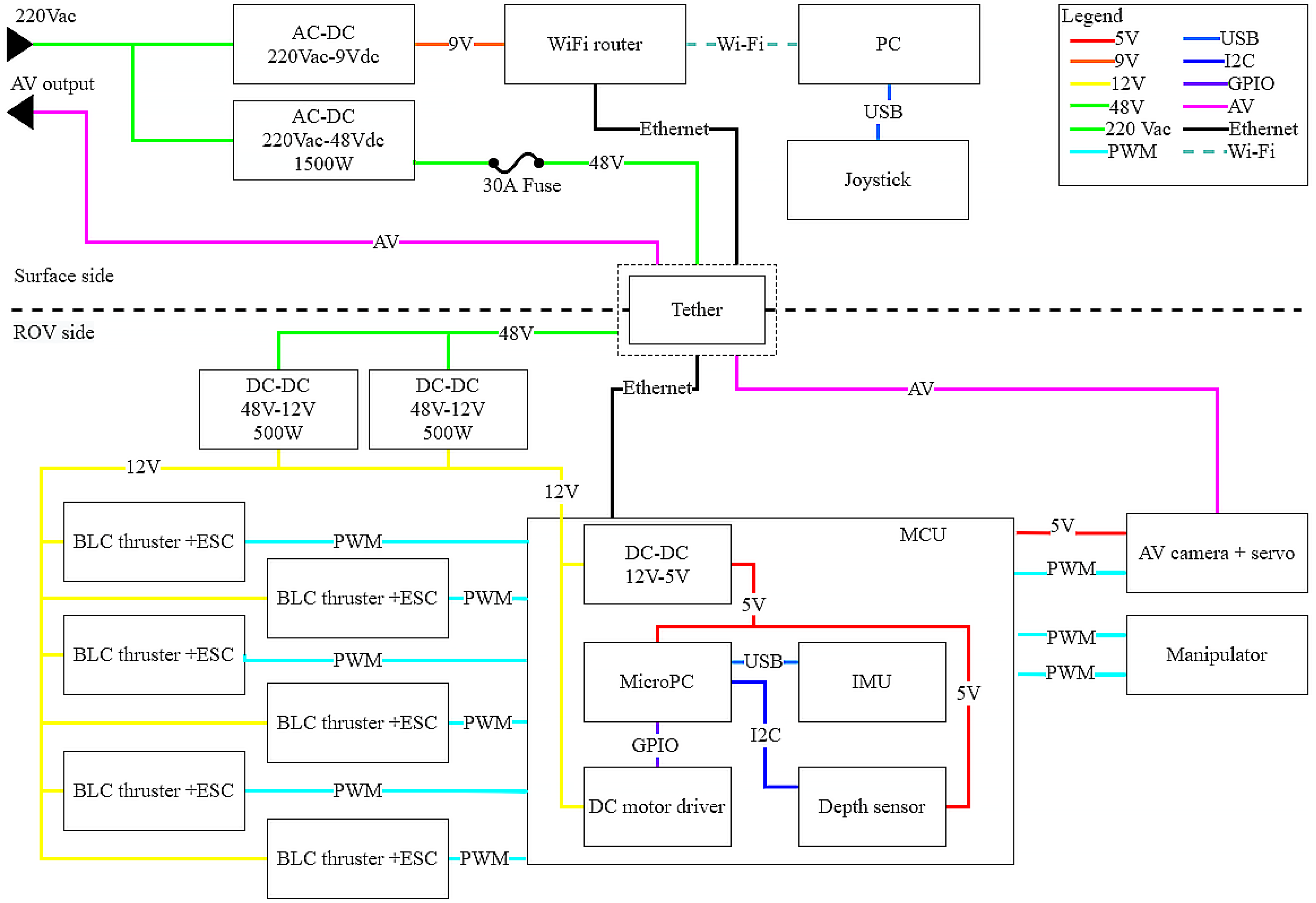
2.2. Hardware and Software
- Propulsion system;
- Control system:
- ○
- Navigation system;
- ○
- Computing module;
- ○
- Control software;
- Power supply and communication system:
- ○
- Tether;
- ○
- Ground power system;
- ○
- Underwater power system;
- ○
- Interconnection boards;
- Carrier system:
- ○
- Frame;
- ○
- Sealed housing for electronics;
- ○
- Buoyancy and ballast;
- Payload:
- ○
- Camera;
- ○
- Manipulator.
2.2.1. Propulsion System
- Thrust—14.7 N in the forward direction and 11.77 N in the reverse direction;
- Dimensions—72 × 92 mm;
- Mass—0.075 kg;
- Electric power—up to 150 W when powered from 12 V DC;
- Supply voltage—12–24 V.
2.2.2. Control System
2.2.3. Power Supply and Communication System
- Microcomputer Raspberry Pi—serves to convert control signals, send data to the base station, control all components of the robots;
- Power and signal routing boards;
- navX navigation sensor—serves to determine the angular coordinates of the device;
- Pressure sensor—serves to determine the depth of the device, is installed in the hole for the penetrator.
- High tensile strength—this is necessary so that the tether can withstand the weight of the ROV and cargo;
- Neutral buoyancy—a non-floating tether will greatly affect the underwater vehicle and prevent it from performing operations;
- Interference immunity—in the case of using communication over metal conductors, protection against interference caused by supply conductors is required;
- Low resistivity of power lines—the tether length in some cases reaches several kilometers, which causes a large total resistance of the cable and leads to power losses;
- Protection against mechanical damage—protection against damage is a necessary parameter of the cable since a damaged tether can cause damage to the electronics of the vehicle or divers;
- High flexibility—a tether with low flexibility will severely limit the robot’s capabilities in narrow and confined spaces;
- The ability to twist several times during operation—the ROV will often make turns and thus can damage the internal structure of the tether if it is not able to twist.
2.2.4. The Carrier System
2.3. SevROV Motion Mathematical Model
2.3.1. Kinematics Model of the SevROV
- xb is a longitudinal axis (directed from stern to bow);
- yb is a transverse axis (directed to the right side);
- zb is a normal axis (directed from top to bottom).
2.3.2. Dynamics Model of the SevROV
2.3.3. Thrust Configuration and Power Coefficients Matrices
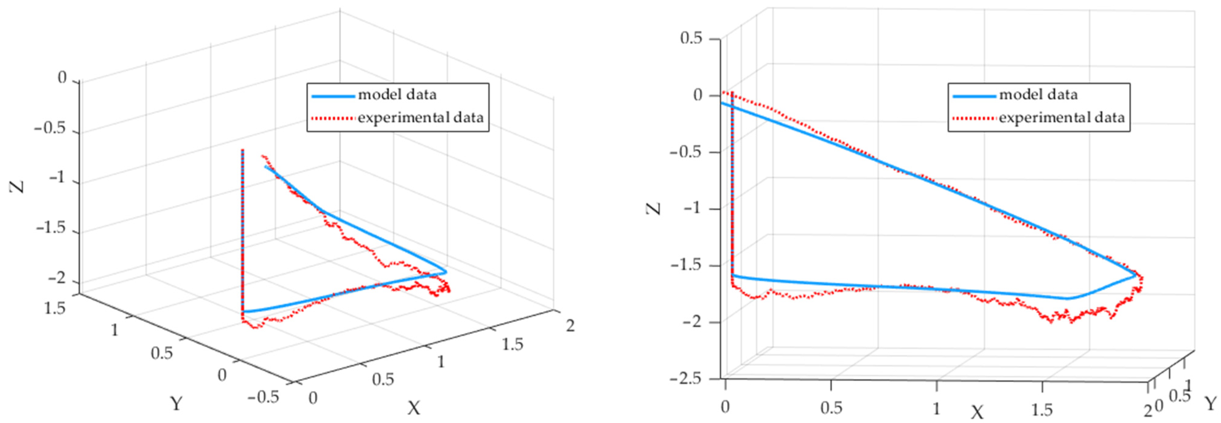
3. Results
Results of Modeling and Testing of Experimental ROV
4. Discussion
Author Contributions
Funding
Institutional Review Board Statement
Informed Consent Statement
Data Availability Statement
Conflicts of Interest
References
- Zereik, E.; Bibuli, M.; Mišković, N.; Ridao, P.; Pascoal, A. Challenges and Future Trends in Marine Robotics. Annu. Rev. Control 2018, 46, 350–368. [Google Scholar] [CrossRef]
- Neira, J.; Sequeiros, C.; Huamani, R.; Machaca, E.; Fonseca, P.; Nina, W. Review on Unmanned Underwater Robotics, Structure Designs, Materials, Sensors, Actuators, and Navigation Control. J. Robot. 2021, 2021, 1–26. [Google Scholar] [CrossRef]
- He, Y.; Wang, D.B.; Ali, Z.A. A Review of Different Designs and Control Models of Remotely Operated Underwater Vehicle. Meas. Control 2020, 53, 1561–1570. [Google Scholar] [CrossRef]
- Aguzzi, J.; Costa, C.; Calisti, M.; Funari, V.; Stefanni, S.; Danovaro, R.; Gomes, H.; Vecchi, F.; Dartnell, L.; Weiss, P.; et al. Research Trends and Future Perspectives in Marine Biomimicking Robotics. Sensors 2021, 21, 3778. [Google Scholar] [CrossRef] [PubMed]
- Abdullah, A.M.; Zakaria, N.I.; Jalil, K.A.A.; Othman, N.; Dahalan, W.M.; Hamid, H.; Ghani, M.F.; Haidir, A.Y.I.b.M.; Kamro, M.I.M. Review of the Control System for an Unmanned Underwater Remotely Operated Vehicle. In Engineering Applications for New Materials and Technologies; Öchsner, A., Ed.; Advanced Structured Materials; Springer International Publishing: Cham, Switzerland, 2018; Volume 85, pp. 609–631. [Google Scholar] [CrossRef]
- Kumar, S.; Rastogi, V.; Gupta, P. Recent Developments in Modeling and Control of Underwater Robot Manipulator: A Review. Indian J. Sci. Technol. 2016, 9. [Google Scholar] [CrossRef] [Green Version]
- Terracciano, D.S.; Bazzarello, L.; Caiti, A.; Costanzi, R.; Manzari, V. Marine Robots for Underwater Surveillance. Curr. Robot. Rep. 2020, 1, 159–167. [Google Scholar] [CrossRef]
- Antonelli, G.; Fossen, T.I.; Yoerger, D.R. Modeling and Control of Underwater Robots. In Springer Handbook of Robotics; Siciliano, B., Khatib, O., Eds.; Springer International Publishing: Cham, Switzerland, 2016; pp. 1285–1306. [Google Scholar] [CrossRef]
- Capocci, R.; Dooly, G.; Omerdić, E.; Coleman, J.; Newe, T.; Toal, D. Inspection-Class Remotely Operated Vehicles—A Review. J. Mar. Sci. Eng. 2017, 5, 13. [Google Scholar] [CrossRef]
- Aguirre-Castro, O.A.; Inzunza-González, E.; García-Guerrero, E.E.; Tlelo-Cuautle, E.; López-Bonilla, O.R.; Olguín-Tiznado, J.E.; Cárdenas-Valdez, J.R. Design and Construction of an ROV for Underwater Exploration. Sensors 2019, 19, 5387. [Google Scholar] [CrossRef] [PubMed] [Green Version]
- Karras, G.C.; Bechlioulis, C.P.; Abdella, H.K.; Larkworthy, T.; Kyriakopoulos, K.; Lane, D. A Robust Sonar Servo Control Scheme for Wall-Following Using an Autonomous Underwater Vehicle. In Proceedings of the 2013 IEEE/RSJ International Conference on Intelligent Robots and Systems, Tokyo, Japan, 3–7 November 2013; IEEE: Tokyo, Japan, 2013; pp. 3893–3898. [Google Scholar] [CrossRef]
- Lin, X.; Guo, S. Development of a Spherical Underwater Robot Equipped with Multiple Vectored Water-Jet-Based Thrusters. J. Intell. Robot. Syst. 2012, 67, 307–321. [Google Scholar] [CrossRef]
- Yue, C.; Guo, S.; Shi, L. Hydrodynamic Analysis of the Spherical Underwater Robot SUR-II. Int. J. Adv. Robot. Syst. 2013, 10, 247. [Google Scholar] [CrossRef]
- Li, Y.; Guo, S.; Wang, Y. Design and Characteristics Evaluation of a Novel Spherical Underwater Robot. Robot. Auton. Syst. 2017, 94, 61–74. [Google Scholar] [CrossRef]
- Yang, R.; Clement, B.; Mansour, A.; Li, M.; Wu, N. Modeling of a Complex-Shaped Underwater Vehicle for Robust Control Scheme. J. Intell. Robot. Syst. 2015, 80, 491–506. [Google Scholar] [CrossRef]
- Li, Q.; Cao, Y.; Li, B.; Ingram, D.M.; Kiprakis, A. Numerical Modelling and Experimental Testing of the Hydrodynamic Characteristics for an Open-Frame Remotely Operated Vehicle. J. Mar. Sci. Eng. 2020, 8, 688. [Google Scholar] [CrossRef]
- Fossen, T.I. Handbook of Marine Craft Hydrodynamics and Motion Control; John Wiley & Sons, Ltd.: Chichester, UK, 2014. [Google Scholar]
- Antonelli, G. Underwater Robots; Springer Tracts in Advanced Robotics; Springer International Publishing: Cham, Switzerland, 2014; Volume 96. [Google Scholar] [CrossRef]
- Eidsvik, O.A.; Schjølberg, I. Determination of Hydrodynamic Parameters for Remotely Operated Vehicles. In Volume 7: Ocean Engineering; American Society of Mechanical Engineers: Busan, Korea, 2016; p. V007T06A025. [Google Scholar] [CrossRef]
- Kramar, V.; Kabanov, A.; Kramar, O.; Putin, A. Modeling and Testing of Control System for an Underwater Dual-Arm Robot. IOP Conf. Ser. Mater. Sci. Eng. 2020, 971, 042076. [Google Scholar] [CrossRef]
- Kramar, V.; Alchakov, V.V. The Methodology of Training an Underwater Robot Control System for Operator Actions. J. Phys. Conf. Ser. 2020, 1661, 012116. [Google Scholar] [CrossRef]
- Skorohod, B.A.; Statsenko, A.V.; Fateev, S.I.; Zhilyakov, P.V. Accuracy Analysis of 3D Points Reconstructed from Workspace of Underwater Robot. J. Phys. Conf. Ser. 2020, 1661, 012124. [Google Scholar] [CrossRef]
- Refsnes, J.E.G. Nonlinear Model-Based Control of Slender Body AUVs. Ph.D. Thesis, Norwegian University of Science and Technology, Trondheim, Norway, 2008. [Google Scholar]
- Sørensen, A.J.; Refsnes, J. Towards Supervisory-Switched Control of Hybrid Underwater Vehicles. Underw. Technol. Int. J. Soc. Tech. 2009, 28, 141–150. [Google Scholar] [CrossRef]
- Kabanov, A.A.; Dubovik, S.A. Methods of Modeling and Probabilistic Analysis of Large Deviations of Dynamic Systems. J. Phys. Conf. Ser. 2020, 1661, 012044. [Google Scholar] [CrossRef]













| Thrust | 6 Thrusters Y-Frame | 6 Thrusters Classical Frame | 8 Thrusters Classical Frame |
|---|---|---|---|
| Forward, N | 25.49 | 37.26 | 37.26 |
| Lateral, N | 33.34 | 37.26 | 37.26 |
| Vertical, N | 44.13 | 29.42 | 58.84 |
| Number of Thruster | |||
|---|---|---|---|
| 1 | 0.15125 | 0 | −0.00387 |
| 2 | 0.07563 | 0.13099 | −0.00387 |
| 3 | 0.07563 | 0.13099 | −0.00387 |
| 4 | 0.225 | 0 | 0 |
| 5 | 0.1125 | 0.19486 | 0 |
| 6 | 0.1125 | 0.19486 | 0 |
| Type of Movement | Vector of Forces and Moments, |
|---|---|
| The first experiment | |
| Dive | |
| Forward | |
| To the left | |
| Backward, up, and right | |
| The second experiment | |
| Clockwise yaw | |
| Counterclockwise yaw | |
| Clockwise pitch | |
| Counterclockwise pitch | |
| Clockwise roll | |
| Counterclockwise roll | |
Publisher’s Note: MDPI stays neutral with regard to jurisdictional claims in published maps and institutional affiliations. |
© 2021 by the authors. Licensee MDPI, Basel, Switzerland. This article is an open access article distributed under the terms and conditions of the Creative Commons Attribution (CC BY) license (https://creativecommons.org/licenses/by/4.0/).
Share and Cite
Kabanov, A.; Kramar, V.; Ermakov, I. Design and Modeling of an Experimental ROV with Six Degrees of Freedom. Drones 2021, 5, 113. https://doi.org/10.3390/drones5040113
Kabanov A, Kramar V, Ermakov I. Design and Modeling of an Experimental ROV with Six Degrees of Freedom. Drones. 2021; 5(4):113. https://doi.org/10.3390/drones5040113
Chicago/Turabian StyleKabanov, Aleksey, Vadim Kramar, and Igor Ermakov. 2021. "Design and Modeling of an Experimental ROV with Six Degrees of Freedom" Drones 5, no. 4: 113. https://doi.org/10.3390/drones5040113
APA StyleKabanov, A., Kramar, V., & Ermakov, I. (2021). Design and Modeling of an Experimental ROV with Six Degrees of Freedom. Drones, 5(4), 113. https://doi.org/10.3390/drones5040113

