Abstract
This paper presents the Vertidrome Airside Level of Service (VALoS) framework, a novel performance metric designed to evaluate airside traffic flow operations at vertidromes in the context of Urban Air Mobility (UAM). As the UAM industry rapidly evolves, the need for a comprehensive evaluation framework becomes increasingly important. The VALoS framework provides a performance-based approach to evaluating vertidrome traffic flow performance, considering metrics like average passenger delay, air taxi in-flight delay, and vertidrome punctuality. Unlike existing Level of Service approaches, the VALoS framework unifies the requirements of various stakeholders, the passenger, the air taxi operator, and the vertidrome operator each with their own performance metric and target. It provides a multi-faceted approach covering airside air and ground traffic flows, arrivals and departures, and performance changes during strategic planning and tactical execution phases. The VALoS is evaluated at 15-min intervals while considering changing stakeholder performance targets and operational uncertainties. For the reference use case, the study demonstrates the significant impact of short-term disruptions, while stochastic deviations can be neglected. Higher traffic volumes due to changing demand/capacity ratios result in higher VALoS variability. The VALoS framework, together with a fast-time simulation, provides a versatile method for exploring future vertidrome traffic flows and supporting strategic vertidrome airside planning and integration. This integrated approach is essential for the evolving UAM vertidrome industry; aligning the interests of different stakeholders and promoting sustainable and efficient vertidrome planning and operation.
1. Introduction
“Simulation is the first step to vertiport planning” [1].
Up to now, over 700 different vertical take-off and landing (VTOL) aircraft concepts have been documented [2], all potentially serving a future mode of transport: Urban Air Mobility (UAM). Some of these emerging electric vertical take-off and landing (eVTOL) aircraft concepts have progressed to certification stages reaching for first European air taxi operations during the 2024 Summer Olympics in Paris [3]. Nevertheless, the lack of comprehensive recommendations and regulations for UAM ground infrastructure design, operation, and performance requirements, remains a challenge. This is intensified by the lack of fully certified air taxis operating as unmanned aircraft system (UAS) and the general uncertainty about how the UAM industry and air taxi performance capabilities will evolve over the next years and decades [4].
High-density vertidrome design proposals and airside operational procedures in U-space environment are currently reaching a technology readiness level of 2, according to vertidrome experts [5]. At that stage of conceptual development, corresponding high-density vertidrome and UAM network analyses have to be executed in a laboratory environment based on a proper assessment and modeling framework. Recent examples among others address the prediction of noise exposures of vertidromes [6], vertiport capacity assessment based on three types of queuing systems [7], city-wide autonomous vertidrome network operations [8], and optimized vertidrome network capacity distribution based on efficient ride matching and fleet management [9].
In the meantime, first VFR vertidromes have been announced, and some of them have already been established in a sandbox manner for demonstration purposes [10,11], to kick-start testing, validation, and eventually the first implementation of vertidromes and UAM services.
The “Vertiport Prototype Technical Specification for the Design of VFR Vertiports for Operation with Manned VTOL-Capable Aircraft Certified in the Enhanced Category (PTS-VPT-DSN)” [12], published by the European Union Aviation Safety Agency (EASA), has provided a first European regulatory reference since 2022. In the same year, the Federal Aviation Administration (FAA) published the “Engineering Brief #105 Vertiport Design” [13] specifying the initial design guidance for public and private vertiports until the performance-based vertiport design guidance will be developed.
Contributing to a performance-based vertidrome design approach, the Vertidrome Airside Level of Service (VALoS) concept, the basis of the VALoS framework first published in [14], targets the performance evaluation of future vertidrome airside operations from a capacity and efficiency perspective. For our analysis, we specifically focus on the airside system boundary of an individual vertidrome since it describes a fundamental part by linking airspace and landside performance.
As described in the “Airport Capacity Assessment Methodology” for conventional airports [15], the airside performance is shaped by the performance of the Terminal Manoeuvring Area (TMA), approach, runways, apron/taxiways, gates and stands (see Figure 1). Future high-density vertidrome designs could have similar infrastructure setups, but aim for much shorter service times and significant higher throughput [16]. Therefore, a detailed analysis of the airside traffic flow is of great interest for the performance assessment of the individual vertidrome, the urban vertidrome network, as well as for a sustainable planning and implementation of UAM services.
Figure 1.
Airside performance in the context of the airport capacity assessment adopted from [15]. Considered vertidrome-specific system boundaries are added in yellow.
Our airside system boundaries are defined by the vertidrome’s terminal airspace (TA) which expands to the pad (including final approach and take-off area (FATO) and touchdown and lift-off area (TLOF)), taxiway, gate parking positions, stands, and vice versa (see yellow highlights in Figure 1).
By doing so, three key principles, defined by the International Civil Aviation Authority (ICAO), are taken into account and used as guidance throughout this analysis in order to facilitate the understanding of the airside traffic flow characteristics, and how a specific vertidrome layout and operational concept serves a reference demand forecast [17,18]:
- “Instead of prescribing solutions, desired/required performance is specified”
- “Informed decision-making requires that decision-makers develop a good understanding of the mechanism which explains how drivers, constraints, shortcomings, options and opportunities influence (i.e., contribute to, or prevent) the achievement of the desired/required results”,
- “In the Performance-Based Approach the desired/required results as well as drivers, constraints, shortcomings and options are expressed in quantitative terms, rather than just in a qualitative way”.
1.1. Contribution
With the introduction of the VALoS framework, we provide a quantitative method to evaluate the airside traffic flow of a vertidrome and measure the achieved performance of a qualitative vertidrome design in relation to a reference demand forecast. The VALoS itself serves as a performance metric tailored to aid strategic vertidrome operation planning. Rather than prescribing a specific vertidrome design solution, we focus on a group of key stakeholders who outline desired performance requirements beforehand. Diverging from preceding studies and concepts, our approach integrates multiple stakeholders into a unified level of service framework, encompassing both airside air and airside ground traffic flows. In the future, it may enhance tactical monitoring and optimization of vertidrome airside traffic flows and ground capacity utilization during the actual operation of air taxis and UAS.
In this paper, we build on the initial performance evaluation presented in [14] and add potential operational uncertainties to the vertidrome operation. In this context, we evaluate how demand/capacity ratio variations, short-term disruptions of pad and gate availability, stochastic deviations of service times, and VALoS performance target variations impact the performance of the airside traffic flow and the achieved VALoS.
In this context, the paper targets the following four research questions:
- How can a comprehensive airside Level of Service framework Be developed to effectively account for varying performance requirements from different multidisciplinary stakeholders operating at vertidromes?
- What are the key airside traffic flow characteristics of an exemplary future UAM vertidrome, and how do these characteristics impact its operational efficiency and performance?
- To what extent do vertidrome planners need to consider non-nominal operational situations and their impact on traffic flows when planning and designing future vertidromes to ensure operational resilience and efficiency?
- What are the features and capabilities of the fast-time discrete event-based simulation (DES) V-Lab designed for modeling and simulating vertidrome airside traffic flow operations, and how can it be utilized for research and analysis in the field of UAM?
1.2. Scope and Structure of the Document
Throughout this manuscript, we use vertidrome as a generic term for UAM ground infrastructure accommodating (e)VTOL aircraft operations as introduced in [19]. For this VALoS analysis, we focus specifically on the airside jurisdictions of an exemplary vertiport serving an intra-city use-case and accommodating VTOL capable air taxis. Due to the increased complexity of various infrastructure elements and traffic streams interacting with each other at a vertiport, such as pads, taxiways and gates/stands, we focus on an unlimited homogeneous eVTOL fleet and do not consider any fleet management dependencies.
The remainder of the article is structured as follows: Starting with materials and methods in Section 2, we introduce the performance metric Level of Service and focus on the VALoS framework, explain the investigated exemplary use case, and provide an overview of vertiport fast-time simulation models as well as our developed vertiport traffic generator V-Lab. The results of the performance-based VALoS evaluation of an exemplary vertiport layout and operational concept serving a specific demand forecast are presented in Section 3. Section 4 discusses the research activities and outlines the outcome for each research question defined in Section 1. The paper concludes with Section 5, which provides a conclusion and an outlook on future work in the field of UAM vertiports.
2. Materials and Methods
2.1. Performance Metric
The developed Vertidrome Airside Level of Service (VALoS) concept, its origin, and introductory application were first presented in [14] at the 2021 AIAA Aviation Forum. The following two Section 2.1.1 and Section 2.1.2 present a revised summary of [14] to support the overall understanding of this paper and the results presented in Section 3. For further, extensive details, the reader is kindly referred to ref. [14].
2.1.1. Related Concepts
The Highway Capacity Manual (HCM), a “guide for multimodal mobility analysis” widely used in USA, introduced the Level of Service concept LOS in 1965 [20]. It still serves as a fundamental framework for evaluating ground transportation facilities such as streets, highways, intersections, and pedestrian and bicycle facilities. The HCM provides analytical techniques for determining traffic flow characteristics and the LOS during various phases of ground infrastructure development, deployment, and operation. The LOS concept quantitatively measures operating conditions using metrics such as delay, vehicle density, and travel speed, with LOS categories ranging from best (LOS A) to worst (LOS F). Designers and planners strive for LOS C or D to ensure acceptable travel conditions. A LOS category F occurs when the traffic collapses, excessive delays become more frequent, and general inconvenience increases. The occurrence of LOS F should be avoided at all times. During the LOS evaluation, the analyst is responsible for defining the corresponding performance metrics and targets, as well as the location where the LOS is measured. Even though the LOS follows an analytical and quantitative approach, the performance thresholds are highly subjective and dependent on the use case. Traffic flow characteristics and resulting patterns are dependent not only on the interaction between vehicles, but also on how the ground infrastructure is designed and what operational concept is implemented. Dependent on where the LOS is measured, specific components and segments like intersections and waiting areas can increase the LOS locally (bottlenecks) and increase delay exponentially especially if the traffic converges to an over-saturated flow where demand temporarily exceeds capacity.
With the 9th edition of the Airport Development Reference Manual, IATA and ACI introduced a similar Level of Service concept (LoS) to airports [21]. The main purpose of the LoS is to assess landside passenger capacity, identify landside bottlenecks, and determine the operational efficiency of terminal subsystems such as processing and holding facilities such as security checks and waiting lounges, respectivley. Initially using LoS categories A to F such as the HCM, IATA later introduced a revised LoS framework in [22] classifying the facilities in under-provided, sub-optimum, optimum and over-design. The LoS framework was extended to a two-dimensional matrix that evaluates space and waiting/occupancy times for each facility, respectively, [23]. With in-depth passenger surveys, IATA evaluated the optimum waiting time for different terminal facilities which is used as a basis for defining the respective LoS categories [24]. The main benefit of using a LoS framework is that airport authorities and operators optimize operational efficiency through strategic investments based on data-driven decisions and therefore avoid pitfalls of miscalculated investments ultimately failing to serve passenger needs [24]. However, IATA’s LoS is not intended to be used outside of terminal facilities such as airside infrastructure [25]. Instead, other practices such as the practical capacity are established. For commercial fixed-wing airports, one of the key objectives is to determine feasible arrival and departure schedules and optimize runway operations without compromising an acceptable Level of Service. This approach is particularly critical in the context of seasonal planning and flow management phases.
The practical hourly capacity, as defined by [26], represents the average number of operations that can be accommodated within an acceptable average delay for a given demand. It typically ranges from 80 to 90% of the maximum throughput capacity and an average delay of 4 min is widely used for 30-min/1-h time intervals. In addition, according to [26], the declared capacity, used for longer-term scheduling, ranges from 85 to 90% of the maximum throughput capacity and is not tied to a specific delay value.
2.1.2. Vertidrome Airside Level of Service (VALoS) Concept and Framework
One key aspect of the sighted performance measurement approaches is that “there are many ways to measure the performance of a transportation facility or service—and many points of view that can be considered in deciding which measurement to make. […] As a result, there is no right way to measure and interpret performance” [20]. The Level of Service framework describes distinct categories, which, in turn, necessitate that the evaluation outcomes exhibit incremental changes. Even minor changes in specific performance metrics may yield to varying consequences by either changing the Level of Service category or not. Depending on the number of distinct level of service categories and the range of corresponding performance thresholds, the comprehensibility of the transition between VALoS categories varies. In order to define these threshold ranges and ascertain the alignment with stakeholder expectations, a comprehensive understanding of each stakeholder’s individual perspective on relevant performance metrics is imperative. However, given the current absence of such data, we base our assumptions on other transportation modes where possible.
In contrast to prior work, like [20], which evaluates each level of service individually for each stakeholder, our approach is to integrate multiple stakeholders within a unified Level of Service framework. This allows us to consider diverse performance metrics, targets, and measuring points, offering a comprehensive view of how the Level of Service evolves within a traffic flow. Additionally, the VALoS concept allows for adding more stakeholders and performance measures in order to refine the understanding of specific vertiport setups and operating environments.
In the context of UAM, the vertidrome represents the infrastructure node connecting ground operations with flights in the urban airspace. Considering the short-term interactions and dynamic interdependencies of both airspace, airside, and landside facilities, it is of great interest to extend the notion of the Level of Service also to the airside jurisdictions, in contrast to [25], in order to support integrated monitoring of a future vertidrome. Therefore a specialized VALoS concept for UAM operations is introduced and its relevance and effectiveness are demonstrated in the following sections.
To further investigate the specific characteristics of the airside traffic flow, we first need to define the characteristics of future air taxi flights during strategic planning and tactical execution phases including the definition of relevant timestamps (T), durations (t), and delays (d). To do this, we have refined Figure 1 of [14] by adding additional fidelity layers representing a vertiport journey from take-off vertiport () to destination vertiport () including the vertiport infrastructure elements, terminal airspace (TA), arrival pad (A-pad), arrival gate (A-gate), departure gate (D-gate), departure pad (D-pad) and taxiways. It ranges from to , from the time the passenger requests an air taxi service at , enters the air taxi at passenger entry time (), to the time when the passenger leaves the gate at and eventually the .
As shown in Figure 2, delay (d) is measured between two distinct timestamps (T) and represents the difference between nominal planned times and actual execution times such as betweeen nominal flight time () and actual flight time (). The UAM planning phase starts with submitting a passenger-initiated request at from vertiport A to vertiport B. Regardless of whether the request is on-demand or well in advance, the UAM service operator must strategically allocate an available air taxi and free vertiport resources to the request. In our case, we assume that the vertiport operator provides schedules with free take-off and landing slots in advance based on the structural capacity of the vertiport. In contrast, we assume an unlimited vehicle fleet and maximum flexibility of the air taxi operator, which leads to the assumption that an air taxi is always available for any request. After an air taxi and a take-off and landing slot have been assigned to the request, the UAM service operator proposes this selected trip to the passenger by indicating the scheduled off-block time () at and the scheduled in-block time () at as departure and arrival times, respectively. The passenger can either accept or decline this offer based on personal preferences (e.g., patience) and other available transportation alternatives. Upon accepting, the UAM service operator confirms the trip by booking the assigned air taxi and airside air and airside ground vertiport infrastructure (TA, A-pad, A-gate, D-gate, D-pad and taxiways). The flight plan now includes , scheduled take-off time (), scheduled departure terminal airspace time (), scheduled arrival terminal airspace time (), scheduled landing time () and .
Figure 2.
Emerging delays: Planning/execution time horizon over flight progression time horizon. Figure adapted from [14] and revised.
The passenger arrives at the vertiport and the assigned gate, enters the air taxi at , and leaves the gate at actual off-block time (). A certified taxiing bot as part of the ground moving equipment (GME) fleet is assigned to the air taxi, which will taxi the vehicle to the D-pad on the assigned taxiway. When the D-pad is free and the air taxi is cleared to enter, the air taxi takes off at actual take-off time () and leaves the vertiport’s TA at actual departure terminal airspace time (). After the air taxi has left the TA and thus the jurisdiction of the , the en-route flight segment begins, and finally ends at the entrance of the TA of the at actual arrival terminal airspace time (). After the A-pad is cleared for landing, the air taxi initiates the final approach, lands at actual landing time (), leaves the A-pad, and taxis to the assigned gate until it reports arrival at actual in-block time (). The passenger exits the air taxi and leaves the gate at .
As appears in Figure 2, various delays can occur during the UAM trip that can impact airside traffic flows. Operational delays considered in this paper are passenger delay (total journey delay) (), schedule delay (), total flight delay (), departure gate service delay (), departure taxi delay (), arrival taxi delay (), arrival gate service delay () and in-flight delay () summarizing departure delay (), en-route delay (), and arrival delay (). The individual delays are discussed in Section 2.2 and calculated according to Equations (1) to (8), based on the corresponding time stamp and the flight progression time horizon depicted in Figure 2.
In addition to occurring delays, we also consider punctuality by measuring the individual resulting delay for each flight at gate arrival () and departure (). This performance indicator shows the ability of the individual vertidrome/vertidrome network to respond to deviations and gives an overall indication of the strategic and tactical UAM service performance at the beginning and the end of each UAM trip. In accordance with [27], the arrival and departure punctuality is used to capture the requirements of the vertidrome operator. For this purpose, we define departure punctuality as the percentage of flights departing on-time from the gate parking position that meets the off-block delay () target which considers the additional time required to leave the gate (). Similarly, arrival punctuality is defined as the percentage of flights arriving at the gate parking position meeting the in-block delay () target and which equals the .
In summary, the VALoS framework consists of the performance metrics delay and punctuality as well as corresponding performance targets for each key stakeholder. The performance targets must be met with respect to the traffic flow and are divided into two categories: acceptable and non-acceptable. The VALoS can be evaluated every fractional hour, hourly, daily, or yearly.
As discussed in Figure 2 and displayed in Figure 3, the passenger “PAX”, the air taxi operator “eVTOL”, and the vertidrome operator “PUNC” are considered to be key stakeholders that shape the performance requirements of future vertidrome airside operations, which is why they are added to the VALoS framework first. Additional stakeholders, such as the (remote) pilot, the booking platform operator, the U-space service provider, and the air navigation service provider may be added to the framework as needed.
Figure 3.
VALoS framework addressing the default settings for the vertidrome stakeholders: passenger, eVTOL vehicle operator and vertidrome operator. The framework was first introduced in [14].
For our exemplary use case, we define a default setting of the VALoS framework, which is shown in Figure 3. From a passenger’s point of view, we target a maximum average passenger delay . Based on Ref’s [28] demand data set (see Section 2.2), which is used as demand forecast in our analysis, the average nominal flight time for our reference vertiport location is approximately 20 min. Assuming an acceptable exemplary delay threshold of up to 10% of the UAM flight duration, results in a delay target ≤ 2 min. For the eVTOL vehicle operator and for each operating air taxi, we assume an exemplary acceptable of 5 min in order to react to in-flight deviations such as changing weather conditions, clearance delays, or tactical de-confliction. Each air taxi must ensure operating within the permitted energy reserve ranges, so we focus here on the individual (i) in-flight delay . The operational safety energy portion was exemplarily assumed to be 25% of the flight time, resulting in a delay threshold of 5 min. In terms of punctuality, we adapt the “15-min punctuality rule” while considering a conventional short-haul flight of approx. 2 h to rate the arrival and departure performance of each traffic flow [29,30]. To achieve acceptable VALoS punctuality ratings, we target a / of ≤ 2.5 min for at least 95% of all processed arriving/departing air taxis.
The VALoS framework shown in Figure 3 represents the default setting for the scenario analyzed in this paper. It must be emphasized that all performance targets can and probably must be customized according to the individual stakeholders and business/use case, operating environment, and vertidrome location. Initial VALoS setting variations are discussed in Section 2.2.3 as part of the stakeholder sensitivity analysis.
As introduced in Figure 3 and subsequently shown in detail in Figure 4, we compute the VALoS and the flow based on a 15-min time interval.
Figure 4.
VALoS evaluation based on 15-min time interval following two perspectives: traffic flow (left), 24-h (right).
In [14], we introduced the traffic flow perspective, where the 15-min time interval is attached to each processed air taxi at the gate (see Figure 4 left). Compared to [14], we have extended the flow definition of the departure traffic stream to the exit of the TA, since it marks the end of the departure system boundary of the evaluated vertiport, thus coinciding with the assumptions made for the arrival traffic stream whose service ends at the gate. This means, that the time stamps and for air taxis arriving at the gate and leaving the TA of the vertiport, respectively, are of interest. Based on the traffic flow, we can evaluate the performance of the vertidrome from an acceptable demand perspective and determine which traffic flows meet the performance targets and which do not. Of particular interest are those traffic flows where the VALoS category changes.
In addition to the initial traffic flow perspective, here, we introduce a 24-h perspective that evaluates a 15-min time interval, independent of individually processed arrivals and departures, and that propagates through the day in exemplary 5-min increments (see Figure 4 right). With this perspective, we can evaluate the performance from a daily view and identify critical time periods and hours when airside performance degrades and those traffic flow constellations that caused it.
In order to apply our performance metric VALoS and to demonstrate its suitability and capability, an exemplary UAM scenario is defined in the next section, representing a German vertiport operation in the metropolitan area of Munich. The considered UAM demand forecast was provided by [28].
2.2. Scenario Definition
The “structural capacity is assessed at the macro level and assists in identifying an airport’s capacity as a baseline. It deliberately excludes several constraints that are either not reliable when forecasting over long periods (weather phenomena) or are considered modifiable in a strategic sense” [15].
For the VALoS analysis, and as depicted in Figure 5, we considered three different areas of vertiport uncertainties.
Figure 5.
Vertiport uncertainties of interest for VALoS sensitivity analysis. Gray areas are covered in this paper. “Weather” was covered in detail in [31], specifically for wind and gust speed impacts. “Landside/Airspace operations” are outside of our system boundaries.
First, we start by examining the structural capacity of a vertiport which is designed to meet a predicted nominal demand forecast and that defines a fixed operational boundary once the vertiport is built and operational. Second, there are operational airside uncertainties, such as stochastic deviations, short-term disruptions, and changing weather conditions, that affect /, airside traffic flows, and overall operations. All three aspects occur randomly and therefore cannot be thoroughly considered in detail during the nominal strategic planning process. Additionally, the resulting VALoS is heavily reliant on the specific VALoS stakeholder requirements and their individual performance targets. As previously stated in Section 2.1.2, the passenger, the eVTOL air taxi operator, and the vertidrome operator are considered to be essential stakeholders responsible for defining the performance targets. Lastly, as discussed in Section 1, the performance of the airside domain is influenced by the landside operation of the vertidrome and the operation of the airspace network. Our system boundary focuses primarily on the airside domain and accounts for stochastic deviations in en-route flight time that affect the . Therefore, we will not address any other airspace or landside operations or unexpected events such as emergencies. However, when aiming for the overall performance of a vertiport, all three domains must be taken into account including contingency and emergency scenarios.
2.2.1. Demand-to-Capacity Ratio
In Figure 5, we introduce the demand/capacity ratio as the first uncertainty that limits vertiport operations, thus affecting the vertiport performance and the acquired VALoS. We simulate our exemplary vertiport under three demand-to-capacity ratio modes: under-provided, nominal, and over-design, which partially adapts IATA’s updated Level of Service terminology introduced in [25]. For all our sensitivity analyses we use the same demand distribution to ensure comparability between the different operational scenarios. We vary the ratio, which changes the traffic density, by altering the vertiport layout characteristics by de-/increasing the number of available gate parking positions.
Our analysis is based on a Linear Independent Expandable Drive-Through (LIEDT) vertiport layout that accommodates a homogeneous fleet of eVTOL air taxis operating as UAS. The LIEDT layout adheres to a “flow-through-the-airport” paradigm, separating arrival and departure traffic flows structurally and procedurally (see Figure 6b,c).
Figure 6.
Demand/capacity ratio: (a) Exemplary demand distribution Munich Trade Fair based on [28], visual depiction adapted from [14]. (b) LIEDT layout. (c) LIEDT Concept of Operations (ConOps) adapted from [19].
Ref. [32] discusses that the linear process configuration is capable of supporting the highest throughput compared to a single pad and hybrid design of pads and gate parking positions. Therefore, due to the strategic de-confliction and tactical separation of arrival and departure traffic streams in the air and on the ground, the LIEDT layout is expected to handle high-density traffic. For additional information, the reader is pointed to [19], which outlines the features of the LIEDT design and the related Concept of Operations.
Since ref. [28] is currently one of the sole sources providing thorough analysis and definition of a network for a German UAM application, this paper relies on the detailed forecast demand data sets for Upper Bavaria elaborated by the project OBUAM and provided by Bauhaus Luftfahrt e.V. As this paper is an extension of our initial VALoS performance analysis conducted in [14], we focus on the same demand distribution shown in Figure 6a.
As determined in [31], to balance the structural capacities of different vertiport airside infrastructure elements, the LIEDT layout requires 8 gate parking positions for one pair of A-pad and D-pad to process 48 movements per hour. With a maximum of only 14 arrivals and departures per hour for each stream, we have nearly double the capacity required to process the estimated demand. Hence, this vertiport setup is categorized as over-design. In [14], we demonstrated that reducing from 4 to 3 gate parking positions would result in non-acceptable VALoS flow rates. Processing this specific demand distribution, we categorize a LIEDT layout setup with 3 gate parking positions as under-provided, 4 as nominal, and 5 or more gate parking positions as over-design.
2.2.2. Airside Operation
As a second source of vertiport uncertainty, we have identified airside operations affected by stochastic deviations, short-term disruptions, and changing weather conditions (see Figure 5). This list can be expanded to include additional contingency events (such as go-around), emergency landings (such as prioritization of arrival eVTOL with critical remaining energy reserves), and long-term disruptions (such as significant and permanent capacity reduction). Since further research and detailed concept development are necessary to incorporate weather aspects into the vertiport simulation, we conducted a separate analysis that explored the impact of wind and gust speed on vertiport airside traffic flows. Our analysis was published in [31]. We developed a wind-dependent vertiport ConOps, that introduced four operating categories: wind-operational, wind-advisory, wind-warning, and wind-shutdown. Based on the occurring wind and gust speeds during the final approach and initial departure, the vertidrome module mandated an increase in the minimum separation between subsequent air taxis in each arrival and departure traffic stream.
For this analysis, we consider stochastic variations in operational procedures, resulting in varying process, service, and occupancy times. The first delay that can occur is . It represents the deviation of the time the passenger requests the trip compared to the time the air taxi is available and boarding is scheduled (see Equation (1)). After the request is booked, the passenger starts the journey, among others by taking another means of transport first, which might delay the arrival time at . In addition, security screening may require an additional amount of time depending on the actual traffic, which can vary by hour, day, and season. Upon arrival at the designated gate, the passenger boards and the air taxi is preparing for departure. The air taxi fleet operator must decide how long a vehicle will await its passengers and when the booking reservation will expire. This could significantly increase deadhead flights if air taxis are assigned for follow-up bookings, which will not be part of this investigation. The passenger and vehicle must confirm “ready for departure”, which then triggers actions such as activating the flight plan, requesting departure clearance, and the re-allocation of the air taxi to the operating deck and the D-pad. The additional time required to leave the gate is defined as departure gate service delay which equals (see Equation (2)). Gate operations and the resulting turnaround time are likely to be the most uncertain phases of the air taxi trip due to extensive human interaction, dependence on preceding transportation and terminal processes, as well as clearance approvals. A certified GME automatically moves the air taxi on the assigned taxiway. The additional time required for taxiing from the gate to the D-pad () and from the A-pad to the gate () is defined as (see Equation (3)). Before the air taxi is moved to the D-pad, a final clearance to enter the safety area is required. A preceding air taxi may still occupy the D-pad, thus forcing the air taxi to wait in front of the FATO’s safety area which increases . Departures may be delayed due to pending take-off clearance and changing weather conditions potentially requesting increased separation values. This is depicted in . After leaving the terminal airspace of the and entering the en-route flight segment, the nominal assumed flight time may be subject to deviations due to changing weather such as unfavorable wind conditions. In addition, delayed preceding en-route traffic and unscheduled deviations at might require tactical modifications to the flight path and, as a result, delaying the at -TA. This delay is called . Once the air taxi has received clearance to enter -TA and start the final approach to the A-pad, deviations can occur similarly to during the take-off phases. This may result in changing occupancy times of the A-pad and can extend the arrival service time () and the blockage for subsequent arrivals. The additional time required for the approach is defined as . The total additional time during airborne flight phases is defined as (see Equation (4)). Upon the arrival at the assigned gate parking position, the arrival punctuality also called is measured based on the which compares with and considers ground and airborne delay (see Equation (5)). Occurring delays during gate service processes upon arrival are defined as (see Equation (6)) and can increase total gate service delay () (see Equation (7)). The is calculated according to the and and includes , and (see Equation (8)).
A summary of all delays, that are part of the VALoS analysis, is presented in Figure 2 and expressed in the following Equations (1) to (8):
The implementation of stochastic deviations was selected to account for the randomness observed in real-time operations. A distribution of process times is now considered instead of fixed service times, following the approach suggested by [33]. Ref. [33] utilizes a lognormal distribution to avoid unrealistic negative service times and provide a specific value and variance for each parameter. These assumptions were adjusted to align with our operational concept and LIEDT layout service times
In addition, we address short-term disruptions of the A-gate, D-gate, A-pad, and D-pad availability due to technical failure, lack of clearance, or passenger delay. Temporary infrastructure blockages or even failures are assumed to be less frequent. We assume that all incidents are resolved within a certain time frame and that requests are not denied or flights aborted. Unfortunately, there is no available information on the likelihood and frequency of such incidents, which is why we consider a maximum of one incident per infrastructure element per day. A summary of all operational uncertainties examined in the VALoS sensitivity analysis is displayed in Table 1.
Table 1.
Stochastic deviations and short-term disruption assumptions.
2.2.3. VALoS Stakeholder Requirements
For this investigation, the passenger (PAX) will be the primary stakeholder of interest. As discussed in several sources including [34,35,36], transfer times between transportation modes, overall operational times (e.g., turnaround times), and travel time savings are significant factors that drive the acceptance and utilization of new services such as UAM.
For our use case, ref. [37] examined the vertiport network established for the OBUAM demand scenario A by [28]. Ref. [37] distinguished between vertiports located in the city of Munich and its suburbs, and evaluated the departure schedule provided by public transportation modes at these locations. On average, a train connects the suburbs of Munich with the city center every 28 min, while within the city, metro lines depart every 5 min during rush hour and every 10 min during non-peak hours. Furthermore, according to [34] there is a minimum transfer time of five minutes at each vertiport to be considered. To account for multiple transit lines (e.g., subway, metro, tram) approaching one vertiport location, thus providing a more frequent transfer schedule, the performance target might be even reduced to 1 min. Therefore, considering different operating environments, the VALoS sensitivity analysis aims for three different performance targets ranging from 1 to 2 and 5 min for the PAX stakeholder.
According to EASA, “aircraft are required to carry enough fuel to ensure the safety of operations in case their flight plan needs to change for reasons that could include the delays on approach to the destination airport or even the impossibility to land due to weather considerations or other issues” [38]. Addressing energy reserves for electrically powered aircraft including eVTOL designs, [39] states that reserve time “is defined as [the] ability to address weather and traffic variability”, and should be clearly distinguished from the time required to perform an emergency landing. From a European regulatory perspective, there are currently no specific requirements for minimum reserve energy for eVTOL air taxis. In this analysis, we examine traffic variability instead of emergency incidents. Regarding the targeted in-flight time (), the performance target for the individual is varied between 2, 5, and 10 min. The performance target is met if each flight during a 15-min time interval does not surpass the individual reserve time.
The third VALoS stakeholder is represented by the requirement of a vertidrome operator to achieve a specific level of punctuality. Specifically, we are referring to the “15-min punctuality rule” implemented by airports for fixed-wing commercial operations. Assuming an intra-city UAM flight of about 20 min, the performance target will be fully met when 95% of the UAM flights per time interval achieve of 2.5 min or less. The importance of punctuality upon arrival is highlighted by [40], who adjusted on-time performance targets from 70% to 90% to investigate the potential of a newly developed queuing approach control strategy for UAM vertiport airspace. Again, we are adding a high-performance target, here described as 99% punctuality for the vertidrome operator, by following the punctuality target visions for conventional aviation for 2020 defined in 2001 [41]. Following these references, the vertidrome performance target is altered from 99 to 95% down to 90% for both traffic streams.
A summary of each stakeholder’s individual sensitivity range is presented Table 2:
Table 2.
VALoS stakeholder sensitivity assumptions (i:vehicle ID).
2.3. Vertidrome Fast-Time Simulation
At the current stage of development, the UAM industry is targeting very low-level demand densities, piloted air taxi operations under VFR, and primarily the utilization of existing (heliport) infrastructure or early implementations of vertiports with vastly reduced capabilities [3,10,12]. To explore the advanced vision of UAM, which includes automated, high-density, on-demand operations of commercial passenger air transport in urban areas with eVTOL air taxis operating as UAS, we currently rely on simulation. In order to feed our VALoS analysis with vertiport traffic data, a vertiport traffic simulation was developed depicting the introduced scenario.
2.3.1. Related Literature
Established software companies such as Transoft Solutions have incorporated eVTOL aircraft operations into their fast-time simulation tool AirTOP in order to simulate landside and airside UAM passenger and air taxi traffic flows at existing and potentially new airports [1]. Architectural software tools specifically tailored for vertiport design such as the Vertiport Design Tool (VDT) developed by [42] are available to UAM developers as well. In addition to commercially available off-the-shelf software, several research institutions have developed in-house tools for vertiport design, sizing, and simulation (see detailed summary provided in [16]). Initial vertiport simulation studies were performed by [43] who developed a network flow model to study deterministic capacity envelopes of different vertiport topology classes such as satellite, pier, linear, and remote apron via an integer programming approach. Ref. [44] focused on a vertiport configuration model that combines static and dynamic approaches and departure directional constraints, resulting in an evaluation of the vertiport’s surface utilization and operational efficiency.
Ref. [43] has identified that the ratio of arrival/departure pads and gates is a key driver for vertiport design. Multiple fully independent arrival/departure pads can significantly increase the vertiport throughput. Moreover, the addition of staging stands to the layout supports the handling of unbalanced arrival and departure traffic flows.
The Bavarian aviation think tank Bauhaus Luftfahrt e.V. has developed an agent-based modeling and simulation framework that provides a high-fidelity vertiport airfield model and that simulates the dynamics of the vertiport elements such as pads, gates, stands, and taxiways [45]. Operational procedures and service times were discussed with experts and a sensitivity analysis was conducted to investigate the key drivers of an optimized vertiport airfield design. The research concluded that arrival and departure times, as well as the ratio of pads to gates, have a significant impact on the average passenger delay. In a follow-up study [46], a vertiport design heuristic was proposed in which arrival, departure, and gate time were related to the number of pads, gates, and passengers processed at the vertiport. The “quality” of the operation was measured by the average passenger delay.
Another DES model was developed by [33] to simulate UAM operations and to determine the vertiport capacity in San Francisco, CA, USA. The basic framework, the utilized methodology, and stochastic deviations of service times as part of the DES model were introduced and described. According to the specific simulation setting, the evaluated vertiport capacity was not sensitive to the number of pre-staged air taxis nor to the required re-charging rate. In accordance to [43,45], ref. [33] showed that the vertiport capacity was “sensitive against changes in service times at stalls, service time at pads, and time between repositioning request and its completion”.
However, recent studies from a vertidrome network perspective by ref. [9] have shown that reducing battery recharge time does have a significant impact on the size of the air taxi fleet, and thus on the vertidrome capacity requirements.
The current state of the art regarding vertidrome simulation provides a first understanding of vertiport airside dynamics and the resulting required vertiport capacity. Different vertiport layouts, operational concepts, service times, and processes were introduced and optimized by the UAM research community to derive the statements discussed above. Instead of aiming for the “best” and “optimized” vertiport layout, such as targeted by [9,33,43,45], we focus on providing an analytical and standardized approach to conduct a descriptive analysis of the generated airside traffic flow applicable to any vertidrome design setup. Our fast-time simulation is primarily designed to generate vertiport airside traffic flows and to evaluate vertiport designs from a transportation and traffic flow perspective.
2.3.2. Vertidrome in the Lab (V-Lab) Simulation Model
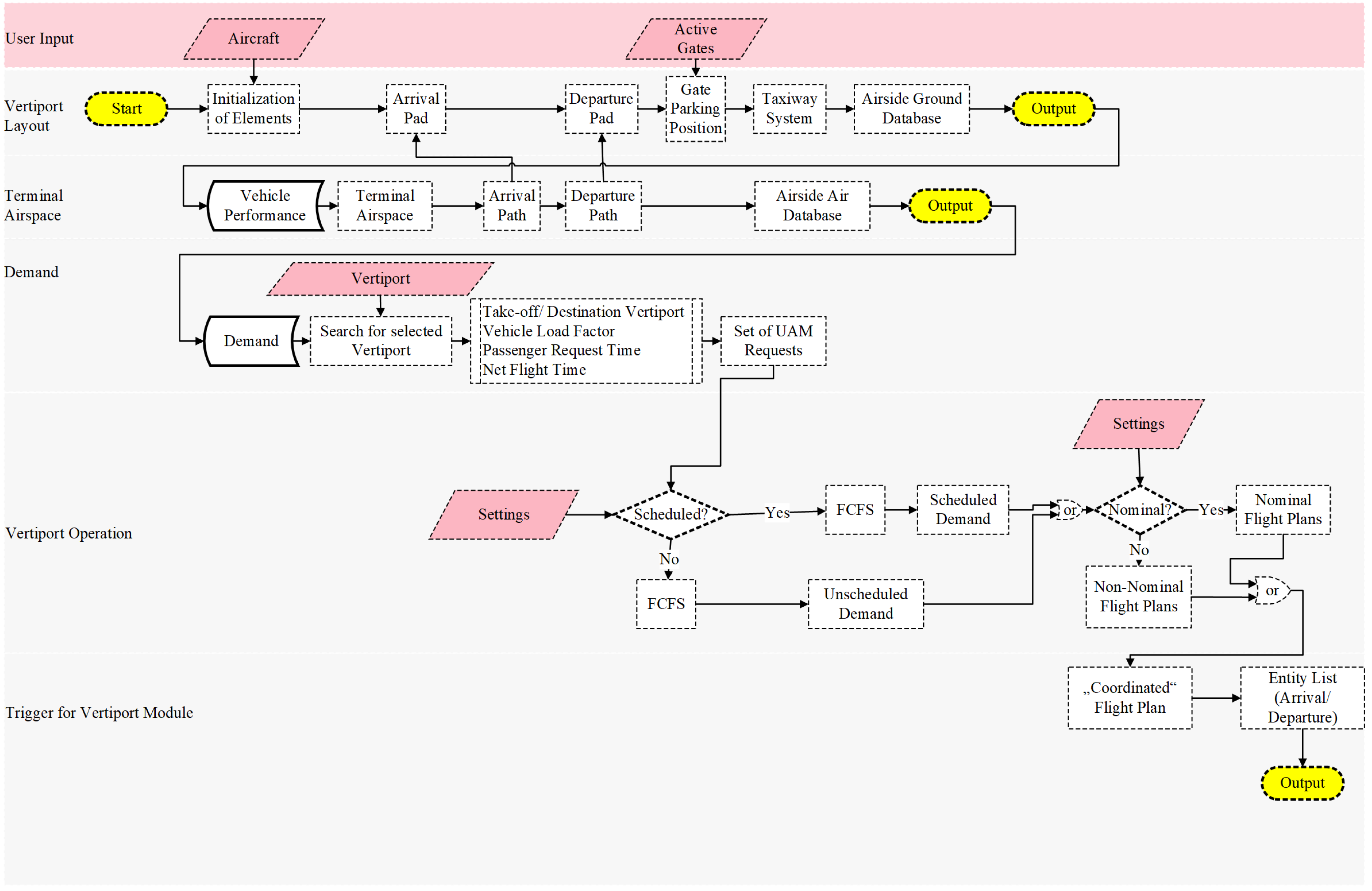
For previous studies [14,31,37], we used the VALoS framework to perform basic and specialized performance evaluations for different vertiport layouts and operational concepts. To do this, we developed a fast-time simulation model to simulate the eVTOL airside traffic flow and to investigate the performance of a vertiport under different capacity constraints, operational environments, and traffic flow management approaches. The following section describes the V-Lab simulation model and its workflow for an exemplary LIEDT vertiport design. The LIEDT layout was first introduced in [19] and a summary of the layout and ConOps is illustrated in Figure 6 and in the following vertiport module. The V-Lab simulation is developed in MATLAB/Simulink using the toolboxes SimEvents and is summarized in Figure 7.
Figure 7.
V-Lab simulation setup: High-Level structure of the V-Lab simulation with the focus on a LIEDT layout vertiport design.
The V-Lab simulation consists of three modules: the pre-processing module which collects all the input data necessary to simulate the vertiport; the DES module, hereafter called the vertiport module, which simulates the airside traffic flow of the vertiport of interest and considers all pre-defined traffic flow management rules defined in the ConOps; and the post-processing module, which evaluates the performance of the vertiport from a VALoS perspective. A high-level summary of the V-Lab simulation setup, reflecting a LIEDT layout vertiport design, is shown in Figure 7.
The pre-processing module collects all the information necessary to complete the dataset required by the vertiport module through “user input” (see Figure 8).
Figure 8.
V-Lab simulation setup: Pre-processing module user interface.
It covers four areas of interest: eVTOL vehicle characteristics, structural capacity/ characteristics of the vertiport layout and the terminal airspace, coordination of incoming demand requests to meet scheduling constraints, and the definition of non-nominal scenarios (see Figure 9). This includes in particular the selection of the vertiport layout, the initialization of vertiport elements such as FATOs, TLOFs, safety areas, gate parking positions based on the eVTOL aircraft D-value, undercarriage width (UCW) and taxiing speed, and the selection of the number of active gates. The service times of both A-pad and D-pad are defined according to the performance of the eVTOL aircraft and the selected approach and departure mission profile. Additional settings allow the user to activate operational uncertainties such as stochastic deviations and disruptions, weather effects, and passenger patience determining how long a customer is willing to wait for an air taxi service.
Figure 9.
V-Lab simulation setup: Pre-processing module workflow.
The considered demand distributions are imported under “Demand”. Based on the selected vertiport, details such as passenger request times, take-off and landing times, and vehicle load factor are extracted to formulate a list of UAM requests for the specific vertiport of interest. In the “Vertiport Operation” domain of the pre-processing module, this set of UAM requests can then either be scheduled based on the structural capacity in a first come first served (FCFS) manner, or processed on-demand without prior scheduling. In addition, the scheduling approach can be adjusted in the strategic planning phase to align with wind/gust forecasts as demonstrated in [31]. If no other settings are selected, the vertiport operation is considered to follow nominal conditions. If non-nominal considerations are enabled, stochastic deviations, short-term disruptions, and weather effects such as wind/gust impact will be activated for the vertiport module. All selected settings must be defined in the input data file of the pre-processing module. It then generates a consolidated set of coordinated flight plans and creates an entity list of all UAM requests as input to the DES, the vertiport module.
The structural capacity of each vertiport element, including A-pad, D-pad, A-gate, D-gate, and taxiways, is calculated under nominal conditions and serves as the basis for the strategic scheduling process in the pre-processing module and the VALoS performance evaluation performed in this paper. Based on the operational concept introduced in [19] and the vertiport airside service times defined in [31], the following structural airside capacity characteristics are considered in the “Vertiport Layout” and “Terminal Airspace” domains of the pre-processing module as shown in Table 3.
Table 3.
V-Lab simulation setup for the VALoS sensitivity analysis: Structural airside capacity characteristics of an exemplary vertiport with LIEDT layout [19,31].
After the first publication of the LIEDT layout concept in 2021, EASA published the first version of the PTS-VPT-DSN in March 2022 [12], which updates the dimensional requirements for certain vertiport elements such as pads, gates, and approach/departure paths. The VALoS performance evaluation is intended to be independent of any specific vertiport layout; therefore, we continue to use the vertiport setup as introduced in [19].
The vertiport module simulates the airside operation of the analyzed vertiport and contains the vertiport layout and the defined operational concept in the form of a discrete event-based simulation. An overview of the established workflow for the LIEDT vertiport is shown in Figure 10. It displays the domains “Airside Air”, “Airside Ground”, “under-deck parking (UDP)” and “Terminal”.
Figure 10.
V-Lab simulation setup: DES vertiport module overview and workflow for a vertiport with LIEDT-layout.
The vertiport module executes the traffic rules defined in the LIEDT ConOps, considers prioritization constraints, matches each passenger departure request to an available eVTOL aircraft and gate, and assigns each arriving aircraft to an available gate parking position upon touchdown. The vertiport module considers the current occupancy and delays of all relevant vertiport elements and eVTOL aircraft in order to coordinate the traffic around and at the vertiport. For instance, the A-pad is blocked until the air taxi reports touchdown and leaves the safety area of the A-pad. Only after the A-pad is cleared, the next waiting arrival will be granted landing permission. The main challenge of operating a vertidrome with LIEDT layout is the coordination and harmonization of arrival and departure traffic at the shared gate parking infrastructure. Therefore, individual gate allocation is dependent on the current occupancy by de-boarding and waiting arrival air taxis or currently boarding departure air taxis. A summary of the different air taxi states is given in Figure 6. During the simulation of a 24-h operational day, a set of flight plan execution log files is generated by the DES as an output. It contains the position of each eVTOL aircraft and the corresponding timestamp during the operation at the evaluated vertiport of interest. Of course, this layout can be adapted, extended, or replaced, according to the evaluated vertiport use case.
For instance, an alternative vertiport layout (PAW) and corresponding ConOps were elaborated and evaluated in [37] using the VALoS approach. The extended vertiport module addressed a bi-directional traffic flow where both arriving and departure traffic streams share one FATO and three gate parking positions.
After successful simulation, the post-processing module receives all processed flight plans for each dispatched arrival and departure flight as an input (see Figure 11). The data of both traffic streams are merged to provide an overview of all operations processed at the vertiport of interest. The post-processing module primarily analyzes the utilization of each vertiport element and evaluates the generated airside traffic flow from a VALoS perspective. For this purpose, the processed flight plan is compared to the coordinated flight plan in order to determine deviations from the original request compared to the actual operation. The performance of the vertiport’s ability to process a given demand distribution is evaluated based on the achieved VALoS. Based on the 15-min time interval, delay and punctuality characteristics of the traffic flow are derived and evaluated.
Figure 11.
V-Lab simulation setup: Post-processing module overview and workflow.
After defining a UAM-tailored performance metric VALoS, selecting an exemplary use case, and defining the corresponding scenario, we leverage the capabilities of the V-Lab to perform the VALoS sensitivity analysis.
3. VALoS Sensitivity Analysis and Results
As depicted in Figure 3 and Figure 4, the assessment of the VALoS relates to a pre-defined time interval. First and foremost, we focus on a 24-h perspective, which considers a 15-min time interval propagating through the day in 5-min increments. The minimum flow rate is thus zero. As a result, we can evaluate the airside performance from a daily perspective and identify and evaluate critical peak time windows. Second, we focus on a traffic flow perspective as introduced in [14]. The evaluation considers the number of air taxis processed within a 15-min time interval prior of each recorded air taxi. This enables the determination of the performance of specific air taxi flow rates at vertiports. The minimum flow rate is therefore always one.
In the following section, we simulate a deterministic scenario under nominal conditions. It describes the baseline reference for our subsequent study on operational uncertainties. In the next step, we examine the impact of changing stakeholder requirements on the resulting VALoS. Furthermore, we investigate the impact of stochastic service time variability on the VALoS and travel time reliability. Finally, we introduce and evaluate operational short-term disruptions.
3.1. Nominal Scenarios: Deterministic Simulation Runs
We start with a deterministic configuration, in which all parameters are set to nominal values and all VALoS stakeholders follow default settings as defined in Figure 3. The demand is nominal for all deterministic simulation runs. To verify the nominal demand/capacity ratio defined by 4 gates, we simulate the vertiport operation for a varying number of active gates.
Figure 12 displays the daily VALoS share (expressed in [%]) for each stakeholder distributed across various capacity/demand ratio configurations, ranging from 1 to 5 gates. The ability to process requests simultaneously by activating more than one gate results in an increase in time share in which no air taxi service is processed (see the orange dashed lines in Figure 12). The PAX and punctuality VALoS improve if the number of gates increases. For the arrival traffic stream, a performance plateau is already reached at 4 gates, where all arrivals (representing a 68.8% share of the day) meet the performance target for PAX, eVTOL and vertidrome operator. However, this is not the case for the departure traffic stream; the performance targets for PAX delay and punctuality are 0.3% and 1.1% below the optimum when leveraging 4 gates, respectively.
Figure 12.
VALoS sensitivity analysis—Deterministic/24-h: VALoS distribution according to changing number of gate parking positions. Vertiport of interest operates with LIEDT layout.
In nominal scenarios, departures are only affected by ground delay. They do not encounter any airborne delay () and, therefore, do not show a VALoS violation. From the perspective of an eVTOL operator, Figure 12 shows that only 3 gates would be sufficient to efficiently process the considered demand forecast. For all three stakeholders, adding acceptable and non-acceptable VALoS share results to the total daily share during which the vertiport is in operation (arrivals: 68.8%, departures: 73.6%).
As shown in Figure 12, the VALoS ratings provide insights into determining the appropriate number of gate parking positions to achieve a desired VALoS performance from different stakeholder perspectives. Additionally, the ratings can quantify the trade-off between performance and infrastructure size. In this case, activating 4 gates will result in favorable arrival VALoS ratings, but may result in minor VALoS violations for the departure traffic stream.
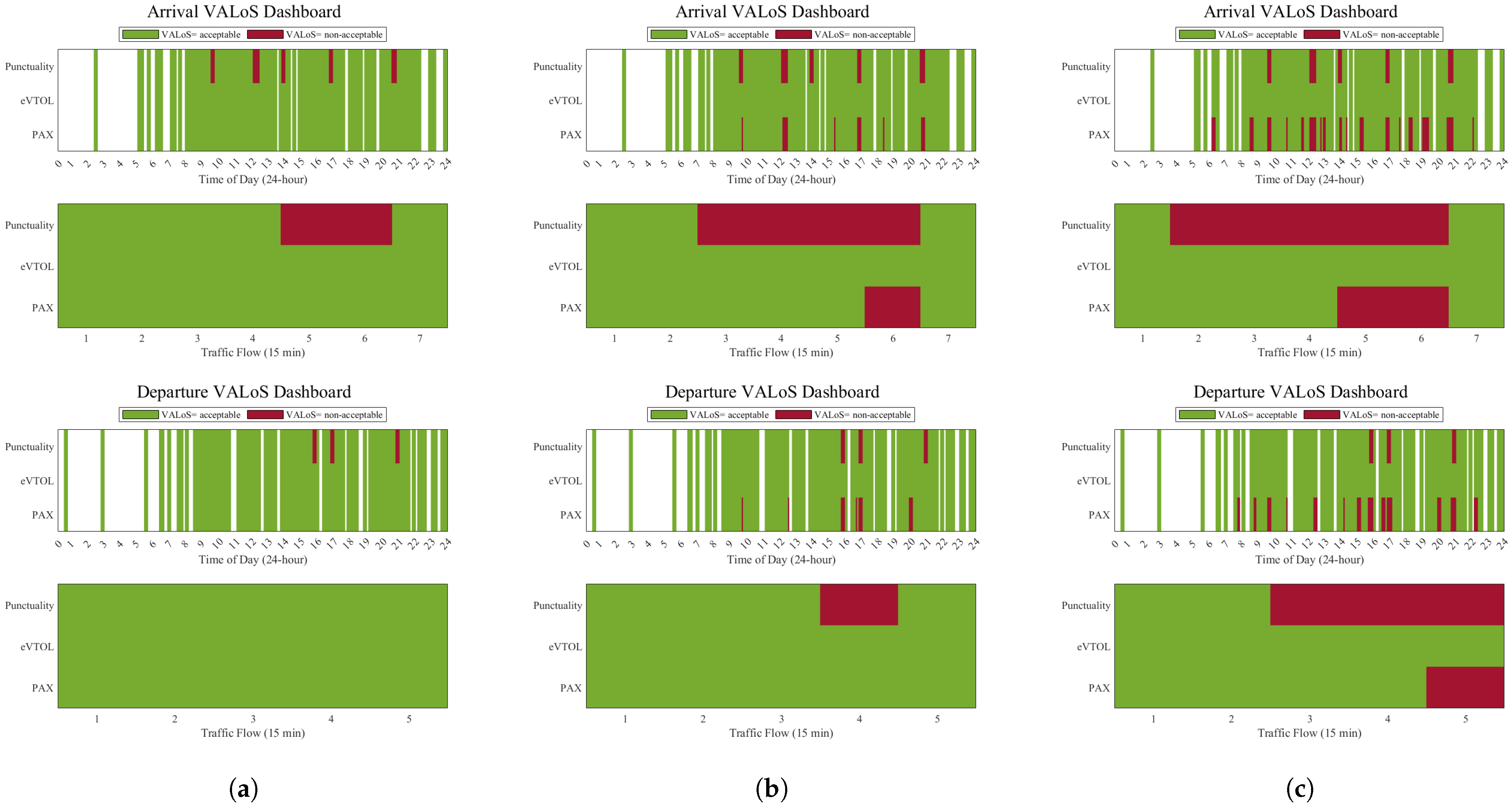
To confirm this, we have selected a scenario with 4 gate parking positions for further detailed analysis. Figure 13 displays the 24-h and traffic flow VALoS dashboard. Under nominal conditions, the scenario achieved a maximum flow rate of 7 arrivals in a 15-min time interval, and maintained acceptable 24-h VALoS ratings in all three categories throughout the day. Instead, the departure traffic flow reached a maximum flow rate of 5 departures per 15 min and acceptable 24-h VALoS rate throughout the day except during noon and late afternoon hours. At noon, the time interval from 12:25 to 12:40 included one departure (ID 43/flow = 1) with a ⌀ of 2.7 min. In the late afternoon, departure IDs 82 to 85 (flow = 4) caused VALoS violations within three consecutive 15-min time intervals from 16:45 to 17:10. For this time period, the on-time performance decreased ultimately to 66.7% and ⌀ increased up to 2.2 min. However, the traffic flow VALoS achieved positive ratings across all categories.
Figure 13.
VALoS sensitivity analysis—Deterministic/24-h and traffic flow: VALoS dashboard. 24-h axis is aligned with the end of each 15-min time interval. Vertiport of interest operates with LIEDT layout and 4 gate parking positions. (a) Arrival traffic stream. (b) Departure traffic stream.
Both perspectives deliver slightly different VALoS results due to the different application of the 15-min time interval. The 24-h VALoS share is related to the 15-min time interval which propagates throughout the day in 5-min increments. This results in a total of 288 evaluation time intervals for a 24-h operating day for both traffic streams. Instead, the time interval for the traffic flow perspective is always attached to each arrival and departure entity, and is therefore not evenly distributed throughout the day. Its amount is defined by the number of processed arrivals and departures. In this case, it equals 143 and 133 time intervals for arrival and departures, respectively. Therefore, both dashboards, as depicted in Figure 13, must be interpreted individually.
Since the 24-h VALoS violations occur in very minor shares for the less critical departure traffic stream, and all traffic flows have acceptable ratings, we define the LIEDT layout with 4 gate parking positions as a nominal baseline reference. It needs to be highlighted that this selection is representative of the considered demand distribution, vertiport layout, and defined default VALoS performance targets.
In the next step, we analyze how the VALoS changes if selected performance targets change. For this purpose, we focus on an under-provided vertiport with 3 gate parking positions, and select less demanding, default, and the most demanding VALoS configuration. Following the defined stakeholder sensitivities displayed in Table 2, this results into a VALoS configuration setup of 5 min-10 min-90%, 2 min-5 min-95%, and 1 min-2 min-99% (PAX-eVTOL-PUNC), respectively.
As anticipated and displayed in Figure 14, the selection of more demanding VALoS performance targets results in higher violation rates. The resulting traffic flow and the processing behavior do not change due to the deterministic scenario; we only vary the performance targets and therefore define different success criteria when the operation is declared acceptable or not. Despite analyzing an under-provided vertiport, the eVTOL performance target of 10, 5, and 2 min for maximum was never violated. These observations align with Figure 12 which displays that 3 gate parking positions are sufficient from an eVTOL operator perspective.
Figure 14.
VALoS sensitivity analysis—Deterministic/24-h and traffic flow: VALoS dashboard under changing stakeholder requirements (PAX-eVTOL-PUNC). (a) less demanding 5 min-10 min-90%. (b) default setting 2 min-5 min-95%. (c) most demanding 1 min-2 min-99%. Vertiport of interest operates with LIEDT layout and 4 gate parking positions.
From a 24-h perspective, a VALoS sensitivity is only observed for the PAX stakeholder which combines strategic delay, and tactical delay, as defined in Equation (8). Therefore, the PAX rating depicts the status of all emerging delays possible and is directly influenced by the performance of the eVTOL vehicle and the vertiport. Instead, in the current VALoS setup, only the eVTOL stakeholder is truly independent of all other stakeholders.
Figure 15 illustrates that increasing the PAX performance target from 5 to 2 to 1 min decreases the daily time share of an acceptable VALoS for both traffic streams (arrival: 69.4 to 64.9% to 54.2%; departure: 66 to 61.8% to 53.5%).
Figure 15.
VALoS sensitivity analysis—Deterministic/24-h:VALoS distribution based on changing VALoS stakeholder performance thresholds. Vertiport of interest operates with LIEDT layout and 3 gate parking positions.
The 24-h eVTOL performance results are staying in acceptable ranges over all selected performance targets. The same applies to the punctuality metric. However, looking in more detail at the 24-h traffic flow as depicted in Figure 16, the generated traffic flow displays 18 and 8 time intervals for arrival and departures, respectively, that achieved less than 100% punctuality.
Figure 16.
VALoS sensitivity analysis—Deterministic/24-h: VALoS punctuality distribution. Vertiport of interest operates with LIEDT layout and 3 gate parking positions.
Following the 24-h traffic flow rates of maximum 6 vehicles per 15-min time interval, the ratings range between 0 and 80% for the arrival traffic stream (see Figure 16 left), and 50 to 80% for the departure traffic stream (see Figure 16 right). Since our punctuality sensitivity ranges between 90% and 99%, the variability of the total acceptable VALoS share cannot be displayed in those ranges and is therefore constant in Figure 15.
However, from a traffic flow perspective, the accumulated resulting VALoS changes significantly for the punctuality metric according to Figure 14. Zooming into the accumulated VALoS ratings for each traffic flow, Figure 17 shows that the punctuality decreases with increasing traffic flow, except for the last flow rates of both traffic streams, which represent 0.7% and 3.8% of the total recorded air traffic flows, respectively. Tightening the performance targets lowers acceptable performance thresholds and therefore causes higher flow rates to reach non-acceptable VALoS ratings.
Figure 17.
VALoS sensitivity analysis—Deterministic/traffic flow: VALoS punctuality distribution. Vertiport of interest operates with LIEDT layout and 3 gate parking positions.
Comparing both perspectives, as depicted in Figure 14, it appears that the performance indicator punctuality is the dominant parameter causing the violations from a traffic flow point of view. However, compared to the VALoS rating depicted in the 24-h VALoS distribution, it appears that the number of 15-min time intervals not meeting the PAX requirement is significantly higher than for the punctuality rating. First, both ratings are based on different evaluation time intervals as already described at the beginning of this section and therefore provide a VALoS rating with different focus, detail, granularity, and outcome (see, e.g., Figure 16 and Figure 17). For instance, focusing on the arrival traffic flow, the ⌀ for the traffic flow of 6, which occurred three times during the day, was calculated to 2.6 min and therefore violates the PAX performance target of ≤2 min. In total, the performance of 18 arrivals contributed to that rating. Instead, from a 24-h perspective, thirteen 15-min time intervals distributed across the day have been observed violating this target (44 for >1 min; 0 for >5 min). This included traffic flows ranging from 1 to 5, and a total of 40 arrivals contributing to this rating for this specific use case.
Expanding the layout by one additional gate, Figure 18 shows that delay peaks can be significantly reduced. The 24-h perspective in Figure 18 displays which hours of the day are performing better than others, and which traffic flows and demand constellations caused those performance degradation. Transitioning from nominal to under-provided demand/capacity ratios forces the traffic flow to compress and to create distinct constellations in which the ⌀ increases. As a consequence of this evaluation, an additional gate could be activated temporarily by the vertidrome operator as an extension to the LIEDT layout in order to achieve better performance ratings, otherwise, performance targets must be lowered.
Figure 18.
VALoS sensitivity analysis—Deterministic/24-h: VALoS PAX distribution. Comparing a vertiport LIEDT operation with 3 (left) and 4 gate parking positions (right).
Equally important, the relevant stakeholders can use this information as a basis to decide the trade-off between vertiport footprint and expected performance based on different demand forecasts. For this purpose, the flow perspective is of great interest because it shows which traffic flows can be accommodated and processed successfully by the current vertiport layout in terms of the VALoS (see Figure 19). Targeting the 1-min ⌀ delay would require limiting the operation to a maximum of 4 arrivals per 15 min when operating only 3 gate parking positions. If higher traffic flows are tolerated, the stakeholders must expect increased delays and significant punctuality performance degradation for certain time intervals during the day. Expanding the LIEDT layout by one additional gate parking position would increase the maximum flow rates to 6 arrivals per 15 min that are achieving acceptable VALoS ratings from a PAX perspective.
Figure 19.
VALoS sensitivity analysis—Deterministic/traffic flow:VALoS PAX distribution. Comparing a vertiport LIEDT operation with 3 (left) and 4 gate parking positions (right).
In conclusion, the deterministic VALoS evaluation of a vertiport and its operational concept is shaped by the input: demand distribution and stakeholder performance targets. The 24-h perspective provides an overview of the daily VALoS distribution and highlights under-performing time windows in which the vertiport is not able to process the demand as targeted. The traffic flow perspective determines the maximum traffic flow rate that can be accommodated and processed to meet performance targets. In particular, the VALoS results highlight the delicate balance between capacity and demand and support the relevant stakeholders in their strategic decision-making between the trade-off of performance increase and vertiport layout expansion. As for the traffic flow, the resulting VALoS is calculated globally for each traffic flow based on its occurrence. Per flow definition, the 15-min time interval always includes at least one processed air taxi. This is not the case for the 24-h perspective. This means that traffic flows with fewer occurrences have a higher probability of eventually reaching non-acceptable VALoS ratings than traffic flows with higher occurrences, since there are fewer entities potentially compensating for outliers.
3.2. Non-Nominal Scenarios: Stochastic Deviations and Short-Term Disruption Simulation Runs
As a next step, we investigate if and to what extent operational uncertainties are potentially impacting the simulation results, hence the resulting VALoS. Therefore, we activate non-nominal conditions and consider stochastic deviations of nominal service and flight times for the under-provided and nominal baseline reference. This applies to arrival gate service time (), departure gate service time (), , , , departure service time () and . Table 1 summarized the assumptions utilized in the V-Lab simulation. For this analysis, we target default VALoS settings and focus primarily on the 24-h perspective.
In total, 100 simulation runs have been conducted and the VALoS share of each stakeholder is measured and evaluated throughout all simulation runs. In Figure 20, the dominant VALoS rating for each 15-min time interval for each of the 288 time intervals is displayed for 100 simulation runs in the top row of the VALoS dashboard. In the middle row, the trend of a Simple Moving Average (SMA) is displayed which calculates the daily average of the acceptable VALoS share of all 288 time intervals of interest. The SMA is an arithmetic moving average calculated by adding each daily VALoS share and dividing it by the number of number of simulation runs (n) [47]. This is done consecutively for runs one to 100. In addition, and as depicted in the bottom row of Figure 20, we calculate the difference between the moving average along all simulation runs in order to display the volatility according to [47]:
Figure 20.
VALoS sensitivity analysis—Stochastic deviations/24-h: Arrival VALoS dashboard (top row), simple moving average trend (middle row) and simple moving average difference (bottom row). Vertiport of interest operates with LIEDT layout and 3 gate parking positions.
Throughout a series of 100 simulation runs, in the bottom row of Figure 20, for each VALoS stakeholder, it can be seen that especially for low numbers of simulation runs, a “higher” variability is being recorded. However, it can be seen that the between the simulation runs reaches its maximum for the vertiport stakeholder at 0.54 percentage points (pp). Within those minor ranges, for our use case, the performance target punctuality is affected the most by variability. Consequently, it is the parameter driving the minimum required number of simulation runs in order to reach a certain confidence level.
Targeting a confidence level (CL) of exemplarily 95% (z value= 1.96), the number of simulation runs n can be calculated based on the given sample standard deviation (s) and a maximum tolerable error as follows according to [20]:
As can be seen in Figure 20, even though stochastic deviations have been introduced, the resulting VALoS does not change considerably over the simulation runs. Considering the standard deviation of the 100 simulation runs, and the daily VALoS share as a performance measure, a of 0.1/0.5/1 pp requires 104/5/2 simulation runs for the PAX stakeholder, 16/1/1 for the eVTOL stakeholder and 238/10/3 for the vertidrome stakeholder. In comparison, increasing the traffic volume by reducing the capacity to 2 gates results in 221/8/3, 16/1/1, and 619/25/7 simulation runs, respectively.
Considering , the simulation runs are reduced to 3/1/1 PAX, 1/1/1 eVTOL, and 2/1/1 PUNC. Of course, decreasing increases the number of simulation runs required, which is especially visible for the VALoS daily share data set. Evaluating the nominal baseline reference with 4 gates, we conclude with 89/4/1, 20/1/1, and 216/9/3 simulation runs for the PAX, eVTOL, and vertiport stakeholder, respectively.
In this example, it can be seen that for low arrival traffic volumes, which correspond to a rather balanced demand/capacity ratio, the variability is lower compared to higher traffic volumes that occur in an under-provided vertiport setup, thus requiring fewer simulation runs. Based on the stakeholder preferences, each specific use case must be considered individually, but at this stage of vertiport development and based on the resulting VALoS ratings for our use case, there is currently no need for additional simulation runs to derive a unified VALoS.
Another insight that can be derived from considering stochastic deviations is the travel time reliability achieved by a given vertiport layout and operational concept. For this purpose, we analyze the demand data set used for the evaluated vertiport of interest, which includes air taxi flights to and from different destinations. Our exemplary vertiport of interest is located at the “Munich Trade Fair”. 74% of the flights arriving at “Munich Trade Fair” depart from the vertiport located at the “Munich East Train Station” according to the OBUAM data set [28]. Focusing on the travel time reliability between these two vertiports, we use the V-Lab results from the previous 100 runs for evaluation. It needs to be noted, that the following graphs are not related to any traffic flow, but rather show each trip individually/grouped in histogram style.
For the nominal baseline reference with 4 gates, Figure 21 shows the histogram plot displaying total travel time ranges between 21.9 and 27.4 min. If no traffic is hindering the vertiport operation, the free flow travel time results are 22.9 min. The mean travel time recorded for this vertiport setup is reaching 23.5 min which equals +2.6% compared to the free flow travel time. According to [20], the planning time is “the time a traveler would need to budget to ensure an on-time arrival 95% of the time”. For our vertiport operation, this means that a traveler from “Munich East Train Station” needs to account for 24.5 min. The buffer between the mean travel time and the first violation of the VALoS, which is defined by the PAX stakeholder, calculates to 1.4 min and offers additional operational margins to meet the arrival PAX performance targets. The amount of UAM trips meeting the punctuality performance exceeds the 95th percentile. In general, every trip that takes more than 24.9 (+8.7%) minutes starts to violate VALoS performance targets. The eVTOL performance target is the most safety-critical one, which is why trips of more than 27.9 min (+21.8%) of travel time are declared as failed trips. However, those trips exceeding the target maximum travel time need to be investigated separately, since the critical delay requirement applies only to the of the trip. For our use case and selected vertiport layout and operation, none of the simulated trips reached this critical rating which also aligns with the previously discussed VALoS results.
Figure 21.
VALoS sensitivity analysis—Stochastic Deviations/Travel time reliability: Exemplary air taxi journey from Munich Train Station East to Munich Trade Fair. Vertiport of interest operates with LIEDT layout and 4 gate parking positions. Visualization approach based on [20,48].
We compare the travel time reliability results to an under-provided baseline reference under a single, deterministic simulation run. Table 4 shows, that even when adding stochastic deviations and increasing the number of simulation runs, the resulting behavior of the vertiport’s operational capabilities only changes in very small parts, if at all. For the punctuality threshold, which appears the most variable one, the standard mean error (SME) [pp] at only two simulation runs results in 0.35 pp (maximum of the 100 runs) vs. SME = 0.08 pp after 100 runs. Therefore, the introduced standard error is negligibly small.
Table 4.
VALoS sensitivity analysis—Stochastic deviations: Comparison of travel time reliability results for an exemplary air taxi journey between Munich Train Station East and Munich Trade Fair with the focus on a nominal vs. under-provided vertiport operation, and stochastic vs. deterministic simulation scenarios. * 4Gates/3Gates.
Finally, we analyze how short-term disruptions affect the airside traffic flow, and how the VALoS framework represents these changes. For this purpose, we simulated 100 days of operations, considering a nominal recurring demand, activating short-term disruptions as introduced in Table 1, and even reducing the demand/capacity ratio down to 2 gates.
Exemplarily shown for the PAX performance target in Figure 22, it can be seen that the arrival side performs better than the departure side. The prioritization of the arrival traffic stream during the active operation contributes to this behavior. The arrival VALoS share varies from 45% to 50.7% for 2 gates, 61.8% to 64.9% for 3 gates, and 66.7% to 68.4% for 4 gates, and increases in daily share if the gate availability increases. Under nominal, deterministic conditions the VALoS reached 50%, 64.9%, and 68.8%, respectively. The magnitude of the impact is highly dependent on the timing of the incidents. The higher the traffic volume, the higher the impact and therefore the variability of the VALoS share. A similar behavior is shown for the departure traffic flow. The resulting performance is influenced by the traffic volume, the vertiport setup in terms of demand/capacity ratio, and the scheduling approach. In our use case, we do not operate at declared capacity ranges, nor do we consider any buffer, contingency time slots or backup elements such as additional pads or gate parking positions, which would be able to absorb tactical deviations or disruptions to some extent temporarily. Therefore, if the vertiport operation is disrupted, the subsequent traffic will be affected. For arrivals, this would mean that the A-pad blockage would force arrivals to adjust their flight speed accordingly and, in the worst case, to divert to the planned alternate destination vertiport if the resolution of the blockage is uncertain. For the 4-gate LIEDT setup, the worst case ⌀ was achieved on run 45, where the A-pad blockage occurred at 17:28 during the arrival of flight 98. The operation recovered 30.1 min later, until flight 103 requested landing clearance at 17:58. The induced increased from 1.2 min to 4.9 min. In comparison, for a vertiport operation using 2 gate parking positions, the less performing run was recorded when arrival 90 blocked the A-pad and delayed 3 subsequent arrivals. In total, the arrival traffic flow recovered after 20.1 min. During this time, 3 departure requests experienced induced delays due to delayed vehicle matching. Moreover, several departure requests had to fall back on parked vehicles in order to serve the demand. However, for the 4-gate scenario, no departure requests were affected by the A-pad blockage.
Figure 22.
VALoS sensitivity analysis—Short-term disruption/24-h: Acceptable daily VALoS share [%] for PAX stakeholder and changing gate availability.
Since the A-pad is the most safety-critical element on a vertiport, a detailed analysis is necessary to evaluate when we decide to delay or divert arrivals to an alternate vertiport and if changing the operational flow of the vertiport would be a safe option. In addition, a cost-benefit analysis is critical to determine the extent to which a reserve FATO and gate parking positions, and strategic buffer slots are necessary to safely withstand operational deviations and disruptions while maintaining performance targets.
4. Discussion
For several decades, the Level of Service paradigm has been used for multimodal mobility analyses in ground transportation. In aviation, the Level of Service is used to evaluate the operational performance of the airport landside terminal facilities in order to harmonize and ultimately optimize passenger flows, waiting times, and waiting/processing areas. At the current stage of UAM vertidrome research and development, vertidrome-specific performance metrics, targets, and evaluation frameworks do not yet exist. To fill this gap, we introduce the Vertidrome Airside Level of Service (VALoS) framework to support the evaluation of the airside performance of future UAM vertidromes and eVTOL air taxi traffic flows, and which is critical to the overall airspace and landside performance of future UAM vertidrome networks. Following a performance-based evaluation approach, we facilitate the understanding of the airside traffic flow characteristics, and how a specific vertidrome layout and operational concept serves as a reference demand forecast.
4.1. How Can a Comprehensive Airside Level of Service Framework Be Developed to Effectively Account for Varying Performance Requirements from Different Multidisciplinary Stakeholders Operating at Vertidromes?
For this purpose, and in contrast to the LoS matrix introduced by IATA, we consider not only the passenger as an important key stakeholder imposing performance requirements on the operations and defining whether the UAM trip is satisfactory or not, but also the air taxi/UAS operator and the vertidrome operator. For each stakeholder, respectively, the performance metrics of average passenger delay ⌀, individual eVTOL aircraft in-flight delay , and overall trip punctuality and are defined, along with corresponding performance targets. Diverging from preceding studies and concepts, the VALoS framework integrates multiple stakeholders into a unified Level of Service framework, encompassing both airside air and airside ground traffic flows, and individually evaluates arrival and departure traffic streams. Considering different stakeholders, performance metrics and measuring points, it offers a more comprehensive evaluation of the traffic flow and how the Level of Services evolves during strategic planning and tactical execution phases of an air taxi flight.
However, this requires a proper definition of the planning and execution time horizon of each UAM request, including thorough knowledge of the stakeholder’s performance targets.
An exemplary approach was proposed and evaluated in this paper. In addition, we provide a VALoS dashboard in which the traffic flow characteristics are visualized for each stakeholder, representing a 24-h or traffic flow perspective. Both dashboards, such as depicted in Figure 13, must be interpreted individually since they display different evaluation perspectives. The 24-h perspective provides an overview of the daily VALoS distribution and highlights under-performing time windows in which the vertiport is not able to process the demand as targeted. The traffic flow perspective determines the maximum traffic flow rate that can be accommodated and processed to meet performance targets.
The stakeholders and vertiport planners can use this information as a basis to decide between the trade-off of vertiport footprint, representing capacity in-/decrease and expected performance improvement or degradation based on the considered demand forecasts.
We acknowledge that the Level of Service approach represents only a facet of the broader picture of vertiport performance. For each use-case and operating environment, the Level of Service framework must be adjusted accordingly. Nevertheless, our approach offers a valuable analytical and quantitative method for understanding airside air and ground traffic flow characteristics and how stakeholder performance requirements are going to be impacted.
4.2. What Are the Key Airside Traffic Flow Characteristics of an Exemplary Future UAM Vertidrome, and How Do These Characteristics Impact Its Operational Efficiency and Performance?
In [14,31,37] we focused on the initial VALoS concept development, using the VALoS for rating two different vertiport layouts and operational concepts and the impact on a changing vertiport operation based on wind impact. Here, we focus on the thorough investigation of the airside traffic flow of an exemplary vertiport facing operational uncertainties and how the VALoS framework can support strategic vertiport design decision-making processes. We considered the following operational uncertainties: varying capacity/demand ratios, stochastic variability of service and flight times, short-term disruptions such as temporary pad and gate failures and changing stakeholder performance targets.
For our exemplary use case and using the VALoS framework, we identified that from an eVTOL air taxi operator’s perspective, 3 gates would be sufficient to serve the predicted arrival demand. However, for both stakeholders, the passenger, and the vertidrome operator, the performance plateau is reached at 4 gate parking positions. Furthermore, from a PAX performance perspective, expanding the LIEDT layout by one additional gate parking position from 3 to 4 would allow an increase of the maximum tolerable flow rate from 4 to 6 arrivals per 15-min time interval (+50%). If higher traffic flows are tolerated during scheduling, the stakeholders must expect increased delays and significant on-time performance degradation at certain time intervals during the day.
For the nominal scenario, the departure traffic stream is only affected by ground delay, which is why no VALoS violation is recorded for the eVTOL aircraft operator. Compared to the arrival flow performance, utilizing only four gate parking positions would lead to minor performance degradation of 0.3% and 1.1% for both stakeholders passenger and vertidrome operator. Generally speaking, activating more than one gate results in an increase in time share in which no air taxi is processed due to parallel processing. From a 24-h perspective, a VALoS sensitivity is only observed for the PAX stakeholder which combines both strategic delay, and tactical delay. Lowering the performance target from 5 to 1 min decreases the acceptable daily VALoS share for arrivals from 69.4 to 54.2% and 66 to 53.5% for departures. The PAX rating represents the status of all possible emerging delays and is directly influenced by the performance of the eVTOL vehicle and the vertiport. Instead, in the current VALoS setup, only the eVTOL aircraft operator is truly independent of all other stakeholders.
As for the traffic flow perspective, the resulting VALoS is calculated globally for each traffic flow based on its occurrence. Per flow definition, the 15-min time interval always includes at least one processed air taxi. This is not the case for the 24-h perspective. This means that traffic flows with fewer occurrences have a higher probability of eventually reaching non-acceptable VALoS ratings than traffic flows with higher occurrences, since there are fewer entities potentially compensating for outliers.
In general, for a given vertidrome configuration of pads and gates, the VALoS rating depends mainly on two inputs: The stakeholder performance targets and the considered demand distribution. Increasing the performance target thresholds decreases the daily time share of those time intervals that achieve acceptable VALoS ratings for both traffic streams. Depending on the sensitivity ranges considered for each stakeholder and the traffic volume in each time interval, different VALoS ratings may result from this analysis.
4.3. To What Extent Do Vertidrome Planners Need to Consider Non-Nominal Operational Situations and Their Impact on Traffic Flows when Planning and Designing Future Vertiports to Ensure Operational Resilience and Efficiency?
The aspect of introducing stochastic deviations of service and processing times, such as arrival and departure times, taxi times, gate service times, and flight times, which tactically change the estimated arrival times, did not have a significant impact on the resulting VALoS for our use case and scenario considered. The standard mean error of the daily acceptable VALoS share during the simulation of 100 runs is negligibly small, with a maximum of 0.35 pp at simulation run two, and 0.08 pp after 100 runs.
Increasing the traffic volume by reducing the available gate parking positions and therefore changing the demand-to-capacity ratio causes higher VALoS violation scores, slightly higher variability, and therefore would require more simulation runs while aiming for the same confidence interval and maximum tolerable error. However, at the current stage of vertidrome research, the variability and resulting VALoS impact caused by stochastic deviations is considerably small and can be neglected for this use case.
Nevertheless, a stochastic distribution of service times supports the overall understanding of how travel time characteristics can spread over a certain time period. As displayed in this paper for our investigated use case, total travel time ranges are between 21.9 min and 27.4 min, whereas the free flow travel time calculates to 22.9 min. Therefore, potential travelers from Munich East train station to Munich trade fair need to plan with 24.5 min travel time in order to be 95% certain to arrive on time. From a single traveler’s point of view, VALoS requirements start to be violated when the trip is exceeding 24.9 min.
In contrast, the introduction of short-term disruptions such as temporary A-pad, D-pad, A-gate and D-gate blockage can have a significant impact on the achieved VALoS, although the magnitude of the impact is highly dependent on the timing of the incident. The higher the traffic volume the higher the variability of the resulting VALoS. For example, the acceptable daily VALoS share for the PAX stakeholder varies by 5.7 pp, 3.1 pp, and 1.7 pp for 2, 3, and 4 gates, respectively, when simulating 100 runs and incidents can occur randomly once a day for each affected vertiport element.
4.4. What Are the Features and Capabilities of the Fast-Time DES (V-Lab) Simulation Designed for Modeling and Simulating Vertidrome Airside Traffic Flow Operations, and How Can It Be Utilized for Research and Analysis in the Field of UAM?
The V-Lab simulation plays a crucial role in the modeling and simulation of vertidrome airside traffic flow operations. Due to the inherent uncertainties in any operational scenario, the V-Lab simulation enables us to perform VALoS sensitivity analysis, assess their impact on vertiport airside traffic flows, and present these performance changes. The primary purpose of this simulation model is to provide the necessary air taxi traffic data for our VALoS analysis, as there is currently no vertiport air taxi traffic flow data available.
V-Lab is a fast-time discrete event-based simulation tool designed to generate vertiport airside traffic flows and to evaluate various vertiport layouts and operational concepts from a traffic flow perspective. Although the current simulation stage does not address external stakeholders like the vertidrome flow manager, (remote) pilot or air traffic controller, who would require a real-time simulation environment with a designated human–machine interface, it effectively supports the strategic planning/design and decision-making phases of future vertidromes.
The V-Lab simulation utilizes a three-module setup, comprising a pre-processor, a vertiport module (DES), and a post-processor, to generate airside air taxi traffic and thus enhance our theoretical comprehension of vertidrome traffic flows. In addition to assessing vertiport layout and associated operational concepts, the V-Lab simulation accounts for specific aircraft design and performance characteristics, stochastic service/flight time deviations, short-term disruptions caused by vehicle and infrastructure failure, passenger patience, and wind/gust influences during final approach and initial take-off phases. Please note that weather and passenger patience impact are not explored in this paper but are covered in [31,37] respectively.
There is no active feedback loop for iterating vertiport designs based on the resulting VALoS rating. Instead, the V-Lab simulation primarily supports the VALoS evaluation with essential traffic data. To enhance the reliability of VALoS assessment for a specific vertiport design, it is advisable to consider the ramifications of a UAM vertiport network, taking into account different air taxi operators, fleet sizes, aircraft design, and performance characteristics and modes of transport. This is particularly relevant as UAM is a complex, interdependent system-of-systems operation. The impact on individual vertiport operations and design decisions will vary depending on the specific use case and operating environment. In an effort to start understanding the peculiarities of UAM networks, different DLR institutes have developed a collaborative system-of-systems simulation where V-Lab interacts with other UAM stakeholders including the booking platform operator, air taxi fleet operator, U-space operator and other transport modes such as cars. Initial results of a proof of concept will be published in [49].
5. Conclusions and Future Work
In this paper, we provide a comprehensive investigation of how various operational uncertainties such as different performance targets, changing demand/capacity ratios, stochastic deviations, and short-term disruptions affect the operational airside performance of a vertidrome and shape the impact on the VALoS. It highlights the importance of considering various stakeholder perspectives and the suitability of the VALoS framework when designing and evaluating future vertidrome operations. With the V-Lab simulation model, we have developed a discrete event-based fast-time simulation framework that provides the capability to simulate and explore vertiport airside operations from a traffic flow perspective leveraging different vertiport layouts.
With our research on the Vertidrome Airside Level of Service, we introduce a performance metric that primarily supports strategic vertidrome operation planners in their vertidrome layout and site selection as demonstrated for vertiport uncertainties here in this paper and for exemplary weather parameters (wind and gust speed) in [31]. In the future, it can also enhance tactical monitoring and optimization of vertidrome airside traffic flows and capacity utilization during actual operation. We have demonstrated the applicability of the VALoS framework and validated our developed performance metric via a customized vertiport fast-time simulation. The VALoS framework proved to be a suitable assessment approach by also providing a visual, self-explanatory dashboard-like overview of the expected airside performance of a specific vertidrome setup. In the future, and as a next step in vertidrome research and planning, the UAM stakeholders need to align on location and business case-specific performance targets in order to start the first iteration of vertidrome planning for specific application areas of interest. Furthermore, additional vertidrome stakeholders can and most likely must be included in the VALoS framework, such as air traffic control, to add additional layers of fidelity for specific UAM use cases, such as airport shuttle operations.
Author Contributions
Conceptualization, K.S. and F.K.; methodology, K.S. and F.K.; software, K.S.; validation, K.S.; formal analysis, K.S.; investigation, K.S.; resources, K.S.; data curation, K.S.; writing—original draft preparation, K.S; writing—review and editing, K.S. and F.K.; visualization, K.S.; supervision, K.S.; project administration, K.S. All authors have read and agreed to the published version of the manuscript.
Funding
This research received no external funding.
Data Availability Statement
Relevant data can be found in the manuscript.
Acknowledgments
The authors would like to thank Miguel-Ángel Fas-Millán for their constructive review and valuable comments, which greatly enhanced the quality of this manuscript. We also thank the System-of-Systems working group for our intensive collaboration in the HorizonUAM project. This work was conducted under the cooperation agreement between DLR and Bauhaus Luftfahrt e.V. and contributes to the DLR project HorizonUAM.
Conflicts of Interest
The authors declare no conflict of interest.
Abbreviations
The following abbreviations are used in this manuscript:
| ACI | Airport Councils International |
| A-gate | arrival gate |
| A-pad | arrival pad |
| CL | confidence level |
| ConOps | Concept of Operations |
| d | delay |
| arrival delay | |
| arrival gate service delay | |
| arrival taxi delay | |
| departure delay | |
| departure gate service delay | |
| departure taxi delay | |
| en-route delay | |
| DES | discrete event-based simulation |
| D-gate | departure gate |
| in-block delay | |
| in-flight delay | |
| DLR | German Aerospace Center |
| off-block delay | |
| D-pad | departure pad |
| passenger delay (total journey delay) | |
| schedule delay | |
| total flight delay | |
| total gate service delay | |
| total taxi delay | |
| destination vertiport | |
| EASA | European Union Aviation Safety Agency |
| tolerable error | |
| eVTOL | electric vertical take-off and landing |
| FAA | Federal Aviation Administration |
| FATO | final approach and take-off area |
| FCFS | first come first served |
| GME | ground moving equipment |
| HCM | Highway Capacity Manual |
| i | individual |
| IATA | International Air Transportation Association |
| ICAO | International Civil Aviation Authority |
| LIEDT | Linear Independent Expandable Drive-Through |
| LoS | IATA’s Level of Service |
| LOS | HCM’s Level of Service |
| min | minute |
| n | number of simulation runs |
| PAX | passenger |
| pp | percentage points |
| PUNC | punctuality (vertidrome operator) |
| s | standard deviation |
| SMA | Simple Moving Average |
| SME | standard mean error |
| t | duration |
| T | timestamp |
| TA | terminal airspace |
| arrival service time | |
| actual arrival terminal airspace time | |
| actual departure terminal airspace time | |
| actual flight time | |
| arrival gate service time | |
| actual in-block time | |
| actual landing time | |
| actual off-block time | |
| actual take-off time | |
| arrival taxi time | |
| departure service time | |
| departure gate service time | |
| departure taxi time | |
| in-flight time | |
| TLOF | touchdown and lift-off area |
| TMA | Terminal Manoeuvring Area |
| nominal flight time | |
| take-off vertiport | |
| passenger entry time | |
| passenger exit time | |
| passenger request time | |
| scheduled arrival terminal airspace time | |
| scheduled departure terminal airspace time | |
| scheduled in-block time | |
| scheduled landing time | |
| scheduled off-block time | |
| scheduled take-off time | |
| UAM | Urban Air Mobility |
| UAS | unmanned aircraft system |
| UCW | undercarriage width |
| UDP | under-deck parking |
| USA | United States of America |
| VALoS | Vertidrome Airside Level of Service |
| VFR | Visual Flight Rules |
| V-Lab | vertiport-in-the-lab |
| VTOL | vertical take-off and landing |
References
- Reed, K.A.; Mercado, G. Simulation is the first step to vertiport planning. Air Traffic Technol. Int. 2023, 2024. [Google Scholar]
- Sheehan, V. VFS—Press Release: VFS Electric VTOL Directory Hits 700 Concepts. Available online: https://vtol.org/news/press-release-vfs-electric-vtol-directory-hits-700-concepts (accessed on 6 August 2023).
- Wang, Y. Groupe ADP & Volocopter at Forefront of Electric Urban Air Mobility: A World First in Summer 2024. Available online: https://www.volocopter.com/newsroom/volocopter-paris-routes/ (accessed on 25 June 2023).
- Nehk, N.; Tiberius, V.; Kraus, S. Urban Air Mobility: Projections for Air Taxis. Int. J. Innov. Technol. Manag. 2021, 18, 2150033. [Google Scholar] [CrossRef]
- Legros, L. The EUREKA Project; ADR Innovation Hub: Rome, Italy, 2023. [Google Scholar]
- Yunus, F.; Casalino, D.; Avallone, F.; Ragni, D. Efficient prediction of urban air mobility noise in a vertiport environment. Aerosp. Sci. Technol. 2023, 139, 108410. [Google Scholar] [CrossRef]
- Zhang, H.; Fei, Y.; Li, J.; Li, B.; Liu, H. Method of Vertiport Capacity Assessment Based on Queuing Theory of Unmanned Aerial Vehicles. Sustainability 2022, 15, 709. [Google Scholar] [CrossRef]
- Park, C.; Kim, G.S.; Park, S.; Jung, S.; Kim, J. Multi-Agent Reinforcement Learning for Cooperative Air Transportation Services in City-Wide Autonomous Urban Air Mobility. IEEE Trans. Intell. Veh. 2023, 8, 4016–4030. [Google Scholar] [CrossRef]
- Swaid, M.; Pertz, J.; Niklaß, M.; Linke, F. Optimized capacity allocation in a UAM vertiport network utilizing efficient ride matching. In Proceedings of the AIAA AVIATION 2023 Forum, San Diego, CA, USA, 12–16 June 2023. [Google Scholar] [CrossRef]
- UrbanV. Italy’s First Vertiport Deployed at Fiumicino Airport. Available online: https://www.urbanv.com/en/italys-first-vertiport-deployed-at-fiumicino-airport/ (accessed on 22 August 2023).
- Mullan, M. Vertiport Testbed for European Urban Air Mobility Testing Inaugurated in Paris. Available online: https://skyports.net/vertiport-testbed-for-european-urban-air-mobility-testing-inaugurated-in-paris/ (accessed on 24 August 2023).
- European Union Aviation Safety Agency (EASA). Vertiports Prototype Technical Specifications for the Design of VFR Vertiports for Operation with Manned VTOL-Capable Aircraft Certified in the Enhanced Category (PTS-VPT-DSN). Available online: https://www.easa.europa.eu/downloads/136259/en (accessed on 27 March 2023).
- Bassey, R. Memorandum Subject to Engineering Brief No. 105, Vertiport Design. Available online: https://www.faa.gov/sites/faa.gov/files/eb-105-vertiports.pdf (accessed on 5 April 2023).
- Schweiger, K.; Knabe, F.; Korn, B. Urban Air Mobility: Vertidrome Airside Level of Service Concept. In Proceedings of the AIAA Aviation 2021 Forum, Virtual, 2–6 August 2021. [Google Scholar] [CrossRef]
- O’Flynn, S. Airport Capacity Assessment Methodology. Available online: https://www.eurocontrol.int/sites/default/files/publication/files/nom-apt-acap-acamman-v1-1.pdf (accessed on 31 January 2023).
- Schweiger, K.; Preis, L. Urban Air Mobility: Systematic Review of Scientific Publications and Regulations for Vertiport Design and Operations. Drones 2022, 6, 179. [Google Scholar] [CrossRef]
- ICAO. ICAO Performance Based Approach presented at Regional Performance Framework Workshop on May 2013. Available online: https://www.icao.int/EURNAT/Other%20Meetings%20Seminars%20and%20Workshops/ICAO%20EUR%20Regional%20Performance%20Framework%20Workshops/ICAO%20Regional%20Performance%20Framework%20Workshop%20-%20KYRGYZSTAN/ICAO%20Reg%20Perf%20Framework%20wkshp%20Bishkek%20-%201%20ICAO%20PBA.pdf (accessed on 11 January 2023).
- Méndez, E. ICAO Performance Based Approach for Air Navigation Services presented at ICAO Workshop on the new version of the Global Air Navigation Plan (GANP) on February 2020. Available online: https://www.icao.int/NACC/Documents/Meetings/2020/GANP/P06-ATMSAR-PBA.pdf (accessed on 23 August 2023).
- Schweiger, K.; Knabe, F.; Korn, B. An exemplary definition of a vertidrome’s airside concept of operations. Aerosp. Sci. Technol. 2021, 125, 107144. [Google Scholar] [CrossRef]
- Transportation Research Board. Highway Capacity Manual (HCM), 6th ed.; Transportation Research Board: Washington, DC, USA, 2016; Volume 1: Concepts. [Google Scholar]
- International Air Transport Association (IATA). Airport Development Reference Manual, 9th ed.; IATA: Montreal, QC, Canada, 2004. [Google Scholar]
- International Air Transport Association (IATA). Airport Development Reference Manual, 10th ed.; IATA: Montreal, QC, Canada, 2014. [Google Scholar]
- International Air Transport Association (IATA); Airport Council International World (ACI). Improved Level of Service Concept: Level of Service Assessment Handout. Available online: https://go.updates.iata.org/l/123902/2019-06-06/839cv4?_ga=2.73276499.1930256691.1623956077-1327166084.1590405278 (accessed on 8 August 2023).
- Why Better PAX Experience Is not About the Money but Your Service Level. Available online: https://www.zensors.com/post/queue-level-of-service-los-report (accessed on 24 August 2023).
- International Air Transport Association. IATA Level of Service (LoS) Best Practice. Available online: https://www.iata.org/contentassets/d1d4d535bf1c4ba695f43e9beff8294f/iata-level-of-service-paper-best-practice.pdf (accessed on 24 August 2023).
- De Neufville, R.; Odoni, A.R. Airport Systems: Planning Design, and Management, 1st ed.; McGraw-Hill: New York, NY, USA, 2003. [Google Scholar]
- Performance Review Unit. Report on Punctuality Drivers at Major European Airports. EUROCONTROL. Available online: https://www.eurocontrol.int/sites/default/files/publication/files/airports-report-final-cover-page.pdf (accessed on 8 August 2023).
- Ploetner, K.O.; Al Haddad, C.; Antoniou, C.; Frank, F.; Fu, M.; Kabel, S.; Llorca, C.; Moeckel, R.; Moreno, A.T.; Pukhova, A.; et al. Long-term application potential of urban air mobility complementing public transport: An upper Bavaria example. CEAS Aeronaut. J. 2020, 11, 991–1007. [Google Scholar] [CrossRef] [PubMed]
- Kuenz, A.; Schwoch, G.; Korn, B.; Forster, C.; Gerz, T.; Grewe, V.; Matthes, S.; Graupl, T.; Rippl, M.; Linke, F.; et al. Optimization without limits—The world wide air traffic management project. In Proceedings of the 2017 IEEE/AIAA 36th Digital Avionics Systems Conference (DASC), St. Petersburg, FL, USA, 17–21 September 2017; pp. 1–10. [Google Scholar] [CrossRef]
- Kuenz, A.; Gelhausen, M.; Grimme, W.; Knabe, F.; Mollwitz, V.; Stormer, M. Filling En-Route Airspace—Where are the Limits? In Proceedings of the 2022 IEEE/AIAA 41st Digital Avionics Systems Conference (DASC), Portsmouth, VA, USA, 18–22 September 2022; pp. 1–9. [Google Scholar] [CrossRef]
- Schweiger, K.; Schmitz, R.; Knabe, F. Impact of Wind on eVTOL Operations and Implications for Vertiport Airside Traffic Flows: A Case Study of Hamburg and Munich. Drones 2023, 7, 464. [Google Scholar] [CrossRef]
- Northeast UAS Airspace Integration Research Allianca (NUAIR). High-Density Automated Vertiport Concept of Operations; Contractor or Grantee Report 20210016168. 2021. Available online: https://ntrs.nasa.gov/api/citations/20210016168/downloads/20210016168_MJohnson_VertiportAtmtnConOpsRprt_final_corrected.pdf (accessed on 24 August 2023).
- Rimjha, M.; Trani, A. Urban Air Mobility: Factors Affecting Vertiport Capacity. In Proceedings of the 2021 Integrated Communications Navigation and Surveillance Conference (ICNS), Dulles, VA, USA, 20–22 April 2021; pp. 1–14. [Google Scholar] [CrossRef]
- Bulusu, V.; Onat, E.B.; Sengupta, R.; Yedavalli, P.; Macfarlane, J. A Traffic Demand Analysis Method for Urban Air Mobility. IEEE Trans. Intell. Transp. Syst. 2021, 22, 6039–6047. [Google Scholar] [CrossRef]
- Alvarez, L.E.; Jones, J.C.; Bryan, A.; Weinert, A.J. Demand and Capacity Modeling for Advanced Air Mobility. In Proceedings of the AIAA Aviation 2021 Forum, Virtual, 2–6 August 2021. [Google Scholar] [CrossRef]
- Fu, M.; Rothfeld, R.; Antoniou, C. Exploring Preferences for Transportation Modes in an Urban Air Mobility Environment: Munich Case Study. Transp. Res. Rec. J. Transp. Res. Board 2019, 2673, 427–442. [Google Scholar] [CrossRef]
- Leib, S. Ausarbeitung und Implementierung eines UAM Vertiport Layout Designs mit Zugehörigem Betriebskonzept in eine Vertiportsimulation. Bachelor’s Thesis, Technical University of Applied Sciences Würzburg-Schweinfurt, Würzburg and Schweinfurt, Germany, 2023. [Google Scholar]
- EASA Publishes New Fuel/Energy Rules with Positive Environmental Impact. Available online: https://www.easa.europa.eu/en/newsroom-and-events/press-releases/easa-publishes-new-fuelenergy-rules-positive-environmental (accessed on 12 January 2023).
- Asselin, M. Energy Reserves for Electrically Powered Aircraft. Available online: https://www.google.com/url?sa=i&rct=j&q=&esrc=s&source=web&cd=&ved=0CAIQw7AJahcKEwjoktjj3vKAAxUAAAAAHQAAAAAQAg&url=https%3A%2F%2Fvtol.org%2Fdownload.cfm%3Fdownloadfile%3DF8EDC340-3A48-11EB-98D5005056BF91B4%26typename%3DdmFile%26fieldname%3Dfilename&psig=AOvVaw2-lKusb9Bjsb0nZ05eN0XX&ust=1692878674492366&opi=89978449 (accessed on 12 January 2023).
- Song, K. Optimal Vertiport Airspace and Approach Control Strategy for Urban Air Mobility (UAM). Sustainability 2022, 15, 437. [Google Scholar] [CrossRef]
- Argüelles, P.; Bischoff, M.; Busquin, P.; Droste, B.; Evans, S.R.; Kröll, W.; Lagardère, J.L.; Lina, A.; Lumsden, J.; Ranque, D.; et al. European Aeronautics: A Vision for 2020. In Meeting Society’s Needs and Winning Global Leadership; Publications Office of the European Union: Luxembourg, 2001. [Google Scholar]
- Taylor, M.; Saldanli, A.; Park, A. Design of a Vertiport Design Tool. In Proceedings of the 2020 Integrated Communications Navigation and Surveillance Conference (ICNS), Herndon, VA, USA, 8–10 September 2020. [Google Scholar] [CrossRef]
- Vascik, P.D.; Hansman, R.J. Development of Vertiport Capacity Envelopes and Analysis of Their Sensitivity to Topological and Operational Factors. In Proceedings of the AIAA SciTech 2019 Forum, San Diego, CA, USA, 7–11 January 2019. [Google Scholar] [CrossRef]
- Zelinski, S. Operational Analysis of Vertiport Surface Topology. In Proceedings of the 2020 AIAA/IEEE 39th Digital Avionics Systems Conference (DASC), Virtual Conference, 11–16 October 2020; p. 10. [Google Scholar] [CrossRef]
- Preis, L.; Hornung, M. Vertiport Operations Modeling, Agent-Based Simulation and Parameter Value Specification. Electronics 2022, 11, 1071. [Google Scholar] [CrossRef]
- Preis, L.; Hornung, M. A Vertiport Design Heuristic to Ensure Efficient Ground Operations for Urban Air Mobility. Appl. Sci. 2022, 12, 7260. [Google Scholar] [CrossRef]
- Abbi, M.; Peters, R. Determining the Number of Simulations Required for Statistically Valid Results. In Proceedings of the 9th Symposium on Lift and Escalator Technologies, Northampton, UK, 9–18 September 2018; Available online: https://liftescalatorlibrary.org/paper_indexing/papers/00000523.pdf (accessed on 24 August 2023).
- Zegeer, J.; Bonneson, J.; Dowling, R.; Ryus, P.; Vandehey, M.; Kittelson, W.; Rouphail, N.; Schroeder, B.; Hajbabaie, A.; Aghdashi, B.; et al. Incorporation of Travel Time Reliability into the Highway Capacity Manual; SHRP 2 Report S2-L08-RW-1; Transportation Research Board of the National Academics: Washington, DC, USA, 2014. [Google Scholar]
- Naeem, N.; Ratei, P.; Prakasha, P.S.; Asmer, L.; Jaksche, R.; Pak, H.; Schweiger, K.; Velieva, A.; Naser, F.; Swaid, M.; et al. A Collaborative System of Systems Simulation of Urban Air Mobility. arXiv 2023, arXiv:2310.01900. [Google Scholar]
Disclaimer/Publisher’s Note: The statements, opinions and data contained in all publications are solely those of the individual author(s) and contributor(s) and not of MDPI and/or the editor(s). MDPI and/or the editor(s) disclaim responsibility for any injury to people or property resulting from any ideas, methods, instructions or products referred to in the content. |
© 2023 by the authors. Licensee MDPI, Basel, Switzerland. This article is an open access article distributed under the terms and conditions of the Creative Commons Attribution (CC BY) license (https://creativecommons.org/licenses/by/4.0/).





















