Intelligent Scheduling Technology of Swarm Intelligence Algorithm for Drone Path Planning
Abstract
1. Introduction
2. SI Algorithm Library for Path Planning
2.1. Theory of Selected Algorithms
2.2. Modeling Environments and Threats
2.2.1. Digital Maps with Terrain Threats
2.2.2. Radar Threat
3. Algorithm Scheduling Technology Based on DQN
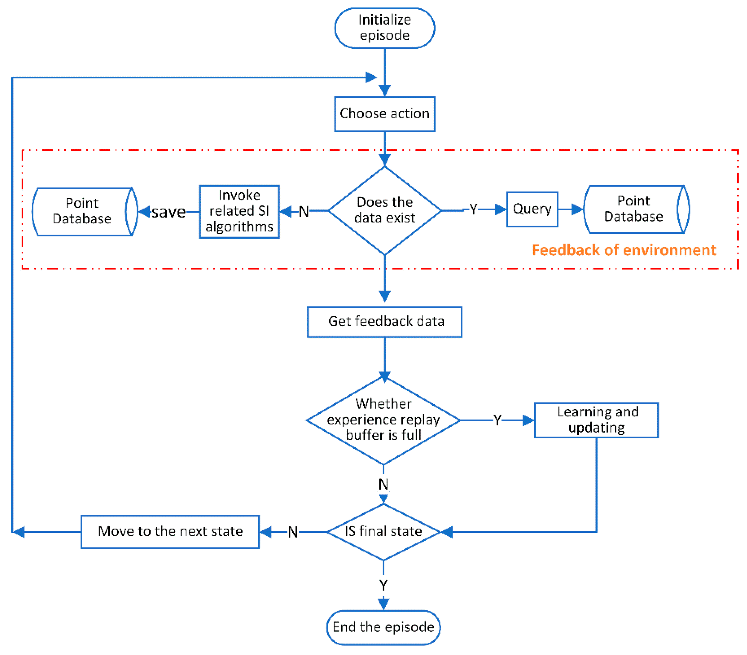
3.1. Framework of DQN-SISA
3.1.1. Network Structure of DQN for Path Planning
3.1.2. Database of Equidistant Path Points
3.1.3. Separation and Optimal Selection Principles
3.2. Markov Process for DQN-SISA
3.2.1. State and Action Spaces
- (1)
- State space
- (2)
- Action space
3.2.2. Episode Reward and Q-Function
3.3. Use of the Point Database and Model
4. Simulation Validation
4.1. Parameter Selection
4.2. Model Validation
4.3. Dynamic Environment Verification
4.4. Comparative Performance Study
5. Conclusions
Author Contributions
Funding
Data Availability Statement
Conflicts of Interest
References
- Mavrovouniotis, M.; Li, C.; Yang, S. A survey of swarm intelligence for dynamic optimization: Algorithms and applications. Swarm Evol. Comput. 2017, 33, 1–17. [Google Scholar] [CrossRef]
- Tang, J.; Liu, G.; Pan, Q. A review on representative swarm intelligence algorithms for solving optimization problems: Applications and trends. IEEE/CAA J. Autom. Sin. 2021, 8, 1627–1643. [Google Scholar] [CrossRef]
- Jain, M.; Singh, V.; Rani, A. A novel nature-inspired algorithm for optimization: Squirrel search algorithm. Swarm Evol. Comput. 2019, 44, 148–175. [Google Scholar] [CrossRef]
- Xue, J.; Shen, B. A novel swarm intelligence optimization approach: Sparrow search algorithm. Syst. Sci. Control Eng. 2020, 8, 22–34. [Google Scholar] [CrossRef]
- Kaur, G.; Arora, S. Chaotic whale optimization algorithm. J. Comput. Des. Eng. 2018, 5, 275–284. [Google Scholar] [CrossRef]
- Coelho, L.D.S. Gaussian quantum-behaved particle swarm optimization approaches for constrained engineering design problems. Expert Syst. Appl. 2010, 37, 1676–1683. [Google Scholar] [CrossRef]
- Decerle, J.; Grunder, O.; El Hassani, A.H.; Barakat, O. A hybrid memetic-ant colony optimization algorithm for the home health care problem with time window, synchronization and working time balancing. Swarm Evol. Comput. 2019, 46, 171–183. [Google Scholar] [CrossRef]
- Liu, J.; Shi, J.; Hao, F.; Dai, M. A novel enhanced global exploration whale optimization algorithm based on Lévy flights and judgment mechanism for global continuous optimization problems. Eng. Comput. 2022, 39, 2433–2461. [Google Scholar] [CrossRef]
- Heidari, A.A.; Pahlavani, P. An Efficient Modified Grey Wolf Optimizer with Lévy Flight for Optimization Tasks. Appl. Soft Comput. 2017, 60, 115–134. [Google Scholar]
- Stephan, P.; Stephan, T.; Kannan, R.; Abraham, A. A hybrid artificial bee colony with whale optimization algorithm for improved breast cancer diagnosis. Neural Comput. Appl. 2021, 33, 13667–13691. [Google Scholar] [CrossRef]
- Hu, J.; Wang, M.; Zhao, C.; Pan, Q.; Du, C. Formation control and collision avoidance for multi-UAV systems based on Voronoi partition. Sci. China Technol. Sci. 2020, 63, 65–72. [Google Scholar] [CrossRef]
- Li, G.; Zhou, S.; Wu, Q. An Improved RRT Algorithm for UAV Path Planning. Acta Electron. Sin. 2017, 45, 1764–1769. [Google Scholar]
- Moon, S.; Oh, E.; Shim, D.H. An Integral Framework of Task Assignment and Path Planning for Multiple Unmanned Aerial Vehicles in Dynamic Environments. J. Intell. Robot. Syst. 2013, 70, 303–313. [Google Scholar] [CrossRef]
- Bhagat, S.K.; Saikia, L.C.; Raju, D.K.; Babu, N.R.; Ramoji, S.K.; Dekaraja, B.; Behra, M.K. Maiden Application of Hybrid Particle Swarm Optimization with Genetic Algorithm in AGC Studies Considering Optimized TIDN Controller. In Modeling, Simulation and Optimization: Proceedings of CoMSO 2020; Springer: Singapore, 2021; pp. 335–346. [Google Scholar]
- Teng, Z.; Lv, J.; Guo, L. An improved hybrid grey wolf optimization algorithm. Soft Comput. 2019, 23, 6617–6631. [Google Scholar] [CrossRef]
- Siddavaatam, P.; Sedaghat, R. Grey Wolf Optimizer Driven design space exploration: A novel framework for multi-objective trade-off in architectural synthesis. Swarm Evol. Comput. 2019, 49, 44–61. [Google Scholar]
- Deng, L.; Jiang, J.; Fei, M.R. PID Parameters Tuning and Adaptation Based on Immunity Particle Swarm Optimization. Process Autom. Instrum. 2013, 34, 65–67, 71. [Google Scholar]
- Jain, G.; Yadav, G.; Prakash, D.; Shukla, A.; Tiwari, R. MVO-based path planning scheme with coordination of UAVs in 3-D environment. J. Comput. Sci. 2019, 37, 101016. [Google Scholar] [CrossRef]
- Zhang, W.; Zhang, S.; Wu, F.; Wang, Y. Path planning of UAV based on improved adaptive grey wolf optimization algorithm. IEEE Access 2021, 9, 89400–89411. [Google Scholar]
- Gaidhane, P.J.; Nigam, M.J. A hybrid grey wolf optimizer and artificial bee colony algorithm for enhancing the performance of complex systems. J. Comput. Sci. 2018, 27, 284–302. [Google Scholar]
- Wolpert, D.H.; Macready, W.G. No free lunch theorems for optimization. IEEE Trans. Evol. Comput. 1997, 1, 67–82. [Google Scholar]
- Sutton, R.S.; Barto, A.G. Reinforcement Learning: An Introduction; MIT Press: Cambridge, MA, USA, 2018. [Google Scholar]
- Botvinick, M.; Ritter, S.; Wang, J.X.; Kurth-Nelson, Z.; Blundell, C.; Hassabis, D. Reinforcement learning, fast and slow. Trends Cogn. Sci. 2019, 23, 408–422. [Google Scholar] [CrossRef] [PubMed]
- Mnih, V.; Kavukcuoglu, K.; Silver, D.; Rusu, A.A.; Veness, J.; Bellemare, M.G.; Graves, A.; Riedmiller, M.; Fidjeland, A.K.; Ostrovski, G.; et al. Human-level control through deep reinforcement learning. Nature 2015, 518, 529–533. [Google Scholar] [CrossRef] [PubMed]
- Hasselt, H.V.; Guez, A.; Silver, D. Deep Reinforcement Learning with Double Q-learning. In Proceedings of the AAAI Conference on Artificial Intelligence, Austin, TX, USA, 25–30 January 2015. [Google Scholar]
- Schaul, T.; Quan, J.; Antonoglou, I.; Silver, D. Prioritized experience replay. arXiv 2015, arXiv:1511.05952. [Google Scholar]
- Wang, Z.; Schaul, T.; Hessel, M.; Hasselt, H.; Lanctot, M.; Freitas, N. Dueling network architectures for deep reinforcement learning. In Proceedings of the International Conference on Machine Learning, New York, NY, USA, 19–24 June 2016; pp. 1995–2003. [Google Scholar]
- Zhou, Q. A novel movies recommendation algorithm based on reinforcement learning with DDPG policy. Int. J. Intell. Comput. Cybern. 2020, 13, 67–79. [Google Scholar]
- Schulman, J.; Levine, S.; Abbeel, P.; Jordan, M.; Moritz, P. Trust Region Policy Optimization. Comput. Sci. February 2015, 1889–1897. [Google Scholar]
- Proctor, P.; Teuscher, C.; Hecht, A.; Osiński, M. Proximal Policy Optimization for Radiation Source Search. J. Nucl. Eng. 2021, 2, 368–397. [Google Scholar] [CrossRef]
- Nguyen, N.M.; Tran, M.-N.; Chandra, R. Sequential reversible jump MCMC for dynamic Bayesian neural networks. Neurocomputing 2024, 564, 126960. [Google Scholar]
- Fernández, J.; Chiachío, J.; Barros, J.; Chiachío, M.; Kulkarni, C.S. Physics-guided recurrent neural network trained with approximate Bayesian computation: A case study on structural response prognostics. Reliab. Eng. Syst. Saf. 2024, 243, 109822. [Google Scholar] [CrossRef]
- Colorni, A.; Dorigo, M.; Maniezzo, V. Distributed optimization by ant colonies. In Proceedings of the First European Conference on Artificial Life, Paris, France, 11–13 December 1991; Volume 142, pp. 134–142. [Google Scholar]
- Kennedy, J.; Eberhart, R.C. Particle swarm optimization. In Proceedings of the IEEE International Conference on Neural Networks, Perth, Australia, 27 November–1 December 1995; IEEE: New York, NY, USA, 1995; pp. 1942–1948. [Google Scholar]
- Mirjalili, S.; Mirjalili, S.M.; Lewis, A. Grey Wolf Optimizer. Adv. Eng. Softw. 2014, 69, 46–61. [Google Scholar]
- Mirjalili, S.; Lewis, A. The Whale Optimization Algorithm. Adv. Eng. Softw. 2016, 95, 51–67. [Google Scholar] [CrossRef]
- Cheng, Z.; Tang, Y.X.; Liu, Y.L. 3-D path planning for uav based on chaos particle swarm optimization. Appl. Mech. Mater. 2012, 232, 625–663. [Google Scholar] [CrossRef]













| Algorithm | Population | Iterations | Characteristic Parameters | 
|---|---|---|---|
| ACO | 30 | 90 | transition probability p0 = 0.2, pheromone volatilization factor rou = 0.8, original pheromone tau0 = 0.3; | 
| PSO | 30 | 90 | learning rates c1 = c2 = 2, inertia weight w = 0.6, velocity v = [−1,1]; | 
| GWO | 30 | 90 | A = 2 − 2t/90 | 
| WOA | 30 | 90 | a1 = 2 − 2t/90, a2 = −1 − t/90 | 
| Replay Memory | Episodes | Greedy | Update Interval | Learning Rate | Batch Size | 
|---|---|---|---|---|---|
| 6 × 104 | 30,000 | 0.8–1.0 | 400 | 0.001 | 128 | 
| Test Description | Starting and Target Points | Optimal Rate | Suboptimal Rate | 
|---|---|---|---|
| Initial start and target points | starting point: (8, 2, 60) target point: (20, 35, 65), (40, 80, 75) | 100% | 100% | 
| Change intermediate target point | starting point: (8, 2, 60) target point: (35, 75, 65), (40, 80, 75) | 98% | 100% | 
| Change starting point | starting point: (15, 5, 60) target point: (20, 35, 65), (40, 80, 75) | 98% | 100% | 
| Test Description | Positions of Radar Threats | Optimal Rate | Suboptimal Rate | 
|---|---|---|---|
| Two radar threats | (40, 10, 5), (10, 60, 15) | 56% | 80% | 
| Three radar threats | (40, 10, 5), (10, 60, 15), (60, 60, 30) | 52% | 80% | 
| One radar threat | (10, 60, 15) | 64% | 96% | 
| Distance/km | ACO | PSO | WOA | GWO | DQN-SISA | 
|---|---|---|---|---|---|
| 20 | −66.9389 | −57.0966 | −56.9566 | −56.9566 | −56.8932 | 
| 40 | −223.0057 | −196.9844 | −197.853 | −198.8895 | −196.9767 | 
| 60 | −585.0233 | −402.6372 | −405.8917 | −409.554 | −400.1349 | 
| 80 | −856.9973 | −637.824 | −605.5098 | −631.9259 | −618.375 | 
| 100 | −1331.3168 | −975.9081 | −932.2784 | −948.8938 | −913.3382 | 
| 120 | −1688.0116 | −1236.6424 | −1181.642 | 1213.7527 | −1058.5061 | 
| Number of Radars | ACO | PSO | WOA | GWO | DQN-SISA | 
|---|---|---|---|---|---|
| 0 | −527.8471 | −387.6395 | −389.5866 | −393.403 | −372.5513 | 
| 1 | −543.8884 | −398.9181 | −399.4087 | −404.5372 | −395.4596 | 
| 2 | −552.2305 | −409.0755 | −406.0639 | −409.2116 | −400.9123 | 
| 3 | −592.1842 | −411.3604 | −409.2053 | −414.0574 | −375.7854 | 
| 4 | −623.1587 | −414.0406 | −412.8543 | −418.0748 | −406.1839 | 
| 5 | −632.8925 | −419.6303 | −418.0416 | −422.0225 | −413.3023 | 
| Disclaimer/Publisher’s Note: The statements, opinions and data contained in all publications are solely those of the individual author(s) and contributor(s) and not of MDPI and/or the editor(s). MDPI and/or the editor(s) disclaim responsibility for any injury to people or property resulting from any ideas, methods, instructions or products referred to in the content. | 
© 2024 by the authors. Licensee MDPI, Basel, Switzerland. This article is an open access article distributed under the terms and conditions of the Creative Commons Attribution (CC BY) license (https://creativecommons.org/licenses/by/4.0/).
Share and Cite
Meng, Z.; Li, D.; Zhang, Y.; Yan, H. Intelligent Scheduling Technology of Swarm Intelligence Algorithm for Drone Path Planning. Drones 2024, 8, 120. https://doi.org/10.3390/drones8040120
Meng Z, Li D, Zhang Y, Yan H. Intelligent Scheduling Technology of Swarm Intelligence Algorithm for Drone Path Planning. Drones. 2024; 8(4):120. https://doi.org/10.3390/drones8040120
Chicago/Turabian StyleMeng, Zhipeng, Dongze Li, Yong Zhang, and Haoquan Yan. 2024. "Intelligent Scheduling Technology of Swarm Intelligence Algorithm for Drone Path Planning" Drones 8, no. 4: 120. https://doi.org/10.3390/drones8040120
APA StyleMeng, Z., Li, D., Zhang, Y., & Yan, H. (2024). Intelligent Scheduling Technology of Swarm Intelligence Algorithm for Drone Path Planning. Drones, 8(4), 120. https://doi.org/10.3390/drones8040120
 
        

 
       