The Casimir Effect in Finite-Temperature and Gravitational Scenarios
Abstract
1. Introduction
2. Thermal Corrections to the Casimir Energy Density: Scalar Field Subject to a Nontrivial Compact Boundary Condition
2.1. Generalized Zeta Function Method
2.2. Nontrivial Compact Boundary Condition, Heat Kernel, and Thermal Corrections
3. Casimir Energy in Weak Static Gravitational Field
3.1. General Method
3.2. Sorge’s Result and Generalizations
3.3. Revisiting
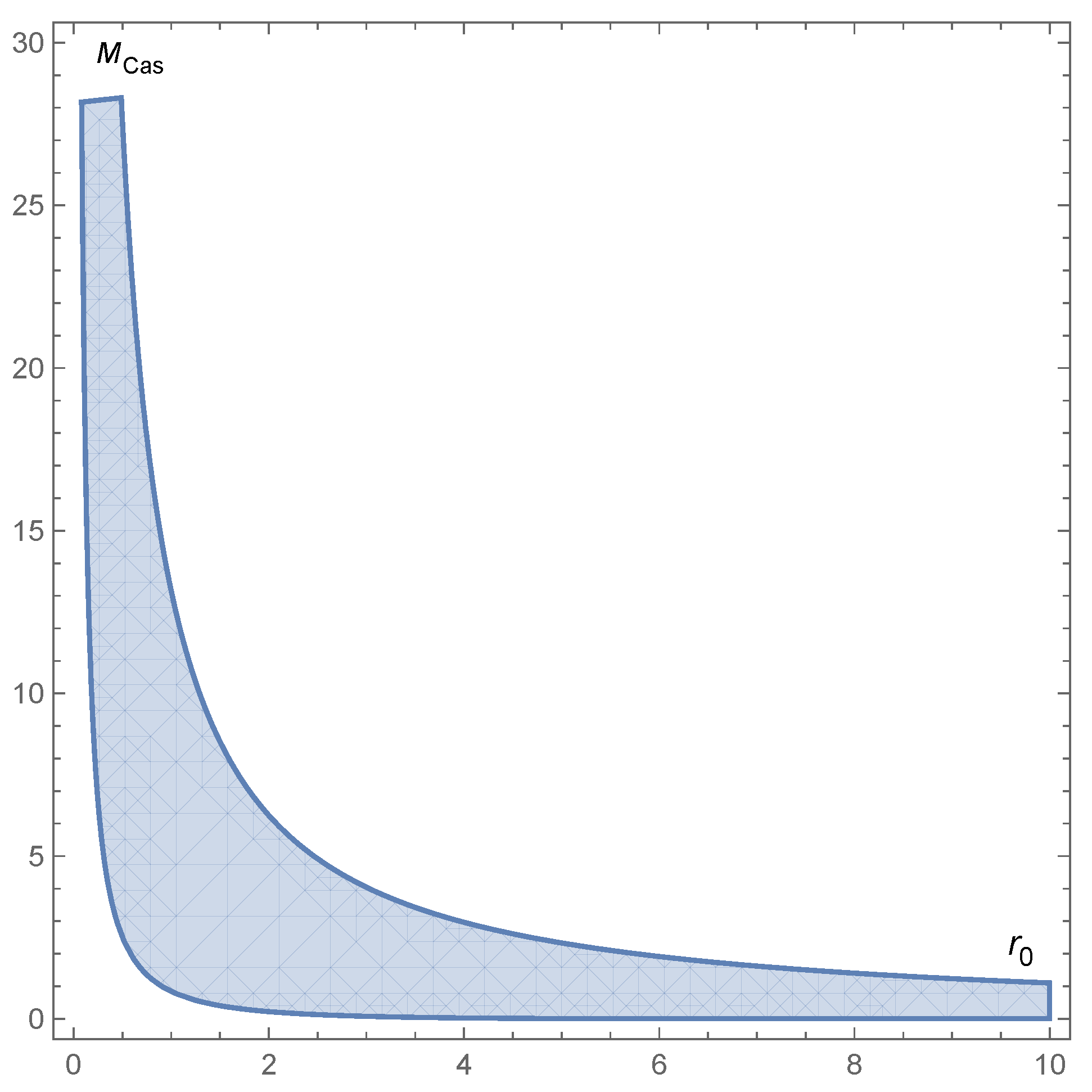
4. Casimir Wormholes
- (i)
- the flaring-out condition, determined by the minimality of the wormhole throat, which imposes that , where the “prime” means derivative with respect to r and at the throat, ;
- (ii)
- the condition to guarantee the existence of wormholes, given by ; and finally,
- (iii)
- the condition that there are no horizons, which are identified by the existence of surfaces with , so that is finite everywhere [106].
Three-Dimensional Casimir–Yang–Mills Wormholes
5. Summary of Results
6. Conclusions and Discussion
Author Contributions
Funding
Data Availability Statement
Conflicts of Interest
References
- Casimir, H.B.G. On the attraction between two perfectly conducting plates. Proc. Kon. Nederland. Akad. Wetensch. B 1948, 51, 793–795. Available online: https://dwc.knaw.nl/DL/publications/PU00018547.pdf (accessed on 1 July 2024).
- Mostepanenko, V.M.; Trunov, N.N. The Casimir Effect and Its Applications; Clarendon Press/Oxford University Press Inc.: New York, NY, USA, 1997. [Google Scholar] [CrossRef]
- Milton, K.A. The Casimir Effect: Physical Manifestations of Zero-Point Energy; World Scientific Ltd.: Singapore, 2001. [Google Scholar] [CrossRef]
- Bordag, M.; Klimchitskaya, G.L.; Mohideen, U.; Mostepanenko, V.M. Advances in the Casimir Effect; Oxford University Press Inc.: New York, NY, USA, 2009. [Google Scholar] [CrossRef]
- Bordag, M.; Mohideen, U.; Mostepanenko, V.M. New developments in the Casimir effect. Phys. Rep. 2001, 353, 1–205. [Google Scholar] [CrossRef]
- DeWitt, B.S. Quantum field theory in curved space–time. Phys. Rep. 1975, 19, 295–357. [Google Scholar] [CrossRef]
- Ford, L.H. Quantum vacuum energy in general relativity. Phys. Rev. D 1975, 11, 3370–3377. [Google Scholar] [CrossRef]
- Müller, D.; Fagundes, H.V.; Opher, R. Casimir energy in multiply connected static hyperbolic universes. Phys. Rev. D 2002, 66, 083507. [Google Scholar] [CrossRef]
- Ferrer, E.J.; de la Incera, V.; Romeo, A. Photon propagation in spacetime with a compactified spatial dimension. Phys. Lett. B 2001, 515, 341–347. [Google Scholar] [CrossRef][Green Version]
- Lima, M.P.; Müller, D. Casimir effect in E3 closed spaces. Class. Quant. Grav. 2007, 24, 897–914. [Google Scholar] [CrossRef][Green Version]
- Cao, C.; van Caspel, M.; Zhitnitsky, A.R. Topological Casimir effect in Maxwell electrodynamics on a compact manifold. Phys. Rev. D 2013, 87, 105012. [Google Scholar] [CrossRef]
- Bessa, C.H.G.; Bezerra, V.B.; Silva, J.C.J. Casimir effect in spacetimes with cosmological constant. Int. J. Mod. Phys. D 2016, 25, 1641017. [Google Scholar] [CrossRef]
- Bezerra de Mello, E.R.; Saharian, A.A. Topological Casimir effect in compactified cosmic string spacetime. Class. Quant. Grav. 2012, 29, 035006. [Google Scholar] [CrossRef]
- Mota, H.F.; Bezerra, V.B. Topological thermal Casimir effect for spinor and electromagnetic fields. Phys. Rev. D 2015, 92, 124039. [Google Scholar] [CrossRef]
- Bellucci, S.; Saharian, A.A.; Saharyan, N.A. Casimir effect for scalar current densities in topologically nontrivial spaces. Eur. Phys. J. C 2015, 75, 378. [Google Scholar] [CrossRef]
- Dowker, J.S. Spherical universe topology and the Casimir effect. Class. Quant. Grav. 2004, 21, 4247–4272. [Google Scholar] [CrossRef]
- Asorey, M.; García-Álvarez, D.; Muñoz-Castañeda, J.M. Casimir effect and global theory of boundary conditions. J. Phys. A Math. Gen. 2006, 39, 6127–6136. [Google Scholar] [CrossRef]
- Feng, C.-J.; Li, X.-Z. Quantum spring from the Casimir effect. Phys. Lett. B 2010, 691, 167–172. [Google Scholar] [CrossRef][Green Version]
- Bezerra, V.B.; Mota, H.F.; Muniz, C.R. Remarks on a gravitational analogue of the Casimir effect. Int. J. Mod. Phys. D 2016, 25, 1641018. [Google Scholar] [CrossRef]
- Kleinert, H.; Zhuk, A. The Casimir effect at nonzero temperatures in a universe with topology S1 × S1 × S1. Theor. Math. Phys. 1996, 108, 1236–1248. [Google Scholar] [CrossRef]
- Tanaka, T.; Hiscock, W.A. Massive scalar field in multiply connected flat spacetimes. Phys. Rev. D 1995, 52, 4503–4511. [Google Scholar] [CrossRef] [PubMed]
- Dowker, J.S.; Critchley, R. Covariant Casimir calculations. J. Phys. A Math. Gen. 1976, 9, 535–540. [Google Scholar] [CrossRef]
- Ford, L.H. Quantum vacuum energy in a closed universe. Phys. Rev. D 1976, 14, 3304–3313. [Google Scholar] [CrossRef]
- Dowker, J.S. Thermal properties of Green’s functions in Rindler, de Sitter, and Schwarzschild spaces. Phys. Rev. D 1978, 18, 1856. [Google Scholar] [CrossRef]
- Altaie, M.B.; Dowker, J.S. Spinor Fields in an Einstein universe: Finite temperature effects. Phys. Rev. D 1978, 18, 3557–3564. [Google Scholar] [CrossRef]
- Baym, S.S.; Oezcan, M. Casimir energy in a curved background with a spherical boundary: An exactly solvable case. Phys. Rev. D 1993, 48, 2806–2812. [Google Scholar] [CrossRef]
- Karim, M.; Bokhari, A.H.; Ahmedov, B.J. The Casimir force in the Schwarzschild metric. Class. Quant. Grav. 2000, 17, 2459–2462. [Google Scholar] [CrossRef]
- Setare, M.R.; Mansouri, R. Casimir effect for spherical shell in de Sitter space. Class. Quant. Grav. 2001, 18, 2331–2338. [Google Scholar] [CrossRef][Green Version]
- Elizalde, E.; Nojiri, S.; Odintsov, S.D.; Ogushi, S. Casimir effect in de Sitter and anti-de Sitter brane worlds. Phys. Rev. D 2003, 67, 063515. [Google Scholar] [CrossRef]
- Aliev, A.N. Casimir effect in the spacetime of multiple cosmic strings. Phys. Rev. D 1997, 55, 3903–3904. [Google Scholar] [CrossRef]
- Sorge, F. Casimir effect in a weak gravitational field: Schwinger’s approach. Class. Quant. Grav. 2019, 36, 235006. [Google Scholar] [CrossRef]
- Konno, K.; Takahashi, R. Spacetime rotation-induced Landau quantization. Phys. Rev. D 2012, 85, 061502. [Google Scholar] [CrossRef]
- Elizalde, E. Uses of zeta regularization in QFT with boundary conditions: A cosmo-topological Casimir effect. J. Phys. A Math. Gen. 2006, 39, 6299–6307. [Google Scholar] [CrossRef]
- Bezerra de Mello, E.R.; Bezerra, V.B.; Saharian, A.A. Electromagnetic Casimir densities induced by a conducting cylindrical shell in the cosmic string spacetime. Phys. Lett. B 2007, 645, 245–254. [Google Scholar] [CrossRef]
- Elizalde, E.; Odintsov, S.D.; Saharian, A.A. Repulsive Casimir effect from extra dimensions and Robin boundary conditions: From branes to pistons. Phys. Rev. D 2009, 79, 065023. [Google Scholar] [CrossRef]
- Elizalde, E.; Saharian, A.A.; Vardanyan, T.A. Casimir effect for parallel plates in de Sitter spacetime. Phys. Rev. D 2010, 81, 124003. [Google Scholar] [CrossRef]
- Nouri-Zonoz, M.; Nazari, B. Vacuum energy and the spacetime index of refraction: A new synthesis. Phys. Rev. D 2010, 82, 044047. [Google Scholar] [CrossRef]
- Saharian, A.A.; Setare, M.R. Casimir effect for curved boundaries in Robertson–Walker spacetime. Class. Quant. Grav. 2010, 27, 225009. [Google Scholar] [CrossRef]
- Bezerra, V.B.; Klimchitskaya, G.L.; Mostepanenko, V.M.; Romero, C. Thermal Casimir effect in closed Friedmann universe revisited. Phys. Rev. D 2011, 83, 104042. [Google Scholar] [CrossRef]
- Bezerra, V.B.; Mostepanenko, V.M.; Mota, H.F.; Romero, C. Thermal Casimir effect for neutrino and electromagnetic fields in closed Friedmann cosmological model. Phys. Rev. D 2011, 84, 104025. [Google Scholar] [CrossRef]
- Nazari, B.; Nouri-Zonoz, M. Electromagnetic Casimir effect and the spacetime index of refraction. Phys. Rev. D 2012, 85, 044060. [Google Scholar] [CrossRef]
- Milton, K.; Saharian, A.A. Casimir densities for a spherical boundary in de Sitter spacetime. Phys. Rev. D 2012, 85, 064005. [Google Scholar] [CrossRef]
- Calloni, E.; Di Fiore, L.; Esposito, G.; Milano, L.; Rosa, L. Vacuum fluctuation force on a rigid Casimir cavity in a gravitational field. Phys. Lett. A 2002, 297, 328–333. [Google Scholar] [CrossRef][Green Version]
- Sorge, F. Casimir effect in a weak gravitational field. Class. Quant. Grav. 2005, 22, 5109–5119. [Google Scholar] [CrossRef]
- Bimonte, G.; Esposito, G.; Rosa, L. From Rindler space to the electromagnetic energy–momentum tensor of a Casimir apparatus in a weak gravitational field. Phys. Rev. D 2008, 78, 024010. [Google Scholar] [CrossRef]
- Lin, F.L. Casimir effect of graviton and the entropy bound. Phys. Rev. D 2001, 63, 064026. [Google Scholar] [CrossRef]
- Ruser, M.; Durrer, R. Dynamical Casimir effect for gravitons in bouncing braneworlds. Phys. Rev. D 2007, 76, 104014. [Google Scholar] [CrossRef]
- Drut, J.E.; Porter, W.J. Convexity of the entanglement entropy of SU(2N)-symmetric fermions with attractive interactions. Phys. Rev. Lett. 2015, 114, 050402. [Google Scholar] [CrossRef] [PubMed]
- Sorge, F. Gravitational memory of Casimir effect. Phys. Rev. D 2023, 108, 104003. [Google Scholar] [CrossRef]
- Lima, A.P.C.M.; Alencar, G.; Muniz, C.R.; Landim, R.R. Null second order corrections to Casimir energy in weak gravitational field. J. Cosmol. Astropart. Phys. 2019, 07, 011. [Google Scholar] [CrossRef]
- Muniz, C.R.; Bezerra, V.B.; Cunha, M.S. Casimir effect in the Hořava–Lifshitz gravity with a cosmological constant. Annals Phys. 2015, 359, 55–63. [Google Scholar] [CrossRef][Green Version]
- Aleixo, G.; Mota, H.F.S. Thermal Casimir effect for the scalar field in flat spacetime under a helix boundary condition. Phys. Rev. D 2021, 104, 045012. [Google Scholar] [CrossRef]
- Santos, A.C.L.; Muniz, C.R.; Maluf, R.V. Yang–Mills Casimir wormholes in D = 2 + 1. J. Cosmol. Astropart. Phys. 2023, 09, 022. [Google Scholar] [CrossRef]
- Zhai, X.-H.; Li, X.-Z.; Feng, C.-J. The Casimir force of quantum spring in the (D+1)-dimensional spacetime. Mod. Phys. Lett. A 2011, 26, 669–679. [Google Scholar] [CrossRef]
- Feng, C.-J.; Li, X.-Z. Quantum spring. Int. J. Mod. Phys. Conf. Ser. 2012, 7, 165–173. [Google Scholar] [CrossRef]
- Hawking, S.W. Zeta function regularization of path integrals in curved spacetime. Commun. Math. Phys. 1977, 55, 133–148. [Google Scholar] [CrossRef]
- Elizalde, E. Zeta function regularization in Casimir effect calculations and J.S. Dowker’s contribution. Int. J. Mod. Phys. Conf. Ser. 2012, 14, 57–72. [Google Scholar] [CrossRef]
- Elizalde, E.; Odintsov, S.D.; Romeo, A.; Bytsenko, A.A.; Zerbini, S. Zeta Regularization Techniques with Applications; World Scientific Publishing: Singapore, 1994. [Google Scholar] [CrossRef]
- Sonego, S. Ultrastatic space-times. J. Math. Phys. 2010, 51, 092502. [Google Scholar] [CrossRef]
- Pontual, I.; Moraes, F. Casimir effect around a screw dislocation. Philos. Mag. A 1998, 78, 1073–1084. [Google Scholar] [CrossRef]
- Cognola, G.; Kirsten, K.; Vanzo, L. Free and selfinteracting scalar fields in the presence of conical singularities. Phys. Rev. D 1994, 49, 1029–1038. [Google Scholar] [CrossRef] [PubMed]
- Bytsenko, A.A.; Cognola, G.; Vanzo, L. Vacuum energy for (3+1)-dimensional spacetime with compact hyperbolic spatial part. J. Math. Phys. 1992, 33, 3108–3111. [Google Scholar] [CrossRef]
- Bordag, M. Ground state energy for massive fields and renormalization. arXiv 1998, arXiv:hep-th/9804103. [Google Scholar] [CrossRef]
- Nakahara, M. Geometry, Topology and Physics; CRC Press/Taylor & Francis Group: Boca Raton, FL, USA, 2003. [Google Scholar] [CrossRef]
- Farias Junior, A.J.D.; Mota Santana, H.F. Loop correction to the scalar Casimir energy density and generation of topological mass due to a helix boundary condition in a scenario with Lorentz violation. Int. J. Mod. Phys. D 2022, 31, 2250126. [Google Scholar] [CrossRef]
- Abramowitz, M.; Stegun, I.A. (Eds.) Handbook of Mathematical Functions with Formulas, Graphs, and Mathematical Tables; Dover Publications, Inc.: New York, NY, USA, 1972; Available online: https://archive.org/details/handbookofmathe000abra/ (accessed on 1 July 2024).
- Gradshteyn, I.S.; Ryzhik, I.M. Table of Integrals, Series, and Products; Academic Press/Elsevier Inc.: San Diego, CA, USA, 2014. [Google Scholar] [CrossRef]
- Nogueira, B.; Lavor, I.; Muniz, C. Ribonucleic acid genome mutations induced by the Casimir effect. Biosystems 2023, 226, 104888. [Google Scholar] [CrossRef]
- Calloni, E.; De Laurentis, M.; De Rosa, R.; Garufi, F.; Rosa, L.; Di Fiore, L.; Esposito, G.; Rovelli, C.; Ruggi, P.; Tafuri, F. Towards weighing the condensation energy to ascertain the Archimedes force of vacuum. Phys. Rev. D 2014, 90, 022002. [Google Scholar] [CrossRef]
- Avino, S.; Calloni, E.; Caprara, S.; De Laurentis, M.; De Rosa, R.; Di Girolamo, T.; Errico, L.; Gagliardi, G.; Grilli, M.; Mangano, V.; et al. Progress in a vacuum weight search experiment. Physics 2020, 2, 1–13. [Google Scholar] [CrossRef]
- Sorge, F. Quasi-local Casimir energy and vacuum buoyancy in a weak gravitational field. Class. Quant. Grav. 2020, 38, 025009. [Google Scholar] [CrossRef]
- Zhang, A. Theoretical analysis of Casimir and thermal Casimir effect in stationary space–time. Phys. Lett. B 2017, 773, 125–128. [Google Scholar] [CrossRef]
- Nazari, B. Casimir effect of two conducting parallel plates in a general weak gravitational field. Eur. Phys. J. C 2015, 75, 501. [Google Scholar] [CrossRef]
- Bezerra, V.B.; Mota, H.F.; Muniz, C.R. Casimir effect due to a slowly rotating source in the weak field approximation. Phys. Rev. D 2014, 89, 044015. [Google Scholar] [CrossRef]
- Lambiase, G.; Stabile, A.; Stabile, A. Casimir effect in extended theories of gravity. Phys. Rev. D 2017, 95, 084019. [Google Scholar] [CrossRef]
- Blasone, M.; Lambiase, G.; Petruzziello, L.; Stabile, A. Casimir effect in Post-Newtonian gravity with Lorentz-violation. Eur. Phys. J. C 2018, 78, 976. [Google Scholar] [CrossRef]
- Buoninfante, L.; Lambiase, G.; Petruzziello, L.; Stabile, A. Casimir effect in quadratic theories of gravity. Eur. Phys. J. C 2019, 79, 41. [Google Scholar] [CrossRef]
- Fulling, S.A.; Milton, K.A.; Parashar, P.; Romeo, A.; Shajesh, K.V.; Wagner, J. How does Casimir energy fall? Phys. Rev. D 2007, 76, 025004. [Google Scholar] [CrossRef]
- Milton, K.A.; Parashar, P.; Shajesh, K.V.; Wagner, J. How does Casimir energy fall? II. Gravitational acceleration of quantum vacuum energy. J. Phys. A Math. Theor. 2007, 40, 10935–10943. [Google Scholar] [CrossRef]
- Shajesh, K.V.; Milton, K.A.; Parashar, P.; Wagner, J.A. How does Casimir energy fall? III. Inertial forces on vacuum energy. J. Phys. A Math. Theor. 2008, 41, 164058. [Google Scholar] [CrossRef]
- Milton, K.A.; Shajesh, K.V.; Fulling, S.A.; Parashar, P. How does Casimir energy fall? IV. Gravitational interaction of regularized quantum vacuum energy. Phys. Rev. D 2014, 89, 064027. [Google Scholar] [CrossRef]
- Schwinger, J. Casimir effect in source theory. Lett. Math. Phys. 1975, 1, 43–47. [Google Scholar] [CrossRef]
- Schwinger, J. Casimir effect in source theory II. Lett. Math. Phys. 1992, 24, 59–61. [Google Scholar] [CrossRef]
- Lima, A.P.C.M.; Alencar, G.; Landim, R.R. Null second order corrections to Casimir energy in weak gravitational field: The Schwinger’s approach. J. Cosmol. Astropart. Phys. 2021, 01, 056. [Google Scholar] [CrossRef]
- Nazari, B. Quasi-local stress–tensor formalism and the Casimir effect. Mod. Phys. Lett. A 2022, 37, 2250160. [Google Scholar] [CrossRef]
- Sorge, F.; Wilson, J.H. Casimir effect in free fall towards a Schwarzschild black hole. Phys. Rev. D 2019, 100, 105007. [Google Scholar] [CrossRef]
- Sorge, F. Casimir energy in Kerr spacetime. Phys. Rev. D 2014, 90, 084050. [Google Scholar] [CrossRef]
- Ferrara, S.; Scherk, J.; Zumino, B. Algebraic properties of extended supergravity theories. Nucl. Phys. B 1977, 121, 393–402. [Google Scholar] [CrossRef]
- Deser, S.; Zumino, B. Broken Supersymmetry and Supergravity. Phys. Rev. Lett. 1977, 38, 1433–1436. [Google Scholar] [CrossRef]
- Lämmerzahl, C.; Dittus, H. Book Review: The Search for Non-Newtonian Gravity by E. Fischbach und C. L. Talmadge. Gen. Rel. Grav. 2000, 32, 2105–2107. [Google Scholar] [CrossRef]
- Bordag, M.; Geyer, B.; Klimchitskaya, G.L.; Mostepanenko, V.M. New constraints for non-Newtonian gravity in the nanometer range from the improved precision measurement of the Casimir force. Phys. Rev. D 2000, 62, 011701. [Google Scholar] [CrossRef]
- Mostepanenko, V.M.; Decca, R.S.; Fischbach, E.; Klimchitskaya, G.L.; Krause, D.E.; Lopez, D. Stronger constraints on non-Newtonian gravity from the Casimir effect. J. Phys. A Math. Theor. 2008, 41, 164054. [Google Scholar] [CrossRef]
- Bezerra, V.B.; Klimchitskaya, G.L.; Mostepanenko, V.M.; Romero, C. Advance and prospects in constraining the Yukawa-type corrections to Newtonian gravity from the Casimir effect. Phys. Rev. D 2010, 81, 055003. [Google Scholar] [CrossRef]
- Klimchitskaya, G.L.; Romero, C. Strengthening constraints on Yukawa-type corrections to Newtonian gravity from measuring the Casimir force between a cylinder and a plate. Phys. Rev. D 2010, 82, 115005. [Google Scholar] [CrossRef]
- Bezerra, V.B.; Klimchitskaya, G.L.; Mostepanenko, V.M.; Romero, C. Constraints on non-Newtonian gravity from measuring the Casimir force in a configuration with nanoscale rectangular corrugations. Phys. Rev. D 2011, 83, 075004. [Google Scholar] [CrossRef]
- Mostepanenko, V.M.; Bezerra, V.B.; Klimchitskaya, G.L.; Romero, C. New constraints on Yukawa-type interactions from the Casimir effect. Int. J. Mod. Phys. A 2012, 27, 1260015. [Google Scholar] [CrossRef]
- Klimchitskaya, G.L.; Mohideen, U.; Mostepanenko, V.M. Constraints on non-Newtonian gravity and light elementary particles from measurements of the Casimir force by means of a dynamic atomic force microscope. Phys. Rev. D 2012, 86, 065025. [Google Scholar] [CrossRef]
- Klimchitskaya, G.L.; Mohideen, U.; Mostepanenko, V.M. Constraints on corrections to Newtonian gravity from two recent measurements of the Casimir interaction between metallic surfaces. Phys. Rev. D 2013, 87, 125031. [Google Scholar] [CrossRef]
- Klimchitskaya, G.L.; Kuusk, P.; Mostepanenko, V.M. Constraints on non-Newtonian gravity and axionlike particles from measuring the Casimir force in nanometer separation range. Phys. Rev. D 2020, 101, 056013. [Google Scholar] [CrossRef]
- Khoury, J.; Weltman, A. Chameleon cosmology. Phys. Rev. D 2004, 69, 044026. [Google Scholar] [CrossRef]
- Hinterbichler, K.; Khoury, J. Symmetron fields: Screening long-range forces through local symmetry restoration. Phys. Rev. Lett. 2010, 104, 231301. [Google Scholar] [CrossRef] [PubMed]
- Elder, B.; Vardanyan, V.; Akrami, Y.; Brax, P.; Davis, A.C.; Decca, R.S. Classical symmetron force in Casimir experiments. Phys. Rev. D 2020, 101, 064065. [Google Scholar] [CrossRef]
- Sedmik, R.I.P. Casimir and non-Newtonian force experiment (CANNEX): Review, status, and outlook. Int. J. Mod. Phys. A 2020, 35, 2040008. [Google Scholar] [CrossRef]
- Klimchitskaya, G.L.; Mostepanenko, V.M.; Sedmik, R.I.P.; Abele, H. Prospects for searching thermal effects, non-Newtonian gravity and axion-like particles: Cannex test of the quantum vacuum. Symmetry 2019, 11, 407. [Google Scholar] [CrossRef]
- Tripathy, S.K. Modelling Casimir wormholes in extended gravity. Phys. Dark Univ. 2021, 31, 100757. [Google Scholar] [CrossRef]
- Morris, M.S.; Thorne, K.S. Wormholes in spacetime and their use for interstellar travel: A tool for teaching general relativity. Am. J. Phys. 1988, 56, 395–412. [Google Scholar] [CrossRef]
- Pavlovic, P.; Sossich, M. Wormholes in viable f(R) modified theories of gravity and eeak energy condition. Eur. Phys. J. C 2015, 75, 117. [Google Scholar] [CrossRef]
- De Falco, V.; Battista, E.; Capozziello, S.; De Laurentis, M. Testing wormhole solutions in extended gravity through the Poynting–Robertson effect. Phys. Rev. D 2021, 103, 044007. [Google Scholar] [CrossRef]
- De Falco, V.; Battista, E.; Capozziello, S.; De Laurentis, M. Reconstructing wormhole solutions in curvature based Extended Theories of Gravity. Eur. Phys. J. C 2021, 81, 157. [Google Scholar] [CrossRef]
- Garattini, R. Casimir wormholes. Eur. Phys. J. C 2019, 79, 951. [Google Scholar] [CrossRef]
- Garattini, R. Yukawa–Casimir wormholes. Eur. Phys. J. C 2021, 81, 824. [Google Scholar] [CrossRef]
- Carvalho, I.D.D.; Alencar, G.; Muniz, C.R. Gravitational bending angle with finite distances by Casimir wormholes. Int. J. Mod. Phys. D 2022, 31, 2250011. [Google Scholar] [CrossRef]
- Samart, D.; Tangphati, T.; Channuie, P. Charged traversable wormholes supported by Casimir energy with and without GUP corrections. Nucl. Phys. B 2022, 980, 115848. [Google Scholar] [CrossRef]
- Avalos, R.; Fuenmayor, E.; Contreras, E. Traversable wormholes with like-Casimir complexity supported with arbitrarily small amount of exotic matter. Eur. Phys. J. C 2022, 82, 420. [Google Scholar] [CrossRef]
- Sokoliuk, O.; Baransky, A.; Sahoo, P.K. Probing the existence of the ZTF Casimir wormholes in the framework of f(R) gravity. Nucl. Phys. B 2022, 980, 115845. [Google Scholar] [CrossRef]
- Hassan, Z.; Ghosh, S.; Sahoo, P.K.; Bamba, K. Casimir wormholes in modified symmetric teleparallel gravity. Eur. Phys. J. C 2022, 82, 1116. [Google Scholar] [CrossRef]
- Hassan, Z.; Ghosh, S.; Sahoo, P.K.; Rao, V.S.H. GUP corrected Casimir wormholes in f(Q) gravity. Gen. Rel. Grav. 2023, 55, 90. [Google Scholar] [CrossRef]
- de Oliveira, P.H.F.; Alencar, G.; Jardim, I.C.; Landim, R.R. On the Traversable Yukawa–Casimir wormholes. Symmetry 2023, 15, 383. [Google Scholar] [CrossRef]
- Oliveira, P.H.F.; Alencar, G.; Jardim, I.C.; Landim, R.R. Traversable Casimir wormholes in D dimensions. Mod. Phys. Lett. A 2022, 37, 2250090. [Google Scholar] [CrossRef]
- Alencar, G.; Bezerra, V.B.; Muniz, C.R. Casimir wormholes in 2 + 1 dimensions with applications to the graphene. Eur. Phys. J. C 2021, 81, 924. [Google Scholar] [CrossRef]
- Harko, T.; Lobo, F.S.N.; Mak, M.K. Wormhole geometries supported by quark matter at ultra-high densities. Int. J. Mod. Phys. D 2014, 24, 1550006. [Google Scholar] [CrossRef]
- Chernodub, M.N.; Goy, V.A.; Molochkov, A.V.; Nguyen, H.H. Casimir effect in Yang–Mills theory in D = 2 + 1. Phys. Rev. Lett. 2018, 121, 191601. [Google Scholar] [CrossRef]



Disclaimer/Publisher’s Note: The statements, opinions and data contained in all publications are solely those of the individual author(s) and contributor(s) and not of MDPI and/or the editor(s). MDPI and/or the editor(s) disclaim responsibility for any injury to people or property resulting from any ideas, methods, instructions or products referred to in the content. |
© 2024 by the authors. Licensee MDPI, Basel, Switzerland. This article is an open access article distributed under the terms and conditions of the Creative Commons Attribution (CC BY) license (https://creativecommons.org/licenses/by/4.0/).
Share and Cite
Bezerra, V.B.; Mota, H.F.S.; Lima, A.P.C.M.; Alencar, G.; Muniz, C.R. The Casimir Effect in Finite-Temperature and Gravitational Scenarios. Physics 2024, 6, 1046-1071. https://doi.org/10.3390/physics6030065
Bezerra VB, Mota HFS, Lima APCM, Alencar G, Muniz CR. The Casimir Effect in Finite-Temperature and Gravitational Scenarios. Physics. 2024; 6(3):1046-1071. https://doi.org/10.3390/physics6030065
Chicago/Turabian StyleBezerra, Valdir Barbosa, Herondy Francisco Santana Mota, Augusto P. C. M. Lima, Geová Alencar, and Celio Rodrigues Muniz. 2024. "The Casimir Effect in Finite-Temperature and Gravitational Scenarios" Physics 6, no. 3: 1046-1071. https://doi.org/10.3390/physics6030065
APA StyleBezerra, V. B., Mota, H. F. S., Lima, A. P. C. M., Alencar, G., & Muniz, C. R. (2024). The Casimir Effect in Finite-Temperature and Gravitational Scenarios. Physics, 6(3), 1046-1071. https://doi.org/10.3390/physics6030065

