Abstract
The Equatorial Front, in the southern part of the Tropical Eastern Pacific (TEP) region, has been characterized as a hotspot of functional biodiversity due to the mixing of warm and cold waters. Nevertheless, the biogeographic patterns for some organisms, such as octocorals, remain unknown in some coastal regions. Therefore, we aimed to assess the distribution of two common octocoral genera in this area, Muricea and Leptogorgia, including 14 species based on museum specimen records, along the mainland coast of Ecuador. Statistical analyses were performed on the environmental and geographical patterns (Sea Surface Temperature (SST), bathymetry, chlorophyll (CHL-a), and Photosynthetic Active Radiation (PAR)) that influence the Equatorial Front, which is subdivided into five biogeographic regions. Our results showed two hotspots of octocoral biodiversity. The SST was found to be the main environmental factor related to octocoral distribution along the Equatorial Front. Finally, the highest abundance of Muricea over Leptogorgia suggests the former species’ higher resilience to thermal fluctuations. We discuss the possible role of substrates at suitable depths, active photosynthetic radiation, and temperature in the occurrence of octocorals in the two hotspots.
1. Introduction
Gorgonian corals (Octocorallia: Alcyonacea: Holaxonia), a polyphyletic group of branching octocorals (formerly Gorgonacea) [1], are the most diverse group of Octocorallia on tropical reefs [2,3,4]. They can be observed forming dense “tree-like” communities on the seafloor, also known as “animal forests”, including several gorgonians from the families of Gorgoniidae and Plexauridae [3,5]. Furthermore, they provide habitats and shelter to other marine invertebrates [3,6,7].
Despite the increase in the community’s awareness of coral conservation over the last decade, the biological diversity of corals remains underestimated, particularly of octocoral species, as most of the studies have focused on scleractinian corals [6,8,9,10]. However, the information on octocoral biodiversity along the coast of Ecuador has increased. For instance, Soler-Hurtado and Lopez-Gonzalez (2012) [11] described two new species from the “Los Ahorcados” islet. Additionally, seven new records of octocoral species and one new species were reported for coastal Ecuador [12]. In addition, Soler-Hurtado, Megina, and Lopez-Gonzalez (2018) [7] described the octocoral community formed by Leptogorgia in Machalilla National Park and Steiner et al. (2018) [13] the community structure of shallow water Alcyonaceans from El Pelado Marine Reserve (REMAPE) in the province of Santa Elena.
The geographical area of the Ecuadorian coast is in the southern part of the Tropical Eastern Pacific (TEP) region. It overlaps the Panama Bight biogeographic ecoregion with the Guayaquil ecoregion [14]. Consequently, it is marked by steep thermohaline and chlorophyll gradients due to the mixing of cold (Humboldt current) and warm waters (Panama current) that vary significantly throughout the year [9,10]. In addition, this seascape known as the Equatorial Front (EF) is also affected by the presence of natural events such as “El Niño” Southern Oscillation (ENSO) and “La Niña”, thus modifying the oceanographic conditions and the thermocline position in the water column [15].
Octocorals show a greater resistance to extreme temperatures than scleractinean coral [16], which is why this research focuses on the biogeographic distribution of octocorals in the EF. We wanted to explain the distribution patterns of octocoral species in the EF based on Pearson’s Correlation Coefficient of several environmental variables, Sea Surface Temperature (SST), Chlorophyll-a (CHL-a), and Photosynthetically Active Radiation (PAR). This study offers a valuable opportunity to understand the adaptation of these organisms to different environmental scenarios. Moreover, the two genera presented, Muricea and Leptogorgia, are already acknowledged as the most conspicuous groups throughout the TEP [17], along with Pacifigorgia, on the mainland coast of Ecuador [13,18,19,20,21,22]. With this background, the first step was to taxonomically classify the diversity of Muricea and Leptogorgia species by assessing sample collections from two different institutions: the Museum of Zoology Q-CAZ, Pontifical Catholic University of Ecuador (PUCE) and the National Center for Aquaculture and Marine Research (CENAIM) of ESPOL Polytechnic University. Describing the distribution patterns of these species according to the established macrozones was this research’s primary goal to better understand the octocoral distribution in the EF. Therefore, remote sensing imagery and GIS tools were used to determine the physical chemistry parameters at the EF.
2. Materials and Methods
2.1. Biological Material
Two hundred and seventy-one octocoral specimens were analyzed from voucher subsamples recorded by two scientific reference collections from the PUCE Museum of Zoology Q-CAZ and the CENAIM-ESPOL repository. These specimens were collected from 1982 to 2018 using SCUBA diving and manual sampling in different coastal zones, as described by Steiner, Riegl, Lavorato, and Rodriguez (2018) [13] and Jaramillo (April 2020) [19]. Most of the sites are characterized by different rocky reef habitats and approximately 2–25-m depths. Some of them belong to Marine Protected Areas, such as El Pelado Marine Reserve (REMAPE) in the province of Santa Elena, Machalilla National Park (PNM) in Manabí Province, and Galera San Francisco Marine Reserve (RMGSF) in Esmeraldas (Figure 1A and Supplementary Table S1).
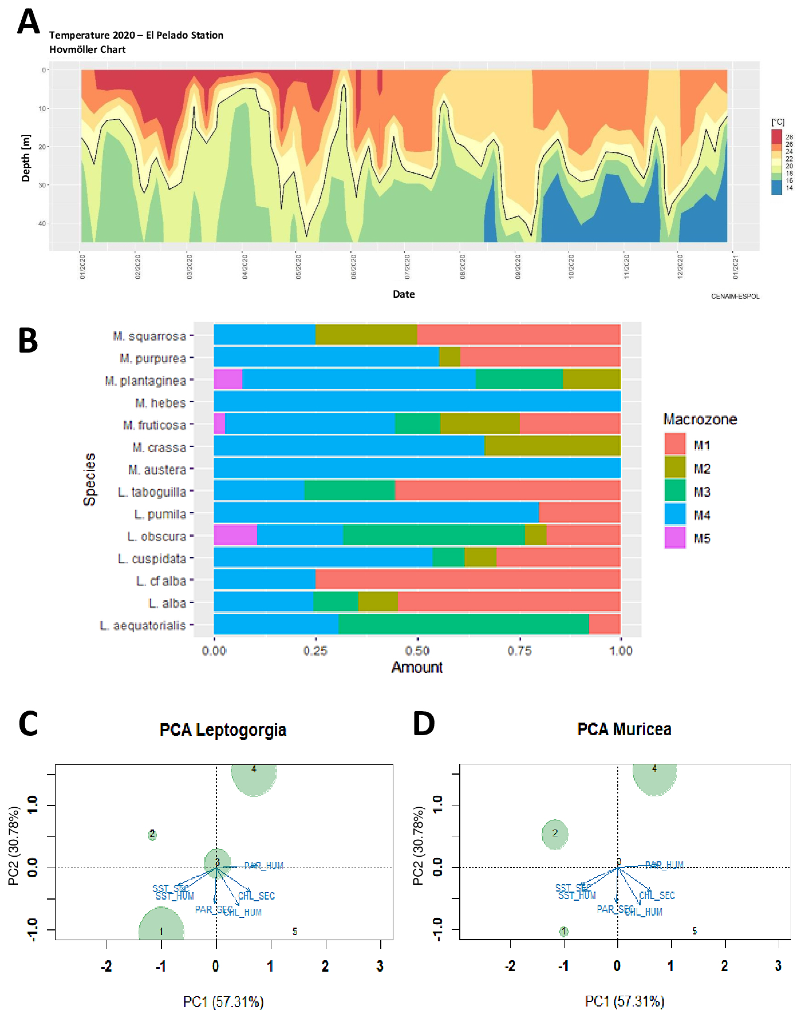
Figure 1.
(A) Map of the Ecuadorian continental coast showing the 44 octocoral samples sites with black dots, including the Marine Protected Areas located in four coastal provinces of Ecuador. Sea Surface Temperature (SST) is in Celsius degrees (°C), and bathymetry maps are represented in a color scale from colder (blue) to hotter (red) temperature variations during both weather seasons. (B) Wet season (December–May). (C) Dry season (June–November). (D) SST Cluster dendrogram determined by macrozones (1–5). (E) General Cluster dendrogram determined with all variables (SST, CHL-a, and PAR) by macrozones (1–5). The values represent the similarities between each macrozone.
2.2. Morphological Examination
Morphological examinations of Leptogorgia and Muricea specimens were achieved from PUCE and CENAIM (only CENAIM has a code for voucher samples). In addition, dry and ethanol subsamples, observations, and in situ pictures were available for some specimens collected by scientific divers from CENAIM [13,19]. For the identification of the octocoral specimens to the minimum level, a classical taxonomy approach was applied following Breedy and Guzmán’s (2003) methodology [23], with minor modifications and using other coral field guides [24,25]. A Nikon electronic microscope Eclipse Ci-L model equipped with a Nikon digital camera DS-Fi3 (Nikon Instruments Inc., Melville, NY, USA) was used in the identification process for sclerite characterization. The sclerite sizes were acquired by operating an optical micrometer and measured with the software NIS-Elements D version 3.10 (Melville, NY, USA). Sclerite characterization comprised the dominant sclerite type, coenenchyma sclerite color, and sclerite measurements (length/width) (Supplementary Table S2).
2.3. Macrozones Description and Environmental Features Database Generation
Due to its environmental diversity, the EF on the mainland coast of Ecuador has a more specific classification than those of the Guayaquil and Panama Marine Ecoregions [14]. The EF was classified into five biogeographic macrozones (M1–M5) according to the oceanographic conditions and following the primary (phytoplankton) and secondary (zooplankton) productivity criteria from the warmest areas in the north to the coldest in the south. The Ecuadorian Technical Secretariat of the Sea (TSS) proposed this classification. It analyzed the data taken from 61 planktonic stations and 14 georeferencing points from two depths (0 and 15-m depths), encompassing the confluence zone in the EF. They suggested considering these geographic criteria in further studies as indicators for monitoring the biodiversity across the coastal profile [26] (Supplementary Table S3). Additionally, the geographic establishment of the macrozones is based on the different types of biological production and geomorphological criteria of the EF. Furthermore, the macrozone information in this study was completed with data from other sources, such as data from the oceanographic station of CENAIM located at the M4 [26].
The macrozone data was organized into representative maps indicating geographical coordinates, province, locality (name and code), date, collector, depth, genus, and species adapted to use in the analyses of this study. The environmental data, such as the Sea Surface Temperature (SST), Chlorophyll-a (CHL-a), Particulate Inorganic Carbon (PIC), Particulate Organic Carbon (POC), and Photosynthetically Active Radiation light (PAR), were obtained from the Ocean Biology Processing Group (OBPG) of the NASA service (Greenbelt, MD, USA) through the web platform Ocean Color (https://oceancolor.gsfc.nasa.gov/l3/) (accessed on 3 March 2020) [27,28,29]. The data showed seasonal changes from July 2002 (when the satellite information collection project started) to July 2019 and two seasons (dry and wet) based on the annual rainfall. Finally, the environmental data were collected from the satellite MODIS-Aqua with a raster resolution of 4 km and converted to GeoTIFF format using Quantum GIS version 3.12 software (Beaverton, OR, USA) [30]. All this information is public and freely accessible through NASA servers and integrated using GIS tools (Figure 1A).
2.4. Statistical Analysis
The Pearson Correlation Coefficient method was carried out to determine the relationship between the environmental variables (SST, CHL-a, PIC, POC, and PAR light during wet/dry seasons) (Supplementary Table S4). The coefficient also measured the similarity of the data variables, where the values of each coefficient showed that the SST, CHL-a, and PAR have a strong correlation. Its value is between (−1, 1) (Supplementary Table S5). Then, a Principal Component Analysis (PCA) was performed [31]. Likewise, environmental variable dendrograms (cluster analysis) were used to indicate significant group assemblies in the five macrozones. The data matrix of variables was a .csv file with the SST, CHL-a, and PAR information of the place where the octocoral species were found. Both analyses were performed in R software version 4.0.3 (Boston, MA, USA). [32] under the RStudio platform with the help of the cluster, purrr, vegan, graphics, and Hmisc libraries [33].
3. Results
3.1. Morphological Analyses
From the fourteen species found, seven belonged to the Leptogorgia (Gorgoniidae) species, identified as Leptogorgia alba (Duchassaing & Michelotti 1864), Leptogorgia cf. alba, L. aequatorialis (Bielschowsky in Kükenthal 1919), L. cuspidata (Verrill 1865), L. taboguillae (Hickson 1928), L. obscura (Bielschowsky in Kükenthal 1919), and L. pumila (Verrill 1868). Leptogorgia was the most abundant at several sites along the north coastline. In the family Plexauridae, seven species of the genus Muricea were identified as Muricea purpurea (Verrill 1864), Muricea fruticosa (Verrill 1869), M. austera (Verrill 1869), M. squarrosa (Verrill 1869), M. plantaginea (Valenciennes 1846), M. crassa (Verrill 1869), and M. hebes (Verrill 1864) (Figure 2). The morphological features of the 14 species found in this study were outlined and compared with the literature data (Supplementary Table S2).
Figure 2.
In situ images of 12 octocorals studied at the Equatorial Front. (A) Muricea squarrosa, (B) M. purpurea, (C) M. austera, (D) M. crassa, (E) M. fruticosa, (F) M. plantaginea, (G) M. hebes, (H) Leptogorgia alba, (I) L. cf. alba, (J) L. cuspidata, (K) L. obscura, and (L) L. pumila. The scale bar represents 1 cm.
3.2. Environmental Characterization of the Five Macrozones at the Equatorial Front
The results obtained from remote sensors and GIS offered new insights to differentiate the biogeographic macrozones of the EF accurately. The SST showed the first cluster composed of M1 and M2 and the second of M3, M4, and M5 (Figure 1D,E). Starting at the M1 (northern zone), where there is a direct influence of the warm current of Panama, the temperature is very stable, and it does not vary between seasons, with an average of 28 °C. From M2 to M4, under the direct influence of the EF, a thermal gradient variation of ±5 °C is observed. When the EF moves towards the south during the warm wet season, the temperature increases by one degree at the M1, three degrees at the M2 and M3, and five degrees at the M5, where the influence of the cold Humboldt current is highly intense (Figure 1B,C).
Moreover, cold, deep-water upwelling plays a significant role in the temperature variations at the water column. This can be evidenced throughout the environmental records registered by the oceanographic station of CENAIM located at the “El Pelado” islet (M4), where the 20 °C isotherm is periodically displaced along the water column (Figure 3A). Although each macrozone has a different seafloor morphology (for more information about the macrozones’ descriptions, see Valle and Fuentes (2014) [26]), the second determining environmental feature for the octocoral development in the two hotspots was the presence of substrates at appropriate depths. M1 presents a slight underwater inclination along the southern part of this area (40 km long and 20 m deep), whereas, at M4, the slopes are relatively gentle. Some representative examples of this zone’s islets and islands are La Plata Island, Salango Island, Los Ahorcados Islet, and El Pelado Islet. M5 encompasses Puná Island, Santa Clara Island, and smaller islets of the Jambelí archipelago, many of which are alluvial (Figure 1B,C and Supplementary Figure S1).
Figure 3.
(A) Annual variation of the thermocline depth (isotherm 20 °C) at the oceanographic station of CENAIM in REMAPE (Hövmoller diagram). Months are represented on the X-axis and the depths of the water column on the Y-axis. The intense red colors indicate warmer temperatures (26–28 °C), and the blue areas show the coldest temperatures (16–18 °C) in 2020. Source: In situ oceanographic data from the oceanographic station “El Pelado”. (B) Bar chart representing the cumulative amount (%) of each species in the five macrozones determined in the study. Principal Component Analysis (PCA) biplot showing sites and environmental variables associated with octocoral abundance in the EF. The length and angle of the lines show the degree of correlation of the environmental variables with PCA axes. The environmental variables are represented for both seasons. Green circles indicate the abundance of specimens in each macrozone for (C) Leptogorgia and (D) Muricea.
Other environmental factors considered were chlorophyll and PAR radiation. The coastal areas of the five macrozones are chlorophyll-rich due to the influence of the Humboldt current and river discharges, with a maximum value of 1.5 mg/m3 at the M5. Chlorophyll values increase at M1–M4 in the wet season. The cluster analysis encompasses M1, M2, M3, and M4, separated from M5 during the dry season (June–November) (Supplementary Figure S2). Regarding PAR, the cluster encompasses M5 with M3 (high values of PAR all year long) and M1, M2, and M4, respectively. PAR radiation is seasonally influenced. It is less intense in the dry season and intensifies in the wet season, mainly at M5. PAR radiation is low throughout the year at the boundary between M1 and M2, corresponding to the octocoral biodiversity hotspot dominated by Leptogorgia spp. In contrast, the M4 hotspot, dominated by Muricea spp., has low PAR radiation in the dry season but intensifies during the wet season (Supplementary Figure S3). A cluster analysis performed combining all the environmental variables indicated two clusters: the first comprising M1 and M2 with a similarity value of 1.8 and the second M3 and M5 with similarity values of 3.0 and 3.5, respectively.
3.3. Distribution of Leptogorgia and Muricea Species According to the Biogeographic Macrozones
The Leptogorgia group had a greater presence with 167 out of 271 specimens, representing 60.5% of the total collected. The species with the highest distribution and abundance belonged to L. alba with 86 records (30%), followed by L. obscura and M. purpurea with 38 records (14%) and M. fruticosa with 36 records (13%). The sites with the highest records of octocorals corresponded to M1, mainly located at the RMGSF (border of M1 and M2), where species samples belonging to the genus Leptogorgia predominated. Furthermore, M4 (REMAPE), also with a great abundance of octocorals, specimens belonging to the genus Muricea dominated. Finally, the smallest number of octocorals were recorded from M3 (Figure 3B). The abundance of octocorals was moderately associated (88.09%), with the variance explained by the first two principal components (PCs)) with environmental variables (Figure 3C,D). PC1 (57.31%) was correlated with SST_SEC, SST_HUM, and PAR_HUM. PC2 (30.78%) was correlated with PAR_SEC. Therefore, the octocoral abundance was moderately and positively correlated with the SST and PAR_HUM variables, showing that those two are the most influential on the distribution of both genera.
According to the sample’s distribution, three different octocoral species have important spatial locations regarding the macrozones. These species are Muricea plantaginea (Valenciennes 1846), Leptogorgia aequatorialis (Bielschowsky 1929), and Muricea hebes (Verrill 1864) (Figure 4B). M. plantaginea dominated at M4 around the PNM and REMAPE, having the highest number of records. However, the abundance of M. plantaginea decreased towards the northern part of the EF, showing a preference for the cold, southern waters. Furthermore, L. aequatorialis had a distribution range mainly concentrated at M3. However, in the northern part of the EF, only one record was found in Tonsupa (5) and the southern in Puerto Cayo (31). In the case of M. hebes, two specimens were reported exclusively at M4, both in Puerto Cayo (31), expanding the distribution range of the first report in the REMAPE area (Figure 4A).
Figure 4.
(A). Distribution map of the three targeted species: M. plantaginea (yellow dots), L. aequatorialis (green dots), and M. hebes (red dots) at the five macrozones on the mainland coast of Ecuador. (B). In situ and ex situ pictures of the three targeted species. M. plantaginea images CC by K.B. Jaramillo, L. aequatorialis ex situ image CC by R. Abad, M. hebes in situ image CC by Juan Armando Sánchez, and ex situ image CC by CENAIM.
4. Discussion
4.1. Environmental Features vs. Octocoral Distribution at the Equatorial Front
We identified two octocoral hotspots of diversity: the first located in the boundary between the M1 and M2 (RMGSF) and the second at M4 (REMAPE). Octocorals in the first hotspot was mostly Leptogorgia species. In contrast, the second hotspot was under the fluctuating thermal conditions of M4 at the REMAPE, and the species identified were from the genus Muricea. Therefore, the environmental conditions of the EF could be responsible for the distribution of Muricea and Leptogorgia, both representing important genera of the Plexauridae and Gorgonidae families, recently reported as highly abundant throughout the TEP [3,4,12,19]. Furthermore, both hotspots have substrates at a suitable depth to support the octocoral growth. Another significant environmental feature identified for these two hotspots is PAR light. While the RMGSF (M1 and M2) has low PAR throughout the year, it intensifies only during the REMAPE (M4) wet season. Based on the data and cluster analysis, our results indicated that the SST is the primary environmental feature between these two hotspots, because M1 and M2 are warmer and more distant from the EF than macrozones M3, M4, and M5. Furthermore, according to Raimondi et al. (2019) [34], the SST is strongly associated with hydrographic conditions, affecting other potential biogeography drivers, such as larval and species dispersal.
Despite being the largest marine reserve on continental Ecuador (546 km2) [35], the diversity of octocorals in the RMGSF (M1–M2) has been less studied than M4, Cárdenas-Calle, Mora, Torres, Pérez-Correa, Bigatti, Signorelli, and Coronel (2020) [20]. The presence of several species of the genera Leptogorgia, Muricea, and Pacifigorgia in the subtidal zone is a determinant in the RMGSF (M1 and M2). Although no population studies have been carried out, only anecdotal observations indicate that Leptogorgia species are very abundant in the RMGSF. Many specimens were found on rocky substrates and sandy habitats at the intertidal zone. The environmental features of this area are characterized by gentle slopes and shallow, warm waters.
Moreover, the water is warm and rich in nutrients and plankton. Unfortunately, there is a lack of information about the thermocline position through the subtidal area of M1. However, in this area, blooms of Mesodinium rubrum, a ciliate species from the protozoan’s group that causes red tides in the ocean, have been reported only at the outer limit of the Ecuadorian territorial sea, suggesting the lack of upwelling along the coastline [26]. Therefore, it is assumed that the water offers stable, warm conditions. In addition, the octocorals are exposed to low radiation due to the water turbidity and low PAR light in this area. Thus, these conditions would be suitable for growing a rich community of Leptogorgia species in shallow waters.
M4, the second hotspot identified, which encompasses islands and islets, provides an excellent substrate for octocorals. Herein, these organisms are exposed to strong currents that favor their growth [13,19], because octocorals take advantage of the turbulence to capture food and eliminate mucus to clean themselves of epibiont algae [36]. For instance, the MNP in this macrozone shows a perfect scenario that assembles all environmental conditions for significant octocoral diversity development [35,37]. Moreover, at 10 m of depth, a high colonization of Muricea gorgonians has been reported in the north of MNP [38,39,40]. Additionally, a rich diversity of Muricea, Leptogorgia, and Pacifigorgia species was identified [7,12,21,41]. In M4, the water is more transparent than RMGSF (M1 and M2), PAR light is intense during the wet season, and octocorals reach lower depths. Furthermore, in the REMAPE rocky reefs (M4), octocorals are concentrated between 15 and 20 m deep and, therefore, are subject to strong thermal fluctuations that could vary from 18 to 28 °C in short periods throughout the week [38], regardless of the SST and the weather season (Figure 1B). On the other hand, the SST increases or decreases according to the movement of the EFs. In addition, blooms of M. rubrum have been recorded preferably at M4 and M3 [42], indicating the effect of upwellings over primary productions. Following Steiner, Riegl, Lavorato, and Rodriguez (2018) [13] in REMAPE, the predominance of species of the genus Muricea, mainly M. plantaginea, were identified. The higher abundance of records of specimens belonging to the genus Muricea in this zone of the EF suggests that they should be more resilient to strong currents and thermal fluctuations [43]. M3 shares some oceanic features with M4; however, the lack of islands and strong PAR light all year round could explain the low octocoral abundance in this macrozone. The relation of SST, CHL-a, and PAR in all the macrozones can be seen in the cluster analysis (Figure 1E). Each variable can act independently or interrelated, depending on the similarities obtained between each macrozone.
Regarding M5, the high turbidity of the waters throughout the year due to discharges from the Guayas River Basin makes it challenging to study underwater life. The results have only a few PUCE records in “La Puntilla de Santa Elena” and in “Playas Villamil” within the Gulf of Guayaquil. However, Cárdenas-Calle et al. (2020) reported the presence of specimens from the genus Heterogorgia in the intertidal zone and of the genera Leptogorgia, Muricea, and Pacifigorgia in the subtidal zone at M5 [20]. Finally, it has been determined that high turbidity at M5 and in the entire EF is associated with the high abundance of plankton [10], even when the Humboldt current is displaced by the migration of the EF south due to the pluvial discharges. These results are detailed in the cluster analysis and the PCA (Figure 1D and Figure 3C,D), which shows that the CHL-a variable has a strong influence. As food is not a limiting factor, heterotrophy is favored over mixotrophy; in fact, Sanchez et al. (2019) reported only azooxanthellate octocorals in the TEP [3].
4.2. Distribution of the Three Targeted Species
Due to their great adaptation, the species of Muricea and Leptogorgia can be found throughout the EF [20,43], reaching maturity at 5–10 years, respectively. Considering this fauna is moderately long-lived, they can live over 50 years [6]. From the species reported with a regional distribution pattern, M. plantaginea tends to decrease in the number of records while migrating towards the northern macrozones, indicating that M. plantaginea is resilient to temperature changes in the water column, mainly adapting to sandy and silt bottoms [44]. According to Steiner et al. (2018) [13], in the REMAPE (M4), the abundance of this species comprises around 48.6% of the total, establishing itself as the most conspicuous one, growing in “underwater cliffs” with vertical slopes that can reach depths of up to 25 m that allow them to support strong swells occurring in the central and southern macrozones. Additionally, a high abundance of M. plantaginea was reported by Martínez, Rivera, and Proaño (2011) [21] in the rocky reef “Lunes” in REMACOPSE, a marine-protected area located 40 km south and exhibiting similar oceanographic conditions to REMAPE. Martínez, Rivera, and Proaño (2011) reported that this species could reach >1.50 m in height in this territory [21]. Our results generate new reports for M. plantaginea, the most conspicuous octocoral at M4, as in the REMAPE. Cárdenas-Calle, Mora, Torres, Pérez-Correa, Bigatti, Signorelli, and Coronel (2020) [20] reported M. plantaginea in the RMGSF but not as the predominant species in the area.
Furthermore, the species of L. aequatorialis has been previously reported by Breedy and Guzman (2007) only at the locality of Bahía de Caráquez (M3) [45]. This study increased its distribution range, with more records collected in different localities at the same macrozones. Previous studies showed that L. aequatorialis grows in shallow waters (<30 m), mainly between 4 m and 5 m deep [11]. In the localities where L. aequatorialis was found, there is direct exposure of the PAR light at moderate irradiance values throughout the year, which could explain their presence in shallow waters. This outcome could be directly associated with solar radiation (UVR) exposure and the normal formation of sclerites in these gorgonians since less exposure could generate irregularities in their structures [46].
Muricea hebes, described by Breedy and Guzman (2016) [40], has been reported from Pájaros Island in Mexico to Pearl Islands in Panama. Despite the lack of reports in other areas of the TEP, our findings showed three new records in two different locations (Puerto Cayo and El Pelado Islet), both at M4. The specimen size at the REMAPE comprises around 18 cm long by 20 cm wide, which is more significant than those previously reported [45]. Furthermore, during the in-situ observations, the specimens of M. hebes were found in areas where daylight does not directly affect them. Such behavior could be associated with its growth, as most of them were observed inhabiting crevices associating them with cryptic species Vergara-Florez (in press.) [47,48]. This assumption contrasts with the latter study by Hickman, who stated that octocorals have a wide range of colonization niches and are not limited to shallow waters [49], as many of them thrive under rocks, in ledges, and in caves where sunlight is absent or minimal.
This was the first study to explain the biogeographic distribution patterns of octocoral species in the EF, considering environmental conditions and providing crucial baseline data on the demographic parameters of gorgonian populations. The use of integrated remote sensing tools allowed us to gain a broader vision of the environmental patterns to understand the octocoral species distribution accurately. Furthermore, our findings shed light on the octocoral diversity in mainland Ecuador and expand the range of octocoral species distribution along the Tropical Eastern Pacific, especially in areas where the influence of oceanic currents and high primary and secondary productivity are present throughout the year.
Supplementary Materials
The following supporting information can be downloaded at https://www.mdpi.com/article/10.3390/oceans3020016/s1. Table S1: Checklist of 271 specimens of octocorals in the Equatorial Front. Table S2: Localities and geographical coordinates of the five macrozones. Table S3: Comparative features of the octocoral species in the Macrozones. Table S4: Checklist of octocorals corresponding to the environmental data of Muricea and Leptogorgia. Table S5: Pearson Correlation Coefficient method applied to the environmental variables in the study. Figure S1: Tridimensionality map of the five macrozones. Figure S2: Chlorophyll-a concentration map corresponding to the distribution of Leptogorgia and Muricea species. Figure S3: Photosynthetically Active corresponding to the distribution of Leptogorgia and Muricea species.
Author Contributions
R.A., K.B.J. and J.R. designed the experiments. R.A., K.B.J., D.C. and J.R. analyzed the data. R.A., K.B.J. and J.R. contributed to the writing of the original draft. R.A., K.B.J., D.C., J.A.S. and J.R. contributed to writing, editing, and reviewing the manuscript. R.A. and K.B.J. helped in the acquisition of voucher samples. J.R. helped in the acquisition of funding. J.A.S. and J.R. supervised the study. All authors have read and agreed to the published version of the manuscript.
Funding
Part of this work was funded by the Secretaría de Educación, Ciencia y Tecnología e Innovación of Ecuador (SENESCYT) in the framework of the PIC-14-CENAIM-001 Project “Caracterización de la Biodiversidad Microbiológica y de Invertebrados de la Reserva Marina “El Pelado” a escalas taxonómica, metabolómica y metagenómica para su uso en Salud Humana y Animal”.
Institutional Review Board Statement
Not applicable.
Informed Consent Statement
Not applicable.
Data Availability Statement
The data presented in this study are available on the Figshare repository of research data available at https://doi.org/10.6084/m9.figshare.16692004.v1 (accessed on 28 September 2021).
Acknowledgments
We are grateful to D. Vergara (Universidad de Los Andes, Bogotá-Colombia) for kindly sharing the in situ pictures of some Leptogorgia and Muricea species. The authors would also like to thank the Museum of Zoology Q-CAZ, Pontifical Catholic University of Ecuador (PUCE) and the National Center for Aquaculture and Marine Research (CENAIM) for the access to the octocoral vouchers and dry samples achieved at the museum.
Conflicts of Interest
The authors declare no competing financial interests.
References
- McFadden, C.S.; Sánchez, J.A.; France, S.C. Molecular Phylogenetic Insights into the Evolution of Octocorallia: A Review. Integr. Comp. Biol. 2010, 50, 389–410. [Google Scholar] [CrossRef] [PubMed]
- Benayahu, Y.; Bridge, T.C.L.; Colin, P.L.; Liberman, R.; McFadden, C.S.; Pizarro, O.; Schleyer, M.H.; Shoham, E.; Reijnen, B.T.; Weis, M.; et al. Octocorals of the Indo-Pacific. In Mesophotic Coral Ecosystems; Loya, Y., Puglise, K.A., Bridge, T.C.L., Eds.; Springer International Publishing: Cham, Switzerland, 2019; pp. 709–728. [Google Scholar] [CrossRef]
- Sánchez, J.A.; Dueñas, L.F.; Rowley, S.J.; Gonzalez-Zapata, F.L.; Vergara, D.C.; Montaño-Salazar, S.M.; Calixto-Botía, I.; Gómez, C.E.; Abeytia, R.; Colin, P.L.; et al. Gorgonian Corals. In Mesophotic Coral Ecosystems; Loya, Y., Puglise, K.A., Bridge, T.C.L., Eds.; Springer International Publishing: Cham, Switzerland, 2019; Volume 12, pp. 729–747. [Google Scholar] [CrossRef]
- Quintanilla, E.; Madurell, T.; Wilke, T.; Sánchez, J.A. Dynamic Interplay of ENSO Events and Local Hydrodynamic Parameters Drives Demography and Health Status of Gorgonian Sea Fan Populations on a Remote Tropical Eastern Pacific Island. Front. Mar. Sci. 2019, 6, 694. [Google Scholar] [CrossRef]
- Yesson, C.; Taylor, M.L.; Tittensor, D.P.; Davies, A.J.; Guinotte, J.; Baco, A.; Black, J.; Hall-Spencer, J.M.; Rogers, A.D. Global habitat suitability of cold-water octocorals. J. Biogeogr. 2012, 39, 1278–1292. [Google Scholar] [CrossRef]
- Sánchez, J.A. Diversity and Evolution of Octocoral Animal Forests at Both Sides of Tropical America. In Marine Animal Forests; Rossi, S., Bramanti, L., Gori, A., Eds.; Springer: Cham, Swizterland, 2016. [Google Scholar] [CrossRef]
- Soler-Hurtado, M.M.; Megina, C.; Lopez-Gonzalez, P.J. Structure of gorgonian epifaunal communities in Ecuador (eastern Pacific). Coral Reefs 2018, 37, 723–736. [Google Scholar] [CrossRef]
- Breedy, O.; Hickman, C.P., Jr.; Williams, G.C. Octocorals in the Galapagos Islands. Galap. Res. 2009, 66, 27–31. [Google Scholar]
- Glynn, P.W. History of Eastern Pacific Coral Reef Research. In Coral Reefs of the Eastern Tropical Pacific: Persistence and Loss in a Dynamic Environment Coral Reefs of the World; Glynn, P.W., Manzello, D.P., Enochs, I.C., Eds.; Springer: Dordrecht, The Netherlands, 2017; Volume 8, pp. 1–37. [Google Scholar] [CrossRef]
- Glynn, P.W.; Ault, J.S. A biogeographic analysis and review of the far eastern Pacific coral reef region. Coral Reefs 2000, 19, 1–23. [Google Scholar] [CrossRef]
- Soler-Hurtado, M.d.M.; Lopez-Gonzalez, P.J. Two new gorgonian species (Anthozoa: Octocorallia: Gorgoniidae) from Ecuador (Eastern Pacific). Mar. Biol. Res. 2012, 8, 380–387. [Google Scholar] [CrossRef]
- Soler-Hurtado, M.M.; Machordom, A.; Muñoz, J.; López-González, P.J. New records of the genera Leptogorgia, Pacifigorgia and Eugorgia (Octocorallia: Gorgoniidae) from Ecuador, with a description of a new species. Sci. Mar. 2016, 80, 369–394. [Google Scholar] [CrossRef]
- Steiner, S.C.C.; Riegl, B.; Lavorato, A.; Rodriguez, J. Community structure of shallow water Alcyonacea (Anthozoa: Octocorallia) from the southern Tropical Eastern Pacific. Ecol. Res. 2018, 33, 457–469. [Google Scholar] [CrossRef]
- Spalding, M.D.; Fox, H.E.; Allen, G.R.; Davidson, N.; Ferdaña, Z.A.; Finlayson, M.; Halpern, B.S.; Jorge, M.A.; Lombana, A.; Lourie, S.A. Marine ecoregions of the world: A bioregionalization of coastal and shelf areas. BioScience 2007, 57, 573–583. [Google Scholar] [CrossRef]
- Fiedler, P.C.; Chavez, F.P.; Behringer, D.W.; Reilly, S.B. Physical and biological effects of Los Niños in the eastern tropical Pacific, 1986–1989. Deep Sea Res. Part I Oceanogr. Res. Pap. 1992, 39, 199–219. [Google Scholar] [CrossRef]
- Glynn, P.W.; Feingold, J.S.; Baker, A.; Banks, S.; Baums, I.B.; Cole, J.; Colgan, M.W.; Fong, P.; Glynn, P.J.; Keith, I. State of corals and coral reefs of the Galápagos Islands (Ecuador): Past, present and future. Mar. Pollut. Bull. 2018, 133, 717–733. [Google Scholar] [CrossRef] [PubMed]
- Cortés, J.; Enochs, I.C.; Sibaja-Cordero, J.; Hernández, L.; Alvarado, J.J.; Breedy, O.; Cruz-Barraza, J.A.; Esquivel-Garrote, O.; Fernández-García, C.; Hermosillo, A. Marine biodiversity of Eastern Tropical Pacific coral reefs. In Coral Reefs of the Eastern Tropical Pacific; Springer: Dordrecht, The Netherlands, 2017; pp. 203–250. [Google Scholar]
- Vargas, S.; Guzman, H.M.; Breedy, O.; Worheide, G. Molecular phylogeny and DNA barcoding of tropical eastern Pacific shallow-water gorgonian octocorals. Mar. Biol. 2014, 161, 1027–1038. [Google Scholar] [CrossRef]
- Jaramillo, K.B. Integrative Taxonomy of Sponges and Cnidarians at El Pelado Marine Protected Area (Santa Elena), Ecuador: Assessing the Potential of Metabolomics. Ph.D. Thesis, NUI Galway, Galway, Ireland, April. 2020. [Google Scholar]
- Cárdenas-Calle, M.; Mora, E.; Torres, G.; Pérez-Correa, J.; Bigatti, G.; Signorelli, J.; Coronel, J. Marine invertebrate and seaweed biodiversity of continental coastal Ecuador. Biodivers. Data J. 2020, 8, e53818. [Google Scholar] [CrossRef] [PubMed]
- Martínez, P.; Rivera, F.; Proaño, F. Ambientes Coralinos del Parque Nacional Machalilla y Reserva de Producción Faunística Marino Costera Puntilla de Santa Elena: Un Estudio Caso Para el Manejo de los Corales en Ecuador; Reporte Técnico del Instituto Nazca de Investigaciones Marinas y Conservación Internacional; Instituto Nazca de Investigaciones Marinas: Nazca, Peru, 2011; pp. 27–50. [Google Scholar]
- Sánchez, J.A.; Ardila, N.E.; Andrade, J.; Dueñas, L.F.; Navas, R.; Ballesteros, D. Octocoral densities and mortalities in Gorgona Island, Colombia, Tropical Eastern Pacific. Rev. Biol. Trop. 2014, 62, 209–219. [Google Scholar] [CrossRef]
- Breedy, O.; Guzmán, H.M. Octocorals from Costa Rica: The genus Pacifigorgia (Coelenterata: Octocorallia: Gorgoniidae). Zootaxa 2003, 281, 1–60. [Google Scholar] [CrossRef]
- Hickman, C.P. A Field Guide to Corals and Other Radiates of Galapagos; Sugar Spring Press: Lexington, KY, USA, 2008. [Google Scholar]
- Rivera, F.; Martínez, P. Guía fotográfica de corales y octocorales: Parque Nacional Machalilla y Reserva de Producción Faunística Marino Costera Puntilla de Santa Elena. NAZCA Cons. Inter. 2011, 78, 1–86. [Google Scholar]
- Valle, M.; Fuentes, M. Estudios de Caracterización del Mar Territorial Continental del Ecuador, Bases para lograr la zonificacion marina. In Estudio 4: Distribución y Variación de los Valores de Productividad Primaria (Fitoplacton) y Secundaria (Zooplacton), a dos Profundidades, en el mar Territorial y Aguas Interiores de la Plataforma Continental del Ecuador; Secretaria Técnica del Mar; SPINCAM Publications: Manta, Ecuador, 2014; p. 150. [Google Scholar]
- Franz, B.A.; Bailey, S.W.; Werdell, P.J.; McClain, C.R. Sensor-independent approach to the vicarious calibration of satellite ocean color radiometry. Appl. Opt. 2007, 46, 5068–5082. [Google Scholar] [CrossRef]
- Kwiatkowska, E.J.; Franz, B.A.; Meister, G.; McClain, C.R.; Xiong, X. Cross calibration of ocean-color bands from Moderate Resolution Imaging Spectroradiometer on Terra platform. Appl. Opt. 2008, 47, 6796–6810. [Google Scholar] [CrossRef]
- Meister, G.; Franz, B.A.; Kwiatkowska, E.J.; McClain, C.R. Corrections to the calibration of MODIS Aqua ocean color bands derived from SeaWiFS data. IEEE Trans. Geosci. Remote Sens. 2011, 50, 310–319. [Google Scholar] [CrossRef]
- Team, Q.D. QGIS A Free and Open Source Geographic Information System. Open Source Geospatial Foundation Project. Available online: https://qgis.org/en/site/ (accessed on 14 March 2022).
- Abdi, H.; Williams, L.J. Principal component analysis. Wiley Interdiscip. Rev. Comput. Stat. 2010, 2, 433–459. [Google Scholar] [CrossRef]
- R Development Core Team. R: A Language and Enviroment for Statistical Computing; R Foundation for Statistical Computing: Vienna, Austria, 2010. [Google Scholar]
- R Studio Team. R Studio: Integrated Development for R; Rstudio, Inc.: Boston, MA, USA, 2021. [Google Scholar]
- Raimondi, P.T.; Miner, C.M.; Menge, B.A.; Blanchette, C.A.; Lohse, D.P. Large-Scale, Long-Term Change in the Rocky Intertidal Region of the California Current Large Marine Ecosystem. Quant. Biogeogr. 2019, 32, 26–37. [Google Scholar] [CrossRef]
- Alvarado, J.J.; Aburto-Oropeza, O.; Abad, R.; Barraza, E.; Brandt, M.; Cantera, J.; Estrada, P.; Gaymer, C.F.; Guzmán-Mora, A.G.; Herlan, J.J.; et al. Coral Reef Conservation in the Eastern Tropical Pacific. In Coral Reefs of the Eastern Tropical Pacific: Persistence and Loss in a Dynamic Environment; Glynn, P.W., Manzello, D.P., Enochs, I.C., Eds.; Springer: Dordrecht, The Netherlands, 2017; pp. 565–591. [Google Scholar] [CrossRef]
- Fabricius, K.E.; De’Ath, G. Photosynthetic symbionts and energy supply determine octocoral biodiversity in coral reefs. Ecology 2008, 89, 3163–3173. [Google Scholar] [CrossRef] [PubMed]
- Lequeux, B.D.; Ahumada-Sempoal, M.-A.; López-Pérez, A.; Reyes-Hernández, C. Coral connectivity between equatorial eastern Pacific marine protected areas: A biophysical modeling approach. PLoS ONE 2018, 13, e0202995. [Google Scholar] [CrossRef] [PubMed]
- Bo, M.; Lavorato, A.; Di Camillo, C.G.; Poliseno, A.; Baquero, A.; Bavestrello, G.; Irei, Y.; Reimer, J.D. Black coral assemblages from Machalilla National Park (Ecuador). Pac. Sci. 2012, 66, 63–81. [Google Scholar] [CrossRef]
- Breedy, O.; Guzman, H.M. A revision of the genus Muricea Lamouroux, 1821 (Anthozoa, Octocorallia) in the eastern Pacific. Part I: Eumuricea Verrill, 1869 revisited. Zookeys 2015, 537, 1–32, Erratum in Zookeys 2016, 553, 149–153. [Google Scholar] [CrossRef]
- Breedy, O.; Guzman, H.M. A revision of the genus Muricea Lamouroux, 1821 (Anthozoa, Octocorallia) in the eastern Pacific. Part II. Zookeys 2016, 581, 1–69. [Google Scholar] [CrossRef]
- Soler-Hurtado, M.M.; Megina, C.; Machordom, A.; Lopez-Gonzalez, P.J. Foxed intra- and interspecific differentiation in Leptogorgia (Octocorallia: Gorgoniidae). A description of a new species based on multiple sources of evidence. Sci. Mar. 2017, 81, 147–157. [Google Scholar] [CrossRef]
- Jiménez, R.; Gualancañay, E. Floraciones de Mesodinium rubrum en los procesos de surgencia en el Pacífico Ecuatorial. Acta Oceanogr. Pac. 2006, 13, 65–72. Available online: http://hdl.handle.net/1834/2377 (accessed on 12 April 2021).
- Steiner, S.C.; Martinez, P.; Rivera, F.; Johnston, M.; Riegl, B. Octocoral populations and connectivity in continental Ecuador and Galápagos, Eastern Pacific. Adv. Mar. Biol. 2020, 8, 411–441. [Google Scholar] [CrossRef]
- Cárdenas-Calle, M.; Pérez-Correa, J.; Uzca-Sornoza, C.; Bigatti, G.; Diez, N.; Lozada, M.; Coronel, J.; Herrera, I.; Torres, G.; De la Cuadra, T. Invasion and current distribution of the octocoral Carijoa riisei (Duchassaing & Michelotti, 1860) in the Ecuadorian coast (Eastern Tropical Pacific). Aquat. Invasions 2021, 16, 62–76. [Google Scholar] [CrossRef]
- Breedy, O.; Guzman, H.M. A revision of the genus Leptogorgia Milne Edwards & Haime, 1857 (Coelenterata: Octocorallia: Gorgoniidae) in the eastern Pacific. Zootaxa 2007, 1419, 1–90. [Google Scholar] [CrossRef]
- Banaszak, A.T.; Lesser, M.P. Effects of solar ultraviolet radiation on coral reef organisms. Photochem. Photobiol. Sci. 2009, 8, 1276–1294. [Google Scholar] [CrossRef] [PubMed]
- Vergara-Florez, D.C.; Abad, R.; Jaramillo, K.B.; Rodríguez, J.; Sarmiento, A.; Sánchez, J.A. New octocoral records for the Ecuadorian Tropical Eastern Pacific. J. Nat. Hist. [CrossRef]
- Costello, M.J.; Chaudhary, C. Marine Biodiversity, Biogeography, Deep-Sea Gradients, and Conservation. Curr. Biol. 2017, 27, R511–R527. [Google Scholar] [CrossRef]
- Hickman, C.P., Jr. Evolutionary responses of marine invertebrates to insular isolation in Galapagos. Galap. Res. 2009, 66, 32–42. [Google Scholar]
Publisher’s Note: MDPI stays neutral with regard to jurisdictional claims in published maps and institutional affiliations. |
© 2022 by the authors. Licensee MDPI, Basel, Switzerland. This article is an open access article distributed under the terms and conditions of the Creative Commons Attribution (CC BY) license (https://creativecommons.org/licenses/by/4.0/).



