Exploring the Impact of Foreign Aid, Agricultural Production, and Corporate Social Responsibility on Poverty Reduction in Pakistan
Abstract
1. Introduction
2. Literature Review
2.1. Relationship of CSR, FA, and AP with RD
2.2. Moderating Role of Government Support
3. Methodology
4. Data Analysis
4.1. Preliminary Analysis
4.2. Measurement Model Assessment
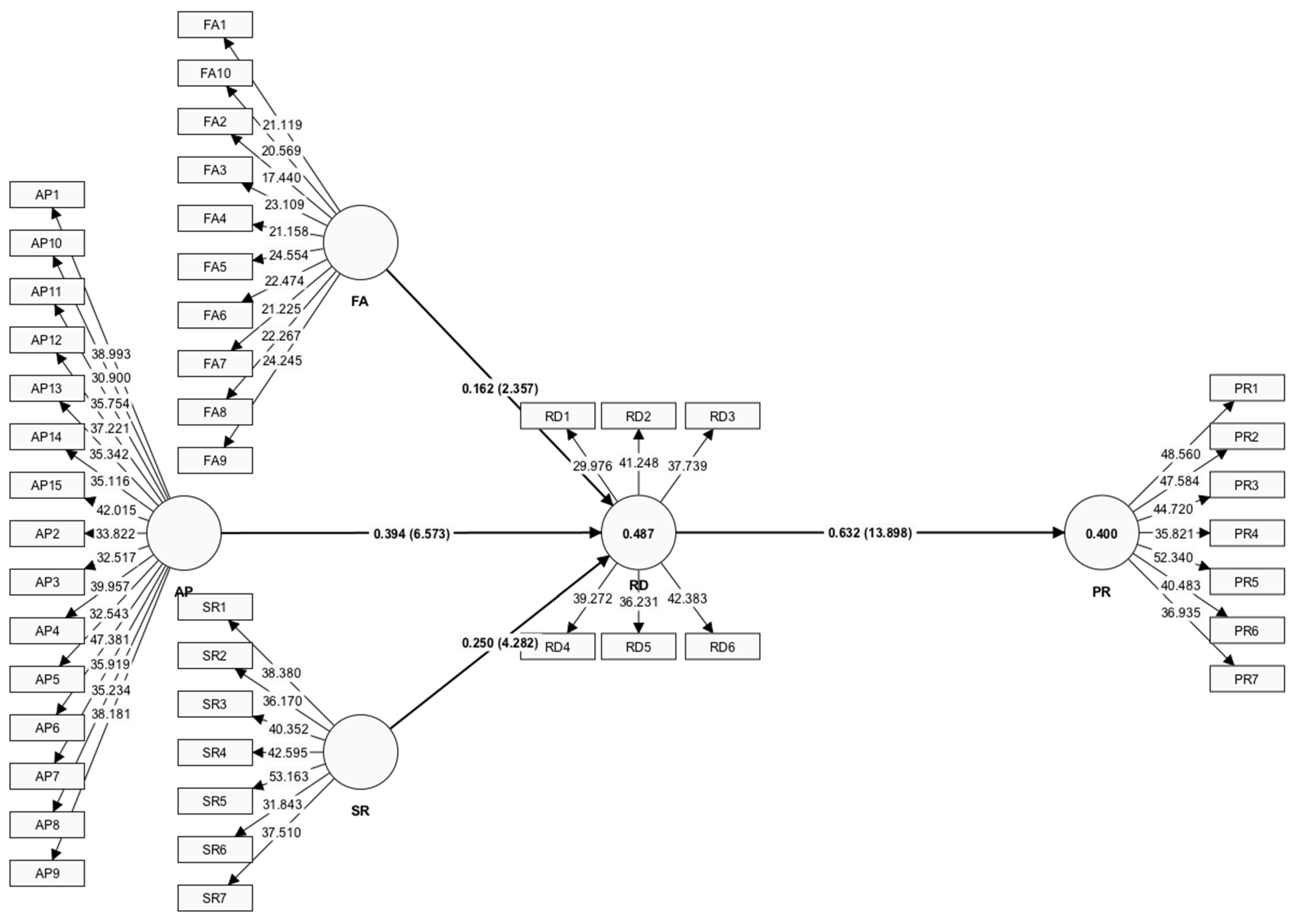
4.3. Structural Model Assessment
5. Discussion
6. Limitations and Future Research Directions
7. Conclusions
8. Practical Implications
Author Contributions
Funding
Institutional Review Board Statement
Informed Consent Statement
Data Availability Statement
Conflicts of Interest
References
- van Dam, P. The great transformation of the dune ridge landscape. How water management, peat extraction and sand excavation led to agricultural innovation in the dune region between Haarlem and Leiden, 1400–1650. In Communities, Environment and Regulation in the Premodern World: Essays in Honour of Peter Hoppenbrouwers; Brepols: Thilenhout, Belgium, 2022; pp. 177–200. [Google Scholar]
- Poore, J.; Nemecek, T. Reducing food’s environmental impacts through producers and consumers. Science 2018, 360, 987–992. [Google Scholar] [CrossRef] [PubMed]
- Maroušek, J.; Strunecký, O.; Stehel, V. Biochar farming: Defining economically perspective applications. Clean Technol. Environ. Policy 2019, 21, 1389–1395. [Google Scholar] [CrossRef]
- Hu, Y.; Chen, S.; Shao, Y.; Gao, S. CSR and firm value: Evidence from China. Sustainability 2018, 10, 4597. [Google Scholar] [CrossRef]
- Van Zanten, H.H.E.; Herrero, M.; Van Hal, O.; Röös, E.; Muller, A.; Garnett, T.; Gerber, P.J.; Schader, C.; De Boer, I.J.M. Defining a land boundary for sustainable livestock consumption. Glob. Change Biol. 2018, 24, 4185–4194. [Google Scholar] [CrossRef] [PubMed]
- McGreevy, S.R.; Rupprecht, C.D.D.; Niles, D.; Wiek, A.; Carolan, M.; Kallis, G.; Kantamaturapoj, K.; Mangnus, A.; Jehlička, P.; Taherzadeh, O. Sustainable agrifood systems for a post-growth world. Nat. Sustain. 2022, 5, 1011–1017. [Google Scholar] [CrossRef]
- D’Odorico, P.; Davis, K.F.; Rosa, L.; Carr, J.A.; Chiarelli, D.; Dell’Angelo, J.; Gephart, J.; MacDonald, G.K.; Seekell, D.A.; Suweis, S. The global food-energy-water nexus. Rev. Geophys. 2018, 56, 456–531. [Google Scholar] [CrossRef]
- Clapp, J. Responsibility to the rescue? Governing private financial investment in global agriculture. Agric. Hum. Values 2017, 34, 223–235. [Google Scholar] [CrossRef]
- Sikandar, F.; Erokhin, V.; Xin, L.; Sidorova, M.; Ivolga, A.; Bobryshev, A. Sustainable agriculture and rural poverty eradication in Pakistan: The role of foreign aid and government policies. Sustainability 2022, 14, 14751. [Google Scholar] [CrossRef]
- Nadeem, M.A.; Surienty, L.; Haque, M.M. Impact of organization decision making styles and safety accountability on occupational health and safety implementation: The moderating role of mimetic motives. Front. Public Health 2022, 10, 1004767. [Google Scholar] [CrossRef]
- Waseem, M.; Li, X.; Jamil, I.; Islam, A.H.M.S.; Abbas, Q.; Raza, M.H.; Eliw, M. Do crop diversity and livestock production improve smallholder intra-household dietary diversity, nutrition and sustainable food production? Empirical evidence from Pakistan. Front. Sustain. Food Syst. 2023, 7, 1143774. [Google Scholar] [CrossRef]
- Tsalis, T.A.; Malamateniou, K.E.; Koulouriotis, D.; Nikolaou, I.E. New challenges for corporate sustainability reporting: United Nations’ 2030 Agenda for sustainable development and the sustainable development goals. Corp. Soc. Responsib. Environ. Manag. 2020, 27, 1617–1629. [Google Scholar] [CrossRef]
- Erokhin, V.; Gao, T.; Vasile, A.J. Sustainable Economic Development; MDPI: Basel, Switzerland, 2020. [Google Scholar]
- Blair, R.A.; Marty, R.; Roessler, P. Foreign aid and soft power: Great power competition in Africa in the early twenty-first century. Br. J. Political Sci. 2022, 52, 1355–1376. [Google Scholar] [CrossRef]
- Erbaugh, J.; Bierbaum, R.; Castilleja, G.; da Fonseca, G.A.; Hansen, S.C.B. Toward sustainable agriculture in the tropics. World Dev. 2019, 121, 158–162. [Google Scholar] [CrossRef]
- Man, C.K. A Succinct Survey of Corporate Social Responsibility: Definition, Theory and Economic and Capital Market Repercussions. Acad. Manag. J. 2017, 13, 1–26. [Google Scholar]
- Das, M. National Bank for Agriculture and Rural Development (NABARD). Int. J. Res. Rev. 2021, 8, 75–82. [Google Scholar] [CrossRef]
- Kouatli, I.M. The contemporary definition of university social responsibility with quantifiable sustainability. Soc. Responsib. J. 2019, 15, 888–909. [Google Scholar] [CrossRef]
- Chundakkadan, R.; Sasidharan, S. The role of government support on E-commerce and firm innovation during pandemic crisis. Econ. Anal. Policy 2023, 78, 904–913. [Google Scholar] [CrossRef]
- Farooq, U.; Gang, F.; Guan, Z.; Rauf, A.; Chandio, A.A.; Ahsan, F. Exploring the long-run relationship between financial inclusion and agricultural growth: Evidence from Pakistan. Int. J. Emerg. Mark. 2023, 18, 1677–1696. [Google Scholar] [CrossRef]
- Yaqoob, N.; Ali, S.A.; Kannaiah, D.; Khan, N.; Shabbir, M.S.; Bilal, K.; Tabash, M.I. The effects of agriculture productivity, land intensification, on sustainable economic growth: A panel analysis from Bangladesh, India, and Pakistan Economies. Environ. Sci. Pollut. Res. 2023, 30, 116440–116448. [Google Scholar] [CrossRef]
- Iammarino, S.; Rodriguez-Pose, A.; Storper, M. Regional inequality in Europe: Evidence, theory and policy implications. J. Econ. Geogr. 2019, 19, 273–298. [Google Scholar] [CrossRef]
- Haider, S.; Ashraf, E.; Javed, M.A. Assessment of Factors Causing Lack of Interest among Small-Scale Farmers in Agriculture System in Tehsil Shakargarh, Pakistan. PSM Biol. Res. 2016, 1, 53–57. [Google Scholar]
- Khan, R.; Jhariya, D.C. Assessment of land-use and land-cover change and its impact on groundwater quality using remote sensing and GIS techniques in Raipur City, Chhattisgarh, India. J. Geol. Soc. India 2018, 92, 59–66. [Google Scholar] [CrossRef]
- Simkin, A.J.; López-Calcagno, P.E.; Raines, C.A. Feeding the world: Improving photosynthetic efficiency for sustainable crop production. J. Exp. Bot. 2019, 70, 1119–1140. [Google Scholar] [CrossRef] [PubMed]
- Fahad, S.; Wang, J. Farmers’ risk perception, vulnerability, and adaptation to climate change in rural Pakistan. Land Use Policy 2018, 79, 301–309. [Google Scholar] [CrossRef]
- Mahmood, K.; Munir, S. Agricultural exports and economic growth in Pakistan: An econometric reassessment. Qual. Quant. 2018, 52, 1561–1574. [Google Scholar] [CrossRef]
- Tucker MABö hning-Gaese, K.; Fagan, W.F.; Fryxell, J.M.; Van Moorter, B.; Alberts, S.C.; Mueller, T. Moving in the Anthropocene: Global reductions in terrestrial mammalian movements. Science 2018, 359, 466–469. [Google Scholar] [CrossRef] [PubMed]
- Syamni, G.; Wahyuddin; Damanhur; Ichsan. CSR and profitability in IDX agricultural subsectors. In Proceedings of MICoMS 2017; Emerald Publishing Limited: Bentley, UK, 2018; pp. 511–517. [Google Scholar]
- Ika, S.; Akbar, F.; Puspitasari, D.; Sumbodo, B.; Widagdo, A. Corporate social responsibility reporting of agriculture companies: Evidence from Indonesia. In Proceedings of the IOP Conference Series: Earth and Environmental Science, Surakarta, Indonesia, 24–25 August 2021; IOP Publishing: Bristol, UK, 2021. [Google Scholar]
- Tang, H.; Rasool, Z.; Khan, A.I.; Khan, A.A.; Khan, M.A.; Azaz, G.A. The Impact of Private Standards on Corporate Social Responsibility Compliance and Rural Workers’ Motivation in Developing Countries: A Study of Mango Farms in Pakistan. Int. J. Food Sci. 2021, 2021, 9985784. [Google Scholar] [CrossRef] [PubMed]
- Luqman, M.; Abbas, S.; Yasin, M.; Yaseen, M.; Mehmood, M.U.; Ahmad, S. Rural Poverty and Its Dimensions: Evidences from North-West Region of Pakistan. J. Econ. Impact 2022, 4, 39–50. [Google Scholar] [CrossRef]
- Shahid, I. Analysis of the Decreasing Food Security Situation and Impact on Household in Pakistan. Ph.D. Thesis, Universidade de São Paulo, São Paulo, Brazil, 2023. [Google Scholar]
- Hickle, G. Extending the boundaries: An assessment of the integration of extended producer responsibility within corporate social responsibility. Bus. Strategy Environ. 2017, 26, 112–124. [Google Scholar] [CrossRef]
- Arrive, T.J.; Feng, M.; Yan, Y.; Chege, S.M. The involvement of telecommunication industry in the road to corporate sustainability and corporate social responsibility commitment. Corp. Soc. Responsib. Environ. Manag. 2019, 26, 152–158. [Google Scholar] [CrossRef]
- De Olde, E.M.; Valentinov, V. The moral complexity of agriculture: A challenge for corporate social responsibility. J. Agric. Environ. Ethics 2019, 32, 413–430. [Google Scholar] [CrossRef]
- Van der Merwe, J. The one belt one road initiative: Reintegrating Africa and the Middle East into China’s system of accumulation. Mapp. China’s ‘One Belt One Road’Initiative 2019, 1, 197–217. [Google Scholar] [CrossRef]
- Busch, G.; Spiller, A. Pictures in public communications about livestock farming. Anim. Front. 2018, 8, 27–33. [Google Scholar] [CrossRef] [PubMed]
- Luhmann, H.; Theuvsen, L. CSR activities in the German poultry sector: Differencing preference groups. Int. Food Agribus. Manag. Rev. 2017, 20, 321–334. [Google Scholar] [CrossRef]
- Carroll, A.B. Corporate social responsibility: Perspectives on the CSR construct’s development and future. Bus. Soc. 2021, 60, 1258–1278. [Google Scholar] [CrossRef]
- Duane Hansen, S.; Dunford, B.B.; Alge, B.J.; Jackson, C.L. Corporate social responsibility, ethical leadership, and trust propensity: A multi-experience model of perceived ethical climate. J. Bus. Ethics 2016, 137, 649–662. [Google Scholar] [CrossRef]
- Moussa, A.S.; Elmarzouky, M. Does Capital Expenditure Matter for ESG Disclosure? A UK Perspective. J. Risk Financ. Manag. 2023, 16, 429. [Google Scholar] [CrossRef]
- Pradhan, S.; Ranjan, A. Corporate social responsibility in rural development sector: Evidences from India. Sch. Dr. Stud. (Eur. Union) J. 2011, 2, 139–147. [Google Scholar]
- Panigrahi, R.; Mohapatra, E. CSR: A Tool for Rural Development-An Indian Paradigm. IPE J. Manag. 2020, 10, 65–87. [Google Scholar]
- Malik, N. Corporate Social Responsibility and Development in Pakistan; Routledge: Abingdon, UK, 2014. [Google Scholar]
- Kinderman, D.; Lutter, M. Explaining the Growth of CSR within OECD Countries. MPIfG Discussion Paper, 18 February 2018. [Google Scholar]
- Laužikas, M.; Miliūtė, A. Impacts of modern technologies on sustainable communication of civil service organizations. Entrep. Sustain. Issues 2020, 7, 2494–2509. [Google Scholar] [CrossRef]
- Urgessa, B. Challenges and Opportunities of Tea Marketing in the Case of East African Agri-Business Private Limited Company. Ph.D. Thesis, St. Mary’s University, San Antonio, TX, USA, 2016. [Google Scholar]
- de Janvry, A.; Sadoulet, E.; Dar, M.; Emerick, K. The Agricultural Technology Adoption Puzzle: What Can We Learn from Field Experiments? FERDI Working Paper No. P178; Fondation pour les études et recherches sur le développement international (FERDI): Clermont-Ferrand, France, 2016. [Google Scholar]
- Otchia, C.S. Agricultural modernization, structural change and pro-poor growth: Policy Options for the Democratic Republic of Congo. J. Econ. Struct. 2014, 3, 8. [Google Scholar] [CrossRef]
- de Janvry, A.; Sadoulet, E. Development Economics: Theory and Practice; Routledge: Abingdon, UK, 2015. [Google Scholar]
- Ekwere, G.E.; Edem, I.D. Evaluation of agricultural credit facility in agricultural production and rural development. Glob. J. Hum. Soc. Sci. 2014, 14, 18–26. [Google Scholar]
- Shikur, Z.H. Agricultural policies, agricultural production and rural households’ welfare in Ethiopia. J. Econ. Struct. 2020, 9, 50. [Google Scholar] [CrossRef]
- Chen, X. Review of China’s agricultural and rural development: Policy changes and current issues. China Agric. Econ. Rev. 2009, 1, 121–135. [Google Scholar] [CrossRef]
- Jones, S.; Tarp, F. Does foreign aid harm political institutions? J. Dev. Econ. 2016, 118, 266–281. [Google Scholar] [CrossRef]
- Mahembe, E.; Odhiambo, N.M. Foreign aid, poverty and economic growth in developing countries: A dynamic panel data causality analysis. Cogent Econ. Financ. 2019, 7, 1626321. [Google Scholar] [CrossRef]
- Godding, J.-P. Foreign aid as an obstacle to development: The case of Rwanda’s rural development projects. In Foreign Aid as an Obstacle to Development: The Case of Rwanda’s Rural Development Projects; CABI: Wallingford, UK, 1990; pp. 21–43. [Google Scholar]
- Rasoolian, A.; Hakimpur, H. Foreign investment and trade growth and its impact on rural development (case: Khorasan Razavi). Rural. Dev. Strateg. 2020, 7, 37–47. [Google Scholar]
- Zeng, J.; Yue, F.-J.; Li, S.-L.; Wang, Z.-J.; Qin, C.-Q.; Wu, Q.-X.; Xu, S. Agriculture driven nitrogen wet deposition in a karst catchment in southwest China. Agric. Ecosyst. Environ. 2020, 294, 106883. [Google Scholar] [CrossRef]
- Abdoulaye, T.; Wossen, T.; Awotide, B. Impacts of improved maize varieties in Nigeria: Ex-post assessment of productivity and welfare outcomes. Food Secur. 2018, 10, 369–379. [Google Scholar] [CrossRef]
- Ricker-Gilbert, J. Wage and employment effects of Malawi’s fertilizer subsidy program. Agric. Econ. 2014, 45, 337–353. [Google Scholar] [CrossRef]
- Hazell, P.; Haddad, L.J. Agricultural Research and Poverty Reduction; Intl Food Policy Res Inst: Washington, DC, USA, 2001; Volume 34. [Google Scholar]
- Dubé, L.; Pingali, P.; Webb, P. Paths of convergence for agriculture, health, and wealth. Proc. Natl. Acad. Sci. USA 2012, 109, 12294–12301. [Google Scholar] [CrossRef] [PubMed]
- Evenson, R.E.; Rosegrant, M. The economic consequences of crop genetic improvement programmes. In Crop Variety Improvement and Its Effect on Productivity: The Impact of International Agricultural Research; Cabi Publishing: Wallingford, UK, 2003; pp. 473–497. [Google Scholar]
- Nambiar, E.K.S. Tamm Review: Re-imagining forestry and wood business: Pathways to rural development, poverty alleviation and climate change mitigation in the tropics. For. Ecol. Manag. 2019, 448, 160–173. [Google Scholar] [CrossRef]
- Osabohien, R.; Matthew, O.; Gershon, O.; Ogunbiyi, T.; Nwosu, E. Agriculture development, employment generation and poverty reduction in West Africa. Open Agric. J. 2019, 13, TOASJ-13-82. [Google Scholar] [CrossRef]
- Shenbei, Z.; Ajaz, A.; Sarfraz, M.; Ahmed, N. New insights into the rural development economies under the moderating role of gender equality and mediating role of rural women development. J. Rural. Stud. 2023, 104, 103166. [Google Scholar] [CrossRef]
- Bresciani, F.; Valdés, A. Beyond Food Production: The Role of Agriculture in Poverty Reduction; Food & Agriculture Organization: Rome, Italy, 2007. [Google Scholar]
- Anetor, F.O.; Esho, E.; Verhoef, G. The impact of foreign direct investment, foreign aid and trade on poverty reduction: Evidence from Sub-Saharan African countries. Cogent Econ. Financ. 2020, 8, 1737347. [Google Scholar] [CrossRef]
- Medina-Muñoz, R.D.; Medina-Muñoz, D.R. Corporate social responsibility for poverty alleviation: An integrated research framework. Bus. Ethics:A Eur. Rev. 2020, 29, 3–19. [Google Scholar] [CrossRef]
- Christiaensen, L.J.; Demery, L.; Khl, J. The Role of Agriculture in Poverty Reduction: An Empirical Perspective; World Bank Publications: Washington, DC, USA, 2006; Volume 4013. [Google Scholar]
- Chang, Y.; He, W.; Wang, J. Government initiated corporate social responsibility activities: Evidence from a poverty alleviation campaign in China. J. Bus. Ethics 2021, 173, 661–685. [Google Scholar] [CrossRef]
- Liu, Z.; Wang, S.P. Analyzing how government spending, incentives, and supply chains affect financial performance in energy poverty alleviation. Environ. Sci. Pollut. Res. 2024, 31, 5001–5012. [Google Scholar] [CrossRef] [PubMed]
- Moussa, T.; Allam, A.; Elmarzouky, M. An examination of UK companies’ modern slavery disclosure practices: Does board gender diversity matter? Bus. Strategy Environ. 2023, 32, 5382–5402. [Google Scholar] [CrossRef]
- Hair, J.F., Jr.; Hult, G.T.M.; Ringle, C.M.; Sarstedt, M.; Danks, N.P.; Ray, S. Partial Least Squares Structural Equation Modeling (PLS-SEM) Using R: A Workbook; Springer Nature: Berlin/Heidelberg, Germany, 2021. [Google Scholar]
- Hidzir, P.A.M.; Ismail, S.; Kassim, E.S. Government Support, Stakeholder Engagement and Social Entrepreneurship Performance: An Exploratory Factor Analysis. J. Acad. Res. Bus. Soc. Sci. 2021, 11, 1604–1618. [Google Scholar] [CrossRef]
- Tam, T.S.K.; Yeung, S. Altruism, social responsibility, and government support for social welfare. Asia Pac. J. Soc. Work. Dev. 1999, 9, 79–95. [Google Scholar] [CrossRef]
- Hair, J., Jr.; Hair, J.F., Jr.; Hult, G.T.M.; Ringle, C.M.; Sarstedt, M. A Primer on Partial Least Squares Structural Equation Modeling (PLS-SEM), 3rd ed.; Sage Publications: Sauzende Oaks, CA, USA, 2022. [Google Scholar]
- Podsakoff, P.M.; MacKenzie, S.B.; Lee, J.-Y.; Podsakoff, N.P. Common method biases in behavioral research: A critical review of the literature and recommended remedies. J. Appl. Psychol. 2003, 88, 879. [Google Scholar] [CrossRef] [PubMed]
- Cohen, J. Statistical Power Analysis for the Behavioral Sciences, 2nd ed.; Routledge: New York, NY, USA, 2013; p. 567. [Google Scholar]
- Mahembe, E.; Odhiambo, N.M. Foreign aid and poverty reduction: A review of international literature. Cogent Soc. Sci. 2019, 5, 1625741. [Google Scholar] [CrossRef]
- Harriss, J. Rural Development: Theories of Peasant Economy and Agrarian Change; Taylor & Francis: Didcot, UK, 2023. [Google Scholar]
- Muhirwa, F.; Shen, L.; Elshkaki, A.; Hirwa, H.; Umuziranenge, G.; Velempini, K. Linking large extractive industries to sustainable development of rural communities at mining sites in Africa: Challenges and pathways. Resour. Policy 2023, 81, 103322. [Google Scholar] [CrossRef]
- Ahmed, A.; Gasparatos, A. Multi-dimensional energy poverty patterns around industrial crop projects in Ghana: Enhancing the energy poverty alleviation potential of rural development strategies. Energy Policy 2020, 137, 111123. [Google Scholar] [CrossRef]
- Maulu, S.; Hasimuna, O.J.; Mutale, B.; Mphande, J.; Siankwilimba, E. Enhancing the role of rural agricultural extension programs in poverty alleviation: A review. Cogent Food Agric. 2021, 7, 1886663. [Google Scholar] [CrossRef]
- Zegeye, M.B.; Meshesha, G.B.; Shah, M.I. Measuring the poverty reduction effects of adopting agricultural technologies in rural Ethiopia: Findings from an endogenous switching regression approach. Heliyon 2022, 8, e09495-10. [Google Scholar] [CrossRef] [PubMed]
- Tackie, E.A.; Chen, H.; Ahakwa, I.; Atingabili, S.; Ansah, K.A. Investigating the relationship between local business and employment creation for poverty reduction in Northern Ghana: The moderating role of local economic development (LED) policy. Sage Open 2022, 12, 21582440221108173. [Google Scholar] [CrossRef]



| Foreign Aid | Foreign aid describes the monetary and non-monetary contributions made to developing nations by other nations’ governments, NGOs, and international organizations to foster their social, economic, environmental, and political progress [14]. |
| Agricultural Production | Agricultural production refers to attaining sustainable outcomes through various interventions by the state, market, and civil society [15]. |
| Corporate Social Responsibility | Social responsibility pertains to the ethical and moral duties that individuals and organizations bear about society and the environment [16]. |
| Rural Development | Rural development is the multifaceted endeavor of enhancing rural regions’ economic, social, and environmental aspects. The process entails the execution of strategies and initiatives aimed at augmenting the quality of life and overall well-being of those residing in rural communities [17]. |
| Poverty Reduction | Poverty reduction entails systematically reducing the number of individuals living in impoverished conditions and enhancing their overall quality of life. The process entails the execution of policies and activities aimed at tackling the fundamental factors contributing to poverty and facilitating avenues for economic and social progress [18]. |
| Government Support | Financial allocations, infrastructure development, and social welfare initiatives are provided by the government to enhance the effectiveness of rural development efforts and poverty reduction [19]. |
| Construct | Item | Loading | Cronbach’s Alpha | Composite Reliability | Average Variance Extracted |
|---|---|---|---|---|---|
| Agriculture Production | AP1 | 0.795 | 0.959 | 0.963 | 0.636 |
| AP2 | 0.788 | ||||
| AP3 | 0.783 | ||||
| AP4 | 0.811 | ||||
| AP5 | 0.781 | ||||
| AP6 | 0.840 | ||||
| AP7 | 0.795 | ||||
| AP8 | 0.796 | ||||
| AP9 | 0.810 | ||||
| AP10 | 0.760 | ||||
| AP11 | 0.796 | ||||
| AP12 | 0.803 | ||||
| AP13 | 0.796 | ||||
| AP14 | 0.788 | ||||
| AP15 | 0.814 | ||||
| Foreign Aid | FA1 | 0.719 | 0.891 | 0.91 | 0.504 |
| FA2 | 0.679 | ||||
| FA3 | 0.726 | ||||
| FA4 | 0.708 | ||||
| FA5 | 0.718 | ||||
| FA6 | 0.704 | ||||
| FA7 | 0.688 | ||||
| FA8 | 0.714 | ||||
| FA9 | 0.741 | ||||
| FA10 | 0.699 | ||||
| Government Support | GS1 | 0.775 | 0.898 | 0.922 | 0.663 |
| GS2 | 0.829 | ||||
| GS3 | 0.813 | ||||
| GS4 | 0.823 | ||||
| GS5 | 0.809 | ||||
| GS6 | 0.835 | ||||
| Poverty Reduction | PR1 | 0.848 | 0.926 | 0.941 | 0.693 |
| PR2 | 0.836 | ||||
| PR3 | 0.834 | ||||
| PR4 | 0.808 | ||||
| PR5 | 0.855 | ||||
| PR6 | 0.825 | ||||
| PR7 | 0.823 | ||||
| Rural Development | RD1 | 0.799 | 0.902 | 0.925 | 0.672 |
| RD2 | 0.834 | ||||
| RD3 | 0.823 | ||||
| RD4 | 0.819 | ||||
| RD5 | 0.816 | ||||
| RD6 | 0.827 | ||||
| Social Responsibility | SR1 | 0.810 | 0.918 | 0.934 | 0.671 |
| SR2 | 0.809 | ||||
| SR3 | 0.822 | ||||
| SR4 | 0.826 | ||||
| SR5 | 0.860 | ||||
| SR6 | 0.784 | ||||
| SR7 | 0.822 |
| Construct | AP | FA | GS | PR | RD | SR |
|---|---|---|---|---|---|---|
| Agriculture Production | ||||||
| Foreign Aid | 0.644 | |||||
| Government Support | 0.637 | 0.657 | ||||
| Poverty Reduction | 0.689 | 0.596 | 0.604 | |||
| Rural Development | 0.684 | 0.609 | 0.646 | 0.690 | ||
| Social Responsibility | 0.636 | 0.675 | 0.628 | 0.636 | 0.641 |
| Hypotheses | Path Coefficient | SD | t-Value | p-Value | f2 | R2 | Q2 |
|---|---|---|---|---|---|---|---|
| Direct Relationships | |||||||
| SR → RD | 0.250 | 0.058 | 4.282 | 0.000 | 0.066 | 0.487 | 0.466 |
| AP → RD | 0.394 | 0.060 | 6.573 | 0.000 | 0.168 | ||
| FA → RD | 0.162 | 0.069 | 2.357 | 0.009 | 0.028 | ||
| RD → PR | 0.632 | 0.045 | 13.898 | 0.000 | 0.262 | 0.453 | 0.450 |
| Mediating Relationships | |||||||
| SR → RD → PR | 0.158 | 0.039 | 4.005 | 0.000 | - | - | - |
| AP → RD → PR | 0.249 | 0.042 | 5.945 | 0.000 | - | - | - |
| FA → RD → PR | 0.102 | 0.045 | 2.247 | 0.013 | - | - | - |
| Moderating Relationship | |||||||
| GS × RD → PR | 0.117 | 0.033 | 3.587 | 0.000 | - | - | - |
Disclaimer/Publisher’s Note: The statements, opinions and data contained in all publications are solely those of the individual author(s) and contributor(s) and not of MDPI and/or the editor(s). MDPI and/or the editor(s) disclaim responsibility for any injury to people or property resulting from any ideas, methods, instructions or products referred to in the content. |
© 2024 by the authors. Licensee MDPI, Basel, Switzerland. This article is an open access article distributed under the terms and conditions of the Creative Commons Attribution (CC BY) license (https://creativecommons.org/licenses/by/4.0/).
Share and Cite
Abbas, A.; Lu, F.; Yaseen, M.; Ameen, M. Exploring the Impact of Foreign Aid, Agricultural Production, and Corporate Social Responsibility on Poverty Reduction in Pakistan. World 2024, 5, 570-587. https://doi.org/10.3390/world5030029
Abbas A, Lu F, Yaseen M, Ameen M. Exploring the Impact of Foreign Aid, Agricultural Production, and Corporate Social Responsibility on Poverty Reduction in Pakistan. World. 2024; 5(3):570-587. https://doi.org/10.3390/world5030029
Chicago/Turabian StyleAbbas, Asad, Feng Lu, Muhammad Yaseen, and Muhhamad Ameen. 2024. "Exploring the Impact of Foreign Aid, Agricultural Production, and Corporate Social Responsibility on Poverty Reduction in Pakistan" World 5, no. 3: 570-587. https://doi.org/10.3390/world5030029
APA StyleAbbas, A., Lu, F., Yaseen, M., & Ameen, M. (2024). Exploring the Impact of Foreign Aid, Agricultural Production, and Corporate Social Responsibility on Poverty Reduction in Pakistan. World, 5(3), 570-587. https://doi.org/10.3390/world5030029

