Predicting Community Participation in Passive Pest Surveillance
Abstract
1. Introduction
2. Theory
2.1. Judging Importance
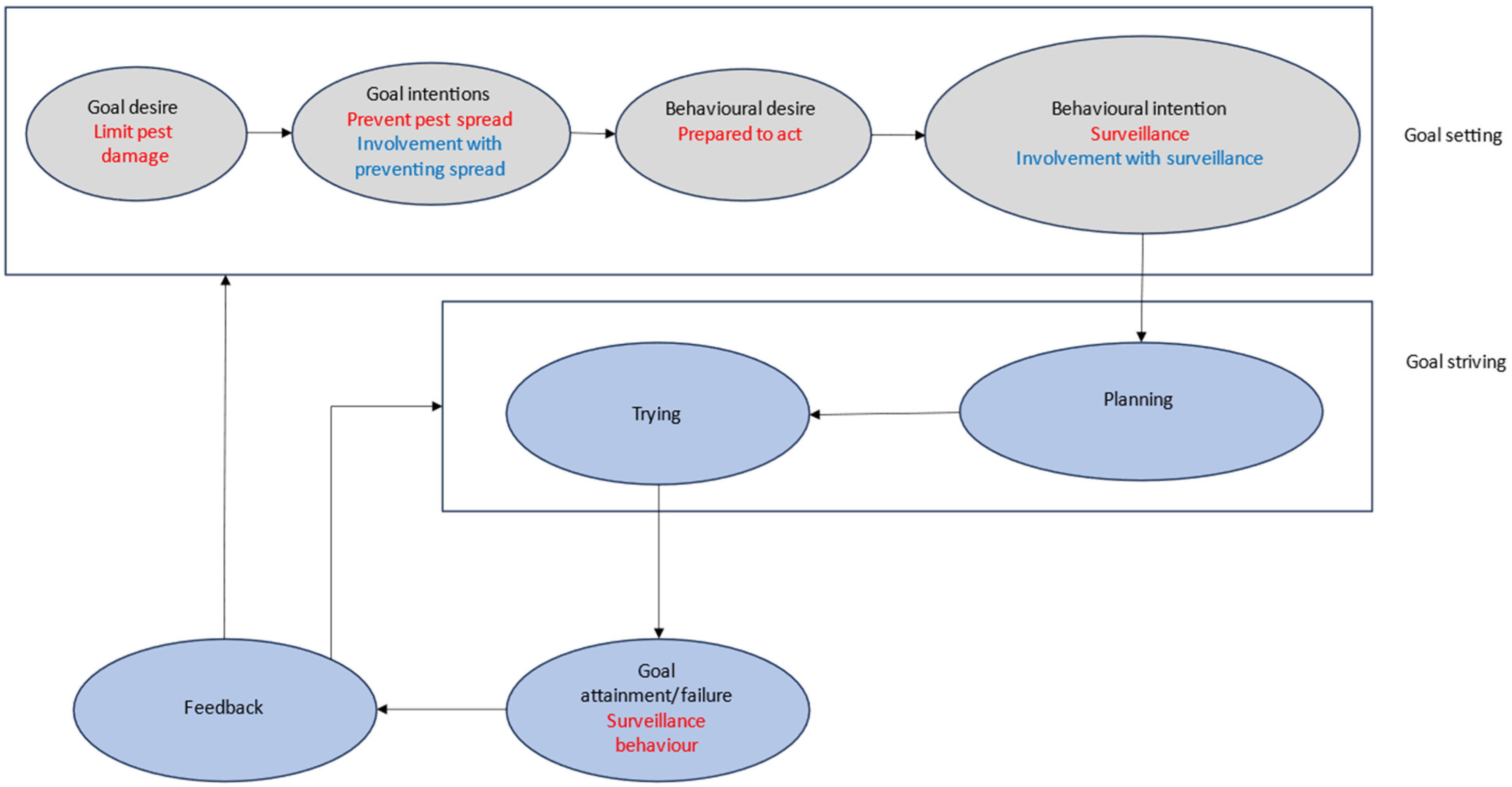
2.2. Extended Decision Making
2.3. Hypotheses
- Involvement with preventing the spread of the pest should influence involvement with surveillance.
- Involvement with preventing spread and involvement with surveillance should motivate involvement with reporting.
- Since the degree of involvement depends on perceptions about how the subject of interest affects the achievement of experiential, functional and self-expressive needs, involvement with spread, surveillance and reporting will depend, at least partly, on beliefs about how the invasive pest might affect the achievement of needs.
- Similarly, attitudes towards spread, surveillance and reporting will depend, at least partly, on beliefs about how the invasive pest might affect the achievement of needs.
- The strength of attitudes towards preventing spread, surveillance and reporting will be influenced by the degree of involvement with each, as higher involvement is believed to promote greater search efforts, resulting in stronger, more stable attitudes.
- Involvement with preventing spread will influence behavioural intentions such as willingness to take responsibility, take some action, make sacrifices and work with others to prevent spread.
- Involvement with surveillance will influence surveillance and reporting behaviour, together with perceptions about the likely presence of the pest.
3. Materials and Methods
3.1. Questionnaire Design and Sampling Strategy
- Their beliefs about the invasive pest;
- Their sense of personal responsibility with respect to preventing the spread of the pest;
- Their involvement with preventing the spread of the pest;
- Their involvement with, and attitudes towards, monitoring the pest.
3.2. Statistical Analyses
4. Results
4.1. Red-Eared Slider Turtles
4.2. Argentine Ants
- Respondents’ involvement with preventing pest spread had a direct influence on their intentions regarding preventing the spread of turtles and ants, as indicated by their willingness to act, take responsibility, make sacrifices and work with others to prevent the spread of these pests. Respondents’ involvement with surveillance also had a direct influence on their surveillance behaviour regarding turtles and ants.
- Respondents’ involvement with preventing pest spread had an indirect influence on their intentions regarding preventing the spread of turtles and ants, due to the influence of their involvement on the strength of their attitudes towards preventing the spread of turtles and ants. Respondents’ involvement with surveillance also had an indirect influence on their surveillance behaviour regarding turtles and ants, due to the influence of their involvement on the strength of their attitudes towards surveillance.
- Respondents’ level of involvement with reporting sightings of turtles influenced the strength of their attitudes towards reporting turtles, and their level of involvement with baiting influenced the strength of their attitudes towards baiting ants.
- Respondents’ surveillance behaviour was also influenced by their perception of the likely presence of turtles and ants in their immediate environment.
5. Discussion
6. Conclusions
Supplementary Materials
Author Contributions
Funding
Institutional Review Board Statement
Informed Consent Statement
Data Availability Statement
Acknowledgments
Conflicts of Interest
References
- McLeod, L.J.; Hine, D.W.; Please, P.M.; Driver, A.B. Applying behavioral theories to invasive animal management: Towards an integrated framework. J. Environ. Manag. 2015, 161, 63–71. [Google Scholar] [CrossRef]
- Klapwijk, M.J.; Hopkins, A.J.; Eriksson, L.; Pettersson, M.; Schroeder, M.; Lindelöw, Å.; Rönnberg, J.; Keskitalo, E.C.; Kenis, M. Reducing the risk of invasive forest pests and pathogens: Combining legislation, targeted management and public awareness. Ambio 2016, 45, 223–234. [Google Scholar] [CrossRef] [PubMed]
- Marshall, G.R.; Coleman, M.J.; Sindel, B.M.; Reeve, I.J.; Berney, P.J. Collective action in invasive species control, and prospects for community-based governance: The case of serrated tussock (Nassella trichotoma) in New South Wales, Australia. Land Use Policy 2016, 56, 100–111. [Google Scholar] [CrossRef]
- Slagle, K.; Bruskotter, J.T.; Singh, A.S.; Schmidt, R.H. Attitudes toward predator control in the United States: 1995 and 2014. J. Mammal. 2017, 98, 7–16. [Google Scholar] [CrossRef]
- Carter, J.; Paterson, M.B.; Morton, J.M.; Gelves-Gomez, F. Beliefs and attitudes of residents in Queensland, Australia, about managing dog and cat impacts on native wildlife. Animals 2020, 10, 1637. [Google Scholar] [CrossRef]
- Chand, R.R.; Cridge, B.J. Upscaling Pest Management from Parks to Countries: A New Zealand Case Study. J. Integr. Pest Manag. 2020, 11, 8. [Google Scholar] [CrossRef]
- Hester, S.M.; Cacho, O.J. The contribution of passive surveillance to invasive species management. Biol. Invasions 2017, 19, 737–748. [Google Scholar] [CrossRef]
- Beale, R.; Fairbrother, J.; Inglis, A.; Trebeck, D. One biosecurity: A working partnership. In Quarantine and Biosecurity Review Panel; Department of Agriculture Fisheries and Forestry: Canberra, ACT, Australia, 2008. [Google Scholar]
- Diprose, G.; Kannemeyer, R.; Edwards, P.; Greenaway, A. Participatory biosecurity practices: Myrtle rust an unwanted pathogen in Aotearoa New Zealand. N. Z. Geogr. 2020, 78, 175–185. [Google Scholar] [CrossRef]
- Cacho, O.J.; Spring, D.; Hester, S.; Mac Nally, R. Allocating surveillance effort in the management of invasive species: A spatially-explicit model. Environ. Model. Softw. 2010, 25, 444–454. [Google Scholar] [CrossRef]
- Cacho, O.J.; Hester, S.M. Deriving efficient frontiers for effort allocation in the management of invasive species. Aust. J. Agric. Resour. Econ. 2011, 55, 72–89. [Google Scholar] [CrossRef]
- Cacho, O.J.; Hester, S.; Spring, D. Applying search theory to determine the feasibility of eradicating an invasive population in natural environments. Aust. J. Agric. Resour. Econ. 2007, 51, 425–443. [Google Scholar] [CrossRef]
- Keith, J.M.; Spring, D. Agent-based Bayesian approach to monitoring the progress of invasive species eradication programs. Proc. Natl. Acad. Sci. USA 2013, 110, 13428–13433. [Google Scholar] [CrossRef] [PubMed]
- Cacho, J.O.; Spring, D.; Pheloung, P.; Hester, S. The feasibility of eradicating an invasion. Biol. Invasions 2006, 8, 903–917. [Google Scholar] [CrossRef]
- Koopman, B.O. Search and Screening. Operations Evaluations Group Report, 56; Center for Naval Analyses: Alexandria, VA, USA, 1946. [Google Scholar]
- Nunn, L.H. An Introduction to the Literature of Search Theory; Operations Evaluation Group, Center for Naval Analyses: Alexandria, VA, USA, 1981. [Google Scholar]
- Derbaix, C.; Vanden Abeele, P. Consumer inferences and consumer preferences. The status of cognition and consciousness in consumer behavior theory. Int. J. Res. Mark. 1985, 2, 157–174. [Google Scholar] [CrossRef]
- Priluck, R.; Till, B.D. The role of contingency awareness, involvement and need for cognition in attitude formation. J. Acad. Mark. Sci. 2004, 32, 329–344. [Google Scholar] [CrossRef]
- Herr, P.M.; Fazio, R.H. The attitude-to-behavior process: Implications for consumer behavior. In Advertising Exposure, Memory, and Choice; Mitchel, A.A., Ed.; Lawrence Erlbaum Associates: Mahwah, NJ, USA, 1993; pp. 119–140. [Google Scholar]
- Kaine, G.; Murdoch, H.; Lourey, R.; Bewsell, D. A framework for understanding individual response to regulation. Food Policy 2010, 35, 531–537. [Google Scholar] [CrossRef]
- Kaine, G.; Kirk, N.; Kannemeyer, R.; Stronge, D.; Wiercinski, B. Predicting People’s Motivation to Engage in Urban Possum Control. Conservation 2021, 1, 196–215. [Google Scholar] [CrossRef]
- Kaine, G.; Wright, V. Attitudes, Involvement and Public Support for Pest Control Methods. Conservation 2022, 2, 566–586. [Google Scholar] [CrossRef]
- Kaine, G.; Wright, V. Motivation, Intention and Opportunity: Wearing Masks and the Spread of COVID-19. COVID 2023, 3, 601–621. [Google Scholar] [CrossRef]
- Assael, H. Consumer Behavior and Marketing Action; Southwestern College Publishing: La Jolla, CA, USA, 1998. [Google Scholar]
- Stankevich, A. Explaining the consumer decision-making process: Critical literature review. J. Int. Bus. Res. Mark. 2017, 2, 7–14. [Google Scholar] [CrossRef]
- Mittal, B. Measuring purchase-decision involvement. Psychol. Mark. 1989, 6, 147–163. [Google Scholar] [CrossRef]
- Oliver, R.L. Need fulfilment in a consumer satisfaction context. In Satisfaction: A Behavioral Perspective on the Consumer; Oliver, R.L., Ed.; Irwin/McGraw-Hill: New York, NY, USA, 1997; pp. 135–161. [Google Scholar]
- Broderick, A.J. A cross-national study of the individual and national–cultural nomological network of consumer involvement. Psychol. Mark. 2007, 24, 343–374. [Google Scholar] [CrossRef]
- Celsi, R.L.; Olson, J.C. The role of involvement in attention and comprehension processes. J. Consum. Res. 1988, 15, 210–224. [Google Scholar] [CrossRef]
- Poiesz TB, C.; de Bont Cees, J.P.M. Do we need involvement to understand consumer behavior? Adv. Consum. Res. 1995, 22, 448–452. [Google Scholar]
- Ajzen, I.; Fishbein, M. Attitude-behaviour relations: A theoretical analysis and review of empirical research. Psychol. Bull. 1977, 84, 888–918. [Google Scholar] [CrossRef]
- Bagozzi, R.P. Consumer Action: Automaticity, Purposiveness and Self-Regulation. Rev. Mark. Res. 2006, 2, 3–42. [Google Scholar]
- Krosnick, J.A. Attitude importance and attitude change. J. Exp. Soc. Psychol. 1988, 24, 240–255. [Google Scholar] [CrossRef]
- Sharma, M.K. The impact on consumer buying behaviour: Cognitive dissonance. Glob. J. Financ. Manag. 2014, 6, 833–840. [Google Scholar]
- Verbeke, W.; Vackier, I. Profile and effects of consumer involvement in fresh meat. Meat Sci. 2004, 67, 159–168. [Google Scholar] [CrossRef]
- Dholakia, U.M. A motivational process model of product involvement and consumer risk perception. Eur. J. Mark. 2001, 35, 1340–1360. [Google Scholar] [CrossRef]
- Floyd, D.L.; Prentice-Dunn, S.; Rogers, R.W. A Meta-Analysis of Research on Protection Motivation Theory. J. Appl. Soc. Psychol. 2000, 30, 407–429. [Google Scholar] [CrossRef]
- Marangunić, N.; Granić, A. Technology acceptance model: A literature review from 1986 to 2013. Univers. Access Inf. Soc. 2015, 14, 81–95. [Google Scholar] [CrossRef]
- Kaine, G.; Wright, V.; Greenhalgh, S. Motivation, Intention and Action: Wearing Masks to Prevent the Spread of COVID-19. COVID 2022, 2, 1518–1537. [Google Scholar] [CrossRef]
- International Union for Conservation of Nature (IUCN) 2023. Global Invasive Species Database. 2023. Available online: http://www.iucngisd.org/gisd/100_worst.php (accessed on 6 May 2024).
- Northland Regional Council. Red-Eared Slider Turtle. 2023. Available online: https://www.nrc.govt.nz/environment/weed-and-pest-control/pest-control-hub/?pwsystem=true&pwid=167&tags=turtle (accessed on 6 May 2024).
- Ward, D.F. Potential Social, Economic and Biodiversity Impacts of the Argentine Ant, Linepithema humile, in the Hawke’s Bay Region. Landcare Research Contract Report; LC0809/087. Hawke’s Bay Regional Council Envirolink Project: 700HBRC93; Landcare Research New Zealand Ltd.: Lincoln, New Zealand, 2009. [Google Scholar]
- Laurent, G.; Kapferer, J.-N. Measuring consumer involvement profiles. J. Mark. Res. 1985, 22, 41–53. [Google Scholar] [CrossRef]
- Olsen, S.O. Strength and conflicting valence in measurement of food attitudes and preferences. Food Qual. Prefer. 1999, 10, 483–494. [Google Scholar] [CrossRef]
- Carmines, E.G.; Zeller, R.A. Reliability and Validity Assessment; Sage Publications: New York, NY, USA, 1979. [Google Scholar]
- Andersen, C.M.; Bro, R. Variable selection in regression—A tutorial. J. Chemom. 2010, 24, 728–737. [Google Scholar] [CrossRef]
- Conner, M.; Wilding, S.; Norman, P. Testing Predictors of Attitude Strength as Determinants of Attitude Stability and Attitude-Behaviour Relationships: A Multi-Behaviour Study. Eur. J. Soc. Psychol. 2022, 52, 656–668. [Google Scholar] [CrossRef]
- Mason, N.W.; Kirk, N.A.; Price, R.J.; Law, R.; Bowman, R.; Sprague, R.I. Science for social licence to arrest an ecosystem-transforming invasion. Biol. Invasions 2023, 25, 873–888. [Google Scholar] [CrossRef] [PubMed]
- New Zealand Government. Government Funds Napier Mosquito Programme. 1999. Available online: https://www.beehive.govt.nz/release/government-funds-napier-mosquito-programme (accessed on 6 May 2024).
- Smith, M. Report of the Opinion of Ombudsman Mel Smith on Complaints Arising from Aerial Spraying of the Biological Insecticide Foray 48B on the Population of Parts of Auckland and Hamilton to Destroy Incursions of Painted Apple Moths, and Asian Gypsy Moths, Respectively During 2002–2004; Office of the Ombudsmen: Wellington, New Zealand, 2007. [Google Scholar]
- Gamble, W. Successful Eradication of Great White Butterfly in Nelson ‘World First’. 2016. Available online: https://www.stuff.co.nz/environment/86754492/successful-eradication-of-great-white-butterfly-in-nelson-world-first (accessed on 6 May 2024).
- Bremner, A.; Park, K. Public attitudes to the management of invasive non-native species in Scotland. Biol. Conserv. 2007, 139, 306–314. [Google Scholar] [CrossRef]
- Kruger, H.; Stenekes, N.; Clarke, R.; Carr, A. Biosecurity Engagement Guidelines: Principles and Practical Advice for Involving Communities; Commonwealth of Australia; Department of Agriculture, Fisheries and Forestry: Canberra, ATC, Australia, 2012.
- Aley, J.P.; Espiner, S.E.; MacDonald, E. Behaviour change interventions to facilitate forest trail users’ biosecurity compliance. J. Sustain. Tour. 2023, 32, 1241–1262. [Google Scholar] [CrossRef]




| Involvement with Surveillance | Involvement with Reporting | Involvement with Preventing Spread | Involvement with Surveillance | Involvement with Reporting | Attitude towards Surveillance | Attitude towards Reporting | |
|---|---|---|---|---|---|---|---|
| Involvement with preventing spread | 0.901 (p < 0.001) | 0.213 (p < 0.001) | |||||
| Involvement with surveillance | 0.737 (p < 0.001) | ||||||
| Turtles can spread very quickly | 0.203 (p = 0.008) | 0.236 (p = 0.003) | 0.246 (p < 0.001) | ||||
| Turtles can seriously harm native species | 0.255 (p < 0.001) | 0.320 (p < 0.001) | |||||
| Small infestations can rapidly grow into a serious problem | 0.294 (p < 0.001) | 0.234 (p = 0.002) | 0.263 (p < 0.001) | 0.208 (p = 0.006) | |||
| Preventing spread is costly | 0.161 (p = 0.028) | 0.157 (p = 0.036) | |||||
| Spread is easy to prevent | 0.158 (p = 0.016) | ||||||
| Turtles are easy to eradicate | −0.175 (p = 0.017) | ||||||
| Turtles are easy to identify | 0.214 (p = 0.008) | ||||||
| Adjusted R2 | 0.81 | 0.87 | 0.29 | 0.26 | 0.25 | 0.27 | 0.10 |
| F-Test significance | <0.001 | <0.001 | <0.001 | <0.001 | <0.001 | <0.001 | <0.001 |
| Strength Of Surveillance Attitude | Indifferent (It Doesn’t Really Matter to Me) | Ambiguous (I Am Not Really Sure It’s the Best Way to Go) | Irrelevant (I haven’t Put Much thought into It) | Nagelkerke R2 | −2 Log Likelihood | Likelihood Ratio Significance |
| Involvement with surveillance | 0.378 (p = 0.003) | 0.488 (p = 0.013) | 0.236 (p < 0.001) | 0.24 | 188.99 | <0.001 |
| Strength of Reporting Attitude | Indifferent (It Doesn’t Really Matter to Me) | Ambiguous (I Am Not Really Sure It’s the Best Way to Go) | Irrelevant (I Haven’t Put Much thought into It) | Nagelkerke R2 | −2 Log Likelihood | Likelihood Ratio Significance |
| Involvement with reporting | 0.440 (p = 0.023) | 0.456 (p = 0.003) | 0.272 (p < 0.001) | 0.23 | 174.47 | <0.001 |
| Prepared to Take Some Responsibility | Prepared to Act | Prepared to Make Sacrifices | Important to Work Together | Surveillance Behaviour | |
|---|---|---|---|---|---|
| Involvement with preventing spread | 0.145 (p = 0.016) | 0.246 (p < 0.001) | 0.172 (p = 0.005) | 0.250 (p < 0.001) | |
| Attitude towards preventing spread | 0.365 (p < 0.001) | 0.498 (p < 0.001) | 0.413 (p < 0.001) | 0.517 (p < 0.001) | |
| Involvement with surveillance | 3.499 (p = 0.008) | ||||
| Attitude towards surveillance | 10.516 (p < 0.001) | ||||
| Subjective norm about taking responsibility for preventing spread | 0.428 (p < 0.001) | ||||
| Subjective norm about taking action to prevent spread | 0.128 (p = 0.016) | ||||
| Subjective norm about making sacrifices to prevent spread | 0.392 (p < 0.001) | ||||
| Subjective norm about working together to prevent spread | 0.153 (p = 0.003) | ||||
| Turtles present in the neighbourhood | 3.576 (p = 0.010) | ||||
| Intercept | - | - | - | - | 0.004 (p = 0.003) |
| Adjusted R2 | 0.53 | 0.50 | 0.55 | 0.56 | 0.58 |
| F-Test significance | <0.001 | <0.001 | <0.001 | <0.001 | <0.001 |
| Involvement with Surveillance | Involvement with Baiting | Involvement with Preventing Spread | Involvement with Surveillance | Involvement with Baiting | Attitude towards Surveillance | Attitude towards Baiting | |
|---|---|---|---|---|---|---|---|
| Involvement with preventing spread | 0.929 (p < 0.001) | 0.365 (p < 0.001) | |||||
| Ants can spread quickly | 0.219 (p = 0.004) | 0.250 (p < 0.001) | 0.202 (p = 0.012) | ||||
| Ants can seriously harm native species | 0.199 (p = 0.003) | 0.302 (p < 0.001) | 0.295 (p < 0.001) | 0.214 (p = 0.007) | |||
| Ants are a real nuisance around the house | 0.186 (p = 0.009) | 0.196 (p = 0.008) | |||||
| Ants are costly to control | 0.216 (p = 0.001) | 0.232 (p < 0.001) | 0.162 (p = 0.021) | 0.285 (p < 0.001) | |||
| Ants can inflict severe financial losses on agricultural businesses | 0.211 (p = 0.022) | 0.230 (p = 0.004) | |||||
| Ants can severely damage crops | |||||||
| Ants only spread slowly | −0.133 (p = 0.036) | ||||||
| Ants are easy to identify | 0.164 (p = 0.012) | ||||||
| Adjusted R2 | 0.86 | 0.78 | 0.41 | 0.39 | 0.34 | 0.29 | 0.19 |
| F-Test significance | <0.001 | <0.001 | <0.001 | <0.001 | <0.001 | <0.001 | <0.001 |
| Strength of Surveillance Attitude | Indifferent (It Doesn’t Really Matter to Me) | Ambiguous (I Am Not Really Sure It’s the Best Way to Go) | Irrelevant (I Haven’t Put Much thought into It) | Nagelkerke R2 | −2 Log Likelihood | Likelihood Ratio Significance |
| Involvement with surveillance | 0.101 (p < 0.001) | 0.089 (p < 0.001) | 0.047 (p < 0.001) | 0.47 | 140.68 | <0.001 |
| Strength of Reporting Attitude | Indifferent (It Doesn’t Really Matter to Me) | Ambiguous (I Am Not Really Sure It’s the Best Way to Go) | Irrelevant (I Haven’t Put Much thought into It) | Nagelkerke R2 | −2 Log Likelihood | Likelihood Ratio Significance |
| Involvement with reporting | 0.191 (p < 0.001) | 0.310 (p < 0.001) | 0.298 (p < 0.001) | 0.26 | 186.62 | <0.001 |
| Prepared to Take Some Responsibility | Prepared to Act | Prepared to Make Sacrifices | Important to Work Together | Surveillance Behaviour | |
|---|---|---|---|---|---|
| Involvement with preventing spread | 0.116 (p = 0.156) | 0.194 (p = 0.010) | 0.164 (p = 0.032) | 0.236 (p < 0.001) | |
| Attitude towards preventing spread | 0.322 (p < 0.001) | 0.465 (p < 0.001) | 0.349 (p < 0.001) | 0.499 (p < 0.001) | |
| Involvement with surveillance | 2.685 (p = 0.002) | ||||
| Attitude towards surveillance | 5.275 (p < 0.001) | ||||
| Subjective norm about taking responsibility for preventing spread | 0.291 (p < 0.001) | ||||
| Subjective norm about taking action to prevent spread | 0.078 (p = 0.184) | ||||
| Subjective norm about making sacrifices to prevent spread | 0.286 (p < 0.001) | ||||
| Subjective norm about working together to prevent spread | 0.102 (p = 0.054) | ||||
| Ants present in the neighbourhood | 3.302 (p < 0.001) | ||||
| Intercept | - | - | - | - | 0.000 (p < 0.001) |
| Adjusted R2 | 0.31 | 0.40 | 0.38 | 0.51 | 0.55 |
| F-Test significance | <0.001 | <0.001 | <0.001 | <0.001 | <0.001 |
Disclaimer/Publisher’s Note: The statements, opinions and data contained in all publications are solely those of the individual author(s) and contributor(s) and not of MDPI and/or the editor(s). MDPI and/or the editor(s) disclaim responsibility for any injury to people or property resulting from any ideas, methods, instructions or products referred to in the content. |
© 2024 by the authors. Licensee MDPI, Basel, Switzerland. This article is an open access article distributed under the terms and conditions of the Creative Commons Attribution (CC BY) license (https://creativecommons.org/licenses/by/4.0/).
Share and Cite
Kaine, G.; Wright, V.; Mason, N.W.H. Predicting Community Participation in Passive Pest Surveillance. Conservation 2024, 4, 288-306. https://doi.org/10.3390/conservation4020019
Kaine G, Wright V, Mason NWH. Predicting Community Participation in Passive Pest Surveillance. Conservation. 2024; 4(2):288-306. https://doi.org/10.3390/conservation4020019
Chicago/Turabian StyleKaine, Geoff, Vic Wright, and Norman W. H. Mason. 2024. "Predicting Community Participation in Passive Pest Surveillance" Conservation 4, no. 2: 288-306. https://doi.org/10.3390/conservation4020019
APA StyleKaine, G., Wright, V., & Mason, N. W. H. (2024). Predicting Community Participation in Passive Pest Surveillance. Conservation, 4(2), 288-306. https://doi.org/10.3390/conservation4020019

