Trajectory Planning of Flexible Walking for Biped Robots Using Linear Inverted Pendulum Model and Linear Pendulum Model
Abstract
1. Introduction
2. LIPM and LPM
2.1. LIPM
2.1.1. Dynamic Equation with Constant Height of CoM
2.1.2. Orbital Energy
2.1.3. Transfer Time
2.1.4. The CoM Moving along a Constrained Line
2.2. LPM
2.2.1. Dynamic Equation with a Constant Height of CoM
2.2.2. Orbital Energy
2.2.3. Transfer Time
2.2.4. The CoM Moving along a Constrained Line
3. Walking Stability
4. Trajectory-Planning Method
4.1. Continuity Condition of CoM Acceleration at the Transition between LIPM and LPM
4.2. Periodic Walking
4.3. Adjustment of Walking Speed with Fixed Step-Length
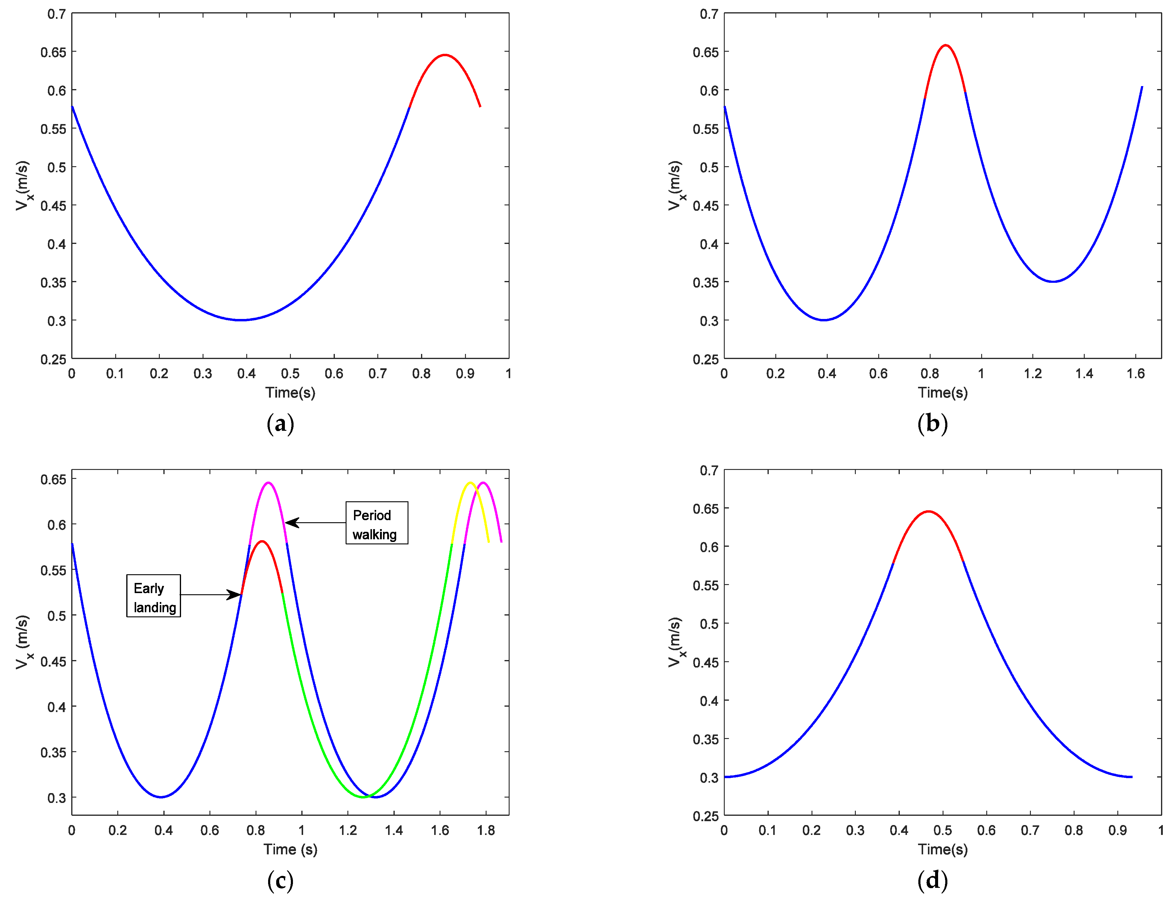
4.4. Trajectory Planning for Unexpected Landing Time or Foot Placement
4.5. Realtime Trajectory Planning for Terrain-Blind Walking
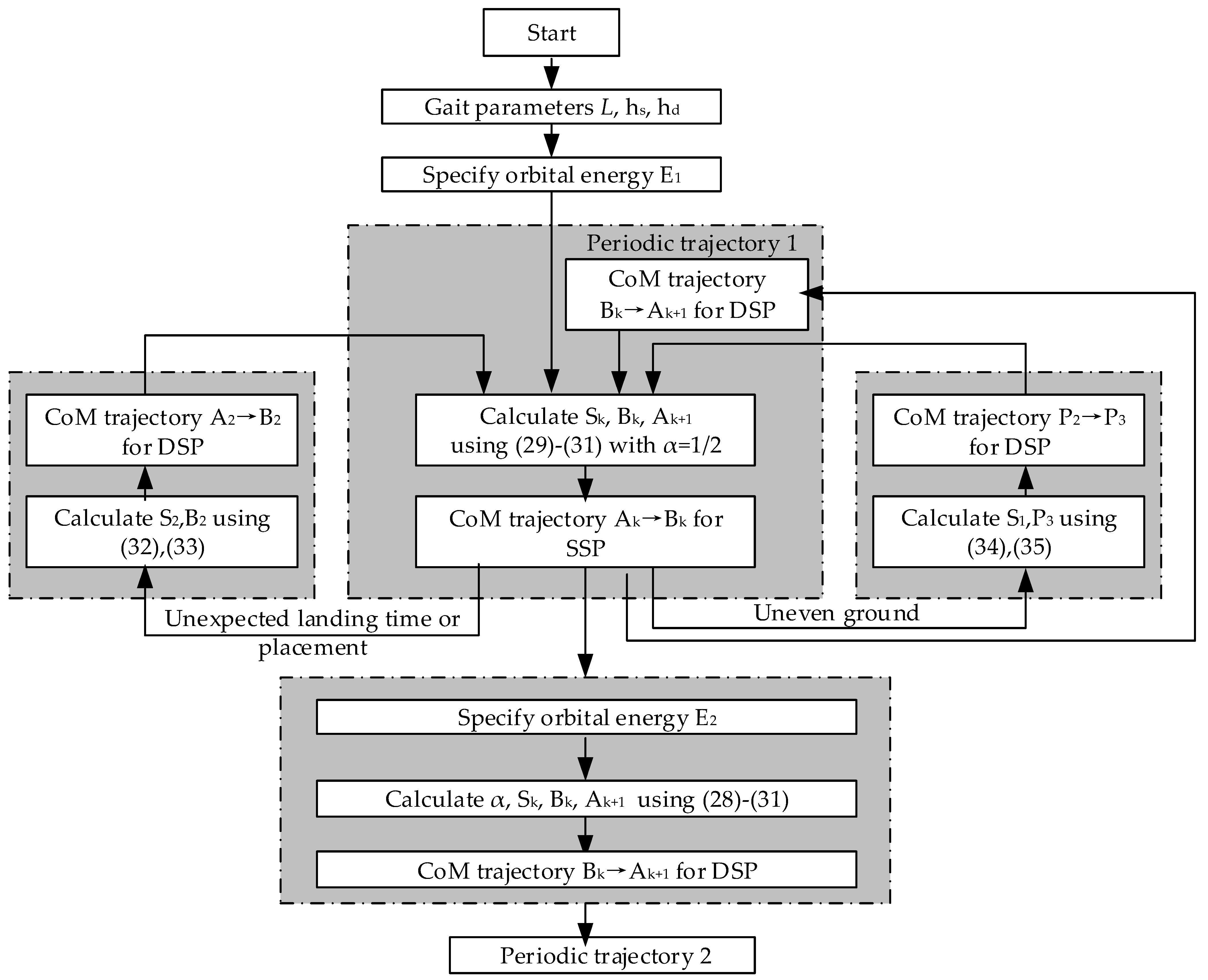
4.6. Flow Chart of Proposed Methods
5. Simulation
5.1. Modeling Reality
5.2. Desired Trajectories in Simulations
5.3. Walking on Level Ground
5.4. Walking on Uneven Ground
6. Conclusions
Author Contributions
Funding
Institutional Review Board Statement
Informed Consent Statement
Data Availability Statement
Acknowledgments
Conflicts of Interest
References
- Tzafestas, S.; Raibert, M. Robust Sliding-mode Control Applied to a 5-Link Biped Robot. J. Intell. Robot. Syst. 1996, 15, 67–133. [Google Scholar] [CrossRef]
- Vukobratovic, M.; Borovac, B. Zero-Moment Point-Thirty five years of its life. Int. J. Hum. Robot. 2004, 1, 157–173. [Google Scholar] [CrossRef]
- Goswami, A. Postural stability of biped robots and the foot-rotation indicator (FRI) point. Int. J. Robot. Res. 1999, 18, 523–533. [Google Scholar] [CrossRef]
- McGeer, T. Passive dynamic walking. Int. J. Robot. Res. 1990, 9, 62–82. [Google Scholar] [CrossRef]
- Collins, S.H.; Wisse, M.; Ruina, A. A three-dimensional passive dynamic walking robot with two legs and knees. Int. J. Robot. Res. 2001, 20, 607–615. [Google Scholar] [CrossRef]
- Freidovich, L.B.; Mettin, U.; Shiriaev, A.; Spong, M.W. A passive 2-dof walker: Hunting for gaits using virtual holonomic constraInts. IEEE Trans. Robot. 2009, 25, 1202–1208. [Google Scholar] [CrossRef]
- Grizzle, J.W.; Chevallereau, C.; Sinnet, R.W.; Ames, A.D. Models, feedback control, and open problems of 3D bipedal robot walking. Automatica 2014, 50, 1955–1988. [Google Scholar] [CrossRef]
- Koolen, T.; De Boer, T.; Rebula, J.; Goswami, A.; Pratt, J. Capturability-based analysis and control of legged locomotion, Part 1: Theory and application to three simple gait models. Int. J. Robot. Res. 2012, 31, 1094–1113. [Google Scholar] [CrossRef]
- Shiriaev, A.S.; Freidovich, L.B.; Spong, M.W. Controlled invariants and trajectory planning for underactuated mechanical systems. IEEE Trans. Automat. Control 2014, 59, 2555–2561. [Google Scholar] [CrossRef]
- Bessonnet, G.; Chesse, S.; Sardain, P. Optimal gait synthesis of a seven-link planar biped. Int. J. Robot. Res. 2004, 23, 1059–1073. [Google Scholar] [CrossRef]
- Bessonnet, G.; Chesse, S.; Sardain, P. A parametric optimization approach to walking pattern synthesis. Int. J. Robot. Res. 2005, 24, 523–536. [Google Scholar] [CrossRef]
- Tlalolini, D.; Aoustin, Y.; Chevallereau, C. Design of a walking cyclic gait with single support phases and impacts for the locomotor system of a thirteen-link 3D biped using the parametric optimization. Multibody Syst. Dyn. 2010, 23, 33–56. [Google Scholar] [CrossRef]
- Grizzle, J.W.; Abba, G.; Plestan, F. Asymptotically stable walking for biped robots: Analysis via systems with impulse effects. IEEE Trans. Automat. Control 2001, 46, 51–64. [Google Scholar] [CrossRef]
- Buss, B.G.; Hamed, K.A.; Griffin, B.A.; Grizzle, J.W. Experimental results for 3D bipedal robot walking based on systematic optimization of virtual onstraints. In Proceedings of the 2016 American Control Conference(ACC), Boston, MA, USA, 6–8 July 2016; pp. 4785–4792. [Google Scholar]
- Farzadpour, F.; Danesh, M.; Torklarki, S.M. Development of multi-phase dynamic equations for a seven-link biped robot with improved foot rotation in the double support phase. Proc. Inst. Mech. Eng. C J. Mech. 2015, 229, 3–17. [Google Scholar] [CrossRef]
- Fakhari, A.; Fattah, A. Trajectory Planning of Walking with Different Step Lengths of a Seven-Link Biped Robot. In Proceedings of the ASME International Design Engineering Technical Conferences & Computers and Information in Engineering Conference, Montreal, QC, Canada, 15–18 August 2010; pp. 1361–1369. [Google Scholar]
- Paparisabet, M.A.; Dehghani, R.; Ahmadi, A.R. Knee and torso kinematics in generation of optimum gait pattern based on human-like motion for a seven-link biped robot. Multibody Syst. Dyn. 2019, 47, 117–136. [Google Scholar] [CrossRef]
- Dau, V.H.; Chew, C.M.; Poo, A.N. Optimal trajectory generation for bipedal robots. In Proceedings of the IEEE-RAS International Conference on Humanoid Robots, Pittsburgh, PA, USA, 29 November–1 December 2007; pp. 603–608. [Google Scholar]
- Rabah, M.; Rohan, A.; Kim, S.H. Comparison of Position Control of a Gyroscopic Inverted Pendulum Using PID, Fuzzy Logic and Fuzzy PID controllers. Int. J. Fuzzy Log. Intell. Syst. 2018, 18, 103–110. [Google Scholar] [CrossRef]
- Rohan, A.; Rabah, M.; Nam, K.H.; Kim, S.H. Design of Fuzzy Logic Based Controller for Gyroscopic Inverted Pendulum System. Int. J. Fuzzy Log. Intell. Syst. 2018, 18, 58–64. [Google Scholar] [CrossRef]
- Kajita, S.; Kanehiro, F.; Kaneko, K.; Yokoi, K.; Hirukawa, H. The 3d linear inverted pendulum mode: A simple modeling for a biped walking pattern generation. In Proceedings of the IEEE/RSJ International Conference on Intelligent Robots and Systems, Maui, HI, USA, 29 October–3 November 2001; pp. 239–246. [Google Scholar]
- Kajita, S.; Kanehiro, F.; Kaneko, K.; Fujiwara, K.; Harada, K.; Yokoi, K.; Hirukawa, H. Biped walking pattern generation by using preview control of the zero moment point. In Proceedings of the IEEE International Conference on Robotics and Automation, Taipei, Taiwan, 14–19 September 2003; pp. 1620–1626. [Google Scholar]
- Collins, S.; Ruina, A.; Tedrake, R.; Wisse, M. Efficient bipedal robots based on passive dynamic walkers. Science 2005, 307, 1082–1085. [Google Scholar] [CrossRef] [PubMed]
- Sugihara, T.; Nakamura, Y.; Inoue, H. Realtime humanoid motion generation through zmp manipulation based on inverted pendulum control. In Proceedings of the IEEE International Conference on Robotics and Automation, Washington DC, USA, 11–15 May 2002; pp. 1404–1409. [Google Scholar]
- Li, J.; Chen, W. Energy-efficient gait generation for biped robot based on the passive inverted pendulum model. Robotica 2011, 29, 595–605. [Google Scholar] [CrossRef]
- Kajita, S.; Tani, K. Dynamic Biped Walking Control on Rugged Terrain Using the Linear Inverted Pendulum Mode. Trans. Soc. Instr. Contr. Eng. 1995, 31, 1705–1714. [Google Scholar]
- Kajita, S.; Hirukawa, H.; Harada, H.; Yokoi, K. Introduction to Humanoid Robotics; Springer: Berlin/Heidelberg, Germany, 2014. [Google Scholar]
- Motoi, N.; Suzuki, T.; Ohnishi, K. A Bipedal Locomotion Planning Based on Virtual Linear Inverted Pendulum Mode. IEEE Trans. Ind. Electron. 2009, 56, 54–61. [Google Scholar] [CrossRef]
- Shibuya, M.; Suzuki, T.; Ohnishi, K. Trajectory Planning of Biped Robot Using Linear Pendulum Mode for Double Support Phase. In Proceedings of the 32nd Annual Conference of IEEE Industrial Electronics, Paris, France, 6–10 November 2006; pp. 4094–4099. [Google Scholar]
- Shibuya, M.; Sato, T.; Ohnishi, K. Trajectory generation of biped robots using Linear Pendulum Mode with virtual supporting point. In Proceedings of the 10th IEEE International Workshop on Advanced Motion Control, Trento, Italy, 26–28 March 2008; pp. 284–289. [Google Scholar]
- Luo, X.; Li, W.; Zhu, C. Planning and control of COP-switch based planar biped walking. J. Bionic Eng. 2011, 8, 33–48. [Google Scholar] [CrossRef]
- Luo, X.; Xu, W.L. Planning and Control for Passive Dynamics Based Walking of 3D Biped Robots. J. Bionic Eng. 2012, 9, 143–155. [Google Scholar] [CrossRef]
- Luo, X.; Zhu, L.Q.; Xia, L. Principle and method of speed control for dynamic walking biped robots. Robot. Auton. Syst. 2015, 66, 129–144. [Google Scholar] [CrossRef]
- Bruneau, O.; Ouezdou, F.B. Distributed ground/walking robot interaction. Robotica 1999, 17, 313–323. [Google Scholar] [CrossRef]
- Kajita, S.; Morisawa, M.; Harada, K.; Kaneko, K.; Kanehiro, F.; Fujiwara, K.; Hirukawa, H. Biped Walking Pattern Generator Allowing Auxiliary ZMP Control. In Proceedings of the International Conference on Intelligent Robots and Systems (IEEE/RSJ), Beijing, China, 9–15 October 2006; pp. 2993–2999. [Google Scholar]
- Park, J.H.; Kim, E.S. Foot and Body Control of Biped Robots to Walk on Irregularly Protruded Uneven Surfaces. IEEE Trans. Syst. Man Cybern. B 2009, 39, 289–296. [Google Scholar] [CrossRef] [PubMed]
- Hong, Y.D.; Lee, K.B. Dynamic Simulation of Modifiable Bipedal Walking on Uneven Terrain with Unknown Height. J. Electr. Eng. Technol. 2016, 11, 733–740. [Google Scholar] [CrossRef][Green Version]






















| Link | L0 | L1, L2 | L3, L4 | L5, L6 | L7, L8 | L9 | L10 | L11 | L12, L13 | L14, L15 | H0 |
|---|---|---|---|---|---|---|---|---|---|---|---|
| Length/m | 0.2 | 0.133 | 0.35 | 0.282 | 0.051 | 0.133 | 0.538 | 0.447 | 0.31 | 0.295 | 0.009 |
| Mass/kg | 1.862 | 4.025 | 3.305 | 1.385 | 0.236 | 5.019 | 8.907 | 0.312 | 2.113 | 1.334 |
| 4.6 × 104 | 9.0 × 105 | 9.1 × 104 | 2.0 × 106 | 1.5 | 0.35 |
| Control Parameters | KP | KI | KD |
|---|---|---|---|
| Hip joint | 1500 | 0.1 | 40 |
| Knee joint | 2000 | 0.1 | 50 |
| Ankle joint | 800 | 0.1 | 40 |
Publisher’s Note: MDPI stays neutral with regard to jurisdictional claims in published maps and institutional affiliations. |
© 2021 by the authors. Licensee MDPI, Basel, Switzerland. This article is an open access article distributed under the terms and conditions of the Creative Commons Attribution (CC BY) license (http://creativecommons.org/licenses/by/4.0/).
Share and Cite
Li, L.; Xie, Z.; Luo, X.; Li, J. Trajectory Planning of Flexible Walking for Biped Robots Using Linear Inverted Pendulum Model and Linear Pendulum Model. Sensors 2021, 21, 1082. https://doi.org/10.3390/s21041082
Li L, Xie Z, Luo X, Li J. Trajectory Planning of Flexible Walking for Biped Robots Using Linear Inverted Pendulum Model and Linear Pendulum Model. Sensors. 2021; 21(4):1082. https://doi.org/10.3390/s21041082
Chicago/Turabian StyleLi, Long, Zhongqu Xie, Xiang Luo, and Juanjuan Li. 2021. "Trajectory Planning of Flexible Walking for Biped Robots Using Linear Inverted Pendulum Model and Linear Pendulum Model" Sensors 21, no. 4: 1082. https://doi.org/10.3390/s21041082
APA StyleLi, L., Xie, Z., Luo, X., & Li, J. (2021). Trajectory Planning of Flexible Walking for Biped Robots Using Linear Inverted Pendulum Model and Linear Pendulum Model. Sensors, 21(4), 1082. https://doi.org/10.3390/s21041082
