Development of Intelligent Fault Diagnosis Technique of Rotary Machine Element Bearing: A Machine Learning Approach
Abstract
:1. Introduction
- An experimental setup is designed and developed for real-time data generation purposes based on which the proposed ML model is developed.
- A novel hybrid PSO–SVM model is proposed for improving the generalization capability of the SVM algorithm through optimization of hyperparameters (C and γ) of the radial basis function (rbf).
- The PSO optimization technique is used to improve the classification accuracy of different bearing faults.
- A comparative analysis is shown with popular machine learning algorithms to validate the proposed model. Results show a significant improvement in model performance due to the introduction of PSO.
2. Experimental Setup
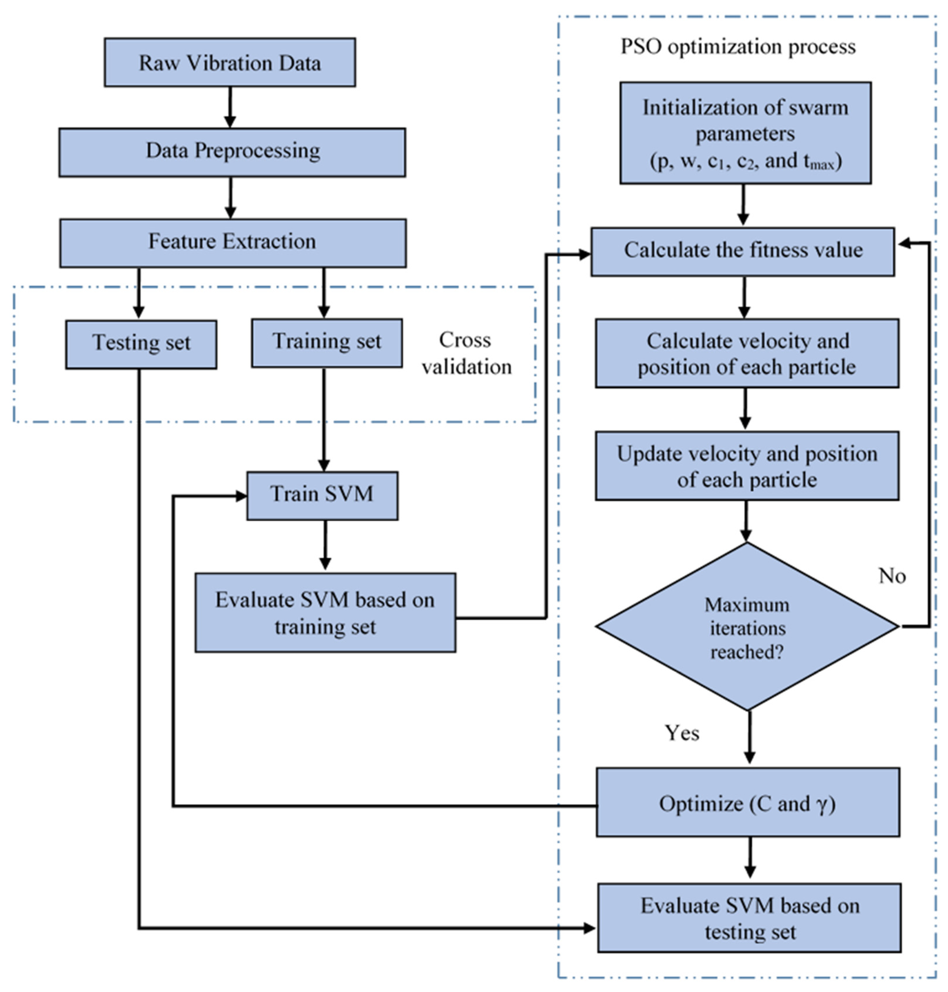
3. Methodology
- (a)
- Data generation: This is the most essential part of this methodology section. As already mentioned, in order to avoid complexity in data generation, only one bearing was considered as the testing bearing. The common bearing faults that occurred in deep groove ball bearing are “ball fault” (BF), “outer race fault” (OR), “inner race fault” (IF), and “cage fault” (CF), as shown in Figure 3. All the healthy and faulty bearing system data were collected according to the predefined data generation plan, as shown in Table 1. Here, Outer_Race_10 (OR-10) denotes the dataset of outer race faults collected at 10 Hz rotational frequency. The generated vibration data were collected using an accelerometer sensor mounted to the bearing housing. All faults were seeded manually in our workshop.
- (b)
- Signal conditioning: It is not always possible to have experimental data in the desired format. Usually, the data accusation system maintains the data in a time waveform. This time waveform signal is then converted into “.txt” and ultimately into “.csv” formats using MOS 3000 software (provided by Anhui Ronds Science and Technology Inc., Anhui, China).
- (c)
- Feature extraction: This is one of the most critical steps when developing any ML model, as the model’s performance primarily depends on the selection of features. Various time-domain features such as kurtosis, crest factor, and form factors, are extracted from raw time-domain signals using their corresponding governing equations [35]. A feature matrix was prepared with extracted time-domain features.
- (d)
- Model development: This is the core part of this methodology section. A section dedicated to the machine learning approach for fault detection is introduced in Section 4 to give a detailed idea about the mathematical model.
- (e)
- Model prediction: Lastly, the model was used to predict the classification results in terms of accuracy, precision, recall value, and F1 score.
4. Machine Learning Approach for Fault Detection
4.1. Support Vector Machine (SVM)
4.2. Particle Swarm Optimization (PSO)
4.3. PSO–SVM Model Construction
4.4. Confusion Matrix
4.4.1. Accuracy
4.4.2. Precision
4.4.3. Recall
4.4.4. F1 Score
5. Results and Discussion
5.1. Experimental Data
5.2. Data Preprocessing
5.3. Model Performance
6. Conclusions
Author Contributions
Funding
Institutional Review Board Statement
Informed Consent Statement
Data Availability Statement
Acknowledgments
Conflicts of Interest
References
- Prainetr, S.; Tunyasrirut, S.; Wangnipparnto, S. Testing and Analysis Fault of Induction Motor for Case Study Misalignment Installation Using Current Signal with Energy Coefficient. World Electr. Veh. J. 2021, 12, 37. [Google Scholar] [CrossRef]
- Wang, H.; Wang, P.; Song, L.; Ren, B.; Cui, L. A Novel Feature Enhancement Method Based on Improved Constraint Model of Online Dictionary Learning. IEEE Access 2019, 7, 17599–17607. [Google Scholar] [CrossRef]
- Mohanty, A.R. Machinery Condition Monitoring: Principle and Practices, 1st ed.; CRC Press: Boca Raton, FL, USA, 2015. [Google Scholar]
- Wang, Y.; Xiang, J.; Markert, R.; Liang, M. Spectral kurtosis for fault detection, diagnosis and prognostics of rotating machines: A review with applications. Mech. Syst. Signal Process. 2016, 66, 679–698. [Google Scholar] [CrossRef]
- Lei, Y.; Yang, B.; Jiang, X.; Jia, F.; Li, N.; Nandi, A.K. Applications of machine learning to machine fault diagnosis: A review and roadmap. Mech. Syst. Signal Process. 2020, 138, 106587. [Google Scholar] [CrossRef]
- Mehala, N. Condition Monitoring and Fault Diagnosis of Induction Motor Using Motor Current Signature Analysis. Electr. Eng. 2010, 2, 175. [Google Scholar]
- Du, K.; Li, X.; Tao, M.; Wang, S. Experimental study on acoustic emission (AE) characteristics and crack classification during rock fracture in several basic lab tests. Int. J. Rock Mech. Min. Sci. 2020, 133, 104411. [Google Scholar] [CrossRef]
- Leão, L.; Cavalini, A.; Morais, T.; Melo, G.; Steffen, V. Fault detection in rotating machinery by using the modal state observer approach. J. Sound Vib. 2019, 458, 123–142. [Google Scholar] [CrossRef]
- Zarei, J.; Tajeddini, M.A.; Karimi, H.R. Vibration analysis for bearing fault detection and classification using an intelligent filter. Mechatronics 2014, 24, 151–157. [Google Scholar] [CrossRef]
- Marins, M.A.; Ribeiro, F.M.; Netto, S.L.; da Silva, E.A. Improved similarity-based modeling for the classification of rotating-machine failures. J. Frankl. Inst. 2018, 355, 1913–1930. [Google Scholar] [CrossRef]
- Hao, Y.; Song, L.; Ren, B.; Wang, H.; Cui, L. Step-by-Step Compound Faults Diagnosis Method for Equipment Based on Majorization-Minimization and Constraint SCA. IEEE/ASME Trans. Mechatron. 2019, 24, 2477–2487. [Google Scholar] [CrossRef]
- Tahi, M.; Miloudi, A.; Dron, J.; Bouzouane, B. Decision tree and feature selection by using genetic wrapper for fault diagnosis of rotating machinery. Aust. J. Mech. Eng. 2018, 18, 496–504. [Google Scholar] [CrossRef]
- Inturi, V.; Sabareesh, G.; Supradeepan, K.; Penumakala, P. Integrated condition monitoring scheme for bearing fault diagnosis of a wind turbine gearbox. J. Vib. Control. 2019, 25, 1852–1865. [Google Scholar] [CrossRef]
- Zhao, X.; Jia, M. Fault diagnosis of rolling bearing based on feature reduction with global-local margin Fisher analysis. Neurocomputing 2018, 315, 447–464. [Google Scholar] [CrossRef]
- Gowid, S.; Dixon, R.; Ghani, S. A novel robust automated FFT-based segmentation and features selection algorithm for acoustic emission condition based monitoring systems. Appl. Acoust. 2015, 88, 66–74. [Google Scholar] [CrossRef]
- Rauber, T.W.; Boldt, F.D.A.; Varejão, F. Heterogeneous Feature Models and Feature Selection Applied to Bearing Fault Diagnosis. IEEE Trans. Ind. Electron. 2014, 62, 637–646. [Google Scholar] [CrossRef]
- Huang, D.; Yang, J.; Zhou, D.; Litak, G. Novel Adaptive Search Method for Bearing Fault Frequency Using Stochastic Resonance Quantified by Amplitude-Domain Index. IEEE Trans. Instrum. Meas. 2019, 69, 109–121. [Google Scholar] [CrossRef]
- Hoang, D.T.; Kang, H.J. A Motor Current Signal-Based Bearing Fault Diagnosis Using Deep Learning and Information Fusion. IEEE Trans. Instrum. Meas. 2019, 69, 3325–3333. [Google Scholar] [CrossRef]
- Van, M.; Hee-Jun, K. Bearing Defect Classification based on Individual Wavelet Local Fisher Discriminant Analysis with Particle Swarm Optimization. IEEE Trans. Ind. Inform. 2015, 12, 124–135. [Google Scholar] [CrossRef]
- Radovic, M.D.; Ghalwash, M.F.; Filipovic, N.; Obradovic, Z. Minimum redundancy maximum relevance feature selection approach for temporal gene expression data. BMC Bioinform. 2017, 18, 1–14. [Google Scholar] [CrossRef] [Green Version]
- He, J.; Song, C.; Luo, Q.; Lan, L.; Yang, C.; Gui, W. Noise-robust self-adaptive support vector machine for residual oxygen concentration measurement. IEEE Trans. Instrum. Meas. 2020, 69, 8474–8485. [Google Scholar] [CrossRef]
- Chen, D.; Tian, Y.; Liu, X. Structural nonparallel support vector machine for pattern recognition. Pattern Recognit. 2016, 60, 296–305. [Google Scholar] [CrossRef]
- Smola, A.J.; Schölkopf, B.; Mueller, K.-R. The connection between regularization operators and support vector kernels. Neural Netw. 1998, 11, 637–649. [Google Scholar] [CrossRef] [Green Version]
- Aljarah, I.; Faris, H.; Mirjalili, S.; Al-Madi, N. Training radial basis function networks using biogeography-based optimizer. Neural Comput. Appl. 2016, 29, 529–553. [Google Scholar] [CrossRef]
- Huang, C.-L.; Wang, C.-J. A GA-based feature selection and parameters optimizationfor support vector machines. Expert Syst. Appl. 2006, 31, 231–240. [Google Scholar] [CrossRef]
- Lee, D.-H.; Ahn, J.-H.; Koh, B.-H. Fault Detection of Bearing Systems through EEMD and Optimization Algorithm. Sensors 2017, 17, 2477. [Google Scholar] [CrossRef] [PubMed] [Green Version]
- Van, M.; Hoang, D.T.; Kang, H.J. Bearing Fault Diagnosis Using a Particle Swarm Optimization-Least Squares Wavelet Support Vector Machine Classifier. Sensors 2020, 20, 3422. [Google Scholar] [CrossRef]
- Hu, J.; Deng, S. Rolling bearing fault diagnosis based on wireless sensor network data fusion. Comput. Commun. 2021, 181, 404–411. [Google Scholar] [CrossRef]
- Luwei, K.C.; Yunusa-Kaltungo, A.; Sha’Aban, Y.A. Integrated Fault Detection Framework for Classifying Rotating Machine Faults Using Frequency Domain Data Fusion and Artificial Neural Networks. Machines 2018, 6, 59. [Google Scholar] [CrossRef] [Green Version]
- Wei, Y.; Wu, D.; Terpenny, J. Robust Incipient Fault Detection of Complex Systems Using Data Fusion. IEEE Trans. Instrum. Meas. 2020, 69, 9526–9534. [Google Scholar] [CrossRef]
- Yunusa-Kaltungo, A.; Cao, R. Towards Developing an Automated Faults. Energies 2020, 13, 20. [Google Scholar]
- Banerjee, T.P.; Das, S. Multi-sensor data fusion using support vector machine for motor fault detection. Inf. Sci. 2012, 217, 96–107. [Google Scholar] [CrossRef]
- Cao, R.; Yunusa-Kaltungo, A. An Automated Data Fusion-Based Gear Faults Classification Framework in Rotating Machines. Sensors 2021, 21, 2957. [Google Scholar] [CrossRef] [PubMed]
- Morales-Perez, C.; Rangel-Magdaleno, J.; Peregrina-Barreto, H.; Amezquita-Sanchez, J.P.; Valtierra-Rodriguez, M. Incipient Broken Rotor Bar Detection in Induction Motors Using Vibration Signals and the Orthogonal Matching Pursuit Algorithm. IEEE Trans. Instrum. Meas. 2018, 67, 2058–2068. [Google Scholar] [CrossRef]
- Saha, D.K.; Ahmed, S.; Shaurov, S. Different Machine Maintenance Techniques of Rotary Machine and Their Future Scopes: A Review. In Proceedings of the 2019 4th International Conference on Electrical Information and Communication Technology (EICT), Khulna, Bangladesh, 20–22 December 2019; pp. 1–6. [Google Scholar]
- Jiang, Q.; Chang, F. A novel rolling-element bearing faults classification method combines lower-order moment spectra and support vector machine. J. Mech. Sci. Technol. 2019, 33, 1535–1543. [Google Scholar] [CrossRef]
- Poli, R.; Kennedy, J.; Blackwell, T. Particle swarm optimization. Swarm Intell. 2007, 1, 33–57. [Google Scholar] [CrossRef]










| SN | Bearing Conditions | Parameter | Motor Speed (Hz) |
|---|---|---|---|
| 01 | Normal condition | Acceleration | 20 |
| 02 | Outer-race fault | Acceleration | 10, 20, 30 |
| 03 | Inner-race fault | Acceleration | 10, 20, 30 |
| 04 | Cage fault | Acceleration | 10, 20, 30 |
| SN | Bearing Conditions | Symbol | Initial Value |
|---|---|---|---|
| 01 | Population size | p | 25 |
| 02 | Inertia weight | w* | 1 |
| 03 | Acceleration coefficient 1 | c1 | 1 |
| 04 | Acceleration coefficient 2 | c2 | 2 |
| 05 | Maximum iterations | tmax | 150 |
| 06 | Cross-validation number | k | 10 |
| 07 | Search range of error penalty | C | 0.1 to 100 |
| 08 | Search range of kernel parameter | γ | 0.001 to 6 |
| SN | Fault Types | Precision | Recall | F1-Score |
|---|---|---|---|---|
| 01 | Cage_Fault_10 | 0.9358974359 | 0.9733333333 | 0.9542483660 |
| 02 | Cage_Fault_20 | 0.8955223881 | 0.8000000000 | 0.8450704225 |
| 03 | Cage_Fault_30 | 0.8461538462 | 0.8800000000 | 0.8627450980 |
| 04 | Inner_Race_10 | 1.0000000000 | 1.0000000000 | 1.0000000000 |
| 05 | Inner_Race_20 | 1.0000000000 | 1.0000000000 | 1.0000000000 |
| 06 | Inner_Race_30 | 0.9600000000 | 0.9600000000 | 0.9600000000 |
| 07 | Normal_20 | 0.9740259740 | 1.0000000000 | 0.9868421053 |
| 08 | Outer_Race_10 | 1.0000000000 | 0.9866666667 | 0.9932885906 |
| 09 | Outer_Race_20 | 0.8266666667 | 0.8266666667 | 0.8266666667 |
| 10 | Outer_Race_30 | 0.9473684211 | 0.9600000000 | 0.9536423841 |
| Accuracy | 0.9386666667 | |||
| Macro average | 0.9385634732 | 0.9386666667 | 0.9382503633 | |
| Weighted average | 0.9385634732 | 0.9386666667 | 0.9382503633 | |
| SN | Name of Machine Learning Model | Classification Accuracy (Testing) in % |
|---|---|---|
| 01 | K-nearest neighbor (KNN) | 84.3 |
| 02 | Decision tree (DT) | 85.3 |
| 03 | Linear discriminant analysis (LDA) | 73.7 |
| 04 | SVM with grid search CV | 92 |
| 05 | SVM with PSO (proposed model) | 93.9 |
Publisher’s Note: MDPI stays neutral with regard to jurisdictional claims in published maps and institutional affiliations. |
© 2022 by the authors. Licensee MDPI, Basel, Switzerland. This article is an open access article distributed under the terms and conditions of the Creative Commons Attribution (CC BY) license (https://creativecommons.org/licenses/by/4.0/).
Share and Cite
Saha, D.K.; Hoque, M.E.; Badihi, H. Development of Intelligent Fault Diagnosis Technique of Rotary Machine Element Bearing: A Machine Learning Approach. Sensors 2022, 22, 1073. https://doi.org/10.3390/s22031073
Saha DK, Hoque ME, Badihi H. Development of Intelligent Fault Diagnosis Technique of Rotary Machine Element Bearing: A Machine Learning Approach. Sensors. 2022; 22(3):1073. https://doi.org/10.3390/s22031073
Chicago/Turabian StyleSaha, Dip Kumar, Md. Emdadul Hoque, and Hamed Badihi. 2022. "Development of Intelligent Fault Diagnosis Technique of Rotary Machine Element Bearing: A Machine Learning Approach" Sensors 22, no. 3: 1073. https://doi.org/10.3390/s22031073
APA StyleSaha, D. K., Hoque, M. E., & Badihi, H. (2022). Development of Intelligent Fault Diagnosis Technique of Rotary Machine Element Bearing: A Machine Learning Approach. Sensors, 22(3), 1073. https://doi.org/10.3390/s22031073

