Deep Ensemble Learning-Based Sensor for Flotation Froth Image Recognition
Abstract
1. Introduction
- (1)
- Heterogeneous base learners are generated with several deep learning algorithms on different training sets from images of flotation froth, which can have better diversity and accuracy.
- (2)
- Taking advantage of the DNN-based learners’ performance differences on the validation set, a membership function of the DNN-based learners’ prediction is proposed to form a decision-making problem. It also enhances the recognition accuracy of the base learners.
- (3)
- The TOPSIS method based on F1 score is put forward to select the most probable flotation froth working condition, which further improves recognition accuracy.
2. Preliminaries
2.1. Deep Neural Network
2.2. Deep Ensemble Learning
- Crisp label: This represents a type predicted by the base classifier with and ;
- Fuzzy label: This is a probabilistic explanation of the type of output of the base classifier with ;
- Possibilistic label: This relaxes the restriction of the sum of probabilities in the fuzzy label, and just needs to be greater than 0, namely, .
2.2.1. Generation of DNN-Based Learners
2.2.2. Combination Methods of Deep Ensemble Learning
- (1)
- Methods based on meta-classifiers: To obtain the ensemble prediction results, a meta-learner can fuse base learners’ predictions and provide final results. This approach performs as a two-stage procedure in the image classification task, and is shown in Figure 1. Firstly, base learners are trained to predict target class labels. Secondly, the predictions of base learners in the validation set are taken as input of a meta-classifier, and then, the meta-classifier is trained with the input and true labels, so that it can predict the final class label accordingly. Consequently, when the deep ensemble model tests new samples, the meta-learner is able to combine the predictions of the previous DNN-based learners and obtain the final class label. In addition, the meta-learner can theoretically be any machine learning model. In this paper, the Gaussian naïve Bayes classifier is used as the meta-learner to facilitate the comparison of the prediction performance in the flotation froth image recognition application [27].
- (2)
- Methods based on voting: Voting among DNN-based learners themselves is a common combination method, shown in Figure 2. We categorize combination methods based on voting into simple majority voting and weighted majority voting according to whether additional base learner information is used or not. Simple majority voting combines base learners by calculating the number of votes of the base learners of each class label and selecting the one with the most votes as the final class label. Due to its robustness [33], many studies on ensemble learning still use it as the combination method. Simple majority voting can be regarded as using the same voting weight, but weighted majority voting assigns different weights to the base learners, which reflect the reliability of the base learners’ predictions based on their performance during training or validation. Therefore, when there is performance difference between the base learners, weighted majority voting performs better. In this paper, the weights for the base learners are based on the evaluation measures, such as accuracy and precision. In addition, the voting methods are again differentiated based on the soft and hard labels predicted by the base learners, namely, fuzzy labels and crisp labels, which are defined in Section 2.2. They can both obtain final ensemble class labels through voting rules, and simple majority voting uses hard labels, while weighted majority voting can apply any of them.
- (3)
- Methods based on aggregation rules: In this case, the process is similar to simple majority voting because there is no external information or base learner information during combination. However, instead of using the crisp label output of the base learner in simple majority voting, the fuzzy label output of the base learner is aggregated according to a rule in this approach, which is as shown in Figure 3. In this paper, we use the average, minimum, and medium aggregation methods as comparison methods, and verify the effectiveness of our proposed method in flotation froth image recognition experiments.
3. Methodology
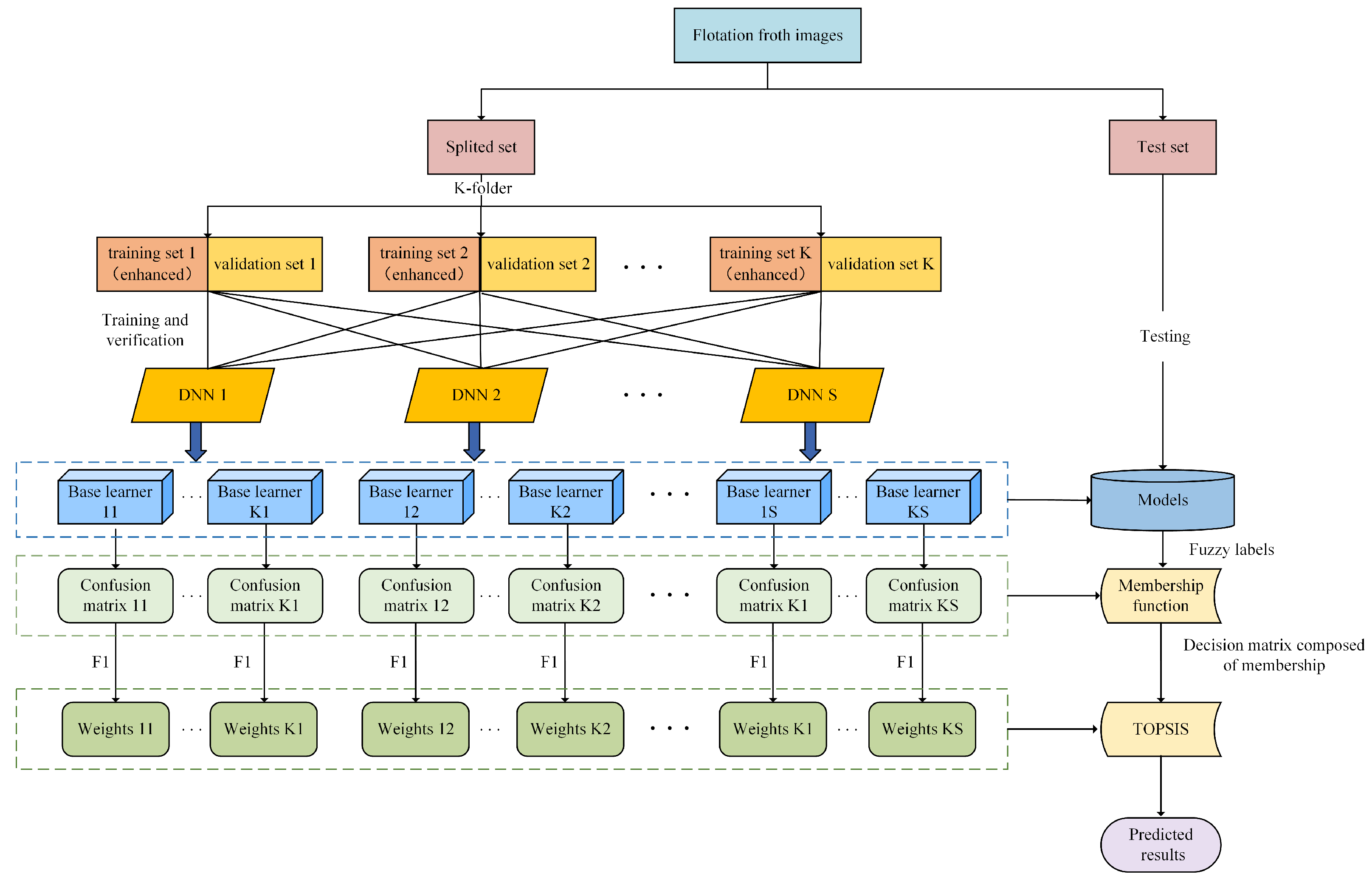
3.1. Proposed Deep Ensemble Learning-Based Sensor
- 1.
- Categorize the flotation froth working condition into m class labels according to actual demand, and use experienced workers to label the flotation froth images.
- 2.
- Obtain the training sets and validation sets from the images by the K-fold partitioning, so that the deep neural network can be trained on different training sets via image enhancement.
- 3.
- Fine-tune the models with S kinds of pre-trained deep neural networks, then one DNN model with the highest accuracy rate on the validation set is selected to be used to form a total of DNN-based learners.
- 4.
- Obtain fuzzy labels of the DNN-based learners on the flotation froth testing set, and calculate the corrected prediction of the DNN-based learners through a membership function.
- 5.
- Construct the decision matrix with corrected prediction and rank the working condition by TOPSIS weighted based on the F1 score. Then, select the most probable flotation froth working condition category.
3.2. Generation of DNN Trained in Partitioned and Enhanced Flotation Froth Images
3.3. Combination Method Based on Membership Function and TOPSIS
3.3.1. Design of Membership on Flotation Froth Working Condition
3.3.2. Decision-Making Method for Flotation Froth Working Condition
- 1.
- Fuzzy labels, via the membership function, can constitute the decision matrix , which is shown in Equation (4).
- 2.
- Compute the positive ideal solution and the negative ideal solution :
- 3.
- Calculate of the distance from the working condition to the positive and negative ideal solutions, taking the F1 score for each category of the DNN-based learner as weights.where represents the F1 score of DNN-based learner j in the flotation froth working condition .
- 4.
- Calculate the value of the ranking indicator for each working condition .
- 5.
- Let , and choose as the final working condition label.
4. Experimental Results
4.1. Data Description
4.2. Experiment Setting
4.3. Comparison with Base Learners
4.4. Comparison with Classic Ensemble Learning Methods
4.5. Comparison with Other Combination Methods
5. Conclusions
Author Contributions
Funding
Institutional Review Board Statement
Informed Consent Statement
Data Availability Statement
Conflicts of Interest
References
- Xu, P.; Tian, L.; Liu, J.; Luo, D.; Jahanshahi, H. MsFfTsGP: Multi-source features-fused two-stage grade prediction of zinc tailings in lead-zinc flotation process via multi-stream 3D convolution with attention mechanism. Eng. Appl. Artif. Intell. 2024, 129, 107647. [Google Scholar] [CrossRef]
- Jagaba, A.H.; Birniwa, A.H.; Usman, A.K.; Mu’azu, N.D.; Yaro, N.S.A.; Soja, U.B.; Abioye, K.J.; Almahbashi, N.M.Y.; Al-dhawi, B.N.S.; Noor, A.; et al. Trend and current practices of coagulation-based hybrid systems for pulp and paper mill effluent treatment: Mechanisms, optimization techniques and performance evaluation. J. Clean. Prod. 2023, 429, 139543. [Google Scholar] [CrossRef]
- Zhang, J.; Tang, Z.; Xie, Y.; Ai, M.; Gui, W. Generative adversarial network-based image-level optimal setpoint calculation for flotation reagents control. Expert Syst. Appl. 2022, 197, 116790. [Google Scholar] [CrossRef]
- Uusitalo, S.; Soudunsaari, T.; Sumen, J.; Haavisto, O.; Kaartinen, J.; Huuskonen, J.; Tuikka, A.; Rahkamaa-Tolonen, K.; Paaso, J. Online analysis of minerals from sulfide ore using near-infrared Raman spectroscopy. J. Raman Spectrosc. 2020, 51, 978–988. [Google Scholar] [CrossRef]
- Bendaouia, A.; Abdelwahed, E.H.; Qassimi, S.; Boussetta, A.; Benzakour, I.; Benhayoun, A.; Amar, O.; Bourzeix, F.; Baïna, K.; Cherkaoui, M.; et al. Hybrid features extraction for the online mineral grades determination in the flotation froth using Deep Learning. Eng. Appl. Artif. Intell. 2024, 129, 107680. [Google Scholar] [CrossRef]
- Jahedsaravani, A.; Massinaei, M.; Zarie, M. Measurement of bubble size and froth velocity using convolutional neural networks. Miner. Eng. 2023, 204, 108400. [Google Scholar] [CrossRef]
- Yang, Y.; Cao, S.; Wang, X.; Yang, C. Froth velocity extraction method from froth image for flotation with large throughput based on composite deep learning network. Measurement 2023, 223, 113672. [Google Scholar] [CrossRef]
- Zhang, H.; Tang, Z.; Xie, Y.; Yin, Z.; Gui, W. ES-net: An integration model based on encoder-decoder and siamese time series difference network for grade monitoring of zinc tailings and concentrate. IEEE Trans. Ind. Electron. 2023, 70, 11819–11830. [Google Scholar] [CrossRef]
- Liu, X.; Aldrich, C. Recognition of flotation froth conditions with k-shot learning and convolutional neural networks. J. Process. Control. 2023, 128, 103004. [Google Scholar] [CrossRef]
- Zarie, M.; Jahedsaravani, A.; Massinaei, M. Flotation froth image classification using convolutional neural networks. Miner. Eng. 2020, 155, 106443. [Google Scholar] [CrossRef]
- Han, K.; Wang, Y.; Chen, H.; Chen, X.; Guo, J.; Liu, Z.; Tang, Y.; Xiao, A.; Xu, C.; Xu, Y.; et al. A Survey on Vision Transformer. IEEE Trans. Pattern Anal. Mach. Intell. 2023, 45, 87–110. [Google Scholar] [CrossRef]
- Liu, X.; Aldrich, C. Flotation Froth Image Recognition Using Vision Transformers. IFAC-Pap. 2023, 56, 2329–2334. [Google Scholar] [CrossRef]
- Xu, X.; Zhou, X. Deep Learning Based Feature Selection and Ensemble Learning for Sintering State Recognition. Sensors 2023, 23, 9217. [Google Scholar] [CrossRef]
- Zhou, X.; He, J.; Yang, C. An ensemble learning method based on deep neural network and group decision making. Knowl.-Based Syst. 2022, 239, 107801. [Google Scholar] [CrossRef]
- Man, T.; Osipov, V.Y.; Zhukova, N.; Subbotin, A.; Ignatov, D.I. Neural networks for intelligent multilevel control of artificial and natural objects based on data fusion: A survey. Inf. Fusion 2024, 110, 102427. [Google Scholar] [CrossRef]
- Tan, M.; Le, Q. Efficientnet: Rethinking model scaling for convolutional neural networks. In Proceedings of the International Conference on Machine Learning, PMLR, Long Beach, CA, USA, 9–15 June 2019; pp. 6105–6114. [Google Scholar]
- Touvron, H.; Cord, M.; Douze, M.; Massa, F.; Sablayrolles, A.; Jégou, H. Training data-efficient image transformers & distillation through attention. In Proceedings of the International Conference on Machine Learning, PMLR, Virtual, 18–24 July 2021; pp. 10347–10357. [Google Scholar]
- Chen, J.; Zhang, Y.; Pan, Y.; Xu, P.; Guan, C. A transformer-based deep neural network model for SSVEP classification. Neural Netw. 2023, 164, 521–534. [Google Scholar] [CrossRef] [PubMed]
- Chopin, B.; Tang, H.; Otberdout, N.; Daoudi, M.; Sebe, N. Interaction transformer for human reaction generation. IEEE Trans. Multimed. 2023, 25, 8842–8854. [Google Scholar] [CrossRef]
- Rendón-Segador, F.J.; Álvarez García, J.A.; Salazar-González, J.L.; Tommasi, T. CrimeNet: Neural Structured Learning using Vision Transformer for violence detection. Neural Netw. 2023, 161, 318–329. [Google Scholar] [CrossRef] [PubMed]
- Dosovitskiy, A.; Beyer, L.; Kolesnikov, A.; Weissenborn, D.; Zhai, X.; Unterthiner, T.; Dehghani, M.; Minderer, M.; Heigold, G.; Gelly, S.; et al. An Image is Worth 16x16 Words: Transformers for Image Recognition at Scale. arXiv 2020, arXiv:2010.11929. [Google Scholar]
- Liu, Z.; Lin, Y.; Cao, Y.; Hu, H.; Wei, Y.; Zhang, Z.; Lin, S.; Guo, B. Swin transformer: Hierarchical vision transformer using shifted windows. In Proceedings of the IEEE/CVF International Conference on Computer Vision, Montreal, BC, Canada, 11–17 October 2021; pp. 10012–10022. [Google Scholar]
- Ganaie, M.A.; Hu, M.; Malik, A.K.; Tanveer, M.; Suganthan, P.N. Ensemble deep learning: A review. Eng. Appl. Artif. Intell. 2022, 115, 105151. [Google Scholar] [CrossRef]
- Nguyen, T.T.; Nguyen, T.T.T.; Pham, X.C.; Liew, A.W.C. A novel combining classifier method based on variational inference. Pattern Recognit. 2016, 49, 198–212. [Google Scholar] [CrossRef]
- Freund, Y.; Schapire, R.E. Experiments with a new boosting algorithm. In Proceedings of the Machine Learning: Proceedings of the Thirteenth International Conference, San Francisco, CA, USA, 3–6 July 1996; Volume 96, pp. 148–156. [Google Scholar]
- Breiman, L. Bagging predictors. Mach. Learn. 1996, 24, 123–140. [Google Scholar] [CrossRef]
- Sesmero, M.P.; Iglesias, J.A.; Magán, E.; Ledezma, A.; Sanchis, A. Impact of the learners diversity and combination method on the generation of heterogeneous classifier ensembles. Appl. Soft Comput. 2021, 111, 107689. [Google Scholar] [CrossRef]
- Li, X.; Jiang, H.; Niu, M.; Wang, R. An enhanced selective ensemble deep learning method for rolling bearing fault diagnosis with beetle antennae search algorithm. Mech. Syst. Signal Process. 2020, 142, 106752. [Google Scholar] [CrossRef]
- Zheng, X.; Chen, W.; You, Y.; Jiang, Y.; Li, M.; Zhang, T. Ensemble deep learning for automated visual classification using EEG signals. Pattern Recognit. 2020, 102, 107147. [Google Scholar] [CrossRef]
- Thakkar, A.; Lohiya, R. Attack classification of imbalanced intrusion data for IoT network using ensemble learning-based deep neural network. IEEE Internet Things J. 2023, 10, 11888–11895. [Google Scholar] [CrossRef]
- Akyol, K. Stacking ensemble based deep neural networks modeling for effective epileptic seizure detection. Expert Syst. Appl. 2020, 148, 113239. [Google Scholar] [CrossRef]
- Mohammed, A.; Kora, R. A comprehensive review on ensemble deep learning: Opportunities and challenges. J. King Saud Univ. - Comput. Inf. Sci. 2023, 35, 757–774. [Google Scholar] [CrossRef]
- Clemen, R.T. Combining forecasts: A review and annotated bibliography. Int. J. Forecast. 1989, 5, 559–583. [Google Scholar] [CrossRef]
- Susmaga, R.; Szczęch, I.; Brzezinski, D. Towards explainable TOPSIS: Visual insights into the effects of weights and aggregations on rankings. Appl. Soft Comput. 2024, 153, 111279. [Google Scholar] [CrossRef]
- Wang, J.; Wang, L.; Cheng, H.; Runge, K. A comprehensive review on aeration methods used in flotation machines: Classification, mechanisms and technical perspectives. J. Clean. Prod. 2024, 435, 140335. [Google Scholar] [CrossRef]
- Hastie, T.; Rosset, S.; Zhu, J.; Zou, H. Multi-class adaboost. Stat. Its Interface 2009, 2, 349–360. [Google Scholar] [CrossRef]
- Friedman, J.H. Greedy function approximation: A gradient boosting machine. Ann. Stat. 2001, 29, 1189–1232. [Google Scholar] [CrossRef]
- Chen, T.; Guestrin, C. Xgboost: A scalable tree boosting system. In Proceedings of the 22nd Acm Sigkdd International Conference on Knowledge Discovery and Data Mining, San Francisco, CA, USA, 13–17 August 2016; pp. 785–794. [Google Scholar]
- Belgiu, M.; Drăguţ, L. Random forest in remote sensing: A review of applications and future directions. ISPRS J. Photogramm. Remote. Sens. 2016, 114, 24–31. [Google Scholar] [CrossRef]
- Wang, Q.; Huang, M.; Zhou, X. Feature selection in froth flotation for production condition recognition. IFAC-Pap. 2018, 51, 123–128. [Google Scholar] [CrossRef]
- Kuncheva, L.I.; Bezdek, J.C.; Duin, R.P. Decision templates for multiple classifier fusion: An experimental comparison. Pattern Recognit. 2001, 34, 299–314. [Google Scholar] [CrossRef]
- Rao, S.; Verma, A.K.; Bhatia, T. Hybrid ensemble framework with self-attention mechanism for social spam detection on imbalanced data. Expert Syst. Appl. 2023, 217, 119594. [Google Scholar] [CrossRef]
- Di Nunno, F.; Giudicianni, C.; Creaco, E.; Granata, F. Multi-step ahead groundwater level forecasting in Grand Est, France: Comparison between stacked machine learning model and radial basis function neural network. Groundw. Sustain. Dev. 2023, 23, 101042. [Google Scholar] [CrossRef]













| DNN | EfficientNet [16] | ViT [21] | Swin Transformer [22] |
|---|---|---|---|
| Epoch | 50 | 50 | 50 |
| Batch size | 20 | 20 | 20 |
| Optimization function | Adam | Adam | AdamW |
| Input dimension | 224 × 224 | 224 × 224 | 224 × 224 |
| Model | efficientnet_v2_s | vit_b_16 | swin_tiny_patch4_window7_224 |
| Last layer | Linear(1280,8) | Linear(768,8) | Linear(768,8) |
| Type | ViT1 | ViT2 | ViT3 | ViT4 | SwinT1 | SwinT2 | SwinT3 | SwinT4 | EfficientNet1 | EfficientNet2 | EfficientNet3 | EfficientNet4 | AVR |
|---|---|---|---|---|---|---|---|---|---|---|---|---|---|
| Very bad | 0.001 | 0.000 | 0.001 | 0.001 | 0.000 | 0.000 | 0.000 | 0.000 | 0.000 | 0.000 | 0.001 | 0.000 | 0.000 |
| Bad | 0.000 | 0.001 | 0.000 | 0.000 | 0.000 | 0.000 | 0.000 | 0.000 | 0.000 | 0.000 | 0.000 | 0.000 | 0.000 |
| Very poor | 0.000 | 0.000 | 0.000 | 0.000 | 0.000 | 0.000 | 0.000 | 0.000 | 0.000 | 0.000 | 0.000 | 0.000 | 0.000 |
| Poor | 0.011 | 0.149 | 0.038 | 0.075 | 0.000 | 0.000 | 0.001 | 0.047 | 0.001 | 0.006 | 0.005 | 0.000 | 0.028 |
| Fair | 0.125 | 0.821 | 0.146 | 0.666 | 0.983 | 0.001 | 0.659 | 0.941 | 0.034 | 0.933 | 0.075 | 0.006 | 0.449 |
| Good | 0.832 | 0.012 | 0.714 | 0.044 | 0.015 | 0.997 | 0.009 | 0.011 | 0.770 | 0.058 | 0.006 | 0.994 | 0.372 |
| Excellent | 0.027 | 0.017 | 0.089 | 0.210 | 0.002 | 0.000 | 0.332 | 0.001 | 0.194 | 0.002 | 0.912 | 0.000 | 0.149 |
| Perfect | 0.003 | 0.001 | 0.012 | 0.004 | 0.000 | 0.001 | 0.000 | 0.000 | 0.000 | 0.001 | 0.000 | 0.000 | 0.002 |
| Type | ViT1 | ViT2 | ViT3 | ViT4 | SwinT1 | SwinT2 | SwinT3 | SwinT4 | EfficientNet1 | EfficientNet2 | EfficientNet3 | EfficientNet4 | Our Method |
|---|---|---|---|---|---|---|---|---|---|---|---|---|---|
| Very bad | 0.001 | 0.000 | 0.001 | 0.001 | 0.000 | 0.000 | 0.000 | 0.000 | 0.000 | 0.000 | 0.001 | 0.000 | 0.000 |
| Bad | 0.000 | 0.014 | 0.010 | 0.017 | 0.000 | 0.000 | 0.000 | 0.007 | 0.000 | 0.000 | 0.000 | 0.000 | 0.000 |
| Very poor | 0.001 | 0.000 | 0.000 | 0.000 | 0.011 | 0.000 | 0.000 | 0.000 | 0.000 | 0.000 | 0.000 | 0.000 | 0.000 |
| Poor | 0.042 | 0.191 | 0.044 | 0.251 | 0.249 | 0.016 | 0.088 | 0.053 | 0.005 | 0.090 | 0.013 | 0.017 | 0.027 |
| Fair | 0.081 | 0.669 | 0.122 | 0.441 | 0.656 | 0.050 | 0.572 | 0.929 | 0.031 | 0.792 | 0.082 | 0.006 | 0.447 |
| Good | 0.756 | 0.052 | 0.628 | 0.089 | 0.082 | 0.884 | 0.008 | 0.011 | 0.733 | 0.052 | 0.006 | 0.977 | 0.491 |
| Excellent | 0.026 | 0.069 | 0.097 | 0.188 | 0.002 | 0.016 | 0.332 | 0.001 | 0.188 | 0.059 | 0.897 | 0.000 | 0.166 |
| Perfect | 0.092 | 0.004 | 0.098 | 0.013 | 0.000 | 0.033 | 0.000 | 0.000 | 0.044 | 0.006 | 0.000 | 0.000 | 0.003 |
Disclaimer/Publisher’s Note: The statements, opinions and data contained in all publications are solely those of the individual author(s) and contributor(s) and not of MDPI and/or the editor(s). MDPI and/or the editor(s) disclaim responsibility for any injury to people or property resulting from any ideas, methods, instructions or products referred to in the content. |
© 2024 by the authors. Licensee MDPI, Basel, Switzerland. This article is an open access article distributed under the terms and conditions of the Creative Commons Attribution (CC BY) license (https://creativecommons.org/licenses/by/4.0/).
Share and Cite
Zhou, X.; He, Y. Deep Ensemble Learning-Based Sensor for Flotation Froth Image Recognition. Sensors 2024, 24, 5048. https://doi.org/10.3390/s24155048
Zhou X, He Y. Deep Ensemble Learning-Based Sensor for Flotation Froth Image Recognition. Sensors. 2024; 24(15):5048. https://doi.org/10.3390/s24155048
Chicago/Turabian StyleZhou, Xiaojun, and Yiping He. 2024. "Deep Ensemble Learning-Based Sensor for Flotation Froth Image Recognition" Sensors 24, no. 15: 5048. https://doi.org/10.3390/s24155048
APA StyleZhou, X., & He, Y. (2024). Deep Ensemble Learning-Based Sensor for Flotation Froth Image Recognition. Sensors, 24(15), 5048. https://doi.org/10.3390/s24155048
